Investigación
Metodología de enseñanza basada en el diseño universal para el aprendizaje de la biología evolutiva (DUABE)
Teaching methodology based on universal design for the learning of evolutionary biology (DUABE)
Metodología de enseñanza basada en el diseño universal para el aprendizaje de la biología evolutiva (DUABE)
REXE. Revista de Estudios y Experiencias en Educación, vol. 18, núm. 38, pp. 29-40, 2019
Universidad Católica de la Santísima Concepción
Recepción: 04 Junio 2019
Aprobación: 11 Noviembre 2019
Resumen: El objetivo del DUABE, es implementar una propuesta de enseñanza que propenda al aprendizaje significativo de los estudiantes (Ausubel), mediante trabajo colaborativo (Vygotsky), considerando variabilidad cognitiva, al abordar la Biología Evolutiva. La investigación tiene como pregunta central: ¿Cómo afecta en el rendimiento, aprendizaje significativo, grado de satisfacción y actitud escolar de los estudiantes, la implementación de una propuesta de enseñanza basada en el Diseño Universal para el Aprendizaje de la Biología Evolutiva (DUABE)? La investigación se resuelve mediante metodología mixta cualitativa-cuantitativa, experimental (pre experimento) para rendimiento y aprendizaje, y una metodología no experimental (ex post facto) para las variables el grado de satisfacción y actitud escolar de estudiantes de primer año de enseñanza media de un liceo municipal mixto de Santiago, Chile. Se aplican prueba de ensayo, confección de mapa conceptual, análisis de discurso de entrevistas individuales, encuestas de apreciación sobre actitud escolar y grado de satisfacción. Como resultados los estudiantes logran avanzar en un 45% en el rendimiento académico entre el estado inicial y final y un 70% de ellos logrando aprendizaje significativo. DUABE es altamente aceptado por los estudiantes superior al 80% en sus tres categorías: experiencia académica, didáctica y práctica docente, y frente a la actitud escolar un logro sobre el 70%.
Palabras clave: Metodología de enseñanza, diseño universal de aprendizaje, aprendizaje significativo, rendimiento académico, teorías evolutivas.
Abstract: How does the implementation of a teaching proposal based on the Universal Design for Evolutionary Biology Learning (DUABE in Spanish) affect the performance, meaningful learning, degree of satisfaction and school attitude of the students? The research is solved by means of a mixed qualitative-quantitative, experimental (pre-experiment) methodology for performance and learning, and a non-experimental (ex post facto) methodology for the variables the degree of satisfaction and school attitude of students in the first year of high school in a mixed municipal high school in Santiago, Chile. Essay tests, conceptual mapping, discourse analysis of individual interviews, surveys of appreciation of school attitude and degree of satisfaction are applied. As results, students achieve 45% progress in academic performance between the initial and final stages, and 70% of them achieve significant learning. DUABE is highly accepted by students over 80% in its three categories: academic experience, didactic and teaching practice, and against school attitude an achievement over 70%.
Keywords: Teaching methodology, universal learning design, meaningful learning, academic performance, evolutionary theories.
1. INTRODUCCIÓN
El principal desafío al momento de educar es lograr que nuestros estudiantes logren aprendizaje significativo. Sin embargo, hay factores que condicionan este objetivo, como, por ejemplo, la metodología de enseñanza, predominando aun el conductismo, en donde los estudiantes cumplen el rol de “receptáculo” del conocimiento acabado que entrega el profesor. Lo que provoca diversos obstáculos epistemológicos (Bachelard (1976), como el hecho de que no se consideren los conocimientos previos del estudiante al comenzar a enseñar un nuevo contenido, provocando en muchas ocasiones que estos se alejen de la ciencia puesto que no se sienten capaces de aprenderla ni menos ser expertos en el tema, Ortiz (2010).
En el ámbito nacional, la Agencia de la Calidad de la Educación (MINEDUC 2016) incluye la evaluación de Indicadores de Desarrollo Personal y Social, reconociendo que el aprendizaje del estudiante depende también de factores como la motivación y autoestima académica.
Por otro lado, la Ley General de Educación, en el Decreto 83 (MINEDUC, 2015) menciona que el aprendizaje debe ser para todos los estudiantes. Indicando expresamente en la ley 20.422 que se deben incluir las directrices del Diseño Universal de Aprendizaje (DUA) para lograrlo.
Tomando en cuenta todos estos factores, en la investigación se plantean las siguientes preguntas de investigación:
1.- ¿Cómo incide en el rendimiento y en el aprendizaje significativo de estudiantes de Primer Año de Enseñanza Media, de un Liceo Municipal mixto de Santiago, la creación e implementación de una metodología de enseñanza basada en el Diseño Universal para el Aprendizaje (DUA), en el subsector de Biología, en el contenido de “Evidencias y Teorías Evolutivas”?
2.- ¿Cómo es el grado de satisfacción y actitud escolar frente a las clases de Biología, de los estudiantes de Primer año de Enseñanza Media de un Liceo Municipal mixto de Santiago, posterior a la implementación del DUABE?
Para responder a estas preguntas se plantean los siguientes objetivos generales:
1.- Determinar el efecto de una metodología de enseñanza basada en el Diseño Universal de Aprendizaje y sustentada en las Teorías de Aprendizaje Significativo de Ausubel y Sociocultural de Vygotsky, en el rendimiento y aprendizaje, de estudiantes de primer año de enseñanza media, para los contenidos de Evidencias y Teorías Evolutivas.
2.- Determinar el efecto de una metodología de enseñanza basada en el Diseño Universal de Aprendizaje y sustentada en las Teorías de Aprendizaje Significativo de Ausubel y Sociocultural de Vygotsky, en el grado de satisfacción y actitud escolar, de estudiantes de primer año de enseñanza media, para los contenidos de Evidencias y Teorías Evolutivas (MINEDUC, 2016).
Para estos objetivos generales se plantean las siguientes hipótesis:
1.- Si el aprendizaje significativo, como indica Ausubel, implica que los estudiantes, relacionen de manera sustancial un nuevo conocimiento con su estructura cognoscitiva ya existente, y según Vygotsky los procesos mentales superiores del individuo tienen origen en los procesos sociales, entonces, el proceso de enseñanza-aprendizaje se facilitará mediante una metodología que considere trabajo en equipo y variabilidad cognitiva de los estudiantes, tal como propone el Diseño Universal para el Aprendizaje (DUA), lo que repercutirá además en un incremento del rendimiento de estudiantes de Primer año de Enseñanza Media, de un Liceo Municipal Mixto de Santiago, en el subsector de Biología, para el contenido de Evidencias y Teorías Evolutivas, UNESCO (2005).
2.- Si, tal como indica La Agencia de la Calidad de la Educación, la actitud del estudiante incide en su aprendizaje, entonces implementar una metodología de enseñanza que enfatice de manera sistemática el Principio DUA de Proporcionar múltiples formas de compromiso, propiciará un efecto positivo en ésta, y, por ende, en el aprendizaje. Repercutiendo, además, de manera favorable en el grado de satisfacción frente a las clases de Biología, puesto que el DUABE se caracteriza por ser dinámico al contemplar múltiples y diversificadas actividades, Merchán, Puentes y Moreno (2014).
Algunas de las contribuciones científicas que consideran el Diseño Universal de Aprendizaje (DUA) con la metodología de enseñanza que se propone, se describen a continuación:
Azorín y Arnaiz (2013) utilizan gran variedad en recursos de enseñanza. Lo que resulta en un aumento de la motivación y compromiso de los estudiantes.
Celis y Zea (2016) relacionan el DUA, el aprendizaje colaborativo, que se sustenta en la Teoría de Aprendizaje Social de Vygotsky y Aprendizaje Significativo de Ausubel. Ellos concluyen que el aprendizaje colaborativo aumenta cuando se incluyen las directrices del DUA en la planificación, influyendo de manera positiva en el aprendizaje de los estudiantes.
García (2016) y Jiménez (2015) proponen diversificar instrumentos de enseñanza y evaluación al momento de diseñar las clases, manteniendo un currículum común a todos los estudiantes y no diseñar instrumentos personalizados. Lo cual es relevante para la presente investigación al ser más realista para un profesor que se desempeña, por ejemplo, en el sector público con grupos numerosos en donde además hay estudiantes con Necesidades Educativas Especiales (NEE).
La investigación se sustenta epistemológicamente en la lógica de la investigación científica, Popper (1980). Además, en el cambio de paradigma desde una pedagogía tradicional hacia una pedagogía activa, Kuhn (1975) y Marín (2007), finalmente en los obstáculos epistemológicos y pedagógicos de Bachelard (1976).
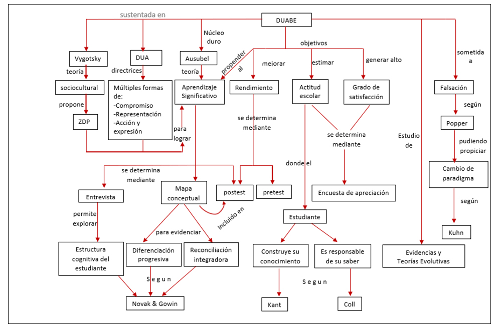
El núcleo duro de la investigación lo compone Ausubel con su teoría de Aprendizaje Significativo (Moreira, 1997). El que se pretende lograr mediante el Aprendizaje Social, como propone Vygots- ky (1973, 1978), facilitando la ocurrencia de la Zona de Desarrollo Próximo (ZDP) al trabajar en equipo. Para bajar al aula estas dos teorías, se utilizan las directrices proporcionadas por el marco didáctico del Diseño Universal para el Aprendizaje (Cast, 2011) que se sustenta en tres principios: Representación (el qué), donde se ofrece información con más de un formato, acción y expresión (el cómo), donde los aprendices tienen varias formas de interactuar, e interactuación (el porqué), con diferentes maneras de motivación, los que se desprenden de las tres principales redes neuronales implicadas en el proceso de aprendizaje. Al estimular sistemáticamente estas tres redes, se intenta incentivar que los estudiantes sean comprometidos y responsables (Coll, 2002) en la construcción de su saber.
Novak y Gowin (2002) sistematizan los principios que sustentan la Teoría de Aprendizaje Significativo de Ausubel de tal manera que se pueda reconocer diferenciación progresiva y reconciliación integradora en instrumentos como mapas conceptuales y entrevistas. Ambos utilizados en el DUABE, por lo que dichas pautas son consideradas.
La figura 1 muestra una síntesis de la propuesta metodológica DUABE.

Referente a la metodología de enseñanza, se pretende entonces que los estudiantes propendan al aprendizaje significativo mediante el trabajo en equipo para facilitar la ocurrencia de la Zona de Desarrollo Próxima ZDP. Lo que se facilita al incorporar directrices del DUA.
Si bien, DUABE incluye diversificación de instrumentos de enseñanza, su principal aporte es la sistematización de acciones que conforman rutinas de trabajo (activación de preconceptos, talleres de asimilación, cronograma de clases, clases expositivas, actividades individuales y grupales, negociación de significado, mapas conceptuales metacognición), las que se les dan a conocer a los estudiantes antes de comenzar las sesiones. Muchas de estas acciones debieran ser parte constitutiva de las clases de cualquier profesor, como por ejemplo la activación de preconceptos, negociación de significados o la metacognición. Sin embargo, el hecho de comprender que éstas tienen una explicación neurocientífica a favor del aprendizaje, le será de gran utilidad al docente al momento de tomar decisiones para diseñar las clases, Rose y Meyer (2002).
En las sesiones, se trabaja en equipos designados por la profesora, los que son formados de manera heterogénea desde el punto de vista del canal preferente de acceso a la información de cada estudiante, para lo que se utiliza un test estandarizado de programación neurolingüística. Importante destacar que los estudiantes no conocen el criterio que se emplea, con el fin de evitar estigmatización entre ellos. El objetivo de esta decisión es que los integrantes de un mismo equipo complementen sus habilidades en la realización de las actividades. Cabe señalar que aun cuando las actividades se analizan y discuten de manera grupal, luego cada estudiante redacta personalmente y en su cuaderno, sus conclusiones.
Esta decisión se basa en Vygotsky, quien dice, que si bien la primera instancia del aprendizaje se da en un contexto social a éste le sigue una instancia de internalización que es propia de cada individuo, propiciando entonces, el momento para que se dé la acomodación y asimilación de los nuevos conceptos.
Dentro de las acciones sistemáticas efectuadas en las sesiones, se destacan los talleres de asimilación, realizados mediante el programa de realidad aumentada, Plickers (figura 2). En donde se retoman los conceptos clave trabajados la sesión anterior, mediante preguntas de selección única y se obtiene en el instante una visión panorámica del curso en relación a quiénes y cuántos estudiantes responden correcta e incorrectamente, permitiendo reforzar aquellos conceptos descendidos.

2. MÉTODO
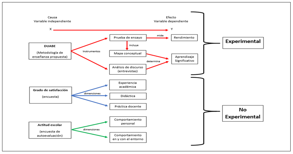
La investigación se resuelve mediante una metodología cuantitativa-cualitativa que consiste en un pre experimento. Siendo experimental para las variables metodología de enseñanza DUABE, rendimiento y aprendizaje, mientras que es no experimental para las variables grado de satisfacción y actitud escolar.
El tipo de estudio para la variable rendimiento, es descriptivo y comparativo. Entre calificaciones obtenidas en pretest y postest, las que fueron analizadas mediante pruebas estadísticas paramétricas y no paramétricas. T y U respectivamente. Para las variables aprendizaje, grado de satisfacción y actitud escolar el tipo de estudio es exploratorio y descriptivo. Además, para aprendizaje se realiza análisis de discurso de entrevistas individuales efectuadas a los estudiantes, a la luz de la Teoría de Aprendizaje Significativo de Ausubel.
El diseño de la investigación (figura 3), según los aportes de Silva (2017), da cuenta de una fase experimental y una fase no experimental. Para la primera fase experimental, la variable inde- pendiente corresponde a la metodología de enseñanza DUABE y las variables dependientes son rendimiento y aprendizaje significativo, los que se determinan principalmente mediante los instrumentos de pretest y postest, de prueba de ensayo, que incluye confección de mapa conceptual y análisis de discurso de entrevistas realizadas a los estudiantes.
En cuanto a la fase no experimental las variables son grado de satisfacción y actitud escolar. Ambas se determinan mediante la aplicación de encuestas de apreciación con escala de likert. Para grado de satisfacción se consideran 3 dimensiones: experiencia académica, didáctica y práctica docente. Mientras que, para actitud escolar, se consideran dos dimensiones: comportamiento personal y comportamiento en y con el entorno. En donde la encuesta es de autopercepción.

Los principales instrumentos utilizados en la investigación son:
Planificación clase a clase, que consta de un total de 12 sesiones, y que permite medir el cumplimiento de la metodología de enseñanza propuesta, variable independiente.
Pretest y postest, instrumento para medir el rendimiento académico y aprendizaje de los contenidos científicos que se aprenden, fue validado por expertos y su confiabilidad se hace mediante una pauta de evaluación.
Prueba de ensayo que, según Taxonomía de Bloom, abarca los niveles de comprensión, análisis y síntesis, alcanzándose este último nivel, mediante la confección de un mapa conceptual en donde los conceptos a utilizar son determinados explícitamente. Razón por la cual, se otorga puntaje solamente a las relaciones y jerarquías que realizan los estudiantes, instrumento destinado a medir aprendizaje, en especial aprendizaje significativo.
Posterior a la aplicación del postest, se realizan entrevistas individuales en donde se comenta cada pregunta y respuesta entregadas por los estudiantes en este instrumento. Reformulando preguntas en algunos casos que se considera necesario. Esta entrevista permite averiguar cómo han asimilados los contenidos científicos tratados, es decir, aprendizaje significativo.
Las encuestas de apreciación para grado de satisfacción y actitud escolar, presentan escalas de likert con los valores del 1 hasta el 5.
3. ANÁLISIS Y DISCUSIÓN DE RESULTADOS
La planificación que contempla 12 sesiones fue realizada en su totalidad, según se observa en el estado de avance de la tabla 1.
| Sesión | Temas a tratar en cada sesión o aplicación de instrumentos de evaluación planificados | Estado de avance |
| N°1 | Aplicación test canal de acceso de preferencia a la información Confección de mapas conceptuales, estructura. | Realizado |
| N°2 | Aplicación de Pretest | Realizado |
| N°3 | Evidencias Paleontológicas de la evolución | Realizado |
| N°4 | Evidencias Anatómicas de la evolución | Realizado |
| N°5 | Evidencias biogeográficas de la evolución | Realizado |
| N°6 | Evidencias Moleculares y embriológicas de la evolución | Realizado |
| N°7 | Árboles filogenéticos | Realizado |
| N°8 | Teoría evolutiva de Lamarck: Transformismo | Realizado |
| N°9 | Teoría evolutiva por Selección Natural (Darwin y Wallace) | Realizado |
| N°10 | Teoría evolutiva por Selección Natural (Taller) | Realizado |
| N°11 | Aplicación Postest | Realizado |
| N°12 | Aplicación de encuesta de grado de satisfacción Aplicación de encuesta de autoevaluación | Realizado |
En cuanto al rendimiento se observa un incremento en la calificación promedio obtenida por los estudiantes a nivel de curso, que avanza de 2,5 a 5,2, entre el pretest y postest (figura 4). Esta diferencia es significativa, según las pruebas estadísticas t y U como se observa en las tablas 2 y 3.


Respecto al aprendizaje significativo. Al analizar los dos objetivos propuestos para el pretest y postest, se observa, para el primero, un incremento en el porcentaje de logro alcanzado a nivel de curso, de 46% a 81%, mientras que para el segundo objetivo los estudiantes avanzan desde un 22% a un 72%. Cabe destacar que el objetivo uno, se relaciona a los niveles cognitivo de comprensión y análisis, mientras que el objetivo dos se relaciona al nivel de síntesis, lo que puede explicar que el resultado de este último sea inferior respecto del primero, debido a su mayor complejidad.
En cuanto a la confección del mapa conceptual, para determinar la diferenciación progresiva y la reconciliación integradora del aprendizaje, el porcentaje de logro alcanzado a nivel de curso para jerarquías aumenta de 46% a 87% entre el pretest y postest. Mientras que las relaciones aumentan de 20% a 67%.

Como ejemplo, se presenta el mapa conceptual realizado por el estudiante número 21, en donde se observa que éste utiliza todos los conceptos solicitados, e intenta seguir la estructura de un mapa conceptual, presentando un concepto central que se ramifica en diferentes niveles, enlazando conceptos con la utilización de conectores, sin embargo, todas las proposiciones formuladas por el estudiante son incorrectas, no hay coherencia entre relaciones subordinados y superorde- nados, como tampoco hay en lo absoluto coherencia en la totalidad del mapa conceptual.

Al observar el mapa del mismo estudiante realizado ahora en el postest, se evidencia un avance significativo puesto que mejora la estructura en sí de su mapa, realizando sólo proposiciones correctas. Hay armonía interna, al analizar cada relación superordenada y subordinada, se evidencia asimilación de conceptos. Incluso agrega conceptos que no son solicitados, estableciendo relaciones superordenadas que no se declaran de manera explícita. Este mapa da cuenta de una estructura cognoscitiva organizada.

A continuación, se presenta a modo de ejemplo, un fragmento de entrevista efectuada al estudiante N° 5 en donde se realiza un estudio de caso: “Los antecesores de los elefantes, no alcanzaban el agua que había en el suelo para poder recogerla con su trompa, poder beber y refrescarse […]. Cada vez que intentan beber se caen por el peso de sus cabezas. Se observa con el pasar de los años que los elefantes tienen la trompa cada vez más larga. En relación con la situación planteada ¿Cómo la explicaría Lamarck (2017)?”
Profesora: La pregunta tres tenía relación con los elefantes. ¿Qué habría dicho Lamarck?
Estudiante: Habría dicho que los elefantes consideraron que no poder llegar al agua, no les favorecía, entonces ellos quisieron cambiar o evolucionar para que su trompa fuese más larga y así poder llegar al agua. Así adquirieron un carácter y eso se fue heredando.
Este estudiante incluye todos los conceptos clave involucrados en el tema, evolución intencionada por uso de una estructura, adquiriendo una nueva característica la que se hereda a las siguientes descendencias. Se infiere entonces que el estudiante es capaz de extrapolar la teoría a una situación en particular, además utiliza sus propias palabras por lo que se evidencia acomodación y asimilación de conceptos.
Respecto al grado de satisfacción, la encuesta de apreciación abarca valores en una escala del 1 al 5 en donde los resultados promedio obtenidos por dimensión son 4,1 para experiencia académica y 4 para didáctica y práctica docente. Estos valores son respaldados por un estadístico de fiabilidad, Alfa Cronbach que alcanza el 92,0%.

En cuanto a la actitud escolar, la encuesta de apreciación, al igual que en el caso anterior, abarca valores entre 1 y 5. Y se obtiene en promedio 3,4 puntos tanto para la dimensión Comportamiento personal como para Comportamiento en y con el entorno. El valor, del Alfa Cronbach alcanza un 85,4% de fiabilidad.

3. CONCLUSIONES
En cuanto al rendimiento académico, DUABE influye de manera positiva en los estudiantes puesto que se observa un incremento al comparar calificaciones de pretest y postest, desde un 2,5 en el pretest a un 5,2 en el postest (escala de 1,0 a 7,0), diferencia que es significativa según análisis estadísticos de la prueba t y U.
Para la variable aprendizaje significativo, DUABE permite que los estudiantes mejoren en este aspecto. Siendo éstos significativos en la mayoría de los casos, al analizar e interpretar resultados a la luz de la Teoría de Ausubel.
Respecto al grado de satisfacción, como nivel de aceptación y agrado de la propuesta DUABE es altamente aceptado por los estudiantes en las dimensiones consultadas. Con 4,0 para la dimen- sión experiencia académica, un 4,0 para la didáctica y 4,0 para la dimensión práctica docente, en escala de 1,0 a 5,0.
En relación a la actitud escolar según la autopercepción de los estudiantes, DUABE incentiva una buena actitud, tanto en un aspecto personal como en relación a su entorno, con un valor de 3,4 para ambas dimensiones, con escala de apreciación de 1,0 a 5,0.
Por estas razones, las hipótesis planteadas para esta investigación son aceptadas:
DUABE propone un punto de consenso entre diversos factores como requerimientos institucionales, y administrativos, por ejemplo, preparar o entrenar para pruebas estandarizadas. Mejora los estándares de rendimiento académico y mejorar el aprendizaje de los estudiantes, especialmente hacia un aprendizaje significativo, asociado a la calidad de la educación.
Además, los profesores se enfrentan al hecho de que las políticas educacionales son de estado, lo que se traduce, entre otros, a constantes reformas que eventualmente implican retrocesos en ciertos terrenos ganados. Estos son sólo algunos factores que para muchos afecta negativamente en la vocación docente, provocando, por ejemplo, descontento hacia las reales condiciones en las que un profesor se desempeña. Aseveraciones avaladas por la reforma educacional en marcha (2015). Sin embargo, gran parte sigue buscando instancias de perfeccionamiento con el principal objetivo de adquirir herramientas que les permitan guiar a sus estudiantes. Es en esa búsqueda, que se enmarca esta propuesta metodológica, y se ajusta a los principios básicos de la actual educación media en Chile.
Como desafío para futuras investigaciones, se plantea la articulación transversal del DUABE, tanto a través de diferentes niveles académicos como a través de diferentes asignaturas, potenciando el desarrollo de actitudes científicas, en conjunto con el desarrollo de competencias.
Referencias
Azorín, C., & Arnaiz, P. (2013). Una experiencia de innovación en educación primaria: medidas de atención a la diversidad y diseño universal del aprendizaje. Tendencias Pedagógicas, 22, 9-30.
Bachelard, G. (1976). La formación del espíritu científico. 5 ed. México: Siglo Veintiuno, editores, S.A.
Cast (2011). Universal Design for Learning guidelines versión 2.0. Wakefield, MA: Author. Recuperado de http://www.cast.org/udl/indez.html.
Celis, C., & Zea, M. (2016). Aprendizaje cooperativo y diseño universal del aprendizaje como facilitadores de la educación inclusive. (Tesis de Magíster en Educación). Universidad de La Sabana. Colombia. Recuperado de https://intellectum.unisabana.edu.co/bitstream/handle/10818/34939/Tesis%20Educacion%20Inclusiva.pdf?sequence=1&isAllowed=y.
Coll, C. (2002). Concepción constructivista de la enseñanza y el aprendizaje. Universidad Autónoma del Estado de Hidalgo, México.
García, I. (2016). Personalización de la enseñanza desde el Diseño Universal para el Aprendizaje. Revista Nacional e Internacional de Educación Inclusiva, 9 (2), 170-182. Recuperado de https://www.revistaeducacioninclusiva.es/index.php/REI/article/view/58/53.
Jiménez Ramírez, S. (2015). Enseñar para la diversidad. El reto de la escuela inclusiva. Universidad de Malaga, España.
Kuhn, T. S. (1975). La estructura de las revoluciones científicas. Madrid: Fondo de Cultura Económica.
Lamarck, J.B. de M. (2017). Filosofía Zoológica. Editorial Alta Fulla. Madrid, España.
Marín, J. D. (2007). Del concepto de paradigma en Thomas Kuhn, a los paradigmas de las ciencias de la cultura. Recuperado de https://dialnet.unirioja.es/servlet/articulo?codigo=4038923.
Merchan, L., Puentes, A., y Moreno, M. (2014). Educación inclusiva en secundaria basada en el diseño universal del aprendizaje. Editorial Universidad Nacional de Colombia.
MINEDUC (2015). Diversificación de la enseñanza. Decreto N°83/2015. Recuperado de http:// especial.mineduc.cl/wp-content/uploads/sites/31/2016/08/Decreto-83-2015.pdf.
MINEDUC, Agencia de Calidad de la Educación (2016). Indicadores de desarrollo personal y social. Recuperado de https://www.agenciaeducacion.cl/evaluacionesindicadores-de-dersonal-y-social/.
MINEDUC (2016). Ciencias Naturales Programa de Estudio Primero medio. Recuperado de https://bibliotecadigital.mineduc.cl/handle/20.500.12365/675.
Novak, J., & Gowin, D. (2002). Aprendiendo a aprender. Barcelona: Martínez Roca.
Moreira, M. (1997). Aprendizaje significativo: Un concepto subyacente. Recuperado de https:// www.if.ufrgs.br/~moreira/apsigsubesp.pdf.
Ortiz, A. (2010). 25 años del SIMCE. Biblioteca Digital Universidad Alberto Hurtado. Repositorio Institucional. Recuperado de http://repositorio.uahurtado.cl/handle/11242/8962.
Popper, K. (1980). La Lógica de la Investigación Científica. 5th ed. Madrid: TECNOS S.A.
Rose, D.H., & Meyer, A. (2002). Teaching every student in the digital age: Universal Design for Learning. Alexandria, VA: Association for supervision and curriculum development.
Silva, R. (2017). Módulo de apoyo Metodología cuantitativa y cualitativa de la investigación. Programa de Magíster Enseñanza de las Ciencias. Universidad de Playa Ancha. Chile.
UNESCO (2005). Guidelines for inlcusión: ensuring access to education for all. París. Recuperado de https://unesdoc.unesco.org/ark:/48223/pf0000140224.
Vygotsky, L.S. (1973). Pensamiento y Lenguaje. Buenos Aires, Argentina: Editorial La Pleyade. Vygotsky, L. (1978). El Desarrollo de los Procesos Psicológicos Superiores. Barcelona. Editorial Grijalbo.