Investigación
Vocación a la Docencia: Su Relación con la Regulación Emocional y la Resiliencia
Teaching Vocation: Its Relationship with Emotional Regulation and Resilience
Vocación a la Docencia: Su Relación con la Regulación Emocional y la Resiliencia
Revista de estudios y experiencias en educación, vol. 24, no. 54, pp. 233-249, 2025
Universidad Católica de la Santísima Concepción. Facultad de Educación
Received: 24 October 2024
Revised document received: 21 January 2025
Accepted: 21 January 2025
RESUMEN: La profesión docente enfrenta diversos desafíos que pueden llevar al agotamiento y cuestionamiento sobre la propia vocación. Aunque la vocación se asocia con él éxito, su evidencia empírica es limitada; por otra parte, la regulación emocional y la resiliencia son aspectos poco estudiados entre sí y son cruciales en la labor docente, pues la docencia es una actividad predominantemente emocional y, si se hallan disminuidos, pueden generar insatisfacción con el trabajo y problemas en las relaciones interpersonales. Por ello, el presente estudio tuvo como propósito analizar la relación entre dichos factores. Se recogieron las percepciones de 658 docentes mexicanos y, a través de análisis correlacionales y comparativos, se encontró relación entre las variables mencionadas. Sin embargo, a nivel predictivo, solo la regulación emocional posee un efecto predictor en la vocación docente. Además, se encontraron diferencias significativas en algunas escalas pertenecientes a la regulación emocional y la resiliencia según el género, la formación profesional, el estado civil y el nivel educativo laborado. Se discuten los principales hallazgos y se proponen pautas para el desarrollo del personal docente dirigidas a apoyar al profesorado en situaciones estresantes o que propicien emociones negativas dentro de su entorno de trabajo.
Palabras clave: Actitud docente, docencia, docente, psicología, resiliencia.
ABSTRACT: The teaching profession faces several challenges that can lead to exhaustion and questioning of one's vocation. Although vocation is associated with success, its empirical evidence is limited; on the other hand, emotional regulation and resilience are poorly studied aspects and are crucial in teaching, since teaching is a predominantly emotional activity and if they are diminished, they can generate dissatisfaction with work and problems in interpersonal relationships. Therefore, the purpose of this study was to analyze the relationship between these factors. The perceptions of 658 Mexican teachers were collected and through correlative and comparative analysis, the aforementioned variables were related. However, at the predictive level, only emotional regulation has a predictive effect on teaching vocation. In addition, significant differences were found in some scales related to emotional regulation and resilience according to gender, professional training, marital status, and educational level worked. The main findings are discussed and guidelines are proposed for teacher development aimed at supporting teachers in stressful situations or promoting negative emotions in their work environment.
Keywords: Psychology, resilience, teacher, teaching, teaching attitude.
1. Introducción
La profesión docente enfrenta múltiples retos en la actualidad en México. Existen aquellos desafíos que implican hacer un uso eficiente de las tecnologías de la información y la comunicación en su labor educativa (Rocha Trejo & Hernández Perales, 2020), incluir eficazmente a menores con necesidades educativas especiales (Alfonzo-Albores & Gutiérrez-Carreón, 2022), la atención a la diversidad cultural y étnica (Acuña-Maldonado, 2022) o, incluso, la percepción de que las políticas educativas implementadas no reconocen de forma suficiente la experiencia y el valor de la profesión docente (Cruz Vadillo, 2021). Estos y otros factores pueden llevar al docente a experimentar un desgaste que, a largo plazo, lo haga cuestionarse si la docencia es su vocación o si posee las suficientes herramientas para ejercerla eficientemente (Torres-Hernández, 2023b).
El concepto de vocación ha sido ampliamente utilizado para referirse a los educadores que desempeñan su labor con éxito o, en su defecto, para evaluar si están cumpliendo con expectativas tanto personales como de su entorno. A pesar de su uso frecuente, no se ha estudiado de manera suficiente cómo se puede evidenciar de forma empírica (Torres-Hernández, 2022). Recientemente, se han realizado esfuerzos por definir la vocación a partir de tres componentes: satisfacción con la docencia, consciencia vocacional y compromiso con la educación. La vocación puede comprenderse como una actitud, ya que involucra componentes cognitivos, afectivos y conductuales que interactúan en la labor del profesorado (Torres-Hernández, 2023a). Los profesionales que son catalogados como docentes exitosos y con vocación son más capaces de mantenerse motivados y mostrar un mayor compromiso con su labor cotidiana (Pérez Norambuena & Rivera García, 2021).
A pesar de ser una actitud deseable en el profesorado de cualquier nivel educativo, la vocación ha sido objeto de escaso estudio, en algunos casos abordándose en relación con el desgaste en el trabajo (Torres-Hernández, 2023b) o con el bienestar subjetivo (Torres-Hernández, 2023a). No obstante, existen otras características relevantes, como la regulación emocional y la resiliencia, sobre las cuales prácticamente no existen investigaciones. La regulación emocional es especialmente importante, pues la docencia es una actividad predominantemente emocional y se la vincula positivamente con la satisfacción laboral, así como con una adecuada relación docente-estudiante (Vettori et al., 2022); por otro lado, la dificultad en la regulación emocional es a menudo la causa de problemas interpersonales (Düzenleme et al., 2023). En cuanto a la resiliencia, las evidencias teóricas y empíricas indican que su presencia puede ayudar a los docentes a afrontar las consecuencias negativas asociadas con factores estresantes en el lugar de trabajo (Fernandes et al., 2019) y, además, puede influir en la calidad del aprendizaje los estudiantes, derivada de acciones educativas eficaces (Vicente de Vera & Gabari, 2019).
Dado lo anterior, es necesario abordar algunos de los vacíos referidos, ya que, al comprender de manera más amplia la vocación en relación con la regulación y la resiliencia, se pueden aumentar los niveles de motivación y compromiso vocacional del profesorado (Li et al., 2018), reducir el malestar psicológico asociado con el trabajo académico (Renati et al., 2023) y fomentar un mayor compromiso con el aprendizaje por parte del estudiantado (Villalobos-Vergara & Flores-Gómez, 2022). Con base en lo expuesto, el presente estudio tiene los siguientes objetivos: 1) describir la relación entre la vocación a la docencia, la regulación emocional y la resiliencia en el profesorado mexicano; 2) comparar los factores que conforman la vocación a la docencia, la regulación emocional y la resiliencia según el género, la formación profesional (docentes de primera o de segunda carrera), estado civil y nivel educativo en el que laboran; y 3) analizar la influencia, en términos predictivos, de la regulación emocional y la resiliencia en la vocación a la docencia. El estudio parte de la hipótesis de que existe una relación significativa entre los componentes referidos, así como de la presencia de diferencias significativas según las variables sociodemográficas.
1.1. Vocación a la docencia
Comúnmente, la vocación a la docencia se relaciona con la elección de carrera, y se ha puesto un énfasis especial en su promoción entre los estudiantes de programas de educación (Serrano Rodríguez & Pontes Pedrajas, 2016). Existen dos tipos de docentes: los de primera carrera, que eligieron la docencia desde el principio de sus carreras profesionales, y los de segunda carrera, que optaron por esta profesión de manera ocasional o después de completar su formación profesional inicial (Pérez Norambuena & Rivera García, 2021). En algunos casos, los profesores de segunda carrera mantienen una doble identidad, ya que se consideran tanto profesionales en un área específica como educadores (Tyler & Dymock, 2021).
Los docentes, cuando poseen vocación, habilitan a sus estudiantes para que descubran y se involucren activamente en el mundo que les rodea (Carlo Atim, 2022). A pesar de que puedan encontrarse en situaciones deshumanizantes, estos docentes son capaces de mostrar resistencia y promover la transformación social, basándose en la calidad de sus relaciones interpersonales (Bybee, 2020). Del mismo modo, los educadores que se asumen con vocación son más aptos para percibir aspectos positivos en sus lugares de trabajo (Turner & Thielking, 2019), mantienen una visión optimista de su labor y experimentan una mayor satisfacción en sus vidas (Lee et al., 2020).
1.2. Regulación emocional
La regulación emocional se define como la habilidad para manejar adecuadamente las emociones (Bisquerra Alzina & Pérez Escoda, 2007). Esta capacidad se asocia con los pensamientos, las emociones y el comportamiento, y se manifiesta a través de estrategias de afrontamiento apropiadas, así como la capacidad de generar y expresar emociones positivas de manera pertinente y constructiva tanto a nivel personal como social. Un individuo que puede autorregularse posee un nivel satisfactorio de inteligencia emocional y es competente para enfrentar situaciones que pueden generar emociones negativas (Cunha da Silva et al., 2021). Aquellos que pueden regular sus emociones tienen más probabilidades de alcanzar la autonomía y, al mismo tiempo, experimentar una mayor autoestima y sentimientos de autoeficacia, lo que facilita una adaptación social adecuada y relaciones interpersonales positivas (Alarcón-Espinoza et al., 2022).
La regulación emocional comprende, entre otras, dos formas comúnmente utilizadas: la reevaluación cognitiva y la supresión emocional. El primero implica la reinterpretación de una situación con el propósito de modificar las respuestas emocionales, mientras que el segundo se caracteriza por la no expresión de las emociones, siendo especialmente utilizado como un mecanismo de defensa en situaciones amenazantes para la persona. Cuando se emplea adecuadamente, la regulación emocional se relaciona positivamente con el bienestar subjetivo (Gross & John, 2003). En el contexto del personal docente, una regulación efectiva de las emociones previene el agotamiento profesional (López-Angulo et al., 2022) y sirve como mediadora entre la resiliencia y el bienestar emocional (Renati et al., 2023).
1.3. Resiliencia
La resiliencia se define como la capacidad que posee una persona para mantenerse o recuperarse de manera rápida durante y después de una situación adversa, manteniendo un estado mental saludable. Además, implica un conjunto de habilidades y estrategias adaptativas para enfrentar el estrés y sus potenciales efectos perjudiciales (García, 2019; Wackerhagen et al., 2022). Los campos de aplicación del estudio de la resiliencia son amplios y pueden comprender desde la enseñanza de las ciencias y las matemáticas (Xenofontos & Mouroutsou, 2022), pasando por el estudio de las adicciones (Calpe-López et al., 2022), hasta la salud mental en general (Bark, 2023). Algunos componentes de la resiliencia son la persistencia-tenacidad-autoeficacia; control bajo presión; adaptabilidad y redes de apoyo; control y propósito; y espiritualidad (Connor & Davidson, 2003).
Para el caso del profesorado, la resiliencia ha sido objeto de estudio en numerosas investigaciones. En términos generales, se ha observado que esta capacidad se relaciona positivamente con la felicidad (Genç & Altuntaş, 2020), la implementación de estrategias pedagógicas innovadoras (Villalobos-Vergara & Flores-Gómez, 2022), el aumento del compromiso con la mejora de su trabajo y la promoción del éxito en sus estudiantes (Ellison & Woods, 2020), así como con una mayor adaptabilidad e inventiva (Gan et al., 2022). Esta habilidad puede desarrollarse en un entorno laboral que fomente el apoyo (Yu et al., 2022), el liderazgo efectivo y la adecuada distribución de funciones (Yin et al., 2020), así como el trabajo colaborativo y colegiado entre el personal docente (Tamah & Wirjawan, 2022; Yang et al., 2023). Además, existen factores personales que contribuyen al desarrollo de la resiliencia, como puede ser una adecuada inteligencia emocional (Ainsworth & Oldfield, 2019), la práctica de la atención plena y la habilidad de tener compasión consigo mismo (Hu, 2023).
2. Método
2.1 Participantes
La muestra estuvo compuesta por 658 docentes que trabajaban en todos los niveles educativos de México, desde preescolar hasta posgrado. Debido al amplio espectro de niveles educativos, se decidió dividir, durante el proceso de muestreo por propósito, en dos grupos los campos en los que se desempeñaban los participantes: la etapa preuniversitaria y la etapa universitaria. Esto se debe a que los docentes enfrentan diferentes desafíos según el nivel en el que trabajan. Los primeros a menudo afrontan desafíos relacionados con la gestión de la disciplina, la administración del aula y la atención individualizada a los estudiantes, especialmente si tienen alguna discapacidad (Estrada Araoz et al., 2021). El segundo grupo puede tener desafíos relacionados principalmente con la generación del conocimiento y una mayor variedad de funciones (Da Silva et al., 2016).
Tomando como base lo anterior, el 78.12% se desempeñaba como docente de etapa preuniversitaria y el 21.88% en la etapa universitaria. En cuanto a la identificación de género, los participantes se distribuyeron de la siguiente manera: femenino (66.26%), masculino (33.13%) y géneros distintos a los mencionados (<1%). El promedio de edad fue de 41.95 años (DE= 10.16) con una experiencia promedio de 14.19 años en la docencia (DE= 9.36). La mayoría de ellos tenían estudios de licenciatura (46.81%), seguidos de maestría (38.30%), doctorado (11.40%) y especialidad (3.49%). Además, el 63.53% afirmó que la docencia era su segunda carrera y 36.47% indicó que era su primera carrera. Finalmente, en cuanto al estado civil, el 61.55% de los participantes afirmó vivir con una pareja, mientras que el resto indicó estar soltero (38.45%).
Los participantes completaron un formulario en línea, el cual se difundió principalmente a través de correo electrónico mediante una invitación para participar en el estudio. En un número mínimo de casos, se estableció el contacto a través de una aplicación de mensajería instantánea para teléfonos inteligentes. Los docentes que accedieron a la encuesta en línea tuvieron la oportunidad de leer los objetivos del estudio, los datos de contacto del responsable del proyecto de investigación, brindaron su consentimiento de forma voluntaria y respondieron el formulario de forma completa.
2.2. Instrumentos
La vocación a la docencia se evaluó a través del Cuestionario de Vocación Docente (CVOC-D) de Torres-Hernández (2022). Este instrumento cuenta con ocho ítems que conforman la subescala de satisfacción con la docencia, cuatro reactivos a la subescala de consciencia vocacional y nueve ítems para la subescala de compromiso con la educación. Estudios anteriores han proporcionado valores adecuados de validez y confiabilidad para este instrumento. Posee una escala de respuesta tipo Likert que va desde 1 hasta 6 (totalmente en desacuerdo hasta totalmente de acuerdo). En el contexto de la presente investigación, se calculó el valor de confiabilidad utilizando el coeficiente de omega de McDonald (ω), y se obtuvo un estadístico global de la prueba de .86.
La resiliencia fue analizada mediante la Escala de Resiliencia (CD-RISC) de Connor y Davidson (2003). Este instrumento se compone de ocho reactivos que conforman la subescala de persistencia-tenacidad-autoeficacia, siete ítems para el factor de control bajo presión, cinco ítems conforman la subescala de adaptabilidad y redes de apoyo, tres reactivos para control y propósito, y dos ítems conforman el factor de espiritualidad. El orden de respuesta, en escala Likert, abarca cinco opciones (0=en absoluto hasta 4=casi siempre). En los últimos años, ha sido el instrumento más utilizado para evaluar la resiliencia en adultos. Para este estudio, la escala demostró un coeficiente omega de McDonald de .96.
La regulación emocional se analizó utilizando el Cuestionario de Regulación Emocional (ERQ) desarrollado por Gross & John (2003). El instrumento consta de seis ítems que conforman la subescala de reevaluación cognitiva y cuatro reactivos que componen la subescala de supresión emocional. La escala ha demostrado contar con la suficiente validez y confiabilidad, respaldada por diversos estudios previos. Tiene una escala de respuesta Likert de siete opciones, de 1 a 7 (totalmente en desacuerdo hasta totalmente de acuerdo). Para la presente investigación, la escala obtuvo una fiabilidad en términos de omega de McDonald de .66.
2.3. Análisis de datos
El análisis de la información se llevó a cabo utilizando el software JASP 0.16.2 (JASP Team, 2022) para realizar cálculos tanto descriptivos como inferenciales. Para los análisis inferenciales, se verificó previamente la normalidad de los datos utilizando la prueba de Shapiro y, en consecuencia, se utilizaron pruebas no paramétricas, como el coeficiente de correlación de Spearman (Rho) y la prueba U de Mann Whitney.
Para llevar a cabo el análisis SEM, se utilizó el método de máxima verosimilitud robusta como estimador junto con la técnica de manejo de datos faltantes (FIML). El ajuste del modelo se evaluó utilizando chi cuadrada entre los grados de libertad, el error cuadrático medio de aproximación (RMSEA), el índice de ajuste comparativo (CFI) y el índice de Tucker-Lewis (TLI).
3. Resultados
3.1. Análisis descriptivo y correlacional
Como parte del análisis descriptivo, se aplicó la prueba Shapiro para todas las subescalas implicadas en el estudio, y se obtuvieron valores entre .62 y .97 con un p valor <.001, lo que indica la no normalidad estadística y, por consecuencia, la utilización de la estadística no paramétrica. El análisis descriptivo y correlacional se muestra en la Tabla 1.

Destaca que, a partir de los resultados obtenidos, existieron correlaciones significativas en la mayoría de las escalas que componen el estudio, a excepción de la supresión emocional, que se correlaciona con la variable de control y propósito y reevaluación cognitiva. Otra variable con una correlación baja es la espiritualidad, la cual solo muestra una asociación significativa con la reevaluación cognitiva. Por otra parte, las variables de compromiso con la educación, reevaluación cognitiva, y adaptabilidad y redes de apoyo son los factores que obtuvieron las puntuaciones más altas en sus medias de las variables de vocación a la docencia, regulación emocional y resiliencia.
3.2. Comparación de diferencias entre grupos
Enseguida, se muestran los análisis comparativos según las categorías de género, la formación profesional (docentes de primera o de segunda carrera), estado civil y nivel educativo en el que laboran los participantes en el estudio (Tabla 2).

Según los resultados, se encontraron las siguientes diferencias significativas: en la escala de control bajo presión para las categorías de formación profesional y nivel educativo en el que laboraban los participantes; en control y propósito de acuerdo con el estado civil; en espiritualidad en función del género, formación profesional y nivel educativo; y en supresión emocional con base en el género y la formación profesional. En todas las diferencias significativas el tamaño del efecto es pequeño.
3.3. Análisis predictivo
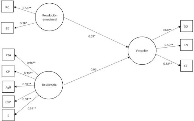
Como se señaló, el ajuste del modelo se evaluó utilizando chi cuadrada/gl, el error cuadrático medio de aproximación (RMSEA), el índice de ajuste comparativo (CFI) y el índice de Tucker-Lewis (TLI). Los valores obtenidos para estos estadísticos fueron 2.75 (p<0.001), 0.051, 0.98 y 0.97, respectivamente, lo que indica un ajuste adecuado del modelo (Hu & Bentler, 1999). Los resultados de regresión se muestran en la figura 1.

Con base en lo presentado, es relevante que la resiliencia no posee un efecto predictivo de la vocación a la docencia.
4. Discusión
Este estudio examinó la percepción general del profesorado mexicano en torno a los factores que se relacionan con su vocación, como son la regulación emocional y la resiliencia. Los resultados confirman una correlación positiva y, en particular, la regulación emocional muestra un efecto predictor sobre la vocación a la docencia. Además, se encontraron diferencias significativas en algunos de los factores relacionados con la regulación emocional y la resiliencia, pero no en la vocación. El primer objetivo de la presente investigación fue analizar la relación entre la vocación a la docencia, la regulación emocional y la resiliencia. Se obtuvieron evidencias de relaciones significativas de tipo positivo en las tres variables, aunque estas relaciones se consideran débiles. En particular, de los tres factores que conforman a la vocación, el compromiso con la educación mostró relaciones más sólidas con las escalas pertenecientes a la regulación emocional y la resiliencia, a excepción de la espiritualidad y la supresión emocional.
En lo que respecta al vínculo entre el compromiso con la educación y la regulación emocional, los resultados concuerdan con otros estudios que sugieren que la regulación emocional influye positivamente en el compromiso del docente, tanto en su trabajo como en su relación con sus estudiantes (Deng et al., 2022). En cuanto a la estrategia de regulación emocional más utilizada por el profesorado, la reevaluación cognitiva se encuentra asociada positivamente con el compromiso laboral debido a que los docentes con tal característica tienden a invertir recursos y tiempo en la mejora de su desempeño profesional (Xie, 2021). En lo referente al compromiso con la educación y la resiliencia, también se encontró una asociación positiva en ambas variables, lo que sugiere que las instituciones educativas con docentes más resilientes tienen más probabilidades de mantener un compromiso continuo con la mejora de su trabajo y el éxito de sus estudiantes (Ellison & Woods, 2019). Asimismo, se observó una relación significativa y positiva entre la regulación emocional y la resiliencia. Esto puede atribuirse al hecho de que ambas características están constantemente involucradas en la labor docente, ya que requieren una alta inversión de energía en la gestión de las emociones y una constante adaptabilidad a los cambios (Pennington et al., 2021).
El análisis de comparación por medias reveló algunas diferencias significativas que vale la pena destacar. Se observaron diferencias estadísticamente relevantes en solo cuatro subescalas: control bajo presión, control y propósito, espiritualidad y supresión emocional. En cuanto al control bajo presión, se encontraron valores más altos en los docentes que eligieron la docencia como segunda carrera y, de manera similar, en los educadores de la etapa universitaria. En el primer caso, es probable que los docentes de primera carrera y recién iniciados en la profesión sean más susceptibles a la presión de sus instituciones educativas y puedan tener menos habilidades desarrolladas para manejarla, en comparación con aquellos profesionales con más experiencia que han optado por la docencia como segunda profesión (Gray et al., 2020). Por otro lado, es interesante notar que los docentes de la etapa universitaria informaron tener un mejor manejo de la presión. Esto podría atribuirse a que, a pesar de enfrentar sobrecarga laboral, la generación del conocimiento, condiciones administrativas ineficientes, regulaciones estrictas para la promoción o bajos salarios (Li, 2020), los docentes universitarios podrían percibirse como más empoderados psicológicamente (Liu et al., 2022). En contraste, es posible que los docentes de etapas preuniversitarias experimenten una falta de colaboración entre colegas y un liderazgo directivo deficiente, lo que podría afectar su motivación y, por lo tanto, disminuir su capacidad para lidiar con la presión diaria (Zhang et al., 2022). No obstante, se requiere de investigaciones adicionales para obtener evidencia concluyente sobre este tema.
En relación con el control y propósito, los resultados concuerdan con múltiples investigaciones que sostienen que los docentes que cohabitan con una pareja de manera estable desarrollan mecanismos más eficaces para enfrentar las presiones de la vida cotidiana y son más resilientes (Vicente de Vera & Gabari, 2019). Además, estos docentes tienden a experimentar un mayor bienestar subjetivo (Zhao et al., 2022) y a volverse más resistentes al desgaste en el trabajo (Agyapong et al., 2022).
En otro orden de ideas, la escala de espiritualidad fue la que mostró más diferencias significativas. En primer lugar, se observó una diferencia significativa según el género, siendo mayor en el caso de las mujeres. Este hallazgo concuerda con los resultados de Fitzgerald & Berthiaume (2022), quienes informaron que esta característica es más frecuente en las mujeres, ya que tienden a meditar y orar con mayor regularidad que los hombres. La segunda diferencia significativa se encontró en relación con la formación profesional de los docentes, siendo más alta en los docentes de niveles educativos preuniversitarios. Ello podría deberse, por un lado, a que la espiritualidad y la moral tienen una influencia menor en la enseñanza universitaria y, por lo tanto, los docentes pueden considerarlas menos relevantes en sus labores (Abu Bakar, 2020). Por otro lado, los educadores que trabajan en niveles educativos básicos pueden estar más expuestos a la espiritualidad de los niños y la incorporan como parte de su labor formativa (Mata-McMahon et al., 2020). Finalmente, se observó que los docentes de primera carrera mostraron niveles más altos de espiritualidad. Es importante señalar que actualmente no existen evidencias empíricas que respalden estos resultados, sin embargo, es posible que la combinación del género femenino de la mayoría de los participantes y el hecho de que trabajen en niveles preuniversitarios influyan en estos resultados. Se recomienda llevar a cabo investigaciones futuras para verificar esta conjetura.
En cuanto a la supresión emocional, destaca que los hombres recurren más a este mecanismo de defensa, lo que puede interpretarse en un contexto de menor habilidad para la gestión y regulación de sus emociones (Ain et al., 2021). Además, este fenómeno es similar en los docentes de segunda carrera, quienes utilizan este recurso con mayor frecuencia, y esto puede ser perjudicial para la salud mental de este grupo (Han et al., 2020). Una posible explicación de este fenómeno se atribuye a la formación profesional de los participantes, en la cual se coloque menor énfasis en el entrenamiento de la regulación de sus emociones, lo que se refleja posteriormente en su trabajo en el aula de clases (Greenberg et al., 2022). Esto difiere de sus pares de primera carrera, quienes, desde su formación profesional, abordan el contacto con las emociones de los estudiantes y sus implicaciones en el proceso educativo (Büyüktaşkapu Soydan, 2023).
El último objetivo del presente trabajo tuvo como propósito indagar los factores predictores de la vocación a la docencia mediante la técnica SEM. En términos generales, destaca que la regulación emocional, como parte de la inteligencia emocional, se relaciona en términos predictivos con la vocación a la docencia. El manejo eficaz de las emociones se asocia positivamente con la satisfacción y el compromiso con la docencia, dos de los componentes más visibles de la vocación (D’Amico et al., 2020). Por otra parte, la resiliencia no se asocia en términos predictivos con la vocación docente, aunque sí en términos correlacionales. Dado que no existen suficientes antecedentes empíricos de la relación mencionada, cabe destacar que la resiliencia puede conectarse en el profesorado con un propósito superior, tal como lo es su vocación a la educación (Drew & Sosnowski, 2019). No obstante, es necesario que existan más investigaciones para mejorar la comprensión al respecto.
Los hallazgos del presente estudio proporcionan orientación para el desarrollo del personal docente, destacando las siguientes áreas de enfoque: 1) apoyo emocional y 2) diseño de programas de bienestar escolar. Se pueden desarrollar estrategias de intervención destinadas a respaldar a los docentes que puedan enfrentar situaciones de estrés, ansiedad o emociones negativas en su entorno de trabajo (Cheng et al., 2020). Por otro lado, la ejecución de programas de bienestar escolar puede generar impactos positivos, tanto en el personal docente como en la comunidad educativa en general, promoviendo entornos psicológicamente saludables y aumentando la eficacia en el ámbito escolar (Noben et al., 2021). A manera de ejemplo, el desarrollo de técnicas vinculadas con el mindfulness tienen probada eficacia al contribuir directamente en la disminución del estrés, la ansiedad y favorece en general el reconocimiento de las emociones y su gestión (Taylor et al., 2021).
Existen algunas limitaciones que pueden ser consideradas al momento de interpretar los resultados de este estudio. La primera de ellas se relaciona con el hecho de que esta investigación se basó en las percepciones de los propios participantes. Para abordar este aspecto en futuras investigaciones, sería recomendable incorporar métodos cualitativos con el fin de obtener una comprensión más profunda del fenómeno estudiado y promover la colaboración crítica para contrastar y validar la información recopilada, así como las interpretaciones derivadas del análisis. La segunda limitación se refiere a las restricciones inherentes a la recopilación y el análisis de datos. Para mitigar este problema, se podrían utilizar muestras más homogéneas y, en la medida de lo posible, aplicar un muestreo aleatorio. Además, se recomienda verificar las técnicas de recopilación y análisis de datos mediante la revisión por parte de colegas y la replicación de los análisis estadísticos empleados.
5. Conclusiones
El presente estudio destaca la importancia de la regulación emocional como un factor clave en la vocación docente, mientras que la resiliencia muestra únicamente una relación a nivel correlacional y no predictora. Se evidencian diferencias significativas en algunas subescalas según el género, la formación profesional, estado civil y nivel educativo, aunque con tamaños de efecto pequeños. Se resalta la necesidad de implementar estrategias de apoyo emocional y programas de bienestar escolar para fortalecer la regulación emocional y fomentar un ambiente laboral saludable. Además, se recomienda ampliar la investigación mediante métodos longitudinales y cualitativos que permitan una comprensión más profunda y generalizable del fenómeno estudiado.
Referencias
Abu Bakar, B. (2020). Integrating spirituality in tourism higher education: A study of tourism educators’ perspectives. Tourism Management Perspectives, 34(August 2019), 100653. https://doi.org/10.1016/j.tmp.2020.100653.
Acuña-Maldonado, O. (2022). La educación de caldad en el programa educativo de derecho de la Universidad Autónoma Indígena de México ante el COVID-19. Ra Ximhai, 18(2), 57-79. https://doi.org/10.35197/rx.18.02.2022.03.oa.
Agyapong, B., Obuobi-Donkor, G., Burback, L., & Wei, Y. (2022). Stress, Burnout, Anxiety and Depression among Teachers: A Scoping Review. International Journal of Environmental Research and Public Health, 19(17). https://doi.org/10.3390/ijerph191710706.
Ain, N. U., Munir, M., & Suneel, I. (2021). Role of emotional intelligence and grit in life satisfaction. Heliyon, 7(4), e06829. https://doi.org/10.1016/j.heliyon.2021.e06829.
Ainsworth, S., & Oldfield, J. (2019). Quantifying teacher resilience: Context matters. Teaching and Teacher Education, 82, 117-128. https://doi.org/10.1016/j.tate.2019.03.012.
Alarcón-Espinoza, M., Sanduvete-Chaves, S., Anguera, M. T., Samper García, P., & ChacónMoscoso, S. (2022). Emotional Self-Regulation in Everyday Life: A Systematic Review. Frontiers in Psychology, 13(May). https://doi.org/10.3389/fpsyg.2022.884756.
Alfonzo-Albores, I., & Gutiérrez-Carreón, R. E. (2022). Percepciones dcentes de la educación socioemocional en la atención de estudiantes con TDAH de nivel primaria en el estado de Aguascalientes. Ra Ximhai, 18(1), 121-135. https://doi.org/10.35197/rx.18.01.2022.06.ia.
Bark, H. (2023). Resilience as Part of Recovery : The Views of Those with Experiences of Psychosis, and Learning for British Mental Health Social Work Practice. A Scoping Review. British Journal of Social Work, 00, 1-20. https://doi.org/https://doi.org/10.1093/bjsw/bcad122.
Bisquerra Alzina, R., & Pérez Escoda, N. (2007). LAS COMPETENCIAS EMOCIONALES (EMOTIONAL COMPETENCES). Educación XX1, 10, 61-82. https://www.redalyc.org/articulo.oa?id=70601005.
Büyüktaşkapu Soydan, S. (2023). The Relationship Between Emotional Regulation Skills and the Adaptability to the Classes of Children. Infants & Young Children, 36(2), 110-129. https://doi.org/10.1097/IYC.0000000000000239.
Bybee, E. R. (2020). Too Important to Fail: The Banking Concept of Education and Standardized Testing in an Urban Middle School. Educational Studies, 56(4), 418-433. https://doi.org/10.1080/00131946.2020.1757451.
Calpe-López, C., Martínez-Caballero, M.A., García-Pardo, M.P., & Aguilar, M.A. (2022). Resilience to the effects of social stress on vulnerability to developing drug addiction. World J Psychiatry, 12(1), 24-58. https://dx.doi.org/10.5498/wjp.v12.i1.24.
Carlo Atim, B. N. (2022). Parrhesia and the quasi-political role of educators: an arendtianfoucauldian reflection. Philosophia: International Journal of Philosophy, 23(2). https://philpapers.org/rec/ATIPAT-3.
Cheng, X., Ma, Y., Li, J., Cai, Y., Li, L., & Zhang, J. (2020). Mindfulness and Psychological Distress in Kindergarten Teachers: The Mediating Role of Emotional Intelligence. International Journal of Environmental Research and Public Health, 17(21), 8212. https://doi.org/10.3390/ijerph17218212.
Connor, K. M., & Davidson, J. R. T. (2003). Development of a new resilience scale: The Connor-Davidson Resilience Scale (CD-RISC). Depression and Anxiety, 18(2), 76-82. https://doi.org/10.1002/da.10113.
Cruz Vadillo, R. (2021). Significados sobre política educativa desde la perspectiva del profesorado de educación obligatoria y superior en México. Revista Educación, 45(1), 0-18. https://doi.org/https://doi.org/10.15517/revedu.v45i1.40597.
Cunha da Silva, J. G., Garcia, L. A., & Ramos, M. F. H. (2021). Autorregulação emocional na perspectiva social cognitiva: uma revisão integrativa. Comunicações, 28(2), 21-41. https://revistas.metodista.br/index.php/comunicacoes/article/view/730.
D’Amico, A., Geraci, A., & Tarantino, C. (2020). The Relationship between Perceived Emotional Intelligence, Work Engagement, Job Satisfaction, and Burnout in Italian School Teachers. Psihologijske Teme, 29(1), 63-84. https://doi.org/10.31820/pt.29.1.4.
Da Silva, M. do S., Lopes, C. S., Pastor-Valero, M., & Menezes, P. R. (2016). Psychosocial Work Conditions and Burnout Among Brazilian Bank Employees: A Cross-Sectional Study. Annals of Occupational Hygiene, 60(5), 567-580. https://doi.org/10.1093/annhyg/mew013.
Deng, J., Heydarnejad, T., Farhangi, F., & Farid Khafaga, A. (2022). Delving into the relationship between teacher emotion regulation, self-efficacy, engagement, and anger: A focus on English as a foreign language teachers. Frontiers in Psychology, 13. https://doi.org/10.3389/fpsyg.2022.1019984.
Drew, S. V., & Sosnowski, C. (2019). Emerging theory of teacher resilience: a situational analysis. English Teaching: Practice & Critique, 18(4), 492-507. https://doi.org/10.1108/ETPC-12-2018-0118.
Düzenleme, D., Sağlamlık, P., Yöye, E., & Bozacı, U. (2023). Childhood Traumas, Emotional Differences and Resilience as Predictives of Interpersonal Problems. Cyprus Turkish Journal of Psychiatry & Psychology, 5(2), 129-139. https://doi.org/10.35365/ctjpp.23.2.05.
Ellison, D. W., & Woods, A. M. (2019). Physical education teacher resilience in high-poverty school environments. European Physical Education Review, 25(4), 1110-1127. https://doi.org/10.1177/1356336X18800091.
Ellison, D. W., & Woods, A. M. (2020). A Review of Physical Education Teacher Resilience in Schools of Poverty Through the Lens of Occupational Teacher Socialization. Urban Education, 55(8-9), 1251-1279. https://doi.org/10.1177/0042085916672287.
Estrada Araoz, E. G., Paredes Valverde, Y., & Quispe Herrera, R. (2021). El desgaste profesional y su relación con el desempeño de los docentes de educación básica regular. Revista Universidad y Sociedad, 13(4), 361-368. https://rus.ucf.edu.cu/index.php/rus/article/view/2175/2156.
Fernandes, L., Peixoto, F., Gouveia, M. J., Silva, J. C., & Wosnitza, M. (2019). Fostering teachers’ resilience and well-being through professional learning: effects from a training programme. The Australian Educational Researcher, 46(4), 681-698. https://doi.org/10.1007/s13384-019-00344-0.
Fitzgerald, M., & Berthiaume, K. (2022). Does Spirituality Moderate the Relationship between Child Maltreatment and Adult Men and Women’s Social Anxiety, Depression and Loneliness. Journal of Aggression, Maltreatment & Trauma, 31(2), 235-253. https://doi.org/10.1080/10926771.2021.1912875.
García, M. I. V. de V. (2019). Relationships Between the Dimensions of Resilience and Burnout in Primary School Teachers. Lnternational Electronic Journal of Elementary Education, 12(2), 189-196. https://doi.org/10.26822/iejee.2019257666.
Genç, H., & Altuntaş, S. (2020). Mutluluğun Yordayıcısı Olarak Psikolojik Sağlamlık: Öğretmen Örnekleminin İncelenmesi. Hacettepe University Journal of Education, 35(4), 1-15. https://doi.org/10.16986/HUJE.2018046021.
Gray, P. L., Seiki, S., & Gray, P. L. (2020). Institutional Performativity Pressure and First-YearTeachers. 5(June), 1-10. https://doi.org/https://doi.org/10.3389/feduc.2020.00071.
Greenberg, A. L., Sullins, V. F., Donahue, T. R., Sundaram, V. M., Saldinger, P. F., Divino, C. M., Anton, N. E., Stefanidis, D., Reilly, L. M., Egan, R. J., Beals, C. K. J., Riall, T. S., Duh, Q.Y., Mukhtar, R. A., Hirose, K., & Lebares, C. C. (2022). Emotional Regulation in Surgery: Fostering Well-Being, Performance, and Leadership. Journal of Surgical Research, 277, A25-A35. https://doi.org/10.1016/j.jss.2022.02.032.
Gross, J. J., & John, O. P. (2003). Individual differences in two emotion regulation processes: Implications for affect, relationships, and well-being. Journal of Personality and Social Psychology, 85(2), 348-362. https://doi.org/10.1037/0022-3514.85.2.348.
Han, J., Yin, H., & Wang, J. (2020). Examining the Relationships Between Job Characteristics, Emotional Regulation and University Teachers’ Well-Being: The Mediation of Emotional Regulation. Frontiers in Psychology, 11(August), 1-10. https://doi.org/10.3389/fpsyg.2020.01727.
Hu, L.-T., & Bentler, P. M. (1999). Cutoff criteria for fit indexes in covariance structure analysis: Conventional criteria versus new alternatives. Structural Equation Modeling: A Multidisciplinary Journal, 6(1), 1-55. https://doi.org/10.1080/10705519909540118.
Hu, Y. (2023). Examining the effects of teacher self-compassion, emotion regulation, and emotional labor strategies as predictors of teacher resilience in EFL context. Frontiers in Psychology, 14(July), 1-13. https://doi.org/10.3389/fpsyg.2023.1190837.
JASP Team (2022). JASP (Version 0.16.2) ENT#091;Computer SoftwareENT#093;. https://jasp-stats.org/faq/how-do-i-cite-jasp/.
Lee, H.S., Lee, E. S., & Shin, Y.J. (2020). The Role of Calling in a Social Cognitive Model of Well-Being. Journal of Career Assessment, 28(1), 59-75. https://doi.org/10.1177/1069072719825777.
Li, Q., Gu, Q., & He, W. (2018). Resilience of Chinese teachers and its relationship with perceived working conditions and relational trust. International Journal of Management Research, 9(1-2), 4-22. https://discovery.ucl.ac.uk/id/eprint/10069055/3/GU%20Teacher%20resilience%20in%20China%20201902_QG_No%20Track%20Changes.pdf.
Li, T. (2020). Correlation analysis of the Causes of College Teachers’ Professional Psychological Pressures. Journal of Sports Psychology, 29(4), 161-174. https://www.rpd-online.com/index.php/rpd/article/view/238.
Liu, Y., Li, R., Jin, Z., Wu, X., & Wang, W. (2022). Psychological empowerment and professional well-being of Chinese kindergarten teachers: The mediating effect of professional pressure. Journal of Psychology in Africa, 32(1), 7-14. https://doi.org/10.1080/14330237.2021.2002034.
López-Angulo, Y., Mella-Norambuena, J., Sáez-Delgado, F., Portillo Peñuelas, S. A., & Reynoso González, O. U. (2022). Association between teachers’ resilience and emotional intelligence during the COVID-19 outbreak. Revista Latinoamericana de Psicología, 54, 51-59. https://doi.org/10.14349/rlp.2022.v54.6.
Mata-McMahon, J., Haslip, M. J., & Schein, D. L. (2020). Connections, Virtues, and MeaningMaking: How Early Childhood Educators Describe Children’s Spirituality. Early Childhood Education Journal, 48(5), 657-669. https://doi.org/10.1007/s10643-020-01026-8.
Noben, I., Deinum, J. F., Douwes-van Ark, I. M. E., & Hofman, W. H. A. (2021). How is a professional development programme related to the development of university teachers’ self-efficacy beliefs and teaching conceptions? Studies in Educational Evaluation, 68, 100966. https://doi.org/10.1016/j.stueduc.2020.100966.
Pennington, S., Richards, K. A. R., Trad, A. M., Gaudreault, K. L., & Graber, K. C. (2021). Developing Resilience and Enhancing Appraisals of Mattering: A Conceptual Framework for Elementary Level, Non-core Subject Teachers. Quest, 73(3), 264-282. https://doi.org/10.1080/00336297.2021.1915350.
Pérez Norambuena, S., & Rivera García, E. (2021). Análisis de la construcción de identidad profesional en profesores excelentes: encontrando al SER formador de docentes. Foro Educacional, 79-100. https://digibug.ugr.es/handle/10481/72121.
Renati, R., Bonfiglio, N. S., & Rollo, D. (2023). Italian University Students’ Resilience during the COVID-19 Lockdown-A Structural Equation Model about the Relationship between Resilience, Emotion Regulation and Well-Being. European Journal of Investigation in Health, Psychology and Education, 13(2), 259-270. https://doi.org/10.3390/ejihpe13020020.
Rocha Trejo, E. A., & Hernández Perales, J. A. (2020). Valoración de las competencias digitales en docentes para la adopción de tecnologías de software libre. Proyecto Kids on Computers. E-Ciencias de La Información, 10(2), 1-20. https://doi.org/10.15517/eci.v10i2.40774.
Serrano Rodríguez, R., & Pontes Pedrajas, A. (2016). El desarrollo de la identidad profesional docente en la formación inicial del profesorado de secundaria. Enseñanza & Teaching: Revista Interuniversitaria de Didáctica, 34(1), 35. https://doi.org/10.14201/et20163413555.
Tamah, S.M., & Wirjawan, J.V.D. (2022). Teachers’ response to a challenge to change: A portrait of teacher resilience to a professional development program. Power and Education, 14(1), 17-34. https://doi.org/10.1177/17577438211052647.
Taylor, S. G., Roberts, A. M., & Zarrett, N. (2021). A brief mindfulness-based intervention (bMBI) to reduce teacher stress and burnout. Teaching and Teacher Education, 100, 103284. https://doi.org/10.1016/j.tate.2021.103284.
Torres-Hernández, E. F. (2022). Diseño y validación de una escala de vocación docente para profesores (CVOC-D) Design and validation of a teacher vocation scale for teachers. Revista Fuentes, 24(1), 1-12. https://doi.org/https://doi.org/10.12795/revistafuentes.2022.15751.
Torres-Hernández, E. F. (2023a). La Vocación Docente como Predictora del Bienestar Subjetivo en el Profesorado Mexicano. Revista Fuentes, 25(3), 343-354. https://doi.org/10.12795/revistafuentes.2023.23148.
Torres-Hernández, E. F. (2023b). Vocation and Burnout in Mexican Teachers. Educación XX1, 26(1), 327-346. https://doi.org/10.5944/educxx1.32954.
Turner, K., & Thielking, M. (2019). How Teachers Find Meaning in their Work and Effects on their Pedagogical Practice. Australian Journal of Teacher Education, 44(9), 44. https://ro.ecu.edu.au/ajte/vol44/iss9/5.
Tyler, M. A., & Dymock, D. (2021). Constructing a professional identity in VET: teacher perspectives. Research in Post-Compulsory Education, 26(1), 1-18. https://doi.org/10.1080/13596748.2021.1873404.
Vettori, G., Bigozzi, L., Vezzani, C., & Pinto, G. (2022). The mediating role of emotions in the relation between beliefs and teachers’ job satisfaction. Acta Psychologica, 226, 103580. https://doi.org/10.1016/j.actpsy.2022.103580.
Vicente de Vera, M. ., & Gabari, M. (2019). Liderazgo Pedagógico en Educación Secundaria: Aportaciones desde la Evaluación de Burnout-Resiliencia en Docentes. International Journal of Educational Leadership and Management, 7(1), 104-134. https://doi.org/10.17583/ijelm.2019.3519.
Villalobos-Vergara, P. V., & Flores-Gómez, C. X. (2022). La renovación de las prácticas: Su aporte al fortalecimiento de la resiliencia en profesorado principiante. Revista Electrónica Educare, 26(2), 1-20. https://doi.org/10.15359/ree.26-2.31.
Wackerhagen, C., Reppmann, Z. C., & Walter, H. (2022). Positive Cognitive Reappraisal in Stress Resilience , Mental Health , and Well-Being : A Comprehensive SystematicReview. 14(4), 310-331. https://doi.org/10.1177/17540739221114642.
Xenofontos, C., & Mouroutsou, S. (2022). Resilience in mathematics education research : a systematic review of empirical studies. Scandinavian Journal of Educational Research, 1-15. https://doi.org/10.1080/00313831.2022.2115132.
Xie, F. (2021). A Study on Chinese EFL Teachers’ Work Engagement: The Predictability Power of Emotion Regulation and Teacher Resilience. Frontiers in Psychology, 12(August), 1-12. https://doi.org/10.3389/fpsyg.2021.735969.
Yang, M., Oh, Y., Lim, S., & Kim, T. (2023). Teaching with collective resilience during COVID-19: Korean teachers and collaborative professionalism. Teaching and Teacher Education, 126, 104051. https://doi.org/10.1016/j.tate.2023.104051.
Yin, H., Xie, C., Hu, H., & Wang, M. (2020). Demystifying and sustaining the resilience of teacher educators: the perspectives of Teaching-Research Officers in China. Asia Pacific Education Review, 21(2), 311-323. https://doi.org/10.1007/s12564-020-09626-0.
Yu, F., Mirza, F., Chaudhary, N. I., Arshad, R., & Wu, Y. (2022). Impact of Perceived Skillset and Organizational Traits on Digital Wellbeing of Teachers: Mediating Role of Resilience.Frontiers in Psychology, 13(June), 1-14. https://doi.org/10.3389/fpsyg.2022.923386.
Zhang, X., Admiraal, W., & Saab, N. (2022). Teacher autonomous motivation for continuous professional development : the relationship with perceived workplace conditions. Teachers and Teaching, 28(8), 909-924. https://doi.org/10.1080/13540602.2022.2137128.
Zhao, L., Zhang, K., Gao, Y., Jia, Z., & Han, S. (2022). The relationship between gender, marital status and depression among Chinese middle-aged and older people: Mediation by subjective well-being and moderation by degree of digitization. Frontiers in Psychology, 13(October), 1-14. https://doi.org/10.3389/fpsyg.2022.923597
Author notes
*Correspondencia: Edgar Fabián Torres Hernández. ef.torres@ugto.mx.