Experiencias Pedagógicas
Received: 18 November 2024
Revised document received: 16 January 2025
Accepted: 21 January 2025
DOI: https://doi.org/10.21703/x4cxh047
RESUMEN: El objetivo de este trabajo es compartir los resultados de implementación de una experiencia educativa consistente en la adopción de un sistema de acompañamiento a tesistas de posgrado en la Universidad Adventista de Chile, en el marco de una gestión global en la unidad de posgrado. La experiencia se enmarca en la oferta total de programas de posgrado de la institución, considerando un proceso de carácter progresivo que implicó un proceso diagnóstico, el diseño de un plan de acción, la intervención de la malla curricular, la adecuación reglamentaria, generación de una matriz curricular básica y la implementación del sistema. Los resultados reportan: unificación de criterios de los programas de posgrado, actualización del reglamento de los Trabajos Finales de Posgrado, generación de documentos básicos orientativos para los Trabajos Finales de Posgrado, acompañamiento permanente de la Dirección de Posgrado al tesista, sistematización de la experiencia docente y finalización del trabajo en formato artículo con calidad de publicación en revistas indexadas. Se concluye afirmando que la experiencia ha sido positiva en tanto cualifica y potencia el necesario acompañamiento al estudiante, pero, sobre todo, fortalece la experiencia formativa, redundando esto en textos de calidad investigativa y cualificación en las capacidades de los egresados.
Palabras clave: Tesis, investigación, acompañamiento, estudiante de posgrado, posgrado.
ABSTRACT: The objective of this paper is to share the results of the implementation of an educational experience consisting in the adoption of a system of accompaniment for graduate thesis students at the Adventist University of Chile, within the framework of a global management in the graduate unit. The experience is framed in the total offer of graduate programs of the institution, considering a progressive process that included a diagnostic process, the design of an action plan, the intervention of the curriculum, the regulatory adaptation, the generation of a basic curriculum matrix and the implementation of the system. The results report: the unification of the criteria of the graduate programs, the updating of the regulations of the graduate theses, the generation of basic guide documents for the graduate theses, the permanent accompaniment of the graduate management to the thesis student, the systematization of the teaching experience and the completion of the work in article format with publication quality in indexed journals. It is concluded that the experience has been positive in that it qualifies and improves the necessary support to the student, but above all it strengthens the training experience, resulting in texts of research quality and qualification in the skills of graduates.
Keywords: Thesis, research, mentoring, graduate student, postgraduate.
1. Introducción
La formación en posgrado implica el desarrollo de habilidades investigativas, bien sea porque estas se encuentren orientadas hacia lógicas de cualificación para el desempeño laboral, o porque se enfoquen en la formación de un investigador con altas capacidades en el ámbito con la idea de potenciar el desarrollo de la ciencia y la tecnología en distintos campos del conocimiento (Bretón y Carranco, 2021; Mendoza et al., 2021; Perines, 2024).
El enfoque en el desarrollo de este tipo de habilidades investigativas, demarcará el tipo de estudios de posgrado (Mendoza et al., 2021). En algunos países1 de América Latina como Argentina y Venezuela, los estudios de posgrado implican: especialización, maestría y doctorado (Comisión Nacional de Evaluación y Acreditación Universitaria, 2023; Mármol, 2019), mientras que, en el caso de Colombia, existen los programas de maestría de profundización y las maestrías de investigación, más los programas de doctorado (MinEducación, 2021). En México, existen los programas de especialidad, maestrías profesionalizantes y maestrías de investigación, doctorados profesionalizantes y doctorados académicos, perfilados, estos últimos, a la expertiz en investigación (Berzunza-Criollo, 2020; Godínez, 2023; Patiño, 2019). En el caso de Chile, la oferta de programas de posgrado abarca estudios de maestrías profesionalizantes y maestrías académicas, más el doctorado (Ministerio de Educación [MINEDUC], 2016).
Como se puede advertir, hay diferencias entre los distintos abordajes en la formación de posgrado en estos países, partiendo por la nomenclatura que directriza y designa los grados académicos, pasando por la modalidad de cursado, y el enfoque de cada tipo de programa (Mendoza et al., 2021). Por ejemplo: los estudios de especialización en Argentina y Venezuela reportan al grado académico de especialistas en un área disciplinar, son estudios cortos (un año, año y medio) que tienen incidencia en la concreción de intervenciones en el ámbito disciplinar al que se adhiere el estudiante de posgrado. Es lo mismo que ocurre en Chile, por ejemplo, con las maestrías profesionalizantes, a diferencia de las maestrías académicas, que priorizan el ejercicio de investigación, sin que para ello sea necesaria una intervención. Eso es lo que buscan los estudios de maestría en Argentina y Venezuela, y es lo que busca el magíster académico en Chile, lo mismo que ocurre en México. Por último, el doctorado aún tiene consenso a nivel mundial, en tanto busca la formación de un investigador de altas competencias en el contexto (Pérez et al., 2022). Es así, a pesar de que, en algunos países europeos, en Estados Unidos y Australia, en los últimos años ha surgido una nueva perspectiva en la formación doctoral, que apunta y que incluso reconoce estudios de doctorado profesionalizantes, como también ocurre en México (Australian Government, 2024; Berzunza-Criollo, 2020; Patiño, 2017, 2020; Pérez et al., 2022).
La diferenciación entre estudios de posgrado, especialmente para el caso de los estudios de Magíster que conducen a la cualificación del desempeño profesional, o aquellos que conducen a la formación y expertiz en investigación, apunta a un foco asociado a perfiles profesionales, que, a su vez, son directrizados por las políticas de formación avanzada de los Estados nacionales. Es decir, se trata de una concepción de Estado, que privilegia y focaliza tipos de formación con respecto a sus líneas de priorización para el desarrollo científico, técnico y/o humanístico.
El perfil de egreso de los programas de posgrado es recogido en las declaraciones de las instituciones al hacer el lanzamiento de la oferta de sus programas. Y vale la pena destacar que, independientemente de la tendencia del programa, esto es, si es profesionalizante o si es académico, en la mayoría de los programas de posgrado (y este es el caso chileno), hay un requisito de grado que debe ser alcanzado como lo es la tesis, trabajo final de posgrado, trabajo de grado, o trabajo de titulación, etc. Se trata de un producto final que da cuenta de la sistematización del ejercicio del estudiante en función de la manera cómo dio cuenta de un problema en su campo de conocimiento y desempeño profesional, de cómo lo abordó, y cómo aportó, bien sea, para su solución, o para su comprensión. No obstante, llegado este punto, estudios advierten sobre las dificultades y condicionamientos de los estudiantes de posgrado para la conclusión satisfactoria de este producto y logro del grado académico correspondiente (Castro-Rodríguez, 2024; Matsuda et al., 2017; Molina, 2019; Zambrano y Balbo, 2020). Según estos últimos autores, los condicionantes, que pueden ser endógenos o exógenos, son, seguramente, multifactoriales. En un sentido muy similar, investigadores como Santa Cruz y Durán (2018), Padilla (2018), Mancovsky (2022), y García y Alarcón (2024), sostienen que, el acompañamiento dado a los estudiantes de posgrado en su etapa de desarrollo de ese producto final, favorece la conclusión del mismo con marcadas señales de éxito.
Siendo así, el presente trabajo da cuenta de una experiencia relacionada con el acompañamiento a estudiantes de posgrado en relación con el desarrollo de su Trabajo Final de Posgrado (TFP), en una universidad chilena de carácter privada. Vale contextualizar que, este proceso de acompañamiento se da en el contexto de una intervención de mayores dimensiones, en tanto y cuanto la gestión en la unidad termina siendo clave para generar una serie de procesos que finalizan impactando el acompañamiento a los estudiantes en situación de TFP. La adopción de la sistematización de experiencias se justifica, en tanto se da cuenta de un trabajo realizado a partir de la intervención, con el propósito de cualificar un proceso clave en la formación de posgraduados que había sido advertido como crítico y debe ser mejorado. La sistematización de experiencias ha sido validada como instancia formativa, como ejercicio crítico, pero también como un tipo de texto relevante en el ámbito de la comunicación científica, a fin de compartir hallazgos a propósito de intervenciones y experiencias atingentes en distintos ámbitos, considerando las lógicas del proceso en cuestión, sus factores intervinientes, sus modos de relación, entre otros (Expósito y González, 2017).
1.1. Enfoque teórico
En el marco de la teoría de la gestión educativa, la intervención comentada aplicó a la teoría de la gestión educativa integral, que, más que una teoría, podría considerarse como un modelo de gestión, según Siabato (2013). Este modelo pregona la necesidad de operar desde la perspectiva sistémica, si lo que se pretende es implementar una gestión educativa de carácter integral. Esto significa que, si se contextualiza una institución educativa, cada unidad debe operar en interconexión con otras unidades, y esto implica la planificación, acciones concretas y secuenciales, presupuesto, talento humano, entre otros. Asprella et al. (2020), al igual que Vitoria y Barrantes (2022), sostienen que la gestión educativa integral opera desde la complejidad, y ello requiere un comportamiento orgánico que vincule niveles y procesos, desde lo operativo hasta lo estratégico en una institución educativa, mucho más cuando se trata de unidades académicas al frente de procesos formativos.
Ahora bien, para que la gestión pueda tener un efecto positivo en los procesos formativos, se hace fundamental, dirigir acciones que nucleen unidades académicas con unidades de soporte y apoyo técnico, al tiempo que focalice procesos administrativos y procesos formativos desburocratizados, organizados, transparentes y secuenciales, en el contexto de las trayectorias curriculares de los programas de formación, tal y como lo explicitan Mafla-Bolaños y Morán-Cabellon (2022), y Morales-Granados y Useche-Cogollo (2024). Este modelo permite concretar con éxito los objetivos por los cuales se implementa, cuando existe centralidad pedagógica, esto es, cuando todos los procesos priorizan la enseñanza y el aprendizaje, que es el elemento focal en estudios de posgrado (Barbón y Fernández, 2018). Según estos últimos autores, la innovación es clave, considerando que, las universidades, en este caso, no deben temer a innovar en relación con procesos formativos y procesos administrativos que permitan la consecución de estudios, titulación oportuna y formación avanzada.
De acuerdo con Gómez y Topete (2018), este modelo de gestión educativa integral podría considerarse como constitutivo de las teorías modernas, en tanto se comprende como un proceso intelectivo y estratégico que supera las lógicas administrativas de las teorías de la escuela clásica y la neoclásica, en las que los objetivos son los principales focos de atención, más allá de quienes constituyen la organización.
A propósito de lo anteriormente mencionado, y considerando la experiencia a presentar a continuación, se hace necesario reportar que dicha experiencia se acoge al modelo de gestión educativa integral, y que ese mismo modelo, se presenta, además, como el marco de una acción de gestión global. Ello se justifica en tanto la noción de la gestión educativa integral consagra la idea de una gestión que articula la acción básica de distintas unidades en un proceso sistémico, sin embargo, para esta oportunidad se incorpora ya no solo la acción de carácter administrativa, sino también la atención de otras dimensiones. Así, se focalizaron áreas a ser atendidas, no a petición de las y los estudiantes, sino como iniciativa institucional. Por ejemplo: el estado emocional, la situación familiar, la situación académica del estudiante y su avance en el marco de su trayectoria académica, el estado de avance del TFP, competencias necesarias para cualificar el TFP, el estado financiero, además del entramado de políticas, reglamentos y protocolos existentes en el marco del desarrollo de los programas de posgrado.
2. Descripción del entorno
La experiencia en desarrollo tiene como foco geográfico e institucional, el conjunto de estudios de posgrado de la Universidad Adventista de Chile (UnACh). Se trata de una universidad privada, regional, de carácter confesional, que se ubica en la provincia de Diguillín, región de Ñuble, zona centro-sur de Chile. Su oferta académica a nivel de pregrado reporta carreras en cinco facultades, a saber: Facultad de Educación, Facultad de Ciencias de la Salud, Facultad de Teología, Facultad de Ingeniería y Negocios y la Facultad de Ciencias Jurídicas y Sociales (UnACh, 2024a), y en el posgrado, reporta siete programas en desarrollo, siendo estos los que siguen: Magíster en Educación, Magíster en Salud Pública, Magíster en Teología, Magíster en Ciencias de la Motricidad Humana, Magíster en Gestión de Proyectos e Innovación Social, Magíster en Fruticultura Moderna y Magíster en Psicología (UnACh, 2024b).
Los programas de posgrado de la UnACh responden a programas profesionalizantes, y en la actualidad, todos se desarrollan en modalidad virtual, con la sola excepción del Magíster en Teología, que es semipresencial. La universidad decidió migrar todos sus programas (que originalmente eran presenciales), con la excepción del Magíster en Teología, a la modalidad virtual, primero, para paliar el contexto generado por la pandemia por Covid-19, y luego, como oferta definitiva en sus programas de posgrado. Esta decisión terminó siendo coherente con lo que ha significado un incremento en la oferta de programas virtuales en el mundo, y no solo en América Latina, tal y como es evidenciado en Cea y De Vicente (2021), Colman (2021), y Ramírez y Vera (2024), y como también ha ocurrido en Chile, con un incremento del 12,2% en la matrícula de estudiantes en programas virtuales de posgrado en los últimos cinco años (Park, 2024).
Los programas de posgrado de la UnACh tienen como punto culminante la presentación de un TFP, que debe dar evidencia de la cualificación del estudiante de posgrado en relación con la adquisición y desarrollo de habilidades que le permitan potenciar su desempeño profesional a partir de la identificación de problemáticas en el marco de ámbito disciplinar del que se trate, generando propuestas de intervención contextualizada en procura de la solución de dichas problemáticas, propuestas de innovación, planes de mejora, o incluso la presentación de un ensayo de carácter contraargumentativo con aplicabilidad práctica (Reglamento del Trabajo Final de Posgrado, 2022; UnACh, 2024c2).
3. Estrategias o procedimientos de la experiencia
El abordaje a la experiencia inició a propósito de un proceso diagnóstico realizado empleando la estrategia conocida como Matriz FODA (Fortalezas, Oportunidades, Debilidades y Amenazas), empleada para diagnósticos a nivel organizacional (Nogueira et al., 2024). Este diagnóstico se realizó en el contexto del Consejo de Posgrado de la universidad (instancia que sesiona semanalmente), considerando insumos como: reglamentos, protocolos institucionales, políticas, convenios, programas de posgrado, matrícula, listado de docentes, publicaciones, entre otros insumos. El análisis situado se generó a partir de la revisión documental de los insumos ya mencionados, además, de diálogos con funcionarios a cargo de funciones clave en la Dirección de Posgrado de la institución en cuestión. El análisis, además, implicó solicitud de insumos y diálogos con funcionarios de otras unidades de apoyo. Se instrumentalizó toda la información a partir de notas de campo.
3.1. Diagnóstico

3.2. Diseño de plan de acción progresivo
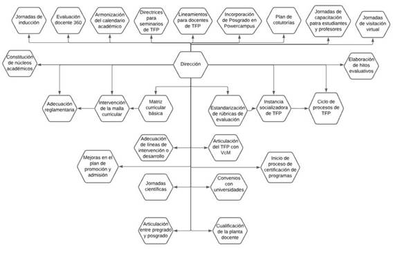
El FODA realizado señaló situaciones y contextos que debían ser intervenidos a fin de cualificar los procesos. Siendo así, se diseñó un plan de acción que permitiera dar respuesta a lo evidenciado. Este plan de acción progresivo se generó (figura 1) en el marco de un ciclo de reuniones de trabajo situacional, acompañado de asesoría de otras instancias institucionales como la Dirección de Docencia, la Dirección de Investigación, la Dirección de Biblioteca y la Dirección de Planificación y Aseguramiento de la Calidad. En el contexto de la Dirección de Posgrado se trabajó en el Consejo de Posgrado, con el equipo directivo de la Dirección, con comités curriculares y núcleos académicos.

3.3. Experiencia y sus resultados
Tal y como lo describe el diagnóstico (tabla 1), y el plan de acción (figura 1), el trabajo se presentó de manera multifocal, es decir, fueron distintos frentes los que tuvieron que activarse. Así, se generó un proceso de intervención que atendió temas de gestión, articulación con otras unidades, temas curriculares, constitución de la planta docente, reglamentos y protocolos, entre otros. A continuación, se describen cada una de las intervenciones:
Armonización del calendario académico: En el inicio de la gestión, se advirtió que el posgrado tenía una calendarización distinta al pregrado, además, cada programa de posgrado tenía una fecha de inicio y cierre distinta a la de los demás programas. Esto dificultaba acciones administrativas, como, por ejemplo, la incorporación de posgrado a Powercampus, dificultaba el trabajo administrativo asociado a la inscripción del período académico, el vaciado de notas, el cierre de período, entre otras cosas. La acción de coordinar los lapsos académicos y el calendario global institucional representó un desafío relevante, entre tanto en ello medió el inicio de cada programa en una nueva versión del mismo, con una intervención que ameritó un primer cambio a nivel de las mallas curriculares. Esta modificación permitió normalizar el total del creditaje adecuándolos a los períodos lectivos, y que pudiera insertarse la oferta de posgrado en el sistema de Powercampus, iniciando el posgrado de forma conjunta con el pregrado.
Incorporación de Posgrado en Powercampus: Powercampus fue el sistema de control de estudios de la universidad hasta el año 2024, no obstante, el área de posgrado no estaba incorporado a dicho sistema, dificultando el seguimiento administrativo al estudiante, y haciéndolo, rudimentario, tradicional, lento y riesgoso. En un esfuerzo de articulación entre la Dirección de Posgrado, con la Dirección de Educación Virtual y la Dirección de Registros Académicos, se incorporó a todos los programas de posgrado, permitiendo que la gestión iniciara desde la admisión hasta el egreso del estudiante, quedando la ficha del egresado como antecedente y resguardo de su estudio en la institución.
Adecuación reglamentaria: dada la realidad de los programas de posgrado (programas virtuales), la inserción de posgrado a Powercampus, se generó todo un marco de oportunidades para intervenir los reglamentos, a fin de adecuar la nueva realidad, y proyectar en el mismo reglamento, acciones y decisiones que permitieran el avance del posgrado con estándares más elevados. Así, se hizo una adecuación del Reglamento de la Dirección de Posgrado, del Reglamento de los Trabajos Finales de Posgrado (TFP), del Reglamento Académico para los Programas de Posgrado, del Reglamento de Becas de Posgrado, y el Reglamento de Adscripción al Cuerpo Académico de Posgrado, este último, en adecuación a los criterios establecidos por la Comisión Nacional de Acreditación (CNA) para la constitución de los núcleos académicos y los claustros en los programas de posgrado.
Evaluación 360: se trata de la incorporación de los programas de Posgrado a la lógica institucional de evaluación integral. Esto quiere decir que, si bien es cierto que, en el posgrado, los docentes eran evaluados, tan solo lo eran por los estudiantes. A partir de la incorporación del posgrado a la evaluación 360, los docentes comenzaron a participar en una lógica evaluativa mucho más integral y que favoreció que ellos también se autoevaluaran y que su jefatura directa también los evaluase. La evaluación del par se concretó en un primer año, dando paso a un segundo año en el que tal evaluación se concretó a nivel de los núcleos académicos.
Constitución de núcleos académicos: la constitución de los núcleos académicos ha sido una debilidad en tanto existe una realidad institucional que condiciona la consolidación de tal instancia. Ello se debe a la alta rotación de profesores, no obstante, a propósito de la adecuación del Reglamento de Adscripción al Cuerpo Académico de Posgrado, la constitución de los núcleos comenzó a generarse considerando tales criterios (adherencia profesional, tipo de dedicación, línea de investigación e intervención, productividad), lo que permite acercarse de forma progresiva a los estándares que la CNA requiere para un programa de posgrado en Chile.
Articulación de pregrado y posgrado: uno de los mayores retos en la Dirección de Posgrado resultó la continuidad de un proceso que ya había iniciado referente a los mecanismos para articular el pregrado y el posgrado. La propuesta trabajada se enmarcó en los lineamientos de la CNA y permitió que se tomaran definiciones en torno al modelo de articulación, los criterios de articulación y selección de asignaturas articulables según las lógicas anteriores. El proceso implicó socialización de la propuesta, aprobación de las instancias correspondientes, a saber: núcleos académicos, Consejos de Facultades, diálogo con directores de aquellas carreras con las que hay campos de conocimiento afines, Consejo de Posgrado, Consejo Académico. Ahora, más allá de la articulación curricular, este proceso implica también, el trabajo conjunto en temas como promoción, trabajo docente, investigación, líneas de investigación del pregrado con las líneas de intervención o áreas de desarrollo del posgrado, desarrollo conjunto de actividades de extensión como jornadas científicas, entre otras acciones relevantes.
Matriz curricular básica: a propósito de situaciones como la sincronización del calendario académico, la incorporación de posgrado a Powercampus, la revisión de criterios CNA para los programas de carácter profesionalizantes, y la articulación del pregrado y el posgrado, se decidió realizar una intervención curricular de mayores magnitudes. Esto permitió generar una matriz curricular básica unificada para todos los programas de posgrado, que supuso la creación de asignaturas transversales como: Metodología de Proyectos de Intervención, Redacción y Formulación de Textos, Inglés Instrumental, Ética y Vida Profesional, y los Seminarios de Trabajo Final de Posgrado I, II y III. Así, cada programa incorporó las asignaturas que focalizan la formación disciplinar afines al perfil específico. La articulación curricular se genera a propósito de esta matriz curricular básica, permitiendo a estudiantes de pregrado (y con cierto avance de la malla curricular), cursar asignaturas de posgrado que le serán reconocidas en el pregrado, y que favorecen la inserción futura de dicho estudiante en su continuidad en el posgrado, favorecen la formación avanzada, y, al mismo tiempo, permite disminuir duración del programa de posgrado y costos. La matriz curricular básica permitió unificar criterios para la definición del TFP (visto de forma global), de las expectativas en torno a este producto, pero, sobre todo, en torno a la calidad de la formación ofrecida. Otro elemento favorable e inédito en el posgrado institucional, fue la incorporación de la asignatura de inglés instrumental, y ello se justifica en tanto se trata de una formación de posgrado, y mucho más cuando se comprende que la mayor parte de la literatura científica de alto impacto se publica en inglés (Hernández, 2021; Vizcaíno-Verdú, 2020).
Atención a los Trabajos Finales de Posgrado: en revisión de los criterios CNA para la definición de los programas de posgrado de carácter profesionalizante, el análisis respectivo del Reglamento de los TFP actualizado, se advirtió que la exigencia apunta a trabajos que permitan poner en desarrollo, habilidades, actitudes, aptitudes, conocimientos, valores, prácticas, que den cuenta de la cualificación profesional en el marco del desempeño. Así, y, dado que no existía, se creó un ciclo que permitiera visualizar el trayecto estudiantil en el marco de los TFP, delineando un paso a paso, desde la inscripción del Seminario de TFP-I hasta su presentación oral y defensa pública en el último seminario. A este ciclo se le denominó ‘Ciclo de Procesos de TFP (ver tabla 2). Este ciclo señala el seminario de TFP correspondiente, su alcance, formularios que deben ser llenados e ingresados por el estudiante en cuestión, el paso a paso administrativo y académico, y el responsable de cada paso. Este ciclo permite incorporar actores que acompañen al estudiante en cada paso, como lo es el docente tutor, el o la coordinadora del programa, el o la coordinadora de investigación del programa, el o la coordinadora de investigación de posgrado, núcleo académico, profesores invitados para socialización y retroalimentación, comisión de lectores (evaluadores), secretario académico. El ciclo garantiza un acompañamiento permanente al estudiante en situación de TFP. Este trabajo fue acompañado por la creación de directrices para seminarios de TFP (condiciones curriculares y condiciones académico-administrativas para inscripción, cursado y aprobación), lineamientos para docentes tutores de TFP, instancia socializadora de TFP, adecuación de rúbricas para evaluación de los TFP, plan de cotutorías, entre otros.

Jornadas de Inducción: esta instancia se genera a propósito del ingreso de los estudiantes al programa de posgrado, siendo transversales a todos los programas, y focalizan aspectos como: presentación institucional, bienvenida, reglamentos institucionales, servicios generales y contactos institucionales, inducción de ingreso a Powercampus, inducción de ingreso al aula virtual, inducción de ingreso a bases de datos suscritas y repositorio institucional, talleres de gestores de referencias, talleres para búsqueda de literatura científica en bases de datos, talleres sobre fundamentos de escritura científica, entre otros.
Instancia socializadora de TFP: fue establecida una instancia para socializar el avance del estudiante en relación con el TFP. Dicha instancia se concreta a finales de la asignatura de Metodología de Proyectos de Intervención, en tanto dicha asignatura muestra las líneas de intervención o áreas de desarrollo de c/u de los programas, y avanza en una propuesta de TFP. Esta asignatura termina con la presentación oral de la propuesta, logrando un ejercicio de retroalimentación al estudiante, con la participación del núcleo académico e invitados especiales.
Hitos evaluativos: son instancias que permiten advertir el nivel de logro de las competencias comprometidas en los programas justo en el nivel de avance curricular del estudiante. Siendo así, se estableció un mínimo de dos hitos evaluativos y un máximo de tres. Por definición transversal, dos de los hitos corresponden al seminario de TFP-I y al seminario de TFP-III. El tercer hito, que es opcional, queda a discreción de cada programa, y apunta a la evaluación del nivel de logro en el contexto disciplinar.
Plan de cotutorías: se trata de un plan que tiene dos funciones básicas. En primer lugar, fortalecer la relación tutorial, y, en segunda instancia, fortalecer la formación de tutores en el posgrado. En cuanto al primer caso, tiene la idea de generar mayores y mejores insumos al estudiante en la relación tutorial, en tanto favorece el diálogo entre cotutores, siendo el tutor principal quien tiene el diálogo directo con el estudiante. La figura del tutor principal está considerada siempre para el docente del núcleo académico. El cotutor puede ser: un docente invitado de mucha expertiz, referente del campo, que apoya al tutor principal. Así, el tutor principal, que es miembro del núcleo académico, fortalece su experiencia, y, por ende, ese ejercicio relacional favorece al estudiante. Y en el segundo caso, puede ocurrir que el cotutor sea un docente novel a quien se quiere formar en las lides tutoriales, y va aprendiendo del tutor principal. La cotutoría no es obligatoria, y para ello se puede incorporar a otro docente de la institución, como también faculta, previa autorización del núcleo académico y voto de consejo de posgrado, para la incorporación de un docente externo a la institución.
Adecuación de líneas de intervención o áreas de desarrollo: implica la adecuación de las líneas de intervención o áreas de desarrollo del programa en función de cuatro elementos: a) perfil de egreso del programa; b) articulación entre pre y posgrado; c) tendencias investigativas y/o de intervención en el campo disciplinar; d) líneas de priorización del Estado a partir de las declaraciones estratégicas de la Agencia Nacional de Investigación y Desarrollo (ANID). Esta adecuación coadyuva con el sinceramiento de los esfuerzos formativos de los programas, con la consolidación de las líneas o áreas de desarrollo incorporando especialistas en tales contextos para las tutorías y cotutorías de los estudiantes, y, al mismo tiempo, genera enlaces con los esfuerzos investigativos del pregrado. Se cree que este proceso de adecuación sincera los esfuerzos formativos en los seminarios de TFP, al tiempo que ofrece mayor pertinencia a los productos resultantes de los TFP de los estudiantes.
Articulación del TFP con Vinculación con el Medio (VcM): se trata de un proceso de articulación que permite al estudiante generar su TFP a partir de proyectos de intervención que, al mismo tiempo, y por la naturaleza de este tipo de proyectos, concreten experien-
cias de VcM. Esta situación incrementa el acompañamiento al estudiante en situación de TFP, en tanto comienza a intervenir otra unidad institucional (Dirección de VcM), ampliando las capacidades del estudiante, optimizando las posibilidades de éxito del TFP de los estudiantes, y entregando financiamiento para el desarrollo de los proyectos.
Jornadas de capacitación para estudiantes y profesores: instancia formativa que se gesta a partir de las necesidades formativas detectadas por c/u de los programas y que se articulan a partir de la Coordinación de Investigación y la Coordinación de VcM de posgrado, dirigidas, de forma específica y exclusiva para estudiantes y profesores. Las jornadas priorizan la formación de los estudiantes y profesores para el desarrollo de los TFP, en tanto tiene que ver con temas asociados a: análisis de datos cualitativos y cuantitativos, búsqueda y análisis crítico de literatura científica, revisiones sistemáticas, uso de software (para análisis de datos cuantitativos y cualitativos, respectivamente), gestores de referencia, entre otros.
Jornadas científicas: se promueve la participación de estudiantes y profesores en el contexto de eventos científico-académicos en los ámbitos disciplinares y transversales en posgrado.
Jornadas de visitación: la universidad realiza jornadas de visitación una vez por semestre a estudiantes de pregrado, e históricamente, los estudiantes de posgrado no fueron incorporados. A propósito del plan de acción, estos fueron incorporados y se amplió el programa de visita, por lo que dos veces al año, los estudiantes de posgrado reciben visitas virtuales de sus profesores y coordinadores de programa, en función de ofrecer apoyo y acompañamiento integral.
Convenios con universidades: acción que focaliza la internacionalización del posgrado de la universidad, focalizando el intercambio de experiencias formativas, sea para docencia, investigación y/o VcM, e incluso a nivel de gestión entre las universidades participantes.
Inicio de proceso de certificación de programas: con el proceso de certificación del Magíster en Ciencias de la Motricidad Humana, se dio inicio al proceso de evaluación de los programas que permitan valorar la calidad de los mismos en todas sus facetas y dimensiones, dando diagnósticos que ayuden a generar planes de mejora en procura de la cualificación de los programas apuntando a la acreditación en la proyección de los planes institucionales.
Mejora en el plan de promoción y admisión al posgrado: luego de una serie de iniciativas entre varios grupos de gestión, se ha logrado mejorar y ampliar el plan de promoción de los programas de posgrado, en relación con beneficios para los postulantes (más y mejores becas, para egresados de la universidad y externos a esta), lapsos para postulación y selección, renovación de la página web, canales de difusión y promoción, promoción mucho más amigable y cercana a las necesidades formativas, entre otros casos.
4. Proyecciones
Dado que el plan de acción se encuentra en desarrollo, que este tiene características progresivas, con intensidades distintas y en evolución, se cree que, en cuanto a la proyección, lo más importante en el horizonte implica un cambio cultural institucional no menor.
Se apunta a la evolución sistemática y contextual de los reglamentos asociados a posgrado, según la misma evolución de las condiciones nacionales para el desarrollo de los programas de posgrado (CNA y ANID), y según las mismas necesidades y expectativas de crecimiento y desarrollo de los programas de posgrado en la universidad. Apunta también hacia el fortalecimiento de los programas de posgrado, al punto que permitan incrementar la matrícula, alcanzando puntos de equilibrio para la sustentabilidad de los programas, mejorando los beneficios que se otorgan a los estudiantes.
El plan compromete a la institución a su reforma periódica y a tener en cuenta las posibles contingencias que se puedan presentar, como lo fue, en su momento, la pandemia por Covid-19, y que significó la toma de decisiones relevantes para los programas de posgrado en la universidad y que llevaron a la reinvención global en muchos sentidos.
Se proyecta la consolidación de los núcleos académicos, la celebración de claustros académicos para los profesores de posgrado; la consolidación de la revista científica creada en posgrado (figura 2)3.

La proyección permite considerar el foco de esta experiencia, que no es otro que el acompañamiento a los estudiantes, siendo este, sin ninguna duda, el foco de este proceso. El acompañamiento puede contribuir a disminuir los lapsos de cursado de los estudiantes en los distintos programas, mejorando las tasas de titulación oportuna, ampliando la variedad de modalidades de presentación de TFP (siempre y cuando focalicen y acentúen el perfil de egreso de los programas), al tiempo que eleva la calidad de los trabajos presentados. De hecho, en un estudio realizado por Quintero-Guasca et al. (2021), en referencia a la permanencia de los estudiantes de posgrado en programas virtuales, los autores manifiestan que el seguimiento y el acompañamiento a los estudiantes, es clave para ello. Y ello, habida cuenta de que, si no se tiene el acompañamiento, probablemente el estudiante, al sentirse solo (en tanto la modalidad de cursado es remota, o sea, no está en compañía física de compañeros de estudio y profesores), desista de continuar y abandone sus estudios. Por ello, sugieren que, para lograr la permanencia y el egreso satisfactorio (titulación oportuna), se hace preciso: atención personalizada a estudiantes, consejería, apoyos didácticos, procesos de inducción, videotutoriales, entre otros.
Un estudio realizado por Valencia et al. (2023), determinó que el apoyo al estudiante, que viene dado por un conjunto de manifestaciones institucionales concretas, es considerado por este (junto a los temas de diseño curricular y los temas financieros), como un elemento fundamental relacionado con su permanencia en un programa de posgrado. En esto coinciden Hernández et al. (2014), señalando el carácter multidimensional de la deserción de programas de posgrado. En el caso de Murcia y Ramírez (2015), se advierte que, la atención al estudiante, los problemas asociados al currículo, y las fallas de servicio por los tutores, en ese orden, son causales que favorecen la deserción en programas virtuales de posgrado, siendo más determinantes, incluso, que el mismo efecto de distanciamiento que existe en este tipo de programas por sus mismas características, y sin que esto último no deje de ser un tema relevante en este tipo de oferta de posgrado.
Vale destacar que, en relación con los estudios ya señalados, esta experiencia también encuentra diferencias, siendo la principal, el foco puesto en la acción de acompañamiento. Si bien, los estudios señalados, destacan que el acompañamiento es necesario para la titulación, estos parecen mucho más preocupados en evitar el abandono o deserción. La experiencia descrita en esta oportunidad, focaliza el acompañamiento como proceso permanente y fundamental para el proceso formativo, que tiene en el TFP, la expresión máxima del logro de competencias por parte del estudiante. Y, considerando que el TFP, y la malla curricular construida, transversaliza la acción formativa de los programas de posgrado, esto se hace mucho más relevante, en tanto está comprometido un perfil de egreso que piensa el desempeño profesional de una persona que ya es un profesional.
Por otro lado, si bien es cierto, la publicación de artículos científicos a propósito de los TFP, no es un requerimiento institucional, hay casos de trabajos que ya han sido publicados en revistas científicas indexadas de alto impacto, lo cual permite avizorar que el acompañamiento dado viene siendo efectivo.
La proyección también alude a una mayor internacionalización de los programas de posgrado, alcanzando instancias que permitan pasantías de estudiantes y profesores, desarrollo de proyectos de investigación y VcM, y reconocimiento de actividades acreditables en los programas de posgrado cursados en situación de convenios. El crecimiento del posgrado apunta también a la creación del primer programa doctoral, que ya se encuentra en fase de actualización. Todo ello supone el paso a dar en función de procesos de certificación y acreditación de los distintos programas de posgrado de la universidad, que, bien, dicho sea de paso, no pueden ni deben ser el foco principal de la acción institucional, aún y cuando se entiende que son fundamentales para la continuidad del proyecto institucional.
Se apunta también a cualificar, ampliar y actualizar las líneas de intervención y/o áreas de desarrollo del posgrado según las tendencias de investigación a nivel nacional e internacional, y según tendencias manifiestas en los distintos campos de conocimiento, como un evento de características progresivas.
En otro orden de ideas, aunque también con respecto a las proyecciones, puede afirmarse que el proceso de articulación entre pre y posgrado apunta a ir ampliando progresivamente la incorporación de estudiantes del pregrado, generando instancias formativas que cualifican al pregrado, lo engranan con el posgrado, y permiten tener continuidad en los estudios de formación avanzada que ofrece la institución.
5. Limitaciones
Dentro de las limitaciones que deben reconocerse, están: la alta rotación de profesores, el flujo de recursos financieros del proyecto institucional, y una representación social condicionante. En el primer caso, se hace fundamental generar un contexto y condiciones que permitan la continuidad de profesores con altos niveles de cualificación, reconocimiento y productividad, que favorezcan el trabajo docente, curricular, de investigación, de VcM, de internacionalización, y, sobre todo, de guiatura para el acompañamiento idóneo y formación de nuevos posgraduados. En segundo término, pero no por ello menos importante, se encuentra el tema del flujo de recursos financieros del proyecto institucional. Esto implica, en realidad, varias cosas, para que el proyecto institucional no solo tenga continuidad, sino también una proyección que asegure crecimiento y desarrollo organizacional. Ampliar el flujo de recursos requiere diversificar las fuentes de ingreso de la universidad, que no pueden depender de forma exclusiva de la matrícula estudiantil (en tanto se trata de una universidad privada), sino que debe considerar otros elementos como: mayor captación de fondos a partir de proyectos locales, regionales, nacionales e internacionales; logro de convenios nacionales e internacionales; mayor inversión de socio fundador, entre otros casos.
Por último, existe un discurso instalado en distintos niveles que, en ocasiones, puede atentar contra el avance y desarrollo de varios esfuerzos. Se trata de un discurso constante que posiciona la noción de que “somos una universidad pequeña, privada y confesional protestante”. No se niega que la matrícula, la cantidad de docentes, la oferta académica y los recursos, pueden ser menores en comparación con otras universidades, y especialmente cuando se les compara con universidades estatales (que cuentan con el músculo financiero del Estado) o universidades privadas que tienen socios fundadores de importante caudal económico. No obstante, y sin pretensiones de minimizar u ocultar que eso sea una realidad, mantener tal discurso genera una distorsión en relación con las arengas que de forma recurrente se hacen para instar al avance de la institución en procura de un servicio de mayor calidad. Se cree que este tipo de mensajes cala en el entorno cultural de quienes hacen vida en la institución en cualquiera de las funciones en la que se encuentre.
6. Conclusiones
La formación de posgraduados se constituye en un reto universitario, en tanto se trata de un grupo que se especializa en distintos campos del conocimiento, para, en el caso de la UnACh y los programas que ofrece, formarse y cualificar su desempeño profesional. En tal sentido, los resultados producto de la intervención y el plan de acción puesto en marcha permiten delinear algunas conclusiones como las que siguen a continuación: a). los estudiantes de posgrado ameritan acompañamiento institucional permanente a fin de consolidar su prosecución de estudios, su trayectoria en el programa, y un egreso satisfactorio que culmine con la titulación oportuna; b). para cualificar la formación de estudiantes de posgrado, se hace fundamental generar procesos de carácter progresivo que focalicen el acompañamiento permanente al estudiante; c). si bien es cierto la institución ameritó una intervención global en el área de posgrado, destaca la comprensión devenida de dicho proceso, de que, para lograr procesos de acompañamiento efectivos, se hace necesaria una mirada integral del proceso y la puesta en marcha de diversas medidas e instancias que favorezcan dicho acompañamiento desde distintas aristas. Esto significa que el posgrado no es periférico a la universidad, sino que, por el contrario, debe internarse con mayor fuerza en la cultura institucional, en el marco de la gestión institucional integral, y en la confluencia y engranaje de todas las dependencias institucionales para el acompañamiento al área, a sus docentes y a sus estudiantes, para ofrecer un servicio de mayor calidad; d). el acompañamiento al estudiante en situación de TFP implica una estructura que no pasa solo por la acción tutorial (si bien es cierto constituye una acción imprescindible, no es la única), sino un conjunto de acciones de perfil técnico, de perfil administrativo y especialmente de perfil humano que, contribuyan, en su conjunción, a la atención del estudiante; e). dado que el TFP es la instancia o hito evaluativo de mayor nivel de complejidad en las instancias curriculares de los distintos programas de posgrado en la UnACh, se hace fundamental concentrar estrategias, acciones, recursos y talento humano, para la cualificación de este producto final, sin desatender otros flancos fundamentales de la gestión académica, considerando que, dicho producto da cuenta del mayor nivel de logro de competencias comprometidas; f). mucho de la calidad del TFP se advierte comprometida en el acompañamiento al estudiante; g). probablemente nunca sean suficientes todos los esfuerzos que de forma conjunta puedan desarrollarse a nivel institucional para favorecer la formación de los estudiantes de posgrado en función del anhelo con el que se incorporan a un programa de posgrado, en este caso, virtual, y que, en la UnACh, atiende dimensiones globales de la persona; h). las medidas, políticas y acciones a emplear en el posgrado institucional, deben atenderse, no según la contingencia de procesos de acreditación institucionales, sino considerando lo estructural que es el proceso formativo, atendiendo a requerimientos que, con evidencia, soporte la unidad de Posgrado; i). el engranaje que marca el proceso de articulación entre el pre y el posgrado, debe ir, necesariamente más allá del aspecto curricular, y debe considerar todo un marco global de acción que implique el soporte de todo lo anterior, esto es, disposición de recursos, inversión estratégica, asignación de cargas académicas, adecuación real de cargas y volumen de trabajo para los responsables, investigación progresiva (pre y posgrado), formación de doctores, incorporación y participación efectiva de los programas de posgrado (sus coordinadores) en los consejos de facultad a la que reportan según marco de formación disciplinar, entre otros.
Los programas virtuales de posgrado, como los desarrollados en la UnACh, tienen particularidades que ameritan una atención que muestre al estudiante mayor cercanía. Además, programas de carácter profesionalizante, que tienen su foco puesto en el desarrollo de habilidades específicas para su puesta en práctica en el marco del desempeño profesional, pueden y deben favorecer las instancias de los trabajos finales de grado, denotando instancias que favorezcan un mayor y mejor acompañamiento.
Agradecimiento
El autor agradece a los equipos de trabajo que acompañaron la gestión del precitado, en tanto este texto recoge el esfuerzo de cada persona representada en los equipos de gestión de la Dirección de Posgrado y otras dependencias institucionales. Además, se reconoce y agradece el apoyo recibido por parte de los equipos de gestión anterior y posterior a la gestión precitada.
Referencias
Asprella, G.; Vicente, M. E. y Tello, C. G. (2020). Administración de la educación. Modelos y racionalidades de gestión. Universidad Nacional de La Plata.
Australian Government (2024). Study with Australia. [Consulta: 24-6-2024]. https://www.studyaustralia.gov.au/en.
Barbón P., O. G. y Fernández P., J. W. (2018). Rol de la gestión educativa estratégica en la gestión del conocimiento, la ciencia, la tecnología y la innovación en la educación superior. Educación Médica, 19(1), 51-55. https://doi.org/10.1016/j.edumed.2016.12.001.
Berzunza-Criollo, M. C. (2020). Posgrados profesionalizantes o en investigación: consideraciones de su desarrollo en México. Revista de Educación y Desarrollo, 55, 85-90. https://urlc.net/NsZQ.
Bretón DL., M.M. y Carranco G., S. (2021). Desarrollo de competencias investigativas en el posgrado. En: O. Y. Zuñiga H.; M. A. Terrazas M. y M. L. Zorrilla A. (Coords.). Habilidades de investigación en el posgrado. Estrategias metodológicas, (pp. 207-221). Universidad Autónoma del Estado de Morelos.
Castro-Rodríguez, Y. (2024). Factores relacionados al estado Todo-Menos-Tesis en la formación de grado de odontólogos de una universidad peruana. Revista Investigación e Innovación en Ciencias de la Salud, 6(2), 204-218. https://doi.org/10.46634/riics.291.
Cea, N. y De Vicente, A. M. (2021). Análisis de la oferta de posgrados en comunicación en España: diversidad e importancia creciente de la modalidad en-línea. Formación Universitaria, 14(2), 57-64. http://dx.doi.org/10.4067/S0718-50062021000200057.
Colman, H. (2012, 21 de junio). ¿Cómo la pandemia por Covid-19 cambió la industria de la educación para siempre?. https://urlc.net/MxLb.
Comisión Nacional de Evaluación y Acreditación Universitaria (2023). El posgrado en la Argentina. Del autor. https://cuts.top/Ios8.
Expósito, U. D. y González V., J. A. (2017). Sistematización de experiencias como método de investigación. Gaceta Médica Espirituana, 19(2), 1-6. http://scielo.sld.cu/pdf/gme/v19n2/GME03217.pdf.
García M., K. P. y Alarcón N., L. J. (2024). El desafío de escribir la tesis de posgrado. Márgenes, 5(2), 120-137. https://doi.org/10/24310/mar.5.2.2024.16444.
Godínez L., A. C. (2023). Matrícula de posgrado en México 2024: un análisis de tres programas de posgrado ofertados por instituciones públicas y privadas. Universidad de Guadalajara.
Gómez O., R. A. y Topete B., C. (2018). Aspectos teóricos de la gestión de un programa de posgrado. Revista Iberoamericana para la Investigación y el Desarrollo Educativo, 8(16). https://doi.org/10.23913/ride.v8i16.348.
Hernández B., J. M. (2021, 26 de julio). La dictadura del inglés en la ciencia: el 95% de los artículos se publica en esa lengua y solo el 1% en español o portugués. https://urlc.net/OU91.
Hernández R., O. K.; Pérez M., R.; González E., G. (2014). La deserción en los posgrados, un problema no menor. Diálogos sobre Educación, 5(8), 1-18. https://www.redalyc.org/pdf/5534/553457062009.pdf.
Mafla-Bolaños, M. y Morán-Cabello, A. (2022). La gestión educativa y su impacto en el desarrollo curricular de la Unidad Educativa Particular La Inmaculada de Esmeraldas. 593 Digital Publisher CEIT, 7(1-1), 227-243. https://doi.org/10.33386/593dp.2022.1-1.1000.
Mancovsky, V. (2022). La dirección de tesis de posgrados: un acompañamiento académico ¿pedagógico? Revista de Educação, 27, e226517. https://doi.org/10.24220/23180870v27e2022a6517.
Mármol, M. C. (2019). Contenido de los programas de postgrado de la Universidad del Zulia con base en los criterios de calidad educativa. Mérito, Revista de Educación, 1(1), 44-59. https://doi.org/10.33996/merito.v1i1.5.
Matsuda W., H. E., Moreno B., R. D-P., Ponce R., A. y Magaña L., Y. (2017). La crisis de la titulación en posgrado y el Síndrome Todo Menos Tesis. ¿Qué es lo que se sabe acerca de las causas de este problema? Revisión de literatura. En: V. Ortiz L. y A. Ponce R. (Coords.). Diversas miradas sobre el posgrado y la investigación educativa en Latinoamérica, (pp. 19-60). Universidad de Guadalajara.
Mendoza O., J., Rizo R., N., Beltrán A., H. y Concepción M., E. R. (2021). La formación doctoral: estudio comparativo entre Europa y América. Revista Universidad y Sociedad, 13(4), 170-182. http://scielo.sld.cu/pdf/rus/v13n4/2218-3620-rus-13-04-170.pdf.
MinEducación (2021). Nota orientadora Programas de Maestría y Doctorado en el marco del Decreto 1330 de 2019. Del autor. https://cuts.top/Ioxj.
Ministerio de Educación (2016). Marco Nacional de Cualificaciones para la Educación Superior. Del autor. https://cuts.top/GjRH.
Molina, J (2019). La mesiania como utopía: otra mirada desde el síndrome todo menos tesis. Areté, 5(9), 185-200. http://saber.ucv.ve/ojs/index.php/rev_arete/article/view/16286/144814482846.
Morales-Granados, M. Y. y Useche-Cogollo, L. T. (2024). Hacia una gestión educativa integral desde la teoría de la complejidad: Jornadas educativas regulares y extendidas. AiBi Revista de Investigación, Administración e Ingeniería, 12(2), 123-133. https://doi.org/10.15649/2346030X.3815.
Murcia A., N. E. y Ramírez A., P. J. (2015). Motivos de deserción estudiantil en programas virtuales de posgrado: revisión de caso y consideraciones desde el mercadeo educativo y el mercadeo relacional para los programas de retención. Revista de Educación a Distancia (RED), 45, 1-23. https://revistas.um.es/red/article/view/238631.
Nogueira R., D.; Medina L., A.; Medina N., Y. E. y Assafiri O., Y. (2024). Matriz DAFO y análisis CAME, herramientas de control de gestión: caso de aplicación. Universidad y Sociedad, 16(2), 34-45. http://scielo.sld.cu/pdf/rus/v16n2/2218-3620-rus-16-02-34.pdf.
Padilla, C. (2018). El acompañamiento en las carreras de posgrado: dispositivos didácticos para la escritura colaborativa. En: R. Bein; J. E. Bonnin; M. Di Stefano; D. Lauria y M. C. Pereira (Coords.). Homenaje a Elvira Arnoux. Estudios de análisis del discurso, glotopolítica y pedagogía de la lectura y la escritura. Tomo IV: lectura y escritura, (pp. 133-150). Editorial de la Facultad de Filosofía y Letras de la Universidad de Buenos Aires.
Park, S. (2024, 27 de febrero). ¿Consolidación del e-learning? Así ha evolucionado la educación online de las universidades chilenas. https://urlc.net/OVbn.
Patiño S., J. (2020). ¿Por qué se incorpora el doctorado profesional al Programa Nacional de Posgrados de Calidad en México? Ciencia y Educación, 4(3), 79-93. https://doi.org/10.22206/cyed.2020.v4i3.pp79-93.
Patino S., J. (2019). Análisis comparativo entre el doctorado profesional y de investigación en México. Revista Iberoamericana de Educación Superior, 28(X), 25-41. https://doi.org/10.22201/iisue.20072872e.2019.28.427.
Patiño S., J. (2017). Doctorados profesionales: concepciones y debate. Entrevista a Luis Ponce Ramírez. Revista Electrónica de Investigación Educativa, 19(4), 1-15. https://urlc.net/NsZW.
Pérez V., V. M.; Pulido D., A. y Ordaz H., M. (2022). Tendencias de la formación post- graduada y doctoral. Incidencia en el desarrollo sostenible. Mendive, 20(4), 1369-1386. https://mendive.upr.edu.cu/index.php/MendiveUPR/article/view/2871.
Perines, H. (2024). La escritura de un trabajo de fin de título en el área de educación. Letrame Editorial.
Quintero-Guasca, R. E.; Avellaneda-Nieves, M.; Cristancho-García, M. y Sánchez-Medina, I. I. (2021). Permanencia estudiantil en programas de posgrado e-learning: un caso de estudio. Formación Universitaria, 14(3), 17-24. http://dx.doi.org/10.4067/S071850062021000300017.
Ramírez G., A. F. y Vera S., A. F. (2024). La educación virtual post-pandemia: una revisión reflexiva. Ciencia Latina, 8(1), 4337-4353. https://doi.org/10.37811/cl_rcm.v8i1.9776.
Reglamento del Trabajo Final de Posgrado (2022). Universidad Adventista de Chile, CAD20052022-1499.
Santa Cruz T., F. F. y Durán L., K. L. (2018). Significado de las prácticas tutoriales en las asesorías de tesis de los estudiantes de maestría en educación. Páginas de Educación, 11(2), 199-214. https://doi.org/10.22235/pe.v11i2.1634.
Siabato P., M. (2013). Gestión integral y desarrollo educativo. Cooperativismo & Desarrollo, 21(103), 35-48. https://doi.org/10.16925/co.v21i103.670.
Universidad Adventista de Chile (2024a). Universidad Adventista de Chile. https://www.unach.cl/.
Universidad Adventista de Chile (2024b). Posgrados. https://posgrado.unach.cl/.
Universidad Adventista de Chile (2024c). Syllabus TFP 1. Dirección de Posgrado.
Valencia Q., L. I.; Guzmán R., A. & Barragán M., S. (2023). Dropout in postgraduate programs: a underexplored phenomenon - a scoping review. Cogent Education, 11(1), 2326705. https://doi.org/10.1080/2331186X.2024.2326705.
Vitoria, S. R. y Barrantes C., F. (2022). Gestión educativa. Una mirada desde el paradigma de la complejidad. Gestión de la Educación, 8(1), 1-16. https://doi.org/10.15517/rge.v8i1.51764.
Vizcaíno-Verdú, A. (2020). Inglés: el lenguaje de la ciencia. Revista Comunicar. [Consulta: 13-11-2024]. https://doi.org/10.3916/escuela-de-autores-139.
Zambrano, H. y Balbo, J. (2020). Percepciones de los estudiantes de metodología de la investigación y seminario del postgrado UNET sobre la cultura investigativa y el síndrome TMT. Scitus, 5(1), 3-18. https://urlc.net/OVeL
Notes
Author notes
*Correspondencia: Alixon David Reyes Rodríguez; alixdavid79@gmail.com