ARTIGO ORIGINAL
Received: 15 December 2023
Accepted: 09 June 2024
DOI: https://doi.org/10.1590/1516-731320240042
Resumo: Neste trabalho, apresentamos a investigação dos impactos da participação de professores em um grupo de pesquisa na sua prática em sala de aula. Concentramos na formação de professores de Física, atividades investigativas e abordagens em Ciência-Tecnologia-Sociedade (CTS). Usando pesquisa qualitativa com foco na tematização, entrevistamos professores com o objetivo de responder à pergunta: Há transformações pedagógicas e metodológicas nos professores que participam do grupo de pesquisa Proenfis que modificam o processo de ensino-aprendizagem em suas aulas de Física? Resultados destacam que a vivência colaborativa do grupo promove mudanças na prática pedagógica e a pesquisa em ensino alinhada com o que acontece na sala de aula desempenha papel fundamental na formação de professores reflexivos e desenvolvimento de estudantes mais críticos. Este estudo contribui para o campo da formação de professores de Física, destacando o quanto o Ensino por Investigação e abordagens com foco em CTS desempenham papel fundamental nesse processo.
Palavras-chave: Ensino de física, Formação docente, Grupo de pesquisa, Prática pedagógica, Abordagem CTS.
Abstract: In this paper, we present an investigation of the impact of teachers’ participation in a research group on their classroom practice. We focus on physics education, inquiry activities, and science-technology-society (STS) approaches. Using qualitative research emphasizing thematic elements, we interviewed teachers to answer the question: Are there pedagogical and methodological changes in the teachers participating in the Proenfis research group that alter the teaching-learning process in their physics classes? The results show that the collaborative experience within the group promotes changes in pedagogical practice, and that educational research aligned with what happens in the classroom plays a fundamental role in the education of reflective teachers and the development of more critical students. This study contributes to the field of physics education by highlighting and emphasizing how inquiry-based learning and STS-focused approaches play a crucial role in this process.
Keywords: Physics teaching, Teacher training, Research group, Teaching practice, STS approach.
Introdução
O fazer pedagógico de cada professor, ou seja, ‘o jeito’ como cada professor articula sua aula, está diretamente relacionado ao seu saber ou conhecimento profissional (Barbosa et al., 2017). Com o agravamento das questões ambientais e o medo decorrente da expansão tecnológica, torna-se imprescindível que o ensino de ciências contemple essas preocupações da sociedade. Valorizar procedimentos investigativos na formação desses professores não apenas promove uma abordagem mais envolvente e eficaz da aprendizagem, mas também incentiva os estudantes a participarem ativamente do seu próprio processo de aprendizagem (Carvalho; Sasseron, 2018). No entanto, a integração desses procedimentos na prática docente requer um compromisso por parte dos educadores, que devem estar dispostos a enfrentar desafios e a se adaptarem às mudanças em sua abordagem pedagógica. Durante a graduação, o futuro professor tem poucas oportunidades de articular teoria e prática; aprende a enfatizar a matemática inerente aos conhecimentos físicos e a transmitir conteúdos, às vezes ultrapassados, quando consideramos as transformações da tecnociência e do mundo (Yano; Alves 2021).
A reforma educacional, iniciada a partir da implementação da Base Nacional Comum Curricular (BNCC), instituiu mudanças na formação inicial e continuada de professores, levando em consideração “[...] dimensões do conhecimento, da prática e do engajamento profissionais, suas competências específicas e correspondentes habilidades” (Brasil, 2019, p. 8). A nova base defende que uma formação continuada, para que tenha impacto positivo quanto à sua eficácia na melhoria da prática docente, deve atender as características de: foco no conhecimento pedagógico do conteúdo; uso de metodologias ativas de aprendizagem; trabalho colaborativo entre pares; duração prolongada da formação e coerência sistêmica.
Para Fontoura, Pereira e Figueira (2020), a formação continuada tem o objetivo de melhorar a prática pedagógica de professores de Física, gerando mudanças em suas atitudes, os tornando mais reflexivos e envolvidos no processo ensino-aprendizagem, orientando na superação das dificuldades dos estudantes, rompendo a ideia enraizada de um ensino conteudista, matematizado e voltado ao acúmulo de informações.
Pereira e Teixeira (2020) investigaram como os trabalhos, sobretudo em grupos de pesquisa, poderiam contribuir para didáticas investigativas, seja na formação de professores, seja na produção de objetos educacionais, ou ainda refletindo sobre as orientações curriculares e a prática de sala de aula na Educação Básica.
Nesse contexto, este trabalho apresenta a relação entre a participação de professores em um grupo de pesquisa e sua prática em sala de aula. O grupo de pesquisa em foco, denominado Proenfis, oferece um ambiente propício para essa investigação, uma vez que adota uma abordagem que valoriza a pesquisa em ensino de Física e uma prática pedagógica que tem um olhar direcionado para as demandas da sala de aula. O cerne dessa investigação reside na ideia de que os professores que se envolvem ativamente em grupos de pesquisa educacional estão mais propensos a promover mudanças significativas em suas práticas docentes.
Uma das razões fundamentais para estudar essa relação é a busca contínua pela melhoria da qualidade do ensino. Compreender como a participação dos professores em grupos de pesquisa pode influenciar sua abordagem pedagógica tem o potencial de elevar a qualidade de ensino nas instituições educacionais. Este estudo pode fornecer respostas sobre como os professores podem se beneficiar da participação em grupos de pesquisa, adquirindo novas habilidades, conhecimentos e práticas que aprimoram sua eficácia como educadores. Investigamos, por meio de entrevistas semiestruturadas, como acontece o processo de inserção e participação dos professores no Proenfis e o desdobramento desse processo em suas salas de aulas. Essas entrevistas nos ajudarão a capturar as experiências pessoais desses professores nas escolas e também promover um entendimento de como essa participação afeta sua abordagem pedagógica.
Um dos caminhos para aprimorar a qualidade da educação é valorizar procedimentos investigativos que envolvam tanto os professores quanto os estudantes. A premissa subjacente a essa abordagem é que, ao participar ativamente do seu próprio processo de aprendizagem, o estudante se torna mais envolvido, crítico e motivado. No entanto, para implementar com sucesso essa perspectiva, é fundamental que os professores também estejam dispostos a se engajar em práticas pedagógicas inovadoras e desafiar os paradigmas estabelecidos. Compreender como essa participação impacta a prática docente é fundamental para melhorar o processo ensino-aprendizagem de Física e promover abordagens pedagógicas mais eficientes. A pergunta de pesquisa central deste estudo é a seguinte: Há transformações pedagógicas e metodológicas nos professores que participam do grupo de pesquisa Proenfis que modificam o processo de ensino-aprendizagem em suas aulas de Física?
Essa pergunta de pesquisa orientará a investigação ao longo deste trabalho, buscando evidências que possam contribuir para a melhoria da prática docente em Física, além de representar uma tentativa significativa de contribuir para a compreensão das relações entre pesquisa educacional, prática docente e qualidade do ensino de Física. À medida que avançamos, exploraremos os resultados dessa pesquisa e suas implicações para o campo da educação.
Buscando identificar a forma mais adequada para realizar a análise das informações coletadas nas entrevistas, usaremos o processo de Tematização como proposta de análise dessas informações. Iremos guiar o leitor por meio do processo de tematização aplicado às entrevistas, explicando as etapas envolvidas, os critérios de seleção de temas e as estratégias utilizadas para garantir uma análise rigorosa e confiável. Além disso, destacaremos como a tematização pode enriquecer nossa compreensão das respostas dos participantes e contribuir para as conclusões gerais desta pesquisa.
Referencial teórico
Formação de professores de Ciências
Em uma sociedade que está passando por uma rápida evolução tecnológica e científica, a formação dos professores é um componente essencial para garantir que os alunos estejam preparados para enfrentar os desafios em constante mudança que surgem em sua prática pedagógica. A formação contínua não ajuda apenas a preencher as lacunas de conhecimento que os professores podem sentir à medida que novos avanços ocorrem, mas também auxilia na adoção de melhores práticas e metodologias de ensino mais eficazes. Por conta disso, investir na formação contínua dos professores é fundamental para garantir que eles possam oferecer uma educação de qualidade e preparar os alunos para um mundo em constante evolução. Isso não apenas beneficia os docentes em seu desenvolvimento profissional, mas também impacta positivamente a sociedade como um todo, ao garantir que a próxima geração esteja preparada para enfrentar os desafios e oportunidades do futuro.
Sobre o ensino de Física, por exemplo, Yano e Alves (2023) fizeram uma revisão das pesquisas sobre a formação continuada de professores dessa área e verificaram que essa formação, muitas vezes, ainda não é feita de uma maneira com que ela possa se mostrar mais eficaz e desejável. Muito ainda precisa ser feito desde a formação inicial, passando pelos mestrados e doutorados profissionais e acadêmicos e envolvendo a colaboração de pesquisadores das instituições universitárias e equipes de professores nas escolas.
Os professores precisam criar ambientes de aprendizagem estimulantes, projetar atividades envolventes e adaptar-se às necessidades individuais dos alunos. É um processo que requer dedicação e reflexão contínua sobre a prática pedagógica. Isso não apenas torna o aprendizado mais envolvente, mas também ajuda os alunos a compreenderem os conceitos trabalhados de maneira mais prazerosa.
Para criar esse ambiente, há perguntas essenciais que precisamos discutir, dentro e fora das universidades. Qual o sentido de ensinar ciências? Que tipo de aula queremos dar? Que alunos queremos formar? Segundo Sasseron e Duschl (2016), a resposta para estas perguntas e, consequentemente, uma justificativa para o ensino de ciências, não pode advir da simples afirmação de que a sociedade atual é altamente tecnológica. De fato, ela é, mas, contraditoriamente, a grande maioria dos aparelhos tecnológicos que temos a nossa disposição hoje em dia são projetados de tal modo que não é preciso conhecer sobre tecnologia, e muito menos sobre ciência, para manejá-los e bem fazer uso deles. Para os autores, a escola tem o dever de oferecer oportunidade para que os estudantes aprimorem e aperfeiçoem modos de pensar e de conceber ideias, aproximando-os dos modos científicos, além de possibilitar acesso a novas informações e contextos de observação e investigação.
Deste modo, como um aspecto específico do funcionamento cognitivo dos nossos alunos, a discussão e construção de conceitos de Ciências deve ser uma preocupação no processo de ensino e, na maioria das vezes, não recebem a atenção necessária por parte dos professores. É necessário criar condições para que os professores adquiram conhecimentos teóricos para suscitar contextos sobre o fazer pedagógico, pois, teoria sem a prática vira verbalismo, assim como a prática sem teoria, vira ativismo. No entanto, quando se une a prática com a teoria, tem-se, a práxis, a ação criadora e modificadora da realidade (Freire, 2006).
Segundo Nardi (2022), no Brasil, a preocupação com a formação inicial e contínua de professores de Ciências permitiu à comunidade acadêmica se aproximar dos problemas da educação básica, principalmente na definição de currículos para a formação de licenciandos, nas propostas de parâmetros curriculares nacionais, estaduais e municipais e ainda por meio de cursos de atualização, especialização, evoluindo para a pós-graduação stricto sensu, em nível de mestrados e doutorados acadêmicos e profissionais. O autor apresenta dados mostrando que sociedades científicas tiveram um papel importante na abertura de espaço para que os pesquisadores discutissem as questões de ensino e aprendizagem de Ciências. Entre elas, podemos destacar: Sociedade Brasileira para o Progresso da Ciência (SBPC), Sociedade Brasileira de Física (SBF), Sociedade Brasileira de Química (SBQ) e Associação Brasileira de Ensino de Biologia (SBEnBio). É importante salientar que encontros organizados por essas sociedades e revistas de publicações vinculadas a essas áreas têm contribuído com a disseminação de pesquisas na área de Ensino de Ciências nos últimos anos.
Formar professores com uma postura reflexiva, com envolvimento no processo ensino-aprendizagem e críticos em relação ao currículo em que trabalham, envolve saberes teóricos e metodológicos que não são ensinados em boa parcela dos cursos de licenciatura. Uma das funções de uma prática reflexiva é permitir que o profissional tome consciência de suas ações em sala de aula e, quando forem adequadas, fazer com que evoluam. Transformar a experiência em puro treinamento técnico é amesquinhar o que há de fundamentalmente humano no exercício educativo: o seu caráter formador. Se a natureza do ser humano é respeitada, o ensino dos conteúdos não pode dar-se alheio à formação moral do educando (Freire, 2006).
Ensino e Ensino com aprendizagem são cenários diferentes para serem abordados em sala de aula. O ensino com aprendizagem coloca o aluno como parte do processo didático do professor. Segundo Carvalho e Sasseron (2018), para professores que defendem ensino tradicional, os alunos aprendem quando eles sabem repetir na prova o que o professor ensinou em aula, o que eles tinham decorado do livro texto e, também, quando o aluno acertava os problemas muito parecidos com a lista de exercícios já resolvidos em aulas. Um aluno que estudasse na véspera da prova era um bom aluno. Mas esse padrão de ensino, no qual o professor é o agente que pensa e o aluno é o agente passivo, que segue o raciocínio do professor, mudou. Passou-se a exigir que o professor levasse o aluno a construir por si próprio a estrutura do pensamento. É importante ter um aluno intelectualmente ativo. E isso não é fácil, dá muito trabalho. E, com isso, para alguns que defendem essa proposta, a profissão de professor ficou muito mais complexa.
Desse modo, para transmitir conteúdos didáticos de Ciências, basta conhecer esses conteúdos, mas para promover aprendizado no ensino de Ciências, é necessário ir além de conhecer o conteúdo. É preciso buscar interações discursivas entre o professor e os alunos, ir além da memorização de fatos e fórmulas, de modo a explorar elementos conceituais, sociais e epistêmicos das ciências. Mediante essas ideias, refletir sobre o ensino e a aprendizagem indica considerar se a realização de práticas científicas é oportunizada aos estudantes e como elas são implementadas na sala de aula. Um elemento central que aflora é a importância da investigação e da argumentação no ensino das Ciências, uma vez que essas são práticas essenciais desse campo de conhecimento (Carvalho; Sasseron, 2018).
O ensino não é uma atividade neutra. Cada decisão do professor, desde a escolha de conteúdo até a abordagem pedagógica, carrega implicações políticas. Os educadores podem influenciar o pensamento, a perspectiva e as ações de seus alunos. Portanto, é essencial que os professores reconheçam a dimensão política de seu trabalho e compreendam como suas escolhas impactam a formação cidadã dos estudantes. O processo de formação deve permitir que o professor reconheça a natureza política do seu trabalho e que se torne um intelectual transformador ao possibilitar a formação de alunos para o exercício pleno da cidadania, capazes de interpretarem e transformarem sua realidade (Pedrancini; Sierra, 2016).
Favorecer o processo de argumentação nas nossas aulas é um caminho que podemos buscar. É um campo de estudo que tem crescido nos últimos anos e que pode iluminar a forma como o alunado se apropria da maneira de trabalhar das ciências. Os estudos mostram que ainda há muito que aprender sobre esses desafios didáticos e metodológicos, de modo a promover nas aulas práticas de argumentação. Porém, vale lembrar que, embora sejam grandes as contribuições para as pesquisas em argumentação, não há indícios de que a argumentação de forma isolada pode solucionar todos os problemas da aprendizagem das ciências (Jiménez-Aleixandre; Brocos, 2015).
Apresentando como exemplo a formação de professores de Ciências, Carvalho e Gil-Pérez (2011) apresentam um mapa conceitual mostrando um conjunto de conhecimentos e destrezas que podem proporcionar uma visão rica e complexa da atividade docente (figura 1). O que deverão saber e saber fazer os professores de Ciências? Proposta baseada, de um lado, na ideia de aprendizagem como construção de conhecimentos com as características de uma pesquisa científica e, de outro, na necessidade de transformar o pensamento espontâneo do professor.

A integração entre universidades e escolas não se trata apenas de transmitir conhecimento de um lado para o outro, mas de construir conhecimento colaborativamente. Professores em formação aprendem com professores experientes, alunos compartilham suas perspectivas e pesquisadores acadêmicos se beneficiam da aplicação prática de suas teorias. Esse diálogo constante cria um ciclo de aprendizado e evolução.
O Proenfis como agente de transformação no ensino de Física
Ao longo de mais de duas décadas, desde seu princípio em 1999, a proposta do Grupo Proenfis foi a de levar aos estudantes do Ensino Médio uma visão humanista e contextualizada dos temas curriculares de Física, com questões e situações mais próximas de seu cotidiano, de modo a inseri-los em um ambiente investigativo, e permiti-los visualizar como a Ciência é uma construção efetivamente humana.
O grupo Proenfis produz pesquisa na área de ensino de Física e discute o papel do professor dentro da sala de aula, de modo a buscar uma aproximação cada vez maior entre a pesquisa em ensino e as dinâmicas encontradas no ambiente escolar. Alunos da graduação do Instituto de Física da Universidade Federal do Rio de Janeiro (UFRJ), mestrandos e doutorandos da UFRJ e do Instituto Oswaldo Cruz (IOC) participam do projeto produzindo e aplicando materiais para o ensino de Física. São, na grande maioria, atividades investigativas, com enfoque CTS (Ciência, Tecnologia e Sociedade), tendo sempre como objetivo a necessidade de repensar a profissão de professor, levando em consideração os desafios atuais face à resistência às práticas de um modelo escolar tradicional, de modo a desenvolver novas propostas para o processo ensino-aprendizagem de Física.
E como encaminhar essa proposta de ensino-aprendizagem? O grupo Proenfis defende que criar atividades e trabalhos em grupos valorizando os processos de argumentação e desenvolver práticas apoiadas por discussões é um caminho para construção do conhecimento científico na sala de aula. Para desenvolver a profissão docente, é necessária a presença, a participação e a colaboração de professores. As salas de aula são lugares onde as pessoas estão ativamente engajadas umas com as outras, na tentativa de compreender e interpretar fenômenos por si mesmas, e onde a interação social em grupos é vista como algo que fornece o estímulo de perspectivas diferentes sobre as quais os indivíduos possam refletir.
E o professor orientador deve se preocupar em fazer as intervenções corretas, as perguntas boas e certas de modo a encaminhar o processo. “O que você quer dizer? Como você fez isso? Por que você diz isso? Como é que isso se encaixa no que acabamos de dizer? Poderia me dar um exemplo? Como você chegou a isso?” É na passagem da universidade para as escolas e na forma como os professores mais experientes acolhem os mais jovens que se joga grande parte do futuro profissional de cada um (Nóvoa, 2022). Esta possibilidade é ainda mais urgente hoje do que no passado. Ninguém se integra numa profissão sozinho, isoladamente. Ninguém constrói novas práticas pedagógicas sem se apoiar numa reflexão com os colegas. Ninguém, sozinho, domina completamente a profissão, como tantas vezes nos tem alertado Sérgio Niza (Niza, 2012). Precisamos dos outros para nos tornarmos professores.
Um dos aspectos que envolvem o trabalho dos professores das disciplinas científicas é a necessidade de ensinar aos estudantes aquilo que os cientistas fazem e falam. Na sociedade contemporânea, é cada vez mais importante que os estudantes se apropriem da linguagem da ciência e da tecnologia e se expressem corretamente sobre esses campos do conhecimento, a fim de que possam participar de forma articulada em discussões acerca de temas atuais em ciência-tecnologia, preparando-se plenamente para o exercício da cidadania (Vianna; Bernardo, 2012).
As propostas de ensino desenvolvidas pelo grupo são aplicadas em diferentes realidades do ensino, em escolas públicas e privadas do Rio de Janeiro. Os resultados obtidos nos direcionam para uma sala de aula onde o aluno é o principal responsável pelo seu aprendizado e o professor um orientador desse processo de ensino.
Refletir sobre o ensino de Física indica considerar se a realização de práticas científicas é oportunizada aos estudantes e como elas são implementadas na sala de aula (Carvalho; Sasseron, 2018). Temos uma grande oportunidade para aplicar conceitos de ciências para resolver problemas reais do nosso cotidiano, utilizando situações diárias dos nossos alunos, e o ensino tradicional que é aplicado na maioria das salas de aulas nos afasta deste objetivo.
Construímos um fluxograma (figura 2) apresentando que conceitos estruturantes seriam necessários para se chegar ao conhecimento geral sobre o nosso público-alvo, os colaboradores do grupo. Um conceito é considerado estruturante quando sua construção transforma o sistema cognitivo, permitindo adquirir novos conhecimentos, organizar os dados de outra maneira e transformar inclusive os conhecimentos anteriores (Gagliardi, 1986).




Os colaboradores do grupo desenvolvem seus projetos que podem ser monografias, dissertações ou teses com diferentes áreas temáticas, utilizando variados referenciais teóricos, acompanhados de metodologia de aplicação e de análise de resultados, avaliando se estão em acordo com as propostas do grupo. No Proenfis, o processo de construção dos produtos educacionais é caracterizado por um intenso e enriquecedor diálogo entre o professor que desenvolve a sua pesquisa e os demais integrantes do grupo. Essa colaboração é essencial para garantir que os produtos desenvolvidos estejam alinhados com as necessidades e demandas dos professores de Física, assim como com as diretrizes curriculares vigentes. O processo tem início com a identificação de um tema relevante ou uma área específica da Física que necessita de maior apoio. A partir dessa base, inicia-se um intenso período de discussões, debates e reflexões entre os membros do grupo. O diálogo se estende desde a definição dos objetivos educacionais até a seleção de estratégias de ensino e atividades práticas que melhor atendam às necessidades identificadas. Esse processo, embora possa ser lento e desafiador, é fundamental para garantir a qualidade e a eficácia dos produtos educacionais resultantes.
Percurso metodológico
Para responder nossos objetivos, era necessário conhecer mais da história de alguns integrantes do grupo Proenfis. Conhecer, por exemplo, sobre suas práticas pedagógicas em sala de aula, o grau de participação deles nas atividades do grupo e como se deu o processo de desenvolvimento de suas dissertações de mestrado. Para isso, já durante o levantamento da produção bibliográfica, entramos em contato com alguns professores/colaboradores para verificar se havia interesse em participar de uma entrevista semiestruturada. Nosso objetivo com as entrevistas era investigar as relações sociais e acadêmicas que mantêm o grupo em atividade, desenvolvendo pesquisas na área de Ensino de Física e produzindo material de apoio para professores utilizarem nas suas aulas.
Por que decidiram participar do grupo? Que contribuições fizeram para o grupo? Como desenvolveram os seus projetos? As reuniões, discussões de artigos e a interação com os demais projetos do grupo promoveram alguma mudança na postura pedagógica do professor? Como fizeram a integração entre a pesquisa em Ensino de Física e a sala de aula?
Em dias e horários adequados para os professores e o pesquisador, fizemos as entrevistas com gravação de áudio e vídeo para a coleta das informações necessárias e as análises futuras. Vale ressaltar que, no período em que participaram da pesquisa, todos os cinco professores entrevistados atuavam como professores de Física em turmas de ensino médio de escolas públicas ou privadas da cidade do Rio de Janeiro.
Durante a análise das informações coletadas nas entrevistas, percebemos, pelas leituras iniciais, que não existia uma análise melhor ou pior. O importante era conhecer diferentes formas de análise em pesquisa qualitativa e, conhecendo suas diferenças, identificar qual é mais adequada para os objetivos das nossas entrevistas. Após uma revisão bibliográfica, buscando identificar a forma mais adequada para realizar a análise das informações coletadas nas entrevistas, acreditamos que a utilização da Tematização como proposta de análise dessas informações poderia nos levar a dados que iriam ao encontro dos nossos objetivos. A análise temática é um método de análise qualitativa de dados para identificar, analisar, interpretar e relatar padrões (temas) a partir de dados qualitativos (Souza, 2019). Por meio de sua liberdade teórica, a análise temática fornece uma ferramenta de pesquisa flexível e útil, que pode potencialmente fornecer um conjunto rico e detalhado, ainda que complexo, de dados (Braun; Clarke, 2006). As autoras apresentam seis fases para uma análise temática de informações, como pode-se verificar no quadro 1.


São passos que serão apresentados a seguir e vão desde as transcrições até o relatório final onde as interpretações devem oferecer evidências suficientes para sustentação dos temas e subtemas que apareceram. Utilizamos como orientação esses passos e procuramos tratar a análise das informações da maneira mais reflexiva e criteriosa possível. Entre as vantagens observadas do processo de tematização, podemos destacar: resultados acessíveis ao público geral; realça semelhança e diferenças entre o conjunto de dados; flexibilidade; pode gerar percepções imprevistas; permite interpretações sociais dos dados e oferece uma descrição densa do conjunto de dados.
- Após a finalização das entrevistas, fizemos uma audição de todo o material que tínhamos - cerca de três horas, visando uma maior familiarização com as informações, para somente depois iniciar o processo de transcrição das informações, que em horas corridas demandou aproximadamente vinte horas.
- Iniciamos uma nova leitura, mas agora com o intuito de iniciar o processo de identificação de aspectos interessantes e relevantes para nossa pesquisa. Utilizamos canetas coloridas para fazer a marcação de trechos e, após essa leitura, criamos, para cada entrevistado, um quadro com observações que, a princípio, nos parecia relevante, e atrelados a essas observações, algumas palavras ou expressões. Por exemplo: quando o professor relatava “[...] muitas aulas, mas infelizmente só em escolas privadas”, recebia como expressão vínculo escolas privadas, ou quando dizia “[...] usávamos materiais uns dos outros. Fazíamos adaptações e aplicávamos em nossas turmas”, recebia como palavra vínculo compartilhar.
- Após essa releitura do material e com as palavras e expressões destacadas, queríamos verificar quais delas apareciam com maior frequência no conjunto total de informações que tínhamos coletado nas entrevistas.
- Digitamos essas palavras e expressões no Word e, com apoio de um suplemento do Office, chamado Pro Word Cloud, criamos uma nuvem de palavras (figura 3) com o intuito de verificar destaque de possíveis códigos dessa primeira análise.
- Com as informações coletadas até a etapa anterior, criamos um quadro para cada entrevistado, apresentando propostas de temas e subtemas iniciais. Um tema organiza um grupo de ideias e permite aos pesquisadores responder ao problema de pesquisa. Um tema contém códigos que têm pontos comuns e um alto grau de generalidade que unifica ideias sobre o assunto investigado (Barbosa; Silva; Nunes, 2017). Assim, entendemos como um tema algo importante nas informações coletadas nas entrevistas e que tenha relação com a nossa pesquisa.
- No quadro que segue, reunimos esses dados iniciais em potenciais temas e subtemas, usando os mesmos critérios de construção. Sobre o processo de agrupamento dos temas, Fontoura (2011) escreve que estes devem seguir alguns princípios: coerência, semelhança, pertinência, exaustividade e exclusividade.
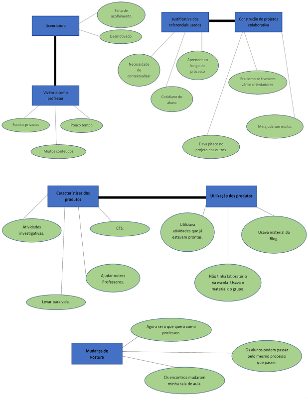
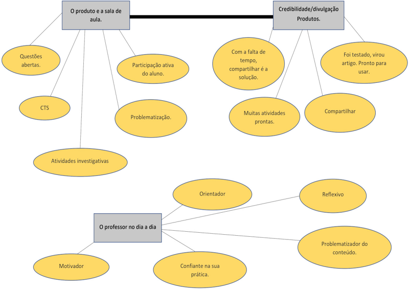
- Com os temas e subtemas dos quadros anteriores, construímos um mapa temático inicial para cada participante, como é possível verificar nas figuras a seguir. Para os temas, utilizamos figuras planas retangulares, e para os subtemas, figuras planas circulares.
- Com os mapas temáticos dos entrevistados construídos, criamos um mapa temático inicial, com os temas e subtemas que apareceram em todo o corpo das informações. Esse mapa temático foi chamado de mapa temático inicial geral (figura 5).
É possível perceber que, do mapa temático inicial dos entrevistados para o mapa temático geral, há alguns ajustes nos nomes dos temas e subtemas, de maneira a se adequar ao contexto que foi utilizado pelos professores.
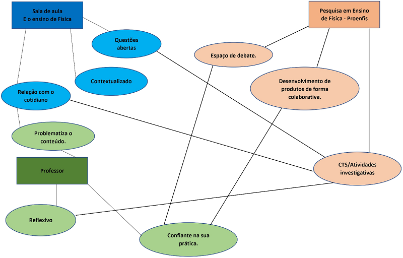
Nessa etapa, nosso objetivo foi verificar se todos os candidatos a temas e subtemas mantêm um padrão coerente dentro dos extratos. Verificamos se há informações suficientes para apoiá-los e se havia homogeneidade entre eles. Nessa fase, foi possível juntar ou separar temas. Com o mapa temático inicial geral e com uma nova leitura dos extratos de todos os entrevistados, criamos um mapa temático, onde alguns subtemas foram descartados, pois em alguns extratos eles não se encaixavam bem. As relações entre nossos referenciais de estudo e os temas e subtemas apresentados até aqui nos levou a um novo mapa temático, que chamamos de candidato a mapa temático final, que trazia algumas conexões entre esses subtemas, como é possível ver na figura 6.

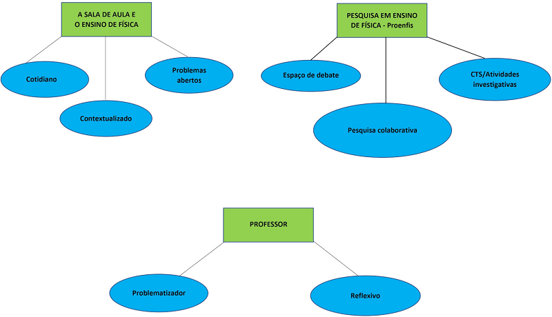
Ao retirar as conexões entre os subtemas, ajustar os nomes dos temas finais, de modo que tenham destaque e sejam concisos para dar ao leitor a ideia de o que ele está tratando, chegamos ao mapa temático final, apresentado na figura 7.

Resultados
Após o processo de construção do mapa temático final, chegamos a três temas para essa análise final: a sala de aula e o ensino de Física; o professor; e pesquisa em ensino de Física - Proenfis. Para esse relatório final, vamos responder, à luz das informações das entrevistas e dos referenciais teóricos que nos fundamentaram, três questões sobre esses temas. Qual é a história desse tema? Quais as implicações desse tema? Por que os professores falaram sobre isso dessa maneira particular (e não de outras formas)? No quadro 3, mostramos como fizemos esse relatório para o tema A sala de aula e o ensino de Física.



Já discutimos, anteriormente, que a formação de professores de Física é um processo fundamental, que vai muito além da mera transmissão de conhecimento teórico. Para ser eficiente, essa formação deve ser cuidadosamente projetada para promover uma conexão sólida e profunda entre a pesquisa em Ensino de Física e a nossa prática na sala de aula. Isso é essencial porque os professores de Física desempenham um papel crucial na educação científica de futuras gerações, influenciando diretamente o interesse e o entendimento dos alunos em relação a essa disciplina fundamental.
Nesse contexto, o que analisamos nas entrevistas são professores que defendem que o grupo de pesquisa Proenfis tem se destacado com uma abordagem que repensa a função dos professores de Física e de que maneira deve ser sua abordagem em sala de aula. Que Física queremos ensinar e que alunos queremos formar? Percebemos nas falas dos professores entrevistados que uma característica distintiva do Proenfis é a ênfase na criação de produtos educacionais práticos e aplicáveis. Esses produtos não apenas ajudam os professores a enriquecerem seus métodos de ensino, mas também têm o potencial de melhorar significativamente a experiência de aprendizado dos alunos. Por meio da colaboração entre pesquisadores e professores, o grupo cria recursos e estratégias que podem ser facilmente incorporados ao currículo das escolas, enriquecendo, assim, o ensino em Física. Essa abordagem colaborativa e reflexiva é fundamental para moldar o futuro da educação científica e inspirar jovens mentes a explorar o fascinante mundo da Física.
Os professores defendem, por conta das experiências vividas com o grupo, a necessidade de abandonar o ensino conteudista tradicional de Física e compreendem que despertar o interesse dos alunos pela Física não se limita a apresentar fórmulas e teorias, mas sim a envolvê-los ativamente na construção desse conhecimento. Para alcançar esse objetivo, é necessário promover uma abordagem baseada em investigações, diálogos, debates, aprendizagem contextualizada e engajamento coletivo. Essa proposta não apenas torna o aprendizado mais atraente e com valor para os estudantes, mas também cultiva habilidades fundamentais, como o pensamento crítico, a resolução de problemas e a colaboração.
Considerações finais
Ao promover a reflexão dos alunos sobre questões sociais e tomarem decisões informados, o professor desempenha um papel fundamental na formação de cidadãos preparados para contribuir ativamente para a sociedade. Essa mudança de paradigma, embora essencial para o desenvolvimento dos nossos estudantes, também traz desafios significativos para os professores que desejam promover mudanças na sala de aula. A transição do papel tradicional de “transmissor de conhecimento” para “facilitador do aprendizado” pode ser desafiadora e demanda um grande esforço por parte de toda a comunidade escolar (Nóvoa, 2022).
A análise das nossas entrevistas com os professores, apresenta um grupo de educadores que mostra ter compromisso com essas mudanças e o Proenfis é citado por eles como um grupo, ou espaço, onde uma visão humanista das relações entre o professor e seus alunos e a preocupação em apresentar um ensino de Física contextualizado e conectado com o dia a dia dos alunos, foi um fator responsável por essas transformações pedagógicas e metodológicas em suas práticas. Professores, pesquisadores, alunos de graduação e pós-graduação ocupando o mesmo espaço de discussão tem se dedicado à pesquisa em ensino de Física e à redefinição do papel do professor em sala de aula. Uma característica notável do Grupo Proenfis é a ênfase na criação de produtos educacionais práticos e aplicáveis, que não apenas enriquece a prática docente, mas também transforma a experiência de aprendizado dos alunos. Essa abordagem colaborativa e reflexiva é fundamental para moldar o futuro da educação científica e para inspirar jovens mentes a explorar o fascinante mundo da Física.
Parece difícil prever algum tipo de mudança na sala de aula sem uma integração estreita entre as universidades e as escolas. Será no diálogo entre a educação básica e a universidade, pela via de formação docente, que iremos construir os saberes que serão necessários para promover alguma transformação nas salas de aulas. Os entrevistados defenderam que uma integração entre universidades e escolas não se trata apenas de transmitir conhecimento de um lado para o outro, mas de construir conhecimento de forma colaborativa. Professores em formação aprendem com professores experientes, alunos compartilham suas perspectivas e pesquisadores acadêmicos se beneficiam da aplicação prática de suas teorias. Esse diálogo constante cria um ciclo de aprendizado e evolução.
Os resultados também mostraram que as leituras e discussões do grupo envolvendo artigos e propostas que valorizavam abordagens CTS e o Ensino por Investigação desempenharam um papel importante nos processos de transformações de postura dos professores para que fosse possível enfrentar com mais facilidade os desafios da sala de aula e as demandas para um ensino de Física que tivesse mais significado para os alunos. Uma boa relação com esses referenciais proporcionaria uma conexão mais sólida entre a teoria vivenciada nas discussões com o grupo de pesquisa e as práticas necessárias para que o processo ensino-aprendizagem funcionasse dentro da sala de aula.
Portanto, nossos resultados apresentaram indícios de que a participação ativa e colaborativa de professores da educação básica em grupos de pesquisa, com as características do Proenfis, teve o potencial de transformar significativamente suas práticas pedagógicas. Essa transformação não só torna o ensino de Física mais envolvente, como foi descrito pelos professores entrevistados, e com valor para os alunos, mas também os prepara para enfrentar problemas fora da sala de aula, cultivando suas habilidades de pensamento crítico e resolução de problemas, conectando a Física da sala de aula com o mundo em que vivem. Nesse sentido, a pesquisa em ensino de Física e a colaboração entre pesquisadores e os professores de Física que entrevistamos, que estão na linha de frente nas salas de aulas, foram essenciais para sua formação.
Referências
BARBOSA, F. A.; HYGINO, C. B.; RODRIGUES JUNIOR, J. E.; LINHARES, M. P. Abordagem CTS no ensino de física: uma construção na formação inicial de professores. Ensino & Pesquisa, União da Vitória, PR, v. 15, n. 1, p. 158-178, 2017. DOI: https://doi.org/10.33871/23594381.2017.15.1.1040.
BARBOSA, M. A. S.; SILVA, M. R.; NUNES, M. S. C. Pesquisa qualitativa no campo estudos organizacionais: explorando a análise temática. In: ENCONTRO DA ASSOCIAÇÃO NACIONAL DE PÓS-GRADUAÇÃO E PESQUISA EM ADMINISTRAÇÃO, 41., 2017, São Paulo. Anais eletrônicos [...] São Paulo: AnPAD, 2017.
BRASIL. Conselho Nacional de Educação. Resolução CNE/CP nº 2/2019, de 20 de dezembro de 2019. Define as diretrizes curriculares nacionais para a formação inicial em nível superior (cursos de licenciatura, cursos de formação pedagógica para graduados e cursos de segunda licenciatura). Diário Oficial da União: seção 1, Brasília, DF, ed. 28, p. 87, 10 fev. 2020.
BRAUN, V.; CLARKE, V. Using thematic analysis in psychology. Qualitative Research in Psychology, Abingdon. UK, v. 3, n. 2, p. 77-101, 2006.
CARVALHO, A. M. P.; GIL-PEREZ, D. Formação de professores de ciências: tendências e inovações. 10. ed. São Paulo: Cortez, 2011.
CARVALHO, A. M. P.; SASSERON, L. H. Ensino e aprendizagem de física no ensino médio e a formação de professores. Estudos Avançados, São Paulo, v. 32, n. 94, 2018.
FONTOURA, H. A. Tematização como proposta de análise de dados na pesquisa qualitativa. In: FONTOURA, H. A. (org.). Formação de professores e diversidades culturais: múltiplos olhares em pesquisa. Niterói: Intertexto, 2011. p. 61-82.
FONTOURA, H. A.; PEREIRA, E. G. C.; FIGUEIRA, S. T. Formação de professores de ciências no Brasil e alfabetização científica: desafios e perspectivas. UniPluriversidad, Medellín, Colombia, v. 20, n. 1, e2020106, 2020. DOi: https://doi.org/10.17533/udea.unipluri.20.1.07.
FREIRE, P. Pedagogia da autonomia: saberes necessários à prática educativa. 33 ed. São Paulo: Paz e Terra, 2006.
GAGLIARDI, R. Los conceptos estructurales en el aprendizaje por investigación. Enseñanza de las Ciencias, Barcelona, v. 4, n. 1, p. 30-35, 1986. DOI: https://doi.org/10.5565/rev/ensciencias.5187.
JIMÉNEZ-ALEIXANDRE, M. P.; BROCOS, P. Desafios metodológicos na pesquisa da argumentação em ensino de ciências. Ensaio, Belo Horizonte, v. 17, n. esp., p. 139-59, 2015. DOI: https://doi.org/10.1590/1983-2117201517s08.
NARDI, R. A pesquisa em ensino de ciências e a sala de aula. Experiências em Ensino de Ciências, Cuiabá, v. 17, n. 1, p. 1-13, 2022. Disponível em: https://tinyurl.com/3vvnf4xz. Acesso em: 24 set. 2024.
NIZA, S. Escritos sobre educação. Lisboa: Tinta da China, 2012.
NÓVOA, A. Escolas e professores: proteger, transformar, valorizar. Salvador: SEC: IAT, 2022. Disponível em: https://tinyurl.com/az37vkk2. Acesso em: 9 set. 2024.
PEDRANCINI, V. D.; SIERRA, D. F. M. Questões sociocientíficas e formação de professores. In: CARVALHO, L. M. O.; CARVALHO, W. L. P.; LOPES JR., J. Formação de professores, questões sociocientíficas e avaliação em larga escala. São Paulo: Escrituras editora, 2016. p. 41-55.
PEREIRA, J. C.; TEIXEIRA, M. R. F. A produção científica de grupos de pesquisas da área de ensino de ciências à luz da alfabetização científica. Revista Brasileira de Ensino de Ciência e Tecnologia, Curitiba, v. 13, n. 1, 7990, 2020. DOI: https://doi.org/10.3895/rbect.v13n1.7990.
SASSERON, L. H.; DUSCHL, R. A. Ensino de ciências e as práticas epistêmicas: o papel do professor e o engajamento dos estudantes. Investigações em Ensino de Ciências, Porto Alegre, v. 21, n. 2, p. 52-67. DOI: https://doi.org/10.22600/1518-8795.ienci2016v21n2p52.
SOUZA, L. K. Pesquisa com análise qualitativa de dados: conhecendo a análise temática. Arquivos Brasileiros de Psicologia, Rio de Janeiro, v. 71, p. 51-67, 2019.
VIANNA, D. M.; BERNARDO, J. R. R. (org.). Grupo Proenfis: temas para o ensino de física com abordagem CTS (Ciência, Tecnologia e Sociedade). Rio de Janeiro: Bookmakers, 2012.
YANO, V. T. B.; ALVES, J. M. Revisão da literatura sobre formação continuada de professores de física do ensino médio. In: ENCONTRO NACIONAL DE PESQUISA EM EDUCAÇÃO EM CIÊNCIAS, 13., 2021, Campina Grande. Anais [...]. São Paulo: Realize Editora, 2021. p. 1-8. Disponível em: https://tinyurl.com/46ck2nmw. Acesso em: 23 out. 2023.
YANO, V. T. B.; ALVES, J. M. Revisão da literatura sobre formação continuada de professores de física. Caderno Brasileiro de Ensino de Física, Florianópolis, v. 40, n. 1, p. 105-133, 2023. DOI: https://doi.org/10.5007/2175-7941.2023.e91337.
Author notes
Autor Correspondente: sandrorjbr@uol.com.br