ARTICULO CIENTIFICO
A INFLUÊNCIA DA CONFIANÇA NA INTENÇÃO DE LEALDADE DE CONSUMIDORES A APLICATIVOS DE VIAGEM
THE INFLUENCE OF TRUST ON CONSUMER LOYALTY INTENTIONS TOWARDS TRAVEL APPS
LA INFLUENCIA DE LA CONFIANZA EN LAS INTENCIONES DE FIDELIDAD DE LOS CONSUMIDORES HACIA LAS APLICACIONES DE VIAJES
A INFLUÊNCIA DA CONFIANÇA NA INTENÇÃO DE LEALDADE DE CONSUMIDORES A APLICATIVOS DE VIAGEM
Turismo - Visão e Ação, vol. 27, e20667, 2025
Universidade do Vale do Itajaí
Recepción: 21 Octubre 2024
Aprobación: 27 Mayo 2025
Resumo:
Objetivo – Identificar antecedentes ao desenvolvimento da confiança dos usuários de aplicativos de viagem para celular aos fornecedores dessa tecnologia e sua influência na satisfação e lealdade.
Metodologia – Fez-se modelagem por equações estruturais, na qual a confiança baseada na cognição e no afeto são variáveis mediadoras entre a satisfação e a lealdade, uma inovação frente à literatura consultada. Para atingir esse objetivo foram analisados 1085 questionários.
Resultados – Percepção de privacidade e segurança antecedem a confiança cognitiva que influencia satisfação e lealdade no uso de aplicativo de viagem. Reputação influencia confiança baseada em cognição. A contribuição teórica é que a confiança em cognição é um importante fator para o uso contínuo de aplicativos de viagem.
Limitações/Implicações da pesquisa – As limitações desta pesquisa são o tipo de coleta de dados (bola de neve) e, por isso, sugere-se amostragem probabilística; e o tratamento de dados que foi por modelagem (equações estruturais). Contudo, indica-se fazer via experimentos.
Implicações práticas – Aplicativos de viagem devem considerar a importância de fornecer informações claras e lógicas para construir a confiança cognitiva dos usuários.
Originalidade – A originalidade assenta-se na investigação da Confiança baseada em Cognição e em Afeição como fatores influenciadores da Intenção de Lealdade.
Palavras-chave: Confiança baseada em cognição e afeto, Satisfação, Lealdade.
Abstract:
Objective – To identify antecedents for the development of trust among mobile travel app users in the providers of this technology and its influence on satisfaction and loyalty.
Methodology – Structural equation modeling was performed in which trust based on cognition and affect are mediating variables between satisfaction and loyalty, an innovation not found in any of the literature consulted. To achieve this objective, one thousand eighty-five questionnaires were analyzed.
Results – Perception of privacy and security precede cognitive trust, which influences satisfaction and loyalty in the use of travel apps. Reputation influences trust based on cognition. The theoretical contribution of this work is that trust in cognition is an important factor for the continued use of travel apps.
Limitations/Implications of the research – A limitation of this research is the data collection method used i.e. snowball sampling, and a probabilistic sampling method is suggested. Another limitation is the data treatment, which was by structural equation modeling, but experiments could have been used for his purpose.
Practical implications – Travel apps should consider the importance of providing clear and logical information, in order to build users' cognitive trust.
Originality – The originality of this work is that it investigates Trust based on Cognition and Affection as factors influencing Loyalty Intention.
Keywords: Trust based on cognition and affection, Satisfaction, Loyalty.
Resumen:
Objetivo – Identificar antecedentes del desarrollo de la confianza de los usuarios de aplicaciones móviles de viajes en los proveedores de esta tecnología y su influencia en la satisfacción y lealtad.
Metodología – Se realizó un modelado mediante ecuaciones estructurales en el que la confianza basada en la cognición y el afecto son variables mediadoras entre la satisfacción y la lealtad, una innovación respecto a la literatura consultada. Para lograr este objetivo se analizaron 1085 cuestionarios.
Resultados – La percepción de privacidad y seguridad precede a la confianza cognitiva que influye en la satisfacción y lealtad en el uso de aplicaciones de viajes. La reputación influye en la confianza basada en la cognición. La contribución teórica es que la confianza en la cognición es un factor importante para el uso continuo de aplicaciones de viajes.
Limitaciones/implicaciones de la investigación – Las limitaciones de esta investigación son el tipo de recolección de datos que fue por bola de nieve y, por lo tanto, se sugiere un muestreo probabilístico. Otro es el procesamiento de datos que se realizó a través de modelos de ecuaciones estructurales, que de otro modo podría hacerse mediante experimentos.
Implicaciones prácticas – Las aplicaciones de viajes deben considerar la importancia de proporcionar información clara y lógica para generar la confianza cognitiva de los usuarios.
Originalidad – La originalidad se basa en la investigación de la confianza basada en la cognición y el afecto como factores que influyen en la intención de lealtad.
Palabras clave: Confianza basada en la cognición y en el afecto, Satisfacción, Lealtad.
INTRODUÇÃO
A transformação digital alterou profundamente as relações de consumo no setor de turismo, especialmente com a consolidação de plataformas digitais, como os aplicativos de viagem (Travel Apps). Consequentemente, essas características impactam a adoção de novas formas de interação entre fornecedores e consumidores, incluindo o ecommerce e o m-commerce. Em 2023, cerca de 80% das vendas de camarotes temáticos dos cruzeiros que navegaram na costa brasileira foram realizadas pelo aplicativo de troca de mensagens por celular, WhatsApp (Omnichat, 2023). Aplicativos como esse fazem parte da experiência do consumidor com os serviços turísticos, promovendo novas formas de comunicação, conveniência e personalização. No entanto, a adoção dessas plataformas exige que os usuários confiem em sistemas baseados em algoritmos e interfaces, muitas vezes sem qualquer interação humana direta.
A confiança, nesse contexto, torna-se um fator crítico, sobretudo pela intangibilidade, inseparabilidade, perecibilidade e sazonalidade que caracterizam os serviços turísticos. Além dessas características, observa-se uma ampliação nas formas de comunicação entre empresas e consumidores, com o uso crescente de e-commerce, m-commerce, redes sociais e chatbots. Esses canais elevam a complexidade da jornada do consumidor e, consequentemente, o desafio de conquistar sua confiança (de Paula & Gugliano, 2021).
Embora o tema da confiança digital seja amplamente discutido, ainda há lacunas relevantes, especialmente no entendimento de como diferentes dimensões da confiança – como a baseada em cognição (competência e confiabilidade) e em afeto (empatia e proximidade) – manifestam-se no uso de aplicativos de viagem (Rodrigues & Alexandre, 2020). Nesse sentido, o presente estudo investiga como essas duas formas de confiança influenciam a intenção de lealdade dos consumidores em relação a esses aplicativos.
A contribuição acadêmica deste estudo reside no aprofundamento da compreensão sobre a formação da confiança em ambientes digitais turísticos, ampliando o corpo teórico que conecta confiança, lealdade e tecnologia. Do ponto de vista gerencial, os resultados oferecem subsídios valiosos para a formulação de estratégias de marketing digital voltadas à fidelização de usuários, em um cenário cada vez mais competitivo e mediado por dados.
Este artigo está estruturado da seguinte forma: a próxima seção apresenta a revisão da literatura, abordando os conceitos de confiança, lealdade e suas relações com a tecnologia no turismo. Em seguida, detalha-se a metodologia adotada na pesquisa. Na terceira seção, são apresentados e analisados os resultados. Por fim, o artigo discute as implicações teóricas e práticas dos achados e apresenta suas conclusões.
REVISÃO TEÓRICA
O objetivo desta revisão é analisar como conceitos Confiança – que se divide em cognição e afeto, satisfação, lealdade, qualidade – e Intenção de Lealdade relacionam-se de forma a se elaborar um modelo teórico. Nesse sentido, esta revisão visa a identificar as variáveis-chave desses conceitos e como elas estabelecem uma estrutura teórica (Randolph, 2009). A base de dados foi o Google Scholar e Capes Periódicos, não houve limitação temporal.
Confiança
A confiança deriva da Teoria de Trocas Sociais (Social Exchange Theory – SET), em que a vida social envolve uma série de interações nas quais as partes realizam trocas de bens, serviços e informações, e a satisfação inerente a esse conjunto intercambiável é influenciada pelas expectativas dos agentes envolvidos (Cropanzano, Anthony, Daniels, & Hall, 2017). A troca de benefícios entre atores sociais, além da mera transação comercial é considerada uma ação voluntária que envolve obrigações futuras não especificadas (Cropanzano et al., 2017). Para Putnam (1993), a confiança é fonte geradora de reciprocidade e associações voluntárias que reforçam valores sociais entre os membros da comunidade.
O modelo integrativo de confiança organizacional
O conceito de confiança envolve dois sujeitos principais: o outorgante (trustor), que confia e espera um determinado comportamento ou atitude, e o outorgado (trustee), o depositário da confiança que deve satisfazer as expectativas do outorgante. A confiabilidade (trustworthiness) é determinada por três atributos essenciais: a habilidade, a benevolência e a integridade (Mayer, Davis, & Schoorman, 1995).
A habilidade é entendida como o conjunto de aptidões, competências e características que capacitam um ator a exercer influência em um domínio específico. A benevolência refere-se à extensão em que se acredita que o outorgado (trustee) genuinamente deseja o bem do outorgante (da confiança). A integridade diz respeito à percepção do outorgante de que o outorgado adere a um conjunto de princípios morais aceitáveis.
Com base nesses atributos, a confiança pode se manifestar de diferentes formas. A avaliação do revisor menciona a confiança baseada em cognição (CBC), que se desenvolve a partir da avaliação racional das características de confiabilidade do outorgado (Gregori et al., 2013; Leung & Ma, 2020), como sua competência e histórico. A confiança baseada em afeto (CBA), por outro lado, emerge de laços emocionais e sentimentos positivos em relação ao outorgado (Williams & Baláž, 2021).
A percepção de qualidade em produtos e serviços é definida como a avaliação abrangente dos consumidores sobre a integridade e precisão das informações disponíveis, tanto sobre os serviços oferecidos quanto sobre os procedimentos para execução e conclusão da transação comercial realizada (Kim et al., 2013). Esse conjunto de percepções desempenha um papel fundamental na construção da confiança do consumidor, um fator decisivo na intenção de compra. Albayrak et al. (2021) propõem que a confiança atue como uma moderadora entre a facilidade de uso, a utilidade percebida e a intenção de uso de aplicativos de reservas de viagens.
Já Camilleri (2016) destaca a importância da qualidade da informação, da credibilidade da fonte e da funcionalidade dos aplicativos de viagem na percepção individual de sua utilidade e nas intenções de uso futuro. Nesse contexto, Castañeda et al. ( 2019) enfatizam que os aplicativos de viagem devem oferecer uma relação custo-benefício positiva, fornecerem informações atualizadas e úteis, e gerar um grau de dependência ao usuário para garantir a lealdade futura. Assim, tem-se a hipótese:
Assim, teríamos:
H1: A percepção de qualidade (QP) por parte dos usuários é positivamente relacionada à confiança baseada em cognição (CBC).
Os consumidores estão cada vez mais conscientes da importância de proteger suas informações pessoais, especialmente ao considerar a cessão de dados para receber ofertas personalizadas (Al-Natour et al., 2020). A maneira como esses dados são coletados e utilizados pode afetar a confiança do consumidor. Se a informação for capturada de maneira não validada, pode resultar em uma quebra na confiança do usuário (Ioannou et al., 2020).
Para Hew et al. (2017), preocupações com privacidade e segurança de dados em aplicativos de turismo são dirimidos pela sensação de pertencimento e percepção dos benefícios, sendo ambos fontes geradoras de confiança. Já Lei et al. (2022) seguem uma perspectiva mais individualista: a personalização não afeta o comportamento dos usuários, pois depende da interpretação que o usuário do aplicativo de viagem faz dela, com destaque para as personalizações autorreferenciadas (com dados gerados diretamente pelo usuário). Então, para os autores, as empresas deveriam concentrar-se nas personalizações percebidas, e não na estratégia de personalização em si. Para Curth e Paula (2020), a importância da percepção de qualidade na construção da confiança está ligada à utilidade percebida dos aplicativos.
H2: percepções sobre segurança e privacidade (PSD) de dados são positivamente relacionadas à CBC.
A experiência acumulada pelo consumidor ao longo do tempo é resultante de interações passadas com o produto ou serviço em questão (Berry et al., 2002). A experiência do cliente pode ser definida em termos de cinco dimensões: experiências sensoriais (sentido); experiências afetivas (sentir); experiências cognitivas criativas (pensar); experiências físicas, comportamentais e de estilo de vida (agir); e experiências de identidade social (relacionar-se) (Hosany, Sthapit, & Björk, 2022). Desse modo, não haveria uma forma única de se calcular o nível de experiência do consumidor, em especial no turismo dado a natureza desse tipo de atividade.
Quando um viajante se autodeclara pouco experiente Vinzenz (2019) assevera que usa agências de viagens online (por exemplo, Booking.com), comunidades de viagens online (por exemplo, TripAdvisor.com) e várias formas de conteúdo gerado pelo consumidor (por exemplo, blogs de viagens) como um meio primário de determinar os atributos de qualidade de um meio de hospedagem. Experiências prévias dos consumidores com seus fornecedores de serviços de turismo afetam aspectos afetivos/sensoriais da avaliação quando consideradas avaliações positivas (em lojas físicas) ou avaliações online negativas (Brun et al., 2020).
H3: Experiências prévias dos consumidores são positivamente relacionadas à CBC; e
H4: Experiências prévias dos consumidores são positivamente relacionadas à CBA.
Considera-se reputação como a soma das percepções dos consumidores sobre atributos e ações realizadas no passado de um fornecedor de produto ou serviço (Ert et al., 2016; Gray & Balmer, 1998). Assim, reputação percebida é especialmente importante na indústria de serviços (Petrick, 2011) e é vinculada à imagem corporativa (Nguyen et al., 2018).
No caso específico do turismo, Artigas et al. (2017) asseveram que a reputação de um destino antecede a intenção de visita ou revisita. Su et al. (2020) sugerem que, além da expectativa de desempenho do serviço, prestadores de serviço também apresentam alta reputação se o destino apresentar indices elevados de responsabilidade social, mediando as decisões dos consumidores.
Destinos turísticos devem investir em sistemas e procedimentos para avaliar e proteger o seu acesso online (Cillo et al., 2021), o que incluiria as informações disponibilizadas pelo destino em aplicativos de viagem, em especial para destinos de nicho. No turismo, Leal et al. (2020) lembram que as plataformas de financiamento manipulam grandes volumes de dados turísticos para fornecer múltiplos serviços de valor em tempo real, aqui incluídas recomendações personalizadas para potenciais turistas e identificação de tendências emergentes para empresas do trade turístico. Assim, é razoável argumentar que aumenta a importância dos aplicativos de viagem como caminho de acesso a essas ofertas. Então, para testar se o mesmo tipo de relação pode ser observado também aos aplicativos de viagens, propõe-se as hipóteses:
H5: A reputação percebida do aplicativo de viagem influencia positivamente a CBC; e
H6: A reputação percebida do aplicativo de viagem influencia positivamente a CBA.
Consoante com Morgan e Hunt (1994), a identificação de valores compartilhados gera confiança entre fornecedores e compradores e viabiliza esforços colaborativos. A existência e identificação de valores compartilhados, identificados a partir do compartilhamento de informação entre fornecedores e compradores, reduzem a incerteza nos processos de troca e são capazes de cocriar valor (Kallmuenzer et al., 2020), ou reduzir atrito dentro de comunidades, ao estreitar laços baseados no capital social e em relações face a face com fornecedores locais (Roy et al., 2017). A despeito dessas evidências, a literatura consultada pouco provê sobre o papel da confiança consequente da capacidade de identificar valores compartilhados e, em especial, sua importância em contextos de baixa confiança, como o caso do Brasil. Assim, tem-se a hipótese:
H7: A identificação, pelos consumidores, de valores compartilhados entre eles e o aplicativo de viagem influencia positivamente a CBA.
Segundo Levine e Wald (2020), as pessoas têm dificuldade em mensurar as consequências e de explicitar suas emoções. Como exemplo, as autoras explicam que fingir felicidade pode ser benéfico em situações profissionais ao mesmo tempo em que, contraditoriamente, as pessoas que o fazem são consideradas mais confiáveis, já que tal atitude sinalizaria resiliência, embora paradoxalmente seja considerada uma atitude desonesta. Já em contextos pessoais, como as viagens a lazer, esses benefícios não se materializam. Conforme Tian et al. (2021), embora não tratem especificamente de confiança, asseveram que o engajamento baseado em cognição e engajamento baseado em afeto levam ao aumento da intenção de compra.
A literatura é pacífica em relação à diferenciação entre confiança baseada em cognição (CBC) da confiança baseada no afeto (CBA). Rousseau et al. (1998) já endossavam que a CBC ancora a CBA. Essa visão é fundamentada na capacidade de o comprador calcular a expectativa de resultado das interações a despeito das limitações das evidências disponíveis e o que é possível medir no curto prazo (Gregori, Daniele, & Altinay , 2013). Embora McAllister (1995) assevere que CBA e CBC são dimensões diferentes de um mesmo constructo, esse artigo segue a linha de Legood et al. (2023), para quem CBC e CBA possuem pilares em comum, não podendo ser consideradas dimensões apartadas. Assim, propõe-se:
H8: A CBC influencia positivamente a CBA.
Sabendo que 1) satisfação é uma análise da expectativa versus a desconformidade, na qual os consumidores avaliam o desempenho do produto ou serviço em relação às suas expectativas iniciais (Yüksel & Rimmington, 1998; Oliver, 1980); 2) satisfação é definida como o conjunto de respostas do consumidor em forma de atitudes, incluindo julgamentos pós-compra ou interações com produtos de consumo (Wirtz et al., 2007); e 3) satisfação, para os usuários de aplicativos de viagem está associada a sentimentos de felicidade e prazer, de infelicidade, irritação ou arrependimento (Schirmer, Ringle, Gudergan, & Feistel, 2016), pondera-se que mensurar a satisfação do consumidor envolve avaliar resultados percebidos de experiências de aquisição como passagens, hospedagens ou pacotes turísticos por meio móvel, consumo e disposição. Esses resultados são, geralmente, avaliados com base no atendimento às expectativas (Thakur, 2019). Assim, propõem-se as hipóteses:
H9: A relação entre satisfação e lealdade do viajante ao aplicativo de viagem é mediada pela CBC; e
H10: A relação entre satisfação e lealdade do viajante ao aplicativo de viagem é mediada pela CBA.
Uma vez que a confiança é vista como um preditor de intenção de compras online de turismo e viagens (Escobar-Rodríguez & Carvajal-Trujillo, 2014); e, no turismo, a proximidade gera maior intenção de revisitas para os destinos (Su et al., 2014), ou a intenção de adquirir diárias adicionais em meios de hospedagem (Cheng & Loi, 2014); em compras online, as dimensões dos riscos percebidos como risco total, financeiro, social, psicológico, funcional e físico não apresentam um impacto significativo na e-satisfação. Então, para mensurar o impacto da satisfação na lealdade em relação ao intermediário (aplicativo online da agência de viagens), tem-se:
H11: Satisfação é positivamente relacionada à intenção de lealdade.
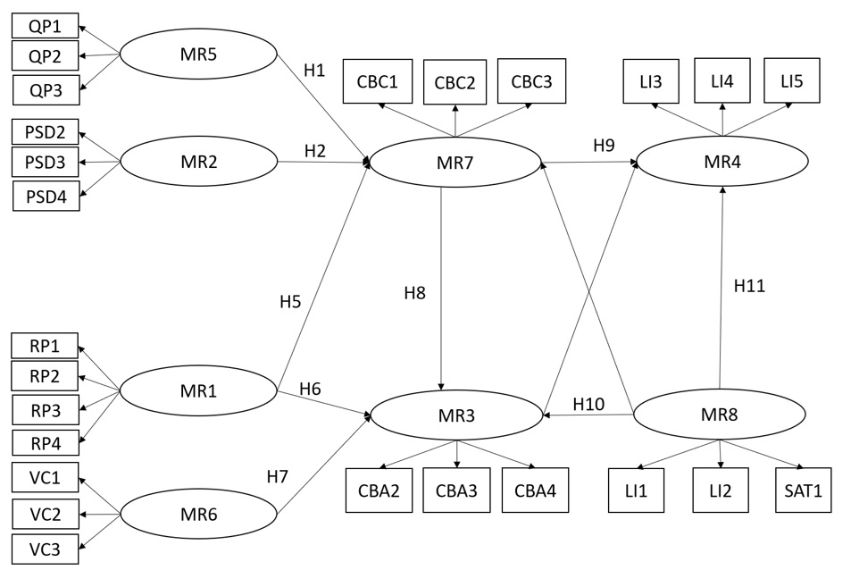
A figura1 representa visualmente o modelo proposto para esta investigação.

METODOLOGIA
Método da modelagem por equação estrutural – SEM
Para a análise dos dados faz-se uso da SEM utilizada em estudos de turismo e em pesquisas de lealdade a destinos (Su et al., 2014), apoio à comunidades locais ao turismo (Nunkoo & Ramkissoon, 2011; Nunkoo & Smith, 2013), residentes a megaeventos (Gursoy et al., 2017) e uso de redes sociais para aquisição de produtos turísticos (Kitsios et al., 2022) dentre outros. Para esta pesquisa, faz-se a SEM baseada em covariância (CB-SEM).
Coleta de dados, tamanho amostral e tipo de amostra
O tipo da amostra pode ser caracterizada como não probabilística e por julgamento (Marshall, 1996). Para a coleta dos dados (julho-setembro de 2023), foi utilizada a técnica do snowball sampling a partir das redes sociais do autor (Preston et al., 2003) para o envio do questionário (Kitsios et al., 2022). O tamanho da amostra segue a proposição de Hair et al. (2009) que estabelece a razão entre observações e variáveis independentes de 5:1, sendo desejável 10 a 20 observações por variável independente. Para as 26 perguntas obteve-se 558 respostas. Os dados foram processados no software estatístico R e sua interface R-Studio. O pacote utilizado nessa pesquisa foi o Lavaan (v. 0.6.16).
Constructos
Para o constructo QP (Qualidade percebida do aplicativo) foi usada a proposta de Wang e Lin (2017), a qual mensura os efeitos das percepções de qualidade do consumidor como qualidade da informação, do sistema e serviço em sistemas baseados em localização, o que afeta a percepção de risco vinculado à perda de privacidade e sua consequente intenção de uso. Para o constructo PSD (Política de Privacidade e Segurança dos Dados), foi usada a escala proposta por Mao et al. (2020) a respeito da formação de confiança para usuários da plataforma Airbnb.
Os constructos REP (Reputação percebida) e VC (Valores compartilhados) usam as escalas propostas em Johnson e Grayson (2005), a respeito de orientação para serviços a longo prazo, composta de quatro perguntas (para REP) e três perguntas (para VC), aplicado a firmas de serviços financeiros. Para a variável LI (Intenções de Lealdade - Loyalty Intentions) foi usada a escala proposta por Schirmer et al. (2018), a qual calculou os efeitos mediadores entre satisfação e lealdade. A inovação nessa pesquisa é o fato de considerar a confiança a partir dos dois pilares: baseada em cognição (CBC) e baseada em afeto (CBA). Para essa construção foram usadas quatro perguntas.
Já a SAT (satisfação) foi mensurada usando a escala de item único proposta por (Ji et al., 2016; Dolnicar, 2013; Petrescu, 2013). Entre as variáveis mensuráveis por item único inclui-se a satisfação (Ji et al., 2016). O constructo EXP (experiência do consumidor) visa a mensurar há quanto tempo os usuários de aplicativos adquirem pacotes de viagens ou produtos correlatos (como passagens, hospedagens, etc) por meio de aplicativos de viagem (Punyatoya, 2019). Igualmente à SAT, ele foi construído por meio de item único. Aqui, o respondente poderia responder a uma escala de 5 itens (1 = menos de 1 ano a 6 = 5 anos ou mais). O constructo CBC (confiança baseada em cognição) foi desenhado a partir de Lee et al. (2014), inicialmente usado em lojas de comércio eletrônico coreanas e foi mensurado usando três perguntas. Já o constructo CBA (confiança baseada no afeto) foi mensurado a partir de Ranganathan et al. (2013). Composto por quatro perguntas, o questionário foi utilizado originalmente para mensurar antecedentes à lealdade a serviços de provedores de e-mail.
RESUMO DAS ANÁLISES ESTATÍSTICAS: DE DADOS E RESULTADOS
Organizam-se os resultados como segue: Primeiro perfil dos respondentes, seguido por Análise Fatorial Exploratória (AFE) e Confirmatória (AFC) e finalizado por Modelagem por Equações Estruturais (MEE).
Perfil dos respondentes
No período da coleta, 84% dos respondentes tinham entre 21 e 50 anos de idade com predominância do gênero feminino (55% dos respondentes). Respostas diferentes (como “outros” e “prefiro não responder”) foram, sob o ponto de vista estatístico, irrelevantes.
Análise fatorial exploratória - AFE
O KMO apresentou valor igual a 0,8769245 considerado meritoso (Hair et al., 2009). O MSA para cada uma das variáveisvariou entre 0,7594194 e 0,9575662, superiores à nota de corte MSA <0,50 (Hair et al., 2009). Variáveis com comunalidade(h2) inferior a 0,35 foram descartadas sequencialmente (Williams & Child, 1974; Costello & Osborne, 2005). No caso emfoco, foram sequencialmente excluídas as variáveis: EXP1 ( h2=0,11); PSD1 ( h2 =0,28); CBA1 ( h2 =0,34).
O Teste de Esfericidade de Bartlett, com resultado Chi-quadrado (χ2) = 8381.61, 378 graus de liberdade e p-valor=0,00. A AFE identificou oito fatores com três variáveis cada pelo critério Scree Plot com uso do R Studio (V. 2023.03.1) sendo consideradas as variáveis com carga fatorial
para compor os fatores (Costello & Osborne, 2005), conforme pode ser observado na tabela 1, a seguir.
Tabela 1 – Agrupamento dos fatores

O modelo, formado pela AFE (figura 2), apresenta três constructos antecedentes à confiança baseada em cognição e dois antecedentes à confiança baseada em afeto, e ambas (CBA e CBC) como mediadoras da relação entre satisfação e intenções de lealdade. Com a exclusão do constructo EXP1, as hipóteses H3 e H4 são excluídas.

Análise Fatorial Confirmatória - AFC
A AFC apresentou os seguintes indicadores para o modelo proposto: χ2 = 662,505 e GL = 247 para p-valor = 0,000, e razão Chi-Quadrado/GL=2,6822 indicando bom ajuste. Igualmente foram encontrados os indicadores Comparative Fit Index (CFI) = 0,947 e Tucker-Lewis Index (TLI) = 0,936; RMSEA = 0,055 e SRMR = 0,48 (Gerbing & Hamilton, 1996; Hair et al., 2009). Como medida auxiliar de confiabilidade interna, o modelo apresentou Alpha de Cronbach = 0,93, acima do limite de aceitação de 0,7 sugerido por Awang (2012). A tabela 2, a seguir, mostra os indicadores alpha de Cronbach (α) e ômega de McDonald (ω), AVE, CR e mtmm para cada um dos fatores no modelo. A tabela 2 apresenta e detalha o modelo da figura 2 com suas variáveis.

O modelo apresenta as medidas de confiabilidade alpha de Cronbach e Ômega de McDonald aceitáveis. O fator MR4 (intenções de lealdade) apresentou respectivamente α = 0,859 e ω = 0,863, enquanto o fator MR5 (qualidade percebida) apresentou os menores valores para ambas as métricas (respectivamente, 0,761 e 0,762). A variância média extraída (do inglês Average Variance Extracted – AVE) dos fatores, métrica de validade convergente, flutuou entre 0,35 e 0,63. Embora Hair et al. (2009) e Fornell e Larcker (1981) sugiram que tal conjunto de indicadores deva, preferencialmente, ser superior a 0,5, a escolha foi pela manutenção dos indicadores.
Isso se explica por Valentini e Damásio (2016, p. 4), para quem a AVE seria mais sensível aos modelos com cargas fatoriais altas e tende a rejeitar, indiscriminadamente, os modelos com cargas fatoriais baixas. E, o conjunto de indicadores de validade discriminante e convergente (tabela 2) validou o modelo apresentado na figura 2.
Modelagem por Equações Estruturais – MEE
A MEE tem seus indicadores iguais aos apresentados pela AFC (sessão 4.3) e, desta feita, apresentam-se os caminhos e as hipóteses do modelo (figura 2) revelados no Quadro 1.

Os coeficientes apresentados no quadro 1 sugerem que a confiança baseada em cognição (CBC) é antecedida pelas percepções de política de segurança e privacidade (PSD) e pela reputação percebida pela marca (RP). Já a confiança baseada no afeto (CBA) é afetada pelos valores compartilhados (VC) e pela própria confiança baseada em cognição (CBC). Por fim, é possível perceber que tanto a CBC quanto a CBA medeiam a relação entre satisfação (SAT) e intenções de lealdade (LI). Dessa forma, o modelo sugere o aceite das hipóteses 2, 5, 7, 8, 9, 10 e 11 e rejeição das hipóteses 1, 3, 4 e 6.
O modelo não promoveu evidências da influência da experiência do usuário na construção da confiança, seja aquela baseada em cognição ou aquela baseada em afeto. A respeito do tamanho do efeito entre os constructos, a RP apresenta o mais alto indicador entre as variáveis antecedentes à CBC, com valor superior a 0,6. Já as outras duas variáveis, QP e PSD apresentam coeficientes bem mais amenos, respectivamente 0,139 e 0,06. A CBA, por outro lado, apresentou coeficiente superior a 0,7 para VC e próximo a 0,3 em relação à CBC (Arsham, 1988; Ferreira & Patino, 2015; Kelley & Preacher, 2012; Miola & Miot, 2021; Sawilowsky, 2009). A respeito das relações de mediação propostas pelo modelo, a mediação entre SAT e LI pela CBC apresentou coeficiente superior a 0,05, enquanto a mediação pela CBA apresentou coeficiente igual a -0,248, sugerindo relação negativa entre as variáveis.
Apresentação do resultado: a figura 3, abaixo apresenta as hipóteses aceitas.

Considerando-se as AFE, AFC e a MEE tem-se o modelo final (figura 3) em que a Lealdade é formada por Confiança baseada em cognição (1,446), Satisfação (1,387) e afeto (1,138). A CBC é fortemente influenciada por Reputação (0,647) com pouca influência de Políticas de segurança e privacidade (0,06) e CBA fortemente influenciada por Valores Compartilhados (0,744). Observa-se que a influência de CBA na Lealdade é negativa, isto é, quanto maior a CBA, menos lealdade ocorre. Assim, os principais fatores a influenciar a Lealdade são a Satisfação e a CBA.
CONSIDERAÇÕES FINAIS
A relação entre PSD e CBC apresentou um indicador suficiente para permanecer no modelo. Aqui confirma-se Wang e Lin (2017), para quem a manifestada diminuição da percepção de risco aumenta a confiança. Consequentemente, essa percepção faz que o consumidor economize tempo em suas buscas por informações de seus pacotes turísticos (Eletxigerra et al., 2021), o que credencia esse constructo como um antecedente à CBC.
A relação entre PSD e CBC foi baixa. Uma possível interpretação, já apresentada na literatura, é a falta de entendimento pelos usuários do alcance dos riscos inerentes à má gestão de dados de terceiros (Belanger & Crossler, 2019; Pagan et al., 2022; Wakefield, 2013). Entre possíveis razões estariam a falta de accountability: um usuário sem conhecimentos avançadíssimos de informática e programação não teria a capacidade de rastrear ou descobrir falhas de sistema que viabilizariam um hipotético vazamento de dados (Gupta et al., 2019), nem a capacidade de identificar o responsável por tais problemas. Uma explicação possível é a recente da transformação digital em termos de detecção de falhas e, portanto, potencialmente, as consequências de vazamento de dados ainda não são inteiramente conhecidas do público em geral.
Ao contrário da hipótese 2 (PSD->CBC), a hipótese 5 (relação entre RP e CBC) pode ser considerada ótima e positiva pelo nível alto do coeficiente. Não foi possível comparar a RP com a CBA para esse conjunto de dados, pois o p-valor foi superior a 5%, característica aleatória demais para os dados. Dessa forma, a teoria foi parcialmente comprovada. Assim como em Artigas et al. (2017), a relação entre afeto e reputação não se confirmou.
A alta e positiva relação entre VC e CBA sugere que, quando os usuários percebem que seus valores pessoais alinham-se com aqueles manifestados e identificáveis do aplicativo de viagens, eles tendem a ter uma confiança baseada em fatores emocionais com maior intensidade, o que pode ser um fator importante para a satisfação dos usuários.
A regressão entre CBC e CBA sugere que a segunda, relacionada a sentimentos e emoções, é moderadamente relacionada à primeira, cuja fundamentação se encontra no conhecimento e raciocínio lógico. Assim, enquanto o usuário pode confiar em um aplicativo de viagem com base em seu conhecimento e funcionalidades, outro pode confiar mais se tiver uma conexão emocional com o aplicativo. Portanto, é importante reconhecer a diversidade de perfis de usuários e adaptar as estratégias de construção de confiança, de acordo com a identificação dos fatores motivadores dos consumidores.
Esse achado pode ter implicações importantes para o design de soluções para venda direta online de viagens, hospedagens ou pacotes, como é o caso dos aplicativos de viagem. Por um lado, os desenvolvedores podem considerar a importância de fornecer informações claras e lógicas para construir a confiança cognitiva dos usuários – ligadas ao cálculo de riscos (Gregori et al., 2013; Rousseau et al., 1998). Por outro lado, também é crucial criar uma experiência emocional positiva para reforçar a confiança afetiva, por meio de elementos como design atraente, feedback positivo e interações amigáveis (Verma et al., 2016; Y. Wang et al., 2019).
A relação entre SAT e LI, a maior encontrada neste estudo, indica uma relação positiva muito forte e significativa entre essas duas variáveis. Esse resultado já era esperado, uma vez que a literatura consultada o confirma (Anjos et al., 2017; Johnson & Grayson, 2005; Suhartanto et al., 2020) e pelo fato de o constructo latente satisfação, ter sido concebido pela aglutinação entre o item único SAT1 e duas variáveis originalmente pertencentes à intenção de lealdade: LI1 e LI2. O efeito prático é a propensão que um cliente satisfeito volte a comprar ou recomendar o aplicativo de viagem. A seguir, analisar-se-á o efeito mediador de CBC e CBA.
O efeito parcial da mediação da CBC na relação entre SAT e LI sugere um efeito incremental de 6% na relação direta entre os constructos. Isso pode ser interpretado como um indicativo de que a confiança é um componente-chave na formação da lealdade do cliente. Quando os clientes estão satisfeitos, eles tendem a confiar mais na empresa ou produto, o que, por sua vez, fortalece e sinaliza sua intenção de permanecerem leais. Sob esse aspecto, também houve confirmação da teoria a respeito do efeito mediador da confiança na relação entre os dois constructos (SAT e LI) (Cohen et al., 2014; Dedeoğlu et al., 2019; Yap et al., 2012).
Já na relação de mediação entre SAT e LI com a CBA obteve-se valor menor que a relação direta entre esses constructos. Assim, a satisfação tem um impacto direto maior na lealdade dos clientes do que o impacto indireto mediado pela confiança baseada em afeto. Essa relação, aparentemente paradoxal, pode sugerir alguns caminhos. Como a literatura assevera, a satisfação é uma função do encontro entre expectativa e desconformidade. Assim, decisões baseadas ou suportadas por afeto dos consumidores podem gerar expectativas não cumpridas, o que diminuiria a intenção em recomprar por aquele aplicativo (Anderson & Swaminathan, 2011). No contexto específico da pesquisa, outros fatores, além da confiança baseada em afeto, podem estar desempenhando um papel mais preponderante na determinação da lealdade dos clientes.
O paradoxo reside na relação antecedente, entre CBC e CBA. Uma vez que esses constructos estejam entrelaçados, parte da confiança baseada em cognição pode se transformar em cognição baseada em afeto como decorrência das interações intermitentes. E esse afeto pode destruir valor ao, forçosamente, manipular a satisfação dos usuários. Uma outra possível interpretação relaciona-se ao potencial maior que a confiança tem de penalizar uma marca quando ausente que quando presente, conforme proposto por Kumar e Kaushik (2018) e Nguyen et al. (2018). Embora essas pesquisas versem especificamente sobre hotéis e destinos, nota-se que a mesma conclusão extensível para o meio de aquisição de passagens, hospedagens e pacotes. À exceção da plataforma de locação de acomodações Airbnb (Mao et al., 2020; Sthapit & Björk, 2019; L. Wang et al., 2014), a literatura consultada demonstra a existência de lovebrands entre empresas aéreas (Dias et al., 2021) , destinos (Marques et al., 2021; Nunkoo & Smith, 2013; Yoon & Uysal, 2005), meios de hospedagem (Baloglu et al., 2017) e não mostrou a existência de uma lovebrand entre os aplicativos de viagem, um indicativo de poucas emoções positivas vinculadas a empresas atuantes nessa categoria.
Uma última explicação refere-se ao tempo. As compras de viagens são de recorrência mais baixa que as pessoas gostariam (Pereira & Gosling, 2019). Como o estabelecimento da confiança depende de repetidas interações (Rousseau et al., 1998), e a confiança baseada em afeto depende de investimento emocional (Kharouf et al., 2014), pode não ter havido interações em recorrência suficiente para que essa confiança se estabelece.
REFERÊNCIAS
Adongo, R., Kim, S. S., & Elliot, S. (2019). “Give and take”: A social exchange perspective on festival stakeholder relations. Annals of Tourism Research, 75, 42-57.
Aguirre, E., Mahr, D., Grewal, D., De Ruyter, K., & Wetzels, M. (2015). Unraveling the personalization paradox: The effect of information collection and trust-building strategies on onlineadvertisement effectiveness. Journal of retailing, 91(1), 34-49.
Al-Natour, S., Cavusoglu, H., Benbasat, I., & Aleem, U. (2020). An empirical investigation of the antecedents and consequences of privacy uncertainty in the context of mobile apps. Information Systems Research, 31(4), 1037-1063.
Albayrak, T., Rosario González-Rodríguez, M., Caber, M., & Karasakal, S. (2023). The use of mobile applications for travel booking: impacts of application quality and brand trust. Journal of Vacation Marketing, 29(1), 3-21.
Anderson, R. E., & Swaminathan, S. (2011). Customer satisfaction and loyalty in e-markets: A PLS path modeling approach. Journal of Marketing Theory and Practice, 19(2), 221-234.
Anjos, F. A. D., Pereira, M. D. L., & Tennenberg, F. F. P. V. (2017). Evaluation of the image of a coastal tourism destination in Brazil. International Journal of Tourism Cities, 3(4), 324-338.
Artigas, E. M., Yrigoyen, C. C., Moraga, E. T., & Villalón, C. B. (2017). Determinants of trust towards tourist destinations. Journal of Destination Marketing & Management, 6(4), 327-334.
Arsham, H. (1988). Kuiper's P-value as a measuring tool and decision procedure for the goodness-of-fit test. Journal of Applied Statistics, 15(2), 131-135.
Baloglu, S., Zhong, Y. Y., & Tanford, S. (2017). Casino loyalty: The influence of loyalty program, switching costs, and trust. Journal of Hospitality & Tourism Research, 41(7), 846-868.
Beer, R., Ahn, H. S., & Leider, S. (2018). Can trustworthiness in a supply chain be signaled?. Management science, 64(9), 3974-3994.
Bélanger, F., & Crossler, R. E. (2019). Dealing with digital traces: Understanding protective behaviors on mobile devices. The Journal of Strategic Information Systems, 28(1), 34-49.
Berry, L. L., Carbone, L. P., & Haeckel, S. H. (2002). Managing the total customer experience. MIT Sloan management review. 43(2). 85-100.
Brun, I., Rajaobelina, L., Ricard, L., & Amiot, T. (2020). Examining the influence of the social dimension of customer experience on trust towards travel agencies: The role of experiential predisposition in a multichannel context. Tourism Management Perspectives, 34, 100668.
Camilleri, M. A. (2016). Responsible tourism that creates shared value among stakeholders. Tourism Planning & Development, 13(2), 219–235.
Castañeda, J. A., Martínez-Heredia, M. J., & Rodríguez-Molina, M. Á. (2019). Explaining tourist behavioral loyalty toward mobile apps. Journal of Hospitality and Tourism Technology, 10(3), 415-430.
Cheng, V. T., & Loi, M. K. (2014). Handling negative online customer reviews: The effects of elaboration likelihood model and distributive justice. Journal of Travel & Tourism Marketing, 31(1), 1-15.
Cillo, V., Rialti, R., Del Giudice, M., & Usai, A. (2021). Niche tourism destinations’ online reputation management and competitiveness in big data era: Evidence from three Italian cases. Current Issues in Tourism, 24(2), 177-191.
Coase, R. H. (1937). The Nature of the Firm. Economica, 4(16), 386–405.
Cohen, S. A., Prayag, G., & Moital, M. (2014). Consumer behaviour in tourism: Concepts, influences and opportunities. Current issues in Tourism, 17(10), 872-909.
Collier, J. E., & Sherrell, D. L. (2010). Examining the influence of control and convenience in a self-service setting. Journal of the Academy of Marketing Science, 38(2), 490-509.
Costello, A.B. & Osborne, J.A. (2005). Exploratory Factor Analysis. Practical Assessment Research & Evaluation, 10 (7).
Cropanzano, R., Anthony, E. L., Daniels, S. R., & Hall, A. V. (2017). Social exchange theory: A critical review with theoretical remedies. Academy of Management Annals, 11(1), 479–516.
Curth, M., & de Paula, B. D. (2020). Antecedentes da intenção de recompra em aplicativo de hospedagem. Revista Gestão e Desenvolvimento, 17(1), 107-128.
Darke, P. R., Brady, M. K., Benedicktus, R. L., & Wilson, A. E. (2016). Feeling close from afar: The role of psychological distance in offsetting distrust in unfamiliar online retailers. Journal of Retailing, 92(3), 287-299.
De Paula, J. J., & Gugliano, B. F. (2021). Desenvolvendo um aplicativo móvel de viagem para o público feminino. Revista Poliedro, 5(6), 236-254.
Dias, I. R. R., Allis, T., Panno, G., & Martellotta, A. (2021). Low-Cost airlines branding during the Covid-19 pandemic. Marketing & Tourism Review, 6(1), 01-18.
Dolnicar, S. (2013). Asking good survey questions. Journal of Travel Research, 52(5), 551-574.
Eletxigerra, A., Barrutia, J. M., & Echebarria, C. (2021). Tourist expertise and pre-travel value co-creation: Task-related processes and beyond. Tourism Management Perspectives, 37, 100772.
Ert, E., Fleischer, A., & Magen, N. (2016). Trust and reputation in the sharing economy: The role of personal photos in Airbnb. Tourism management, 55, 62-73.
Escobar-Rodríguez, T., & Carvajal-Trujillo, E. (2014). Online purchasing tickets for low cost carriers: An application of the unified theory of acceptance and use of technology (UTAUT) model. Tourism management, 43(1), 70-88.
Ferreira, J. C., & Patino, C. M. (2015). O que realmente significa o valor-p?. Jornal Brasileiro de Pneumologia, 41, 485-485.
Fornell, C. (1981). Structural equation models with unobservable variables and measurement error: Algebra and statistics. Publications Sage.
Fukuyama, F. (1996). Trust: The social virtues and the creation of prosperity. Simon and Schuster.
Gray, E. R., & Balmer, J. M. (1998). Managing corporate image and corporate reputation. Long range planning, 31(5), 695-702.
Gregori, N., Daniele, R., & Altinay, L. (2013). Affiliate Marketing in Tourism: Determinants of Consumer Trust. Journal of Travel Research, 53(2), 196–210.
Gupta, A., Dash, S., & Mishra, A. (2019). All that glitters is not green: Creating trustworthy ecofriendly services at green hotels. Tourism Management, 70, 155-169.
Gursoy, D., Milito, M. C., & Nunkoo, R. (2017). Residents' support for a mega-event: The case of the 2014 FIFA World Cup, Natal, Brazil. Journal of destination marketing & management, 6(4), 344-352.
Hair, J. F., Black, W. C., Babin, B. J., Anderson, R., & Tatham, R. (2009). Análise Multivariada de dados. Porto Alegre: Bookman, 6. ed.
Hew, J. J., Tan, G. W. H., Lin, B., & Ooi, K. B. (2017). Generating travel-related contents through mobile social tourism: does privacy paradox persist?. Telematics and Informatics, 34(7), 914-935.
Hosany, S., Sthapit, E., & Björk, P. (2022). Memorable tourism experience: A review and research agenda. Psychology & Marketing, 39(8), 1467-1486.
Ioannou, A., Tussyadiah, I., & Miller, G. (2020). That’s Private! Understanding Travelers’ Privacy Concerns and OnlineData Disclosure. Journal of Travel Research, 60(7), 1510-1526.
Islam, H., Jebarajakirthy, C., & Shankar, A. (2021). An experimental based investigation into the effects of website interactivity on customer behavior in on-line purchase context. Journal of Strategic Marketing, 29(2), 117-140.
Jessup, S. A., & Schneider, T. R. (2021). The role of emotions in human-robot interactions. In Trust in Human-Robot Interaction (pp. 515-530). Academic Press.
Ji, M., Wong, I. A., Eves, A., & Scarles, C. (2016). Food-related personality traits and the moderating role of novelty-seeking in food satisfaction and travel outcomes. Tourism Management, 57, 387-396.
Johnson, D., & Grayson, K. (2005). Cognitive and affective trust in service relationships. Journal of Business research, 58(4), 500-507.
Kalaignanam, K., Kushwaha, T., & Rajavi, K. (2018). How Does Web Personalization Create Value for OnlineRetailers? Lower Cash Flow Volatility or Enhanced Cash Flows. Journal of Retailing, 94(3), 265-279.
Kanwel, S., Lingqiang, Z., Asif, M., Hwang, J., Hussain, A., & Jameel, A. (2019). The influence of destination image on tourist loyalty and intention to visit: Testing a multiple mediation approach. Sustainability, 11(22), 6401.
Kallmuenzer, A., Peters, M., & Buhalis, D. (2020). The role of family firm image perception in host-guest value co-creation of hospitality firms. Current Issues in Tourism, 23(19), 2410-2427.
Kaushik, A. K., Agrawal, A. K., & Rahman, Z. (2015). Tourist behaviour towards self-service hotel technology adoption: Trust and subjective norm as key antecedents. Tourism Management Perspectives, 16, 278-289.
Kelley, K., & Preacher, K. J. (2012). On effect size. Psychological methods, 17(2), 137.
Kharouf, H., Lund, D. J., & Sekhon, H. (2014). Building trust by signaling trustworthiness in service retail. Journal of Services Marketing, 28(5), 361-373.
Kim, D. J., Ferrin, D. L., & Rao, H. R. (2008). A trust-based consumer decision-making model in electronic commerce: The role of trust, perceived risk, and their antecedents. Decision support systems, 44(2), 544-564.
Kitsios, F., Mitsopoulou, E., Moustaka, E., & Kamariotou, M. (2022). User-Generated Content behavior and digital tourism services: A SEM-neural network model for information trust in social networking sites. International Journal of Information Management Data Insights, 2(1), 100056.
Kumar, V., & Kaushik, A. K. (2018). Destination brand experience and visitor behavior: the mediating role of destination brand identification. Journal of Travel & Tourism Marketing, 35(5), 649-663.
Leal, F., Malheiro, B., Veloso, B., & Burguillo, J. C. (2020). Responsible processing of crowdsourced tourism data. Journal of Sustainable Tourism, 29(5), 774-794.
Lee, J.-S., & Back, K.-J. (2010). Examining Antecedents and Consequences of Brand Personality in the Upper-Upscale Business Hotel Segment. Journal of Travel & Tourism Marketing, 27(2), 132-145.
Lee, Y. K., Kim, S., Lee, C. K., & Kim, S. H. (2014). The impact of a mega event on visitors’ attitude toward hosting destination: Using trust transfer theory. Journal of Travel & Tourism Marketing, 31(4), 507-521.
Legood, A., van der Werff, L., Lee, A., den Hartog, D., & van Knippenberg, D. (2023). A Critical Review of the Conceptualization, Operationalization, and Empirical Literature on Cognition-Based and Affect-Based Trust. Journal of Management Studies, 60(2), 495-537.
Lei, S. S. I., Chan, I. C. C., Tang, J., & Ye, S. (2022). Will tourists take mobile travel advice? Examining the personalization-privacy paradox. Journal of Hospitality and Tourism Management, 50, 288-297.
Leung, D., & Ma, J. (2020). Antecedents and consequences of consumers’ trust in hybrid travel websites. Journal of Travel and Tourism Marketing, 37(6), 756-772. https://doi.org/10.1080/10548408.2020.1812468
Levine, E. E., & Wald, K. A. (2020). Fibbing about your feelings: How feigning happiness in the face of personal hardship affects trust. Organizational Behavior and Human Decision Processes, 156, 135-154.
Mao, Z. E., Jones, M. F., Li, M., Wei, W., & Lyu, J. (2020). Sleeping in a stranger's home: A trust formation model for Airbnb. Journal of Hospitality and Tourism Management, 42, 67-76.
Marques, C., da Silva, R. V., & Antova, S. (2021). Image, satisfaction, destination and product post-visit behaviours: How do they relate in emerging destinations?. Tourism Management, 85, 104293.
Marshall, M. N. (1996). Sampling for qualitative research. Family practice, 13(6), 522-526.
Mayer, R. C., Davis, J. H., & Schoorman, F. D. (1995). An Integrative model of organizational trust. Academy of Management Review. 20(3), 709-734
McAllister, D. J. (1995). Affect- and Cognition-Based Trust as Foundations for Interpersonal Cooperation in Organizations. Academy of Management Journal, 38(1), 24-59.
Miola, A. C., & Miot, H. A. (2021). P-valor e dimensão do efeito em estudos clínicos e experimentais. Jornal Vascular Brasileiro, 20, e20210038.
Morgan, R. M., & Hunt, S. D. (1994). The Commitment-Trust Theory of Relationship Marketing. Journal of Marketing, 58(3), 20-38.
Nguyen, H. T., Zhang, Y., & Calantone, R. J. (2018). Brand portfolio coherence: Scale development and empirical demonstration. International Journal of Research in Marketing, 35(1), 60-80.
Nunkoo, R., & Ramkissoon, H. (2011). Developing a community support model for tourism. Annals of tourism research, 38(3), 964-988.
Nunkoo, R., & Smith, S. L. J. (2013). Political economy of tourism: Trust in government actors, political support, and their determinants. Tourism Management, 36, 120–132.
Oliver, R. L. (1999). Whence consumer loyalty?. Journal of marketing, 63(4_suppl1), 33-44.
Omnichat. (2023). Conversational Commerce: uma tendência que veio para ficar. https://omni.chat/conversational-commerce-ecbr23/?utm_source=linkedin&utm_campaign=linkedin_post&utm_medium=post_04_08
Pagan, N. M., Pagan, K. M., Giraldi, J. de M. E., & Merlo, E. M. (2022). Antecedents of trust and purchase intention in social commerce in Brazil. International Journal of Internet Marketing and Advertising, 17(3/4), 271-298.
Pappas, N. (2017). Risks and marketing in online transactions: a qualitative comparative analysis. Current Issues in Tourism, 20(8), 852-868.
Pereira, G., & Gosling, M. (2019). Push and pull motivations of Brazilian travel lovers. Brazilian Business Review, 16(1), 63–86.
Petrescu, M. (2013). Marketing research using single-item indicators in structural equation models. Journal of Marketing Analytics, 1(2), 99-117.
Petrick, J. F. (2011). Segmenting cruise passengers with perceived reputation. Journal of Hospitality and Tourism Management, 18(1), 48-53.
Preston, D. B., Cain, R. E., & Starks, M. T. (2003). A discussion of chain referral as a method of sampling hard-to-reach populations. Journal of Transcultural nursing, 14(2), 100-107.
Punyatoya, P. (2019). Effects of cognitive and affective trust on online customer behavior. Marketing Intelligence & Planning, 37(1), 80-96.
Putnam, R. D. (1993). Bowling Alone: America’s Declining Social Capital BT - Culture and Politics: A Reader (L. Crothers, & C. Lockhart, eds., pp. 223-234). Palgrave Macmillan US.
Randolph, J. (2009). A guide to writing the dissertation literature review. Practical Assessment, Research, and Evaluation, 14(1), 13.
Ranganathan, S.K, Madupu, V., Sen, S., & R. Brooks, J. (2013). Affective and cognitive antecedents of customer loyalty towards e-mail service providers. Journal of Services Marketing, 27(3), 195-206.
Rodrigues, F., & Alexandre, M. (2020). Tecnologia da Informação no planejamento de viagens e turismo: análise do uso de aplicativos. Revista Iberoamericana de Turismo, 10(1), 130-144.
Rousseau, D. M., Sitkin, S. B., Burt, R. S., & Camerer, C. (1998). Not so different after all: A cross-discipline view of trust. Academy of management review, 23(3), 393-404.
Roy, H., Hall, C. M., & Ballantine, P. W. (2017). Trust in local food networks: The role of trust among tourism stakeholders and their impacts in purchasing decisions. Journal of Destination Marketing & Management, 6(4), 309-317.
Sawilowsky, S. S. (2009). New effect size rules of thumb. Journal of modern applied statistical methods, 8(2), 26.
Schaubroeck, J. M., Peng, A. C., & Hannah, S. T. (2013). Developing trust with peers and leaders: Impacts on organizational identification and performance during entry. Academy of Management Journal, 56(4), 1148-1168.
Schirmer, N., Ringle, C. M., Gudergan, S. P., & Feistel, M. S. (2018). The link between customer satisfaction and loyalty: the moderating role of customer characteristics. Journal of Strategic Marketing, 26(4), 298-317.
Sthapit, E., & Björk, P. (2019). Sources of distrust: Airbnb guests' perspectives. Tourism Management Perspectives, 31, 245-253.
Su, L., Hsu, M. K., & Swanson, S. (2017). The effect of tourist relationship perception on destination loyalty at a world heritage site in China: The mediating role of overall destination satisfaction and trust. Journal of Hospitality & Tourism Research, 41(2), 180-210.
Su, L., Lian, Q., & Huang, Y. (2020). How do tourists' attribution of destination social responsibility motives impact trust and intention to visit? The moderating role of destination reputation. Tourism Management, 77, 103970.
Suhartanto, D., Brien, A., Primiana, I., Wibisono, N., & Triyuni, N. N. (2020). Tourist loyalty in creative tourism: the role of experience quality, value, satisfaction, and motivation. Current Issues in Tourism, 23(7), 867-879.
Thakur, R. (2019). The moderating role of customer engagement experiences in customer satisfaction–loyalty relationship. European Journal of Marketing, 53(7), 1278-1310.
Tian, Z., Shi, Z., & Cheng, Q. (2021). Examining the antecedents and consequences of mobile travel app engagement. Plos one, 16(3), e0248460.
Valentini, F., & Damásio, B. F. (2016). Variância média extraída e confiabilidade composta: indicadores de precisão. Psicologia: teoria e pesquisa, 32(2), e322225.
Verma, V., Sharma, D., & Sheth, J. (2016). Does relationship marketing matter in online retailing? A meta-analytic approach. Journal of the academy of marketing science, 44(2), 206-217.
Vinzenz, F. (2019). The added value of rating pictograms for sustainable hotels in classified ads. Tourism management perspectives, 29, 56-65.
Wakefield, R. (2013). The influence of user affect in onlineinformation disclosure. The Journal of Strategic Information Systems, 22(2), 157-174.
Wang, Y., Asaad, Y., & Filieri, R. (2019). What Makes Hosts Trust Airbnb? Antecedents of Hosts’ Trust toward Airbnb and Its Impact on Continuance Intention. Journal of Travel Research, 59(4), 686-703.
Williams, A. M., & Baláž, V. (2021). Tourism and trust: theoretical reflections. Journal of Travel Research, 60(8), 1619-1634.
Wirtz, J., Lwin, M. O., & Williams, J. D. (2007). Causes and consequences of consumer online privacy concern. International Journal of service industry management, 18(4), 326-348.
Yap, B. W, Ramayah, T., & Nushazelin Wan Shahidan, W. (2012). Satisfaction and trust on customer loyalty: a PLS approach. Business strategy series, 13(4), 154-167.
Yoon, Y., & Uysal, M. (2005). An examination of the effects of motivation and satisfaction on destination loyalty: a structural model. Tourism management, 26(1), 45-56.
Yüksel, A., & Rimmington, M. (1998). Customer-Satisfaction Measurement: Performance Counts. Cornell Hotel and Restaurant Administration Quarterly, 39(6), 60-70.
Notas
George Bedinelli Rossi: Elaboração do objetivo de pesquisa, revisão da literatura, metodologia, análise de dados, resultadose discussão final.
Información adicional
redalyc-journal-id: 2610