Traducción
RDA e ISBD: historia de una relación
RDA and ISBD: History of a relationship
RDA e ISBD: historia de una relación
Información, cultura y sociedad: revista del Instituto de Investigaciones Bibliotecológicas, núm. 35, pp. 147-164, 2016
Universidad de Buenos Aires

Resumen: El artículo trata de clarificar la naturaleza de la relación entre los estándares RDA (Resource Description and Access) e ISBD (International Standard Bibliographic Description), para poder entender sus diferencias y sus vinculaciones, a la vez que disipar ciertas malinterpretaciones sobre esta relación. Para ello se analiza la tipología de estándares y ciertos aspectos que pueden incidir en las diferencias como puntos de vista, alcance, origen, política de creación y grupo u organismo de elaboración, que justifica de manera lógica esas diferencias. Estas no han supuesto obstáculo alguno para una correcta vinculación con la ayuda de la tecnología Linked Data. Se da cuenta de los trabajos realizados de mapeos y alineamientos entre los estándares para contribuir correctamente a la Web semántica. Es este el conocimiento fundamental que se requiere al profesional catalogador hoy día, para poder emplearlos con criterio, conocimiento y responsabilidad.
Palabras clave: Estándar de contenido, Estándar funcional, Metadatos, Datos enlazados, Catalogación.
Abstract: The article attempts to clarify the nature of the relationship between RDA and ISBD standards in order to be able to understand their differences and links, as well as remove some misinterpretations about this relationship. To this end, some aspects that can affect their differences, such as type of standards, points of view, scope, origin, policies of creation and development group or organization in charge that logically justify those differences, are analyzed. They have not presented any obstacle for a right relationship with the help of the Linked Data technology. In the article, account is also given to mappings and alignments work between both standards in order to properly contribute to the Semantic Web. This knowledge is the basic requirement for current catalogers in order to use standards judiciously, with knowledge and responsibility.
Keywords: Content standard, Procedural standard, Metadata, Linked data, Cataloguing.
Introducción
En toda relación de pareja solo los amantes saben la verdadera naturaleza de sus amores y diferencias, magnificadas éstas a conveniencia en función de una posible situación ventajosa de una de las partes, pero en continuo diálogo a la búsqueda del equilibrio, ya sea una relación circunstancial, un noviazgo, un matrimonio, etc.
Es conveniente, por tanto, hablar de relación y no de competencia, como se ha argumentado en debates que han llevado a cuestionar la continuación del trabajo del Grupo IFLA de Revisión de ISBD1. Se espera que con este artículo se disipe esta malinterpretación que solo puede dañar al conocimiento y a una práctica consciente profesional, pues no existe esa naturaleza de relación competitiva, simplemente porque no es posible, lo que se espera demostrar y convencer al lector con este artículo. Sí existen puntos de vista diferentes respecto a ciertos contenidos, que responden a las diferencias en su alcance, origen, política de creación y grupo u organismo de su elaboración, que justifica de manera lógica esas diferencias. Estas no han supuesto obstáculo alguno para una correcta vinculación con la ayuda de la tecnología Linked Data, mediante los trabajos que se especifican en este artículo.
Actualmente se le requiere al profesional catalogador mucho más conocimiento de los estándares internacionales que antaño para su desempeño profesional con responsabilidad y ética. Ya no puede continuar con la actitud del pasado en que solo tenía conocimiento de un estándar, el seleccionado y desarrollado de ámbito nacional para llevar a cabo su aplicación. Hoy se le requiere un mayor conocimiento de la información, un mayor conocimiento de la oferta de estándares. Este conocimiento pasa por saber y conocer la relación existente entre los estándares que actúan en nuestro universo profesional, para poder emplearlos con criterio, conocimiento y responsabilidad.
Comparación entre tipología de estándares:
RDA e ISBD, ambos son estándares de contenido y también de procedimiento y estándares técnicos.
De acuerdo al International Organization for Standardization (ISO) y la International Electrotechnical Commission (IEC) un estándar es:
A document established by consensus and approved by a recognized body, that provides for common and repeated use, rules, guidelines, or characteristics for activities or their results, aimed at the achievements of the optimum degree of order in a given context (ISO, Consumers and Standards, 2016)
Hay que analizar más en profundidad la diferenciación y organización por tipología de los estándares y la calificación que se hace a un estándar, si es o no de contenido por contraposición al de la práctica, algo que parece preocupar mucho actualmente en la literatura profesional y que está muy arraigado en la comunidad universitaria estadounidense, lo que se ha extrapolado a ámbitos especializados. Por ejemplo, las definiciones que se dan en la página del Ohio Department of Education (2015) parecen distinguir entre:
Estándares de contenido que indican la forma de pensar, razonar, investigar las ideas importantes, problemas y conocimiento esencial para una disciplina.
Estándares de procedimiento (también denominados de funcionamiento) son los que capacitan para hacer algo, lo que debe conocerse para poder hacer algo con calidad. Según esta concepción, los estándares de procedimiento incluyen en sí mismos los estándares de contenido, además de las instrucciones necesarias para poder definir el nivel de trabajo y demostrar el resultado que se obtiene de su aplicación, identificar los problemas y las acciones necesarios para resolverlos, de manera razonada.
Estándares operativos.
Si aceptamos la definición de Bianchini y Guerrini (2014: 46) que un estándar de contenido es el estándar que da instrucciones para identificar datos:
RDA è, infatti, uno standard di contenuto e non si occupa della visualizzazione dei dati come facevano i codici precedenti; fornisce, cioè, istruzioni su come identificare i dati, ma non spiega come e dove presentare i dati individuati, selezionati e raccolti in base alle linee guida.”instrucciones para identificar datos
Entonces tenemos que reconocer que los dos estándares son de contenido y también operativos aunque a diferente nivel.
De acuerdo al ALA Standards Manual (2003), haciendo referencia a AACR2, lo hacía como estándar de procedimiento.
Service standards and guidelines define a level of excellence or adequacy in performance of library service, typically for a certain type of library or library user. Examples are: ACRL “Standards for College Libraries,” and ASCLA “Standards for Cooperative Multitype Library Organizations.”
Procedural standards and guidelines describe an acceptable or agreed-upon method of accomplishing a particular type of library activity or task. Examples are: Anglo-American Cataloguing Rules, and “National Interlibrary Loan Code.”
Educational standards and guidelines describe re-quirements for acceptable library education programs. An example is the “Standards for Accreditation of Master’s Programs in Library & Information Studies.”
Technical standards and guidelines in library work are formal consensus standards developed nationally or internationally, and typically provide a measure of excellence and adequacy for a product or thing developed. ALA does not usually issue this type of standard but may collaborate on development with external organizations. Examples of the broad range of technical standards are:
NISO Z39.2, Bibliographic Interchange Format, (the basis for the MARC formats)
NISO Z39.9, International Standard Serial Numbering (ISSN).
Ambos estándares, RDA e ISBD, dan las instrucciones necesarias para poder identificar la información y poder crear con ella metadatos bien conformados. Es cierto que ISBD, además, establece una sintaxis, un orden de presentación de los datos en función de las relaciones internas entre los metadatos y también una puntuación que explicita esa relación para poder ofrecer una opción de resultado final, pero este es un aspecto secundario y desde luego no es el más importante en la actual ISBD consolidada, aunque sí lo fuera en el año 1971. Esta sintaxis, precisamente, ha sido tomada prestada por RDA en algunos casos para aportar mayor claridad a los ejemplos y también es ofertada en su apéndice como una posibilidad de organización de las visualizaciones y poder demostrar el resultado que se obtiene de su aplicación, lo que comentábamos antes como característica del estándar de procedimiento. En este sentido deben entenderse las contestaciones en las preguntas frecuentes FAQ del sitio del Joint Steering Committee for the Development of RDA (JSC) (2013):
4.5 Will ISBD punctuation be required in RDA? The ISBD order of areas, data elements and punctuation will not be required. Information on presenting RDA data in an ISBD display will appear in an appendix (Appendix D).
9.5: If ISBD will no longer be mandatory, will RDA provide instructions for the order of descriptive cataloguing data elements?
RDA identifies the data elements used for descriptive cataloguing and lists them in an order similar to that found in AACR2. RDA does not provide instructions on the order the elements are to be given in the record (this is governed by encoding standard use); or the order in which they appear in a catalogue display. However, if a library, consortium, or metadata community decides to continue to use ISBD, it most certainly has the option to do so.
Conviene aclarar la confusión difundida que cuestiona la consideración de ISBD como estándar de contenido y solo se le considera como estándar de orden y visualización, por contraposición a RDA que si se reconoce como estándar de contenido. Esta confusión puede deberse a estas contestaciones a preguntas concretas y parciales, sacándolo fuera de contexto, o simplemente a una estrategia de marketing, pues RDA no ofrece una visualización de los resultados sino que deja la opción abierta a todas las posibilidades, entre ellas la que aporta en su apéndice D de visualización ISBD. Es decir, se podría llegar a decir que RDA no es enteramente un Performance Standard o estándar de procedimiento que demuestra el resultado que se obtiene de su aplicación, según la clasificación del Professional Learning Board (2016) o un Procedural Standard , como antes se calificaba AACR2. Sin embargo, el que RDA adopte o tome prestada una visualización de otro estándar, no supone una base lógica ni científica para aquellos que afirman que ISBD solo es un estándar de visualización, más bien es el desconocimiento, pues si esto fuera cierto no hubiera sido posible hacer los trabajos de mapeos y alineamientos de los que hablaremos más tarde.
También hay que dejar claro que en el entorno actual que nos facilita la tecnología Linked Data, en que se puede utilizar metadatos declarados en RDF procedentes de diferentes estándares, y obtener una catalogación correcta y coherente, sería erróneo afirmar que no se puede utilizar más que los metadatos de un solo estándar. Es decir, la propia tecnología Linked Data y la Web Semántica precisamente es esto lo que facilita, la flexibilidad y adaptabilidad, que no sea obstáculo decidir utilizar o aplicar un estándar para poder utilizar conjuntamente metadatos del otro estándar y así conseguir unos resultados que mejor se adapten a las necesidades de la biblioteca.
El Comité de Estándares de IFLA (2014), proporciona la siguiente definición de estándar:
IFLA standards are internationally reviewed, published and regularly updated documents. Each IFLA standard reflects current consensus on rules, principles, guidelines, best practice or models for a particular activity or service. IFLA standards in their diversity of styles and subject matter provide optimum benefit for the international library community. Standards are established by IFLA professional units who work in collaboration and by consensus.
IFLA generally uses the term ‘standards’ to refer to the following types of documents:
Conceptual models
Rules for resource description
Digital format codes
En el caso de ISBD se la describe como Reglas para la descripción de los recursos, muy parecido a RDA: Resource Description and Access , en cuanto a descripción se refiere ya que ISBD no trata de accesos.
Una vez aclarada la tipología de ambos estándares, sí que hay que reconocer y entrar a analizar las diferencias consistentes y con cierta importancia para el resultado final. Por ejemplo, tienen diferente alcance:
RDA es un código de reglas integral, para llevar a cabo la descripción y acceso a la información de las entidades primarias establecidas por el modelo FRBR (Obra, Expresión, Manifestación, y Ejemplar) y entidades de FRAD (Personas, Familias y Entidades corporativas). Sin embargo, el centro de atención principal de ISBD se centra en la información que identifique la entidad Manifestación. Por tanto, no son comparables salvo en este apartado específico y por ello no podrían entrar nunca en competición. Si bien es cierto que ISBD se ha utilizado como código de reglas en algunos países directamente, no es este su propósito. Y aquellos que quieran utilizarla de esta manera, como código de reglas, tendrán que complementarlo con otras reglas o normas que establezcan los puntos de acceso e información para identificar y acceder a las entidades Obra, Expresión y Ejemplar. Sin embargo, es importante que el catalogador tenga el conocimiento de la procedencia de las reglas nacionales o internacionales que va a aplicar. Barbara Tillett en la presentación de RDA (Tillett, 2008) así lo aclara:
Today we’ll focus our attentions on the foundations for RDA, resource, description and access. We’ll talk about how it’s preparing us for the future generations of information search and discovery systems. The guidelines that are now under development are built on a rich tradition of cataloging that includes internationally shared cataloging principles, international standards like the ISBDs, International Standard for Bibliographic Description, and more recently on the conceptual models of the Functional Requirements for Bibliographic Records and the Functional Requirements for Authority Data known as FRBR and FRAD.
Los trabajos iniciales se planteaban una revisión de AACR2 en lo que sería AACR3, pero en la evolución a RDA la estructura cambiaría adaptándose a los modelos y en este caso solo se centrarían en la descripción y acceso a los recursos, no en la presentación, motivo por el cual la presentación de la información queda como opciones de visualización entre las que se encuentra la ofrecida por ISBD.
Ambos, son estándares que en su versión actual son el resultado de una evolución. Ambos deben mucho a su pasado:
RDA – como se ha dicho los trabajos se inician como revisión de AACR2 en lo que debería ser AACR3, luego RDA. El grupo de normalización encargado de su elaboración seguía siendo el mismo y con la misma composición:
Then there’s the Joint Steering Committee for revision of Anglo-American Cataloguing Rules whose name changed in April of 2007 to the Joint Steering Committee for the Development of RDA (Tillett, 2008).
Aunque diferente organización estructural con el nuevo COP (Committee of Principles), pero en lo que respecta a la representación nacional y cultural sigue siendo de Canada, Estados Unidos, Reino Unido y Australia, es decir, anglosajona. Esto ha supuesto que, aunque ha habido cambios de las reglas precedentes, en general incorpora toda la base normativa de contenido AACR2, lo que implica un aspecto o sesgo cultural anglosajón, aunque pueda aplicarse en otras lenguas, como dice Tillett (2008):
The goals in the RDA Strategic Plan go on to declare that RDA will provide a consistent, flexible and extensible framework for both the technical and content description of all the types of resources and all types of contents; that it will be compatible with internationally established principles, models and standards. So that while RDA is being developed for use in the English language communities, it can also be used in other language communities, and we’re expecting that other countries will translate it and adjust its instructions to follow their preferred language and script conventions just as now there are many translations of AACR2. Options are also being added to RDA to allow for the use of other languages and scripts, other calendars, other numeric systems and so forth so we can reach things that are common beyond those things used in the Anglo-American worlds.
El pasado 6 de noviembre de 2015, se dio otro nuevo cambio de nombre de este organismo a RDA Steering Committee (Dunsire, 2015).
Por poner un ejemplo que ilustre este aspecto cultural, en RDA hay reglas como 6.29.1.18, que no son comprensibles fuera del sistema legal y jurídico anglosajón (common law system), regla que ya estaba en AACR2. Para evitar ese sesgo cultural se debería incluir igualmente reglas de aplicación a los otros sistemas legales, jurídicos y judiciales como el derecho continental (civil law), que se aplica en una mayoría de países en el mundo, o también al derecho y sistema jurídico musulmán y a otros sistemas minoritarios. Ya que si consideramos no solo el ámbito de aplicación geográfica sino el porcentaje de población afectada por la aplicación de dicho derecho, observamos que a nivel mundial el sistema anglosajón afecta a un 6,31% de la población frente al 23% que le afecta el sistema civil o el 0,85% del sistema musulmán y al 69,89% de la población que le afectan sistemas mixtos, según el mapa y gráfico de distribución de población por sistemas legales, estudios de la University of Ottawa: JuryGlobe – World Legal Systems Research Group Wikipedia (2016a, 2016b).
ISBD – Ya inició su proceso evolutivo con la edición de 2007 integrando los distintos estándares específicos para la descripción de los diferentes tipos de recursos existentes previamente. La integración de las estipulaciones de estos estándares fue casi exhaustiva, pues se pretendía mantener la confianza de los catalogadores especializados. Solo se modificó allí donde había incoherencias entre las estipulaciones. Una vez consolidada la edición, continuó su evolución para su adaptación al nuevo entorno tecnológico de la Web semántica (ISBD, 2011). En este sentido ambos estándares, RDA e ISBD, se adaptan y permiten utilizar la información en el nuevo entorno creado por la tecnología Linked Data.
Al ser mucho más concreto y reducido el objetivo de ISBD de identificación de las manifestaciones, fundamentalmente en base al análisis y descripción de cómo la información se representa a sí misma, presenta menos oportunidades para la confrontación cultural. Aun así, no está exenta totalmente de ellas. El grupo encargado del mantenimiento de ISBD, está siempre formado por miembros de IFLA que se ofrecen voluntariamente a ello y son representantes de una variedad de culturas, lenguas y tradiciones catalográficas. Esto implica que cada regla de contenido que se acepta, revisa o modifica debe contar con el consenso de todos y en los casos en los que no se ha podido, al menos, se llega al compromiso. Por tanto ISBD representa más bien a un convenio, un acuerdo entre culturas sobre unos elementos o metadatos mínimos a identificar, los metadatos posibles, así como el contenido de esos metadatos, dónde reconocer la información para registrarla y cómo hacerlo.
La base de procedencia heredada en cuanto al contenido, el grupo de normalización y su composición encargado de la elaboración y mantenimiento del estándar, así como el procedimiento de trabajo de elaboración influyen en que se distinga entre los diferentes grados de internacionalidad de los dos estándares, si bien ambos son estándares internacionales y de amplia aplicación.
El trabajo que supone la neutralidad cultural es muy loable pero es un esfuerzo ímprobo y hacerlo sobre una base de inicio ya sesgada dificultará obtener el contento de todos. Por otro lado, la solución de aceptar las diferentes opciones culturales en un código de reglas o estándar de contenido, puede llegar a ser contradictorio con la propia esencia de un estándar, como ya hemos visto al principio, y correr el riesgo de no llegar a conseguir los resultados que un estándar persigue, es decir, guiar al usuario catalogador.
Otro ejemplo que afecta a ambos estándares y que ilustraría este último aspecto: la catalogación de las publicaciones seriadas ( Serials ). Existen reglas fundamentales para guiar al catalogador sobre el fascículo en el que se debe basar la descripción y en qué situaciones debe considerar que un cambio en el título es lo suficientemente significativo como para considerar que es una nueva publicación (manifestación) anterior o posterior que requiere de una nueva identificación. Es por ello fundamental esa directriz, el conocimiento del fascículo a partir del cual se va a fundamentar las otras consideraciones si el cambio es mayor o menor. Tradicionalmente se ha elegido el primer fascículo, así se hace y ha hecho siguiendo ISBD, AACR2 y también RDA, por razones lógicas: hay mucha más probabilidad de que todas las bibliotecas que cooperan tengan el primer fascículo publicado (lo que no quiere decir que sea el nº 1, sino el más antiguo) formando parte de sus colecciones, que puede estar completa o no y por tanto no tener el último fascículo; otra razón es la economía, basarse en el primer fascículo aparecido cuya descripción puede servir para los sucesivos es más económico que basarse en el último fascículo, lo que implica una revisión y modificación constante de la información, aun siendo cambios menores, y todo esto afecta a la economía del proceso. Sin embargo, hay países y bibliotecas que teniendo los recursos suficientes pueden permitirse esta inversión para tener la información actualizada. Este largo debate establecido sobre el primer fascículo vs. último, finalmente está siendo considerado para aceptación por el RSC (RDA Steering Committee. RSC, 2013).
Ahora bien, centrándonos en el estándar, ya sea en un escenario o en el otro, la institución o grupo de normalización tiene que dar pautas y guiar en la elección de acuerdo a los recursos disponibles del ámbito general que quiere regular, que no son los mismos en todos los casos. Un estándar no puede aceptar todas las opciones disponibles y avalarlas todas en aras de una universalidad, porque entonces pierde su efectividad como estándar ya sea de contenido o funcional y se puede convertir en un Registro/inventario de reglas internacionales. Incluso en este caso, en que fuera un registro de reglas internacionales, podría ser práctico, pero debería especificar en qué casos lingüísticos, territoriales o culturales es de aplicación, para poder conseguir su objetivo de guía en la aplicación, como por ejemplo se puede citar el estandar Names of Persons (IFLA Cataloguing Section, 1996)
La flexibilidad que se persigue requiere mucho más conocimiento y preparación del catalogador para poder escoger coherentemente.
La manera en la que se ha acometido o tratado esta evolución del contenido si marca una diferencia considerable entre los estándares y ha hecho que se hable de que RDA mira al futuro mientras que por contraposición se ha creado la falsa imagen de que ISBD lo hace hacia el pasado. RDA desde el inicio está más enfocado hacia los de recursos digitales y para la catalogación en un entorno digital, con una tecnología web de consulta del estándar digital. De inicio se trató de hacer el estándar más ligero pero con el tiempo y las propuestas, requeridas por las comunidades de especialistas que veían desaparecer datos que era para ellos muy importantes en los documentos impresos, se han ido restituyendo muchas reglas que se habían eliminado respecto a AACR2. El hecho de que ISBD trate a todos los recursos por igual, ya sea electrónico o impreso, y que continúe con una forma de publicación y consulta tradicional, ya sea impreso o electrónico, sirve de argumento para decir que sigue anclado en el pasado. También, aventurando un poco, se podría decir que el desarrollo a futuro de RDA debería estar enfocado a incluir reglas que tengan que ver con la interoperabilidad con otros ámbitos, sin embargo el alcance de ISBD es solo respecto a los recursos de bibliotecas y seguirá profundizando y revisando su catalogación y las necesidades que surjan a la luz de las nuevas tecnologías y de la relación e interoperabilidad con estándares de otros ámbitos. Por ejemplo, está previsto que en la próxima revisión se incluyan las directrices necesarias para la descripción de manuscritos de cualquier época (incluso electrónicos) y también muchas peticiones de recursos cartográficos astronómicos. Evidentemente los estándares se tienen que adaptar a su época y medio y actualmente ambos estándares se adaptan a la tecnología Linked Data. A la hora de considerar la modificación de las reglas el grupo de trabajo de IFLA tiene que tener en cuenta el continuar posibilitando la utilización del estándar incluso por bibliotecas y catálogos no automatizados, permitiendo la transición, la escalabilidad en el desarrollo, conforme a las posibilidades y medios con que se cuenten. Esto no quiere decir que el estándar sea obsoleto, como se ha dicho muy ligeramente, sino que es flexible y cuya esencia de contenido es válida en cualquier medio. Todavía hoy hay catálogos manuales, impresos e informatizados en diferentes grados y funciones que no se puede llegar a afirmar como una situación del pasado.
Por su propia orientación desde el principio, como herramienta web diseñada para el mundo digital, en palabras de Tillett (2008):
The Joint Steering Committee stated our goals for RDA as follows: “We envision RDA as a new standard for resource description access designed for the digital world. In other words, RDA will be a Web-based tool that is optimized for use as an online product. It will be a tool that addresses cataloging all types of content and media and a tool that results in records that are intended for use in a digital environment through the Internet, also through Web OPACs and other future systems. The records that are created using RDA will be readily adaptable to new emerging database structures.
RDA es difícil (aunque no imposible) de aplicar en catálogos impresos o incluso en sistemas de gestión informáticos actuales, si no es contando con una base de conocimiento heredada del estándar anterior AACR2, del formato de codificación MARC y adoptando la sintaxis de ISBD, lo que no debería ser un requisito para los nuevos catalogadores. Demostrando que el actual estándar RDA es más un estándar de contenido y menos un estándar técnico o de procedimiento como lo era AACR2. Además, todavía los sistemas integrados de bibliotecas funcionan con formatos de codificación MARC y éste formato está estrechamente relacionado con ISBD desde su génesis. Sin embargo actuales desarrollos como RIMMF (RIMMF. RDA in Many Metadata Formats, 2016) nos presentan como puede llegar a ser un registro totalmente RDA.
Objetivo: la simplificación:
ISBD ha mantenido el mismo grado de obligatoriedad y requerimiento de elementos de información que existía en los estándares especializados. RDA ha tenido por objeto desde el principio el simplificar y facilitar la catalogación, para dar solución al problema que presentaba la catalogación de una masa ingente de recursos. Sin embargo lo que puede ser considerado una buena solución para un tipo de bibliotecas de tipo más general, sin embargo es muy conflictivo para la correcta gestión de bibliotecas especializadas. Por esta razón, las comunidades especializadas en tipos de recursos concretos (por ejemplo musicólogos, fondo antiguo, etc.) no han visto reconocidas en RDA sus necesidades de información para el control de los materiales de su campo de actuación. Esto es algo que continuamente se va resolviendo por medio del procedimiento de las propuestas de modificación planteadas a RDA. De esta manera las diferencias entre los dos estándares cada vez son menores.
Como ya se ha mencionado antes, existe la opción en la que se puede aplicar RDA y optar por la especificidad de ISBD en algunas ocasiones, como así lo oferta el propio RSC al facilitar el hacer perfiles de aplicación. En otras ocasiones RDA es más específico individualizando una información que en ISBD se da por inferida, algo que ISBD tendrá que modificar en su próxima revisión.
Acciones para la colaboración
Por tanto para demostrar esta buena relación y favorecer la interoperabilidad entre los estándares se ha llevado a cabo una serie de actuaciones:
La asistencia a las reuniones de trabajo del Grupo de Revisión de ISBD de IFLA por parte de un representante del JSC ha sido constante, primero como observador y luego oficialmente como enlace con el grupo. Reuniones en las que podía comentar e influir en las decisiones. No ha ocurrido igual en el otro sentido. La invitación al representante del Grupo de Revisión de ISBD para asistir a las reuniones del entonces JSC no se realizó hasta 2011, reunión de Glasgow, cuando RDA ya estaba publicado. El grupo de IFLA no ha tenido mayor influencia que otros grupos pues ha tenido que seguir el mismo procedimiento de petición de revisión de regla establecido para los no miembros del RSC.
El entorno actual de Linked Data ha ayudado mucho al análisis de las estipulaciones que ambos estándares ofrecen y a potenciar y facilitar la interoperabilidad. Pero esto requiere mucho esfuerzo y tiempo para los trabajos a realizar. Por tanto, para mantener una relación equilibrada en el esfuerzo invertido para la elaboración de los materiales necesarios para conseguir esa interoperabilidad funcional, se consideró oportuno la elaboración y confirmación de un documento que estableciera el protocolo de colaboración entre ambos grupos de normalización, aprobado en 2015. Como se dice en el propio texto:
The purpose of this protocol is to support the maintenance and development of functional interoperability between data created using the RDA and ISBD instructions and element sets (RDA Steering Committee RSC, 2014a).
Comunicación entre estándares– Interoperabilidad
Actualmente, además de publicar nuestros catálogos en línea, ponerlos accesibles de forma abierta y publicar con LD nuestros datos, también se está trabajando mucho en la interoperabilidad de la información. Para conseguir esta interoperabilidad, se trabaja frenéticamente en los mapeos o correspondencias entre estándares.
En el documento Alignments between the namespaces of ISBD, other IFLA standards , and external standards se ven los mapeados que deben hacerse desde IFLA de estándares bibliográficos y los que ya hay creados (ISBD-XML Study Group, 2013).

Como ya se ha aclarado anteriormente y la imagen del cuadro muestra, los dos estándares están íntimamente relacionados con el modelo FRBR, pero a distinto nivel, por lo que no ha sido difícil llevar a cabo estos trabajos, pero sí han requerido esfuerzo y tiempo dada la minuciosidad.
Los mapeos o correspondencias se hacen entre los conjuntos de elementos y también de los vocabularios declarados en RDF y se basan en los alineamientos previos que no solo establecen cuando dos elementos son iguales, sino cuando un elemento es más específico o más genérico. Es decir, hay que diferenciar si la correspondencia es de equivalencia (=) o diferente (> o <), para ser más precisos.
El objetivo del alineamiento es posibilitar la armonización entre los estándares de contenido. Esta armonización se consigue si los datos son interoperables funcionalmente, es decir, que los datos conforme a un estándar puedan cumplir con los requisitos funcionales del otro. Esto no implica que el contenido sea idéntico, sino que, aun siendo diferente, no lo es lo suficiente como para que tenga efecto contradictorio. También sirve para que se pueda limitar el posible impacto de la diferencia. La interoperabilidad funcional se definió por los dos grupos de normalización en la reunión de Glasgow en 2011 como:
records valid under one of the standards should be capable of being mapped to either of the other standards. It is recognized that some issues will take longer to resolve than others and a few issues may prove to be irreconcilable, but steps can be taken to limit the impact of such differences (IFLA. ISBD Review Group, ISSN Network. Joint Steering Committee for Development of RDA. 2011).
El Alignment of the ISBD: International Standard Bibliographic Description element set with RDA: Resource Description & Access element set (IFLA. ISBD Review Group, 2015) entre los conjuntos de elementos de ISBD y el de RDA, presenta la dirección de alineamiento de ISBD a RDA. En este alineamiento se tiene en cuenta las definiciones, notas de alcance, texto en la documentación y contenido del estándar, así como los ejemplos aportados en estos, para poder alcanzar y comprender toda la semántica del elemento. Sin embargo, no se ha tenido en cuenta las diferencias derivadas de las reconocidas y existentes en las fuentes de información establecidas en el estándar para cada elemento, salvo que esto afectara de una manera especial a la semántica del elemento, y no al contenido de una instancia específica.
Ahora falta que se desarrolle el alineamiento contrario por el RSC cuya dirección parta de RDA hacia ISBD.
Previamente a este trabajo de alineamiento, el entonces llamado Grupo de Estudio ISBD/XML, más tarde Grupo de Estudio ISBD Linked Data (IFLA. ISBD Review Group, 2016), estuvo trabajando en el análisis del contenido de las reglas de ambos estándares para poder llegar a obtener ese profundo conocimiento y certeza de que aun teniendo diferente redacción textual, el contenido de la regla tenía por objeto y resultado la obtención del mismo o diferente tipo de dato. El resultado de este trabajo de investigación también se plasmó en la redacción del ISBD Profile in RDA: Constructing Functionally Interoperable Core Record (Gentili-Tedeschi, Leresche, McGarry y Escolano Rodríguez, 2013), es decir un perfil cuyas recomendaciones posibilitaran a aquellos que quisieran aplicar RDA como código de catalogación y, a su vez, cumplir con la catalogación estándar requerida por ISBD pudieran hacerlo. Se asegura, de esta manera, que los registros creados utilizando un estándar fueran fácilmente mapeables al otro estándar. Para ello el trabajo se centró en las exigencias de ISBD sobre los elementos que considera “obligatorios” y que en RDA se consideran “core” . En este trabajo no se tuvo en cuenta las reglas obligatorias sobre la puntuación, lo que se dice explícitamente en la Introducción al documento, solo se atendió a las reglas del contenido de los elementos. Esta tabla de comparación textual entre las reglas hace una recomendación de seguir una opción u otra de las ofertadas por RDA para un elemento concreto que sea coherente con las estipulaciones marcadas por ISBD. Por tanto este trabajo fue fundamental para poder llegar a un conocimiento profundo de la similitud o diferencias semánticas entre los dos estándares y poder llevar a cabo el alineamiento necesario en Linked Data. Sin embargo tienen ciertas diferencias, ya que en este caso sí se tienen en cuenta las fuentes de información establecidas para cada elemento.
El perfil y el alineamiento no requieren que los elementos de ambas estructuras sean equivalentes. Incluso muestran que hay elementos y reglas que existen en un estándar y no existen en el otro y a la inversa o que un elemento, aun teniendo el mismo nombre o etiqueta, es considerado de una manera más amplia o general que en el otro estándar que es considerado de una manera más específica y concreta. Por poner dos ejemplos:
Título propiamente dicho ( Title proper ), con la misma etiqueta o nombre en ambos estándares, es sin embargo más específico en ISBD pues contiene como sub elementos títulos más concretos que pueden componerlo como es el Título común ( Common title ) y Título dependiente ( Dependent title ) que no están declarados en la lista de elementos de RDA (RDA Steering Committee RSC, 2015), pero que sin embargo puede que se acepten de acuerdo al debate sobre la propuesta “Revision of RDA 2.3.1.7 (Titles of Parts, Sections, and Supplements) and RDA 2.3.2.6 (Collective Title and Titles of Individual Contents): 6JSC/CCC/11/Sec final/rev. March 24, 2014 (RDA Steering Committee RSC, 2014b). Sin embargo, otro ejemplo de la situación inversa, de un elemento, también con el mismo nombre en ambos estándares, Información complementaria del título ( Other title information ) en el que el concepto del elemento es más amplio en ISBD con respecto a RDA ya que en ISBD se comprende en el elemento también los títulos variantes.
Como se ha dicho, en base a ese alineamiento se han podido hacer el mapeo de los conjuntos de elementos y también de los vocabularios declarados en RDF de ambos estándares, que desde Junio de 2015 RDA ha publicado en su nuevo sitio de registro: http://www.rdaregistry.info/ y que también se hará tan pronto IFLA tenga un espacio propio para ello.
Ahora bien, hay que tener en cuenta las siguientes consideraciones: el dominio de ambos conjuntos de elementos es diferente. Los elementos son declarados como propiedades o predicado en una tripleta u oración en las que el sujeto (o dominio) es diferente en ambos estándares. En RDA el dominio de las propiedades viene representado por las entidades de los modelos conceptuales. Mientras que en ISBD se optó por una visión más práctica declarando como dominio de todo el conjunto de elementos al Recurso como representante de la Manifestación y que tiene aspectos de las otras entidades Obra, Expresión y Ejemplar. Esta opción facilita la aplicación en los actuales sistemas de gestión al poder declarar que una instancia específica de Recurso X (al que tradicionalmente se le ha dado un identificador en los catálogos de las bibliotecas) tiene alguna de las propiedades declaradas como ontología ISBD referidas a la descripción de los aspectos de la Manifestación contenida2. Este nivel práctico es complicado de aplicar cuando el dominio son las propias entidades conceptuales.
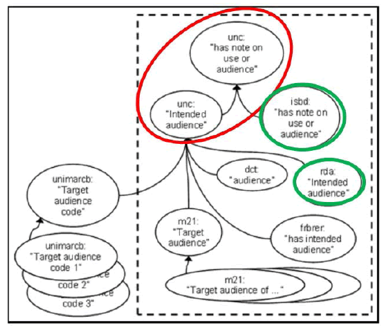
Esta diferencia fundamental en cuanto al dominio de las propiedades, junto con las diferencias entre las propiedades en sí mismas que ya hemos comentado han requerido que para posibilitar estos mapeos o correspondencias entre los conjuntos de elementos y vocabularios de ISBD y RDA se haya tenido que buscar el nivel para establecer la relación (RDA Registry, 2015). Es decir, se ha tenido que subir a un nivel más general para que los elementos se relacionen. Para ello se han tenido que crear ontologías de uso no limitado ( unconstrained ) a los estándares. Ya sabemos que las ontologías o declaraciones de los elementos tienen que estar referenciados respecto a un estándar publicado. Estas ontologías son limitadas en uso, controladas ( constrained ) por el estándar. Por ello se ha tenido que crear estas ontologías sin limitación para posibilitar la relación.
La figura 2 muestra gráficamente este proceso. La imagen ha sido modificada resaltando en rojo el nivel sin limitación ( unconstrained ) “unc”, de la presentada por Gordon Dunsire (2013a) que ejemplifica las relaciones entre un mismo elemento procedente de diferentes estándares. Las propiedades de uso limitado o restringidas al estándar (en verde) se relacionan como sub-propiedades con sus respectivas declaradas como sin limitación “unc”, y a este nivel puede establecerse el mapeo entre las ontologías de ambos estándares.

La publicación del conjunto de elementos ISBD sin restricción se llevó a cabo este pasado agosto de 2015. Una decisión del Grupo de Revisión de ISBD es que los elementos de esta ontología tuviera la misma parte inicial de URI, la misma etiqueta y definición que la versión restringida, pero sin el dominio Recurso declarado. Las referencias entre las ontologías se han creado desde el elemento o propiedad restringida a la propiedad sin restricción.
Son todos estos trabajos los que permiten que en un mismo registro se puedan utilizar metadatos procedentes de diferentes estándares. Lo importante es que la biblioteca (en este caso el bibliotecario que toma dichas decisiones) tenga el conocimiento necesario básico de esta tecnología, de la política de catalogación propia de su institución, de las necesidades y de los estándares posibles en uso para poder sacar el mayor rendimiento.
Por tanto, si se desea combinar en un registro bibliográfico metadatos de ISBD con otros que se ajustan a RDA, el bibliotecario tiene que saber conforme a qué estándar se ha recogido la información contenida en los metadatos.
Desde IFLA se hacen mapeos con otros estándares internacionales3, pero esto está fuera del alcance de este artículo.
Actualmente el grupo Linked Data Technical Sub-Committee (LIDATEC)4, dependiente del Comité de Estándares de IFLA, anteriormente Grupo de Espacio de Nombre, tendrá por cometido el mantenimiento de las ontologías y vocabularios del espacio de nombre de IFLA y se espera que la propia IFLA tenga su propio espacio de registro en el que se colgarán estos mapeos que actualmente están en el registro de RDA.
Conclusión
Hay diferencias de interpretación, pero no tantas como para entrar en confrontación. Como en una relación amorosa, hay influencias entre los amantes, adopciones/asunciones, préstamos, interpretaciones, cambios de costumbres y de comunicación hasta que la pareja y el rol de cada uno se asienta. En resumidas cuentas, se debe hablar de sana evolución y esto es solo posible si existen dos estándares coherentes, con respeto mutuo a sus propios objetivos y principios.
Hemos conocido el fenómeno de la globalización. En el terreno cultural de la organización del conocimiento y con la tecnología actual, hoy globalización no tiene por qué tener significado peyorativo de imposición de una cultura sobre otra. Muy al contrario, tenemos ahora las herramientas para hacer que las culturas se entiendan, al menos en este terreno y que se respeten y dialoguen con una sana interrelación. La eliminación de convenciones y hábitos culturales de la práctica en la organización del conocimiento es irreal ya que la interpretación siempre vendrá condicionada por esa cultura recibida. Por tanto, un panorama posible de futuro para RDA sería el parecido y ya ocurrido con AACR2 que ha sido y es aplicado por diferentes países directamente o como código adaptado a sus culturas nacionales, embebido entre sus propias reglas culturales. Pero esta situación del pasado era posible en un entorno (catálogos manuales o automatizados), sin embargo hoy tiene una mayor importancia e implicación en el entorno actual de la Web semántica. En este entorno, la posibilidad de reutilización de los datos sin límite es la razón por la cual se da tanta importancia y valor a que estos datos sean de calidad, veraces y con una buena identificación del estándar al que se ajustan, porque es precisamente en el estándar donde está la semántica de los metadatos, como calificadores de esos datos. Por ello, que los metadatos estén bien referenciados es fundamental en el entorno de Linked Data y la Web 3.0 y semántica. En consecuencia, es muy necesario se tenga en cuenta que si se modifican las reglas de RDA para una aplicación nacional, entonces no es ya RDA. El que los metadatos estén bien identificados y calificados respecto al estándar de contenido al que se ajustan, redundará en el reconocimiento de calidad que se haga a la fuente de procedencia de estos. Por otro lado, si RDA en su intención de ser más internacional y universal adopta o incluye todas las posibilidades de descripción de las entidades existentes según opciones culturales existan, perderá el carácter de directriz que tiene un estándar, pasando a ser un registro de reglas existentes posibles. Una opción para que RDA continúe teniendo valor como estándar de contenido y de procedimiento o técnico, es que se organizaran y calificaran esas posibles opciones culturales especificando e identificando la cultura, la lengua/grafía de aplicación, al mismo nivel de importancia y valoración que las demás opciones culturales. Solo en este caso se podría decir que es realmente internacional y no solo angloamericano.
Sin embargo, dicho esto, hay que reconocer que como código es muy valioso, basado en el modelo FRBR con su ontología de elementos y vocabularios declarados en RDF, y la herramienta RIMMF (2016) lo demuestra ( http://www.marcofquality.com/wiki/rimmf3/doku.php )
Pero estos comentarios, totalmente personales, están fuera del alcance de este artículo que se centra solo en la comparación de la descripción de la Manifestación del recurso, siendo las descripciones de las otras entidades las que mayor complicación presentan por ser las más afectadas por las convenciones culturales.
Nova Spivack (2014b), dice sobre la Web 4.0 que nos movemos hacia una Web Ubicua donde el objetivo primordial será el de unir las inteligencias, para que tanto las personas como las cosas se comuniquen entre sí para generar la toma de decisiones. El mismo autor en su Weblog (Spivack, 2014a) dice que Google se está apartando de las ontologías creadas manualmente estos años anteriores y que la filosofía de Google se ha visto influida por el big data más que por el conocimiento estructurado construido manualmente. Se espera que estos sistemas descentralizados y que utilizan también información desestructurada contribuyan más rápidamente a la Web semántica. Esto será posible gracias a que en estos sistemas, como Knowledge Vault, base de conocimiento creada por Google, incluye como parámetros el valor de la confianza con la capacidad de distinguir entre sentencias de conocimiento que tengan una alta probabilidad de ser más verdaderas que otras.
Es decir, se está trabajando en cómo integrar datos no estructurados, no estandarizados. Esos datos sociales inevitablemente responderán a unas convenciones culturales no dirigidas, ni controladas, alteradas o guiadas por ningún estándar y serán las que se impondrán a esa información normalizada. ¿Se podría ver esto como una pérdida de terreno para nuestra profesión? o ¿deberíamos pensar que todavía tenemos tiempo de influir en las decisiones de esa máquina? Debemos trabajar más intensamente para poder ofrecer un ámbito de información estructurado y bien organizado, coherente, de interrelaciones y adaptable a todas las posibilidades. No solo hay que restringirse a la interoperabilidad entre archivos, bibliotecas y museos, hay mucha más información para relacionar. Nuestra contribución tiene necesariamente que reconocer, respetar, conservar y relacionar las diferencias culturales, para que de esta manera nuestro saber hacer influya en la creación de ese parámetro de confianza en lo verdadero para la organización futura que está por venir. Es decir, tenemos en este momento y con urgencia que cumplir con una responsabilidad cultural para que como muy claramente han dicho Bianchini y Guerrini (2014) desempeñar un papel fundamental:
... porta con sé il concetto di responsabilità culturale: chi gestisce tecnicamente, semanticamente e linguisticamente vocabolari e ontologie svolge un ruolo determinante nella definizione dei lemmi e delle relazioni tra di essi; le voci, infatti, saranno utilizzate automaticamente e, dunque, acriticamente dai processi inferenziali compiuti dalle macchine...
Se puede, finalmente, deducir que si en un futuro los mapeos y ontologías van a ser generados por la máquina que combinará leguajes e información estructurados con información no estructurada del usuario final con las consiguientes convenciones culturales de las que, incluso, puede no ser consciente, nuestro papel como profesionales gestores de la información debe tener por objeto facilitar la interoperabilidad y buena gestión de esa información, ya sea por humano o por máquina. Y este trabajo solo puede llevarse a cabo desde una base de respeto cultural, por la simple razón de que la información mayoritaria, que no es precisamente la generada en las bibliotecas, que solo representa un 15% según el Linking Open Data cloud diagram(Cyganiak y Jentzsch, 2014), será la que se imponga, será la información generada por otros profesionales, por usuarios en general, que lo generan sin reglas o con reglas imbuidas de su cultura. La historia nos ha enseñado que la cultura, las tradiciones permanecen, evolucionan, reciben influencias pero perduran incluso ante imposiciones dominantes. Por tanto, no debemos modificar esas convenciones culturales que provocan que la información adopte la forma que adopta, sino que tenemos que poner los medios para que se la reconozca, identifique y relacione semánticamente cualquiera que sea la convención cultural que afecta a esa información. Ese es nuestro reto ahora, esa es nuestra responsabilidad cultural, no juzgar, no competir, sino colaborar y respetar toda organización del conocimiento existente y relacionarla. Si asumimos esta responsabilidad como nuestra, en este nuevo entorno previsto, entonces, (al contrario de lo que Spivak (2014a) nos dice en su blog) la producción de datos, ontologías y mapeos manuales de calidad, seguirá siendo interesante para la web semántica e, incluso, podría llegar a ser aun más indispensable que nunca.
Agradecimiento
A Carlo Bianchini, Luis Ángel García Melero, Massimo Gentille-Tedeschi, Mauro Guerrini y Dotrothy McGarry por sus comentarios.
Referencias
American Library Association. 2003. ALA Standards Manual. http://www.ala.org/tools/guidelines/standardsmanual/manual#1.1 [Consulta: 11 enero 2016].
Bianchini, Carlo y Mauro Guerrini. 2014. RDA: Resource Description and Access. Il nuovo standard per la metadatazione e la scoperta delle risorse nell’era digitale». En Biblioteche oggi . Vol. 32, no. 4, 46-48. http://www.bibliotecheoggi.it/2014/20140404701.pdf [Consulta: 11 enero 2016].
Cyganiak, Richard y Anja Jentzsch. 2014. Linking Open Data cloud diagram . http://lod-cloud.net/ [Consulta: 17 enero 2016].
Dunsire, Gordon. 2013a. ISBD unconstrained elements and other extensions . http://www.ifla.org/files/assets/cataloguing/isbdrg/isbd-extensions.pdf [Consulta: 11 enero 2016].
Dunsire, Gordon. 2013b. Resource (ISBD) and Work, Expression, Manifestation, Item (FRBRer) semantic relationship . http://www.ifla.org/files/assets/cataloguing/isbd/OtherDocumentation/resource-wemi.pdf [Consulta: 11 enero 2016].
Dunsire, Gordon. 2015. Outcomes of the 2015 JSC Meeting, RSC/Outcomes/2015 . http://www.rda-rsc.org/sites/all/files/RSC-Outcomes-2015.pdf [Consulta: 11 enero 2016].
Gentili-Tedeschi, Massimo; Françoise Leresche; Dorothy McGarry y Elena Escolano Rodríguez. 2013. ISBD Profile in RDA: Constructing Functionally Interoperable Core Records, Version 1.0 . http://www.ifla.org/files/assets/cataloguing/isbd/OtherDocumentation/isbd_profile_in_rda_ver_1.0.pdf [Consulta: 11 enero 2016].
IFLA. Cataloguing Section. 1996. Names of persons: national usages for entry in catalogues . München: K.G. Saur. http://www.ifla.org/node/4953 [Consulta: 11 enero 2016].
IFLA. Cataloguing Section. Standing Committee. 2013. Minutes. Appendix III: ISBD Strategy. En IFLA General Conference (79th: 17-23 August 2013: Singapore) p. 22-23 http://www.ifla.org/files/assets/cataloguing/reports/meeting_2013.pdf [Consulta: 18 enero 2016].
IFLA. Committee on Standards. 2014. What is an IFLA Standard?http://www.ifla.org/node/8721 [Consulta: 11 enero 2016]
IFLA. ISBD Linked Data Study Group. 2014. Minutes of the ISBD Linked Data Study Group’s Meeting. Paris: Bibliothèque Nationale de France. http://www.ifla.org/files/assets/cataloguing/isbdrg/isbd-ld-minutes_042014.pdf [Consulta: 11 enero 2016].
IFLA. ISBD Review Group. 2012. Alignment of the ISBD element set with RDA element set – RDA, Appendix D.1. 6JSC/ISBD/Discussion/1 . http://www.ifla.org/files/assets/cataloguing/isbd/OtherDocumentation/ISBD%20to%20JSC%20discussion%20paper%201.pdf [Consulta: 11 enero 2016].
IFLA. ISBD Review Group. 2015. Alignment of the ISBD: International Standard Bibliographic Description element set with RDA: Resource Description & Access element sethttp://www.ifla.org/files/assets/cataloguing/isbd/OtherDocumentation/isbd2rda_alignment_v3_1.pdf [Consulta: 11 enero 2016].
IFLA. ISBD Review Group. 2016. Grupo de Estudio de ISBD Linked Data . http://www.ifla.org/node/1795 [Consulta: 11 enero 2016].
IFLA. ISBD Review Group. ISSN Network. Joint Steering Committee for Development of RDA. 2011. Harmonization Meeting . http://www.ifla.org/files/assets/cataloguing/isbdrg/JSC_ISBD_ISSN_Outcomesfinal.pdf [Consulta: 11 enero 2016].
IFLA. ISBD-XML Study Group. 2013. Alignments between the namespaces of ISBD, other IFLA standards, and external standards . http://www.ifla.org/files/assets/cataloguing/isbdrg/namespace-alignments_v1_20130725.pdf [Consulta: 11 enero 2016].
ISO. Consumers and Standards: Partnership for a Better World . http://www.iso.org/sites/ConsumersStandards/1_standards.html#section1_1 [Consulta: 11 enero 2016].
Ohio Department of Education. 2015. Ohio’s Learning Standards - Terminology Definitions. http://education.ohio.gov/Topics/Ohios-Learning-Standards/Ohios-Learning-Standards/Ohio-Learning-Standards-Resources/Ohio-Learning-Standards-Terminology [Consulta: 11 enero 2016].
Professional Learning Board. 2015. What is the Difference between Content Standards and Performance Standards?http://k12teacherstaffdevelopment.com/tlb/what-is-the-difference-between-content-standards-and-performance-standards/ [Consulta: 11 enero 2016].
RDA Registry. 2015. RDA maps . http://www.rdaregistry.info/Maps/#isbdrda [Consulta: 11 enero 2016].
RDA Steering Committee RSC. Joint Steering Committee for Development of RDA. 2011. Mapping ISBD and RDA element sets: briefing/discussion paper. 6JSC/Chair/4 . http://www.rda-jsc.org/archivedsite/docs/6JSC-Chair-4.pdf [Consulta: 11 enero 2016].
RDA Steering Committee RSC. Joint Steering Committee for Development of RDA. 2013. First issue v. latest (current) issue: Discussion paper: 6JSC/DNB/Discussion/1http://www.rda-jsc.org/archivedsite/docs/6JSC-DNB-Discussion-1.pdf [Consulta: 11 enero 2016].
RDA Steering Committee RSC. 2014a. Protocol between the JSC and the ISBD Review Group (6JSC/Chair/13 14 . http://www.rda-jsc.org/archivedsite/docs/6JSC-Chair-13.pdf [Consulta: 11 enero 2016].
RDA Steering Committee RSC. 2014b. Revision of RDA 2.3.1.7 (Titles of Parts, Sections, and Supplements) and RDA 2.3.2.6 (Collective Title and Titles of Individual Contents): 6JSC/CCC/11/Sec final/rev . http://www.rda-jsc.org/archivedsite/docs/6JSC-CCC-11-Sec-final-rev.pdf [Consulta: 11 enero 2016].
RDA Steering Committee RSC. 2015. RDA elements. 6JSC/RDA/Element analysis table/rev/3 . http://rda-jsc.org/sites/all/files/6JSC-RDA-element-analysis-table-rev-3.pdf [Consulta: 11 enero 2016].
RIMMF. 2016. RDA in Many Metadata Formats. RIMMF site . http://www.marcofquality.com/wiki/rimmf3/doku.php?id=rimmf [Consulta: 11 enero 2016].
Spivack, Nova. 2014a. New Era in Semantic Web History . http://www.dataversity.net/nova-spivack-new-era-semantic-web-history/ [Consulta: 11 enero 2016].
Spivack, Nova. 2014b. A Turning Point for the Semantic Web . http://www.novaspivack.com/uncategorized/2014-a-turning-point-for-the-semantic-web [Consulta: 11 enero 2016].
Tillett, Barbara. 2008. Resource Description and Access: Background / Overview. Library of Congress . http://www.loc.gov/today/cyberlc/feature_wdesc.php?rec=4320 [Consulta: 11 enero 2016].
University of Ottawa: JuryGlobe. World Legal Systems Research Group Wikipedia. 2016a. Graph distribution of the world population (%) per legal systems . http://www.juriglobe.ca/eng/syst-demo/graph.php [Consulta: 11 enero 2016].
University of Ottawa: JuryGlobe. World Legal Systems Research Group Wikipedia. 2016b. World map . http://www.juriglobe.ca/eng/rep-geo/cartes/monde.php [Consulta: 11 enero 2016].
Bibliografía Consultada
ISBD: International standard bibliographic description. 2011. Berlin; München: De Gruyter Saur
Maxwell, Robert L. 2010. RDA in depth: differences between RDA and AACR2. < http://www.rda-jsc.org/docs/RDA_part_2_201005.pdf > [Consulta: 11 enero 2016].
RDA Steering Committee RSC. 2016. Differences between RDA and AACR2. < http://www.rda-jsc.org/archivedsite/docs/6-CREPUQ-Differences-between-RDA-and-AACR2-Paradis.pdf > [Consulta: 11 enero 2016].
RDA Steering Committee RSC. 2016. Submitting Proposals to Revise RDA. < http://www.rda-rsc.org/submitting-proposals > [Consulta: 11 enero 2016].
Schiff, Adam L. 2012. Changes from AACR2 to RDA: A Comparison of Examples. Part 1: Description. < http://faculty.washington.edu/aschiff/UW2012Presentation-Part1-Notes.pdf > [Consulta: 11 enero 2016].
Schiff, Adam L. 2012. Changes from AACR2 to RDA: A Comparison of Examples. Part 2: Access Points . < http://faculty.washington.edu/aschiff/UW2012Presentation-Part2-Notes.pdf > [Consulta: 11 enero 2016]
Tillett, Barbara. 2010. RDA changes from AACR2 for texts . < http://www.rda-jsc.org/archivedsite/docs/10_1_12_RDAchangesfromAACR2fortexts.ppt > [Consulta: 11 enero 2016].
Notas
Mapping ISBD and RDA element sets : briefing/discussion paper. 6JSC/Chair/4 (24 October 2011). http://www.rda-jsc.org/archivedsite/docs/6JSC-Chair-4.pdf [Consulta: 11 enero 2016].
Alignment of the ISBD element set with RDA element set – RDA, Appendix D.1 6JSC/ISBD/Discussion/1 (September 25, 2012). http://www.ifla.org/files/assets/cataloguing/isbd/OtherDocumentation/ISBD%20to%20JSC%20discussion%20paper%201.pdf [Consulta: 11 enero 2016].
Resource (ISBD) and Work, Expression, Manifestation, Item (FRBRer) semantic relationship by Gordon Dunsire (28 July 2013) Amended 6 October 2013, following comments by Patrick Le Boeuf and discussion at IFLA 2013. http://www.ifla.org/files/assets/cataloguing/isbd/OtherDocumentation/resource-wemi.pdf [Consulta: 11 enero 2016].
Minutes of the ISBD Linked Data Study Group’s Meeting: Paris, Bibliothèque nationale de France, 7-9 April 2014. http://www.ifla.org/files/assets/cataloguing/isbdrg/isbd-ld-minutes_042014.pdf [Consulta: 11 enero 2016].
Información adicional
Versión adaptada
de: : Escolano Rodrìguez, E. 2016. RDA and ISBD: history
of a relationship. En JLIS.it,
Italian Journal of Library, Archives, and Information Science. Vol. 7, no. 2, 49-82.
doi:http://dx.doi.org/10.4403/jlis.it-11703.