Artículos
Recepción: 23/02/2017
Aprobación: 20/09/2017
Resumen: No puede negarse que los llamados a publicar o Call For Papers (CFP), utilizados de manera sistemática por las llamadas revistas “depredadoras”, son importantes para las revistas de excelencia y las de segundo orden que recurren a estos anuncios para sus ediciones regulares, temáticas y conmemorativas. En este artículo, se exponen los resultados de una encuesta realizada en 2016 a 199 editores de revistas científicas colombianas de áreas como Ciencias Naturales, Ingeniería y Tecnología, Ciencias Médicas y de la Salud, Ciencias Agrícolas, Ciencias Sociales, Humanidades y Multidisciplinarias. 143 de las revistas estudiadas (75%) tienen una periodicidad semestral; 53 editores participantes suelen usar los anuncios de CFP con el objetivo de llamar artículos para sus ediciones regulares. De ellos, 30% (114) de los editores utiliza el sitio web de la revista para difundir sus anuncios de CFP y el 29,5% (111) el correo electrónico. Sin embargo, 66 editores no respondieron a qué tan efectivos resultaron estos anuncios para atraer artículos, al no poder determinar el porcentaje de recibidos que fueron publicados.
Palabras clave: Convocatorias de revistas, Revistas científicas, Gestión editorial, Capacidad de atracción, Calidad editorial.
Abstract: It cannot be denied that the call for papers (CFP), used in a systematic way by the ‘predatory’ journals, are important for journals of excellence and second-class ones that turn to these announcements for their regular, themed and commemoratives editions. In this article we show the results of a survey carried out in 2016 to 199 editors of Colombian scientific journals of areas such as Natural Science, Engineering and Technology, Medical Sciences, Agricultural Sciences, Humanities, and Multidisciplinary Sciences. The 75% (143) of the studied journals have a biannual regularity. 37.7% (53) of the editors usually use the CFP announcements to call for articles for their regular editions. 30% (114) of the editors use the journal’s web page to issue their CFP announcements and 29.5% (111) use the e-mail. Nonetheless, 66 editors could not answer how effective were these announcements to draw articles, because they could not define the percentage of the material received that was finally published.
Keywords: Journals’ Calls for Papers, Scientific Journals, Editorial Management, Attractiveness, Editorial Quality.
Introducción
Si bien son ampliamente utilizados, los anuncios de llamados a publicar o Call For Papers (en adelante, CFP) aún no han sido objeto de estudio. Solo dos artículos recientes de un mismo autor (Yang, 2013, 2015) han analizado anuncios similares, a saber, aquellos que presentan resúmenes en eventos académicos (Conference Presentation Paper, CPP).
Yang analiza los CPP desde el punto de vista de su estructura genérica, función retórica y sus características lingüísticas. Este autor se apoya en las tesis de Swales (2004) y Bhatia (2000), que definen al CPP como un género académico, con funciones informativas y de promoción, necesario para otros géneros como el resumen (abstract) y el texto de la conferencia.
Particularmente, Swales (2004) utiliza el concepto de cadena de géneros para referirse a aquellos discursos académicos que se relacionan entre sí de manera cronológica y que enlazan o hacen posible la existencia de otros géneros o discursos subsiguientes. Así pues, un texto que anuncia un CPP, genera la producción de resúmenes (Proposal abstract) que, posteriormente, son evaluados por un comité organizador. Este comité emitirá un tercer texto o discurso llamado carta de aceptación o de rechazo (Decision letter) en el que se exponen unas instrucciones y recomendaciones para, finalmente, dar lugar a una conferencia, a su presentación oral en un evento académico y, muy probablemente, a un artículo científico que también se postulará en una revista, cumpliendo un nuevo ciclo de proceso de revisión de un comité editorial y de pares científicos.
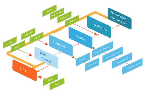
De igual manera, podemos decir que en el contexto de los procesos editoriales de las revistas científicas se genera una cadena de textos que inicia frecuentemente, según la decisión de los editores o comités editoriales, con el diseño y difusión de anuncios de CFP a través de medios de comunicación (sitios web, bases de datos, redes sociales, etcétera) para promocionar la revista o para llamar a publicar en una edición en particular. Estos anuncios atraerían la atención de posibles interesados que planearían con anticipación la redacción de artículos completos que se postulan posteriormente a todo el proceso editorial, formando en cada paso un género textual distinto (Figura 1).
Así pues, los anuncios de CFP son un subgénero académico de tipo informativo y promocional que se difunden en especial por Internet para invitar a posibles autores para que publiquen en las ediciones de una revista científica. Aunque no todos los editores o comités editoriales utilizan los CFP como parte de sus procesos editoriales, ni todos los autores envían sus manuscritos por estos anuncios, el diseño y difusión bien pueden posicionarse cuando son utilizados como una etapa previa a la recepción de los manuscritos, y pueden servir a los editores para organizar todas las etapas subsiguientes de evaluación, edición, publicación y preservación. Como también pueden serles útiles a los autores para que planeen con anticipación la redacción y el envío de sus manuscritos (Figura 2).

Un ejemplo de uso estratégico de los CFP con objetivos de información y de promoción de las revistas científicas se puede observar en el plan de marketing propuesto por Quintero Barrizonte, García Pérez y Medina Ruíz (2014: 23), que plantea la publicación de convocatorias para informar de forma clara los requisitos que deben tener los autores potenciales para la aceptación de sus artículos científicos y el envío, a través de correo electrónico y redes sociales, de mensajes de promoción para las convocatorias de publicaciones de artículos.
Los CFP tienen como función sugerir, periódicamente, a potenciales autores la existencia de una revista y alertarlos sobre temáticas específicas que serán objeto de futuras ediciones. Fonseca-Mora y Aguaded (2014: 6) afirman que:
Una forma de concienciar periódicamente la existencia de una revista es a través de sus Call for Papers en los que se alerta sobre la temática específica a la que se va a dedicar un número y ayuda a concentrar las perspectivas de aquellos investigadores que tienen algo que aportar al respecto. Los Call for Papers son un instrumento del equipo editorial esencialmente propicio para los huecos en el conocimiento académico que aún requieren profundización y, por lo tanto, marcan tendencia en la investigación. Además, anuncian el periodo concreto en el que se aceptan propuestas y el tiempo en el que la publicación de las mismas verá la luz lo que permite al investigador organizar su propio tiempo.
Fonseca-Mora y Aguaded (2014) centran el CFP como parte de las estrategias para atraer manuscritos para ediciones temáticas de las revistas científicas. Un ejemplo de este uso se da en Comunicar, Revista Científica Iberoamericana de Comunicación y Educación, editada por el Grupo Comunicar (2016). En la sección de “Próximos números” de su sitio web, publica anuncios de CFP en formato PDF y en video, para ediciones temáticas con información detallada sobre temas, editores invitados, instrucciones para el envío de manuscritos, fechas de presentación e instituciones que acompañan la edición.
Sin embargo, el lado negativo de los usos de los CFP proviene de las llamadas editoriales y revistas depredadoras. Estas revistas se caracterizan por explotar económicamente el modelo de acceso abierto (Open Access) haciendo que los autores paguen altas tasas por publicar (Article Processing Charges, APCs), con procesos de evaluación rápida pero poco transparentes (Beall, 2012: 179). Las revistas depredadoras utilizan de manera excesiva mensajes de correo electrónico para difundirlos entre los científicos (Beall, 2017). Esto ha generado en los investigadores un agotamiento y rechazo, ya que en no pocas ocasiones el volumen de anuncios recibidos es tan grande que dificulta la lectura de otro tipo de mensajes de interés. Es por ello que muchos deciden definir estos mensajes como correo basura o spam (Kozak, Iefremova y Hartley, 2015) y, en otros casos, optan por proponer acciones para limitar la entrada de este tipo de mensajes en los correos electrónicos institucionales de los investigadores (Moher y Srivastava, 2015).
La investigación de Kozak, Iefremova y Hartley (2015: 6) expone, entre otras cosas, que 70% de los mensajes de correo electrónico con anuncios de CFP pertenecen a revistas que se encuentran en la lista Beall1 y que muchas de esas revistas enviaron hasta cuarenta veces anuncios de CFP durante el año que duró la investigación (6 de agosto de 2012 a 31 de agosto de 2013). No hay duda de que el crecimiento de las revistas depredadoras en el mundo es alarmante y que su capacidad para enviar anuncios de CFP de manera masiva y sistemática a autores inexpertos –o presionados por sus instituciones para que publiquen en tiempos muy cortos en revistas internacionales– pone en peligro no solo su reputación sino todo el sistema de investigación de las instituciones de los países en desarrollo. Shen y Björk (2015) muestran cómo el número de artículos publicados en las revistas depredadoras aumentó dramáticamente de 53.000 artículos en 2010 a 420.000 en 2014 y que las tres cuartas partes de los autores provienen de Asia y África, pagando un costo promedio por artículo de 178 USD lo que puede dar una idea de la magnitud del problema.
Jeffrey Beall establece una veintena de criterios para declarar una revista o editorial como depredadora, entre ellos está el hecho de que supuestos editores utilicen excesivamente correos electrónicos para solicitar manuscritos o membresías para conformar el comité editorial (2017: 274). En su antiguo blog publicó también cientos de consultas que recibía de científicos que indagaban sobre la confiabilidad de los mensajes que les llegaban a sus cuentas de correo electrónico y de las revistas remitentes (2012: 179). Así pues, el envío de anuncios de CFP puede resultar problemático toda vez que revistas de excelencia o incluso aquellas de segundo orden2, es decir, revistas de bajo impacto y visibilidad pero que cumplen estándares formales básicos, se ven muchas veces abocadas a utilizarlos para atraer a autores potenciales, manuscritos que traten temas de particular interés o para, en muchos casos, superar problemas de falta de manuscritos para completar sus ediciones. Estas revistas de segundo orden podrían ser identificadas también como depredadoras o, al menos, vistas como poco confiables por los investigadores que terminan descartando cualquier posibilidad de postular artículos.
Como se había anotado antes, Fonseca-Mora y Aguaded (2014) asignan como función principal del CFP atraer manuscritos para ediciones temáticas de las revistas científicas. Pero puede y suele utilizarse para otro tipo de ediciones. Se pueden definir, al menos, tres tipos de ediciones para las revistas científicas, a saber: ediciones regulares, que cumplen con la periodicidad definida por el comité editorial (anual, semestral, trimestral, cuatrimestral, continua, etcétera); las ediciones temáticas, que obedecen a decisiones del comité editorial para dedicar un número de la revista a un tema o área en particular; y, por último, las ediciones especiales que, aunque pueden tener un fundamento temático, se sustentan en un motivo histórico, de aniversario o de reconocimiento. Cabe señalar que tanto las ediciones temáticas como las especiales pueden romper con la periodicidad declarada, agregando suplementos o números extra al año (Moya, 2003).
La poca atracción de las revistas se traduce en la disminución del número de manuscritos recibidos para sus ediciones regulares causando en muchas ocasiones incumplimientos en la periodicidad definida, factor muy importante a la hora de ser evaluadas por índices como WoS, de competir o de posicionarse dentro de la comunidad científica a la que se dirigen (Ruiz-Pérez, López-Cózar y Jiménez-Contreras, 2006; Delgado, Ruiz y Jiménez, 2006; Salager-Meyer, 2008). Si esto es así, resulta pertinente preguntarse en qué medida los anuncios de CFP están siendo utilizados por los editores de revistas para atraer artículos de investigadores nacionales y extranjeros.
En el caso de las revistas colombianas, de acuerdo con el Observatorio Colombiano de Ciencia y Tecnología (2014), 88% son editadas por universidades y dependen para su funcionamiento de decisiones administrativas; además, son frecuentemente manejadas por profesores adscritos a una unidad académica que, de manera artesanal y con escaso personal de apoyo técnico y académico, y pocas horas a la semana, intentan cumplir –con grandes dificultades– la periodicidad definida. El Departamento Administrativo de Ciencia, Tecnología e Innovación Colciencias, el IBN-Publindex registró 542 revistas en el 2014 (2016: 6)3, 27 más que las registradas en 2013 (Rodríguez, Naranjo, y González, 2015: 32). De estas revistas, solo el 13,8% (75 títulos) se encuentra incluido en índices bibliográficos citacionales que elaboran anualmente evaluaciones sobre su factor de impacto, como Web of Science (WoS) y Scopus (Departamento Administrativo de Ciencia, Tecnología e Innovación-Colciencias, 2016: 6).
Ante esta realidad, dichas revistas son poco atractivas para investigadores que quieren avanzar fácilmente en su carrera científica y promocionarse académicamente a través de sus publicaciones en revistas de alto impacto científico, definidas como tales en el Journal Citation Reports (JCR) (Torres-Salinas y Cabezas-Clavijo, 2013). En otras palabras, las revistas colombianas no escapan a un “jcrcentrismo” que hace que los artículos de buena calidad nunca sean sometidos a sus procesos de evaluación (Mendoza y Paravic, 2006; Fonseca-Mora y Aguaded, 2014).
Objetivo
El objetivo de este artículo es identificar los usos de los anuncios de CFP que hacen los editores de revistas científicas colombianas en las áreas de Ciencias Naturales, Ingeniería y Tecnología, Ciencias Médicas y de la Salud, Ciencias Agrícolas, Ciencias Sociales, Humanidades y Multidisciplinarias4. En el artículo se responderá también a las preguntas: ¿En qué índices se encuentran incluidas las revistas que más difunden anuncios de CFP? ¿A qué áreas pertenecen las revistas que más lo utilizan? ¿Con qué frecuencia se utilizan estos anuncios? ¿Qué medios se emplean frecuentemente para su difusión? y, por último, ¿cuáles han sido sus resultados en relación con la recepción de artículos?
Metodología
Debido a que son inexistentes los estudios sobre el papel o la importancia de los anuncios de CFP en el proceso editorial de las revistas científicas, se eligió un método exploratorio (Hernández et al., 2014: 79) que tomó como población las 523 revistas científicas colombianas registradas en la II Actualización 2014 del IBN-Publindex, sin tener en cuenta el nivel de clasificación obtenida en dicho informe5. Se contactó por correo electrónico –entre el 13 y el 23 de septiembre de 2016– a los editores o directores de todas las revistas para que diligenciaran un formulario de diez preguntas a través de la herramienta Google Form. Los editores que no respondieron en el lapso de una semana recibieron dos mensajes de recordatorio. Gracias a ello, se recibieron 199 respuestas lo que equivale a una tasa de respuesta de 38%.
Dentro del análisis de los resultados de la encuesta empleada, presentado en este artículo, se omiten las dos últimas preguntas de la encuesta original ya que estas tienen un objetivo distinto al planteado para este estudio6.
El cuestionario se divide en dos grandes secciones de preguntas; la primera, donde el editor sitúa la revista según el área, el lugar de indexación y la periodicidad (preguntas 1-3); y, la segunda, donde expone sus prácticas en relación con el uso, frecuencia, medios de difusión y resultados que han tenido los anuncios de CFP (preguntas 4-8). Las preguntas 1, 3, 4, 6 y 7 son de tipo cerrado, de elección única con varias opciones de respuesta. Las preguntas 2, 5 y 8 son cerradas de elección múltiple, como se muestra en la Tabla 1.

Una vez cerrado el plazo de diligenciamiento de la encuesta se verificó que todas las respuestas recibidas estuvieran completas para garantizar así un adecuado análisis. En el siguiente apartado se presentan los resultados de la encuesta.
Resultados
La mayor parte de las 199 revistas estudiadas corresponden al área de Ciencias Sociales, es decir, el 35, 1% (70 revistas); el 15,5% (31 revistas) a Ciencias Médicas y de la Salud; el 15% (30 revistas) a Humanidades; el 14% (28 revistas) a Ingeniería y Tecnología; el 8% (16 revistas) al área de Multidisciplinarias; el 6,5% (13 revistas) a Ciencias Naturales y Exactas; y el 5,5% (11 revistas) al área de las Ciencias Agrícolas. La periodicidad de estas revistas es la siguiente: 149 son semestrales (75%), 23 trimestrales (11,5%), 17 cuatrimestrales (8,5%), 9 anuales (4,5%) y solo una revista con periodicidad continua, como se muestra en la Figura 3.

En todas las áreas analizadas, la periodicidad semestral es el valor que más se repite. No obstante, es especialmente significativa la presencia de revistas semestrales en las áreas de Ciencias Sociales, Humanidades y en las revistas Multidisciplinarias. Su presencia, aunque numerosa, es menor si se compara con las áreas de Ciencias Naturales y Exactas, y Ciencias Agrícolas. En el otro extremo, las revistas anuales no están presentes en las áreas de Ciencias Aplicadas (Ciencias Médicas y de la Salud, y Ciencias Agrícolas), y son una minoría en el resto de áreas estudiadas.
En relación con la presencia en bases de datos de este grupo de revistas analizadas, se constata el hecho, ya conocido, de que son muy pocas las revistas colombianas que se encuentran en índices internacionales donde se calculan indicadores de impacto como WoS o Scopus (Departamento Administrativo de Ciencia, Tecnología e Innovación – Colciencias, 2016: 12), pero cabe anotar que muchas de ellas se encuentran en varios índices al mismo tiempo (SciELO, Redalyc, DOAJ, Latindex, etcétera). En este estudio, el 14,5% de las revistas (29) se encuentran indexadas en WoS y el 21% (42) en Scopus. El 11% de las revistas encuestadas (22) comenzaron a ser tenidas en cuenta por el Emerging Sources Citation Index - ESCI (Figura 4). En cambio, las bases de datos que parecen tener poblaciones representativas de este subconjunto de revistas colombianas son, Latindex, SciELO, REDALYC y DOAJ.

Ahora bien, ¿de qué manera influye la indexación en el uso de los anuncios de CFP? De las revistas analizadas, se observa que el 72% (143) utilizó anuncios de CFP en 2015 con el objetivo de atraer manuscritos para sus ediciones. De este grupo, el mayor número de revistas concentra su presencia en Publindex con un 26,9% (38); seguido de Latindex con 22,3% (32); DOAJ con 13,9% (20); SciELO con 12,9% (18); y Redalyc con 12,5% (18). Las revistas que se encuentran en las bases de datos Scopus, WoS y ESCI no prescinden totalmente de los anuncios de CFP. De este grupo, las que más usan anuncios son las indexadas en Scopus, con un 4,3% (6), ESCI con 3,7% (5) y WoS con 2,8% (4). De las pocas revistas analizadas que se encuentran en Medline, solo el 0,4% (1) publica CFP (Figura 5).

Las áreas específicas a las que pertenecen las revistas que más recurrieron a los CFP en 2015 son: Ciencias Sociales, con un 39,9% (57); seguida de las del área de Ingeniería y Tecnología, con un 18,2% (26); Humanidades, 16,8% (24) y Ciencias Médicas y de la Salud, 11,2% (16). En contraste con esto, las revistas que menos publicaron anuncios de CFP, corresponden a las áreas de Ciencias Naturales y Exactas con un 2,8% (5); Ciencias Agrícolas con 3,5% (6); y Multidisciplinarias con 7,7% (11). Como se muestra en la Figura 6, la frecuencia de publicación de CFP más común es dos veces al año, con excepción de las revistas que corresponden al área de Ciencias Naturales y Exactas.

Teniendo en cuenta que la gran mayoría de las revistas analizadas tienen una periodicidad semestral (Figura 3), los resultados obtenidos muestran que, para las 143 revistas que suelen usar anuncios de CFP, el 37,7% (53) señaló que estos tuvieron como objetivo llamar artículos para sus ediciones regulares, el 32,9% (47) para sus ediciones temáticas y un 21,7% (31) para sus ediciones conmemorativas. En la Figura 7 se puede apreciar la relación entre el área en la que se encuentra la revista y el tipo de ediciones en las que se utilizan los anuncios de CFP.

Los medios utilizados por los editores para difundir sus anuncios de CFP son: la página web de la propia revista, un 30% (114); el correo electrónico, 29,5% (111); y, de manera significativa, las redes sociales, 17,2% (65). Los medios de comunicación institucionales como portal web de la universidad, televisión, radio o prensa solo son utilizados por un 16% (59). Las revistas que más utilizan la página web de la propia revista corresponden al área de Ingeniería y Tecnología, seguida por las de Humanidades. Por su parte, las revistas del área de las Ciencias Agrícolas, prefieren el correo electrónico y las de Ciencias Sociales, las redes sociales (Figura 8). En el otro extremo se encuentran las que utilizan páginas web de terceros, pues esta opción solamente fue elegida por un 3% (11), lo cual muestra que los editores no comparten sus anuncios en otros sitios. Por último, la opción “otros medios no especificados” fue escogido solamente por el 4,2% (16).

Pero, ¿qué tan efectivos resultaron estos anuncios para atraer artículos suficientes y concretar nuevas ediciones? El 30% de los editores (59) dice que gracias a los CFP pudieron publicar entre un 25 y 50% de los manuscritos recibidos. Otro 23% de los editores (46) señaló que publicó menos del 50%; y el 14% (28) respondió que se publicaron menos del 25% de los manuscritos recibidos (Figura 9).

Sin embargo, llama la atención que 66 editores no respondieron esta pregunta de la encuesta. Esto puede explicarse por el hecho de que el editor no sabe exactamente el porqué le llegan los artículos. Los editores no cuentan con instrumentos que le ayuden a medir el impacto o eficacia de los anuncios que publica, por otro lado, su uso habitual para ediciones regulares pueda que termine siendo una labor mecanizada, poco consciente y sin ningún tipo de seguimiento sobre sus resultados.
Conclusiones
Las revistas científicas colombianas tienen una escasa presencia en bases de datos como WoS, Scopus o Medline (Departamento Administrativo de Ciencia y Tecnología e Innovación –Colciencias, 2016; 6). Se puede afirmar que esta poca presencia afecta en gran medida el grado de atracción de manuscritos altamente citables escritos por investigadores que buscan, como lo señalan Mendoza y Paravic (2006) y Torres-Salinas y Cabezas-Clavijo (2013), y, obtener méritos académicos para desarrollar o afianzar su carrera científica. En otras palabras, aunque existe mayor dificultad y exigencia en la aceptación de los manuscritos, no es lo mismo publicar en revistas que han pasado por un proceso de indexación en bases y que han consolidado un factor de impacto significativo, que en unas que tienen pocas probabilidades de ser incluidas (Baiget y Torres-Salinas, 2013) de ahí que las revistas de segundo orden pierdan interés de las comunicadades científicas.
Ahora bien, este primer estudio exploratorio ofrece un análisis parcial sobre los usos que le dieron los editores de las revistas científicas colombianas a los anuncios de CFP. A través de la encuesta realizada a los 199 editores de revistas, en su mayoría indexadas en Latindex, SciELO, Redalyc y DOAJ (Figura 4), no se puede determinar de manera concluyente que el uso de los anuncios de CFP se debe solamente al bajo número de manuscritos que reciben y no, por ejemplo, a una simple práctica mecanizada o habitual muchas veces inconsciente y sin ningún tipo de seguimiento sobre su impacto en la recepción de artículos (Figura 9). Es decir, que no se podría afirmarse que el uso de los anuncios de CFP sea un indicador de que los editores tienen dificultades para completar sus ediciones regulares o temáticas. Sin embargo, resulta por lo menos peculiar, que dichas revistas, en su gran mayoría tengan una periodicidad semestral (Figura 3), que muchas de ellas publican anuncios de CFP dos veces por año (Figura 6) y que sus editores consideran que los anuncios son necesarios para sus ediciones regulares (Figura 7). Por otro lado, los medios utilizados por los editores para difundir los anuncios de CFP fueron principalmente las páginas web de las revistas, el correo electrónico y las redes sociales, lo cual podría ser un síntoma del bajo nivel de visitas a sus sitios Web por parte de investigadores, falta estrategias concretas de uso de sus cuentas de redes sociales para conseguir seguidores que participen activamente o el poco interés que generan estos anuncios cuando se envían por correo electrónico (Figura 8).
Como lo señalan Yang (2015), Swales (2004) y Bhatia (2000), los anuncios de CFP se consideran como una especie de género publicitario de las actividades académicas que incorpora elementos para la información y promoción. Investigaciones posteriores podrían apuntar al diseño de estrategias que orienten a los editores a darles un uso consciente no solo para atraer nuevos autores, sino para dar a conocer y promocionar sus revistas. En cuanto a la posibilidad de que se puedan establecer mecanismos que sirvan para conocer qué tan efectivos pueden llegar a ser ciertos modelos de mensajes de CFP y se reflejen finalmente en el número de manuscritos con la calidad y pertinencia requeridas para un tipo de edición en particular, se deben analizar los contenidos de los anuncios que se utilizan. Esto permitiría una comprensión sobre las construcciones de los mensajes, estrategias retóricas, preferencias lingüísticas, uso de elementos no textuales como imágenes, gráficos o imágenes utilizadas frecuentemente y, de esta manera identificar prácticas deshonestas y contribuir a la búsqueda de usos que sean más eficaces y confiables.
Dado que también, los CFP son un instrumento empleado por los equipos editoriales de las revistas con el objetivo de llenar aquellos espacios aún no tratados por investigaciones académicas o que requieren ser desarrollados, estudios ulteriores también podrían apuntar al análisis de los temas de interés que han tenido las revistas científicas durante periodos de tiempo específicos.
Referencias bibliográficas
1. Allen Institute for Artificial Intelligence. 2007. WikiCFP. Obtenido de A Wiki for Call For Papaers. <http://www.wikicfp.com/>[Consulta: 25 septiembre 2016].
2. Ariyam, Derick y Michael Becker. 2011. CFPList. Obtenido de CFPList: <http://www.cfplist.com/> [Consulta: 25 septiembre 2016].
3. Baiget, Tomás y Daniel Torres-Salinas. 2013. Informe Apei sobre Publicación en revistas científicas. Gijón: Asociación Profesional de Especialistas en Información.
4. Beall, Jeffrey. 2012. Predatory publishers are corrupting open access. En Nature. Vol. 489, no. 7415, 179.
5. Beall, Jeffrey. 2017. What I learned from predatory publishers. En Biochemia Medica. Vol. 27, no. 2, 273–8.
6. Bhatia, Vijay. 2000. Genres in Conflict. En Trosborg, A., comp. Analysing Professional Genres. Amsterdam: John Benjamins.
7. Clasificación Integrada de Revistas Científicas – CIRC. 2016. EC3Metrics. <https://clasificacioncirc.es/clasificacion-circ#c4>[Consulta: 5 septiembre 2016].
8. Comunicar. Revista Científica Iberoamericana de Comunicación y Educación. 2016. <http://www.revistacomunicar.com/index.php?contenido=proximos> [Consulta: 25 octubre 2016].
9. Delgado, E.; P. Ruiz y C. Jiménez. (2006). La Edición de revistas científicas: Directrices, criterios y modelos de evaluación. Granada: Fundación Española para la Ciencia y la Tecnología.
10. Departamento Administrativo de Ciencia, Tecnología e Innovación - Colciencias. 2014. Índice Bibliográfico Nacional - IBN Publindex II Actualización 2014. Bogotá: Dirección de fomento a la investigación. <http://scienti.colciencias.gov.co:8084/publindex/download.file?tpoArchivo=IBN&corrida=17>[Consulta: 5 agosto 2016].
11. Departamento Administrativo de Ciencia, Tecnología e Innovación - Colciencias. 2016. Política nacional para mejorar el impacto de las publicaciones científicas nacionales. Versión final Documento 1601. Bogotá: Dirección de fomento a la investigación.
12. Fonseca-Mora, Carmen e Ignacio Aguaded. 2014. Las revistas científicas como plataformas para publicar la investigación de excelencia en educación: estrategias para atracción de investigadores. En RELIEVE. Vol. 20, no. 2, art. M3.
13. Hernández, Roberto; Carlos Fernández y Pilar Baptista. 2014. Metodología de la investigación. México: McGraw-Hill Interamericana.
14. Índice Bibliográfico Nacional - IBN Publindex. 2014. Publindex. <http://publindex.colciencias.gov.co:8084/publindex/EnlbnPublindex/resultados.do#> [Consulta: 26 octubre 2016].
15. Kozak, Marcin; Olesia Iefremova y James Hartley. 2015. Spamming in scholarly publishing: A case study. En Journal of the Association for Information Science and Technology. Vol. 7, no. 8, 2009–2015.
16. Mendoza, Sara y Tatiana Paravic. 2006. Origen, clasificación y desafíos de las revistas científicas. En Investigación y Postgrado. Vol. 21, no. 1, 49–75.
17. Mercado, Heiner. 2015. Métricas fraudulentas y las revistas iberoamericanas. Entrevista a Rafael Repiso. En Blog Jasolutions. <http://jasolutions.com.co/calidad-editorial/metricas-fraudulentas-y-las-revistas-iberoamericanas-entrevista-a-rafael-repiso/> [Consulta: 6 octubre 2016].
18. Moher, David y Anubhav Srivastava. 2015. You are invited to submit… En BMC Medicine. No. 13, 180.
19. Moya, Misael. 2003. Categorías de trabajo en edición de textos: breve experiencia con publicaciones. En Revista ISLAS. Vol. 45, no. 135, 27–48.
20. Observatorio Colombiano de Ciencia y Tecnología. 2014. Indicadores de Ciencia y Tecnología, Colombia. Bogotá: OCYT.
21. Organización para la Cooperación y el Desarrollo Económicos. 2003. Manual de Frascati. Propuesta de Norma Práctica para Encuestas de Investigación y Desarrollo Experimental. Madrid: Fundación Española para la Ciencia y la Tecnología (FECYT).
22. ProQuest. 2016. Papers Invited. <http://www.papersinvited.com/> [Consulta: 10 octubre 2016].
23. Quintero Barrizonte, Jorge; Alex García Pérez y Geidy Medina Ruíz. 2014. Plan de Marketing para la Revista “Universidad y Sociedad”. En Universidad y Sociedad. Vol. 6, no. 3, 20–25.
24. Richards, G. 2011. CFPworld. CFPList. <http://callforpapers.biz/index.html> [Consulta: 25 septiembre 2016].
25. Rodríguez, Esmeralda; Sandra Naranjo y Dory González. 2015. Publindex: más que un proceso de indexación. En El Ágora USB. Vol 15, no. 1, 29–41.
26. Ruiz-Pérez, Rafael; Emilio López-Cózar y Evaristo Jiménez-Contreras. 2006. Criterios del Institute for Scientific Information para la selección de revistas científicas. Su aplicación a las revistas españolas: metodología e indicadores. En International Journal of Clinical and Health. Vol. 6, no. 2, 401–424.
27. Salager-Meyer, Françoise. 2008. Scientific publishing in developing countries: Challenges for the future. En Journal of English for Academic Purposes. Vol. 7, no. 2, 121–132.
28. Shen, Cenyu y Bo-Christer Björk. 2015. ‘Predatory’ open access: a longitudinal study of article volumes and market characteristics. En BCM Medicine. No. 13, 230.
29. Swales, John. 2004. Genre analysis: English in academic and research settings. Cambridge: Cambridge University Press.
30. Torres-Salinas, Daniel y Álvaro Cabezas-Clavijo. 2013. Cómo publicar en revistas científicas de impacto: consejos y reglas sobre publicación científica. EC3 Working Paper no. 13.
31. Yang, Wenhsien. 2013. Two-folded messages behind CFP: A cross disciplinary study. En International Journal of Language Studies. Vol. 7, no. 2, 83–108.
32. Yang, Wenhsien. 2015. “Call for papers”: Analysis of the schematic structure and lexico-grammar of CFPs for academic conferences. En English for Specific Purposes. Vol. 37, 39–51.
Notas