Artículos
Sistema de adquisición de datos de bajo costo con la plataforma arduino
Low cost data acquisition system with the arduino platform
Sistema de adquisición de datos de bajo costo con la plataforma arduino
Revista mexicana de ciencias agrícolas, vol. 8, núm. 1, 2017
Instituto Nacional de Investigaciones Forestales, Agrícolas y Pecuarias
Recepción: Diciembre 2016
Aprobación: Febrero 2017
Resumen: Aun cuando los avances en electrónica son inmensos y el mercado está saturado de instrumentos y sensores que permiten tomar y almacenar datos estos no suelen ser nada económicos y sigue existiendo la necesidad de disponer de aparatos que recopilen y almacenen información a bajo costo, que puedan ser accesibles a productores, investigadores o estudiantes con bajo presupuesto lo cual suele ser muy común en nuestro país; de allí que surja la necesidad de contar o tener la manera de construir un sistema de adquisición de datos (SAD) en este trabajo se menciona las partes necesarias así como los elementos que se requieren para construir un SAD económico y confiable basado en la plataforma Arduino.
Palabras clave: humedad relativa, memorias de almacenamiento, sensores y multiplexor, temperatura.
Abstract: Although the advances in electronics are immense and the market is saturated with instruments and sensors that allow to take and store data these are usually not economic and there is still a need to have devices that collect and store information at low cost, which may be accessible to producers, researchers or students with low budget which is very common in our country; hence the need to tell or have a way to build a data acquisition system (SAD) in this paper mentions the necessary parts as well as the elements that are required to build an economic and reliable SAD based on the Arduino platform.
Keywords: relative humidity, sensors and multiplexer, storage memories, temperature.
Introducción
Los seres humanos obtienen información del ambiente que los rodea a través de sus sentidos, los sistemas electrónicos adquieren información utilizando sensores, hoy en día están presentes en todas las actividades del quehacer humano, en los sistemas para el control industrial de procesos, automóviles, aviones, aparatos médicos, aparatos electrodomésticos, etc. y se han hecho una parte esencial para el bienestar de nuestras vidas (Reverter y Areny, 2005), en el caso de la agricultura la situación no es diferente y llegaron para quedarse; Abdullah y Barnawi (2012) mencionan que las redes de sensores están entre las 10 tecnologías emergentes que cambiaran el mundo para bien . El desarrollo por parte de la industria electrónica de los micro controladores, de una gama amplia de dispositivos útiles para censar las variables de interés, dispositivos externos de almacenamiento de datos SD (security digital), pantallas de cristal líquido y los multiplexores que permiten utilizar una misma entrada analógica del micro controlador para censar a la vez varias variables analógicas, de forma natural crea la necesidad de contar con un sistema de adquisición de datos sin tener que utilizar una notebook o computadora personal y surgen los dispositivos que adquieren y almacenan datos de señales analógicas comúnmente denominados registradores de datos (dataloggers) (Saha et al., 2006; Vázquez et al., 2014).
Aunque hoy en día la tendencia es hacia la utilización de sensores y aparatos inalámbricos (Postolache et al., 2012). Sin duda ofrecen algunas ventajas en ciertas condiciones, siempre habrá situaciones donde sea más conveniente utilizar sensores tradicionales y de bajo costo. Sobre todo cuando se quiera censar superficies o ambientes pequeños como son invernaderos o parcelas pequeñas que con un poco de planeación el cableado no tenga que ser una situación complicada, además de no tener pérdidas significativas de voltaje. La adquisición de datos es definida como el proceso de tomar información de la realidad mediante una señal como entrada, puede ser corriente o voltaje, para su posterior procesamiento y análisis, almacenamiento u otro tipo de manipulación (Chase et al., 2012; Sharma et al., 2012; Singh and Sharma, 2012).
Junior (2012), realizó una evaluación en la que compara el micro controlador de arduino en la medición de señales analógicas comparándolo con las salidas que arroja un ohmímetro (voltímetro) analógico concluye que se puede confiar en éste para la realización de mediciones analógicas en el suelo en lo que respecta a conductividad eléctrica. La comunidad científica ha mostrado interés en generar sistemas de adquisición de datos que sean económicos, fácil de construir, confiables, como los construido por Fisher y Kebede (2010) ; Rahmat et al. (2012) que se implementaron cumpliendo con los criterios anteriores.
Las aplicaciones de los sensores son diversas como la automatización del riego por goteo basado en sensores de humedad del suelo (Ventura et al., 2010; Dursun y Ozden, 2011), realizar monitoreo a invernaderos en tiempo real para controlar la luminosidad, el calor, ventilación, riego, etcétera (Kasaei et al., 2011), medición de la radiación solar (Righini et al., 2010), etc. Di Justo y Gertz (2013) muestran la manera de construir diferentes aparatos electrónicos para medir variables atmosféricas utilizando la plataforma arduino UNO.
La medición de la temperatura y la humedad relativa (HR) del aire son componentes esenciales de muchos programas meteorológicos (Whiteman et al., 2000; Zagade y Kawitkar, 2012; Borate y Patil, 2013). Por esta razón en este trabajo se propone realizar un sistema de adquisición de datos de bajo costo con la plataforma arduino, de fácil implementación y que puede ser utilizado para medir temperatura y HR.
Materiales y métodos
El dispositivo desarrollado se basa en la plataforma arduino UNO y los sensores utilizados que son de temperatura y humedad relativa se incluyen en el dispositivo comercial HMZ-433 A1; asimismo, se incorpora un módulo lector de tarjetas SD arduino y una memoria SD de 8 GB de memoria donde se graban los datos. Además se utilizó un par de placas fenólicas y cables para teléfono de 4 hilos, así como los componentes necesarios de la fuente de poder que alimenta al sistema.
Características de la placa arduino UNO. La placa arduino UNO es un dispositivo que se puede comprar ya construido, hay fábricas (SmartProjects en Italia) que los producen con una calidad estandarizada eliminando así las fuentes de error y están disponibles en las tiendas Steren y AGelectrónica entre otras. También se puede construir por quien esté interesado en ello (Tzaputzas, 2014). Los elementos básicos que constituyen la placa arduino UNO, así como sus características principales, si se compra de fábrica son: un micro controlador atmega 328, trabaja con un voltaje de operación de 5 volts, un regulador de voltaje integrado por lo que se puede alimentar externamente con una fuente de poder que opere en un rango de 6 a 20 volts aunque se recomienda no salir de los límites de 7 a 12 volts y un consumo de corriente de 40 mA; tiene seis entradas analógicas y 14 digitales, capacidad de memoria de 32 KB para alojar el programa que se ejecutará una vez grabado, 0.5 son usados por el programa llamado bootloader y funciona con una frecuencia de reloj de 16 MHZ, una memoria EEPROM de 1 KB entre otras características.
El arduino es en realidad tres cosas: una placa (hardware libre), un software y un lenguaje de programación libre que nació el año de 2005 en el instituto de diseño interactivo Ivrea (Italia), el autor recomienda se especifique el tipo de arduino al que se está haciendo referencia puesto que hay diferentes placas arduino oficiales, cada una de ellas con características y prestaciones particulares (Torrente, 2013). En este documento cuando se hable de Arduino se trata del arduino UNO mismo que se muestra en la Figura 1.

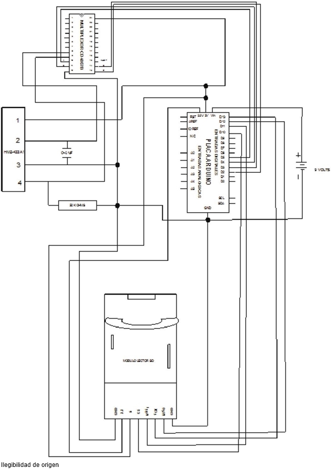
El multiplexor analógico se alimenta con 5 volts y es el dispositivo electrónico que permite seleccionar varias entradas analógicas a un solo canal con pines de selección teniendo baja impedancia y bajo consumo y una dirección interna de decodificación, en adición la resistencia cuando está en funcionamiento es relativamente constante sobre todo el rango de entrada, el multiplexor usado es el CD4067B con 16 canales que son seleccionados usando cuatro entradas digitales de control cuya combinación de entradas será de acuerdo a la tabla que se muestra en la Figura 2 y será la que defina el canal a utilizar. En la misma figura se muestra el diagrama de conexión del multiplexor, si se requiere información adicional se puede consultar la hoja de datos del fabricante.

Con un dispositivo de esta clase se pueden manejar 16 entradas analógicas diferentes y conducir las salidas a una sola entrada analógica del micro controlador, que es una de las partes fundamentales de este trabajo. Para indicar el canal que se va a leer es necesario utilizar 4 pines digitales del micro controlador cuyas salidas conectarán a las entradas A, B, C, D del multiplexor. Esta misma señal digital puede usarse para agregar un segundo y un tercer multiplexor cuyas salidas comunes se conecten a entradas analógicas diferentes del micro controlador.
Módulo Lector SD arduino. Este dispositivo se encuentra a la venta en el mercado a un costo aproximado de $50.00 y la función principal es servir de interface entre la placa Arduino y la memoria SD, se muestra en la Figura 3a, el diagrama de conexión entre el Modulo Lector SD y la placa Arduino se aprecia en Figura 3b.

Este módulo lector SD puede alojar una memoria SD con capacidad de 2, 4, 8, 16 ó 32 GB, es una cantidad de memoria adecuada para la mayoría de los proyectos, puesto que el formato de grabado es en texto, posteriormente se pasa a formato numérico con una hoja de cálculo ya sea comercial (Excel) o de dominio público como lo es open office.
El consumo de memoria es bajo, como ejemplo se tiene que 1 000 datos en formato texto de cuatro cifras significativas consume alrededor de 6 KB de memoria, si se considera que se van a censar 16 datos por segundo al usar una memoria de 8 GB puede almacenar datos durante 1 000 días, que lo hace muy eficiente e indica que 8 GB es una buena cantidad de memoria. Esta memoria tiene un formato no volátil muy utilizado en dispositivos portátiles (Figura 4).

El dispositivo HMZ-433Al, contiene los sensores de temperatura y humedad relativa (Figura 5a) y la manera como se conecta al arduino UNO (Figura 5b).

En la Figura 6 se observa la respuesta del sensor a la temperatura, que es proporcionada por el fabricante, y se aprecia que no es lineal por lo que es necesario contar con un modelo de ajuste y para ello se resuelve un sistema de una ecuación con tres incógnitas para encontrar los coeficientes, mismos que serán utilizados en el código de programación (Trastejant, en línea).

La fuente de poder necesaria para la alimentación de este dispositivo puede comprarse o construirse y debe suministrar un voltaje de 9 voltios e intensidad de corriente de 1 ampere, la construcción de las fuentes de poder y el montaje de los circuitos no debe suponer ninguna dificultad si se tiene en cuenta la regla básica de que los conductores deben ser lo más corto posible (Kilgenstein, 1996). Asimismo, se utilizan los materiales básicos de un laboratorio de electrónica entre los que se encuentran los multímetros, estación de soldar, pinzas, y desarmadores, entre otros materiales. En la Figura 7 se observa la respuesta del sensor a la humedad relativa, que es proporcionada por el fabricante y es lineal.

Se construyó primero en una tablilla de prototipos (protoboard) de acuerdo al diagrama que se presenta en la Figura 8. En el esquema se muestra el diagrama de un solo HMZ-433 A1 que contiene los sensores de temperatura y humedad relativa conectado a los canales 0 y 1 del multiplexor CD4067, de esa misma manera se pueden conectar los sensores restantes hasta agotar los 16 canales disponibles del multiplexor

Desarrollo del programa
Para realizar la programación del arduino, es necesario usar una computadora, no requiere de altas prestaciones y el software o programas de cómputo necesarios se encuentran disponibles en la red de manera gratuita (https://www.arduino.cc/en/main/software) (Figura 9).

El lenguaje de programación arduino se basa en C/C++ como se indica en la sitio oficial y se cuenta con una gran cantidad de librerías que son de libre acceso y facilitan mucho la tarea de programación. Se programó el dispositivo para censar las variables cada hora y mantener los sensores sin energía cuando no se realiza la medición, y mediante una instrucción se energizan medio minuto antes de iniciar la toma de lecturas y se apagan inmediatamente después, la placa arduino UNO se mantiene energizada todo el tiempo, se le adapto una batería recargable de 12 volts para que en caso de fallar el suministro de energía eléctrica de la red no deje de censar y no exista perdida de información.
Es necesario destinar cuatro salidas digitales del arduino UNO para poder indicar al multiplexor cual canal de entrada de los 16 disponibles va a direccionar al canal de salida que será introducido a la entrada analógica de la placa arduino UNO. Otras cuatro salidas digitales se utilizan para el protocolo de conexión y almacenamiento de datos en la memoria SD. El archivo que se crea en caso de no existir es nombrado datalog.txt y donde se graban los datos que previamente se convierten a una cadena de caracteres por el programa grabado en el arduino.
Resultados y discusión
Se verificó que el prototipo aun en protoboard funcionara adecuadamente en un periodo de 24 h, se colocó en el interior de una caseta meteorológica con los 14 sensores dos por cada HMZ-433 A1 (Figura 10) y posteriormente se descargaron los datos de la memoria a un computador.

Después de abrir el archivo datalog.txt con los datos de temperatura y Humedad relativa registrados y poniendo el encabezado en la hoja de cálculo, quedan de la manera que se indica en la Figura 11. La información presentada se registró en la estación meteorológica de la Universidad Autónoma Chapingo el día 24 de febrero de 2014.

En la Figura 11a se presenta los datos de temperatura y humedad relativa obtenidos: con los sensores HMZ-433A1, en una estación automática y en una estación convencional.
En la Figura 11 se aprecia el comportamiento de los diferentes sensores que en general es uniforme, son datos de la estación automática y reportados por el personal de la estación meteorológica, que presentan mayor variación, lo cual puede deberse a factores diversos como falta de mantenimiento del instrumental, error humano al realizar las observaciones o la falta de calibración de los sensores utilizados lo cual está fuera del alcance de este trabajo (Figura 11 b).
El objetivo de esta prueba es mostrar la efectividad del SAD como herramienta para censar temperatura y humedad relativa y en forma general ver su capacidad para leer y almacenar datos, además de permitir una forma muy simple de transferir la información a la computadora personal.
El sistema de adquisición de datos construido puede ser reprogramado para censar las variables de interés a la frecuencia que se requiera y los datos se almacenan en una memoria SD de 8 GB la cual puede ser remplazada por una memoria de capacidad mayor, la lista de materiales y los costos se presentan en el Cuadro 1.

En los SAD comerciales en ocasiones la reprogramación de la frecuencia de medición o el mantenimiento suelen ser complicados y requerir de personal especializado. El que se propone en este trabajo consta de menos partes, es de muy fácil construcción y apoyado en los recursos que gratuitamente comparte la comunidad de Arduino resulta muy fácil su reprogramación (Torrente, 2013). Se logró un balance entre construcción, programación, memoria, funcionalidad y costo, lo que lo hace muy versátil. Fisher y Kebede (2010), proponen un sistema de adquisición de datos de bajo costo para monitorear la temperatura y humedad de los cultivos, se muestra la lista de los componentes y costos requeridos para implementarlo en el Cuadro 2. El costo total de este dispositivo es de 84.1 dólares. Uno de las debilidades de este sistema es su capacidad de almacenamiento limitado a la memoria que utiliza.

El costo de las partes esenciales para la construcción del SAD se desglosa en el Cuadro 1 y dan un total de 57.32 dólares, costo menor al presentado en el cuadro 2 que corresponde a la propuesta de Fisher y Kebede (2010), y es más económico que cualquiera de los dataloggers comerciales que presentan prestaciones similares o menores. Se presenta una lista de diferentes sistemas de adquisición de datos que se pueden comprar en tiendas en línea como son http://www.ebay.com y http://www.mercadolibre.com en donde se pueden adquirir artículos usados y nuevos (Cuadro 3). Se aprecia que los costos son altos si se comparan con el costo total de los componentes del SAD propuesto en el Cuadro 1.

En la Figura 12 se presenta el aspecto físico del SAD construido y se aprecia la sencillez lograda.

Conclusiones
Es posible construir un SAD de bajo costo basado en la plataforma Arduino, con conocimientos básicos de programación y electrónica utilizando los diferentes dispositivos que se encuentran en el mercado a precios accesibles. La inclusión del multiplexor analógico le da capacidad al sistema para censar hasta 16 variables analógicas como la temperatura y humedad relativa aunque pueden ser consideradas otras variables al contar con sensores para su medición.
El utilizar la plataforma Arduino lo hace un SAD muy versátil, sencillo y confiable, puesto que se puede reprogramar fácilmente para censar variables de interés diversas y puede ser implementado rápidamente. Se evita la pérdida de datos en las interrupciones del suministro de la red si se adapta una batería recargable de 9 voltios como fuente de alimentación secundaria.
Este dispositivo se puede utilizar con ventajas en trabajos de investigación o en extensiones de cultivo pequeñas donde se tengan la necesidad de monitorear variables de interés, también se puede usar como alternativa de medición en invernaderos o micro túneles. El sistema fue de bajo costo comparado con otro desarrollado por otro investigador resulto ser más barato. Y con sistemas parecidos que existen en el mercado presenta la misma característica.
Literatura citada
Abdullah, A. and Barnawi, A. 2012. Identification of the type of agriculture suited for application of wireless sensor networks. Rus. J. Agric. Socio. Econ. Sci. 12(2):19-36.
Borate, U. G. and Patil, R. T. 2013. Wireless real time proportional control system. Inter. J. of Comm. 1(2):15-20.
Chase, A. O.; Sampaio, M. H. K.; Almeida, J. F. and Brito, de S. J. R. 2012. Data acquisition system: an approach to the amazonian environment. Latin America Transactions, IEEE. Rev. IEEE Ame. Lat. 10(2):1616-1621.
Dursun, M. and Ozden, S. 2011. A wireless application of drip irrigation automation supported by soil moisture sensors. Sci. Res. Essays. 6(7):1573-1582.
Di, J. P. and Gertz, E. 2013. Athmospheric monitoring with arduino. Maker Press. Primera edición. USA. 150 p.
Fisher, D. K. and Kebede, H. 2010. A low-cost microcontroller-based system to monitor crop temperature and water status. Elsevier B.V. Computers and electronics in agricultura. 74:168-173.
Junior, M. M.; Nunes, R. O. and Celinski, V. G. 2012. Evaluation of the use of a microcontroller measures the platform Arduino sensor data in electrical conductivity of solo. Brasil. Rev. Eng. Tecnol. 4:52-57.
Kasaei, S. H.; Kasaei, S. M. and Kasaei, S. A. 2011. Design and development a control and monitoring system for greenhouse conditions based-on multi agent system. Broad Res. Art. Intel. Neur. (BRAIN). 2(4):28-35.
Kilgestain, O. 1996. Fuentes de alimentación electrónica. Circuitos prácticos de electrónica. Ediciones CEAC. España. 120 p.
Postolache, O.; Pereira, J. D. and Girão, P. M. 2012. Greenhouses microclimate real-time monitoring based on a wireless sensor network and gis. Republic of korea. In: XX IMEKO world congress Methodology for Green Growth. 1:1-5.
Rahmat, M.; Azis, M.; Rustami, E.; Maulina, W.; Seminar, K. B.; Yuwono, A. S. and Alatas, H. 2012. Low cost configuration of data acquisition system for wireless sensor network. Indonesia. International J. Eng. Technol. 12(02):23-32.
Reverter, F. and Pallas, A. R. 2005. Direct sensor-to-microcontroller interface circuit design and characterisation. Spain. 135 p.
Righini, R.; Roldán, A.; Grossi, G. H.; Aristegui, R. y Raichijk, C. 2010. Nueva red de estaciones de medición de la radiación solar. In: Comunicaciones del XXXIII Congreso de ASADES. 11:1-5.
Saha, S.; Islam, M. T. and Hossain, M. Z. 2006. Design of a low cost multi channel data logger. ARPN. J. Eng. Appl. Sci. 1(1):26-32.
Sharma, K.; Shrimali, H.; Sing, H. J. and Chattri, A. 2012. Data acquisition and supervisory control system for environmental parameters in greenhouses. Inter. J. Eng. Trends Technol. 31(5):595-600.
Singh, N. M. and Sharma, K. C. 2012. Design of PIC12F675 microcontroller based data acquisition system for slowly varying signals. India. arXiv preprint arXiv:1207.2060.
Torrente, A. O. 2013. Arduino. Curso práctico de formación. Alfaomega. Primera Edición Rustica. Madrid, España. 588 p.
Vázquez, R.; Robledo, A.; Toledo, P.; Mason, L.; Mariguetti, J. y Canali, L. 2014. Desarrollo de un procedimiento para construir un datalogger de bajo presupuesto utilizando un dispositivo genérico. In: II Jornada de Investigación en Ingeniería del NEA y países limítrofes. Argentina. 543 p.
Ventura, F.; Facini, O.; Piana, S. and Rossi, P. P. 2010. Soil moisture measurements: comparison of instrumentation performances. Journal of irrigation and drainage engineering. E-Asce. 136(2)81-89.
Whiteman, C. D.; Hubbe, J. M. and Shawe, W. J. 2000. Evaluation of an inexpensive temperature data logger for meteorological applications. Am. Meteorol. Soc. 17:77-81.
Zagade, S. U. and Kawitkar, R. S. 2012. Advanced greenhouse using hybrid wireless technologies. India. Inter. J. Adv. Res. Computer Sci. Electr. Eng. 1(4):31-34.
Notas de autor
§Autor para correspondencia: potosino92@hotmail.com