Ciencias Agrárias
Interpretación del hemograma automatizado a través de un Objeto Virtual de Aprendizaje (OVA): Descripción de la experiencia*
Interpretation of the complete blood cell count through a Virtual Learning Object (VLO): Description of the experience
Interpretação do hemograma automatizado através de um Objeto Virtual de Aprendizagem (OVA): Descrição da experiência
Interpretación del hemograma automatizado a través de un Objeto Virtual de Aprendizaje (OVA): Descripción de la experiencia*
Entramado, vol. 15, núm. 2, pp. 276-285, 2019
Universidad Libre de Cali
Recepción: 20 Noviembre 2018
Aprobación: 02 Mayo 2019
Resumen: Los Objetos Virtuales de Aprendizaje han generado cambios positivos en la enseñanza, disponibilidad y accesibilidad al conocimiento; a diferencia del modelo tradicional de aprendizaje, tienen como propósito ofrecer mecanismos más flexibles y de múltiple consulta para consolidar un contenido más amplio del conocimiento. El hemograma es un examen de laboratorio de uso diario en medicina; su interpretación exige un entendimiento preciso y sólido para la toma de decisiones. Este artículo describe la experiencia y las fases para construir un objeto virtual de aprendizaje en hematología, basado en el modelo ADDIE (Análisis, Diseño, Desarrollo, Implementación y Evaluación), Crear un objeto virtual de aprendizaje exige el cumplimiento metódico de procesos para garantizar que el resultado se ajuste a los requerimientos de las herramientas de aprendizaje. Mejorar el entendimiento del hemograma es importante en la formación y fomento de competencias para la toma de decisiones asertivas y la racionalidad en la solicitud de estudios diagnósticos; no obstante, para probar la efectividad del OVA como estrategia de aprendizaje se requiere de una prueba piloto.
Palabras clave: Objeto virtual de aprendizaje (OVA), hemograma automatizado, hematología, tecnologías de la información y comunicaciones (TIC).
Abstract: The virtual learning objects have generated positive changes in the teaching process, availability and accessibility to knowledge; unlike of the traditional learning model, it has as a purpose, to offer more flexible mechanisms and allow multiple queries to consolidate a broader content of knowledge. The complete blood cell count is a laboratory test of daily use in medicine, its interpretation demands a precise and solid understanding for the decision making. This article has the finality to describe the experience and the phases for the construction of an virtual learning object in hematology based in the ADDIE model, as follows: phase I: analysis, phase II: design, phase III: development, phase IV: implementation, phase V: evaluation. The setting-up of a virtual learning object demands the methodical accomplishment of process to assure the adjustment of the results to the requirements of the learning tools. The improvement in the understanding of the blood cell count has importance in the impact as a study element, as well as in the encouragement in the competences for make assertive decisions and the rationality in the request of diagnosis studies, however to prove the effectiveness as a learning strategy a pilot test is required.
Keywords: Programmed Instruction as topic, blood cell count, computer-assisted instruction, hematology, learning.
Resumo: Os Objetos Virtuais de Aprendizagem (OVA) geraram mudanças positivas no ensino, disponibilidade e acessibilidade ao conhecimento; ao contrário do modelo de aprendizagem tradicional, eles visam oferecer mecanismos de consulta mais flexíveis e múltiplos para consolidar um conteúdo mais amplo de conhecimento. O hemograma completo é um teste laboratorial para uso diário em medicina; sua intepretação requer um entendimento preciso e solido para tomada de decisões. Este artigo descreve a experiência e as fases para construir um OVA em hematologia, com base no modelo ADDIE (Análise, Projeto, Desenvolvimento, Implementação e Avaliação). Criar um OVA requer conformidade metódica com processos para garantir que o resultado atenda aos requisitos das ferramentas de aprendizado. Melhorar a compreensão do hemograma é importante no treinamento e na promoção de habilidades para tomar decisões assertivas e racionalidade na solicitação de estudos de diagnósticos; no entanto, para testar e eficácia do OVA como estratégia de aprendizagem, é necessário um teste piloto.
Palavras-chave: Objeto Virtual de Aprendizagem (OVA), hemograma automatizado, hematologia, tecnologias de informação e comunicação (TIC).
Introducción
En la educación, el modelo de enseñanza tradicional ha evolucionado, adoptando nuevas estrategias para la transmisión de la información; los Objetos Virtuales de Aprendizaje (OVA) son un ejemplo de ello. El término 'Objetos Virtuales de Aprendizaje' se conoció por primera vez como 'objeto de aprendizaje', y fue descrito por Wayne, en 1992, cuando observó a su hijo jugar con piezas de LEGO, y las asoció a la creación de bloques con contenido formativo que pudieran ser reutilizados en procesos educativos (Lohmann, 2002; Hodgins, 2000): posteriormente, entre 1992 y 1996, organizaciones líderes en tecnología, como el Institute of Electrical and Electronics Engineers (IEEE) y la National Institute of Standards and Technology, entre otros, introdujeron los beneficios de la tecnología en términos de innovación, dinamismo, interoperabilidad y automatización; desde entonces, se conocen diferentes definiciones para el OVA, según cada autor (Polsani, 2003; Beck, 2008), pero, en general, todas hacen referencia a un recurso digital que puede ser utilizado para diferentes fines educativos.
La apropiación de esta nueva estrategia de autoaprendizaje y el aprovechamiento de sus ventajas, favorece la capacitación permanente del talento humano en salud, en un tema álgido como es la interpretación de hemograma automatizado que redunda en un adecuado diagnóstico en los primeros niveles de atención y en la optimización de los costos para el sistema. (Ministerio de Salud & Colombia, 2001)
En este artículo se describen la experiencia y las fases para realizar un OVA en hematología, dirigido a estudiantes y profesionales de ciencias de la salud, así como a todos los interesados en crear objetos virtuales de aprendizaje en medicina.
1. Marco teórico - Panorama Objetos Virtuales de Aprendizaje en Colombia
Los OVA han suplementado la metodología tradicional de enseñanza. En Latinoamérica se han publicado diferentes trabajos relacionados con la experiencia educativa apoyada en los OVA, los cuales, además de reconocer las virtudes intrínsecas de estos, destacan la importancia de su evaluación para asegurar su validez y eficacia en la adquisición de competencias educativas (Ruiz, Muñoz y Álvarez, 2010); por otro lado, estos trabajos globalizan el conocimiento de la innovación e implementación de los OVA en la educación a distancia (Gamba y Moreno, 2014).
En Colombia, el Ministerio de Educación Nacional (MEN) define el OVA como "todo material estructurado de una forma significativa, asociado a un propósito educativo y que corresponda a un recurso de carácter digital que pueda ser distribuido y consultado a través de la Internet" (Colombia Aprende, 2005); adicionalmente, anota que debe estar conformado "por al menos tres componentes internos: contenidos, actividades de aprendizaje y elementos de contextualización. Además, el objeto de aprendizaje debe tener una estructura de información externa (metadato) para facilitar su almacenamiento, identificación y recuperación" (Colombia Aprende, 2007).
El MEN diseñó un Banco Nacional de OVA, dentro del cual se encuentran 71 publicaciones del área de medicina, correspondientes a las especialidades de cardiología, gastroenterología, ginecoobstetricia, neumología, neurología, medicina interna, oncología, ortopedia y reumatología, pero ninguna del área de hematología.
En otras asignaturas que hacen parte de la educación superior, como matemáticas, inglés, informática y química, se ha publicado la experiencia de la creación de OVA, con resultados satisfactorios en el aprendizaje (Pascuas, Jaramillo, Verástegui, 2015; Morales, Gutiérrez, Ariza, 2016).
La Fundación Universitaria de Ciencias de la Salud (FUCS), consciente de la necesidad de incorporar nuevas estrategias en el aprendizaje, creó, en el 2006, la Unidad de Virtualización para el Aprendizaje (UVA); en el 2012, el Centro de Innovación Tecnológica, y en 2015, la Dirección de Virtualización; posteriormente, como Institución de Educación Superior (IES), participó en la Convocatoria Nacional de Recursos Educativos Digitales Abiertos (REDA), promovida por el MEN, cuyo objetivo era posibilitar el acompañamiento en la creación de repositorios institucionales y vincular a las IES para indexar la producción institucional y conformar el sistema nacional de REDA de consulta libre a través de la página web. La FUCS recibió la asesoría y el acompañamiento del MEN para crear políticas y lineamientos tecnológicos, pedagógicos, organizacionales y comunicativos que hoy hacen parte del sistema de gestión organizacional de la institución.
Producto del trabajo antes descrito, actualmente existe un repositorio institucional que cuenta con OVA creados por estudiantes de posgrado y docentes en diferentes áreas del conocimiento, como el "Atlas interactivo de neuroimágenes y correlación clínico-imagenológica en ataque cerebrovascular agudo" (Hernández, Rodríguez, Pérez, Reyes, 2017) y "El objeto virtual de aprendizaje como herramienta pedagógica virtual en tatuadores, piercers y modificadores corporales", una alternativa en los procesos de enseñanza- aprendizaje que transciende y rompe con los paradigmas actuales de la educación, entre otros (Guerrero, Castillo, Cuevas, Manrique, 2017).
El programa de Especialización en Hematología, de la FUCS, en conjunto con el Departamento de Hematología del Hospital de San José, han identificado la necesidad de crear estrategias novedosas para la transmisión del conocimiento, el aprendizaje y la correcta interpretación por los estudiantes del hemograma automatizado, además del reforzamiento de los conocimientos adquiridos por los profesionales de la salud.
El hemograma automatizado es el estudio de laboratorio básico más solicitado por los médicos para valorar el estado general de salud y para el seguimiento de pacientes en diferentes niveles de atención, al cual tienen acceso, indistintamente, todos los profesionales de la salud, en diferentes grados de formación y especialización.
En promedio, cada día en un hospital de IV nivel de atención, como el Hospital de San José, Bogotá D.C., se solicitan doscientos hemogramas automatizados; pero, usualmente, la interpretación racional, analítica y precisa de sus resultados no está fundamentada en conocimientos sólidos; de hecho, es frecuente que los resultados se interpreten de forma parcial, poco organizada y con base en la práctica empírica, más que en el conocimiento formal de las variables analizadas en el examen; esto lleva a diagnósticos errados, a solicitud de exámenes adicionales innecesarios, a intervenciones equivocadas y omisión de hallazgos relevantes que pueden pasar inadvertidos. Lo anterior tiene múltiples explicaciones, entre las que se encuentran el uso de métodos de enseñanza tradicionales basados en memorización de datos y la dificultad para abarcar en profundidad el tema durante la formación.
Así, un material de aprendizaje didáctico, interactivo y de autoaprendizaje ayudará a los profesionales de la salud a desarrollar habilidades de autoaprendizaje y hacer de este una herramienta reutilizable y de múltiple consulta. Se propone hacer uso de un OVA en hematología que facilite de manera eficaz la integración de conocimientos necesarios para la interpretación del hemograma.
2. Experiencia del desarrollo del OVA de hemograma en un Hospital Universitario
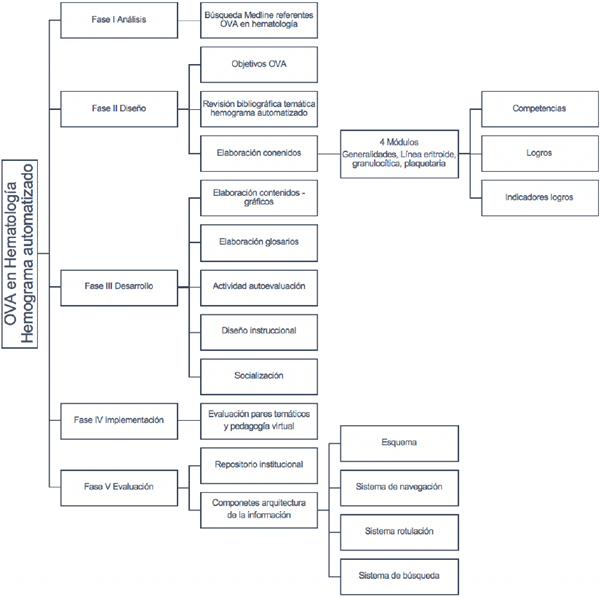
Se describen, a continuación, las cinco fases para la construcción del OVA, según las políticas y lineamientos pedagógicos y comunicativos que tiene la FUCS, incluidos los procesos de control de calidad y los requisitos para la publicación en el repositorio institucional. Las diferentes fases se desarrollaron con base en el modelo ADDIE, que es un proceso de diseño instruccional que comprende: Análisis/ Analysis, Diseño/Design, Desarrollo/Develop, Implementación/'Implement y Evaluación/Evalúate.
2.1 Fase I: Análisis
Con el fin de objetivar el impacto en la creación de un OVA como estrategia innovadora en el aprendizaje para la interpretación del hemograma, se realizó una búsqueda de la literatura sobre el tema. Se utilizó la base de datos MED-LINE, usando como términos MESH: "health personnel, computer-Assisted Instruction, programmed Instruction as Topic, Learning, Blood Cell Count Hematology"; con dichos términos de búsqueda no se encontraron, hasta el 31 de diciembre de 2017, revisiones publicadas relacionadas con un objeto virtual de aprendizaje para la interpretación del hemograma dirigido a personal de salud.
2.2 Fase II: Diseño
Como objetivo general se definió crear una herramienta de aprendizaje que permita la adquisición del conocimiento para la interpretación apropiada y eficiente del hemograma automatizado en situaciones normales y patológicas.
Los objetivos específicos, que se definieron en relación con cada módulo de aprendizaje, fueron:
Una vez establecidos los objetivos se inició la recolección y elección del contenido por desarrollar en los módulos; para ello se realizó la revisión de la bibliografía médica (libros y artículos de hematología) y, a partir de una lectura juiciosa de cada tema, se construyó un marco teórico que incluyera el conocimiento suficiente para alcanzar las competencias y logros previamente establecidos.
El contenido global por desarrollar en el OVA se dividió en 4 módulos de aprendizaje. Para cada módulo se establecieron una competencia, un logro e indicadores específicos de logro. La competencia se definió como el objetivo principal de cada módulo; el logro es lo que se desea potenciar y el resultado que se pretende obtener, relacionado con el tipo de competencia, y los indicadores de logro se definieron con los procesos (actividades y evaluaciones) mediante los cuales se pretendía evaluar la competencia (Tabla 1).


Adicionalmente se establecieron dos competencias transversales:
Para tal fin se suministran al estudiante los recursos virtuales, de forma permanente y de fácil acceso, y las lecturas complementarias anexas para profundización. Además, se da la reutilización del contenido conceptual del curso.
2.3 Fase III: Desarrollo
Para esta fase se ejecutó un trabajo en equipo con la UVA; se realizó, inicialmente, una presentación con el contenido teórico y gráficos que especificaban el contenido que se quería entregar al estudiante (Figura 1). Para cada módulo se construyó un glosario y una actividad de evaluación, todo fue sometido a un diseño instruccional con el objetivo de buscar la mejor forma de entregar el contenido al estudiante y lograr la adquisición del conocimiento de forma atractiva y eficaz. Al terminar el diseño instruccional de cada módulo se realizó una socialización para la revisión y retroalimentación.

2.4 Fase IV: Implementación
Una vez obtenido el producto final de cuatro módulos (Figura 2, 3, 4), se decidió, por política institucional, someter el OVA a una evaluación por dos pares temáticos especialistas en hematología y un par experto en pedagogía virtual; evaluación que fue sujeta a correcciones y a sugerencias. Todo lo anterior como un paso adicional para garantizar el cumplimiento del diseño.



2.5 Fase V: Evaluación
En el repositorio institucional, en la plataforma de DSPACE y con acceso a la Plataforma MOODLE, donde quedó alojado el OVA, con acceso libre de automatrícula, el estudiante realiza un proceso de evaluación en cada módulo; cuando alcanza el 80 % de las competencias deseadas se genera automáticamente un certificado de aprobación. El porcentaje de aprobación fue establecido según las políticas y lineamientos pedagógicos de la FUCS.
De forma simultánea, se tuvieron en cuenta los cuatro componentes de la arquitectura de la información, fundamentales para el desarrollo del sitio web:
En la Figura 5 se observa el resumen de las fases de realización de OVA de hemograma.

3. Discusión
La creación del primer OVA en hematología para la adecuada interpretación del hemograma automatizado fue una experiencia enriquecedora que permitió conocer nuevas metodologías para la transmisión del conocimiento y el fomento de competencias en habilidades educativas, así mismo, comprender y aplicar mejor el uso de las tecnologías de la información y la comunicación. El desarrollo de estas herramientas va más allá de la creación del objeto virtual, pues contribuye al fortalecimiento académico, dejando herramientas innovadoras de difusión y elementos conceptuales para el aprendizaje permanente en diferentes áreas de ciencias de la salud y la aplicación de la experiencia didáctica en el ámbito académico docente-asistencial, como herramienta integradora en los procesos de aprendizaje.
4. Conclusiones
El planteamiento de este primer OVA en hematología requirió de un equipo multidisciplinario, y se dio gracias al apoyo de la institución universitaria, que cuenta con las políticas, lineamientos y recursos necesarios para su desarrollo y ejecución. Para objetivar el impacto de este OVA, como herramienta de aprendizaje, se requiere de una prueba piloto, que se realizará en una segunda fase del proyecto. Esta prueba debe verificar la revisión de los módulos por el estudiante, calificar el resultado de los cuestionarios de cada módulo y realizar una evaluación que demuestre si esta herramienta satisface las necesidades de autoaprendizaje y si, realmente, tiene la propiedad de reutilización e integración del conocimiento.
No se pretende reemplazar el método tradicional de aprendizaje; por el contrario, se considera que es una herramienta complementaria de enseñanza. Aunque no deja de ser un reto poner en práctica la enseñanza de la interpretación del hemograma a través de un OVA, dada la profundidad y amplitud del conocimiento inherente a la materia, las ventajas propias que el OVA ofrece hacen posible que se pueda integrar y consolidar gran cantidad de conocimiento que, además, es reutilizable, fortaleciendo así el autoaprendizaje y ajustándose a las necesidades personales de cada estudiante.
Referencias bibliográficas
BECK, R. ¿What Are Learning Objects? Learning Objects. Wisconsin-Milwaukee: Center for International Education, University; 2008. Disponible en: http://www4.uwm.edu/cie.
Colombia Aprende. Banco de Objetos de Aprendizaje. Ministerio de Educación Nacional; 2007. Disponible en: http://portalapp.mineducacion.gov.co/drupalM/.
Colombia Aprende. Primer Concurso Nacional de Objetos de Aprendizaje. Ministerio de Educación Nacional; 2005 [22 de Mayo de 2011]; disponible en: Ministerio de Educación Nacional; 2005 [22 de Mayo de 2011]; disponible en: http://colombiaaprende.edu.co/html/directivos/1598/article-99368.html.
Colombia. Ministerio de Salud & Colombia. Pontificia Universidad Javeriana. Proyecto Plan de Largo Plazo para el Desarrollo y Fortalecimiento de los Recursos Humanos de Salud en Colombia. El Ministerio. (2001). Disponible en: https://www.minsalud.gov.co/sites/rid/Lists/BibliotecaDigital/RIDE/VS/TH/plan-largo-plazo-recursos-humanos-colombia-2001.pdf.
GAMBA, Eddie; MORENO, Bethy. La inclusión de objetos virtuales de aprendizaje en procesos educacionales, 2014. Disponible en: https://www.oei.es/historico/congreso2014/memoriactei/21.pdf.
GUERRERO, Sandra; CASTILLO, Paula; CUEVAS, Ana; MANRIQUE, Diana. El objetivo de aprendizaje virtual: una herramienta pedagógica para el tatuaje, perforación y artistas de alteración corporal. 2017. Disponible en: https://www.sciencedirect.com/science/article/pii/S0121737217300791.
HERNÁNDEZ, Leonardo; RODRÍGUEZ, Nandy; PÉREZ, Elver; REYES, Daniel. Atlas interactivo de neuroimágenes y correlación clínico-imagenológica en ataque cerebrovascular agudo: recurso digital educativo. 2017. Disponible en: https://www.sciencedirect.com/science/article/pii/S0121737216301182.
HODGINS, Wayne. Into the future. A vision paper, for American Society for Training and development (ASTD) and National Governors’ Association (NGA) Commission on Technology and Adult Learning, 2000.
HODGINS, Wayne. The Future of Learning Objects, 2004. Disponible en: http://citeseerx.ist.psu.edu/viewdoc/download?doi=10.1.1.208.5522&rep=rep1&type=pdf.
MORALES, Luz; GUTIÉRREZ, Lucía; ARIZA, Luz. Guía para el diseño de objetos virtuales de aprendizaje (OVA). Aplicación al proceso enseñanza-aprendizaje del área bajo la curva de cálculo integral. 2016. Disponible en: http://www.scielo.org.co/pdf/recig/v14n18/v14n18a08.pdf.
PASCUAS, Yois; JARAMILLO, César; VERÁSTEGUI, Fredy. Desarrollo de objetos virtuales de aprendizaje como estrategia para fomentar la permanencia estudiantil en la educación superior. 2015. Disponible en: https://journal.universidadean.edu.co/index.php/Revista/article/view/1271/1272.
POLSANI, Pithamber. Use and abuse of reusable learning objects. En: Journal of Digital Information. 2003. Vol 3, no. 4. Disponible en: https://journals.tdl.org/jodi/index.php/jodi/article/view/89/88.
REDA. Recursos Digitales Abiertos. Disponible en: http://186.113.12.159/web/rn/repositorionacional.
RUIZ GONZÁLEZ, Roberto; MUÑOZ ARTEAGA, Jaime; ÁLVAREZ RODRÍGUEZ, Francisco. Evaluación de Objetos de Aprendizaje a través del Aseguramiento de Competencias Educativas, 2008. Disponible en: http://e-spacio.uned.es/fez/eserv/bibliuned:19233/n03ruizgonz07.pdf.
SÁNCHEZ, Irlesa. Estado del arte de las metodologías y modelos de los Objetos Virtuales de Aprendizaje (OVAS) en Colombia. 2014 Disponible en: https://www.journalusco.edu.co/index.php/entornos/article/view/528/999.
Notas
Notas de autor