Artículos
Recepción: 05 Enero 2022
Aprobación: 02 Junio 2022
DOI: https://doi.org/10.18041/1900-3803/entramado.2.8006
RESUMEN: Los retrasos en proyectos de construcción son atribuídos a la concurrencia de factores que afectan el buen desarrollo, y mitigarlos, constituye uno de los mayores desafios que afronta la industria, ya que requiere tener en cuenta la dependencia e incidencia integrada de ellos. El objetivo de este estudio fue evaluar la influencia de factores de retraso sobre la duración de actividades de construcción, a través de un método que emplee las redes Bayesianas. Siguiendo la metodologia de investigación basada en el diseno, y aplicando un caso de estudio, se propone un método que incluye cómo identificar los principales factores de retraso que afecten las actividades; cómo representar la influencia y dependencia de estos factores por medio de una red Bayesiana; y cómo estimar el nivel de influencia por medio de la simulación de la red. Los resultados de esta investigación muestran como la aplicación de una red Bayesiana se puede emplear como apoyo a los profesionales de obra para gestionar las actividades de construcción y tomar decisiones en la medida que se actualice la información de la red bayesiana.
PALABRAS CLAVE: Redes bayesianas, factores de retraso, evaluación bayesiana de retrasos.
ABSTRACT: The concurrence of multiple factors adversely affects construction project performance, resulting in delays. Mitigating such factors is challenging for the industry because solutions must include dependence and influence. Hence, managers must consider their systemic and integrated influence on the construction process for tracking projects. This study aimed to evaluate the influence of delay factors on the duration of construction site activities using Bayesian network techniques. Based on the design-based research methodology and the application in a case study this study proposed a method that involves three steps. First, identifying the main delay factors affecting construction activities; second, designing an influencing model as a Bayesian network; and third, estimating the integrated influence of such factors by simulating the Bayesian network. The results showed how a Bayesian network could support the construction team in managing the construction-site activities and making decisions about the performance of the construction process.
KEYWORDS: Bayesian networks, Delay factors, Delay Bayesian assessment.
RESUMO: Atrasos nos projetos de construção são atribuídos à concorrência de múltiplos fatores que afetam o desenvolvimento adequado do projeto, e mitigá-los é um dos maiores desafios enfrentados pelo setor; pois requer levar em conta a incidência integrada dos mesmos. O objetivo deste estudo foi avaliar a influência de um grupo de fatores sobre a duração das atividades de construção, utilizando a técnica da rede Bayesiana. Seguindo a metodologia de pesquisa baseada em projeto, foram identificados os principais fatores de atraso que afetam as atividades de construção e as relações de causa e efeito foram modeladas para estimar sua influência sobre a duração das atividades de fundação de um projeto de construção. Os resultados desta pesquisa mostram como a aplicação de uma rede Bayesiana pode ser usada para apoiar os profissionais do local no gerenciamento das atividades de construção e na tomada de decisões relativas ao desenvolvimento do projeto, considerando a incerteza e os fatores que influenciam o desenvolvimento do projeto.
PALAVRAS-CHAVE: Redes Bayesianas, fatores de atraso, avaliação Bayesiana dos atrasos.
1. Introducción
Mitigar y evitar los retrasos en los proyectos constituye uno de los mayores desafios que afronta la industria de la construcción, ya que es un problema frecuente que puede ocurrir en cualquier tipo de proyecto y generar riesgo de sobrecostos (Amoatey y Okanta, 2017). Algunos autores argumentan que los retrasos en proyectos de construcción son un fenómeno global, presente tanto en países en vía de desarrollo, como en países desarrollados (Mejía, Sánchez, Castaneda y Pellicer, 2020; Santoso y Soeng, 2016). Los retrasos son un problema que afecta los proyectos en Colombia (Vallejo, Gutiérrez, Pellicer y Ponz, 2015). Según la Dirección de Información,Análisis y Reacción Inmediata de la Contraloría (DIARI) - Colombia, en el 2020 se observó que al menos 103 proyectos del Fondo de Adaptación presentaban alto riesgo de convertirse en obras inconclusas, siendo el sector vivienda uno de los sectores con más retrasos en sus proyectos (Contraloria General de la Nación, 2020). Pero el problema también se presenta a nivel internacional. Un estudio en Estados Unidos documentó retrasos en cuatro proyectos viales, donde se presentaron retrasos promedio de aproximadamente el 69% con relación a los tiempos inicialmente planificados (Chang, 2002). Otro estudio analizó 48 proyectos viales en Ghana, y encontró que el 70% de ellos experimentaron retrasos, en promedio de 17 meses (Amoatey y Okanta, 2017).
Los retrasos se presentan debido a la incertidumbre asociada a la compleja naturaleza y dinamismo de los procesos de construcción, así como a la inherente dependencia de diferentes factores de riesgo (Gondia, Siam, El-Dakhakhni y Nassar, 2020). Algunos factores relacionan causas internas al proyecto como la inexperiencia de los profesionales de control, problemas de comunicación, desacertadas estimaciones de riesgos, inconvenientes con los recursos técnicos, materiales y financieros, como también, se relacionan causas externas como los requerimientos legales con entes gubernamentales y privados (Assaf y Al-Hejji, 2006). Hay evidencia que indica que la presencia de estos factores en las obras de construcción genera una serie de situaciones que afectan el buen desarrollo de los proyectos, tales como: reclamaciones, sobrecostos, interrupción del trabajo y baja productividad, no terminación del proyecto y en casos extremos, el abandono del mismo (Aibinu y Odeyinka, 2006). De manera particular, se ha identificado la deficiente supervisión y gestión de la obra, como un factor que puede derivar en inconformidades de calidad y accidentes, entre otros inconvenientes, originando retrasos en el proyecto (Aforla, Woode y Amoah, 2016).
La potencial o real dependencia de estos factores que influencian las duraciones y tiempos de las actividades de construcción, le imprime un grado de complejidad a los proyectos de construcción, en especial cuando se requiere tomar decisiones acertadas y a tiempo. Los métodos tradicionales de estimación y evaluación de las duraciones de las actividades de construcción, como el caso del método de la ruta crítica, no tienen en cuenta la influencia de factores que afectan dichas duraciones. Esta condición demanda de los gerentes de proyectos un estudio cuidadoso de aquellos factores que influencian el desempeno de sus proyectos, para que la toma de decisiones sea más efectiva, y las estimaciones de recursos sean apropiadas, facilitando así, proponer acciones de mitigación a los efectos adversos que se presenten (Enshassi, Mohamed y Abushaban, 2009). Se requieren soluciones basadas en experiencias pasadas, que se hayan sistematizado apropiadamente, para gestionar y utilizar dichos conocimientos de manera efectiva en la solución de problemas y la toma de decisiones (Kanapeckiene y Kaklauskas y Zavadskas y Seniut, 2010). Este contexto que se describe se convierte en una oportunidad para la exploración y creación de conocimiento útil que facilite la toma de decisiones y la estimación de tiempos de los proyectos de construcción.
En el caso particular, las redes Bayesianas (RB) es una opción para analizar los eventos de retraso ya que permiten representar las dependencias entre diferentes factores y su influencia sobre una actividad, cuantificando la incertidumbre asociada. De esta manera, las decisiones a tomar, cuando se identifiquen dichos retrasos y sus factores, serán más informadas. Las RB se fundamentan en el teorema de Bayes para expresar relaciones causa-efecto en función de la probabilidad condicional (Rezakhani, 2020). Una RB ofrece una idea sobre la ocurrencia de un evento en función de los factores que lo influencian, interpretando probabilísticamente dicha influencia. En la toma de decisiones, las RB permiten optimizar diferentes escenarios sobre la misma situación, cuantificando las probabilidades de ocurrencia (Rivera, 2011).
Como una oportunidad de mejora para la gestión de proyectos de construcción, este estudio tuvo como propósito presentar y promover un método de evaluación de retrasos en actividades de construcción basado en RB. Con el método, el cual será validado con un caso de estudio, se puede inferir resultados de desempeno de las actividades en función de los factores que las influencian y la incertidumbre asociada a sus duraciones. Esta solución apoyará los procesos de seguimiento y control de actividades de construcción y podrá ser usada por los profesionales de proyectos y de obras, para facilitar la toma de decisiones.
1.1. Redes bayesianas en gerencia de la construcción
Las RB son una técnica probabilística que facilita la inferencia y predicción con base en relaciones causales. Las RB modelan estas relaciones a través de gráficos acíclicos dirigidos, representados con nodos y enlaces. Los nodos representan variables con cierta probabilidad de ocurrencia, y los enlaces representan la relación causa-efecto entre dichas variables, siendo la variable efecto condicionada por la probabilidad de ocurrencia de la variable causa. Estas relaciones causales entre variables se pueden modelar (i.e. representar) de manera cualitativa utilizando gráficos acíclicos dirigidos, o de manera cuantitativa, utilizando una distribución de probabilidad condicional para cada nodo o variable de la red (Chowdhary, 2020).
El teorema de Bayes es el fundamento matemático que soporta las RB, cuya fórmula matemática es expresada en términos de probabilidad condicional. Con base en el teorema de Bayes se obtienen las probabilidades posteriores de cada estado posible de una variable, después de considerar toda la evidencia disponible, partiendo de una hipótesis R y considerando una nueva evidencia S. Así, la creencia posterior P(R/S) se calcula multiplicando la creencia previa P(R) por la probabilidad P(S/R) de que S ocurrirá si R es verdadera (ver Ecuación 1).

Para indagar la adopción de las RB en gerencia de la construcción, se realizó una búsqueda preliminar en la base de datos Scopus. Esta búsqueda fue realizada en agosto 16 de 2021 con la siguiente ecuación booleana: TITLE-ABS-KEY ("Bayesian Networks" AND ("Construction Projects" OR "Construction Management" OR "Engineering Projects" OR "Project Management")). Con base en los resultados de las publicaciones se identificó que, en las dos últimas décadas hubo un notable crecimiento en el interés de la aplicación de las RB en gerencia de la construcción (ver Figura 1). Se evidenció que la primera mitad de la década 2000-2010 tuvo un desarrollo incipiente, mientras que, la segunda mitad presentó un incremento lineal evidente con respecto a la primera, se publicaron anualmente tres veces más. Por su parte, la década 2010-2020 presentó un desarrolló más pronunciado en su indicador de publicación anual (aproximadamente 25 publicaciones por ano), y es donde se concentra los últimos enfoques de las RB integrando temas de analítica e inteligencia artificial.

Con los artículos identificados en Scopus, se realizó un análisis de agrupamiento temático (cluster analysis, por sus términos en inglés) con la herramienta de visualización Vosviewer®. Este análisis permitió identificar que el desarrollo de las RB en gerencia de la construcción no solamente se centró en investigar herramientas y técnicas de aplicación de las RB, sino que también, se evidenció el interés por investigar las áreas de gestión donde se pueden aprovechar estas soluciones. En el 2020 se encontraron publicaciones sobre temas que relacionan incertidumbre, riesgo, simulaciones digitales e inteligencia artificial (ver Figura 2).

1.2. Redes Bayesianas en cronogramas: su evolución temporal
El agrupamiento temático obtenido con Vosviewer® y el número de publicaciones por ano que arrojó la búsqueda preliminar, permitió identificar que a partir del 2003 se comienza a publicar sobre las RB y su aplicación en cronogramas. Por consiguiente, para el análisis de la evolución temporal de las RB y los cronogramas, se configuraron tres períodos de análisis (ver Figura 3).

Durante el período 2003-2008 se observaron los primeros intentos de introducir el concepto Bayesiano planteando modelos matemáticos y estadísticos utilizando el teorema de Bayes (Cho y Covaliu, 2003), como también, las primeras publicaciones sobre la aplicación de las RB en la gestión del cronograma, especificamente en temas relacionados con la predicción de duraciones de actividades y proyectos (Gardoni, Reinschmidt y Kumar 2007). En este periodo se identifica un interés por abordar de manera sistémica el conocimiento que se genera en los proyectos y se plantean sistemas expertos para disenar cronogramas que puedan ser actualizados de manera dinámica (Mo, 2007). Durante el periodo 2009-2016 se trataron técnicas y herramientas de RB alimentadas por encuestas a expertos (JokoWahyuAdi & Anwar, 2016; Luu, Kim, Tuan y Ogunlana, 2009), pronósticos probabilísticos para estimar duraciones con base en la inferencia Bayesiana y distribuciones de probabilidad (Kim & Reinschmidt, 2009) y técnicas de redes para capturar la interdependencia entre la complejidad del proyecto, los riesgos inducidos por la complejidad y los objetivos del proyecto (Qazi, Quigley, Dickson, y Kirytopoulos, 2016). En cuanto a la aplicación de las RB, se encontraron estudios sobre medición, control y evaluación de riesgos (Eshtehardian y Khodaverdi, 2016; Luu et al.. 2009; Micán, Jiménez, Pérez y Borrero 2014). Finalmente, en el periodo 2017-2020 se observaron algunas propuestas novedosas de modelos Bayesianos para la estimación de la productividad de actividades cíclicas de construcción (Sabillon, Rashidi, Samanta, Davenport, y Anderson, 2020), como también, algunas propuestas para medir la complejidad del proyecto basado en una red de relaciones causales (Luo, Zhang y Wu, 2020), la integración de métodos de Monte Carlo con el enfoque Bayesiano (Asiedu & Gyadu-Asiedu, 2020; Namazian et al., 2019), integración de las RB con herramientas de aprendizaje automático como las máquinas de vectores de soporte (Fitzsimmons, Hong y Brilakis, 2020), y lógica difusa (Rezakhani, 2020), y RB orientadas a objetos (Abbasnezhad, Ansari y Mahdikhani, 2020).
Con base en este análisis temporal se encontró que la aplicación de RB en cronogramas presenta ventajas, destacándose las siguientes (Khodakarami, 2007): a) gran flexibilidad al recibir un dato de entrada o de actualización de evidencias y dar una salida; b) las probabilidades pueden ser valores conocidos, suministrados por expertos o ser inferidas por técnicas probabilísticas; c) capacidad de actualizar su predicción o diagnóstico cambiando la entrada; d) el análisis causa-efecto se puede apoyar en juicio de expertos y no necesariamente en datos históricos; e) se pueden agregar o eliminar variables sin modificar significativamente el comportamiento de la red posterior; y f) los modelos gráficos facilitan la visualización de las variables y sus relaciones.
1.3. Objetivos y alcance de la investigación
Para aprovechar el creciente interés y desarrollo de las RB en gerencia de proyectos, el estudio tuvo como objetivo general evaluar los retrasos en actividades de construcción empleando redes bayesianas, de manera que se tenga en cuenta sus factores de influencia. Esta manera de evaluar los retrasos permitirá estimar las duraciones y monitorear los retrasos de las actividades a medida que se va desarrollando el proceso de construcción.
De manera específica, se planteó un método de aplicación de RB y se validó con un caso de estudio, analizando una red de actividades de construcción de proyectos residenciales, para lo cual se propuso:
Identificar, con base en la literatura existente, los factores de riesgo más relevantes que generan retrasos en las actividades de construcción de proyectos residenciales-
Modelar las relaciones de influencia de dichos factores de riesgo que inciden en los tiempos de ejecución de las actividades de obra, como una RB.
Estimar cuantitativamente la incidencia de los factores en las duraciones de las actividades de obra, por medio de la simulación de la RB.
2. Metodología
Para lograr los objetivos dentro del alcance planteado, se implementó una investigación basada en diseno ("Design-Based Research" -DBR, por su término en inglés), conocida también como investigación de la ciencia del diseno ("Design-Science Research" -DSR, por su término en inglés). Esta metodología permite disenar soluciones a problemas relevantes en un ambiente real, el cual ha sido aceptada por la comunidad académica como una metodología formal que facilita el aporte significativo al cuerpo de conocimiento disciplinar, a través del diseno de artefactos, herramientas, mecanismos, procedimientos o métodos (March y Smith, 1995). La DBR/DSR propone una serie de métodos que garantizan su replicación, bajo tres parámetros: releváncia, diseno y rigor (González y Quimbaya, 2012). La relevância se concibe como la aplicación de soluciones aplicadas a los requerimientos específicos de situación real. El diseno es una solución que se apoya y sustenta en investigaciones científicas publicadas, cuyo resultado enriquecerá el ejercicio disciplinar. En cuanto al rigor, se refiere a la lógica de la metodología a utilizar, que sea formalmente aceptada y que integre el entorno situacional real (el dominio o contexto de aplicación donde reside el problema) y la base del conocimiento (teorías, modelos, métodos, experiencia y artefactos existentes) para proponer una solución a partir de los requerimientos tecnológicos, de las personas y del contexto organizacional del problema (Hevner y Park, 2004). La DBR/DSR comprende básicamente cinco pasos, como se muestran en la Figura 4.
A diferencia de las metodologías de investigación convencionales, que se centran exclusivamente en explorar, describir o explicar un problema, la DBR/DSR propone soluciones a los problemas existentes y crea artefactos (i.e. herramientas, mecanismos, procedimientos o métodos) de solución bajo la formalidad de una investigación científica. Cualquier investigación científica, independientemente de su objetivo, también debe evidenciar su relevancia práctica o validez pragmática. Lógicamente, la investigación debe ser rigurosa para que sus resultados sean confiables, verdaderos y útiles.
El problema que atane a esta investigación ha sido explicado y justificado en la introducción. En la gestión de los cronogramas de obra, generalmente, no se tienen en cuenta la influencia y dependencia de factores de retraso en las actividades, ni tan poco se informa sobre el nivel de incertidumbre que se genera en la duración de las actividades, para tomar decisiones y proponer acciones correctivas. Se requiere de una alternativa de solución que represente las dependencias entre los diferentes factores y estime la influencia sobre la duración de las actividades cuantificando la incertidumbre asociada, para tomar decisiones de manera dinámica e informada en proyectos residenciales. Como artefacto de solución se propone un método para aplicar RB a la gestión de cronogramas con base en tres pasos: identificación de factores de retraso en proyectos residenciales, basado en publicaciones de investigaciones académicas; modelado de la red de factores de influencia, con base en el enfoque Bayesiano, y validado por un panel de expertos en construcción, conocedores del contexto regional; y estimación del nivel de incidencia en las duraciones de las actividades, por medio de la simulación de la RB. Finalmente, la evaluación de la propuesta se hace a través de la aplicación en un caso de estudio.
3. Desarrollo y resultados
Proponer un método de aplicación de las RB constituye la solución que pretende mejorar la estimación de duraciones y retrasos de las actividades de construcción de proyectos residenciales. A continuación, se explican los tres pasos para desarrollar el método.
3.1. Identificación de factores de retraso en proyectos residenciales
Para la identificación de los factores de retraso en proyectos residenciales se adaptó un proceso de revisión sistemática de literatura. La revisión sistemática permitió identificar aquellos factores que han sido propuestos por investigadores en el área, y que han sido publicados en revistas indexadas. En este caso, se siguió el protocolo propuesto por el Instituto Joanna Briggs para una revisión tipo Scoping Review (The Joanna Briggs Institute, 2015), ya que este tipo de revisión se ajusta al alcance de la investigación.
La revisión sistemática de literatura partió de una búsqueda en las bases de datos de Scopus y WoS, realizada el 11 de febrero de 2021, utilizando la siguiente ecuación booleana: "building projects" and "delay factors" and (limit-to (pubyear, 2012-2021) and (limit-to (doctype, ' 'ar")) and (limit-to (subjarea, "engi"). Con un listado inicial de 123 artículos identificados, se realizó un filtrado de los documentos, producto de la lectura de título, palabras claves y resumen, para seleccionar aquellos documentos que abordaran directamente el tema de interés. Posteriormente, se hizo una revisión más detallada de los documentos para identificar, en la sección de resultados, listas de factores de retraso. Para garantizar cierta reproducibilidad de los resultados de esta identificación de factores, este estudio definió como protocolo de exclusión de la revisión detallada no considerar aquellos artículos que no hubiesen utilizado un sistema de priorización o ranking de factores basado en el índice relativo de importancia (Relative Important Index -R11, por sus siglas en inglés), y que no hubiesen adoptado un sistema de calificación con base en una escala Likert de cinco puntos. Finalmente se obtuvo una muestra de trece (13) artículos, de los cuales se extrajeron los primeros diez (10) factores de retraso priorizados por sus respectivos R11s.
Con base en los diez factores de retraso de cada artículo de la muestra final, se identificaron 128 factores de riesgos de retrasos en proyectos residenciales. Adicionalmente, este resultado se analizó comparativamente con un estudio anterior realizado por Mejía et al. (2020) y se adicionaron 70 factores nuevos a la clasificación, para reunir finalmente una lista de 198 factores. Se efectuó un análisis semàntico para agrupar estos 198 factores utilizando algoritmos de minería de texto con el paquete computacional Orange, programado en Python y de código libre (Demsar et al., 2013). Se emplearon dos algoritmos de clasificación: Hirerarchical Clustering y K-means; con el primero se realizó el análisis semàntico de los enunciados de los factores, mientras que, con el segundo, se realizó un análisis cuantitativo de los R11s de cada factor. Finalmente, se redujo la dimensionalidad de los factores a 11 factores relevantes, los cuales conformaron la RB de factores de influencia (ver Tabla 1).

3.2. Modelo de la RB de influencia
Una vez identificado los factores de retraso más relevantes, se procedió a modelar la red de influencia de dichos factores, con base en el fundamento de las RB. Se obtuvo el gráfico acíclico dirigido, representando los factores y sus dependencias. Este modelo de red se realizó con base en las apreciaciones y validaciones de un grupo de quince (15) profesionales expertos en el área de la construcción, cuya caracterización se muestra en la Figura 5.

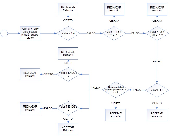
El grupo de expertos valoró la relación de influencia entre factores. En una matriz de influencia, donde las columnas representan los once (11) factores, interpretados como causas, y las filas representan los mismos once (11) factores, pero en este caso, interpretados como consecuencias, los expertos debían cuantificar el nivel de influencia con base en una escala de 0 a 2. El valor de cero (0) representa que no hay relación de influencia alguna; el valor de uno (1) representa una relación de influencia débil; y finalmente, el valor de dos (2) representa una relación de influencia. Se promediaron las respuestas dadas y los resultados fueron sometidos a una validación lógica de aceptación-rechazo. Este procedimiento consiste en someter el resultado promedio de la valoración de cada relación de influencia de la matriz a un conjunto de condiciones lógicas de aceptación y rechazo, como lo propone Nasir et al. (2003), pero adaptado a una escala de tres valores (i.e. 0, 1, 2) y al número de expertos que participaron en la valoración (ver Figura 6).

En la Figura 6, W representa el parâmetro débil que corresponde a la cantidad de personas que respondieron como "muy en desacuerdo" a la relación, S representa el parâmetro fuerte que corresponde a la cantidad de personas que respondieron como "algo de acuerdo" o "muy de acuerdo" a la relación."
Luego del procedimiento de validación lógica, se optimizó el modelo para ajustar las relaciones de influencia, de manera que, para un determinado factor efecto, se relacionen máximo de tres (3) factores causa, con el fin de no complejizar el modelo y obtener las tablas de probabilidad de una manera más práctica. A continuación, se presenta el modelo de la RB de influencia finalmente obtenido (ver Figura 7). Para nuestro caso de estudio, se asumió que esta red de influencia afectaría a todas y a cada una de las actividades del proyecto, bajo las mismas circunstancias. El nodo final de la RB reflejará el efecto acumulado de toda la RB, interpretado como la duración de la actividad en días.

3.3. Estimación de la incidência de los factores
Para estimar la incidencia de los factores en las duraciones de las actividades se emplearon las tablas de probabilidad condicional (TPC) para simular las diferentes condiciones o escenarios posibles de la RB. Una TPC muestra la probabilidad de ocurrencia de un evento X con respecto a otro evento Y. Estas probabilidades condicionales pueden estimarse automáticamente o a partir de un juicio de expertos (López, 2012). Este estudio acudió al juicio de expertos para obtener las tablas de probabilidad condicional, conformado por seis (6) profesionales con experiencia en el área disciplinar, de los cuales tres de ellos contaban con más de 30 anos de ejercicio profesional.
La TPC se configuré de tal manera que se consideraran dos escenarios para cada factor-causa: cuando está presente y cuando está ausente en relación con el factor-efecto. En cuanto al efecto, se propuso cuantificar la influencia del factor-causa con base en la siguiente escala cualitativa: nivel muy bajo [0%-25%], nivel bajo [26%-45%], nivel medio [46%-65%], nivel alto [66%-85%], y nivel muy alto [86%-100%]. Esta escala permitió tener una referencia para los expertos encuestados, ya que en anteriores estudios se ha manifestado la dificultad que se presenta al dar una apreciación cuantitativa específica por parte de los expertos (Edwards, 1995).
Dentro del control de los resultados de la cuantificación, se verificó que en ninguna valoración por parte de los expertos de las relaciones de incidencia existiese una diferencia mayor a 30 puntos porcentuales; este criterio establecido de manera subjetiva, a juicio de algunos autores es más que razonable (Nasir et al.. 2003). Finalmente, se promediaron los resultados de los seis expertos y se obtuvo la TPC para el estudio. A manera de ejemplo, se presenta como se estimaron las probabilidades condicionales para la relación entre los factores "problemas de viabilidad del proyecto" y "problemas financieros y de pagos" (ver Tabla 2). De acuerdo a los resultados de los expertos, se interpreta que, si existen o existieron "problemas de viabilidad del proyecto", hay un 87,5% de probabilidad que se presenten "problemas financieros y de pago"; mientras que, si no existiese "problemas de viabilidad del proyecto", de todas maneras, se espera un 52,5% de probabilidad que se presenten "problemas financieros y de pago". El estudio calculó la TPC para todos los once (11) factores identificados.

3.4. Caso de aplicación y validación
Para la validación del método de aplicación de RB se eligió un proyecto como caso de estudio. El proyecto seleccionado está ubicado en la ciudad de Bucaramanga, Colombia. Este proyecto corresponde a la construcción de dos torres residenciales con un área construida de 38.433 metros cuadrados, 20 pisos y 6 sótanos por torre; 308 unidades habitacionales y 12 locales comerciales. La cimentación del proyecto consistió en pilotes pre-excavados de 1 metro de diámetro y con una profundidad que oscilaba entre los 20 y 25 metros, a partir de la parte inferior de las vigas de cimentación, arriostrados en su cabeza por un sistema de vigas y viguetas que conforman una placa de cimentación sobre toda el área del proyecto.
Para la validación se seleccionó un conjunto de actividades correspondientes al capítulo obras de geotecnia (ver Figura 8). De este conjunto de actividades se recopiló información de la programación, como cantidades de obra, recursos materiales, cantidad de equipos, alcance de cada actividad y las limitaciones constructivas. La información más relevante para la validación fue la duración programada y la duración real de cada actividad.

Una vez recopilada toda la información necesaria para la validación, se determinó la ruta crítica del capítulo obras de geotecnia y se propusieron las distribuciones triangulares para las actividades críticas, ya que son las de mayor complejidad y en donde se presentaron mayores retrasos en la ejecución real de la obra (ver Tabla 3). Para efectos prácticos de estimación, se estandarizaron las duraciones propuestas para los tiempos de la distribución triangular, y los tiempos optimistas se parametrizaron en cero (0,0). Adicionalmente, se configuraron los escenarios posibles de las relaciones de influencia, considerando los factores padre-hijo inmediatos. Para el caso de estudio, como se muestra en la Figura 7, los factores inmediatos a considerar para la duración de una actividad son "cambios en el alcance" y "supervisión del trabajo", los cuales se describen bajo cuatro (4) escenarios posibles como se muestra en Tabla 3. La simulación de las condiciones y escenarios de la RB se realizó con los algoritmos de la librería Pgmpy de Python (Ankan y Panda, 2015) y el programa computacional Elvira (Cano, 2001). A continuación, se presenta el modelo de RB y la simulación de la actividad MOVIMIENTO DE TIERRAS T2 en Elvira (ver Figura 9). Sobre el lado derecho de la Figura 9 se observa el modelo de RB con las probabilidades de influencia de cada factor bajo los dos escenarios (i.e. presente o ausente); y sobre el lado izquierdo, se puede observar la simulación de la influencia de estos factores sobre la duración de la actividad (i.e. movimiento de tierras de la torre 2 (T2)), a través de la distribución de probabilidad de la duración de dicha actividad.


Obtenidas las probabilidades de la duración de la actividad, se proyectó la distribución de probabilidad acumulada resultante, con el fin de analizar y estimar las duraciones, de acuerdo con la probabilidad de ocurrencia deseada. Por ejemplo, para una probabilidad de ocurrencia del 50% (P50) se observó que la duración estimada es de 199 días, mientras que, para una probabilidad de ocurrencia del 90% (P90), la duración estimada es de 212 días (ver Figura 10).

El enfoque Bayesiano permite incluir nueva evidencia y hacer uso de ella para recalcular las probabilidades e inferir nuevas estimaciones. Este recurso se puede emplear para hacer seguimiento en obra a las actividades de la ruta crítica del cronograma, y mantener actualizada la información para tomar decisiones bajo condiciones reales. El siguiente ejemplo muestra esta aplicabilidad de la RB. En este caso, siguiendo con la misma actividad de análisis (i.e. movimiento de tierras T2), se actualizaron las condiciones de algunos factores de influencia: se determinó que no existen problemas de viabilidad del proyecto, ni tampoco existen problemas en las condiciones del contrato, pero si se tiene evidencia de la posibilidad de presentarse problemas externos al proyecto, ya que llegó la temporada de lluvias a la zona, al igual que, se encontró evidencia de la posibilidad presentarse cambios en el alcance. Estas nuevas condiciones generan una nueva TPC y, por ende, una nueva distribución de probabilidad de la duración de la actividad bajo observación (ver Figura 11). Sobre el lado derecho de la Figurali se observa el modelo de RB con las probabilidades actualizadas en los dos escenarios (i.e. presente o ausente); y sobre el lado izquierdo se observa la simulación de la influencia con una distribución de probabilidad actualizada de la duración de dicha actividad.

Bajo estas nuevas condiciones y actualizada la distribución de probabilidad de la duración de la actividad, la estimación de la duración al P50 fue de 202 días, mientras que la estimación de la duración al P90 fue de 214 días; adicionalmente se observa una tendencia de las probabilidades a acumularse en días posteriores al día 180 (ver Figura 12), a diferencia de la distribución anterior, que el punto inicial fue al día 173 (ver Figura 10).

Finalmente, se analizaron todas las actividades del capítulo obra de geotecnia, y especialmente las que pertenecen a la ruta crítica. Como pr uebadevalidación se realizó una comparación de los resultados de la simulación del modelo de RB, con una probabilidad acumulada del 50% (P50), una probabilidad acumulada del 90% (P90), la programación tradicional y la duración real de la actividad (ver Tabla 4).

De acuerdo con los resultados de la Tabla 4, se observó que las distribuciones de probabilidad actualizadas permitieron estimar las duraciones de manera informada. En los casos que se estimaron las duraciones con 50% de probabilidad de ocurrencia, estas fueron muy cercanas a las duraciones reales. En movimiento de tierras T2, la diferencia fue de seis (6) días. Esta es una manera de evaluar los retrasos con base en información que se actualiza, en la medida que avanza la construcción. Se pueden plantear diversos escenarios para evaluar la probabilidad de retraso en las actividades, teniendo en cuenta los factores y su nivel de ocurrencia e influencia. Se recomienda que las evaluaciones de retrasos planteen diversos escenarios posibles, de acuerdo con la experiencia de los profesionales de obra y acompanado de un análisis de riesgos y de buenas prácticas de gestión por parte del equipo de gerencia en obra.
4. Discusión
El método propuesto es una aplicación práctica de la RB a los cronogramas, en especial al método de la ruta crítica, con algunas diferencias frente a las propuestas que le han precedido. Mientras que estudios previos han integrado las RB a los métodos tradicionales de programación de actividades, pero durante las etapas de planificación, previas a la construcción (Fitzsimmons et al.. 2020; Kim y Reinschmidt, 2009; Ourdev, Abourizk y Al-Bataineh, 2007), la propuesta de este estudio muestra la aplicación de las RB cuando se actualiza la información, situación que se presenta dentro del monitoreo y seguimiento en obra, cuando algunas condiciones internas o externas del proyecto cambian e influencian las duraciones de las actividades.
El interés en predecir la duración de actividades de esta propuesta coincide con los trabajos de Caron, Ruggeri, y Pierini (2016); Cho y Covaliu (2003); Kim y Reinschmidt (2011), sin embargo, estos trabajos han hecho uso del teorema de Bayes y la inferencia Bayesiana sin tener en cuenta los factores de riesgo que podrían afectar las duraciones. La propuesta planteada en esta investigación permite analizar diferentes escenarios para evaluar la probabilidad de retraso en las actividades, teniendo en cuenta los factores y su nivel de ocurrencia e influencia en la medida que se ejecuta la obra y se actualiza la información de los factores de influencia.
Mientras que se encontraron propuestas de RB que apoyan procesos básicos de análisis, ya sea haciendo énfasis en los modelos de RB y sus características (Ahmadu, Ibrahim, Ibrahim y Adogbo, 2020), o en la simulación de dichas RB (Chen, Lu y Li, 2021 ) con técnicas difusas o de Montecarlo como en los trabajos de Rezakhani (2020) y Namazian et a.L (2019) respectivamente, este estudio plantea un método que integra el modelado y la simulación haciendo énfasis en los factores de influencia sobre las actividades, con fundamento Bayesiano.
El modelo de RB propuesto busca simplificar la red de factores de retraso que influyen en las duraciones de las actividades, apoyándose en estudios previos que han identificado dichos factores (Abbasnezhad et al., 2020; Luu et al 2009), y en estudios que tratan la dependencia entre estos factores (Mo, 2007; Mo y Zhao, 2008); no obstante, la presente propuesta, al igual que los estudios previos, no considera el análisis de la asignación de recursos dentro del modelo (Wu, Zhang, Zhang, Liu y Meng, 2013), ni la influencia de la limitada disponibilidad de ellos (Han y Tong, 2015) para estimar las duraciones de las actividades.
En cuanto a la simulación de la RB realizada, aunque se ha propuesto la simulación jerárquica (Zhang, Du, Sa y Wang, 2014) y simulaciones híbridas (Ahmadu et al., 2020), la propuesta del presente estudio se basó en el fundamento de la simulación de Montecarlo (Chen et al., 2021b), que consiste en una simulación de probabilidades para predecir ocurrencias de un evento incierto. Los benefícios de la simulación de factores de riesgo en obra, permitirán hacer análisis de los efectos al finalizar el proyecto, insumo importante para toma de decisiones. La importancia de este aspecto ha sido descrita por algunos autores que integran la simulación de las RB a métodos de control como el valor ganado (Chen et al., 2020; Mostafa, 2019).
Los estudios previos de RB como el de Mo (2007), que buscan predecir la duración de las actividades han utilizado un enfoque diferente a lo propuesto en esta investigación, ya que relaciona la influencia entres actividades en vez de los factores de riesgo incidiendo sobre estas. Otros estudios similares, como el de Eshtehardian y Khodaverdi (2016); JokoWahyuAdi y Anwar (2016); y Luu et al. (2009) relacionan factores de retraso de manera similar a este estudio, sin embargo la diferencia de nuestra propuesta consiste en que con base en una revisión de literatura de factores de retraso de proyectos residenciales se seleccionaron los factores más influyentes, con base en técnicas de minería de datos, que posteriormente fueron ajustados y validados al contexto colombiano por una panel de expertos. No obstante, el trabajo de Micán et al. (2014) propone una RB que ayuda a identificar factores de riesgo en el contexto colombiano, pero no predice su influencia en las duraciones de las actividades.
Este estudio encontró que existen algoritmos disenados para estimar las probabilidades y parámetros de una RB atendiendo a diferentes condicionantes estadísticos, como el HC (Ascenso de colina), el ELR (Extención estructrural para regresión logística) y el EM (Esperanza-Maximización). Se identificaron paquetes computacionales que utilizan estos algoritmos, como Netica (Edwards, 1995; Spirtes, Glymour y Scheines, 1991), AgenaRisk (Fenton y Neil, 2018), Hugin (Hugin Expert A/S, 1998), o Genie (Bayesfusion, 1998). Para nuestro caso se emplearon paquetes computacionales de uso libre como Elvira (Cano, 2001 ) y algunos algoritmos de librerías de Python como PYCM3 que utiliza el método de Monte Carlo Márkov Chain (Salvatier, Wiecki y Fonnesbeck, 2016).
Finalmente, se encontró que algunas RB se simulan con la discretización de los nodos cuando se utilizan variables continuas, como lo es el tiempo de ejecución de una actividad (Abbasnezhad et al., 2020; Ankan y Panda, 2015; PiSirir, Su yYet, 2020), de manera que el nodo de la actividad analizada funcione de forma análoga a los nodos de riesgos, utilizando una distribución triangular. La distribución triangular ya ha sido implementada en anteriores trabajos y se han obtenido resultados óptimos (Abbasnezhad et al., 2020; Ankan y Panda, 2015; Pigirir et al., 2020). Este estudio basó la simulación de la incidencia a través de nodos discretos, adoptando distribuciones triangulares para las probabilidades y una escala de 0 a 2 para valorar el nivel de influencia de dichos factores. De esta manera, se pretende facilitar las aplicaciones en contextos reales de obra.
5. Conclusiónes
Mitigar la influencia de factores de retraso en los proyectos de construcción es un reto para el sector, ya que las soluciones deben incluir la dependencia y la influencia de dichos factores sobre la duración de las actividades. Según la búsqueda de literatura, pareciera que no hay un amplio desarrollo de aplicaciones de RB para hacer seguimiento y control en tiempo real de las actividades en obra, que reflejen lo que está sucediendo en el proyecto, y que sea de fácil implementación. El método propuesto en este estudio mostró cómo evaluar la influencia de los factores de retraso en la duración de las actividades de la obra mediante técnicas de RB. Los resultados y la aplicación a un caso de estudio de proyectos residenciales evidenciaron que la aplicación de las RB es una solución que puede apoyar a la gerencia en la gestión de las actividades de obra, hacer seguimiento y tomar decisiones sobre el rendimiento del proceso de construcción, cada vez que las condiciones de los factores que influyen cambien.
El método propuesto implica tres pasos. En primer lugar, se identifican los principales factores de retraso que afectan a las actividades de proyectos residenciales; en segundo lugar, se disena un modelo de influencia en forma de RB; y, en tercer lugar, se estima la influencia integrada de dichos factores mediante la simulación de la RB. Las RB son herramientas de análisis emergentes en el sector de gerencia de proyectos de la construcción; estas proveen una fortaleza al manejar la incertidumbre de las actividades de los proyectos, por lo que implementarlas en los cronogramas de obra, se convierte en una solución eficaz ante la complejidad que genera la estimación de las duraciones de las actividades en un proyecto. Las RB facilitan la estimación de una distribución de probabilidad más cercana a la realidad, al considerar el efecto de varios factores de influencia.
Un modelo de red de actividades, construido con base en RB y su simulación bajo diferentes escenarios, posee una fortaleza en la predicción de la duración de actividades, una vez se encuentre el proyecto en ejecución y se conozcan nuevas evidencias. Estas evidencias pueden integrarse al modelo y simular los efectos en la medida que avanza el proyecto, incluyendo lo que sucede en obra. De esta manera se mejora el proceso de estimación tradicional de los cronogramas, donde se evalúa de manera discreta y deterministica el resultado final, bajo un escenario que muchas veces no concuerda con la realidad de la obra. La simulación de la RB permite analizar diferentes escenarios para evaluar la probabilidad de retraso en las actividades, teniendo en cuenta los factores y su nivel de ocurrencia e influencia en la medida que se ejecuta la obra y se actualiza la información de los factores de influencia. Se empleó la simulación de ocurrencias de eventos inciertos con base en probabilidades, usando el software libre Elvira, a través de nodos discretos y distribuciones triangulares.
6. Limitaciones, recomendaciones y futuras investigaciones
Debido a los escasos estudios publicados sobre factores de retrasos en proyectos residenciales dentro del contexto colombiano, es indispensable recomendar futuras investigaciones que sistematicen la información sobre el desempeno de los proyectos dentro del contexto colombiano para disponer de datos e información ajustados a la realidad. Esta recomendación se alinea con lo manifestado en el CONPES 3975 que busca la transformación digital para mejorar la productividad.
El método de aplicación de RB propuesto y desarrollado en este estudio se ve limitado por las interpretaciones subjetivas de los profesionales en la valoración de la influencia de los factores. Una solución a dicha limitación podria suplirse al implementar algoritmos automáticos para la implementación de RB, y para esto, se requiere de estudios que propongan métodos que hagan uso de las nuevas herramientas automatizadas de la analítica de datos y de la inteligencia artificial.
El método propuesto en este estudio consideró dos posibles estados de cada factor de retraso: ausente y presente; futuras investigaciones podrían considerar más estados o utilizar una distribución de probabilidad para considerar condiciones intermedias. Adicionalmente, para la estimación de la duración de las actividades podría investigarse el utilizar otro tipo de distribuciones de probabilidad, diferente a la triangular, que se ajusten al comportamiento real de la actividad. Como una última recomendación, debido a que la propuesta de aplicación asumió que las actividades del cronograma son independientes, estudios futuros podrían considerar la dependencia o condicionalidad entre las actividades, además de la dependencia de factores de retraso.
Referencias bibliográficas
ABBASNEZHAD, Kiazad; ANSARI, Ramin; MAHDIKHANI, Mahdi. Schedule risk assessments using a precedence network: an object-oriented Bayesian approach. In: Iranian Journal of Science and Technology, Transactions of Civil Engineering. 23, November, 2020. No. 46 p. 1737-1753 https://doi.org/10.1007/s40996-020-00550-2
AFORLA Bright; WOODE, Anthony; AMOAH, David Kwame. Causes of delays in highway construction projects in Ghana. In: Civil and Environmental Research. 2016. vol. 8, no. 11 p. 69-76. https://www.11ste.org/Journals/index.php/CER/article/view/33879
AHMADU, Hassan Adaviriku; IBRAHIM, Ahmed Doko; IBRAHIM,Yahaya Makarfi; ADOGBO, Kulomri. Incorporating aleatory and epistemic uncertainties in the modelling of construction duration. En: Engineering, Construction and Architectural Management. 27, abril, 2020. vol. 27, no. p. 2199-2219. https://doi.org/10.1108/ecam-06-2019-0304
AIBINU, Ajibade Ayodeji; ODEYINKA, Henry Agboola. Construction Delays and Their Causative Factors in Nigeria. In: Journal of Construction Engineering and Management. Julio, 2006. vol. 132, no. 7, p. 667-677. https://doi.org/10.1061/(asce)0733-9364(2006)132:7(667)
AMOATEY, Charles Teye; ANKRAH, Alfred N11 Okanta. Exploring critical road project delay factors in Ghana. In: Journal of Facilities Management. 15, mayo, 2017. vol. 15, no. 2, p. 110-127. https://doi.org/10.1108/jfm-09-2016-0036
ANKAN, Ankur; PANDA Abinash. pgmpy: Probabilistic Graphical Models using Python. In: Python in Science Conference (Austin, Texas). SciPy, 2015 https://doi.org/10.25080/majora-7b98e3ed-001
ASIEDU, Richard Ohene; GYADU-ASIEDU, William. Assessing the predictability of construction time overruns using multiple linear regression and Markov chain Monte Carlo. In: Journal of Engineering, Design and Technology. 4, November, 2019. vol. 18, no. 3, p. 583-600. https://doi.org/10.1108/jedt-06-2019-0160
ASSAF, Sadi A.; AL-HEJJI, Sadiq. Causes of delay in large construction projects. In: International Journal of Project Management. Mayo, 2006. vol. 24, no. 4 p. 349-357. https://doi.org/10.1016/j.ijproman.2005.11.010
BAYESFUSION. GeNIe Modeler - BayesFusion. BayesFusion. (1998). https://www.bayesfusion.com/genie/
CANO, A. Home Page Elvira System. (2001). https://leo.ugr.es/elvira/
CARON, Franco; RUGGERI, Fabrizio; PIERINI, Beatrice. A Bayesian approach to improving estimate to complete. In: International Journal of Project Management. November, 2016. vol. 34, no. 8, p. 1687-1702. https://doi.org/10.1016/j.ijproman.2016.09.007
CHANG, Andrew Shing-Tao. Reasons for Cost and Schedule Increase for Engineering Design Projects. In: Journal of Management in Engineering. January, 2002. vol. 18, no. 1, p. 29-36. https://doi.org/10.1061/(asce)0742-597x(2002)18:1(29)
CHEN, Long, et al. Bayesian Monte Carlo Simulation-Driven Approach for Construction Schedule Risk Inference. In: Journal of Management in Engineering. March, 2021. vol. 37, no. 2, p. 04020115. https://doi.org/10.1061/(asce)me.1943-5479.0000884
CHEN, Zhi; DEMEULEMEESTER, Erik; BAI, Sijun; GUO, Yuntao. A Bayesian approach to set the tolerance limits for a statistical project control method. In: International Journal of Production Research. 27. June, 2019. vol. 58, no. 10, p. 3150-3163. https://doi.org/10.1080/00207543.2019.1630766
CHO, Sungbin; COVALIU, Zvi. Sequential estimation and crashing in PERT networks with statistical dependence. In: International Journal of Industrial Engineering: Theory Applications and Practice. December, 2003. vol. 10, no. 4, p. 391-399.
CHOWDHARY K. R. Fundamentals of Artificial Intelligence. New Delhi: Springer India, 2020. https://doi.org/10.1007/978-81-322-3972-7
CONTRALORÍA GENERAL DE LA NACIÓN. En riesgo 103 obras del Fondo de Adaptación por $ 561 mil millones - Informes - Contraloría General de la República. (2020). https://www.contraloria.gov.co/resultados/informes?p_p_id=101&p_p_lifecycle=0&p_p_state=maxi-mized&p_p_mode=view&_101_struts_action=/asset_publisher/view_content&_101_assetEntryId=2056247&_101_type=con-tent&_101_urlTitle=eltiempo-com-en-riesgo-103-obras
DEMSAR, J; CURK, T; ERJAVEC, A; GORUP C; HOCEVAR, T; MILUTINOVIC, M; MOZINA, M; POLAJNAR, M; TOPLAK, M; STARIC, A; STAJDOHAR, M; UMEK, L; ZAGAR, L; ZBONTAR, J; ZITNIK, M; ZUPAN, B Orange: Data Mining Toolbox in Python De:, Journal of Machine Learning Research. Agosto, 2013, p. 2349-2353. Orange: Data Mining Toolbox in Python
EDWARDS, Leslie. Practical risk management in the construction industry In:Thomas Telford Publishing, 1995 https://doi.org/10.1680/prmitci.20641
ENSHASSI, Adnan; MOHAMED, Sherif; ABUSHABAN, Saleh. FACTORS AFFECTING THE PERFORMANCE OF CONSTRUCTION PROJECTS IN THE GAZA STRIP. In: JOURNAL OF CIVIL ENGINEERING AND MANAGEMENT. June, 2009. vol. 15, no. 3, p. 269-280. https://doi.org/10.3846/1392-3730.2009.15.269-280
ESHTEHARDIAN, Ehsan; KHODAVERDI, Saeed. A Multiply Connected Belief Network approach for schedule risk analysis of metropolitan construction projects. In: Civil Engineering and Environmental Systems. 26, mayo, 2016. vol. 33, no. 3 , p. 227-246. https://doi.org/10.1080/10286608.2016. 1184492
FENTON, Norman; NEIL, Martin. Bayesian Network Software AgenaRisk. (2018). https://www.agenarisk.com/
FITZSIMMONS, John; HONG, Ying; BRILAKIS, Ioannis. Improving Construction Project Schedules before Execution. In: 37th International Symposium on Automation and Robotics in Construction (27-29, October, 2020: Kitakyushu, Japan). International Association for Automation and Robotics in Construction (IAARC), 2020 https://doi.org/10.22260/isarc2020/0157
GARDONI, Paolo; REINSCHMIDT, Kenneth F.; KUMAR, Ramesh. A Probabilistic Framework for Bayesian Adaptive Forecasting of Project Progress. In: Computer-Aided Civil and Infrastructure Engineering. Abril, 2007. vol. 22, no. 3, p. 182-196. https://doi.org/10.1111/j.1467-8667.2007.00478.x
GONDIA, Ahmed; SIAM, Ahmad; EL-DAKHAKHNI, Wael; NASSAR, Ayman. Machine Learning Algorithms for Construction Projects Delay Risk Prediction. In: Journal of Construction Engineering and Management. January, 2020. vol. 146, no. 1, p. 04019085. https://doi.org/10.1061/(asce)co.1943-7862.0001736
GONZALES, Rafael; QUIMBAYA Alexandra. La investigación científica basada en el diseno como eje de proyectos de investigación en ingeniería. In: Conference: Reunión Nacional ACOFI (12, septiembre, 2012: Medellín, Colombia).
HAN, Wenming; TONG, Di. Research on Detection and Resolution of Resource Conflict of Virtual Cell Considering New Task Insertion. In: MATEC Web of Conferences. 2015. vol. 22, p. 01046. https://doi.org/10.1051/matecconf/20152201046
HEVNER, Alan; March, Salvatore; PARK, Jinsoo; RAM, Sudha. Design Science in Information Systems Research. In: MIS Quarterly. 2004. vol. 28, no. 1, p. 75. https://doi.org/10.2307/25148625
Hugin Expert A/S. Hugin software (1998). https://www.hugin.com/
JOHANNESSON, Paul; PERJONS, Erik. An Introduction to Design Science. Cham: Springer International Publishing, 2021 https://doi.org/10.1007/978-3-030-78132-3
JOKOWAHYUADI, Tri; F, Fahirah; ANWAR, Nadjadji. Probabilistic prediction of time performance in building construction project using Bayesian Belief Networks-Markov Chain. In: ARPN Journal of Engineering and Applied Sciences. Agosto, 2016. vol. 11, no. 15, p. 9454-9460. https://www.researchgate.net/publication/307568315_Probabilistic_prediction_of_time_performance_in_building_construction_project_using_Bayesian_Be-lief_Networks-Markov_Chain
KANAPECKIENE, L; KAKLAUSKAS, A; ZAVADSKAS, E.; SENIUT M et al. Integrated knowledge management model and system for construction projects. In: Engineering Applications of Artificial Intelligence. October, 2010. vol. 23, no. 7, p. 1200-1215. https://doi.org/10.1016/j.engappai.2010.01.030
KHODAKARAMI, Vahid; FENTON, Norman; NEIL, Martin. Project Scheduling: Improved Approach to Incorporate Uncertainty Using Bayesian Networks. In: Project Management Journal. Junio, 2007. vol. 38, no. 2, p. 39-49. https://doi.org/10.1177/875697280703800205
KIM, Byung-cheol; REINSCHMIDT, Kenneth F. Probabilistic Forecasting of Project Duration Using Bayesian Inference and the Beta Distribution. In: Journal of Construction Engineering and Management March, 2009. vol. 135, no. 3, p. 178-186. https://doi.org/10.1061/(asce)0733-9364(2009)135:3(178)
LUO, Lan; ZHANG, Limao; WU, Guangdong. Bayesian Belief Network-Based Project Complexity Measurement Considering Causal Relationships. In: Journal of Civil Engineering And Management. 21, February, 2020. vol. 26, no. 2 , p. 200-215. https://doi.org/10.3846/jcem.2020.11930
LUU, Van Truong, et al. Quantifying schedule risk in construction projects using Bayesian belief networks. In: International Journal of Project Management. January, 2009. vol. 27, no. 1, p. 39-50. https://doi.org/10.1016/j.ijproman.2008.03.003.
MARCH, Salvatore T.; SMITH, Gerald F. Design and natural science research on information technology. In: Decision Support Systems. Diciembre, 1995. vol. 15, no. 4, p. 251-266. https://doi.org/10.1016/0167-9236(94)00041-2
MEJIA, Guillermo; SÁNCHEZ, Omar; CASTANEDA Karen; PELLICER, Eugenio. Delay causes in road infrastructure projects in developing countries. En: Revista de la construction. Agosto, 2020. vol. 19, no. 2, p. 220-234. https://doi.org/10.7764/rdlc.19.2.220-234
MICÁN, C. A.; JIMENEZ, V.; PEREZ, J; BORRERO, J Schedule risk analysis in construction project using RFMEA and Bayesian networks: The Cali-Colombia case study. In: 2013 IEEE International Conference on Industrial Engineering and Engineering Management (IEEM) (10-13, December, 2013: Bangkok, Thailand) IEEE, 2013 https://doi.org/10.1109/ieem.2013.6962445
MO, Jun-Wen. Model for Construction Project Scheduling and Updating Considering the Dependent Randomness of Activities. In: 2007 International Conference on Wireless Communications, Networking and Mobile Computing (21-25, September, 2007: Shanghai, China). IEEE, 2007 https://doi.org/10.1109/wicom.2007.1267
MO, JunWen; ZHAO, Zhe. Using Hybrid Bayesian Networks to Model Dependent Project Scheduling Networks. In: 2008 Fourth International Conference on Natural Computation (18-20, October, 2008: Jinan, Shandong, China). IEEE, 2008 https://doi.org/10.1109/icnc.2008.734
MOSTAFA, Kareem; HEGAZY, Tarek. Potential of Bayesian Networks for Forecasting the Ripple Effect Of Progress Events. In: Growing with youth - Croître avec les jeunes (12, june, 2015: Montreal, Canada). https://www.csce.ca/elf/apps/CONFERENCEVIEWER/conferences/2019/pdfs/PaperPD-Fversion_74_0604104637.pdf.
NAMAZIAN, Ali; YAKHCHALI, Siamak Haji; YOUSEFI, Vahidreza; TAMOSAITIENÉ, Jolanta. Combining Monte Carlo Simulation and Bayesian Networks Methods for Assessing Completion Time of Projects under Risk. In: International Journal of Environmental Research and Public Health. 10, December, 2019. vol. 16, no. 24, p. 5024. https://doi.org/10.3390/ijerph16245024
NASIR, Daud; MCCABE, Brenda; HARTONO, Loesie. Evaluating Risk in Construction-Schedule Model (ERIC-S): Construction Schedule Risk Model. In: Journal of Construction Engineering and Management. October, 2003. vol. 129, no. 5, p. 518-527. https://doi.org/10.1061/(asce)0733-9364(2003)129:5(518)
OURDEV, Ivan; SIMAAN ABOURIZK; MOHAMMED AL-BATAINEH. Simulation and uncertainty modeling of project schedules estimates. In: 2007 Winter Simulation Conference (9-12, December, 2007: Washington, DC, USA). IEEE, 2007 https://doi.org/10.1109/wsc.2007.4419846
PIÇIRIR, Erhan; SÜ, Yasemin; YET, Barbaros. Integrating Risk into Project Control Using Bayesian Networks. In: International Journal of Information Technology & Decision Making. Agosto, 2020. vol. 19, no. 05, p. 1327-1352. https://doi.org/10.1142/s0219622020500315
QAZI, Abroon; QUIGLEY, John; DICKSON, Alex; KIRYTOPOULOS, Konstantinos. Project Complexity and Risk Management (ProCRiM): Towards modelling project complexity driven risk paths in construction projects. In: International Journal of Project Management. October, 2016. vol. 34, no. 7, p. 1183-1198. https://doi.org/10.1016/j.ijproman.2016.05.008
REZAKHANI, Pejman. Hybrid fuzzy-Bayesian decision support tool for dynamic project scheduling and control under uncertainty. In: International Journal of Construction Management. 9, October, 2020. p. 1-13. https://doi.org/10.1080/15623599.2020.1828539
RIVERA, Miller. El Papel De Las Redes Bayesianas En La Toma De Decisiones. En: Simulación al servicio de la academia. Febrero, 2011. https://www.urosario.edu.co/Administracion/documentos/investigacion/laboratorio/miller_2_3.pd
SABILLON, Chris; RASHIDI, Abbas; SAMANTA, Biswanath; DAVENPORT, Mark; ANDERSON, David. Audio-Based Bayesian Model for Productivity Estimation of Cyclic Construction Activities. In: Journal of Computing in Civil Engineering. January, 2020. vol. 34, no. 1, p. 04019048. https://doi.org/10.1061/(asce)cp.1943-5487.0000863
SALVATIER, John; WIECKI, Thomas V.; FONNESBECK, Christopher. Probabilistic programming in Python using PyMC3. In: Peer J Computer Science. 6, abril, 2016. vol. 2, p. e55. https://doi.org/10.7717/peerj-cs.55
SANTOSO, Djoen San; SOENG, Sothy. Analyzing Delays of Road Construction Projects in Cambodia: Causes and Effects. In: Journal of Management in Engineering. November, 2016. vol. 32, no. 6 , p. 05016020. https://doi.org/10.1061/(asce)me.1943-5479.0000467
THE JOANNA BRIGGS INSTITUTE. The Joanna Briggs Institute Reviewers' Manual 2015 Methodology for JBI Scoping Reviews., 2015.
VALLEJO, José; GUTIÉRREZ, Laura; PELLICER, Eugenio; PONZ, José. Behavior in terms of delays and cost overrun of the construction of Public infrastructure in Colombia. In: Sibragec - Elagec 2015 (7, October, 2015: San Carlos, Brasil). https://doi.org/10.13140/RG.2.1.2496.5849
WU, J.; ZHANG, W. Y.; ZHANG, S; LIU,; MENG, X. A matrix-based Bayesian approach for manufacturing resource allocation planning in supply chain management. In: International Journal of Production Research. March, 2013. vol. 51, no. 5, p. 1451-1463. https://doi.org/10.1080/00207543.2012.69396 6.ZHANG,
ZHANG, Sherong; DU, Chengbo; SA, Wenqi; WANG, Chao; WANG, Gaohui. Bayesian-Based Hybrid Simulation Approach to Project Completion Forecasting for Underground Construction. In: Journal of Construction Engineering and Management. January, 2014. vol. 140, no. 1 , p. 04013031. https://doi.org/10.1061/(asce)co.1943-7862.0000764
Notas
Notas de autor