Artículos de Investigación
PERCEPCIONES DE PAZ Y CONFLICTO ARMADO EN ACTORES ESCOLARES
Perceptions of Peace and Armed Conflict in School Actors
PERCEPCIONES DE PAZ Y CONFLICTO ARMADO EN ACTORES ESCOLARES
Investigación y Desarrollo, vol. 31, núm. 2, pp. 192-227, 2023
Fundación Universidad del Norte
Recepción: 05 Julio 2022
Aprobación: 05 Agosto 2022
RESUMEN: El objetivo de este artículo es describir las percepciones de estudiantes y padres de familia relacionadas con el conflicto armado y la paz. Corresponde a un estudio cualitativo de nivel descriptivo enmarcado en el paradigma interpretativo-hermenéutico. Se emplearon los métodos análisis de discurso y teoría fundamentada, y se contó con la participación de 35 actores escolares de una institución educativa en Colombia, a quienes se les aplicó una entrevista en profundidad. Los datos fueron codificados y categorizados, y sistematizados a través del software Atlas Ti. Los resultados muestran siete categorías selectivas, 18 códigos axiales y 231 códigos abiertos, los cuales develan las distintas formas de percepción en torno a la paz y al conflicto armado de los actores escolares. Se sugieren gramáticas heterogéneas en torno a la paz y el conflicto armado con marcos interpretativos amplios y estrategias de escucha flexibles.
PALABRAS CLAVE: Conflicto armado, educación para la paz, memoria colectiva, paz, violencia.
ABSTRACT: The objective of the article is to describe the perceptions of students and parents related to the armed conflict and peace. It corresponds to a qualitative study of descriptive level, framed in the interpretive-hermeneutical paradigm. Discourse analysis and grounded theory methods were used, and 35 school actors from an educational institution in Colombia participated, to whom an in-depth interview was applied. The data was coded, categorized, and systematized through the Atlas Ti software. The results show seven selective categories, 18 axial codes, and 231 open codes, which reveal the different forms of perception around peace and armed conflict of school actors. Heterogeneous grammars are suggested around peace and armed conflict with broad interpretive frameworks and flexible listening strategies.
KEYWORDS: Armed conflict, peace education, collective memory, peace, violence.
INTRODUCCIÓN
El conflicto armado interno en Colombia configura un proceso evolutivo con más de cinco décadas (Cuartas Ricaurte et al., 2015; Gómez, Sánchez y Vargas, 2015). A diciembre de 2021, la Red Nacional de Información de la Unidad de Víctimas registraba más de 9.2 millones de víctimas en el país. Las comunidades que han vivido de cerca el impacto de los conflictos armados se encuentran afectadas en distintos niveles, por ejemplo, sufren deterioro de la salud física y psíquica (Mogollón y Vásquez, 2006) y las víctimas de desplazamiento forzado muestran una "prevalencia alta de síntomas, posibles casos y trastornos mentales" (Campo et al., 2014, p. 177).
Otras investigaciones indican que los conflictos perduran en el tiempo, incluso, con altos riesgos de mortalidad sobre las víctimas (Li y Wen, 2005). Las personas que han sido víctimas de hechos violentos de manera sorpresiva y brusca generan estados de terror e indefensión que "ponen en peligro la integridad física y psicológica" que operan como onda expansiva y producen situaciones emocionales críticas que no se pueden afrontar con los "recursos psicológicos habituales" (Echeburúa y Corral, 2005, p. 58).
Por ello, el sistema internacional de los derechos humanos ha consagrado un conjunto de derechos fundamentales para las víctimas, entre los que se incluye la reparación integral y transformadora (Organización de las Naciones Unidas[ONU], 2013; Díaz et al., 2009). La reparación transformadora responde a un proceso lento y progresivo, mediado por múltiples estrategias y acciones tanto institucionales como comunitarias, y es precisamente bajo este panorama que surge la memoria colectiva (en adelante MC) como mecanismo para cerrar heridas, fortalecer la cohesión social, impulsar la organización sociopolítica y evitar que se repitan hechos de grave vulneración a los derechos humanos (Gaborit, 2006; Hirst y Coman, 2018; Osiel, 2017).
Se distingue la MC de la histórica. La primera emerge de los grupos humanos, es múltiple y termina siendo compartida con incidencia en la identidad de los individuos; por ello, realza imágenes y sonidos con potencial significado y excluye otros de la conciencia de las personas (Halbwachs, 2004a; Betancourt, 1999; Hirst et al., 2018). Contrario a ello, la memoria histórica es lineal, articulada en sucesos que se fijan en fechas y periodos: "[La MC es] una continuidad que no tiene nada de artificial, puesto que retiene del pasado sólo lo que aún está vivo o es capaz de vivir en la conciencia del grupo que la mantiene [...] no excede los límites de ese grupo" (Halbwachs, 1995, p. 213). La evidencia científica muestra que en los últimos años se ha presentado un mayor interés frente al tema de la MC en distintas áreas y disciplinas como la política, la sociología, la psicología, la cognición, el derecho y la educación (Hirst y Coman, 2018; Roediger y Abel, 2015; Osiel, 2017).
Por lo anterior, la MC es un potencial instrumento para aquellos contextos de comunidades que han sufrido con rigor los impactos del conflicto. Las sociedades que han padecido graves violaciones de derechos humanos deberán llevar a cabo procesos de reconstrucción de la MC. Diversas instituciones y grupos pueden ayudar en estas dinámicas y tareas, incluso, las mismas personas muestran en la práctica tareas de auto-organización y gestión (Mora, 2018; Rodríguez, 2008). Particularmente en Colombia, los procesos de reconstrucción de MC no han sido significativos, aunque se observan esfuerzos de las víctimas sobrevivientes "por conservar la memoria de lo ocurrido y hacerla visible [como] tarea de resistencia política a la presencia de los actores armados en algunas de las regiones del país más afectadas por la violencia" (Acosta, 2017, p. 185).
Desde la perspectiva de esta investigación, se defiende la idea de que las escuelas deben ser actores fundamentales en los escenarios de postconflicto. Las instituciones educativas son herederas del poder simbólico (Thompson, 1998), y esto implica que pueden desde sus recursos disponibles, alcanzar fines y metas. Las escuelas están llamadas a la formación integral de los individuos, la cual debe ser contextualizada y corresponder a las necesidades de las comunidades, y por ello, la educación es una forma de respuesta a los contextos socioculturales de los individuos, lugar donde tiene lugar las prácticas, las subjetividades y la identidad.
De esta manera, la búsqueda de los sentidos y significados elaborados y reconfigurados por los actores escolares, como estudiantes y padres de familia, respecto de fenómenos que han tenido un fuerte impacto en la vida de las comunidades, es un asunto de primordial interés para los docentes y las escuelas -particularmente en la esfera pedagógica, curricular y didáctica-. Las percepciones que estos construyen sobre el mundo habitado, traducido en información consciente, organizada y categorizada -en la que el individuo tiene un rol activo en estos procesos- y, por tanto, una forma de conocimiento (Oviedo, 2004; Rosales Sánchez, 2015), inciden en la compleja estructura del pensamiento, las emociones, la acción y la adaptación (Roca i Balasch, 1991; Rosales Sánchez, 2019).
Resulta razonable que en contextos marcados por una cruda y profunda violencia -como sucede en distintos territorios de Colombia afectados por el conflicto armado interno-, se haga un llamado a las escuelas para que se conviertan en dispositivos que apoyen la transformación social, cultural, política y económica de las comunidades (Londoño y Carvajal, 2015). Esta tarea debe partir del reconocimiento reflexivo de los sentidos, significados y percepciones que tienen los actores escolares. De lo contrario, la enseñanza y la formación terminan enfocándose en la transmisión de posturas teóricas y conceptuales alejadas de la experiencia cotidiana de los grupos humanos.
En otras palabras, la ausencia del conflicto armado y la paz en el currículo resulta injustificada, más aún en contextos donde la violencia y las atrocidades permanecen en la memoria de los habitantes como un largo silencio que no da paso a la transformación. Por ello, en Colombia se ha establecido como obligatoria la Cátedra de Paz dentro de los currículos de las escuelas y universidades (Toro Osorio et al., 2021; Sarmiento Villalobos, 2018), que bien gestionada, puede tributar al desarrollo humano para que las personas sean libres, autónomas y felices (Rodino, 2015).
En coherencia con lo enunciado, el objetivo de este artículo, derivado de investigación, es describir las percepciones de un grupo de actores escolares -estudiantes y padres de familia- de una institución educativa pública del municipio El Zulia, en Norte de Santander (Colombia) relacionadas con el conflicto armado y la paz. Este es un territorio que pertenece a la subregión del Catatumbo, escenario complejo afectado particularmente por el conflicto armado interno y otras formas de violencia, que dejó hasta el 2020 más de seiscientas mil víctimas.
Las macrocategorías 'paz' y 'conflicto armado' constituyen constructos que tienen múltiples acepciones en la literatura. Frente a la primera, por ejemplo, se distinguen los conceptos de paz negativa, positiva, imperfecta, decolonial, transformadora, liberal, territorial, entre otras. La primera perspectiva desde la cual se intenta abordar la problemática que encierra la paz con posterioridad a la Primera Guerra Mundial es la paz negativa, sintetizada en la ausencia de la violencia directa -inexistencia de la confrontación o el enfrentamiento que menoscaba la vida y la seguridad física-. Por el contrario, la paz positiva va más allá y se ubica en el fortalecimiento de la justicia social para mitigar o eliminar las relaciones de dominación y las desigualdades que se tejen en las estructuras sociales. Finalmente, la paz imperfecta se centra en la resolución cotidiana de los conflictos y la transformación social -preventiva y correctiva-, bajo el entendido de que una paz absoluta es imposible (Galtung, 2016; Harto de Vera, 2016; Muñoz, 2001; Muñoz y Molina, 2010).
Por otra parta, la paz liberal se basa en la promoción de "las ideas neoliberales de democracia representativa, hegemonía del mercado y resolución de conflictos propias del pensamiento y las políticas de determinados países dominantes [y se materializa en] intervenciones en contextos posconflicto" (Zirion Landaluze, 2017, p. 2). Contraria a esta perspectiva y otras similares, emerge la paz decolonial, ubicada en la literatura crítica de los estudios de paz (Fernández López, 2022). Esta se opone a las visiones hegemónicas eurocentrista y anglosajona que llevan a una legitimación particular de conocimiento y a la exclusión de otros. En ese orden, se busca el reconocimiento de saberes y prácticas de paz que emergen en las comunidades, particularmente las que han sido apartadas y deslegitimadas, como los grupos indígenas, campesinos, palenqueros, rom, de las periferias urbanas, entre otras. Bajo esta óptica, no hay una única paz sino paces: paces alternativas, paces de otro modo (Parrado Pardo, 2020; Jaime-Salas et al., 2020).
En el marco de la construcción de esas paces -ya sea desde la perspectiva de la paz positiva o con la mirada de la paz imperfecta y decolonial-, se distinguen múltiples trabajos en Colombia que hacen hincapié en el lugar de las percepciones de los sujetos respecto a las macrocategorías de paz y conflicto. La investigación desarrollada por Rodríguez (2008) realza los procesos adelantados por las comunidades para enfrentar las violencias y las experiencias de construcción de paz en los territorios:
La guerra no lo agota todo [...] el conflicto armado lo toca todo, lo permea todo, se apropia de procesos sociales y culturales, de espacios públicos, de las formas como la gente se relaciona e interactúa. Y sin embargo, la gente, su vida cotidiana y su creatividad no se agotan en la guerra. (p. 9)
También los estudios de Borja et al. (2009), Sánchez et al. (2007), Barreto et al. (2012), Barrera-Machado y Villa-Gómez (2018), Barreto et al. (2009), Rico Revelo y Maza Ditta (2017), entre otros, evidencian cómo las creencias, las representaciones sociales y los estereotipos en el marco de las violencias asociadas al conflicto inciden de manera directa en las posturas y acciones de los individuos, así como en sus emociones y estructuras de pensamiento, lo que lleva a la configuración de oportunidades o limitaciones en la construcción de paz y la legitimación o no de la violencia.
METODOLOGÍA
Corresponde a una investigación de nivel descriptivo enmarcada en el paradigma interpretativo hermenéutico y el enfoque cualitativo. El diseño estuvo articulado por los métodos análisis de discurso (Martínez Miguelez, 2017) y la teoría fundamentada (Strauss y Corbin, 2002), ambos desarrollados desde el razonamiento inductivo. El primero de los métodos permitió una aproximación a las redes de significados y sentidos expresados por los participantes del estudio, y la teoría fundamentada facilitó la codificación y categorización de las unidades de texto para configurar las redes semánticas con apoyo del Atlas Ti. El tipo o alcance de la investigación fue descriptivo.
La investigación se llevó a cabo en 2021 entre actores escolares del grado 9° de básica secundaria de una institución educativa de naturaleza pública del municipio El Zulia, en el departamento Norte de Santander (Colombia). La institución oferta el servicio educativo de preescolar, básica primaria y secundaria, y cuenta con 58 docentes y cuatro directivos docentes, además de dos secretarios, tres celadores y tres personas que se encargan de los servicios generales. En el grado noveno hay ocho docentes, 120 estudiantes y 107 padres de familia. Para el desarrollo de la investigación, se seleccionaron 15 padres de familia y 20 estudiantes. Para garantizar la confidencialidad de los participantes, se asignaron códigos a cada uno de los sujetos. Por ejemplo, I-PF01, en el que I significa 'Informante', PF 'Padre de familia' y 001 el número consecutivo otorgado.
Se empleó como instrumento de recolección de información la entrevista en profundidad. La entrevista en profundidad puede interpretarse como una técnica cualitativa que permite al investigador el encuentro con el otro y su vida para "[...] penetrar y detallar en lo trascendente, descifrar y comprender los gustos, los miedos, las satisfacciones, las angustias, zozobras y alegrías, significativas y relevantes del entrevistado; consiste en construir paso a paso y minuciosamente la experiencia del otro" (Robles, 2011, p. 40). La entrevista aplicada estuvo integrada por trece preguntas principales relacionadas con tópicos como paz y conflicto armado en El Zulia, imágenes y sonidos que vienen a la mente cuando se habla de paz y conflicto armado en el territorio, emociones experimentadas, entre otras. Es preciso señalar que son las preguntas que emergen en la conversación las que permiten profundizar en las percepciones.
Cada uno de los padres de familia que participaron en el estudio y aquellos que permitieron la participación de sus hijos firmaron el debido consentimiento informado una vez que se les explicó los objetivos y el alcance de la investigación. La entrevista fue validada a través del juicio de expertos, quienes brindaron conceptos y recomendaciones. A partir de ello, el instrumento fue ajustado, aplicado a través de un pilotaje y modificado de nuevo conforme a la experiencia.
La entrevista en profundidad sigue un proceso de dos fases o momentos. En la primera, se hace el encuentro con el entrevistado, se desarrolla la entrevista en las sesiones requeridas y se recopilan los datos a través de medios idóneos (Robles, 2011). En el caso de esta investigación, se realizó a través de grabadora de sonido, lo que facilitó la transcripción del discurso y las narraciones, además de un diario de anotaciones que permitió el registro del discurso no verbal.
La segunda fase de la entrevista en profundidad es el análisis de los datos e información recolectada en cada una de las entrevistas, en la que es oportuno la asignación de categorías y códigos sobre los datos y la información (Robles, 2011). En el caso del estudio desarrollado, se empleó una matriz de análisis denominada 'red semántica' en el programa Excel, la cual se estructuró con las siguientes columnas: código del informante, texto, unidad de análisis, codificación abierta, codificación axial y codificación selectiva, empleada dentro de los procesos del método de la Teoría Fundamentada (Strauss y Corbin, 2002).
La codificación abierta comprendió una primera etapa del proceso de abordaje de las unidades textuales, y tuvo como propósito la identificación de conceptos, sentidos, significados e ideas que se han plasmado a través del discurso. La codificación axial, etapa que sigue a la generación de los códigos abiertos, y a partir de las características, propiedades y dimensiones de estos códigos abiertos, se generaron los denominados códigos axiales, entendidos como subcategorías. Por último, la codificación selectiva implicó un mayor grado de abstracción para la generación de categorías centrales que integran y explican la multiplicidad de códigos identificados (Strauss y Corbin, 2002; San Martín, 2014).
Luego se realizó el proceso de análisis a través de tareas de codificación y categorización que generaron una red semántica para el caso de padres de familia y estudiantes. Las redes semánticas con sus códigos y categorías se sistematizaron a través del Atlas Ti, software ampliamente usado en los estudios cualitativos y que sirve de apoyo cuando se aplica el método de la Teoría Fundamentada (San Martín, 2014).
RESULTADOS
Percepciones de paz y conflicto en padres de familia: entretejido de significados
El análisis de las entrevistas a padres de familia desde la red semántica permitió identificar 182 códigos abiertos, 12 categorías axiales y 5 categorías selectivas. La primera categoría selectiva identificada en el análisis de las entrevistas a padres de familia corresponde a 'Percepciones y significados sociales de paz'. Esta categoría reune 5 códigos axiales: 1) concepciones de paz; 2) elementos asociados a la idea de paz; 3) territoriales; 4) condiciones potencializadoras; y 5) construcción de paz. La tabla 1 ilustra el ejercidio codificador y la figura 1 la red semántica producto de la sistematización a través del software Atlas Ti:


El código 'Concepciones de paz' reúne las diversas percepciones y nociones que tienen los padres de familia en torno a la idea de paz. Está integrado por 13 códigos abiertos, los cuales permiten definir en un primer momento las nociones de paz. Decimos que en un primer momento, porque a medida que avanzaba la entrevista, las narraciones ofrecian muchos más elementos para comprender las nociones de paz eleboradas y que se agrupan en los otros códigos axiales identificados.
Las percepciones de paz entre los padres de familia fueron variadas y ricas en imágenes, símbolos y significados. No se trataron de definiciones formales elaboradas, sino de apreciaciones personales muy ligadas a sus vidas y de aspectos valorados desde el terreno de la cotidianidad; por ejemplo: la tranquilidad, sentirse bien, tolerancia en la diferencia, solidaridad, libertad para disfrutar y aprovechar el territorio y los demás, el campo, la naturaleza, los recursos naturales, y todos estos símbolos que se tejen en comunidades pequeñas que viven entre lo urbano y lo rural. A lo largo de las respuestas entre los participantes se logra identificar la idea de paz positiva o como ausencia de violencia, descrita por Fisas (1998): "[...] la ausencia de violencia equivaldría a paz positiva, en el sentido de justicia social, armonía, satisfacción de las necesidades básicas (supervivencia, bienestar, identidad y libertar), autonomía, diálogo, solidaridad, integración y equidad" (p. 19).
El código axial 'Elementos asociados a la idea de paz' integra un total de 19 códigos abiertos. Estos guardan algunas relaciones con las concepciones que han elaborado los participantes en torno al constructo paz. El código axial 'Territoriales' se refiere a que las nociones e ideas de paz se encuentran ligados de manera íntima al territorio habitado. El código axial 'Condiciones potencializadoras' se refiere a aquellos aspectos que desde la perspectiva de los participantes permiten avanzar en la construcción de paz. En este código axial se integraron cuatro códigos abiertos, los cuales se relacionan de manera particular con la esfera institucional de Estado y la economía. Por último, el código axial 'Construcción de paz' hace referencia a todas aquellas formas en que los participantes consideran se puede aportar a la consolidación de un escenario de paz en El Zulia. Se trata de prácticas microsociales que ellos adelantan, según sus narraciones.
Debido al número significativo de códigos relacionados con el territorio, se creó la categoría axial 'territoriales' en el caso de los padres de familia. El territorio juega un papel fundamental en la visión que se tiene de paz. Códigos como el río Zulia, los peces, la agricultura, los recursos, las tradiciones, compartir con los vecinos, la vecindad, entre otros, sugieren que la paz tiene una connotación ambiental, histórica, social y económica.
Conectada con la perspectiva territorial de paz exaltada por los padres de familia, se encontró el código 'condiciones potencializadoras', entendidas como aquellos elementos valorados entre los participantes y que son base dentro de los procesos de construcción de paz. Esencialmente, estos se relacionan con aspectos económicos (equidad, desarrollo económico, ingresos), pero también con la necesidad de una administración pública transparente.
Pero los participantes también se refieren a formas de construcción de paz desde escenarios microsociales y desde los cuales pueden tener plena participación. Aquí, las opotunidades y posibilidades de participación muestran un aspecto importante, pues los ciudadanos se reconocen como sujetos activos y conscientes de su lugar y rol ciudadano. Los informantes hablan de que participan o pueden participar en la construcción de paz a través del compromiso colectivo, la concertación, el diálogo permanente en familia, formándose, haciendo lo correcto o liderando a los grupos.
La segunda categoría selectiva corresponde a 'Percepciones y significados sociales del conflicto'. Esta categoría es la que agrupa mayor cantidad de códigos axiales y abiertos: 5 y 94, respectivamente. Estos hallazgos permiten afirmar cómo la experiencia del conflicto ha generado un importante cúmula de significados, ideas, representaciones y emociones. Como se muestra en la tabla 2 y la red semántica de la figura 2, los códigos axiales de esta categoría selectiva son: 1) concepciones de conflicto armado; 2) elementos asociados a la idea de conflicto; 3) actores; 4) condiciones potencializadoras; y 5) impacto.


El código 'Concepciones de conflicto armado' agrupa tres códigos axiales solamente: tragedia, flagelo y caldo de cultivos. Esto muestra, de alguna manera, la complejidad y el nivel de abstracción que tiene este constructo entre los participantes, y por ello, la imposibilidad de proponer definiciones. También es posible que la simple palabra implique tantas cosas para ellos, como imágenes, emociones y sentimientos, que esto imposibilita un ejercicio cognitivo de conceptualización. Por este motivo, surge el código axial 'Elementos asociados a la idea de conflicto', el cual reune 50 códigos abiertos. Entre los padres de familia la noción de conflicto y violencia es amplia, aunque sólo se distingan conceptos como flagelo, tragedia o caldo de cultivo. Se puede señalar que estos reunen los diferentes términos con los que se asocia la idea de conflicto y violencia, y los cuales conectan imágenes, emociones, sentimientos y símbolos muy variados. A fin de ofrecer una sistematización de todos los referentes enunciados por los padres de familia en las entrevistas, se identificaron cinco tipos de comprensiones en torno al conflicto armado y la violencia según la experiencia de los actores:
A mi hermano lo sacaron del municipio de El Zulia y lo mataron en la vida San Cayetano, sector la Florida. Lo buscamos hasta que dos días después nos avisaron, eso fue el 18 marzo de 1998, estaban actuando los grupos armados; la guerrilla, no habían más grupos sino ellos. Yo, viendo a mi papá llorando y desesperada, lo alentaba diciéndole que no se preocupara que yo lo estaba buscando.
Fue una época dura. A nosotros nos decían, cuando lo enterramos, que no lo iban a sacar del cementerio; con decirle que nosotros montamos guardia en el lugar como 4 meses, pendientes, para que no lo fueran a sacar, y estábamos decididos porque estábamos muy resentidos. Mi papa era el que más nos insistía y preguntaba: "hijo, a qué hora se van a ir a cuidar a su hermano".
Esta situación llevó a mi padre a decaer, lloraba demasiado, y a mí me daba consejos, porque veía la sed de venganza que yo tenía, me agarraba las manos y me decía: "hijo, lo que ya paso se lo dejamos a Dios". Me pedía que no lo dejara, que era su compañía y apoyo; como era solo, no me importaba nada, me daba indignación cuando veía a mi padre por allá sentado en un andén llorando. Fue muy duro o ha sido muy duro, aún no lo superamos. (I-PF02)
3. Imágenes ligadas a los hechos atroces o al conflicto: imágenes y simbolos conexos con los hechos atroces del conflicto y la violencia; por ejemplo, las imágenes de personas sacadas de las casas, los animales rodeando los cuerpos, los cuerpos en los caminos o en el río, los sonidos de las motocicletas, los disparos y los gritos, los huérfanos, la constante frase "la muerte de...", entre otros. Se trata de imágenes profundas arraigadas en la memoria de los testigos y las víctimas. Uno de los participantes expresa:
Yo recuerdo que yo trabajaba por la vía la Y Astilleros y mi familia vivía en otra vereda; yo iba cada ocho días de pronto a visitarlos, porque yo siempre he vivido independiente, desde muy pelado, y por el camino, por la carretera, no dejaban de conseguirse un cadáver o 2, o a veces 3, en la carretera. También una historia que me dolió mucho de un primo que era como un hermano para mí que lo asesinaron en el sector de Astilleros, que esta es la fecha y aún no sabemos por qué lo asesinaron. (I-PF05)
También relacionada con estas imágenes del conflicto se encuentra la narración de otro de los informantes:
[...] en el 98, cuando mataron a mi hermano, fue algo difícil, porque nos tocó ir a recogerlo en un sitio donde lo dejaron tirado. Fue mi hermano menor, y correrle los chulos para que no se lo comieran, mientras nosotros buscábamos quien no lo recogiera. Eso fue muy traumático tanto para él como para mí {...} Hasta el momento no hemos sabido qué grupo lo mato, no, nada. (I-PF07)
4. Imágenes asociadas a las formas de operación de los grupos armados: muestra las imágenes y representaciones en cuanto a la presencia de los grupos armados y la forma de operación de estos. Por ejemplo, los controles, el reclutamiento, el narcotráfico, la posesión de los bienes, entre otros.
5. Perspectivas de naturaleza política: ideas relacionadas con el Estado, sus instituciones y su participación frente a las víctimas y el conflicto. Algunas de las ideas conexas son: aparente paz, mutación de grupos, inseguridad, ausencia de verdad.
El código axial 'Condiciones potencializadoras' recoge aquellos factores que desde la perspectiva de los participantes originan y profundizan el conflicto armado y la violencia en el territorio de El Zulia (19 códigos abiertos). Los padres de familia también se refierieron a las condiciones potencializadoras del conflicto y la violencia. Se trata de una variedad de ideas y percepciones que explican, desde la perspectiva de los informantes, el tipo de elementos y factores asociados al origen y profundización del conflicto y la violencia. Estas percepciones van desde elementos asociadas a la misma naturaleza humana, como la ambición, la violencia y la normalización de la muerte, hasta las fallas que tiene el Estado, sus instituciones y el gobierno local, como la injusticia, la corrupción, la falta de información, la falta de recursos, la inversión tan solo en capacitaciones, entre otras. Igualmente, hacen referencia a las economías ilegales, a la condición estratégica del territorio y problemas sociales como la falta de empleo, la pobreza, la ausencia de empresas, entre otros.
En lo referido al impacto del conflicto y la violencia, los padres de familia retratan variadas formas de perjuicio a raíz de los hechos ocurridos en el pasado. Se intentaron clasificar estas percepciones para una mejor organización de los diferentes hallazgos en dos tipologías claramente definidas: perjuicios emocionales y perjuicios materiales e inmateriales. Este último puede dividirse en individuales y sociales. En los individuales se encuentran todos los impactos de naturaleza emocional, los cuales indican diversos estados emocionales por los que se atravesaron, como dolor, angustía, deseo de marcharse, indignación, llanto, recuerdo permanente de la pérdida, resentimiento, venganza, zozobra. Por otro lado, los sociales reúnen las distintas formas de perjuicios materiales e inmateriales, como el desplazamiento, el despojo de bienes, la discapacidad, empezar de nuevo, hambre, migración permanente, revictimización, sin verdad y revictimización. Se reconocen también perjuicioso inmateriales sociales, como la estigmatización y fragmentación de las relaciones sociales.
La tercera categoría selectiva identificada en el análisis de las entrevistas a los padres de familia corresponde a 'Afrontamiento personal y colectivo de la violencia', la cual integra un solo código axial: 'mecanismos'. Se refiere a la manera en que las personas han afrontado los hechos de violencia o las propuestas que creen pueden servir para afrontar los efectos del conflicto. La tabla 3 y la figura 3 ilustran los códigos encontrados:


Al igual que la categoría 'elementos asociados a la violencia y el conflicto', esta categoría también resulta amplia. Esto significa que en el retrato de los hechos y los procesos de violencia también es fundamental destacar las resistencias, la resiliencia y los procesos de empoderamiento de las comunidades. En los hallazgos de la investigación se resaltan varios tipos de acciones o formas de afrontamiento de la violencia, las cuales pueden ser develadas de las narraciones.
En primer lugar, se destaca aquello que encierra la noción de colectivo, como el compromiso, la consciencia, la creatividad, la educación y la formación, la organización familiar, la orientación de los hijos. En segundo lugar, se encuentran las estrategias internas para manejar las emociones negativas: autorreflexión, desarmar los corazones, espiritualidad, fe y esperanza, principios y valores, recordar la niñez. En tercer lugar, se encuentran las estrategias que implican el apoyo y la colaboración a otros, como la solidaridad, el apoyo a comunidades, apoyo familia, protección de los padres, interactuar con otras víctimas, proyectos productivos. Y en cuarto lugar, se encuentran aquellas estrategias de respuesta a la violencia por el logro de la dignidad o para lograr una mayor seguridad: cuidar de los cuerpos de los difuntos, evitar dar detalles de los sucesos, hacer lo correcto, huir del territorio, no denunciar, no investigar - no preguntar.
La última categoría selectiva identificada en las narraciones de los padres corresponde a 'Entretejidos de la memoria'. Esta categoría debía informar sobre la forma en que la MC se construye en espacios microsociales de los actores. Sin embargo, los hallazgos evidencian dos código axiales y tres códigos abiertos. Todo parece indicar que no hay esfuerzos en función de construir la MC en escenarios microsociales de manera autónoma e independiente por parte de los actores.
PERCEPCIONES DE PAZ Y CONFLICTO ARMADO EN ESTUDIANTES: FORMAS ALTERNATIVAS DE COMPRENSIÓN
Las narraciones de los jóvenes estudiantes fueron más cortas, aunque el discurso fue suficiente para reconocer que no tenían demasiado conocimiento sobre el terror que se vivió en el territorio El Zulia hace menos de 20 años. Se identificaron en total: 3 categorías selectivas, 8 códigos axiales y 49 códigos abiertos. La tabla muestra el resumen del ejercicio categorizador y codificador:

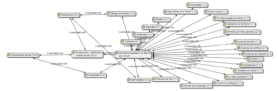
La primera categoría selectiva corresponde a 'Percepciones y significados sociales de paz', como se observa en la figura 4, y reune los códigos axiales 'concepciones de paz',' elementos asociados a la idea de la paz' y 'mecanismos'. En el primer código axial se identificaron ocho códigos abierto, algunos relacionados con la idea de la ausencia, otros enfocados en las relaciones interpersonales y otros vinculados a estados emocionales o psíquicos. En el segundo código axial se identificaron 14 códigos abiertos, y en el tercer y último código axial -'mecanismos'-, reune sólo dos códigos axiales: 'diálogo entre pares y espiritualidad'.

Los estudiantes muestran diversas concepciones y representaciones en torno a la paz, aunque varias de ellas se relacionan con la paz personal y la paz negativa como ausencia de guerra. Sin embargo, hay diferentes imágenes y símbolos asociados con la idea de paz, como la libertad, el territorio, los paisajes, el desplazamiento, el jugar felices, el crecer y los valores que permiten el acercamiento y la convivencia con los demás (honestidad, respeto, solidaridad y tolerancia).
Por otro lado, los estudiantes también se refirieron a formas de construir paz, aunque sólo mencionaron el diálogo y la espiritualidad. Valga señalar que como jóvenes, su forma de construir paz se encuentra limitada a su edad y lo que demanda la sociedad sobre ellos. Para ellos estar bien consigo mismo como estado espiritual y promover el diálogo constituyen acciones que, desde su práctica, pueden aplicar en favor de construir paz en el territorio. También se debe enfatizar que estas percepciones se encuentran ligadas a su forma de concebir el conflicto y la violencia, la cual varía respecto a la de los padres de familia.
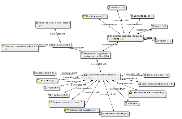
La segunda categoría selectiva identificada en las narraciones de los estudiantes entrevistados corresponde a 'Percepciones y significados sociales del conflicto', como se describe en la figura 5. Reune los siguientes códigos axiales: 1) elementos asociados a la idea de conflicto; 2) condiciones potencializadoras y 3) emociones. En el primer código axial se identificaron cinco códigos abiertos muy generales que evidencian la poca aproximación de los sujetos al fenómeno del conflicto armado: angustía, huérfanos, la muerte de..., viudas y desplazamiento. En el código axial 'emociones' se identificaron solo dos códigos abiertos: temor de volver al terror del pasado y evitar escuchar relatos violentos. Y en el código axial 'condiciones potencializadoras' se identificaron 11 códigos abiertos, aunque estos se relacionan de forma más directa con el tema de la violencia común o los conflictos en las calles: alcoholismo, delincuencia, prostitución, violencia familiar, riñas, barrios marcados, entre otros.

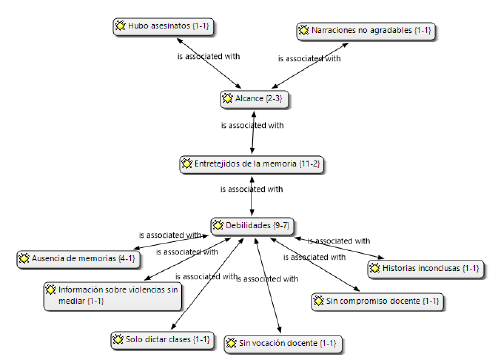
La última categoría selectiva es 'Entretejidos de la memoria', como se muestra en la figura 6. Se muestra dos códigos axiales en particular: 'alcance' y 'debilidades'. El código axial 'alcance' hace referencia al conocimiento particular que tienen los jóvenes frente a los hechos de conflicto en el municipio de El Zulia. Los dos códigos abiertos identificados muestran que no hay mucha claridad sobre los sucesos del pasado. Se identifican tan solo los códigos abiertos: hubo asesinatos y narraciones no agradables. Estos hacen referencia a un tipo de impacto indirecto que fue codificado como emociones: temor de volver al terror del pasado y evitar escuchar relatos violentos. El segundo código axial 'debilidades' se refiere a las limitaciones que hay en términos de construcción de MC.

DISCUSIÓN
Los resultados concuerdan con otras investigaciones, como las desarrolladas por Antequera Guzmán (2011), Parrado Pardo (2020), Jaime-Salas et al. (2020), Rodríguez (2018), Rico Revelo y Maza Ditta (2017), etcétera. De esta manera, se evidencia que en Colombia no hay una memoria hegemónica, sino que coexisten "categorías en plural en ciclos interconectadas" (Antequera Guzmán, 2011, p. 95). Al hablarse de MC en contextos de profundas violencias, como es el caso de El Zulia, las voces y los relatos de los actores muestran diferentes percepciones, que se manifiestan en líneas narrativas cargadas de emociones, significados y símbolos, enmarcados en contextos particulares complejos.
Por lo anterior, algunos autores, como Vélez et al. (2016), sugieren el uso de marcos amplios de análisis e interpretación en los procesos de construcción de la memoria: "La violencia estructural que acompaña todo proceso histórico, las situaciones políticas y económicas que la sostienen, al mismo tiempo, que las resistencias sociales y las alternativas políticas que levantan tanta persecución por parte del poder establecido" (p. 38). Resulta coherente que se hable de violencia estructural, en la medida que los hechos ocurridos en el marco del conflicto reúnen tanto los hechos victimizantes como todo el conjunto de: 1) condiciones que permitieron la realización de cada uno de los actos de barbarie y 2) las situaciones que han impedido que las víctimas logren el reconocimiento de sus derechos de verdad, justicia, reparación integral y transformadora, y garantías de no repetición.
Las diferentes categorías y códigos identificados en esta investigación es lo que permite, de alguna manera, encontrar puntos conexos y relaciones que facilitarían la construcción de la MC, es decir, recuerdos de hechos sistematizados y organizados enriquecidos por elementos simbólicos, emocionales y éticos, mediados por el lenguaje, el tiempo y el espacio. Como bien lo describe Halbwachs (2004b, p. 10), los marcos de la MC son "el resultado, la suma, la combinación de los recuerdos individuales de muchos miembros de una misma sociedad. Estos marcos ayudarían, [...] a clasificar, a ordenar los recuerdos de los unos en relación con los de los otros".
Dicho lo anterior, resulta importante destacar que era importante en esta investigación indagar tanto por los hechos de violencia como por los sentidos, percepciones, imágenes y símbolos relacionados con la paz entre los participantes. En efecto, paz - conflicto - violencia constituyen constructos íntimamente ligados, los cuales no pueden ser definidos en ausencia de los otros (Fisas, 1998; Osorio García, 2012). Además, las diferentes percepciones y significados son perspectivas (formas de conocimiento) que permiten explicar una visión particular que se tiene del hombre, la vida, la sociedad y el mundo (Osorio García, 2012).
Tanto los padres de familia como los estudiantes muestran que la visión que tienen de paz está relacionada de manera estrecha con el territorio, tanto en su dimensión material como inmaterial, lo que sugiere que el concepto paz en cada comunidad se encuentra enmarcado por las experiencias, vivencias, prácticas y representaciones, mediadas por el espacio y tiempo, al igual que el conflicto y las violencias. La óptica de paz enmarcada en el territorio ya ha sido trabajada en algunos estudios, como el de Cabello Tijerina y Quiñones (2019) y Montañez Gómez (2016). Estos autores muestran que la perspectiva de territorio ha sido poco incorporada dentro de las dinámicas de postconflicto para la construcción de paz.
Desde un ejercicio de triangulación de los datos, se realzan varios aspectos. Lo primero es la necesidad de recuperar los testimonios de las personas tanto víctimas como no víctimas, a fin de que tengan trascendencia dentro de la sociedad, evitar que sean olvidados y se alcancen mejores estados emocionales. Como bien lo describe Rueda Arenas (2013), los testimonios socializados, recopilados y sistematizados de las víctimas pueden trascender en las sociedades, porque "supone revalorar los discursos y relatos particulares, donde las víctimas al narrar y ser escuchadas no sólo re-significan los hechos violentos vividos, sino que evitan culpabilidades y re-victimizaciones generadas a través de negacionismos y silenciamientos" (p. 44).
En ese sentido, parece oportuno tomar las sugerencias de Suárez Pinzón (2013) con su propuesta de una memoria histórica razonada. No se trata de recordar y narrar, pues toda esta tarea debe tener un impacto transformador a través de actividades reflexión mediados por la crítica y el análisis: "La memoria histórica razonada que se pretende construir no es un simple ejercicio de recuerdo o rememoración, sino un producto de valoración crítico-analítica, que pueda convertirse en herramienta prospectiva para superar el pasado recordado como hecho doloroso" (Suárez, 2013, p. 18).
Finalmente, producto de los hallazgos de esta investigación, se destacan las diferencias en materia de percepciones de paz/conflicto entre padres de familia y estudiantes: 1) las nociones de paz de los padres se ubican, particularmente, en la perspectiva de paz negativa y positiva, mientras que los jóvenes develan centrarse más en la paz negativa; 2) el elemento territorial tiene un rol más significativo en las percepciones de paz de los padres; 3) los padres identifican formas más variadas formas para la construcción de paz con reconocimiento de lo público, el liderazgo y el desarrollo económico con justicia social; 4) las percepciones de conflicto armado de los padres integran una compleja estructura de símbolos e imágenes conexas a la violencia directa y estructural, mientras que en los jóvenes solo emergen algunas nociones de conflicto asociadas a la muerte; 5) las emociones que experimentan los padres en el marco de sus narraciones sobre el conflicto armado indican un mayor impacto psicosocial en comparación con los jóvenes; y 6) los mecanismos para hacer frente al conflicto armado y sus efectos se encuentran más detallados en los discursos de los padres.
CONCLUSIONES
Si bien los padres de familia no logran definir desde una perspectiva más o menos formal los constructos 'paz' y 'conflicto', lo cierto es que saben de lo que hablan. En otras palabras, la paz depende de aquello que se valora y desea en sociedad. Por ello, son recurrentes en las descripciones de los padres de familia las imágenes del territorio, el campo, la naturaleza, los recursos naturales, el río Zulia, pescar, el acercamiento con el vecino, el desplazamiento, el acuerdo con el otros, la tolerancia, el respeto, la participación, la solidaridad, etcétera. Estos son elementos valorados por los actores que encuentran en el conflicto armado su antagonismo a través de las figuras del encierro, la muerte de., los cadaveres a merced de los animales, los cuerpos en las carreteras o flotando, las motocicletas en la noche, la inceritidumbre, la zozobra, el dolor y la incapacidad de hablar porque se tiene prohibido investigar o preguntar.
Pese a ello, los participantes muestran que los ciudadanos han logrado reconocer todo un conjunto de mecanismos que les ha permitido afrontar la tragedia del conflicto armado, pero siempre en silencio. Esto es lo que permite explicar que los estudiantes tengan nociones escasas y vagas en torno al conflicto armado en El Zulia. Reconstruir la MC de la sociedad de El Zulia es una herramienta potente para que los estudiantes se formen como ciudadanos conocedores de su historia con capacidad comprensiva, pero especialmente crítica y sensible. Se trata de llevarlos a través de un aprendizaje donde conocen e interiorizan la historia de sus abuelos, sus padres, sus tíos, como acto de dignidad y de respeto.
Las narraciones de los participantes permitieron generar nuevas gramáticas sobre las implicaciones que ha tenido la violencia en el marco del conflicto armado en el territorio de El Zulia, es decir, nuevas comprensiones e interpretaciones desde la perspectiva de variados actores. A partir del estudio se puede inferior que los padres de familia tienen mucho que decir en relación con sus experiencias, emociones, significados e ideas relacionadas con la violencia que se produjo en el contexto del conflicto armado. En ese sentido, la lectura de la paz y el conflicto debe hacerse desde las interpretaciones y sentidos de los habitantes, los cuales se relacionan con múltiples y variadas dimensiones subjetivas y objetivas.
REFERENCIAS
Acosta, M. R. (2017). Gramáticas de la escucha: aproximaciones filosóficas a la construcción de memoria histórica. Cuadernos de Estrategia, 68 (5), 83-202. Doi: 10.15446/ideasyvalores.v68n5Supl.80519.
Antequera, J. D. (2011). Memoria histórica como relato emblemático. Consideraciones en medio de la emergencia de políticas de memoria en Colombia. (Tesis de maestría). Pontificia Universidad Javeriana, Bogotá, Colombia. Recuperado el 21 de octubre de 2021 de Recuperado el 21 de octubre de 2021 de https://repository.javeriana.edu.co/handle/10554/1467.
Barrera-Machado, D. y Villa-Gómez, J.D. (2018). Barreras psicosociales para la paz y la reconciliación. El Agora USB, 18(2), 459-478. doi: 10.21500/16578031.3828.
Barreto, I., Borja, H. y López-López, W. (2012). Estereotipos asociados a la legitimación de la violencia política por un sector de la población universitaria en Colombia. Revista Mexicana de Psicología, 291, 73-85.
Barreto, I., Borja, H., Serrano, Y. y López-López, W. (2009). La legitimación como proceso en la violencia políticas, medios de comunicación y construcción de culturas de paz. Universitas Psychologica, 8(3), 737-748.
Betancourt, D. (1999). Memoria individual, memoria colectiva y memoria histórica: Lo secreto y lo escondido en la narración y el recuerdo. Hojas Universitarias, 47, 17-22.
Borja, H., Barreto, I., Alzate, M., Sabucedo, J. y López, W. (2009). Creencias sobre el adversario, violencia política y procesos de paz. Psicothema, 21(4), 622-627.
Cabello-Tijerina, P. y Quiñones, K. (2019). La relevancia de la perspectiva territorial y femenina en la construcción de paz en Colombia. Convergencia. Revista de Ciencias Sociales, 80, 1-25. Doi:10.29101/crcs.v26i80.10286.
Campo, A., Oviedo, H. y Herazo, E. (2014). Prevalencia de síntomas, posibles casos y trastornos mentales en víctimas del conflicto armado interno en situación de desplazamiento en Colombia: una revisión sistemática. Revista Colombiana de Psiquiatría, 43(4), 177-185. Doi: 10.1016/j.rcp.2014.07.003.
Cuartas Ricaurte, J., Liévano, L., Martínez, M. y Hassel, P. (2019). The invisible wounds of five decades of armed conflicto: inequalities in mental health and their determinants in Colombia. International Journal of Public Health, 54, 703-711.
Díaz, C., Sánchez, N. C. y Uprimny, R. (2009). Reparar en Colombia: los dilemas en contextos de conflicto, pobreza y exclusión. Bogotá: International Center for Transitional Justice (ICTJ) y DeJuSticia.
Echeburúa, E. y Corral, P. (2005). ¿Cómo evaluar las lesiones psíquicas y las secuelas emocionales en las víctimas de delitos violentos? Psicopatologia Clínica, Legal y Forense, 5, 57-73.
Fernández López, J. (2022). Reseña Paz decolonial, paces insubordinadas. Conceptos, temporalidades y epistemologías. Investigación & Desarrollo, 30(1), 408-413. Doi: 10.14482/indes.30.1.303.663.
Fisas, V. (2009). Cultura de paz y gestión de conflictos. Barcelona: Icaria.
Gaborit, M. (2006). Memoria histórica: relato desde las víctimas. Pensamiento Psicológico, 2(6), 7-20.
Galtung, J. (2016). La violencia cultural, estructural y directa. Cuadernos de Estrategia , 183, 147-168.
Gómez, C., Sánchez L. y Vargas, G. (2015). Armed conflict, land grabs and primitive accumulation in Colombia: micro processes, macro trends and puzzles in between. The Journal of Peasant Studies, 42(2), 255-274. Doi: 10.1080/03066150.2014.990893.
Halbwachs, M. (1995). Memoria colectiva y memoria histórica. REIS, 69, 209-219.
Halbwachs, M. (2004a). La memoria colectiva. Zaragoza: Prensas Universitarias de Zaragoza.
Halbwachs, M. (2004b). Los marcos sociales de la memoria. Caracas: Anthropos.
Harto de Vera, F. (2016). La construcción del concepto de paz: paz negativa, paz positiva y paz imperfecta. Cuadernos de Estrategia , 183, 119-146.
Hirst, W. y Coman, A. (2018). Building a collective memory: The case for collective forgetting. Current Opinion in Psychology, 23, 88-92. doi: 10.1016/j.copsyc.2018.02.002.
Hirst, W., Yamashiro, J. K. y Coman, A. (2018). Collective memory from a psychological perspective. Trends in Cognitive Sciences, 22(5), 438451. Doi: 10.1016/j.tics.2018.02.010.
Jaime-Salas, J. R., Gómez Correal, D., Pérez de Armiño, K., Londoño, S. L., Castro, F. S. y Jaramillo Marín, J. (2020). ¿Paces insurrectas, paces decoloniales? Disputas, posicionamientos y sentidos a contracorriente. En J. R., Jaime-Salas, D. Gómez Correal, K. Pérez de Armiño, S, L. Londoño, F. S. Castro y J. Jaramillo Marín (Edits.). Paz decolonial, paces insubordinadas. Conceptos, temporalidades y epistemologías (pp. 21-73). Cali: Sello Editorial Javeriano.
Li, Q. y Wen, M. (2005), The immediate and lingering effects of armed conflict on adult mortality: a time-series cross-national analysis. Journal of Peace Research, 42(4), 471-492. Doi: 10.1177/0022343305054092.
Londoño, J. y Carvajal, J. (2015). Pedagogías para la memoria histórica: reflexiones y consideraciones para un proceso de innovación en el aula. Ciudad Paz-Ando, 8(1), 124-141. Doi: 10.14483/udistrital.jour.cpaz.2015.1.a07.
Martínez, M. (2017). Ciencia y arte en la investigación cualitativa. Ciudad de México: Trillas.
Mogollón, A. y Vázquez, M. (2006). Opinión de las mujeres desplazadas sobre la repercusión en su salud del desplazamiento forzado. Gaceta Sanitaria, 20(4), 260-265.
Montañez, G. (2016). Territorios para la paz en Colombia: procesos entre la vida y el capital. Revista Bitácora Urbano Territorial, 26(2), 11-28. Doi: 10.15446/bitacora.v26n2.59298.
Mora, L. (2018). Pedagogía de la memoria para abordar la cátedra de la paz. Cambios y Permanencias, 9(1), 913-927.
Muñoz, F. (2001). La paz imperfecta. Granada: Editorial Universidad de Granada.
Muñoz F. y Molina B. (Eds.) (2010). Pax Orbis. Complejidad y conflictividad de la paz. Granada: Editorial Universidad de Granada .
Organización de las Naciones Unidas [ONU] (2013). Protección jurídica internacional de los derechos humanos durante los conflictos armados. Ginebra: ONU.
Osiel, M. (2017). Mass atrocity, collective memory and the law. Nueva York: Routledge.
Osorio, S. (2012). Conflicto, violencia y paz: un acercamiento científico, filosófico y bioético. Revista Latinoamericana de Bioética, 12(23), 5269. Doi: 10.18359/rlbi.960.
Oviedo, G. L. (2004). La definición del concepto de percepción en psicología con base en la teoría Gestalt. Revista de Estudios Sociales, 18, 89-96.
Parrado Pardo, E. P. (2020). Pistas conceptuales en torno a la paz desde una perspectiva decolonial. En J. R., Jaime-Salas , D. Gómez Correal , K. Pérez de Armiño , S, L. Londoño, F. S. Castro y J. Jaramillo Marín (Eds.), Paz decolonial, paces insubordinadas. Conceptos, temporalidades y epistemologías (pp. 113-144). Cali: Sello Editorial Javeriano .
Rico Revelo, D. y Maza Ditta, M. (2017). Actitudes hacia la reconciliación social y apuntes para una política del perdón: casos en el Caribe Colombiano. Análisis Político, 90, 140-153.
Robles, B. (2011). La entrevista en profundidad: una técnica útil dentro del campo antrofísico. Cuicuilco, 18(52), 39-49.
Roca i Balasch, J. (1991). Percepción: Usos y teorías. Apunts: Educació Física i Esports, 3(25), 9-14.
Rodino, A. (2015). La educación con enfoque de derechos humanos como práctica constructora de inclusión social. Revista IIDH, 61, 201-224.
Rodríguez, C. (Ed.) (2008). Lo que le vamos quitando a la guerra. Bogotá: Centro de Competencia en Comunicación para América Latina.
Roediger III, H. L. y Abel, M. (2015). Collective memory: a new arena of cognitive study. Trends in Cognitive Sciences, 19(7), 359-361. Doi: 10.1016/j.tics.2015.04.003.
Rosales Sánchez, J. J. (2015). Percepción y experiencia. Episteme, 35(2), 21-36.
Rosales Sánchez, J. J. (2019). La teoría de la percepción en la Filosofía del Entendimiento de Andrés Bello. Anales del Seminario de Historia de la Filosofia, 36(1), 127-145. Doi: 10.5209/ASHF.63365.
Rueda, J. (2013). Memoria histórica razonada. Una propuesta incluyente para las víctimas del conflicto armado interno colombiano. Revista de Historia Regional y Local, 5(10), 17-51. Doi: 10.15446/historelo.v5n10.37088.
San Martín, D. (2014). Teoría fundamentada y Atlas Ti: recursos metodológicos para la investigación cualitativa. Revista Electrónica de Investigación Educativa, 16(1), 104-122.
Sánchez, V., Barreto, I., Correa, D. y Fajardo, M. (2007). Representaciones sociales de un grupo de estudiantes universitarios frente a un acto terrorista en Bogotá. Diversitas, 3(2), 287-299.
Sarmiento, Y. (2018). Los instrumentos de la Catedra de Paz, como estrategia en la reconstrucción social de una nueva Colombia. Revista Electrónica Experiencia Docente, 5(1), 19-34.
Strauss, A. y Corbin, J. (2002). Bases de la investigación cualitativa: técnicas y procedimientos para desarrollar la teoría fundamentada. Medellín: Universidad de Antioquia.
Suárez, I. (Coord.) (2013). Trayectorias de vida de personas en situación de desplazamiento forzado interrelacionadas en el Barrio Café Madrid de Bucaramanga. Bucaramanga: Universidad Industrial de Santander / Colciencias / Corporación Compromiso.
Thompson, J. (1998). Los media y la modernidad. Buenos Aires: Paidós.
Toro, K., Amaya, T. y Romero, C. (2021). La cátedra de la paz como eje de desarrollo social de cara al posconflicto. Estudios Pedagógicos, 46(1), 355-370. Doi: 10.4067/S0718-07052021000100355.
Vélez, O., Sierra, A., Rodríguez, A. y Becerra, S. (2016). La memoria histórica en los procesos de acompañamiento pastoral a personas en situación de desplazamiento. Veritas, 34, 33-60. Doi: 10.4067/S0718-92732016000100002.
Zirion Landaluze, I. (2017). Construcción de la paz posconflicto: Una introducción crítica a la "paz liberal". Boletín del Centro de Documentación Hegoa, 50, 1-8.