Artículos de Investigación
FORMAS DE PERCIBIR EL CUERPO COMO TERRITORIO EN MUJERES QUE EJERCEN LA PROSTITUCIÓN
Ways of perceiving the body as a territory in women who practice prostitution
FORMAS DE PERCIBIR EL CUERPO COMO TERRITORIO EN MUJERES QUE EJERCEN LA PROSTITUCIÓN
Investigación y Desarrollo, vol. 32, núm. 1, pp. 162-192, 2024
Fundación Universidad del Norte
Recepción: 08 Diciembre 2022
Aprobación: 10 Abril 2023
RESUMEN: Este artículo tiene como objetivo describir las distintas formas de percibir el cuerpo como territorio en mujeres que ejercen la prostitución en el sector de La Veracruz en Medellín (Colombia) a partir de sus narrativas. Este corresponde a un estudio cualitativo de nivel descriptivo enmarcado en el paradigma interpretativo hermenéutico y el método fenomenológico clásico. Para la recolección de la información se emplearon como técnicas una entrevista semiestructurada y la cartografía social. Los datos se analizaron a través de un proceso de codificación que permitió la identificación de categorías emergentes con apoyo del software Atlas Ti. Los resultados muestran que desde la visión que tienen las mujeres que ejercen la prostitución es posible percibir el cuerpo como un espacio que está integrado por lo emocional, lo conductual, lo expresivo y lo vivencial que se reconoce así mismo como un territorio que puede ser habitado y cambiante, que la historicidad de este y los conflictos que le atraviesan, le permiten ser reconocido como una herramienta de lucha, constancia e interpretación.
PALABRAS CLAVE: Cuerpo, territorio, prostitución, narrativa, género, mujer.
ABSTRACT: The article aims to describe the different ways of perceiving the body as territory in women who practice prostitution in the sector of La Veracruz in Medellín (Colombia) from their narratives. This corresponds to a qualitative study of a descriptive level framed in the hermeneutic interpretive paradigm and the classical phenomenological method. For the collection of information, a semi-structured interview and social cartography were used as techniques. The data was analyzed through a coding process that allowed the identification of emerging categories with the support of the Atlas Ti software. The results show that from the vision that women who practice prostitution have, it is possible to perceive the body as a space that is integrated by the emotional, the behavioral, the expressive and the experiential that recognizes itself as a territory that can be inhabited. and changing, that the historicity of this and the conflicts that go through it, allow it to be recognized as a tool of struggle, perseverance and interpretation.
KEYWORDS: Body, territory, prostitution, narrative, gender, woman.
INTRODUCCIÓN
El cuerpo humano generalmente se ha entendido como una estructura física conformada por órganos y tejido vivo (Benoit et al., 2017; Varsi, 2019; Patton y Thibodeau, 2021), y que a manera de sistema integra huesos, piel, células, nervios y otros elementos anatómicos que configuran la unidad para su funcionalidad en el mundo físico. Sin embargo, lo anatómico no es lo único que configura y da existencia al cuerpo (Gattino, 2010; Escobar, 2015; Colectivo..., 2017; Araujo, 2018). En efecto, este cumple con otras funciones que van más allá de lo físico, existe un cuerpo afectivo en el cual se comprende la emocionalidad, las sensaciones y los sentires (Zapiain, 2000; D'hers, 2009; Le Breton, 2018; Galvis et al., 2020), además de los elementos subjetivos asociados al componente erótico, donde se permite vivir la sexualidad, la relación consigo mismo, con los otros y las otras (Butler, 2002; Posada, 2015; Cobo, 2015). Este cuerpo, que en el caso de las mujeres ha sido culturalmente limitado en su componente sexual, ligado a la heterosexualidad como norma y que desde Beauvoir (1949) y Lagarde y de los Ríos (2021) es un territorio de disputa del patriarcado por la dominación masculina, ya sea en la reproducción de la especie humana y maternal o en la de servicios sexuales en favor del placer de varones.
En ese sentido, hay un cuerpo social de tipo subjetivo, el cual abarca narrativas propias de las mujeres que van ligadas a sus historias de vida en diálogo con elementos contextuales de tipo cultural, social y político, todo ello para entender el cuerpo como un sistema que confluye y coexiste con todo lo anterior (Martínez et al., 2020, Butler, 2002; Salinas,1994; Zúñiga, 2018; Garrido, 2019; García, 2022). Se comprende también al cuerpo como un territorio desde dos perspectivas: una simbólica y otra geográfica.
En el escenario de lo simbólico hay una construcción social que está enmarcada por las vivencias, la historia de vida, el contexto, las experiencias propias, además de la lectura que se da a partir de la identidad que surge (Colectivo., 2017), en la que se reconoce si se pertenece o no, si es habitado o no; en el cual ese territorio se manifiesta de diversas formas en el ámbito social, económico y político (Vargas, 2012; Capel, 2016; Grijalva, 2017; Castro y Zurbriggen, 2022). En el cuerpo como territorio / espacio geográfico se resalta las formas de relación y de vínculo que establecen los seres humanos con su entorno, que para el caso de esta investigación, se presentan mujeres y varones en el espacio público, en interacción intencionada por servicios sexuales normalizados culturalmente en cuerpos de mujeres. Acá se tiene en cuenta lo que es visible, el medio físico, el medio natural y lo que ha sido ordenado o intervenido por el ser humano (Sánchez, 1991; Rodríguez, 2009; Vargas, 2012; Cruz et al., 2017), y eso implicó para la investigación reconocer las formas de habitar no solo el cuerpo, sino la ciudad, específicamente el sector de La Veracruz.
Así pues, existen distintas formas de abordar el territorio; en estas se contemplan diferentes dimensiones espaciales y simbólicas: la primera engloba las relaciones geo-espaciales, las cuales permiten una relación directa con el territorio físico y las formas en cómo se modifican las interrelaciones humanas con este, y la segunda reúne diferentes dinámicas que se pueden desarrollar en el lugar pero que no son tangibles pero sí visibles, entre ellas las resistencias de las mujeres (Motterle, 2018; Garrido, 2019; Pinto, 2019) como resultado a las distintas situaciones que han debido enfrentar.
En efecto, las mujeres se han visto obligadas a organizarse en grupos y a luchar por sus ideas y posturas ante una sociedad que las ha oprimido, y esas resistencias se pueden diferenciar en corporales, culturales y sociales (García, 1976; Acosta, 2018; Haesbaert, 2020). Esto significa que su cuerpo está en constante lucha por mantener la humanidad y dignidad diferente a la cosificación, la explotación sexual y doméstica, entre otras opresiones patriarcales que en Medellín se hacen más visibles en el centro de la ciudad, configurado por dinámicas económicas orientadas a servicios sexuales en un sector popular para el ejercicio de la prostitución como La Veracruz.
En ese sentido, es importante comprender el cuerpo de las mujeres como un reflejo de las luchas, las pasiones, las resistencias, así como la construcción desde cada vivencia, la cual está permeada por un contexto donde se generan unas interacciones (Leigh, 2016; Colectivos., 2017; Prieto et al., 2021). Esto solo se puede lograr desde esas narrativas no explícitas del cuerpo, la historicidad de este y los conflictos que le atraviesan, volviéndose así una herramienta de lucha, constancia e interpretación (Butler, 2002; Agudelo, 2008; Bianchi, 2013; Prieto et al., 2021). Por tanto, se trata de un ejercicio de poder sobre y a través de los cuerpos de mujeres que ejercen la prostitución en un sistema económico capitalista, donde la producción, la oferta y la demanda ponen de manifiesto necesidades básicas urgentes de satisfacer, así como el consumo de todo aquello que sea susceptible de intercambiar por dinero, pero que además se sincroniza con el sistema cultura patriarcal que privilegia el placer masculino desde la oferta de servicios sexuales para su satisfacción personal.
Bajo esos sentidos enunciados, la prostitución en relación con el cuerpo se podría entender como un intercambio de mercancía en el que media el cuerpo, el dinero y el poder (Puglia, 2016; Hurtado, 2018; Hurtado,2018; Rodríguez, 2019, Britos et al., 2021). Estas relaciones se hacen visibles en el caso que ocupa esta investigación contextualizada en el sector de La Veracruz, escenario en el que se ha configurado como un ejercicio de intercambio sexual, económico y social desigual de los cuerpos de las mujeres, una forma de tolerar dinámicas sociales moralmente señaladas que, por un lado, satisfacen a los varones y sus privilegios heterosexuales y, por el otro, constituyen una opción de consecución de recursos económicos a las mujeres que lo ejercen, ya sea por placer, por necesidad o por explotación sexual laboral (Despendes, 2012).
El cuerpo de cada mujer se convierte entonces en un vehículo por el cual se logra tener la experiencia directa con las realidades de su entorno (Huertas, 2020; Penchansky, 2021; Farley, 2018); y dadas estas relaciones dinámicas, complejas y no lineales, este artículo tiene como objetivo describir las formas de percibir el cuerpo como territorio en mujeres entre 20 y 45 años que ejercen la prostitución en el sector de La Veracruz en la ciudad de Medellín (Colombia).
METODOLOGÍA
Esta investigación se enmarca en el paradigma interpretativo hermenéutico y el enfoque cualitativo, ambos pertinentes para comprender los diferentes aspectos sociales y simbólicos que abarcan la relación existente entre el cuerpo de las mujeres que ejercen la prostitución y el territorio, y cómo este influye en su cotidianidad. Se empleó un método fenomenológico clásico, el cual permitió el estudio de esas realidades vivenciales que son poco comunicables, pero que son determinantes para la comprensión de la vida psíquica de cada persona (Martínez Miguelez, 2017). El método fenomenológico exige un análisis de las experiencias, entendiendo que cada una de ellas hace parte de un todo en el marco de fenómenos sociales más amplios.
El escenario de investigación correspondió al sector de La Veracruz, ubicado en la Comuna 10 de la ciudad de Medellín. Colaboraron en el estudio la sede 'Por Mis Derechos', la cual hace parte de la Secretaría de Inclusión Social, Familia y Derechos Humanos. Las participantes fueron seis mujeres que ejercen la prostitución en el mencionado sector, con edades en el rango de 20 a 45 años. A las participantes se les aplicó una entrevista semiestructurada como instrumento de recolección de información. Además, se aplicó una cartografía social con apoyo de la observación no participante. Los instrumentos de investigación fueron validados a través del juicio de expertos con una matriz de valoración de los ítems y bajo los criterios de claridad, neutralidad, pertinencia, coherencia y suficiencia. Otros elementos éticos considerados en el estudio, además del juicio de expertos para garantizar la objetividad en la tarea investigativa, fueron: respeto por los derechos humanos de las participantes, el consentimiento informado y los lineamientos que guían el trabajo con comunidades desde el Código Ético del Trabajo Social (Consejo Nacional de Trabajo Social, 2019).
El estudio implicó tareas no lineales en las que fue necesario regresar sobre elementos vitales del estudio; por ejemplo, el referente teórico conceptual, los instrumentos de investigación, la voz de los participantes, al espacio que contextualiza la vida de las mujeres entrevistadas, entre otras, para hallar la integralidad del fenómeno objeto de interés, su carácter dinámico y su esencia holística. Pese a ello, y a la naturaleza cambiante de la investigación cualitativa, se procuró seguir una ruta dada por el método fenomenológico a partir unas etapas específicas siguiendo los aportes de Martínez Miguélez (2017):
1. Clarificación de presupuestos: A fin de reconocer elementos teóricos y conceptuales asociados del tema de manera objetiva, así como los posibles prejuicios relacionadas con el fenómeno en particular y la postura de los autores en cuanto a la realidad de interés.
2. Elección de técnicas apropiadas: Se identificaron las herramientas de recolección de información más aptas conforme a los propósitos de los investigadores. Inicialmente se había contemplado una técnica tradicional (entrevista) y dos técnicas interactivas (cartografía social y colcha de retazos), pero dada la dificultad de reunir a las participantes, se desestimó esta última. En todo caso, se respetó desde las técnicas seleccionadas el ejercicio fenomenológico.
3. Elección de procedimientos adecuados y aplicación de instrumentos: A nivel metodológico u operativo, se diseñaron y planificaron las técnicas de manera paralela, pero se aplicó en un primer momento la cartografía social, lo que permitió volver a la entrevista para ajustarla conforme a esas percepciones obtenidas y que fueron objeto de reflexión dialógica colectiva con el equipo investigador. En el caso de la cartografía social, se planificó la ruta, procurando recuperar el mayor número de observaciones, y respecto de la entrevista, esta fue sometida a juicio de expertos y a prueba piloto para reconocer las fortalezas y debilidades de los ítems. Para el análisis de la información de la entrevista, se consideró un proceso de codificación en tres niveles: abierta, axial y categorización selectiva-inductiva. Sin embargo, la información de la cartografía social fue objeto de un proceso de descripción narrativa para que el lector se acercara al escenario de la manera más fidedigna.
4. Elaboración de la descripción protocolar: La información de la cartografía y la entrevista fue transcrita en una matriz para su organización y sistematización, y considerando las categorías teóricas identificadas en la revisión de la literatura.
Etapa estructural: Lectura general de las descripciones, delimitación de unidades de análisis, determinación de temas centrales e integración de temas en estructuras. Estos procedimientos que describe Martínez Miguélez (2017) en el marco de la etapa estructural, se realizó a partir del procesamiento y análisis de datos desde ejercicios de codificación con apoyo del software Atlas Ti en tres niveles: codificación abierta, codificación axial y categorización selectiva - inductiva. Las redes semánticas elaboradas con sus recurrencias y densidades facilitaron la comprensión del fenómeno abordado al permitir la identificación de patrones, opiniones, sentires y percepciones de quienes participaron. Las redes semánticas fueron objeto de interpretación y discusión.
RESULTADOS
La cartografía permitió una exploración del sector de La Veracruz, conforme se observa en la ilustración 1, respecto de sus dinámicas como espacio geográfico particular y en el que se instala plenamente la figura de la mujer que ejerce la prostitución: es una unidad coherente y articulada trazada por la cultura, reglas del propio sector y un sinnúmero de actividades que religan la actividad económica, sociocultural y ambiental de la zona. El sector es un territorio de ocho manzanas en donde confluyen viviendas residenciales, parques turísticos, museos, lugares culturales, establecimientos comerciales, una estación del Metro de Medellín, medio de transporte que recorre la ciudad de norte a sur, y un alto flujo de personas; cabe resaltar que el Metro rompió con la arquitectura y el estilo del espacio.

Los recorridos se hicieron de día. La inseguridad de la zona por los constantes hurtos no facilita el desplazamiento tranquilo y, por ello, no se tomaron fotografías para la documentación de estas exploraciones. Se llegó a la zona a través de la estación del Metro, y el trayecto inició en los bajos de la Estación Parque Berrío, sobre la calle 51 con carrera 51. Este espacio se caracteriza por un sinnúmero de actividades comerciales de naturaleza formal e informal. Dentro de las primeras se encuentran almacenes de ropa y calzado, almacenes de cadena, tiendas de maquillaje, perfumerías, farmacias, restaurantes, salones de belleza, venta de artículos religiosos, hoteles, moteles, casinos, billares, bares, panaderías, reposterías, venta y reparación de electrodomésticos y celulares, entre otros.
Las actividades informales visibles son variadas: carretilleros que venden algunas frutas, tapabocas, accesorios para celulares; personas que venden minutos, ropa, calzado, ropa interior, tintos, dulces y bisutería; y se incluye la prostitución, que convive en calle de manera natural en la oferta económica. En el comercio informal de este sector se encuentra muy marcado el "rebusque", representado, principalmente, por personas dedicadas a la venta de bebidas, limpiavidrios, juegos de azar callejeros, expresiones artísticas y culturales en la calle, entre otros. La movilidad rápida y apurada de las personas en este sector brinda una imagen caótica de la zona. Lo anterior muestra entonces una fotografía de cómo los cuerpos de las mujeres son la mercancía del servicio que se demanda y se ofrece, pero que no riñe con las dinámicas sociales y económicas del sector.
Allí mismo, el ambiente cambia: se percibe inmediatamente la contaminación visual y auditiva. Por doquier se observan basuras en las calles, edificios con deterioro en su estructura física, postes con papeles de comunicados y publicidad, cables expuestos, tráfico vehicular, grafitis en las puertas de los locales, uso del espacio público para exhibición de los productos que se comercializan, alto ruido de los vehículos que pasan por la zona, el sonido del paso de los trenes del Metro, los promotores de los locales, las conversaciones de los transeúntes y los gritos de los vendedores informales ofreciendo sus productos.
Se continuó el recorrido entre las carreras 51(Bolívar) y 52 (Carabobo) con las calles 52 (La Playa/Primero Mayo) y 53 (Maracaibo), donde se encuentra El Museo de Antioquia, el cual cuenta con más de 5000 piezas de arte, como pinturas, esculturas y dibujos que reúnen diferentes expresiones artísticas. Además, reúne objetos de gran valor histórico, como armas, figuras y orfebrería indígena. Ya sobre la calle 52 (Carabobo), donde se encuentra el Palacio de la Cultura Rafael Uribe Uribe -anteriormente conocido como el Palacio de la Gobernación de Antioquia-, consolidado como patrimonio arquitectónico y cultural de la ciudad de Medellín.
En la estructuración de lo que es el sector de La Veracruz, en la Plazuela Nutibara se encuentra La Plaza Botero -o museo al aire libre-, en el que se encuentran 23 esculturas de bronce del maestro Fernando Botero, obras de arte de más de dos metros de altura constantemente custodiadas por cámaras de seguridad, pero que los visitantes aprecian, tocan y sobre las que toman fotografías: la fascinación es evidente entre las personas y familias que visitan el lugar. Pero si bien es común ver personas extranjeras y otros turistas recorriendo a pie esta parte admirando su riqueza cultural y patrimonial, es también sabido que su atractivo se encuentra en la oferta de los servicios sexuales y de drogas que predomina en la zona.
Esta Plazuela, conformada por el Museo de Antioquia, el Palacio Rafael Uribe Uribe y el La Plaza Botero, es una zona donde en el ambiente, a pesar de ser turístico, se logra percibir una sensación de inseguridad, generada por la mirada de los presuntos proxenetas, que se distribuyen por las bancas que están alrededor de cada uno de los edificios. De igual forma, se percibe en los transeúntes una necesidad de vigilar sus pertenencias por la posibilidad de ser víctimas de hurto. En efecto, hay personas que se encuentran vigilantes de quiénes entran o salen del lugar: quienes transitan por este espacio pasan de manera rápida, "agarrando" sus objetos personales, con sus bolsos adelante y una postura siempre alerta, así como personas, generalmente varones, que pasan más lento y otros que permanecen en el lugar, algunos conversando o tomando alguna bebida.
Sobre la calle 51 (Bolívar) y 52 (Carabobo) se perciben algunos hombres que de manera constante observan los movimientos del lugar, sin perder de vista a las mujeres que ejercen la prostitución y las interacciones que desde ellas se configuran. Cuando un peatón se acerca a las mujeres, estos hombres fijan su mirada en él como intentando descifrar sus intenciones. Pero también estas formas de miradas cambian, procurando, seguramente, la persuasión de las mujeres. La figura del proxeneta aparece, por tanto, en la escena: son normalmente hombres que vigilan y cuidan a las mujeres que ejercen la prostitución, aunque no se reconoce el tipo de transacciones, dinámicas o acuerdos que se dan entre ellos.

Asimismo, se observa que las mujeres que ejercen prostitución son de distintas edades, aunque son más visibles las mujeres jóvenes, que se caracterizan por usar "shorts", minifaldas y escotes pronunciados. Esta forma de vestir cambia de acuerdo al lugar donde se ubicaban las mujeres y la cantidad de mujeres que se ubican en un mismo lugar, seguramente para llamar la atención de posibles clientes. Aparentemente, algunas mujeres se han realizado modificaciones corporales y estéticas en los senos, los glúteos y el abdomen: en efecto, sobresale su físico sobre otras mujeres. Si bien hay cuerpos con estas características, también hay otros que no están mediados por esas lógicas estéticas y, por el contrario, estaban en aparente estado de abandono y bajo la influencia de sustancias psicoactivas (SPA).
Sobre la carrera 53 (Cundinamarca) se alcanzan a divisar más de cinco hoteles y moteles. En la entrada de cada uno de estos establecimientos se ven mujeres en un rango de edad entre 20 y 45 años; algunas se encuentran físicamente arregladas porque intentan llamar la atención de los posibles clientes. Sin embargo, también hay otras mujeres cuyo cuerpo se encuentra visiblemente en una situación muy compleja y deplorable porque aparentemente son consumidoras de sustancias psicoactivas (SPA), no se han bañado o incluso pueden estar habitando la calle. La custodia de estos lugares es liderada por otras mujeres que se perciben como una figura de autoridad ante las demás, por lo que se presume que también eran proxenetas, conocidas como "Madame", o también pueden ser mujeres que solidariamente se acompañan como una actividad que pasa de generación en generación, "mentoras".
El sector de La Veracruz es un espacio complejo, dinámico y de movimiento permanente en donde se mezcla la cultura de la ciudad, las costumbres religiosas y la prostitución, y es aquí donde las trabajadoras sexuales empezaron a habitar el sector, desde los bares, cafeterías y pequeños moteles del este lugar que dieron paso a la creación de dinámicas económicas en las que el cuerpo de las mujeres era el producto. La iglesia de La Veracruz fue el epicentro del comercio y actividades ilícitas como la venta de estupefacientes, contrabando, porte ilegal de armas, entre otros. Las personas que estaban dentro de la dinámica del territorio tenían comportamientos marcados por los gestos articulados por la expresión de la cara y las miradas, las cuales buscaban ejercer poder y delimitar el territorio. El diálogo informal con comerciantes de la zona permite identificar una sensación de tensión en las narrativas de estas personas, donde la inseguridad y la zozobra por los cambios constantes del territorio y de las personas que lo habitan no permiten generar un vínculo de tranquilidad con el lugar.
HALLAZGOS DE LA ENTREVISTA SEMIESTRUCTURADA
Se identificaron cuatro categorías inductivas, relacionadas con el cuerpo, el territorio, la prostitución y las resistencias. Cada una de estas se ve representada en una red semántica con un número específico de códigos axiales y abiertos. En total se reconocieron 130 códigos: 65 códigos abiertos, 65 códigos axiales y 4 categorías inductivas. Aunque cada una de estas categorías explica una parte del fenómeno estudiado, se deben interpretar las mismas en un todo integrado, esto es, de manera holística hacía la configuración de la unidad del objeto estudiado (Martínez Miguelez, 2017). Cabe mencionar que para proteger la identidad de las personas entrevistadas se utilizó un patrón compuesto por una P (participante), tres números (001) para indicar el número de la entrevista y, finalmente, las dos iniciales de la persona entrevistada.
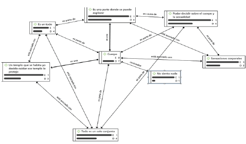
Categoría 1. El cuerpo como un complemento de múltiples sensaciones y sentires visto como un templo que pasa por distintas transformaciones, generando nuevas capacidades y herramientas. La figura 1 ilustra la red semántica correspondiente a esta categoría, integrada por dos códigos axiales y siete códigos abiertos. Se encontró una recurrencia en la percepción que tienen las mujeres en ejercicio de prostitución sobre el cuerpo, pues la red arrojó que este se percibe como un todo que abarca: 1) el ser emocional, es decir, lo subjetivo traducido en las situaciones que se viven, los traumas, las alegrías, los momentos difíciles, entre otros; 2) lo conductual, materializado en los comportamientos aprendidos con los que se enfrentan las vivencias; 3) lo expresivo, que involucra el sentir, los pensamientos y los vínculos con los demás y consigo misma.
Cabe anotar que al reconocer aspectos del cuerpo emocionales - subjetivos, comportamientos aprendidos y vínculos, se puede analizar una percepción que exceptúa la prostitución como una labor comercial propia u opción laboral cómoda en las condiciones del sector de La Veracruz para las mujeres entrevistadas; es más una forma de apropiarse de su cuerpo, de sus decisiones, y ejercer el trabajo sexual les ha permitido el acceso económico, saberes y vínculos diferentes a los anteriores de estar en el sector, así como sentimientos encontrados, afianzamiento de motivaciones para salir adelante, que en algunas ocasiones incluye salirse de la prostitución

Del mismo modo, la densidad que presentaron los códigos axiales plasmados en la red da cuenta de la relación que hay entre estos. En efecto, los códigos abiertos permitieron desglosar las particularidades en las respuestas de cada entrevista para luego generar conexiones en la red semántica, donde además se encontró que el cuerpo es el instrumento que permite darle paso a experiencias físicas como la prostitución, pues es allí donde se generan intercambios sexoafectivos y se crean vivencias, dolores, angustias, traumas, tristezas y otras emociones que se producen a partir de lo vivido.
Un ejemplo de ello es que se encontró que el cuerpo "es una parte donde se puede explorar" (P006-SM) y que, a partir de ello, se "puede decidir sobre el cuerpo y la sexualidad" (P003 AA), dándole paso al placer, al erotismo y la sensualidad, así como al poder de generar ingresos a partir de esa lucha que las mujeres han generado en el mundo por la liberación sexual, ya que los cuerpos de las mujeres se han reducido a la maternidad y al mantenimiento del trabajo reproductivo en lo doméstico.
Al mismo tiempo, se generan diferentes perspectivas sobre lo que significa tener un cuerpo porque algunas participantes lo conciben como un objeto-mercancía que puede ser "comprado" para satisfacer los deseos sexuales de otros dejando de lado los deseos propios, generando así una desconexión con su corporalidad y sintiendo que deshonran su cuerpo, lo que pone en el escenario la tensión cultural sobre las expectativas que se tienen de los cuerpos de las mujeres, sus roles y los permisos histórico culturales los hombres para el consumo de cuerpos de las mujeres, sin importar sus emociones, deseos, voluntad, sólo mediado por el poder patriarcal, que se sumó al capitalista transaccional.
El cuerpo también es percibido como un complemento de diversas sensaciones y sentires, visto como "un templo que se protege y se habita" (P003 AA); además, es un lugar que pasa por múltiples transformaciones físicas, emocionales y mentales, generando en cada una de ellas nuevas capacidades y herramientas para vivir a través de él. Asimismo, el cuerpo es el vehículo por el cual las mujeres en ejercicio de prostitución pueden experimentar su sexualidad, sus sensaciones corporales y la apropiación de las mismas, o por el contrario, "no sentir nada" (P005- Y), y verlo como un medio que se utiliza para generar dinero y satisfacer necesidades básicas. En este sentido, la desconexión cuerpo - mente se convierte en un mecanismo de defensa para reconocer o diferenciar entre trabajar y vivir, donde el placer o la voluntad personal está medida por el intercambio económico que implica prestar servicios sexuales a quien los demanda u ofertar dichos servicios para satisfacción de necesidades básicas personales y familiares.
Categoría 2. Un territorio como algo simbólico e intangible que puede ser un hogar, un hábitat o templo con características de algo propio. El concepto de territorio tiene la posibilidad de ser comprendido e interpretado tanto desde lo físico como desde lo simbólico. En el contexto de la prostitución, ambos conceptos están vinculados, dadas las formas en como las mujeres lo habitan y se habitan a sí mismas, identificando su cuerpo como un territorio más.
Los hallazgos permiten identificar 18 códigos abiertos y dos códigos axiales asociados a la conceptualización del territorio, como se logra evidenciar en la figura 2, y donde se observa una recurrencia en las definiciones que las mujeres que ejercen la prostitución dan sobre el territorio. Las mujeres entrevistadas entienden el territorio como su lugar de trabajo, uno en el que hay diversas actividades económicas enfocadas en el comercio tanto formal como informal, como venta de ropa, calzado, el rebusque de los ciudadanos, bares, billares, entre otros. Además, en él confluyen diferentes acciones de carácter ilícito que les son aceptables. Otra de las características del territorio es el intercambio cultural, espiritual-religioso, y la gran cantidad de transeúntes del lugar, lo que posibilita que sea un territorio fértil en oferta y demanda, indiscriminadamente de si los ofertantes cuenta con dinero suficiente o puedan ser susceptibles de ser elegidos o no por la mujeres que prestan servicios sexuales, lo que convierte el espacio en territorio de todos y cargado de rutinas, relaciones afectivas, solidaridades, cuidados, entre otros.

En este sentido, el territorio también es reconocido como su hogar, el espacio que pueden habitar desde lo geoespacial (Tibaduiza, 2015), pero también desde sus cuerpos; tanto así que lo relacionan con un templo lleno de diferentes emociones y sentimientos que se contraponen entre el dolor y el amor por los suyos y que adquiere significado a través del cuidado, lo que permite continuar en la búsqueda constante de mejorar o, si es posible, transformar su estilo de vida, que ya es para algunas más que un trabajo.
En los resultados también se identifica una densidad en la habitabilidad del territorio, asociándose con el desplazamiento y tránsito en el mismo, el que además se reconoce como algo propio; es decir, podría entenderse que para estas mujeres el territorio es donde ellas están, el territorio se mueve con ellas, así como con las emociones que se generan en sus cuerpos debido al ejercicio de la prostitución, sumado a la cotidianidad de sus vidas; este movimiento ha hecho que se consoliden grupalidades entre ellas, estrategias de protección y vínculos afectivos, además de apoyo en iniciar a alguna o en que mejore sus "métodos" de trabajo sexual, y con ello mejorar sus ingresos.
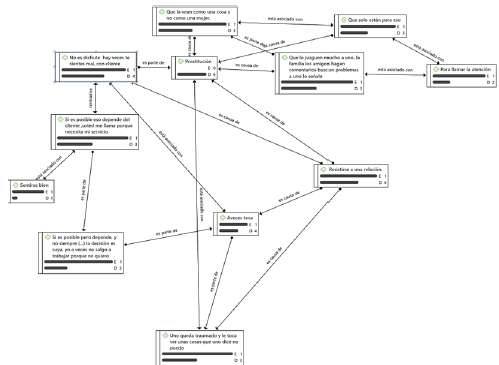
Categoría 3. La prostitución involucra al cuerpo de manera directa como algo que se vende y genera múltiples resistencias y sentires. La prostitución es un escenario de transacción en el que los cuerpos de las mujeres quedan a disposición de otros para su consumo, siendo mediado por el intercambio comercial que ocasionan consecuencias y efectos en la vida de las mujeres y el mantenimiento de una cultura machista que cosifica los cuerpos de las mujeres que ejercen prostitución en calle, sin mediar consentimiento emocional, o condiciones físicas para satisfacer las necesidades que están comprando en el uso de un ser humano. Esto es lo que evidencian los 11 códigos abiertos, unificados en un código axial, que a su vez permite analizar la densidad y la recurrencia de los mismos, conforme a lo observado en la figura 3.

Las mujeres que están en ejercicio de prostitución en general no sienten placer y tienen un sentimiento de culpa permanente, que se acentúa con la práctica material; por lo cual se genera una resistencia a las relaciones que tienen o pueden llegar a tener, ya sean una relación mercantil o bien por algún vínculo afectivo. En ese sentido, las mujeres reconocen que lo hacen por obligación, sin embargo, algunas de ellas en sus narrativas nombran que sí es posible encontrar goce y placer, pero que esto dependerá de las características del cliente.
Uno de los efectos o consecuencias de la prostitución en la vida de las mujeres que la ejercen está relacionado con los múltiples señalamientos recibidos por parte de sus familias, amigos, redes cercanas y la sociedad civil en general. Parte de la idea de que las mujeres son un objeto o una cosa -y no un ser humano-, a lo que se suman los eventos traumáticos a los que se ven expuestas: varias de ellas reconocen que parte y consecuencia de estar en la prostitución es evidenciar y vivenciar hechos impactantes desde el espacio geográfico, el ejercicio como tal y su vida cotidiana.
Por lo anterior, las resistencias también se expresan en la anulación de sus emociones, permitiendo al cuerpo físico hacer su trabajo, para mantener a límite la culpa, el asco o la tristeza, incluso algunas que han vivido violencias por parte de clientes, ya sea física, psicológica o verbal, han tenido que recurrir a estrategias de protección subjetivas que bloqueen el daño, que limiten lo que escuchan e incluso naturalizar la violencia como parte de los efectos que implica ese trabajo, aspectos analizados con mayor profundidad en la categoría 4.
Categoría 4. Las resistencias corporales sociales y culturales incorporan la sensualidad, sexualidad, erotismo, discriminación, estereotipos, estigmas, vestimenta, entre otras, como un conjunto amplio de intercambios en el que media el cuerpo. Las resistencias sociales y culturales son un componente básico de todas las experiencias y vivencias de las mujeres que se encuentran en ejercicio de prostitución, por tanto, se manifiestan en las luchas, las pasiones y las angustias dinamizadas en la cotidianidad, las relaciones interpersonales y las emociones. En esta categoría se identificaron 28 códigos abiertos, distribuidos en tres códigos axiales, como se muestra en la figura 4.

La red evidencia una alta recurrencia, en la que se conecta con el capital erótico, que está asociado con la exhibición del cuerpo, del cual se desprenden propiedades como: sexualidad, sensualidad, seducción, erotismo y vestimenta.
Las mujeres en ejercicio de prostitución deben hacer lo posible por seducir y generar una conexión con el cliente. Bajo esta lógica, la mujer se convierte en una propiedad erótica sexual que se ve reflejada en la satisfacción del otro. En este sentido, las técnicas o modos de ejercer implican un autoconocimiento de su cuerpo, más allá de las expectativas culturales de la sensualidad "naturalizada" de las mujeres y la explotación de sus atributos físicos en una heteronormatividad (vínculos sexo- afectivos entre hombres y mujeres cisgénero o biológicamente identificados con su sexo al nacer) aprendida para conseguir marido.
Las mujeres que ejerce prostitución se ven abocadas a increpar su erotismo y sexualidad en favor de sus ingresos económicos, lo que implica en ocasiones inversión en maquillaje, ropa y consumos adicionales para que sus cuerpos sigan la cadena de consumo mercantil en el mercado sexual.
En ese orden de ideas, se reconoce que el capital erótico depende mucho del entorno, ya que es allí donde se da inicio a las vivencias y a la construcción de realidades a través del cuerpo desde lo físico y lo simbólico. Lo anterior puede variar de acuerdo con el contexto y las construcciones simbólicas de cada entorno donde haya sido socializada, en el que se dan escenarios de dominio y poder hacía las mujeres. Una de las consecuencias en el ejercicio de prostitución es la coacción al vestir, especialmente en "los pueblos, donde se impone la vestimenta por los proxenetas con el fin de poder cautivar al cliente" (P003 AA). Esto implica que su cuerpo ni siquiera les pertenece y, por el contrario, no sólo viven a merced de los clientes, sino de la explotación sexual comercial del ejercicio de la prostitución, lo cual lleva a un nivel superior de violencias basadas en género, la cosificación de los cuerpos de las mujeres por dinero en la cultura machista.
Los resultados también presentan una desigualdad basada en la construcción social, en la cual se comienzan a crear percepciones sobre las mujeres en el ejercicio de prostitución, afrontando diferentes tipos de resistencias. Además, las narrativas de "las personas rechazan y juzgan, ocasionando estigmatización a su forma de trabajo" (P002 -MH), asociado a comentarios negativos y discriminatorios, así como desacreditar, difamar y denigrar -entre otros-, con los que se construyen prejuicios; por ejemplo, que las mujeres en ejercicio de prostitución no tienen sentimientos y no valen nada.
De este modo, la valía de las mujeres se encuentra en los cuerpos físicos que no cumplen con los mandatos sociales establecidos de lo doméstico, el matrimonio heterosexual para la reproducción de la especie, la sumisión en lo privado y la dependencia económica, aspectos que mantienen a las mujeres que ejercen la prostitución en un lugar de poder, por un lado, pero, por el otro, susceptibles de disminución de su persona y sometimiento de sus cuerpos por osarse a transar con ese cuerpo que consideran suyo.
Si bien la red semántica arrojó el "trabajo" (P003 AA) como un código axial de análisis para la prostitución y "se nombran así mismas como trabajadoras" (P003 AA), se refleja una contradicción, pues hay un reconocimiento de ese ejercicio como trabajo, pero en la mayoría de los relatos se encuentra una resistencia a ejercer la prostitución, ya que manifiestan que lo hacen porque las condiciones y limitaciones del contexto las lleva a un tipo de violencia sexual aceptada para suplir las necesidades básicas.
La prostitución como trabajo, a su vez, permite en este análisis reconocer a las mujeres como dueñas de su cuerpo y en búsqueda de autonomía económica, lo que afirma la contradicción del precio por ser libres para someterse a otras formas de explotación. El trabajo sexual implica el reconocimiento como tal por la mediación con el dinero y el cliente, sin embargo, no necesariamente para algunas de las mujeres trabajar aporta a su dignificación, como es el ideal del mismo y del desarrollo de capacidades para ser mejores cada vez, pues encuentran en la prostitución sólo una salida económica, ante la falta de oportunidades, condiciones para otros tipos de trabajos o limitantes en sus redes de apoyo.
DISCUSIÓN
En esta investigación se ha relacionado el cuerpo de las mujeres como un territorio que se expresa y se construye desde las subjetividades y este tiende a pasar por distintas realidades inscritas en el goce, el placer, la exhibición, pero también en lo excéntrico, lo clandestino, lo precario y lo más vulnerable (Gattino, 2010; Escobar, 2015; Attwood, 2015, Colectivos..., 2017; Araujo, 2018). Atravesadas por contradicciones en lo relacionado con el trabajo, la autonomía económica, los significados del placer, las necesidades, los vínculos.
Dichas transformaciones también se generan a partir de un cuerpo que siente y vive, convirtiéndose en un territorio marcado e impreso mediante la tristeza por la explotación y la angustia, pero también la alegría, las vivencia y los sentires con otras (Salinas,1994; Zúñiga, 2018; Garrido, 2019; García, 2022). Por tanto, este se resignifica constantemente para adaptarse al entorno y las circunstancias que lo rodean (Portilla et al., 2022; Posada, 2015; Martínez et al., 2020), se vale de estrategias de protección, de resistencias a mandatos patriarcales que le permitan reconocer su valía más allá de prejuicios o estereotipos.
El cuerpo como territorio vincula las historias de vida de las mujeres en ejercicio de prostitución con las narrativas propias sobre diversos entornos que las involucran, como la cultura, lo social y lo económico. En efecto, son elementos que permiten comprender el cuerpo como territorio tanto desde lo simbólico como desde lo geo-espacial, convirtiéndolo en una herramienta de lucha, constancia e interpretación (Salinas, 1994; Butler, 2002; Agudelo, 2008). Así, la configuración de sus dinámicas sociales y económicas involucran a otros y otras que entretejen nuevas historias de vida, aliento y superación, en el reconocimiento de la prostitución para algunas como un momento vivido.
De manera general, la prostitución podría entenderse como el conjunto de procesos socioculturales que utilizan estas experiencias mediante su cuerpo como una manera de subsistencia económica y de la producción corporal simbólica que es la base de las mujeres en ejercicio de prostitución como una mirada colectiva del yo como persona y el cuerpo mediante un conjunto de procesos socioculturales que implican la mercantilización y la monetización. También se convierte en un instrumento de poder de la persona que vende el placer, puesto que al hacer esto, la otra persona siente el poder de poseer al otro. Esto le permite a las mujeres en ejercicio de prostitución utilizar su corporalidad (Mendieta-Izquierdo, 2018) como herramienta de trabajo (Tirado et al., 2018), dándole ese lugar y visibilización a un oficio poco digno y bajo el reconocimiento social de manera tradicional, mediante un intercambio sexual y cultural para poder subsistir.
Montoya y Morales (2015) señalan que en un marco antropológico, la prostitución corresponde a "un fenómeno y una construcción social y cultural, que implica procesos de pobreza, marginación y exclusión, es un conflicto que configura unas nuevas formas de esclavitud en la realidad del siglo XXI" (p. 62). Esto se reflejó con el papel que cumplen los proxenetas, además de algunas formas de violencias a las que se ven expuestas las mujeres en ejercicio de servicios sexuales con clientes varones que se afirman como dueños -aunque por un momento- de las mujeres y no de los servicios que presta su cuerpo, afirmando así el poderío patriarcal y capitalista en la cosificación de los seres humanos -mujeres-.
Esta postura deja abierta la posibilidad de analizar la prostitución para identificar las diferentes problemáticas que están vinculadas al ejercicio de esta, generando una discusión social sobre la tolerancia social e indiferencia económica que hay frente a las condiciones que las ha llevado a algunas mujeres a vender el cuerpo, y otras, en completa autonomía, viviendo su sexualidad y economía, son abocadas a ser ignoradas en la gobernanza local y nacional como un aspecto de la exclusión social (Beegan y Moran, 2017; Leigh, 2016; Puglia, 2016).
Para finalizar, cabe anotar las múltiples aristas que permite el análisis de la prostitución y los cuerpos de las mujeres, especialmente frente a las diversas causas que las han llevado a ejercer dicho trabajo, aspectos que rodean tanto lo subjetivo como lo cultural y lo económico, como se dijo anteriormente; entre dichas causas se reconocen las familiares asociadas a los conflictos y al legado de la prostitución donde esta es aprendida, enseñada y reproducida por los miembros que conforman el entorno familiar (Palomino y Restrepo, 2021); psicológicas, ligadas a los traumas (Clemente,2020; Galvis et al., 2020); las enfermedades mentales, como la depresión, la ansiedad, los trastornos límite de la personalidad y de estrés postraumático, entre otros (Clemente, 2020; Betancur y Marín, 2011); psicosociales como el acceso a la educación (Olguín y Palacio, 2012; Salazar y Curiel, 2019); y culturales como la discriminación (Uribe, 2020), el abandono institucional y la marginación, entre otras ligadas al contexto de cada mujer en ejercicio de prostitución (Butler, 2002; Agudelo, 2008; Bianchi, 2013; Prieto et al., 2021; Zuleta, 2022).
CONCLUSIONES
Las mujeres en ejercicio de prostitución del sector de La Veracruz tienen diversas percepciones alrededor del cuerpo como territorio, si bien se identificaron algunas que lo percibían como un todo, como un conjunto e incluso como un territorio para ser habitado, protegido y explorado en el que se construyen identidades. Por otro lado, otras no lo reconocían, y por ende, no lo habitaban y lo veían como un medio para trabajar y sobrevivir económicamente. Lo anterior dependerá de los símbolos, las resistencias y las construcciones que cada una vaya haciendo de su realidad con base en sus experiencias, además de las condiciones en las que el ejercicio de la prostitución les haya limitado o facilitado la apropiación de su cuerpo, estrategias de protección, redes o no de apoyo, vínculos, entre otros.
Reconocer el cuerpo como un territorio desde las mujeres que ejercen la prostitución implica darles una resignificación a las percepciones de cada mujer sobre su cuerpo, partiendo desde lo simbólico, lo físico, lo emocional y lo vivencial, dándole paso a la apertura de nuevas concepciones que perciban el cuerpo como un conjunto de fragmentos y un territorio en constante transformación en el que el cuerpo habita, se construye, se crea y se enmarca mediante experiencias o narrativas. En este sentido, cabe anotar las mediaciones culturales y económicas que han implicado de manera violenta la sumisión de quienes ejercen el trabajo sexual a sus clientes y proxenetas, las violencias a las que se han visto avocadas, así como señalamientos, entre otros.
Las diferentes percepciones que tienen las mujeres que ejercen la prostitución sobre sus cuerpos están influenciadas por los contextos y las circunstancias individuales que las afectan a cada una, así como por la configuración geoespacial de un sector como la Veracruz, que en movimiento con sus cuerpos, han entretejido relaciones económicas, sociales y culturales propias para la ciudad de Medellín, conociendo los distintos riesgos que en muchos casos involucran su integridad y su autonomía corporal y económica, pero que a su vez se ha amalgamado para dejar de manera marginal puntos focales de explotación sexual comercial, especialmente con las mujeres, sus vidas, sus necesidades, sus sueños.
REFERENCIAS
Acosta, S. (2018). Cuerpo / Territorio. Iconos, 61, 163-175. http://dx.doi.org/10.17141/iconos.61.2018.3316.
Agudelo Torres, M. D. M. (2008). Definir lo indefinible: El papel de las tecnologías de construcción corporal en las problemáticas sobre el cuerpo como territorio en disputa. Signo y Pensamiento, 27(53), 128-139. https://revistas.javeriana.edu.co/index.php/signoypensamiento/article/view4557.
Araujo Cuauro, J. C. (2018). Historia de la Anatomía. Revista Argentina de Anatomía Online, 9(3), 87-97. http://www.revista-anatomia.com.ar/archivos-parciales/2018-3-revista-argentina-de-anatomia-online-d.pdf.
Attwood, N. (2015). The Prostitute's Body: Rewriting Prostitution in Victorian Britain. Routledge.
Beegan, R. y Moran, J. (2017). Prostitution and Sex Work: Situating Ireland's New Law on Prostitution in the Radical and Liberal Feminist Paradigms. Irish Journal of Applied Social Studies, 17(1). https://doi.org/doi:10.21427/D7BQ6T.
Betancur Betancur, C. y Marín Cortés, A. F. (2011). Cuerpo, comercio sexual, amor e identidad. Significados construidos por mujeres que practicaron la prostitución. CES Psicología, 4(1), 32-51. https://revistas.ces.edu.co/index.php/psicologia/article/view/1344
Beauvoir, S. (2015). El segundo sexo (9a ed.). Pengun Ramdon House.
Benoit, C., Jansson, M., Smith, M. y Flagg, J. (2017). "Bueno, debería cambiarse por uno porque son nuestros cuerpos". Puntos de vista de las trabajadoras sexuales sobre el enfoque punitivo de Canadá hacia el trabajo sexual. Ciencias Sociales, 6(2), 52. https://doi.org/10.3390/socsci6020052.
Bianchi, P. D. (2013). La subjetividad y el goce femeninos. Las nuevas representaciones de las prostitutas en la literatura latinoamericana contemporánea. Cuerpos, placeres y alteraciones. Hispanet Journal, 1, 1-25. https://xdoc.mx/preview/la-subjetividad-y-el-goce-femeninos-las-nuevas-5f87cb9e3880f.
Britos, P., Antonelli, L. N., Abal, F. G., Guerrero, L. D., Urbistondo, M. S., Basualdo, L. y Battaglino, V. L. (2021). Justicia, derechos humanos y diversidad. Debates actuales. Universidad Nacional de Mar del Plata.
Butler, J. (2002). Cuerpos que importan sobre los límites materiales y discursivos del "sexo". Paidós.
Capel, H. (2016). Las ciencias sociales y el estudio del territorio. Biblio 3w, 21(1149), 1-38. https://raco.cat/index.php/Biblio3w/article/view/305885/395796
Castro, A. V. B. y Zurbriggen, S. (2022). Narrar(nos) desde el cuerpo-territorio: Nuevos apuntes para un pensamiento situado y metodologías en contexto. Ánfora, 29(52), 43-70. https://doi.org/10.30854/anf.v29.n52.2022.848.
Clemente Villar, C. (2020). El impacto psicológico del estigma de prostituta. RELIES, 4, 152-172. https://doi.org/10.46661/relies.5106.
Cobo Bedia, R. (2015). El cuerpo de las mujeres y la sobrecarga de sexualidad. Investigaciones Feministas, 6, 7-19. http://dx.doi.org/10.5209/rev_lNFE.2015.v6.51376
Colectivo Miradas Críticas del Territorio desde el Feminismo (2017). Mapeando el cuerpo-territorio. Guía metodológica para mujeres que defienden sus territorios. Territorio y Feminismos. https://www.bibliotecafragmentada.org/mapeando-el-cuerpo-territorio-guia-metodologica-para-mujeres-que-defienden-sus-territorios.
Cruz, D., Vázquez, E., Ruales, G., Bayón, M. y García-Torres, M. (2017). Mapeando el cuerpo-territorio. Guía metodológica para mujeres que defienden sus territorios. Clacso.
Departamento Nacional de Planeación [DNP] (2019). Comuna 10-barrio la Candelaria. Código 1019 [Archivo PDF]. https://www.medellin.gov.co/ndesarrollo/wp-content/uploads/2022/03/Programa-de-Ejecucion-2018-2019-comuna-10 .pdf.
Despendes, V. (2012). Teoría King Kong (1a Ed.). Editorial El Asunto.
D'hers, V. (2009). En cuerpo (y) alma. Intersticios. Revista Sociológica de Pensamiento Crítico, 3(2). https://intersticios.es/article/view/4298.
Escobar, M. R. (2015). Cuerpo y subjetividad en Latinoamérica: resistencia a la cultura somática del capitalismo. Nómadas, 43, 185199. http://www.scielo.org.co/scielo.php?script=sci_arttext&pid=S0121-75502015000200012.
Farley, M. (2018). Risks of prostitution: When the person is the product. Journal of the Association for Consumer Research, 3(1), 97-108. https://doi.org/10.1086/695670.
Galvis Leal, P., Ospina Lozano, L. E., y Rubio Ortiz, E. R. (2020). Cuerpo, emocionalidad y creatividad. Universidad Libre.
García, M. R. (2022). Comunicación, cuerpo y emociones. La incorporación de la dimensión emocional en la investigación de la comunicación. Comunicación y Sociedad,19, 1-22. https://doi.org/10.32870/cys.v2022.8258.
García, J. L. (1976). Antropología del territorio (Vol. 194). Taller de Ediciones Josefina Betancor.
Garrido Ortolá, A. (2019). Narrativas de resistencia: análisis de tres organizaciones de mujeres en Colombia. Política y Sociedad, 56(1), 107-126. https://doi.org/10.5209/poso.60794.
Gattino, S. (2010). Lenguajes del cuerpo, lenguajes en el cuerpo [Ponencia]. VI Jornadas de Sociología de la UNLP, Universidad Nacional de La Plata, La Plata, Argentina. https://www.aacademica.org/000-027/645.pdf
Grijalva, D. G. (2017). Mi cuerpo es un territorio político (p. 263). Antipersona.
Haesbaert, R. (2020). Del cuerpo-territorio al territorio-cuerpo (de la Tierra): contribuciones decoloniales. Cultura y Representaciones Sociales, 15(29), 267-301. https://doi.org/10.1080/02508060.2016.1134898.
Huertas, C.M. (2020). «Digo carne»: La repolitización del cuerpo femenino en la narrativa de Marta Sanz. Studia Romanica Posnaniensia, 47(1), 67-80. https://doi.org/10.14746/strop.2020.471.006.
Hurtado Saa, T. (2018). La producción social del mercado del sexo y de la ocupación de trabajadoras sexuales en España. Revista Colombiana de Antropología, 54(2), 35-58. https://doi.org/10.22380/2539472x.461.
Lagarde y de Los Ríos, M. (2021). Los cautiverios de las Mujeres. Madresposas, monjas, putas, presas y locas (4a ed.). Veintiuno Editores.
Le Breton, D. (2018). La sociología del cuerpo (Vol. 99). Siruela.
Leigh, C. M. (2016). Sex work and Feminism, an erased Afflation: Translation or "Inveting Sex Word"y by carol leigh (alias scarlot harlot). Journal of Gender Studies, 5(44),7-23. https://doi.org/10.32870/lv.v5i44.6007.
Martínez Miguélez, M. (2017). Ciencia y arte en la metodología cualitativa. Trillas.
Martínez Pleguezuelos, A. J., Alcalde Peñalver, E. y Santamaría Urbieta, A. (2020). Retos ante la reescritura del cuerpo sexuado de la mujer y la prostitución femenina: estudio de caso. Vivat Academia. Revista de Comunicación, 150, 59-80. https://doi.org/10.15178/va.2020.150.59-80.
Mendieta-Izquierdo, G. (2018). Percepción de cuerpo y corporalidad en hombres que ejercen prostitución viril en Guadalajara, México. Ciência & Saúde Coletiva, 23, 1541-1549. https://doi.org/10.1590/1413-81232018235.18652016.
Montoya Restrepo, L.F. y Morales Mesa, S.A. (2015). La prostitución, una mirada desde sus actores. Revista Colombiana de Ciencias Sociales, 6(1), 59-71. https://www.redalyc.org/pdf/4978/497856276005.pdf.
Motterle, L. (2018). Y tenía corazón. Trabajo sexual, violencias y resistencias entre carne y piedra en el Raval de Barcelona (Tesis doctoral). Universidad de Barcelona, España. http://hdl.handle.net/2445/137283.
Olguín, F. Q. y Palacio, A. T. (2012). Propuesta de indicadores psicosociales para el ingreso de ancianas prostitutas a una casa-hogar. Psicología y salud, 22(1), 123-132. https://doi.org/10.25009/pys.v22i1.564.
Palomino Restrepo, L. F. y Orozco Peralta, V. (2021). Trabajo sexual: Dos mujeres en un solo cuerpo [Trabajo de Grado, Fundación Universitaria Católica Lumen Gentium, Santiago de Cali]. Repositorio Institucional. https://repository.unicatolica.edu.co/handle/20.500.12237/2229.
Patton, K.T. y Thibodeau, G.A., (2012). Estructura y función del cuerpo humano. Elsevier.
Penchansky, M.C. (2021). Reflexiones en torno a la propiedad del cuerpo en clave feminista. La Ventana, 6(53), 111-146. http://www.scielo.org.mx/scielo.php?script=sci_arttext&pid=S1405-94362021000100111&lng =es&tlng=es.
Pinto, J.C. (28 de noviembre de 2019). La resistencia de las guerreras del centro de Medellín. El Espectador. https://www.elespectador.com/el-magazin-cultural/la-resistencia-de-las-guerreras-del-centro-en-medellin-article-893431/.
Portilla, M.C.R., Jaramillo, S.I.R. y Quevedo, J. C. A. (2022). Factores Psicosociales Laborales que afectan a Trabajadoras Sexuales en Bogotá e Intervención desde la Andragogía. Noria Investigación Educativa, 1(9),13-31. https://doi.org/10.14483/25905791.18541.
Posada Kubissa, L. (2015). Las mujeres son cuerpo: reflexiones feministas. Investigaciones Feministas, 6, 108-121. https://doi.org/10.5209/rev_INFE.2015.v6.51382.
Prieto Montañez, M., Rangel Flores, Y.Y. y Navarro Sánchez, UQ (2021). Controlar, proteger y defender el cuerpo, la gestión de una misma en la prostitución. La ventana, 6 (53), 147-181. https://doi.org/10.14746/strop.2020.471.006.
Puglia, M. (2016). Lejos de "la venta del cuerpo". Gestiones corporales y simbólicas en trabajadoras sexuales. Astrolabio, 16, 5-32. https://revistas.unc.edu.ar/index.php/astrolabio/article/view/14226.
Rodríguez, R.L. (2019). Sobre cuerpos, máquinas y feminismo. Proceso de producción, proceso de trabajo y valor de uso en la producción de las mercancías "fuerza de trabajo" y "placer sexual" en la rama de la prostitución. Theomai, 39, 100-117. https://www.redalyc.org/journal/124/12466126007/12466126007.pdf.
Salazar Gutiérrez, S. y Curiel García, M.M. (2019). El cuerpo negociado, el cuerpo mercancía. Trabajo sexual y precarización de la vida en Ciudad Juárez, México. Espiral, 26(75), 89-117. https://doi.org/10.32870/eees.v26i75.6963.
Salinas, L. (1994). La construcción social del cuerpo. Reis, 68, 85-96. https://doi.org/10.2307/40183758.
Sánchez, J.E. (1991). Espacio, Economía y Sociedad. Siglo XXI Editores.
Tibaduiza Rodríguez, O. (2015). La construcción del concepto de espacio geográfico a partir del comportamiento y la percepción. Tiempo y Espacio, 23, 25-44. https://revistas.ubiobio.cl/index.php/TYE/article/view/1752.
Tirado Acero, M., Laverde Rodríguez, C.A. y Bedoya Chavarriaga, J.C. (2019). Prostitución en Colombia: hacia una aproximación sociojurídica a los derechos de los trabajadores sexuales. Revista Latinoamericana de Derecho Social, 29, 289-315. https://doi.org/10.22201/iij.24487899e.2019.29.13909.
Uribe Forero, L. M. (2020). En nombre propio. La lucha por la descriminalización del trabajo sexual. Estudios Políticos, 58, 286-292. https://doi.org/10.17533/udea.espo.n58a13.
Vargas Ulate, G. (2012). Espacio y territorio en el análisis geográfico. Reflexiones, 91 (1), 313-326. https://www.redalyc.org/pdf/729/72923937025.pdf
Varsi Rospigliosi, E. (2019). Los actos de libre disposición del cuerpo humano. Acta Bioethica, 25(1), 9-23. http://dx.doi.org/10.4067/S1726-569X2019000100009.
Zapiain, J. (2000). Educación afectivo sexual. Anuario de Sexología, 6, 4156. https://dialnet.unirioja.es/servlet/revista?codigo=17175.
Zuleta, D. (julio 30 de 2022). Toque de queda en Medellín: el aumento de la prostitución genera muchas críticas y pocas soluciones, El PAIS. https://elpais.com/america-colombia/2022-07-30/la-proli-feracion-de-la-prostitucion-en-medellin-ha-llevado-a-que-la-lla-men-burdel-a-cielo-abierto.html.
Zúñiga Añazco, Y. (2018). Cuerpo, género y derecho. Apuntes para una teoría crítica de las relaciones entre cuerpo, poder y subjetividad. lus et Praxis, 24(3), 209-254. http://dx.doi.org/10.4067/S071800122018000300209.