ARTÍCULOS DE INVESTIGACIÓN
Received: 25 June 2023
Accepted: 21 September 2023
DOI: https://doi.org/10.14482/INDES.32.02.721.549
RESUMEN
Objetivo: En este artículo de investigación se aborda la comprensión de la resignificación del concepto del amor desde las transformaciones que generó la pandemia y el confinamiento por la Covid-19 en Medellín (Colombia) entre 2020 y 2023.
Materiales y métodos: La investigación fue desarrollada a partir de un diseño cualitativo y un método fenomenológico a través de entrevistas semiestructuradas a población general, profesionales y expertos en relaciones interpersonales. La información fue procesada a través de matrices de análisis y, posteriormente, analizada a través del software Atlas.ti. La investigación fue desarrollada en la ciudad de Medellín desde enero de 2021 hasta mayo de 2023. Los informantes claves fueron seleccionados a través del modelo de muestreo intencional, el cual respondió a los criterios que orientaron el proceso investigativo.
Resultados: Como resultados de esta investigación se ha evidenciado que la posmodernidad pandémica generó cambios con respecto a la significación del concepto del amor, en tanto exacerbó los elementos característicos de la posmodernidad, como la relativización de los vínculos. A esto se suma una realidad que tuvo una incidencia directa sobre tales vínculos como lo fue el confinamiento provocado por la pandemia del Covid-19, lo cual no solo afectó la salud de las personas, sino que provocó profundas transformaciones en los tejidos sociales, de forma particular en las dinámicas relacionales, en tanto propició el uso permanente de redes digitales y virtuales ante la obligatoriedad del distanciamiento social.
Conclusiones: Se concluye que la pandemia por la Covid-19 exacerbó el uso de plataformas digitales y, en consecuencia, se consolidaron nuevos escenarios relacionales que siguen alimentando el relativismo y la fragilidad vincular de la posmodernidad.
Al realizar el análisis de la información obtenida durante el trabajo de campo, es posible reconocer algunos discursos comunes entre las personas que participaron de la investigación. En esta lógica, podría hablarse de interpretaciones y conceptualizaciones que simplemente han empezado a hacer parte del constructo social, tal vez como una especie de imaginario en el que simplemente se empiezan a aceptar ideas que se vuelven cotidianas, mismas que son influenciadas, o en algunos casos hasta definidas, por el consumo masivo de contenidos en redes sociales.
Ambas realidades, el amor y la pandemia, corren el riesgo de caer en la subjetividad, teniendo en cuenta que terminan siendo experiencias personales que pueden estar alejadas de construcciones basadas en una reflexión epistemológica y de las que se puede decir que las emociones, las sensaciones y los sentimientos prevalecen cuando se trata de abordar este tema.
PALABRAS CLAVE : Amor, posmodernidad, reemplazabilidad, pandemia, redes sociales.
ABSTRACT
Objective: This research article addresses the understanding of the resignification of the concept of love from the transformations generated by the pandemic and the confinement by Covid-19 in Medellín (Colombia) between 2020 and2023, making a brief account of the heuristic memory used for the design, collection and analysis of research information, specifying methodological elements on which the process was based and the ways by which it was possible to come up with new findings; Subsequently, some semantic networks generated in the atlas.ti software are presented with their respective analyzesfrom which a session ofresults and conclusions is projected.
Materials and methods: Regarding the investigative structure, four moments were developed. In the first one, the ontoepistemological foundation was developed, for which printed and digital scientific bibliographic sources were used, analyzing more than 250 articles in English and Spanish. The second moment was the development and application of semi-structured interviews to key informants. The third moment was the realization of the panel of experts with the adaptation of the Delphi methodology. The fourth, and last moment, was the analysis of the information collected for the consolidation of the products and results of the research through analysis matrices and the atlas.ti software for qualitative data processing.
The research was developed in the city of Medellín from January 2021 to May 2023. The key informants were selected through the intentional sampling model, which responded to the criteria that guided the investigative process. Thus, the main inclusion criteria, for the general population, were being of legal age and having been part of an emotional or family relationship during the period of confinement by Covid-19 in the city of Medellín. The key informants were chosen among consultants of the psychology service, in total, 30 interviews were carried out with the general population.
On the other hand, four professionals in psychology were selected whose professional work was related to the attention to the previously described population before, during and after the period of confinement. Finally, four experts were selected to carry out the panel, trained in clinical psychology, social work, sociology and sexology.
Results: The data collected was processed through the Atlas.ti software, in which 38files corresponding to the transcripts of interviews with the population, interviews with professionals and panel of experts were collected. Likewise, in the processing of information, six main categories were identified in which 32 emerging codes were grouped, supported by 918 citations of the analyzed instruments.
As a result of this research, it has been shown that pandemic postmodernity generated changes regarding the meaning of the concept of love, while exacerbating the characteristic elements of postmodernity, such as the relativization of ties. Added to this is a reality that had a direct impact on such ties, such as the confinement caused by the Covid-19 pandemic, which not only affected people's health, but also caused profound transformations in the social fabric, from in particular, in relational dynamics, as it fostered the permanent use of digital and virtual networks given the mandatory nature of social distancing.
In this same logic, the research sought a deep reflection on those new scenarios that were arranged by confinement in the context of postmodernity, particularly analyzing the way in which couples and families began to live new relational experiences in affective matters. . In this way, it is understood that love is a dynamic concept that changes according to the social and contextual particularities that, in this case, generated the pandemic.
Among the most significant findings of this research, it is found that, in effect, great and profound transformations have been perceived around the meaning of the concept of love, given that the pandemic and confinement were activators of affective conflicts that had not been processed. in other scenarios. The interviewees state that love has been evolving and that a generational gap is beginning to become evident in the way other generations understood and lived love. In this way, family and couple love have taken on new meanings, which go hand in hand with new structural relational models in emotional and affective contacts.
In accordance with the above, a large majority of key informants refer that the rise of the media and, particularly, of social networks, have generated profound effects on the concept of love from the perspective of the couple and the family, basing such changes in the amount of time invested in the use of devices and in the relational logics that are established through the different social networks, in which the possibility of meeting hundreds of people is established, having hundreds of close contacts, but, most of the time, without the possibility of generating deep ties.
Conclusions: It is concluded that the Covid-19 pandemic exacerbated the use of digital platforms and, consequently, new relational scenarios were consolidated that continue to feed relativism and the link fragility of postmodernity.
When carrying out the analysis of the information obtained during the field work, it is possible to recognize some common discourses among the people who participated in the investigation. In this logic, one could speak of interpretations and conceptualizations that have simply begun to be part of the social construct, perhaps as a kind of imaginary in which ideas that become commonplace are simply accepted, which are influenced, or in some cases cases even defined by the massive consumption of content on social networks.
Addressing the theme of love was, as anticipated in the onto-epistemological foundation of the research, dealing with a topic in which all people have something to contribute and about which there is always something to say. Added to this approach is the issue of the pandemic, another reality about which all human beings of the present time have something to say, as it is a recent event that affected the lives of all people.
Both realities, love and the pandemic, run the risk of falling into subjectivity, taking into account that they end up being personal experiences that may be far from constructions based on an epistemological reflection and of which it can be said that emotions, sensations andfeelings prevail feelings when trying to talk about them.
KEYWORDS: Love, postmodernity, replaceability, pandemic, social networks.
INTRODUCCIÓN
La pandemia por la Covid-19, no solo generó significativos impactos en la salud física y emocional de la población (Mazo Ume, 2023), sino que, además, por sus medidas de contención y mitigación del riesgo, generó nuevas dinámicas en la población mundial, las cuales, paulatinamente, empezaron a hacer evidentes algunas transformaciones sociales (Cerón Chimarro et al., 2023). De forma particular, el confinamiento, medida decretada por el Gobierno de Colombia y ciertos gobiernos del mundo para detener la propagación del virus, obligó a la población a permanecer en sus casas durante largos periodos de tiempo, enfrentando a las personas a un entorno restringido y bajo nuevas rutinas de vida como el teletrabajo, el ocio en casa, el uso masivo de redes sociales, entre otras.
Pese a que en la posmodernidad ya se venía hablando de una transformación del concepto del amor, con autores como Zygmunt Bauman (2012) y su planteamiento del amor líquido en la nueva sociedad, poniendo especial énfasis en la fragilidad de los vínculos, el confinamiento generó unas nuevas lógicas que pudieron exacerbar este fenómeno, máxime cuando las medidas implicaban el distanciamiento físico y la inmersión cotidiana en las redes sociales (Hugues Hernandorena et al., 2023). Desde esta perspectiva, debe cuestionarse cuál es la resignificación del concepto del amor en el escenario de la posmodernidad pandémica, entendiendo el amor como un concepto en permanente evolución y construcción, no como una realidad estática (Carnero, 2023).
Esteban Galarza et al. (2005, refieren que el amor, como objeto de estudio de una disciplina científica, requiere de una conceptualización teórica en la que se aborden sus implicaciones históricas, culturales y sociales; así mismo, rescatan la importancia de situar el amor como un generador de subjetivaciones e individualizaciones. En este sentido, estos autores coinciden con Evans (2003) en que el amor ha tomado una connotación generadora de acciones colectivas e individuales, particularmente desde el pensamiento contemporáneo occidental, lo cual incide directamente sobre las formas propias de vida de las personas.
En esta misma línea, el amor debe comprenderse como una construcción cultural que ha evolucionado de acuerdo con los diferentes periodos históricos de la humanidad, encontrando en cada periodo una connotación diferente (Barrón et al., 1999). Continuando con esta línea de pensamiento, Bauman (2012), en su obra del amor líquido, se permite reflexionar sobre el amor desde una perspectiva de los vínculos frágiles, en el que se concibe el amor como un hecho superficial y carente de compromisos, siendo esta una teoría que se refleja en el escenario de la posmodernidad, marcada de forma especial, como lo refiere Vattimo (1990), por una nueva versión de la cultura, caracterizada especialmente por la subjetivación y la relativización de los vínculos en la supremacía de lo que denominaba como un pensamiento débil.
En lo referente a la estructura investigativa, fueron desarrollados cuatro momentos. En el primero de ellos se desarrolló la fundamentación ontoepistemológica, para la cual se recurrió a fuentes bibliográficas científicas impresas y digitales, analizando más de 250 artículos en inglés y español. El segundo momento fue el desarrollo y aplicación de entrevistas semiestructuradas a informantes claves. El tercer momento fue la realización del panel de expertos con la adaptación de la metodología Delphi. El cuarto, y último momento, fue el análisis de la información recolectada para la consolidación de los productos resultados de la investigación a través de matrices de análisis y el software atlas.ti para el procesamiento de datos cualitativos.
Como resultados de esta investigación se ha evidenciado que la posmodernidad pandémica generó cambios con respecto a la significación del concepto del amor, en tanto exacerbó los elementos característicos de la posmodernidad, como la relativización de los vínculos. A esto se suma una realidad que tuvo una incidencia directa sobre tales vínculos como lo fue el confinamiento provocado por la pandemia del Covid-19, lo cual no solo afectó la salud de las personas, sino que provocó profundas transformaciones en los tejidos sociales, de forma particular en las dinámicas relacionales, en tanto propició el uso permanente de redes digitales y virtuales ante la obligatoriedad del distanciamiento social.
En esta misma lógica, esta investigación pretendió una reflexión profunda sobre aquellos nuevos escenarios que fueron dispuestos por el confinamiento en el contexto de la posmodernidad, analizando particularmente la manera en la cual las parejas y las familias empezaban a vivir nuevas experiencias relacionales en asuntos afectivos. De este modo, se comprende que el amor es un concepto dinámico que cambia de acuerdo con las particularidades sociales y contextuales que, en este caso, generó la pandemia.
Lo anterior da cuenta de cambios que se han gestado y que siguen configurando una nueva concepción del término "amar" como acción y como concepto social. Así pues, en este artículo se pretende dar cuenta de estos cambios a la luz de un trabajo de campo en el que se recurrió a la documentación de historias de vida que permitieron vislumbrar lo que podría ser una resignificación del concepto del amor, poniendo de manifiesto, particularmente, la dificultad actual de significar el amor, dado que culturalmente se sostiene un concepto tradicional, pero en la vida cotidiana se vive y se piensa de una manera diferente.
Finalmente, el objetivo de este artículo es hacer un breve recuento de la memoria heurística empleada para el diseño, recolección y análisis de la información de la investigación, puntualizando elementos metodológicos sobre los cuales se fundamentó el proceso y las vías por las cuales fue posible llegar a plantear nuevos hallazgos; posteriormente, se presentan algunas redes semánticas generadas en el "software" atlas.ti2 con sus respectivos análisis, desde los cuales se proyecta una sesión de resultados y conclusiones.
METODOLOGÍA
Esta investigación fue desarrollada a partir de un diseño cualitativo, a través del cual se pretendía privilegiar las intersubjetividades y subjetividades en los contextos cotidianos y las interacciones entre estos elementos (Balcázar Nava et al., 2013), buscando, fundamentalmente, comprender las dinámicas cotidianas propias del confinamiento en la posmodernidad y su incidencia en la resignificación del concepto del amor durante la pandemia por la Covid-19 decretada por la Organización Mundial de la Salud (OMS) el 30 de enero de 2020 y finalizada por esta misma entidad el 5 de mayo de 2023. Sandoval Casilimas (1996) concibe que la investigación cualitativa apunta a comprender de forma profunda y dialógica el fenómeno social, por lo cual la investigación se proyectó desde una lectura real y consciente de los escenarios de las parejas y las familias en el confinamiento, indagando por los hechos, las emociones, las vivencias, las experiencias y las interpretaciones individuales y colectivas de este periodo. En esta lógica, se orientó la investigación desde una ontología subjetiva (Searle, 1997) y una epistemología idealista (Torres, 2012).
La investigación fue realizada desde la fenomenología como método, buscando, como propone Husserl (1998), una reflexión profunda sobre los fenómenos y su esencia. En este sentido, desde la fenomenología fue posible una inmersión en las experiencias de vida de los informantes claves en sus contextos, escuchando, desde sus propias voces, aquello que experimentaron durante el periodo de confinamiento, tanto en sus construcciones de individualidades como en sus relaciones interpersonales, emocionales, profesionales, laborales y sociales.
De forma consecuente con la investigación cualitativa, desde el método fenomenológico, se recurrió a las entrevistas semiestructuradas, siendo estas uno de los instrumentos más flexibles de la investigación cualitativa (Díaz-Bravo et al., 2013). Para el caso de la población general, se estableció un protocolo de entrevista con siete preguntas de caracterización sociodemográfica y 20 preguntas abiertas con preguntas como ¿Cuáles considera que fueron los principales efectos de la pandemia y el confinamiento en su vida a nivel familiar y de pareja?, ¿Qué tipo de emociones, sensaciones y sentimientos fueron más recurrentes durante el periodo de confinamiento referidos a su vida en pareja y familia?, ¿Cuáles son los cambios que percibió en sus relaciones de pareja y familia durante el periodo del confinamiento?, entre otras.
Para el caso de los profesionales de la salud mental, se realizó un protocolo de 15 preguntas abiertas con preguntas como ¿Cuáles cree que fueron las consecuencias emocionales a partir de las medidas de confinamiento y que afectaron en mayor medida los vínculos de las parejas y las familias?, ¿Considera que, en la actualidad, después del confinamiento, la humanidad, particularmente la población de Medellín ha ido construyendo una nueva forma de entender el amor? ¿De qué manera se da o evidencia esta nueva forma de amar?, ¿Cuál cree que podría ser una definición cercana al concepto del amor desde la realidad actual?, entre otras. Tanto para la población general como para los profesionales, las entrevistas tuvieron una duración de 40 minutos a una hora.
Del mismo modo, se realizó un protocolo de panel de expertos como adaptación de un método Delphi, el cual posibilitó la obtención de reflexiones profundas de los expertos alrededor de la temática específica (Valera-Ruiz et al., 2012). El protocolo de la adaptación Delphi se propuso en tres secciones: una sección introductoria, una sección sobre el confinamiento en la posmodernidad y una sección sobre la influencia de la era digital en las relaciones de pareja y familia. En total se formularon 10 preguntas a los expertos con una duración aproximada de respuesta de una hora.
Los instrumentos de investigación fueron sometidos al juicio de expertos para su respectiva validación. En este sentido se realizaron preguntas a partir de la fundamentación epistemológica, se realizó una prueba piloto con las preguntas y, finalmente, se sometieron los instrumentos al juicio de tres doctores expertos formados en generación de cuestionarios y bases de datos, ciencias humanas y ciencias sociales.
La investigación fue desarrollada en la ciudad de Medellín desde enero de 2021 hasta mayo de 2023. Los informantes claves fueron seleccionados a través del modelo de muestreo intencional, el cual respondió a los criterios que orientaron el proceso investigativo (Scharager y Reyes, 2001). Así pues, los principales criterios de inclusión, para la población general, fueron ser mayores de edad y haber sido parte de una relación emocional o familiar durante el periodo de confinamiento por la Covid-19 en la ciudad de Medellín. Los informantes claves fueron elegidos entre consultantes del servicio de psicología; en total se realizaron 30 entrevistas a población general.
De otro lado, fueron seleccionados cuatro profesionales en psicología cuya labor profesional estuvo relacionada con la atención a la población anteriormente descrita antes, durante y después del periodo de confinamiento. Finalmente, se seleccionaron cuatro expertos para la realización del panel, formados en psicología clínica, trabajo social, sociología y sexología.
Cabe resaltar que la participación de los informantes claves fue completamente voluntaria y que no se obtuvo ningún tipo de remuneración por su participación. Así mismo, cada participante fue informado de las consideraciones éticas de la investigación, aceptando su participación a través del consentimiento informado, en el que, además, se aceptó el anonimato y la confidencialidad de la información suministrada. Los nombres de los participantes fueron reemplazados por códigos de esta manera: los participantes en población general fueron codificados con las siglas INV (invitado) y un número consecutivo que facilitara la organización de la información (ejemplo: INV01, INV02, etc.); los profesionales fueron codificados con las siglas PRO y un número consecutivo (ejemplo: PRO01, PRO02, etc.) y los expertos fueron codificados con las siglas EXP y un número consecutivo (ejemplo: EXP01, EXP02, etc.).
Los instrumentos de investigación fueron aplicados desde finales de 2022 hasta el primer mes de 2023. Cada entrevista tuvo una duración aproximada de 40 minutos, tanto para población en general como para profesionales y expertos. Las preguntas fueron diseñadas desde categorías centrales como amor, contexto de la pandemia, transformación del concepto del amor, posmodernidad pandémica y evolución del concepto de amor.
La información obtenida de los informantes claves fue grabada y posteriormente transcrita, previa firma del consentimiento informado de autorización. En este sentido, se realizaron matrices de análisis en las que se contrastaron los datos obtenidos con las categorías de análisis planteadas en la fundamentación ontoepistemológica. Del mismo modo, se hizo uso del software de análisis de datos cualitativos Atlas.ti v.233 con el propósito de realizar redes semánticas para la comprensión de la información recolectada y su posterior discusión de resultados.
RESULTADOS
Los datos recolectados fueron procesados a través del software Atlas. ti, en el que se recopilaron 38 archivos correspondientes a las transcripciones de entrevistas a población, entrevistas a profesionales y panel de expertos. Así mismo, en el procesamiento de información se identificaron seis categorías principales en las que fueron agrupados 32 códigos emergentes sustentados en 918 citas de los instrumentos analizados.
Una vez realizado el proceso de codificación y citación, se procedió con la identificación de la frecuencia de palabras a través del método de mapa de árbol. Esta frecuencia permitió identificar recurrencias en el uso de palabras como pandemia, mencionada 425 veces por los informantes, confinamiento, usada 327 veces; persona, usada 308 veces; tiempo, usada 277 veces; relación, usada 270 veces; amor, usada 222 veces; familia, usada 191 veces, entre otras, tal como se relaciona en la figura 1, que presenta el mapa de árbol por frecuencia de palabras.

La frecuencia de palabras permite reconocer la incorporación, entre otros, de los conceptos de pandemia y confinamiento en el discurso de los informantes claves, los cuales no solo se manifestaron como hechos aislados, sino que evidencian un impacto significativo en la vida de las personas, en tanto basan sus reflexiones a partir de este fenómeno; así mismo, ambos conceptos se articulan con las categorías de análisis, mostrando la pertinencia de su profundización a través de la investigación.
El concepto de pandemia, como palabra con mayor frecuencia en el procesamiento de la información, posibilitó un análisis frente a los impactos que tuvo este periodo de tiempo a nivel relacional, particularmente en relaciones de pareja y familia. Al respecto, se encontraron apreciaciones como esta:
durante el período de la pandemia, al menos en un caso particular, descubrí cosas que no me gustaban de mi relación y que ayudaron a que se enfriara el asunto. Entonces, en ese proceso de reacomodación se tuvieron que hablar varias cosas y trabajar varias cosas para mejorarlas (INV05).
En este discurso es posible identificar que la pandemia alteró dinámicas cotidianas que llevaron a las relaciones a replantear sus bases y a construir nuevos escenarios para el fortalecimiento de los vínculos. Es muy probable que las lógicas impuestas por el confinamiento hayan sido detonadoras de conflictos internos que no habían sido procesados y que tuvieron que ser abordados en este nuevo escenario.
Otro de los informantes menciona, con respecto a su relación de pareja: "Yo planteaba esa relación como una relación de pandemia, duró mientras estuvimos en el período de pandemia, de confinamiento, ya cuando nos permiten volver a la normalidad de cierta forma, la relación se daña" (INV26). Estas intervenciones dan cuenta del impacto de la pandemia y, particularmente, del confinamiento sobre las relaciones de pareja. Si bien en el primer caso la pandemia es detonadora de conflictos (INV05), en el segundo caso (INV26) la pandemia y el confinamiento representaron un periodo de relación que finaliza con el levantamiento de las restricciones; no obstante, el punto en común de ambos casos es que existió una situación de fricción dentro de la relación y que estuvo directamente relacionada con el periodo de confinamiento y pandemia.
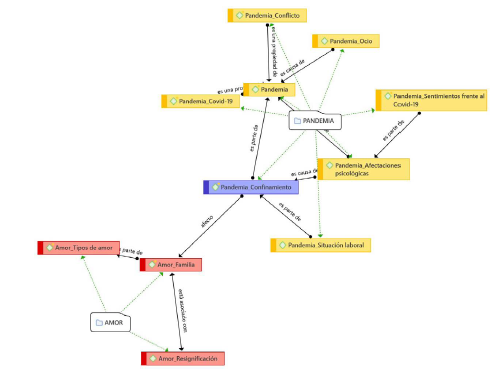
En la figura 2 se presenta la red semántica de pandemia y confinamiento, siendo pandemia la categoría principal y el confinamiento un código asociado. Los códigos asociados a la pandemia se encuentran en color amarillo; en color azul se resalta el código de confinamiento asociado a la categoría de pandemia, las cuales, de manera conjunta, cuentan con 55 citas vinculadas en el análisis de información. En color rojo se presentan algunos códigos referidos al concepto de amor y que se relacionan con la pandemia y el confinamiento. Las líneas continuas representan una relación directa de los códigos, haciendo uso de palabras enlace, mientras que las líneas discontinuas evidencian una pertenencia indirecta entre la categoría central y códigos emergentes.

La red semántica permite reconocer que la pandemia, como una de las categorías centrales, tuvo una repercusión en aspectos como el conflicto, la situación laboral, el ocio, e incluso sobre afectaciones psicológicas; de forma consecuente, la integración de la categoría pandemia con el código de confinamiento establece una relación con afectaciones en aspectos como la situación laboral, las afectaciones psicológicas y una afectación directa sobre el amor familiar, el cual es presentado de manera conjunta con los tipos de amor y la resignificación del amor, asociados a la categoría central del amor.
Al respecto, el INV01 refiere que "el hecho de convivir con las mismas personas todo el día en una casa, genera conflicto y genera problemas de convivencia tenaces"; así mismo, el INV03 menciona, frente a su relación de pareja en el confinamiento por la pandemia, que "fue muy difícil estar juntos todo el día y compartir, porque digamos que no es lo mismo estar con una persona en la tarde-noche y dormir y ya, y al otro día verse y cada quien para sus trabajos, no todo el mundo tiene la capacidad de tener una sana convivencia"; en esta intervención se evidencia la transformación de las dinámicas cotidianas, particularmente con los aspectos referidos a la permanencia en casa y la incursión de las actividades laborales en el escenario doméstico.
Los conceptos identificados a través de la frecuencia de palabras y la red semántica permitieron confirmar la pertinencia de las categorías centrales de la investigación, al evidenciar que dichos conceptos fueron ampliamente usados por los informantes claves en el proceso de recolección de la información. En este sentido, el mapa de árbol se convirtió en un insumo de gran importancia para la configuración de las categorías principales en el proceso de análisis, en tanto posibilitó un análisis más objetivo del discurso al arrojar la recurrencia de conceptos asociados a las intervenciones de todos los informantes claves en la investigación.
El procesamiento de códigos principales a través de la función de redes semánticas permitió reconocer los primeros conceptos axiales y su relación con los códigos centrales; reconociendo, de esta manera, algunos elementos de gran relevancia para comprender los principales cambios del amor en el escenario de la posmodernidad pandémica del siglo XXI de acuerdo con el objeto central de la investigación. La red de códigos principales se evidencia en la figura 3. Los códigos principales, procesados a través del software, fueron Pandemia, de color amarillo; Redes sociales, de color verde; Amor, de color rojo, y posmodernidad, de color azul. Del mismo modo, se usaron palabras enlace y líneas continuas y discontinuas para conectar los códigos en la red semántica.

En esta red fue posible identificar como códigos centrales el amor (con 200 citas), la pandemia (con 171); la posmodernidad (con 78); las redes sociales (con 83) y la afectividad, como código emergente, con 39 citas; así mismo, se establecen algunas relaciones que dan cuenta de las primeras configuraciones axiales en la investigación, reconociendo conceptos asociados al amor como la ruptura, los tipos de amor, la familia, la pareja y la resignificación; conceptos asociados a la pandemia como la Covid-19, el confinamiento, el conflicto, las afectaciones psicológicas y el ocio; y códigos centrales como los medios de comunicación enlazado con el código axial de conflicto en la categoría de pandemia y la afectividad enlazada directamente con el código central del amor.
El análisis de esta primera red semántica permitió visualizar que, en efecto, el confinamiento, como medida de mitigación por la pandemia de la l Covid-19, fue un activador de conflictos afectivos en las parejas y las familias, provocando de esta manera nuevas reflexiones frente al sentido mismo del amor. Al respecto, esto comenta uno de los expertos:
Las dinámicas de todas las familias se modificaron completamente, desde mi experiencia en el ámbito de Derechos Humanos y de Atención a población vulnerable, las alteraciones en el ámbito psicológico en su mayoría desencadenadas al desempleo y el no abastecimiento de las necesidades básicas, ocasionó que aumentaran los conflictos y violencias dentro de los núcleos familiares de manera significativa (EXP003).
Así mismo, es posible articular esta realidad con los códigos axiales asociados a la pandemia, en donde claramente se refiere la prevalencia de conflictos y las afectaciones psicológicas detonadas por el confinamiento; de este modo, se identifican en la red semántica conceptos como conflictos, afectaciones psicológicas y sentimientos frente a la Covid-19.
Frente al tema de los medios de comunicación y las redes sociales en el escenario de la posmodernidad pandémica, es preciso resaltar que las citas realizadas en el software de análisis de datos, articuladas al código de medios de comunicación, dan cuenta de una alta afectación en las relaciones de pareja y de familia provocadas por el uso de las redes sociales en el escenario del confinamiento. Así pues, es pertinente considerar que la resignificación del amor es un proceso que se ha dado durante la posmodernidad, pero que fue exacerbado por las medidas tomadas en medio de la pandemia, particularmente por el confinamiento, al promover el distanciamiento e incentivar el uso recurrente de los medios de comunicación como mecanismo principal para relacionarse con el mundo. En la figura 3 se evidencia la red de códigos y citas asociadas al código de redes sociales y aplicaciones.
Esta red semántica fue fundamental para comprender la importancia de las redes sociales en el periodo del confinamiento referidas, particularmente a los conflictos en las relaciones de pareja y de familia, así como su incidencia en las alteraciones en la construcción y sostenimiento de vínculos emocionales. Desde esta perspectiva, una gran mayoría de citas asociadas a los códigos centrales referían que la pandemia había acrecentado el uso desmedido de redes sociales, las cuales entraron a hacer parte de la cotidianidad de las personas.
Un elemento relevante en esta red semántica fue la reflexión recurrente de la fragilidad de las relaciones que se establecen a través de las plataformas digitales. En este sentido, se rescataron conceptos como "relaciones desechables" o "relaciones efímeras" para describir los vínculos a corto plazo que, de forma particular, se dieron con mayor frecuencia en el escenario de la pandemia y el confinamiento. Al respecto el INV10 comenta que:
hubo como una oleada masiva de recomendaciones de personas que quizá conozcas, esa ventanita que salía a cada rato en el Face-book. Sí llevó a que uno agregara o fuera agregado por personas pues nuevas, personas a las cuales conocés,
visualizando de esta manera las múltiples posibilidades de contacto que se abrieron en el escenario del confinamiento y para las cuales fueron, entre otras cosas, usadas las redes sociales. El INV04 manifiesta que:
desde el punto de vista afectivo, yo sí siento que me he alejado un poco más, porque entonces la virtualidad ha fomentado que la gente prefiera chatear, escribirse todo el tiempo, que salir a tomarse un café y conversar, pues, el face to face, que es tan importante a veces, porque yo siento que a las conversaciones uno les da el tono o el color que uno quiera, y muchas veces ese color o ese tono va a ser malinterpretado y va a depender mucho del estado de ánimo de la otra persona.
Esta idea no solo muestra la inmersión de las redes sociales en la cotidianidad, sino el distanciamiento que estas han generado en las personas; de este modo, en la pandemia eran una forma de estar cerca a las personas por el distanciamiento social, pero en la postpandemia se han convertido en una forma de alejarse de la realidad y sumergirse en una forma emergente de vincularse con los demás.
Tal como se evidencia en la red semántica, fue posible identificar en los discursos de los entrevistados algunos elementos que daban cuenta de la articulación de categorías y códigos centrales, poniendo las redes sociales y los medios de comunicación en escenarios de mayor uso durante la pandemia y detonadores de conflictos que, posteriormente, llevaron a rupturas afectivas, nuevas relaciones o replanteamientos de relaciones existentes.
CONCLUSIONES
Al realizar el análisis de la información obtenida durante el trabajo de campo, es posible reconocer algunos discursos comunes entre las personas que participaron de la investigación. En esta lógica, podría hablarse de interpretaciones y conceptualizaciones que simplemente han empezado a hacer parte del constructo social, tal vez como una especie de imaginario en el que simplemente se empiezan a aceptar ideas que se vuelven cotidianas, mismas que son influenciadas, o en algunos casos hasta definidas por el consumo masivo de contenidos en redes sociales, lo cual coincide con la visión de Rivera (2023), quien manifiesta que pese a que el concepto del amor podría parecer indefinible e incomprensible, resulta particular que una gran mayoría de personas logran inferir de lo que se trata, aun cuando no existe una definición universal o consensuada del concepto.
Abordar el tema del amor fue, tal como se anticipó en la fundamentación ontoespistemológica de la investigación, tratar un tema en el cual todas las personas tienen algo que aportar y del que siempre se tiene algo por decir. A este abordaje se une el asunto de la pandemia, otra realidad de la que todos los seres humanos de la época actual tienen algo que decir, en tanto es un acontecimiento reciente que afectó la vida de todas las personas y en la que, además, el amor también tuvo alteraciones en su interpretación y en su realidad, tal como lo manifiesta Loranca (2023), el amor en la pandemia terminó siendo concebido como una realidad mercantilista que responde más a lo sexual que a la conexión profunda de los seres humanos.
Ambas realidades, el amor y la pandemia, corren el riesgo de caer en la subjetividad, teniendo en cuenta que terminan siendo experiencias personales que pueden distar de construcciones fundamentadas en una reflexión epistemológica y de las cuales se puede decir que imperan las emociones, sensaciones y sentimientos a la hora de pretender hablar de ellas.
Pese a lo anterior, no se debe desconocer que todo fenómeno social y realidad cultural son susceptibles de ser investigadas y analizadas desde perspectivas científicas, todo esto con el propósito de comprender relaciones, experiencias, emociones y otros cientos de elementos que inciden en la cotidianidad, siendo esto un fundamento para comprender los estudios fenomenológicos desde los cuales se direccionó esta investigación, máxime cuando el proceso investigativo parte desde el mismo sentido de humanidad del sujeto inmerso en su singularidad, lo que en términos de Trueba (2022) se entiende como una acción dinámica que toca la intimidad para que esta misma intimidad posteriormente lo transforme todo.
Así pues, entre los hallazgos más significativos de esta investigación se encuentra que, en efecto, se han percibido grandes y profundas transformaciones en torno al significado del concepto de amor, dado que la pandemia y el confinamiento fueron activadores de conflictos afectivos que no habían sido procesados en otros escenarios. Los entrevistados manifiestan que el amor ha venido evolucionando y que se empieza a hacer evidente una brecha generacional frente a la manera como otras generaciones comprendieron y vivieron el amor. De este modo, el amor familiar y de pareja han tomado nuevos significados, los cuales van de la mano con nuevos modelos relacionales estructurales en los contactos emocionales y afectivos.
De acuerdo con lo anterior, una gran mayoría de informantes claves refieren que el auge de los medios de comunicación y, particularmente, de las redes sociales, han generado profundas afectaciones al concepto de amor desde la perspectiva de la pareja y la familia, fundamentando tales cambios en la cantidad de tiempo que se invierte en el uso de dispositivos y en las lógicas relacionales que se establecen a través de las diferentes redes sociales, en las cuales se establece la posibilidad de confluir con cientos de personas, tener cientos de contactos cercanos, pero, la mayoría de las veces, sin la posibilidad de generar lazos profundos.
Para desarrollar la idea anterior a profundidad, es pertinente abordar un concepto surgido del trabajo investigativo, al cual se le denomina como la reemplazabilidad del sujeto en el contexto de la posmodernidad. Esta es una fuerte idea que permeaba indirectamente la mayoría de los discursos de los informantes claves, quienes referían que el uso de redes sociales en las tres etapas de la pandemia: prepandemia, pandemia y pospandemia, habían desarrollado una especie de catálogo afectivo en el que existía la oportunidad de elegir constantemente aquellos perfiles que, en un primer momento, eran agradables a la vista y que, en un segundo momento, coincidieran en algún tipo de emoción; no obstante, esta elección era fácilmente descartable y posteriormente reemplazable por mejores postores.
Al respecto, el INV10 de la investigación comentaba que las redes sociales le permitían elegir y descartar permanentemente a las personas durante su consumo de internet, resaltando que incluso las notificaciones de "posiblemente conozcas a esta persona", "sugerencia de amistad" o "tal vez te interese seguir este perfil" se convertían de forma permanente en una manera de concebir al otro como una mercancía que adquiría en una vitrina virtual con derecho de descarte o devolución, sin que esto implicara que se acabase el producto, por el contrario, interactuar con este tipo de notificaciones hacía que se intensificaran los perfiles mostrados.
Frente a esto, el INV20 describía que este tipo de "mercadeo" con la persona humana imposibilitaba la construcción de relaciones profundas y duraderas, porque toda relación se terminaba convirtiendo en un vínculo superfluo que sucumbía ante la posibilidad de elegir entre todo un inventario de expectativas y características afines, eliminando, desde esta perspectiva, el reconocimiento de la otredad y su implicación en el relacionamiento afectivo.
El INV27 compartió en su entrevista que durante el periodo de confinamiento hizo uso activo de aplicaciones de citas para conocer personas y establecer algún tipo de vínculo en este periodo. Mencionaba que el uso de estas aplicaciones le generó ansiedad en tanto el modelo de uso consistía precisamente en marcar preferencia o descartar de acuerdo con un perfil inicial, que contenía una fotografía y una breve descripción en la que se especificaba el tipo de persona y las características que se pretendía encontrar, de no contar con los estándares, el perfil candidato era instantáneamente descartado.
Ante esta cuestión y, retomando el concepto de la reemplazabilidad del sujeto, es posible decir que esta idea ha terminado legitimando la cosificación del ser humano, en tanto hace uso de una violencia simbólica que obliga al "perfil" a cumplir con ciertos parámetros establecidos para existir y ser aceptado en el ciberespacio; no obstante, aparece una pregunta fundamental, ¿qué es entonces lo real?
La respuesta a la pregunta anterior podría parecer obvia, pero vista desde el contexto del confinamiento por la pandemia de la Covid-19 y considerando que las redes sociales y las plataformas digitales eran la única ventana al mundo, pareciera que adquiere un nuevo sentido. Lo real dejó de ser el contacto estrecho, la salida al bar, el abrazo, el beso, el contacto físico y empezó a ser precisamente aquello intangible, lo mediado por una pantalla que tenía la capacidad de producir emociones, sensaciones, sentimientos y un sin número de emociones sin que se fuera obligatoria la presencia del otro.
REFERENCIAS
Balcázar Nava, P., González-Arratia López-Fuentes, N. I., Gurrola Peña, G. M. y Moysén Chimal, A. (2013). Investigación Cualitativa. Ministerio de Educación de Perú. http://disde.minedu.gob.pe/handle/20.500.12799/4641
Barrón, A., Martínez-Iñigo, D., De Paul, P. y Yela, C. (1999). Romantic beliefs and myths in Spain. The Spanish Journal of Psychology, 2(1), 64-73
Bauman, Z. (2012). Amor líquido. Acerca de la fragilidad de los vínculos humanos. Fondo de Cultura Económica (FCE). https://elfon-doenlinea.com/Detalle.aspx?ctit=9786071612199
Carnero, L. M. (2023). La lingüística del amor: de la pasión de la palabra. Anuario de Letras. Lingüística y Filología, 11(1), 219-223. https://doi.org/10.19130/iifl.adel.2023.11.1.011X0023S11
Cerón-Chimarro, D. E., Alberca-Bonilla, S. S., Mejía-Arteaga, M. P. y Ramos-Salazar, L. P. (2023). Efecto de la COVID-19 en el estilo de vida de los latinoamericanos: una revisión bibliográfica. Revista Científica Arbitrada en Investigaciones de la Salud GESTAR, 6(11), 13-32. https://doi.org/10.46296/gt.v6i11.0091
Díaz-Bravo, L., Torruco-García, U., Martínez-Hernández, M., & Varela-Ruiz, M. (2013). La entrevista, recurso flexible y dinámico. Investigación Educ. Médica, 2(7), 162-167. http://www.scielo.org.mx/scielo.php?pid=S2007-50572013000300009&script=sci_arttext
Esteban Galarza, M. L., Medina Doménech, R. y Távora Rivero, A. (2005). ¿Por qué analizar el amor? Nuevas posibilidades para el estudio de las desigualdades de género. Comunicación presentada dentro del Simposio "Cambios culturales y desigualdades de género en el marco local-global actual". Sevilla. https://digibug.ugr.es/bitstream/handle/10481/22464/por%20qu%c3%a9%20 analizar%20el%20amor.pdf?sequence=1&isAllowed=y
Evans, M. (2003), "What is this thing called love?". En M. Evans (Ed.), Love. An unromantic discussion (pp. 1-31). Polity Press, Cambridge-UK/Malden-MA.
Hugues Hernandorena, B., Ledón Llanes, L., Mendoza Trujillo, M., Torres López, M. A. y Berovides, V. (2023). La tenencia de animales de compañía en el contexto de la pandemia del covid-19: revisión de estudios. Revista de Medicina Veterinaria, 1(46), 5. https://doi.org/10.19052/mv.vol1.iss46.5
Husserl, E. (1998). Invitación a la fenomenología. Paidós.
Loranca, D. A. G. (2022). El amor en tiempos de pandemia: The love in pandemic time. Universciencia, 20(60), 71-82. https://revista.soyuo.mx/index.php/uc/article/view/220/323
Mazo Usme, D. M. (2023). Impacto del confinamiento de la pandemia covid-19 sobre el bienestar emocional y psicológico en adultos de la tercera edad [Disertación doctoral , Corporación Universitaria Minuto de Dios]. https://repository.uniminuto.edu/handle/10656/16405
Rivera, E. C. (2023). El amor: representaciones de jóvenes urbanos en la Ciudad de México. URBS. Revista de Estudios Urbanos y Ciencias Sociales, 49-59. https://www2.ual.es/urbs/index.php/urbs/article/view/1444
Sandoval Casilimas, C. A. (1996). Investigación cualitativa. Instituto Colombiano para el Fomento de la Educación Superior. http://biblioteca.udgvirtual.udg.mx:8080/jspui/bits-tream/123456789/2815/1/Investigaci%c3%b3n%20cualitativa.pdf
Scharager, J. y Reyes, P. (2001). Metodología de la investigación para las ciencias sociales. Escuela de Psicología, Universidad Católica de Chile.
Searle, J. (1997). La construcción de la realidad social. Paidós.
Torres, E. (2012). Idealismo epistemológico y realismo metafísico en Charles S. Peirce. En A. Oostra y F. Zalamea (Eds.), Cuadernos de sistemática Peirceana (Vol. 1). Editorial Nomos.
Trueba, S. (2022). Cuando la investigación afecta lo íntimo y lo íntimo transforma todo: Corporizando la investigación para investigar sin cuerpo. Saberes y prácticas. Revista de Filosofía y Educación, 7(2), 1-10. https://revistas.uncu.edu.ar/ojs3/index.php/saberesypracticas/article/view/6623/5428
Varela-Ruiz, M., Díaz-Bravo, L., & García-Durán, R. (2012). Descripción y usos del método Delphi en investigaciones del área de la salud. Investigación En Educación Médica, 1(2), 90-95. http://www.scielo.org.mx/scielo.php?script=sci_arttext&pid=S2007-50572012000200007
Vattimo, G. (1990). En torno a la posmodernidad. Anthropos Editorial.
Notes