ARTÍCULO
La organización colectiva y las relaciones intersubjetivas de tres aulas comunitarias de Chile
THE COLLECTIVE ORGANIZATION AND INTERSUBJECTIVE RELATIONSHIPS OF THREE COMMUNITY CLASSROOMS IN CHILE
A ORGANIZAÇÃO COLECTIVA E AS RELAÇÕES INTERSUBJECTIVAS DE TRÊS SALAS DE AULA COMUNITÁRIAS NO CHILE
La organización colectiva y las relaciones intersubjetivas de tres aulas comunitarias de Chile
Revista Brasileira de Educação, vol. 27, e270075, 2022
ANPEd - Associação Nacional de Pós-Graduação e Pesquisa em Educação
Recepción: 06 Octubre 2020
Aprobación: 19 Agosto 2021
Financiamiento
Fuente: Fondecyt
Nº de contrato: 1180238
Descripción del financiamiento: Financiamiento: La investigación recibió el apoyo económico del Fondecyt regular 1180238: Pedagogía Dialógica Enlazando Mundos. Experiencias de aulas comunitarias para una educación con justicia social.
RESUMEN: La investigación tuvo por objetivo describir las formas de organización colectiva y las relaciones intersubjetivas de reconocimiento que se generan entre los actores de tres experiencias de aulas comunitarias, sustentadas en principios de justicia social y pedagogía dialógica, desarrolladas en escuelas públicas de Chile. Desde el diseño metodológico denominado Investigación Dialógica - kishu kimkelay ta che -, definido desde el paradigma participativo como una investigación-acción participativa, se implicó a los actores de las comunidades educativas, tales como profesores de la escuela, docentes y estudiantes universitarios, madres, niños y niñas, en la construcción conjunta del conocimiento. Se logró establecer que: surgen nuevas formas de organización de trabajo más horizontales, en articulación con agentes e instituciones externas, así como también apertura a nuevos espacios educativos propios del territorio, lo que favoreció alcanzar reconocimiento reciproco entre las personas.
PALABRAS CLAVE: justicia social, pedagogía dialógica, escuelas públicas, relación con la comunidad escolar, cambio educativo.
ABSTRACT: The research aimed to describe the forms of collective organization and the intersubjective relations of recognition that are generated among the actors of three community classroom experiences, based on principles of social justice and dialogical pedagogy, developed in public schools in Chile. From the methodological design called dialogic - kishu kimkelay ta che investigation, defined from the participatory paradigm as a participatory action-research, the actors of the educational communities were involved, such as schoolteachers, university teachers and students, mothers, boys and girls, in the co-construction of knowledge. It was possible to establish that: new forms of more horizontal work organization emerge, in coordination with external agents and institutions, as well as opening up to new educational spaces typical of the territory, which favoured achieving reciprocal recognition among people.
KEYWORDS: social justice, dialogic pedagogy, school publics, school community relationship, educational change.
RESUMO: O objetivo da pesquisa foi descrever as formas de organização coletiva e as relações intersubjetivas de reconhecimento geradas entre os atores em três experiências de aulas comunitárias, baseadas em princípios de justiça social e pedagogia dialógica, desenvolvidas nas escolas públicas do Chile. Do desenho metodológico chamado Pesquisa Dialógica - kishu kimkelay ta che, definido a partir do paradigma participativo como uma ação-pesquisa participativa, os atores das comunidades educacionais, tais como professores, professores universitários e estudantes, mães, meninos e meninas, estavam envolvidos na construção conjunta do conhecimento. Foi possível estabelecer que: surgiram novas formas mais horizontais de organização do trabalho, em articulação com agentes e instituições externas, assim como a abertura a novos espaços educacionais dentro do território, o que favoreceu a conquista do reconhecimento recíproco entre as pessoas.
PALAVRAS-CHAVE: justiça social, pedagogía dialógica, escolas públicas, relação com a comunidade escolar, mudança educacional.
INTRODUCCIÓN
La organización del sistema educativo mundial ha estado influenciada por una cultura del accountability y la homogeneización (Au, 2009), desde la cual se redactan e implementan políticas en que se normaliza, se inventa y se traduce al otro, pero sin el otro (Skliar, 2019). Esa visión enfatiza un currículum impuesto y desconsiderado de la dinámica cultural y territorial de los estudiantes, somete a los profesores a competir entre sí, situando al trabajo colaborativo en un estatus de accesorio (Ferrada, 2012; Villegas y Henríques, 2017; Naranjo y Kreisel, 2018, Reyes, 2018). Esas políticas educativas no han alcanzado el impacto de sus propias proyecciones, conservan las brechas de los resultados de aprendizaje en pruebas estandarizadas entre estudiantes de mayor y menor nivel socio económico, brechas que no se han logrado revertir dentro de Chile (Belleï, 2003; Redondo, 2005), ni en comparación con otros miembros de la Organización para la Cooperación y el Desarrollo Económico (OCDE) (Valenzuela et al., 2009).
Diferentes autores, basados en experiencias, marcos teóricos y metodológicos, proponen como alternativa una globalización desde abajo (Somekh y Zeichner, 2009), intentando evitar procesos de enculturación (Naranjo y Kreisel, 2018), promoviendo la inclusión (Mancebo y Monteiro, 2009) y la autoorganización (Apple, 2018).
En el propósito de generar una investigación educacional arraigada en nuestro territorio, las aulas comunitarias se comprenden como un esfuerzo de “globalización desde abajo”. Desde la perspectiva socio crítica, esas experiencias consideran contextos de aprendizaje situados y favorecen la co-construcción del currículum con la participación del sujeto aprendiz y su comunidad (Ferrada, Villena y Turra, 2015).
El movimiento social Enlazador de Mundos se ha organizado en Chile, buscando instaurar una educación con base comunitaria. Formado en el año 2005, inició un trabajo de reconstrucción educativa, social y simbólica, el cual se ha traducido en numerosas experiencias de aulas comunitarias en diferentes regiones del país (Ferrada, 2012). Esas convocan a una diversidad de agentes sociales que participan en los procesos de enseñanza-aprendizaje, personas habitualmente excluidas de las fundamentaciones de labores educativas formales, como la familia, el vecindario, o los mismos niños y niñas.
Las aulas comunitarias se constituyen y desarrollan desde perspectivas teóricas que abogan por la dialogicidad del conocimiento y la justicia social en la educación, en la práctica una dinámica organizativa orientada por principios como el diálogo horizontal, el reconocimiento y participación de todos los miembros del aula comunitaria. Esas características le permiten diferenciarse de las formas tradicionales de organización escolar, guiadas por políticas educativas mayoritariamente impuestas desde una verticalidad de autoridad caracterizadas por un currículum que incorpora la cultura de las personas, pero folcloriza su propia realidad. (Dussel, 2018; Skliar, 2019)
Este trabajo investigativo se enmarcó en el paradigma participativo (Gayá-Wicks y Reason, 2009), a través del enfoque de Investigación dialógica - Kishu Kimkelai Ta Che (KKTC) (Ferrada y Del Pino, 2018; 2019) -, por tanto, los resultados corresponden al conocimiento construido intersubjetivamente producto de la experiencia, debates y acuerdos de los participantes de las aulas comunitarias, realizadas en las localidades de: Iquique, Penco y Calera de Tango. Lo anterior nos ha permitido considerar una multiplicidad y diversidad de actores involucrados, así como distintas experiencias que enriquecen las fuentes y posibilidades de análisis, rescatando la sabiduría presente en las comunidades.
ANTECEDENTES TEÓRICOS DE LAS AULAS COMUNITARIAS
La justicia social es una aspiración que nace de la observancia de un mundo caracterizado por la desigualdad (Loro, 2018), tanto de género, étnica, cultural y religiosa, que cruzan los continentes, y que las aulas de las escuelas, representantes de la institución educativa formal, reproducen. (Jiménez, Lalueza y Fardella, 2017)
Desde el paradigma de la eficacia y el logro de los resultados exitosos, se aplican políticas educativas que determinan la segregación. Eso se puede explicar dado que se configura un currículum que no considera los referentes culturales de los estudiantes, aulas constituidas por una marcada organización vertical, desconfianza, barreras de participación y una cultura que gira alrededor de la evaluación estandarizada, que impone no solo el ritmo, sino también los énfasis a las actividades escolares. (Sáez y Martínez, 2017; Jiménez, Lalueza y Fardella, 2017; Loro, 2018)
Se hace manifiesta la urgencia por transformar las dinámicas escolares segregadoras en unas que si contribuyan a una escuela con mayor grado de justicia para todos. Las escuelas sirven a realidades heterogéneas (estudiantes diversos en etnias, nacionalidades, orientaciones sexuales etc.) y poseen brechas en los resultados académicos, siendo peores para las clases sociales empobrecidas (Apple, 2018). Frente a eso, existe una lógica de culpar de los bajos resultados a los supuestos déficits de los sujetos y no a las políticas curriculares ajenas a las experiencias cotidianas de los participantes.
Desde una perspectiva de justicia social, podemos considerar tres aspectos del aula, y observar cómo se trasforman desde esta teoría. El primer aspecto es la fisionomía, es decir, la distribución, la ubicación, los actores las interacciones y actividades que se realizan, y preguntarnos como estos promueven el aprendizaje. Un segundo aspecto es considerar que el aula es un grupo humano, en cuyo interior se pueden dar, o no, espacios dialógicos, democráticos, acogedores, y preguntarnos qué aprendizaje constituye el estar juntos (Pinto, 2017). El tercer aspecto es el ambiente de enseñanza, que intenta construir un espacio social para la interacción igualitaria, y entonces preguntarnos si las personas se sienten pertenecientes e implicadas emocionalmente. (Loro, 2018)
Desde la justicia social, un aula debe ser un espacio abierto a: intercambio, creatividad, diálogo, exploración y pensamiento crítico. Un espacio escolar que no impone saberes, que necesita que sean las personas de la comunidad quienes lo sientan como una prioridad. (Nieuwenhuis, 2010)
Las aulas comunitarias se definen como espacios educativos optimistas e inclusivos. Optimistas porque se basan en las características y posibilidades de los sujetos y no en sus carencias, e inclusivo porque los saberes que se enseñan son una definición de la misma comunidad, desde sus propias necesidades (Ferrada, 2008). Consideran importante evitar la colisión de códigos comunicativos (Bernstein, 1993) o de capitales culturales. Se busca que el conocimiento de los sujetos de una comunidad y los conocimientos curriculares se conjuguen. Según Pinto (2017), el significado vivencial de los contenidos enseñados profundizan la construcción posible de conocimientos, ya que van respondiendo a las preguntas de los estudiantes.
LA DIALOGICIDAD Y LA JUSTICIA SOCIAL
La dialogicidad es parte del paradigma educativo crítico. Desde ese enfoque, se comprende la relación entre los sujetos y el conocimiento como algo dinámico, y el aprendizaje como un proceso que pertenece a la práctica, en donde ocurre una negociación de significados entre los sujetos interactuantes. (Lave y Wenger, 1991)
La perspectiva de la pedagogía dialógica enfatiza la intersubjetividad propia del proceso de aprendizaje:
En otras palabras, el lenguaje sirve tanto como una herramienta cultural (promoviendo la actividad intermental) como psicológica (promoviendo la actividad intramental) a través de la cual los niños se interrelacionan, es decir, piensan y crean significado juntos, logrando funciones mentales superiores que son centrales en el desarrollo cognitivo. (Carrión et al., 2020, p. 3)
Sócrates planteaba la importancia del diálogo, de generar reflexión en los ciudadanos a partir de los datos que existían alrededor de un fenómeno. Desde su punto de vista, la escuela no se debía centrar en la transmisión de datos, sino en enseñar a tomar decisiones y a pensar (Matusov, 2009). El filósofo planteaba la importancia de la autoinvestigación, y su promoción a través del diálogo. Actualmente se suman voces respecto a la importancia de generar diálogo, educar para la ciudadanía y la convivencia (Apple, 2018; Giroux, 2003), procurando la participación y la articulación del conocimiento comunitario y el formal. (Ferrada, 2012; 2018)
La definición de dialogicidad últimamente suma cada vez más evidencia que la posiciona como una alternativa para modificar la exclusión de las escuelas, así como para ayudar a mejorar los niveles de aprendizaje. Así, por ejemplo, se han comparado los tipos de discusión que se dan dentro del aula y cuál contribuye más al aprendizaje de los niños. A modo de ejemplo, se pudo comprobar que la charla exploratoria, orientada a la indagación, a través de la cual los estudiantes intercambiaban ideas de manera crítica, fue la que ayudó a lograr buenos resultados de aprendizaje en materias como matemáticas, ciencias y resolución de problemas. Por otro lado, un aula dialógica permite mejorar la cohesión social a través de relaciones igualitarias, creando ambientes seguros donde disminuye el acoso escolar (Carrión et al., 2020).
La cohesión social que se produce en un aula caracterizada por la dialogicidad puede entenderse a través del marco explicativo que ofrece Honneth (1997) con su teoría de la justicia social sobre el reconocimiento recíproco. En esa teoría, la vivencia de justicia no pasa sólo por la distribución de la riqueza, sino que proviene de un reconocimiento recíproco entre los sujetos, ya que no es posible entender la sociedad, ni el nacimiento de la jurisprudencia, desde una idea de individuos involucrados en una lucha individual. La vida pública, según Honneth, se construye en base a la conexión social y el reconocimiento entre los sujetos, esto se logra a partir de tres formas de reconocimiento intersubjetivo: el amor, los derechos y la solidaridad.
El primero refiere a las relaciones primarias que estriban en fuertes lazos afectivos, en cuyo caso la consecuencia para el sujeto es la autoconfianza, ya que es reconocido cognitivamente por el otro en su autonomía. De modo contrario, el menosprecio aquí proviene de un maltrato que pone en riesgo la integridad del sujeto. En cuanto al segundo, el reconocimiento de derechos o esfera jurídica, los individuos se respetan recíprocamente como sujetos de derecho, porque conocen las reglas y deberes compartidos en su espacio comunitario. La consecuencia de ese reconocimiento es el autorrespeto, dado que el individuo es valorado en tanto sujeto de derechos y frente a sí mismo, cuando es reconocido en plenitud, como socio dentro de una comunidad política. Por otro lado, al no ser reconocido como sujetos de derecho dentro de una comunidad, el menosprecio se vivencia como vergüenza social. La tercera forma de reconocimiento es la solidaridad, que tiene relación con el reconocimiento del sujeto como un particular en tanto aporta a los objetivos del conjunto social desde sus características particulares. Honneth plantea que, entre más horizontal la orgánica social, la valoración adquiere mayores rasgos individualizantes y posibilita que se generen relaciones simétricas, es decir, relaciones en las cuales los individuos reconocen sus particularidades y la necesidad mutua del otro. La consecuencia de la valoración social sería la autorrealización del sujeto. En contraposición, el menosprecio social generaría el deshonor. Cabe destacar que los planos de reconocimiento no se encuentran escalonados, sino que se conjugan al mismo tiempo en la experiencia de las relaciones intersubjetivas del sujeto. (Revuelta y Hernández-Arencibia, 2019)
Como describe Honnneth en su teoría sobre justicia social del reconocimiento, el amor, el compartir un marco de derecho común y la valoración social, o sus contrapartes, el desamor, la marginación social, y la injuria o indignidad, son formas de relaciones sociales que aparecen en un grupo social, como un proceso no exento de conflictos. En el Cuadro 1 se organizan las definiciones sobre esta teoría, considerando posibles ejemplos de reconocimiento o menosprecio.

La perspectiva teórica de Honneth (1997) distingue las relaciones de reconocimiento y menosprecio entre las personas. En términos pedagógicos, el menosprecio se manifiesta cuando un docente distingue negativamente a estudiantes respecto de sus pares; señalándoles, nombrándoles o destacándoles. Otra forma de menosprecio es el uso del poder al no considerar a los estudiantes en la toma de decisiones. Por su parte, el reconocimiento se manifiesta, por ejemplo, en el fomento de un clima escolar respetuoso de intereses, culturas, lenguajes, así como respecto a prácticas evaluativas que consideren la diversidad de estilos y ritmos de aprendizaje y las aproximaciones particulares sobre una temática.
MÉTODO
PREGUNTA Y OBJETIVOS DE INVESTIGACIÓN
¿Qué formas de organización y relaciones intersubjetivas se construyen en esas tres aulas en las que se promueve la participación comunitaria en el proceso pedagógico? El objetivo es describir las formas de organización que se construyen por parte de los colectivos y las formas de reconocimiento y menosprecio que se generan en estas experiencias.
Los resultados y análisis se mostrarán considerando las 3 aulas como un único conjunto, ya que, si bien enfrentan situaciones específicas, lo que interesa destacar, es cómo estas distintas experiencias de educación comunitaria construyen nuevas formas de organización y relaciones intersubjetivas guiadas por los principios de dialogicidad y justicia social.
PROCEDIMIENTOS DE CONSTRUCCIÓN INTERSUBJETIVA DEL CONOCIMIENTO
Esta investigación se enmarca en el paradigma participativo, el cual sostiene que la representación de la sociedad, y por ende de los que somos parte de ella, pasa por un entendimiento colectivo, basado en el consenso o disenso de los fenómenos sociales. Las investigadoras se hacen parte de una investigación - acción -, y de los colectivos, comprometiéndose a generar cambios en su propia realidad (Gayá-Wicks y Reason, 2009).
Desde este paradigma, se optó, en términos metodológicos, por la investigación dialógica KKTC (Ferrada y Del Pino, 2018; 2019), frase en mapudungún cuyo significado es “ninguna persona conoce o aprende por sí misma”. Desde esa perspectiva, se investiga estableciendo un foco en la construcción dialógica del conocimiento científico, lo que implica la incorporación de la diversidad cultural, lingüística y territorial de los sujetos que forman parte de la comunidad en la que se desarrollan los procesos.
La praxis investigativa es liderada y desarrollada por comunidades de investigación, compuestas por miembros de cada aula comunitaria, es decir, estudiantes de cada nivel, sus familias, profesores externos y profesores que pertenecen a las escuelas donde se desarrolló el estudio. Define a esas comunidades de investigación, la voluntariedad de pertenencia y la motivación de transformar la realidad desde responsabilidades colectivas y comunitarias (Cuadro 2).

Posterior a la constitución de las comunidades de investigación, se busca resguardar que la construcción del conocimiento sea intersubjetivo. Los procedimientos con los que se recoge y construye el conocimiento fueron: diálogos colectivos, Az kintun, y conversaciones dialógicas. La conversación dialógica se refiere a un debate con una persona sobre un tema común, un debate donde se discuten, lo compartido, las discrepancias y cuestionamientos que consideran los argumentos de la comunidad de investigación. Así, por ejemplo, se sostienen reuniones con madres, profesores, estudiantes, que permiten evidenciar el proceso, las discrepancias, y proyectar ajustes del trabajo que se estaba desarrollando conjuntamente. Se adjunta aquí un extracto de una conversación dialógica entre un profesor externo y el profesor jefe del curso, en la que el profesor advierte que la forma colectiva de organización, en la cual se incorpora a los estudiantes, es especialmente relevante en contextos de escuelas con índices altos de vulnerabilidad social:
Profesora Betty: entonces, ¿crees que este trabajo así, colaborativo entre los adultos, es beneficioso para esta escuela, en este lugar…o esta escuela en particular? ¿Requiere algunos cambios, mejoras? Profesor César: ¿De nosotros? ¿Nosotros? Profesora Betty: ¿De la escuela en general, de cómo tú lo ves, si esto mismo ocurriera en otro lugar a como ocurre acá? Profesor César: Bueno, esta es una escuela bastante vulnerable, se puede decir, de niños como de bajos recursos, yo creo que ha sido beneficioso para este tipo de escuela porque me da la impresión que los niños se sienten más valorados y sienten como que hay un grupo de personas que se preocupan constantemente de lo que vamos a hacer y que los está esperando con materiales, los está esperando con algo novedoso, algo nuevo. Entonces, yo lo veo porque soy la profesora jefa y porque sé que ellos como que están esperando esta clase y ven que hay algo preparado más allá, de lo que normalmente hacemos. [Conversación profesor jefe y profesor externo; junio, 2019]
El diálogo colectivo, en forma similar, es utilizado cuando se necesita profundizar con algún grupo sobre algunos de los temas argumentados por la comunidad de investigación. En el siguiente ejemplo, un profesor de la comunidad de investigación profundiza con familiares, estudiantes y profesor del aula comunitaria sobre cuál es la mejor forma de agrupar a los estudiantes para ayudarlos a concentrarse y aprender.
Profesor Luis: no ponemos a todos los desordenados juntos. Ah, a eso se refiere.
Mamá Fabiola: buscar la forma
Profesor Luis: buscar la forma, ah, a eso se refiere. Entonces compartimos como curso (..), no hay que excluir, pero si hay que ser estratégico en la integración.
Mamá Ginger: hay que saber juntarlo.
[Diálogo colectivo; abril, 2018]
Az kintun, es una palabra en mapudungún (lengua del pueblo mapuche) que significa mirar con atención con la intención de encontrar algo juntos, y en específico refiere a discusiones enfocadas en argumentar y completar interpretaciones después de una revisión densa sobre algún aspecto de la problematización situada (Ferrada y Del Pino, 2018). En ese extracto de az kintun que se adjunta a continuación, se evidencia como se hace conciencia sobre una forma de organización escolar jerarquizada que enlentece las decisiones del aula comunitaria.
Profesora Gloria: Ahora, a partir de los diferentes diálogos que hemos tenido con diferentes personas, también sale la idea de que se manifiesta autoridad desde la escuela en donde se explicita o a través de la acción se da cuenta de una organización muy jerárquica. En donde están los cargos directivos, y los profesores y después viene la familia. Porque dicen que la familia, por ejemplo, son testigos, observadores de medidas disciplinarias que a veces incluso encuentran exageradas, pero de las cuales ellos no participan. Entonces a esa categoría nosotros le pusimos manifestación de autoridad. Entonces también es algo como que ya se había, esa estructura en la que funciona la escuela o es algo que también de lo que se hace conciencia ahora.
Profesora Marcela: Se hace conciencia ahora, o sea, esta parte... en la casa está la mamá, pero sabe quién da la última palabra es la dirección, UTP, esta todo jerarquizado. Los profesores a veces no somos... a veces nosotros ni siquiera sabemos, que es lo que nos va a pasar. Si nos van a dar permiso, por ejemplo, hay que consultar a la señorita Andrea, y la señorita le consultara a la directora. [Az kintun; diciembre, 2019]
Para realizar el análisis intersubjetivo, los textos provenientes de los procedimientos detallados en el párrafo anterior, se analizaron en cuanto a su racionalidad comunicativa según expone la teoría de la acción comunicativa (Habermas, 1987). Para ello, en un primer momento se analizaron los diálogos en cuanto a si los hablantes referían a los tres mundos: objetivo, regulativo y subjetivo, y así determinar si se trataba de diálogos con racionalidad comunicativa, es decir, que trataban sobre hechos constatables (criterio de verdad), que refirieran a actos regulados por un contexto normativo vigente (criterio de rectitud), y si lo expresado contenía lo que el actor sentía (criterio de autenticidad).
El paso siguiente es determinar qué registros comunicativos están presentes en esos diálogos. Un registro comunicativo se entiende como aquel registro de datos que constituye un sentido amplio. Se identifica entonces la categoría de análisis a la que pertenece cada registro comunicativo, y se analiza en cuanto al tipo de pretensión que involucra, de validez o de poder. La pretensión de validez se reconoce porque los argumentos presentados en el diálogo son susceptibles de crítica. De modo contrario, cuando se intentan hacer imposiciones, siendo parte de esos diálogos, argumentos no susceptibles de crítica, correspondería a una pretensión de poder. En esta fase del análisis, habiendo identificado diálogos intersubjetivos con presencia de los tres mundos y pretensiones de validez, asumimos que se trata de categorías o nodos de análisis con racionalidad comunicativa.
Los espacios de diálogos en los que se generó el conocimiento, fueron diversos en cada una de las localidades. En Iquique se realizaron az kintun con una profesora, diálogos colectivos con niños, con madres y una profesora, y conversaciones dialógicas con una profesora, con una madre y estudiantes universitarias. En Penco, se desarrollaron diálogos colectivos con toda la comunidad de investigación (CI) (profesoras, madres y académicas), diversas conversaciones dialógicas con docentes del aula, con profesores diferenciales, con profesores especialistas, madres asistentes y académicas expertas, y az kintun con toda la comunidad. En Calera de Tango se realizaron diálogos colectivos con toda la comunidad, conversaciones dialógicas con estudiantes y conversaciones dialógicas con los adultos colaboradores de aprendizaje del aula.
Las respectivas comunidades de investigación durante los meses de agosto a diciembre de 2019, en una fase final y de acuerdo con los lineamientos de la investigación dialógica KKTC, discuten y caracterizan si se ha producido una transformación en cuanto a las formas de organización del trabajo pedagógico de las aulas comunitarias, es decir, bajo los principios de la dialogicidad y de la justicia social. El método distingue el conocimiento construido como transformador, conservador, o excluyente. El conocimiento transformador según aportaba nuevas formas de organización colectiva propias de un aula comunitaria. El conocimiento conservador se refiere a formas de organización colectiva que ya eran parte del aula y se valoran y, por lo tanto, se deciden mantener ya que poseen un sentido comunitario. El conocimiento excluyente hace alusión a formas de organización que no aportan al desarrollo del aula, ya que impiden una organización colectiva propia de un aula comunitaria.
Hasta aquí se puede explicar cómo se analizaron los registros para dar cuenta de las formas de organización de las aulas comunitarias. Un segundo objetivo fue determinar si dichas formas de organización generaron reconocimiento o menosprecio entre los participantes. Para lograr identificar ese aspecto, se analizaron los diálogos presentes en los nodos, según los conceptos de reconocimiento y menosprecio acuñados por Honneth (1997) en su teoría de justicia social sobre el reconocimiento intersubjetivo, específicamente considerando los tres planos de reconocimiento (Cuadro 1).
Para todas las aulas comunitarias, la construcción de conocimientos se realizó con datos registrados durante el año 2018 y el primer semestre del 2019.
Los participantes de este estudio fueron los miembros de las comunidades de investigación (Cuadro 2), los estudiantes que pertenecen a las aulas Aula Comunitaria de Penco: 15 niños y 15 niñas de 3º básico; Aula Comunitaria de Iquique: 17 niños y 17 niñas de 4º básico; Aula Comunitaria de Calera de Tango: 17 niños y 18 niñas de 3º básico y sus familias.
Las comunidades de investigación fueron convocadas al inicio de la generación de las aulas comunitarias, la CIP y la CICT desde el año 2018, y la CII desde el año 2017. Las comunidades de investigación son dinámicas en su composición, es decir, se van modificando, implicando a nuevos y diferentes miembros en cada año escolar de funcionamiento. Es así que los datos del Cuadro 2 corresponden a los miembros que participan con mayor frecuencia y estabilidad en el tiempo. Respecto a sus características demográficas: Penco e Iquique pertenecen al área urbana y Calera de tango es semi rural. Iquique se ubica en el extremo norte y Penco y Calera de Tango son del centro sur de Chile. En cuanto a las características socioeconómicas, los índices de vulneración escolar de las 3 escuelas están entre el 70% y el 89%, es decir, reciben apoyo estatal relacionado con la atención de estudiantes de nivel socioeconómico bajo, entre otros aportes públicos.
RESULTADOS
CONSTRUCCIÓN DE FORMAS DE ORGANIZACIÓN DEL COLECTIVO Y LA RELACIÓN INTERSUBJETIVA DE MENOSPRECIO O RECONOCIMIENTO QUE DETERMINAN.
En primer lugar, se presentarán las construcciones de sentidos en torno a las formas de organización del colectivo. En segundo lugar, se presentarán la clasificación de los nodos, considerando las dimensiones de menosprecio o reconocimiento.
LA ORGANIZACIÓN DEL COLECTIVO DE LAS AULAS COMUNITARIAS
Da cuenta del conocimiento construido sobre las formas de organización que adoptan las aulas comunitarias al trabajar juntos. Se analizaron tres nodos: el primero, trabajo en el aula: prácticas y roles que adoptan las personas cuando se relacionan para organizar el trabajo en el aula comunitaria; el segundo nodo fue articulación de redes: conjunto de redes entre personas e instituciones mediante las cuales se construye el aula comunitaria en la escuela; el tercer nodo fue territorialidad: el concepto de espacio educativo que manejan las personas que construyen el aula comunitaria.
TRABAJO EN EL AULA
Las formas de “trabajo en el aula” consideradas transformadoras son aquellas prácticas organizativas horizontales y abiertas a la diversidad en las formas de enseñanza. Quedan descritas a través de las tareas de enseñanza colaborativas, en donde todos participan. Se observa apoyo mutuo para alcanzar los objetivos que se planifican, y se realiza una reflexión conjunta de las prácticas de enseñanza. Por otra parte, las prácticas de enseñanza diversas, tales como: el trabajo en estaciones, la exploración de las emociones y su expresión a través del teatro, las salidas a terreno y trabajo en grupos pequeños, son instancias de aprendizaje que los niños disfrutan, y a los adultos colaboradores les permite dedicar tiempo a las preguntas de cada estudiante (Figura 1).

Nodo Transformador: Trabajo en aula/Tarea de enseñanza colaborativa.
Docente Matemática: En realidad el trabajo colaborativo que hacíamos [con el profesor de integración escolar (PIE) asignado] era nada porque entre que pasaran por cada uno de todos los profesores que tienen que trabajar, no se hace nada.
Profesora Dora: No, el tiempo no se hace… [Nada]
Docente Matemática: Entonces aquí […] se ve la colaboración la ayuda, si no entendí algo como se hace, el otro lo explica.
Profesora Dora: Exacto.
[Ejemplo n. 1: Conversación dialógica con profesora de matemáticas; p. 2; 12/2018]
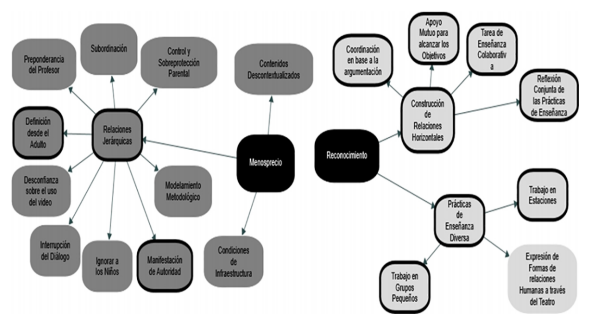
Al mismo tiempo, se configuraron formas de trabajo que fueron consideradas excluyentes por los colectivos, ya que no permitían una organización basada en la dialogicidad. Se trata de relaciones jerárquicas que se evidencian a través de la interrupción del diálogo entre miembros del aula; el ignorar las preguntas o deseos de los estudiantes; el control y sobreprotección parental; la manifestación de autoridad sin mayor apertura de participación, a partir de lo cual solo se emiten “comunicados” de las decisiones a las familias; la definición de lo que se hará en la sala desde el adulto, sin preguntar o dar espacio al que desee opinar o decidir; la preponderancia del profesor, quién define todo lo que se hace en la sala de clases; la subordinación de algunos actores del aula, quiénes parecen naturalizar la estructura burocrática de la escuela, la aceptan, sin embargo saben que es inoficiosa; la desconfianza que se revela por el uso de los videos, el hecho de exponerse al escrutinio público, resulta intimidante para el profesor. Se constata la idea del modelamiento metodológico, el cual se concebía como la transmisión de conocimientos en cuanto a estrategias metodológicas efectivas e independientes del contexto provenientes de expertos. Por otro lado, el contenido descontextualizado se refiere a la preminencia por pasar la materia, más allá de resguardar que los aprendizajes tengan sentido o pertinencia para los estudiantes. Por último, dentro de lo excluyente existen condiciones de infraestructura, como el ruido excesivo, que afecta escucharse y entenderse.
Nodo Excluyente: Relaciones jerárquicas/Definición del adulto.
Profesora Celia: Así que yo estoy pasando materia, así como loca, como enferma, así como que todo el día tengo que como es que quiero aprovechar de pasarla, necesito pasarla, porque ya en cuarto… es complicado. [Ejemplo n. 2: Diálogo colectivo con tres Profesoras, p. 1, 12/2019]
En síntesis, persisten algunas formas de organización vertical y, a pesar de que los mismos participantes las consideran improcedentes, no las cambian. Por otro lado, una estructura más horizontal se construye a medida que avanza el desarrollo de las aulas comunitarias, que permite más espacios de conversación y actividades diversas.
ARTICULACIÓN DE REDES
La organización del colectivo se caracteriza por la “articulación de redes” que corresponden a relaciones que se propician para favorecer el desarrollo de las aulas.
Entre los aspectos transformadores está la alianza entre académicas, estudiantes universitarias, docentes y familias, a partir del cual se convocan y organizan las acciones pedagógicas de todas las Aulas Comunitarias (Figura 2).

Nodo Transformador: Alianza profesores y familia para la formación de los niños.
Beatriz: Y que eso que las personas, digamos, expresemos, todo lo que… porque nosotros también somos parte de esa comunidad, si estamos yendo, somos parte de esa comunidad, los apoderados, todos, todos.
Muriel: Hasta el vecino del frente que no tiene alumnos es parte.
[Ejemplo n. 4: Conversación dialógica con mamá colaboradora, p. 2, 07/2019]
Entre los aspectos conservadores se encuentran las redes formales entre organizaciones comunales, como la dirección municipal de educación y la escuela; la relación positiva entre el apoyo directivo y resultados académicos exitosos; redes entre docentes de la escuela; y la orientación al mejoramiento de los canales de comunicación entre los actores, especialmente con los directivos. En todas las aulas comunitarias se observan convenios que se efectúan entre la universidad y la escuela, usualmente para la realización de prácticas, apoyando así la formación de profesores.
Nodo Conservador: Orientación al mejoramiento de los canales de comunicación entre los actores.
Docente Matemática: Pero tampoco… A lo mejor ellos igual podrían integrarse en alguna clase, a ser colaboradores y ver cómo funciona.
Profesora Carla: Y podríamos a lo mejor, de uno mismo nacer la invitación. De repente, si no nace de allá, a lo mejor que nazca del grupo. Y lo otro, cuando pasamos a este tema de las, tener presente de la semana que va a haber clase informarlo claramente. (…) que el apoyo de verdad sea cien por ciento. En función del trabajo que se está haciendo. [Ejemplo n. 5: Conversación dialógica con profesora de matemáticas, p.1, 12/2018]
Entre los nodos excluyentes se señala la “relación vertical entre universidad y escuela”. Los participantes manifiestan que los docentes universitarios debieran hacer charlas y actuar a nivel “experto”, conservando así una relación vertical. Otra característica observada en el trabajo de las aulas es la “ausencia de redes”, o sea, que aún se percibe la falta de inserción del trabajo del aula con su territorio.
Nodo excluyente: Ausencia de redes.
Profesora Betty: ¿Si tú tuvieras posibilidad para hacer algunos cambios que permitieran mejorar la experiencia para el año que viene, a nivel de la dirección como te decía, de la corporación?, (…) Profesor Carlos: No, igual… el espacio no sé, creo que falta un poco más de los directivos, ya que son hartos, que podría ser cualquiera que también puede participar acá, también actualizarse, Profesora Betty: ¿Y no será que nosotros tenemos que hacer que ellos… visibilizarnos más, que ellos nos vean, mas en que estamos? [Ejemplo n. 6: conversación dialógica entre académica y profesora PIE, p. 3, 08/2019]
En resumen, lo que se ha logrado transformar responde a las alianzas entre los diversos actores que componen el aula comunitaria. Por otro lado, la organización del colectivo es apoyada por redes que ya existían. Sin embargo, se mantiene una dificultad para articular redes de apoyo y una verticalidad en su relación con la universidad, expresada por la necesidad de contar con académicos expertos para entender lo que ocurre en la escuela.
TERRITORIALIDAD
La territorialidad se refiere a los espacios educativos que van configurando las personas que participan en las aulas comunitarias (Figura 3). En el caso de los nodos transformadores, esos nuevos espacios educativos fueron seis: primer espacio: la extensión del territorio escolar al espacio familiar, es decir, la planificación educativa se abre a la participación de las familias. Segundo espacio: se observa además la extensión del territorio escolar a los espacios de formación de profesores, dado que ese trabajo con intención dialógica impacta en las estudiantes de pedagogía, de tal manera que van construyendo una identidad profesional con foco en la comunidad. Tercer espacio: la experiencia transformadora está abierta a la participación de toda la comunidad circundante y al entorno natural, por ejemplo, la búsqueda de plantas medicinales en el cerro cercano se convierte en contenido de estudio. Cuarto espacio: la experiencia del aula comunitaria se expande a otra aula de la escuela. Quinto espacio: es la reivindicación de las relaciones humanas como objetivo de enseñanza, lo que enfatiza el foco en el proceso educativo, disminuyendo la importancia en los resultados finales. El sexto espacio, es que las aulas comunitarias promueven el logro de los aprendizajes escolares, es decir, los propios del currículum, considerando la seguridad emocional, a través del juego y la diversión.

Nodo: Extensión del territorio escolar a los espacios de formación de profesores.
Jimena: También la actividad que hicimos con los niños a nosotras nos hizo darnos cuenta de las falencias que teníamos; por ejemplo, ella era buena diciéndoles a los niños lo que tenían que hacer, pero no motivaba mucho… Yo motivaba, pero no los podía mantener controlados entonces.
Beatriz: Entonces juntas éramos un buen equipo, sí. [Ejemplo n. 7: Conversación dialógica con ayudantes, 11/2018]
Uno de los aspectos excluyentes está relacionado con el insuficiente compromiso del equipo de gestión en el desarrollo de la experiencia del aula. Otro aspecto fue la escuela cerrada a la comunidad, donde se acostumbra que las decisiones sean tomadas por autoridades sin considerar a los demás actores, como las familias.
Nodo: Escuela Cerrada a la Comunidad.
Prof. Carlos: (...) se fue dando mayor participación a la Sra. Flor (madre asistente-colaboradora) que también eh, fue como un descubrimiento y por qué digo descubrimiento (risa) porque [ella] siempre estuvo, pero nosotros [agentes educativos] no, quizás no lo habíamos descubierto.
Profesora Dora: Oye y, y, pensándolo bien, que acabo de conversar yo ahora con la Sra. Flor, ahora que tú dices, claro ella estuvo todo el primer semestre y nosotros nunca nos dimos cuenta de eso.
Prof. Carlos: No. (Risas)
Profesora Dora: Qué increíble, qué increíble.
Prof. Carlos: Ella siempre estuvo ahí, pero nosotros no la veíamos, quizás por la concepción que tiene uno, no sé.
[Ejemplo n. 8: Conversación dialógica con Profesor especialista de Matemática, p. 7, 12/2018]
En Territorialidad, las comunidades de investigación construyen más acuerdos de transformación que de exclusión en cuanto a la organización del colectivo. La “sala de clases” se abre a más espacios, y el aula se convierte en un lugar de aprendizaje no sólo para los niños. Lo excluyente tiene que ver con la lejanía de los equipos directivos y, de ahí, se entiende que permanezca como excluyente una forma vertical de dirigir las decisiones escolares, que, por supuesto, también influye en la cotidianeidad de las aulas comunitarias.
LAS RELACIONES INTERSUBJETIVAS QUE SURGEN EN LA ORGANIZACIÓN DE LAS AULAS COMUNITARIAS: ¿EXPRESIONES DE MENOSPRECIO O RECONOCIMIENTO?
El análisis de justicia social se realizó a partir de la interpretación de los 3 nodos definidos inicialmente (territorialidad, trabajo en el aula y articulación de redes) basándonos en el marco teórico ofrecido por Honneth. Para dar cuenta de ello, se revisaron todos los nodos y subnodos explicados anteriormente. Cada uno se analizó definiendo qué tipo específico de reconocimiento o menosprecio reflejaba.
RECONOCIMIENTO Y MENOSPRECIO DEL TRABAJO EN EL AULA
Las relaciones intersubjetivas referidas a “relaciones jerárquicas” fueron consideradas menospreciadoras en los planos amoroso, jurídico y social. En lo amoroso, implicaban relaciones definidas por la desconfianza, la desconsideración, la minusvalía o negación del otro (Figura 4). En el plano jurídico, se ignora, coarta, se aprende a obedecer y se genera dependencia. En lo social, los sujetos en relación no obtienen un rol específico dentro del entramado social, se acata lo impuesto, reciben instrucciones o siguen el “conducto regular” (ver ejemplo n. 2). En cuanto a la “infraestructura”, los interactuantes son negados en los tres planos de reconocimiento, lo que demuestra lo determinante del espacio en la configuración de las relaciones. Por último, en “contenidos descontextualizados” son los adultos quiénes niegan a los estudiantes en los tres planos de reconocimiento, dado que el adulto obedece a presiones sobre transmitir el contenido, que no se enfocan en uno de los actores principales, los estudiantes del aula.

Por el contrario, en la “construcción de relaciones horizontales” y “prácticas de enseñanza diversa”, es posible en el plano amoroso determinar evidencias que dan cuenta del interés por ser parte del colectivo, felicidad, confianza, sensibilidad por el otro; en el plano jurídico, se evidencia compromiso de participación y confianza mutua. En lo social, la construcción del conocimiento colectivo le da a cada uno la posibilidad de sentir aprecio social (ver ejemplo n. 1).
RECONOCIMIENTO Y MENOSPRECIO DE LA ARTICULACIÓN DE REDES
Es posible identificar en los nodos clasificados como conservadores y transformadores que, en el plano amoroso, las relaciones se caracterizan por la confianza y el interés; en el plano jurídico se consideran las opiniones de los diferentes actores, y en el plano social, se conforman grupos de trabajo al interior de los cuales se propicia el aporte individual (ver ejemplo n. 4).
De modo contrario, se puede señalar que “ausencia de redes” se refiere a relaciones intersubjetivas de menosprecio (Figura 5), pues en el plano social, los participantes del aula comunitaria reclaman falta de reconocimiento social del trabajo, tanto de parte de actores internos como externos de la escuela. Respecto a la “relación vertical entre universidad y escuela”, aparece como una relación menospreciadora desde los tres planos: en los niveles afectivo y jurídico, dado que aparece una desconfianza en las decisiones tomadas al interior del aula comunitaria, y en el plano social, se refuerza la verticalidad, ya que las decisiones son impuestas y no necesariamente sensibles a lo que el aula necesita (ver ejemplo n. 6).

RECONOCIMIENTO Y MENOSPRECIO DE LA TERRITORIALIDAD
Los nodos transformadores coinciden al ser analizados como nodos de reconocimiento intersubjetivo, es decir, conocimiento referido a expandir la sala de clases a nuevos espacios educativos, en el que adultos y estudiantes aprenden. En el plano amoroso de la relación, esos nuevos espacios evidencian felicidad y confianza de parte de los interactuantes; desde el plano jurídico, los participantes aprenden a trabajar juntos, sintiéndose con derecho a opinar dentro del grupo; en el plano social, los nodos transformadores dan cuenta de, la motivación para participar, el aprendizaje generado en un contexto de colaboración y aprecio por el aporte que cada uno hace al grupo (ver ejemplo n. 7).
Por otra parte, se determinan relaciones menospreciadoras, que coinciden con las excluyentes. En ambos nodos (Figura 6) en el plano afectivo se evidencia desinterés; en el plano jurídico, en el nodo “escuela cerrada a la comunidad”, los sujetos perciben un afán de control sobre ellos y en “compromiso insuficiente de los actores claves”, los sujetos dicen haber incorporado la idea de que la escuela es un lugar que no pueden intervenir; en el plano social, la escuela cerrada provoca desazón en los actores por el menosprecio de las autoridades a sus esfuerzos, y la falta de compromiso genera rabia y críticas generalizadas a la orgánica escolar (ver ejemplo n. 8).

CONCLUSIÓN
Las aulas comunitarias significan cambios y cuestionamientos a la forma habitual de la organización escolar. Se van generando nuevas formas de operar que generan sentimientos positivos, como confianza, seguridad y valoración. Antes, la construcción de aulas comunitarias pudiese haberse visto como algo muy difícil o imposible. En la actualidad, la conciencia colectiva sobre la desigualdad nos permite creer que es una experiencia que puede tener eco en las comunidades escolares donde se sigue experimentando desde una perspectiva de la justicia social nuevos marcos metodológicos y didácticos (Apple, 2018; Naranjo y Kreisel, 2018; Somekh y Zeichner, 2009).
En la organización del “trabajo en el aula” se mantiene una verticalidad que, al mismo tiempo, se critica. Esas relaciones jerárquicas provocan el menoscabo de los grupos destinatarios (familias y estudiantes), menoscabo del cual los actores a veces dan cuenta, pero en su mayoría desconocen y vivencian como natural. La idea de la dominación como plantea Dussel (2018) está arraigada, aprendida y reforzada no solo por la escuela, sino en todos los ámbitos de la vida donde los modelos impuestos parecen ser más fuertes que el desarrollo de nuestra propia subjetividad. En contraste, cuando nos enfocamos en observar las articulaciones que se desarrollan en las aulas comunitarias, podemos señalar que la verticalidad se desestructura. La habitual trinchera entre familia y escuela se desarma y construye una organización horizontal basada en el diálogo (Naranjo y Kreisel, 2018). Eso ayuda a diseñar planificaciones educativas pensadas con los sujetos, generándose confianza e interés en los participantes. No obstante, esta vivencia no parece influir en la mirada que algunos actores esperan de la universidad y demandan que vengan los expertos. Al parecer, establecemos una relación de sumisión con el conocimiento y con quienes parecen portarlo (Dussel, 2018), una cuestión aprendida que no nos permite o bien nos hace más difícil autodescubrir nuestra potencialidad y las fortalezas grupales.
La verticalidad versus la horizontalidad en la forma de desarrollar el trabajo en el aula comunitaria; el aislamiento versus la articulación de la organización; y el aula abierta versus el aula cerrada al territorio, constituyen las dos caras del fenómeno educativo aquí estudiado.
En este artículo, se presentó una forma distinta de construir lo educativo desde una forma de organización horizontal, donde los colectivos son protagonistas del proceso, desarrollando relaciones intersubjetivas de reconocimiento.
REFERENCIAS
APPLE, M. ¿Puede la educación cambiar la sociedad? Santiago: LOM, 2018.
AU, W. High-Stakes testing and discursive control: the triple bind for non-standard student identities. Multicultural Perspectives, v. 11, n. 2, p. 65-71, 2009. https://doi.org/10.1080/15210960903028727
BELLEÏ, C. ¿Ha tenido impacto la reforma educativa chilena? In: COX, C. (ed.). Políticas educacionales en el cambio del siglo: Editorial Universitaria, 2003, p. 125-209.
BERNSTEIN, B. La construcción social del discurso pedagógico. Bogotá: Producciones y Divulgaciones Culturales y Científicas, 1993.
CARRIÓN, R. G.; AGUILETA, G. L. de.; PADRÓS, M.; RAMIS-SALAS, M. Implicaciones para el impacto social de la enseñanza y el aprendizaje dialógico. Frontiers en Psicología, 2020. Disponible en: Disponible en: https://eldiariofeminista.info/2020/06/04/implicaciones-para-el-impacto-social-de-la-ensenanza-y-el-aprendizaje-dialogico/. Acceso en: 07 jul. 2022.
DUSSEL, E. En búsqueda del sentido. sobre el origen y desarrollo de una filosofía de la liberación. Buenos Aires: Las Cuarenta, 2018.
FERRADA, D. Enlazando Mundo: un modelo pedagógico que construye esperanzas de igualdad e inclusión en escuelas públicas. REXE, v. 7, n. 14, p. 37-52, 2008. Disponible en: Disponible en: https://www.redalyc.org/articulo.oa?id=243117031003. Acceso en: 07 jul. 2022.
FERRADA, D. Construyendo escuela, compartiendo esperanza; la experiencia del proyecto Enlazando Mundos. Santiago: Ril, 2012.
FERRADA, D. La igualdad de oportunidades en Chile. Opciones y consecuencias para la educación. In: FERRADA, D. (ed.). Políticas educativas y su impacto en las comunidades. Investigación en educación para la justicia social. Talca, Chile: UCM, 2018. Disponible en: Disponible en: https://www.researchgate.net/publication/324994746_LA_IGUALDAD_DE_OPORTUNIDADES_EN_CHILE_OPCIONES_Y_CONSECUENCIAS_PARA_LA_EDUCACION. Acceso en: 07 jul. 2022.
FERRADA, D.; DEL PINO, M. Dialogic-kishu kimkelay ta che educational research: participatory action research. Educational Action Research, v. 26, n. 4, p. 533-549, 2018. http://doi.org/10.1080/09650792.2017.1379422
FERRADA, D.; DEL PINO, M. Construction of educational knowledge with the Mapuche community through dialogical-kishu kimkelay ta che research. Educational Action Research, 27, n. 3, p. 414-434, 2019. https://doi.org/10.1080/09650792.2019.1616587
FERRADA, D.; VILLENA, A.; TURRA, O. Transformar la formación. voces del profesorado. Santiago: Ril, 2015.
GAYÁ-WICKS, P.; REASON, P. Initiating action research: challenges and paradoxes of opening communicative space. Sage, v. 7, n. 3, p. 243-262, 2009. http://doi.org/10.1177/1476750309336715
GIROUX, H. La escuela y la lucha por la ciudadanía. 2. ed. Mexico: Siglo XXI, 2003.
HABERMAS, J. La teoría de la Acción Comunicativa. Madrid: Taurus, 1987.
HONNETH, A. La lucha por el reconocimiento. Barcelona: Grijalbo, 1997.
JIMÉNEZ, F.; LALUEZA, J. L.; FARDELLA, C. Aprendizajes, inclusión y justicia social en entornos educativos. REDIE, v. 19, n. 3, p. 10-23, 2017. https://doi.org/10.24320/redie.2017.19.3.830
LAVE, J.; WENGER, E. Aprendizaje situado, participación periférica legítima. Nueva York: University of Cambridge, 1991, 48 p.
LORO, V. M. Un aula para la justicia social. Cisen Tramas/Maepova, v. 6, n. 1, p. 37-54, 2018. Disponible en: Disponible en: https://dialnet.unirioja.es/servlet/articulo?codigo=6942810. Acceso en: 7 jul. 2022.
MANCEBO, M. E.; MONTEIRO, L. El programa de aulas comunitarias de Uruguay: un puente hacia la inclusión en la educación media. Red Iberoamericana de Investigación sobre Cambio y Eficacia Escolar (RINACE). Disponible en: Disponible en: https://www.redalyc.org/pdf/551/55114094015.pdf. Acceso en: 07 jul. 2022.
MATUSOV, E. Journey into dialogic pedagogy. New York: Nova Science Publishers, 2009, 483 p.
NARANJO, Y. J.; KREISEL, M. Participación comunitaria en educación-reconfiguraciones de lo escolar y de la participación social. Teoría de la Educación, p. 223-246, 2018. https://doi.org/10.14201/teoredu302223246
NIEUWENHUIS, J. Social justice in education revisited. Education Inquiry, v. 1, n. 4, 2010. https://doi.org/10.3402/edui.v1i4.21946
PINTO, R. Deepening theoretical pedagogical of Paulo Freire and his intellectual legacy: necessary for transforming critical pedagogy in latin america. Kavilando, v. 9, n. 1, p. 130-144, 2017. Disponible en: Disponible en: http://purl.org/dc/dcmitype/Text. Acceso en: 07 jul. 2022.
REDONDO, J. M. El experimento chileno en educación: ¿Conduce a mayor equidad y calidad en la educación? Ultima década, v. 13, n. 22, p. 95-110, 2005. http://doi.org/10.4067/S0718-22362005000100005
REVUELTA, B.; HERNÁNDEZ-ARENCIBIA, R. La teoría de Axel Honneth sobre justicia social, reconocimiento y experiencias del sujeto en las sociedades contemporáneas. Cinta moebio, n. 66, p. 333-346, 2019. http://doi.org/10.4067/s0717-554x2019000300333
REYES, L. Profesorado organizado en Chile: poder docente y movimientos pedagógicos. In: Educacion crítica y emancipación. Meciones honoríficas. Barcelona: Clacso-Octaedro, 2018, p. 103-37. https://doi.org/10.2307/j.ctvn96fbb.7
SÁEZ, A. C.; MARTÍNEZ, P. G. Liderazgo para la inclusión y para la justicia social: el desafío del liderazgo directivo ante la implementación de la ley de inclusión escolar en Chile. Educación y Ciudad, n. 33, p. 63-74, 2017. http://doi.org/10.36737/01230425.v0.n33.2017.1648
SKLIAR, C. Y si el otro no estuviera ahí? Notas para una pedagogía (improbable) de la diferencia. Buenos Aires: Miño y Dávila, 2019. Disponible en: Disponible en: https://www.scielo.br/j/es/a/nSSvPncvv73gysQxbf97Sgj/?format=pdf. Acceso en: 07 jul. 2022.
SOMEKH, B.; ZEICHNER, K. Action research for educational reform: remodelling action research theories and practices in local contexts. Educational Action Research, v. 17, n. 1, p. 5-21, 2009. https://doi.org/10.1080/09650790802667402
VALENZUELA, J. P.; BELLEÏ, C.; SEVILLA, A.; OSSES, A. ¿Qué explica las diferencias de resultados PISA matemática entre Chile y algunos países de la OCDE y América Latina. In: ¿Qué nos dice PISA sobre la educación de los jóvenes en Chile? Santiago de Chile: Mineduc-OEI, 2009, p. 105-148.
VILLEGAS, I. T.; HENRÍQUEZ, N. C. Educación y participación comunitaria en escuelas de Contulmo y Tirúa, Chile: interculturalidad, micropolíticas y territorios. Rev. Latinoam. Educ. Inclusiva, v. 11, n. 2, p. 125-139, 2017. http://doi.org/10.4067/S0718-73782017000200009
Notas
Notas de autor
Declaración de intereses