Artículos
Recepción: 19 Junio 2020
Aprobación: 06 Septiembre 2020
Resumen: La educación superior técnico profesional tiene su foco en adquisición de competencias prácticas que aseguren la efectiva inserción de sus egresados en el mercado laboral. El objetivo del presente artículo es explorar el liderazgo y la cultura académica percibida por los docentes y directivos en instituciones de educación superior de Chile teniendo en consideración la calidad. Para este fin se llevaron a cabo entrevistas semiestructuradas en tres Centros de Formación Técnica y tres Institutos Profesionales. El análisis de datos se efectuó a través del Software NVivo 12.0 permitiendo realizar estudios de conglomerados, correlaciones de Pearson y generación de modelos, construidos a partir de las percepciones de docentes y directivos. Los hallazgos sugieren que en los Centros de Formación Técnica el líder considera aspectos democráticos, fomenta la participación y comunicación entre los miembros, y coloca énfasis en lineamientos estratégicos e indicadores de desempeño para el logro de la acreditación institucional. Por el contrario, en los Institutos Profesionales se resaltan fuertes niveles de jerarquización en la toma de decisiones, así como en definición de lineamientos, estándares e indicadores para asegurar la calidad educativa. Se concluye, que el liderazgo y la cultura se realzan como factores relevantes para el logro de la calidad.
Palabras clave: Liderazgo, cultura, calidad, educación superior, estudio cualitativo.
Abstract: Higher technical professional education focuses on the acquisition of practical skills that ensure the effective insertion of its graduates in the labor market. The objective of this article is to explore the leadership and academic culture perceived by teachers and managers in higher education institutions in Chile, taking quality into account. For this purpose, semi-structured interviews were carried out in three Technical Training Centers and three Professional Institutes. The data analysis was carried out through the NVivo 12.0 Software allowing conglomerate studies, Pearson correlations and generation of models, built from the perceptions of teachers and managers. The findings suggest that in the Technical Training Centers the leader considers democratic aspects, encourages participation and communication among members, and places emphasis on strategic guidelines and performance indicators for the achievement of institutional accreditation. On the contrary, in the Professional Institutes there are strong levels of hierarchy in decision-making, as well as in the definition of guidelines, standards and indicators to ensure educational quality. It is concluded that leadership and culture are highlighted as relevant factors for the achievement of quality.
Keywords: Leadership, culture, quality, higher education, qualitative study.
Introducción
Los Centros de Formación Técnica, son instituciones que bajo la normativa actual del sistema chileno, pueden impartir carreras técnicas de nivel superior y otorgar así títulos técnicos. Por su parte, los Institutos Profesionales pueden ofertar carreras profesionales, sin requerimiento de licenciatura previa, y con algunas excepciones, y técnicos de nivel superior (Ministerio de Educación de Chile [MINEDUC], 2020).
Al respecto, Brunner, Labraña y Álvarez (2020) señalan que a diferencia de la formación universitaria, la educación superior técnico profesional tiene su foco en la adquisición de competencias prácticas que aseguren la efectiva inserción de sus egresados en el mercado laboral, la cual adquiere especial relevancia en una sociedad que enfrenta acelerados cambios tecnológicos. Asimismo, Hrmo, Miština y Krištofiaková (2016) plantean que esta educación contribuye de manera significativa a la competitividad y el bienestar en una economía basada en el conocimiento, por lo que es importante encontrar mecanismos que aseguren la calidad en los procesos formativos. La calidad es un término dificil de conceptualizar, especialmente en las instituciones de educación superior, dado que dichas entidades poseen una amplia autonomía para definir sus misiones y visiones (Materu, 2007).
A su turno, Mussawy y Rossman (2018) sostienen que una definición de calidad de la educación superior ayudará a las personas e instituciones a estructurar las medidas de calidad y prepararse para la acreditación, es decir, desarrollar “una correcta aplicación de estándares de calidad (…), que les permita a futuro obtener una certificación” (Silva-Ordoñez, et al., 2019, p.84). Bajo esa lógica y en la búsqueda de la obtención de la acreditación institucional, como certificación de procesos y procedimientos eficientes y eficaces, Pedraja-Rejas, et al. (2020), señalan que tanto el liderazgo como la cultura organizacional inciden en los niveles de calidad de las instituciones de educación superior.
Por consiguiente, el objetivo del presente artículo consiste en explorar las percepciones del liderazgo y la cultura académica teniendo en consideración la calidad, desde la perspectiva de los docentes y directivos en los Centros de Formación Técnica (CFT) e Institutos Profesionales (IP).
1. Fundamentación teórica
A continuación se presenta una aproximación al análisis conceptual referido a la calidad, al liderazgo y a la cultura en el campo de la educación superior.
1.1. Calidad en la educación superior
La calidad en la educación es considerada multidimensional, por lo que engloba todas las funciones y actividades susceptibles de ser evaluadas, como los programas docentes y académicos, investigación y becas, personal, estudiantes, instalaciones, equipos, entre otros (Puente, et al., 2020). Es por ello, que tal como lo manifiestan Calles y Luna-Nemecio (2020), representa un gran reto, “puesto que las malas prácticas en los procesos administrativos y de control interno impiden que se consoliden las metas institucionales anheladas” (p.173).
De acuerdo con Harvey y Green (1993), calidad es un concepto relativo al usuario y que depende de las circunstancias en las que este se encuentre. Asimismo, y tal como Deming (1982) propone, se atribuye el término a todo aquello que cumpla con los estándares mínimos establecidos. A pesar que éste enfoque tiene orígenes en la ingeniería industrial, ha tomado fuerza la lógica de la calidad en el campo de la educación superior (Pedraja-Rejas, et al., 2020).
En Chile la Comisión Nacional de Acreditación (CNA), es el organismo encargado de verificar, certificar y promover las prácticas de calidad en este tipo de instituciones, a través de la definición de una serie de criterios, estándares y lineamientos (CNA, 2020a). Actualmente, los procesos de acreditación en Chile son obligatorios para las instituciones de educación superior autónomas, e involucran una colaboración de distintos actores, como lo son la CNA, la misma institución, los docentes, estudiantes, empleadores, entre otros grupos de interés.
Si bien los años de acreditación son la proxy de calidad más usada y reconocida, existen otras variables que también intentan cuantificar esta (Pedraja-Rejas, et al., 2020). En este sentido, se advierten indicadores que buscan medir, por ejemplo, la gestión financiera de la institución, los activos físicos de estas, la calidad de los docentes (grados académicos, trayectoria), gestión de la investigación (desarrollo de patentes, publicaciones), vinculación con el medio (proyectos sociales, cooperación y asociación con la comunidad), gestión de los servicios estudiantiles (tasa de retención de los estudiantes, programas de inclusión y movilidad social), carrera y empleabilidad de los graduados, entre otros (Costa, et al., 2016).
Sin embargo, emerge una tensión desde la literatura, puesto que si bien se reconoce la relevancia de la calidad en la educación superior, se señala que el aseguramiento de la misma no forma parte de la actividad diaria de los docentes porque no perciben un vínculo real entre la calidad de su trabajo académico y el desempeño incorporado en los procesos de aseguramiento de la misma (Harvey y Williams, 2010).
1.2. Liderazgo en instituciones de educación superior
El estudio del liderazgo cuenta con diversas perspectivas de análisis, mientras algunos trabajos destacan en la identificación de los rasgos, habilidades y características particulares que deben tener los líderes para ser efectivos; otros profundizan desde una perspectiva más social y estratégica, relacionándolo como un proceso a través del cual se construyen y promueven los valores e identidades organizacionales (Patton, 2020).
En el ámbito académico, se reconoce que el éxito de las instituciones de educación superior depende en gran medida del liderazgo ejercido, puesto que este afecta la eficacia administrativa y la eficiencia académica (Croucher y Lacy, 2020). En este sentido, Dawson, et al. (2018), indican que el rol central de los líderes es formular e inculcar una estrategia que permita el cumplimiento de la visión y misión, cultivar relaciones positivas con y entre los subordinados, y tener la capacidad de facilitar soluciones ante las necesidades cambiantes del entorno. Por lo tanto, “implica una decidida participación de todos y cada uno de los miembros (…), cada quién moviliza su iniciativa personal, sus capacidades profesionales y su experiencia laboral en función de objetivos comunes (visión y misión) y según su posición formal” (Vela-Quico, et al., 2020, p.377) dentro de la institución.
Ahora bien, los líderes que adoptan estilos democráticos o participativos suelen tener más éxito en el logro de los objetivos perseguidos (Ogbonna y Harris, 2000). Más aún, existe evidencia empírica que relaciona positivamente al liderazgo participativo (aquel donde los líderes consultan las opiniones de los miembros de su equipo para tomar decisiones organizacionales) con la satisfacción, el compromiso, el desempeño laboral, la creatividad y la permanencia de los individuos en la organización (Chen, et al., 2020). Por otro lado, Khamung y Hsu (2017) añaden que incentivar este estilo junto con el aprendizaje activo en el entorno de enseñanza, permite crear relaciones de aprendizaje transparentes, fomenta el trabajo en equipo, mejora la confianza en sí mismos de los estudiantes y afecta positivamente los resultados académicos.
En la actualidad, el estudio del liderazgo ha cobrado cada vez mayor relevancia e interés en el contexto académico (Croucher y Lacy, 2020), sin embargo, al analizar los artículos publicados en revistas de corriente principal (WoS y Scopus) se puede observar claramente que existe una tendencia a concentrar los análisis en las universidades, relegando así a los otros tipos de instituciones de educación superior.
1.3. Cultura académica
El concepto de cultura ha sido objeto de estudio en diferentes contextos y experiencias. Para Schein (2004), la cultura de un grupo se puede definir como un patrón de suposiciones básicas compartidas y aprendidas al resolver sus problemas de adaptación externa e integración interna. La cultura se configura a partir de valores, creencias, cualidades, conocimientos, competencias, significados y símbolos que dan cuenta de la forma de entender la vida e interactuar en la sociedad (Pedraja-Rejas, et al., 2018;Borrayo, Valdez y Delgado, 2019).
En el contexto académico, la cultura incluye, entre otros factores, las normas para el comportamiento adecuado por parte de los miembros de una institución y la filosofía que subyace en su trabajo (Yang, 2015). Asimismo, en la literatura existe evidencia que indica que la cultura presente en instituciones de educación superior incide tanto en los niveles de calidad, efectividad, flexibilidad y competitividad organizacional, así como en la motivación de los trabajadores (Pedraja-Rejas, et al., 2020).
Por su parte, la cultura académica presenta desafíos, como la adaptación a las demandas del mercado a consecuencia de la diversificación de las características de los estudiantes (Böhm-Carrer y Lucero, 2018), así como por las reformas internas requeridas para mantenerse competitivos en un sector cada vez más exigente (Shin y Lee, 2015). En consecuencia, Molina y Romero (2018) señalan que “cada cultura es en realidad un programa de instrucciones de alta calidad, derivado de un sistema de valores y un conjunto de metas” (p.73), por lo que resulta de gran relevancia identificar la cultura propia de este tipo de instituciones con el objetivo de responder de manera eficaz a las situaciones cambiantes.
En consecuencia, resulta esencial estudiar la calidad, el liderazgo y la cultura dentro de las instituciones de educación superior. Precisamente, Gulden, et al. (2020) señalan que la mejora de la calidad se alcanza cuando la relación entre los administradores universitarios y posibles partes interesadas (ejemplo, el personal docente), se basa en la confianza y la seguridad, donde todos sienten su contribución a los procesos de toma de decisiones, y donde los líderes generan un entorno en el que los miembros del grupo se comprometen a lograr la misión y los objetivos trazados.
2. Metodología
El propósito de la investigación es exploratorio, puesto que la temática propuesta no ha sido lo suficientemente abordada en la literatura. La investigación adopta un enfoque cualitativo para conocer las percepciones de calidad, liderazgo y cultura, desde las propias voces de los docentes y directivos de las instituciones a través de entrevistas.
2.1.- Participantes y recolección de información
El estudio se llevó a cabo en tres CFT y tres IP de Chile. Se realizaron entrevistas a cinco miembros de cada institución quienes desempeñaban el rol de docentes y directivos, resultando una participación total de 30 personas. Todas las entrevistas se realizaron en privado, lo que aseguró la confidencialidad y ayudó a obtener datos con mayor profundidad. Asimismo, a los participantes se les informó previamente sobre el objetivo del estudio, y estos firmaron un consentimiento informado.
El enfoque utilizado es el de la teoría fundamentada. Desde la perspectiva de Corbin y Strauss (2014), cada una de las etapas que componen la metodología, selección de los participantes y método de recolección de datos, así como el procesamiento y análisis de estos, están estrechamente vinculadas.
En todo caso, se realizó una revisión de la literatura antes de iniciar el estudio exploratorio. Durante la recopilación de datos, la entrevistadora contó con una guía, lo que conllevó a la realización de una entrevista semiestructurada, que buscaba que los participantes pudieran compartir sus percepciones acerca de los temas bajo estudio.
2.2. Análisis de datos
Se elaboró el protocolo de entrevista en base al objetivo de la investigación. Las preguntas exploraron las percepciones que tienen los docentes y directivos acerca de la calidad, el liderazgo y la cultura en sus respectivas instituciones. Cada entrevista fue transcrita textualmente, las que se codificaron utilizando el software NVivo 12.0, y se trabajó bajo un enfoque inductivo, el cual permite que los códigos emerjan de los mismos datos (Masood y Lodhi, 2015). Ahora bien, para el análisis cualitativo de las entrevistas se utilizaron diferentes técnicas, como son:
a) Nube de palabras: Permite obtener una representación visual de las respuestas de los entrevistados basado en la repetición de palabras (Masood y Lodhi, 2015). La lógica que sigue es que el tamaño de la palabra destacada se relaciona con la frecuencia con la que esta aparece en el texto,
b) Correlaciones de Pearson: A partir del software utilizado, se obtiene el grado de asociación o relación lineal entre los términos que conforman un conglomerado. El coeficiente de correlación de Pearson (-1 a 1) indica que entre más cercano sea el valor a 1, mayor es la correlación entre las variables (Masood y Lodhi, 2015).
En ese sentido, los Cuadros 1 y 2, muestran los resultados de la correlación de Pearson entre cada uno de los clúster identificados para los casos de calidad, liderazgo y cultura de los CFT e IP, respectivamente. Como se puede observar, todos presentan correlaciones positivas y buenos niveles de asociación (r>0,6). Esto implica, que todos los términos que conforman un conglomerado se relacionan entre sí.


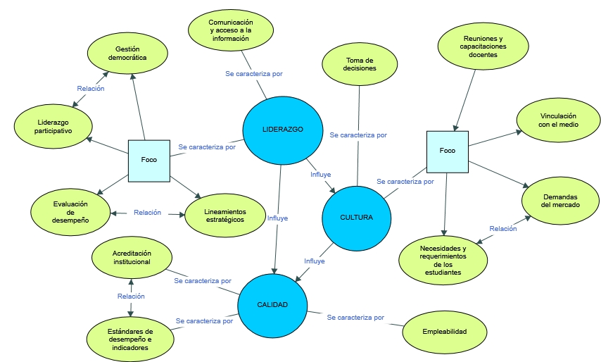
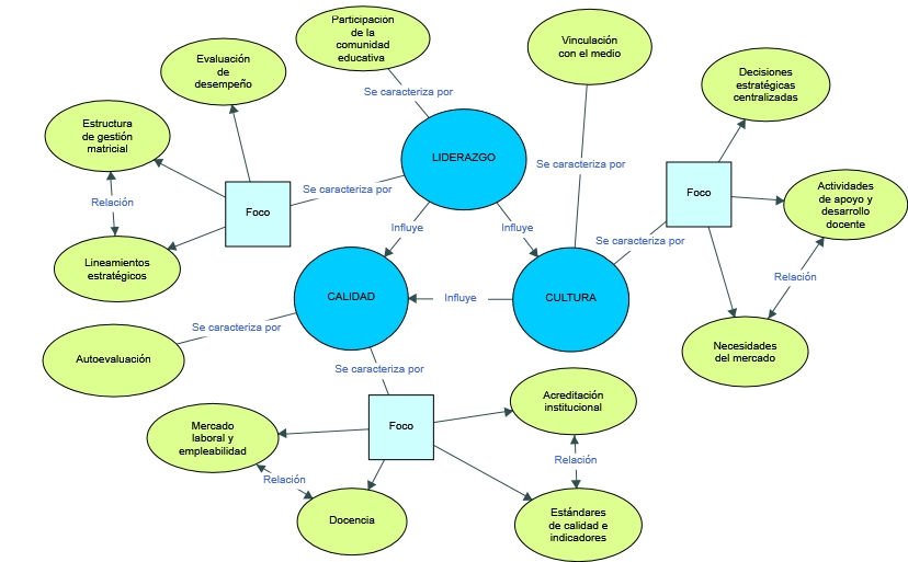
c) Modelos construidos: El minucioso análisis llevado a cabo permite la identificación de los nodos para cada dimensión estudiada (calidad, liderazgo y cultura). En las Figuras I y II, se observan los modelos construidos que emergieron para los CFT e IP, respectivamente a partir del análisis de las percepciones y de la identificación de las similitudes y diferencias, lo que permitió generar las categorías y dimensiones en nodos. En efecto, los nodos principales se representan por los círculos de color azul, los cuales identifican las dimensiones específicas estudiadas de calidad, liderazgo y cultura. Los círculos verdes representan los nodos secundarios, es decir, aquellos que se relacionan con los nodos principales. Los conectores indican la relación entre ellos.


3. Resultados y discusión
El análisis de los datos recogidos respondió a las preguntas fundamentales relacionadas a la percepción que tienen los docentes y directivos respecto a la calidad, liderazgo y cultura en sus instituciones. Los hallazgos obtenidos, que se observan en los modelos de las Figuras I y II, se discuten a continuación en un diálogo con las percepciones de los participantes y con el soporte de la literatura encontrada.
3.1. Calidad en los Centros de Formación Técnica
a. Acreditación institucional: Cuando se habla de calidad, los entrevistados inmediatamente lo relacionan a la acreditación institucional por parte de la CNA. Es más, reconocen que su plan estratégico se orienta principalmente al cumplimiento de los lineamientos establecidos por este organismo regulador. Los hallazgos no se encuentran ajenos a la tendencia mundial, puesto que actualmente se reconoce una fuerte presión por parte de las instituciones educativas para certificar la calidad (Jerez, Orsini y Hasbún, 2016), la cual se desarrolla en torno a la gestión académica, que está asociada principalmente con la obtención y asignación de los recursos necesarios para llevar adelante el proyecto educativo y cumplir con las funciones académicas contempladas en la misión institucional (Pedraja-Rejas et al., 2020). Un director de área del CFT3 señala lo siguiente al respecto:
En realidad siempre para nosotros van a ser directrices de cómo tenemos que ir o hacia dónde tenemos que apuntar, ordenando así nuestro plan estratégico, de hecho siempre los procesos de acreditación le sirven a las instituciones para poder ordenar lo que están haciendo, manteniendo las evidencias actualizadas también de los procesos que van llevando adelante.
b. Estándares de desempeño e indicadores: Los entrevistados de igual manera reconocen la existencia de distintos indicadores internos que van permitiendo evaluar el desempeño institucional mediante el análisis, revisión y comparación de los resultados. Lo cual para Larsen, et al. (2019), permite mejorar las actividades centrales de este tipo de instituciones (calidad, productividad, eficiencia, entre otros), puesto que un correcto seguimiento de los procesos permite tomar acciones preventivas o correctivas para asegurar así el logro de los objetivos estratégicos planteados. Un director de área del CFT3 señala lo siguiente al respecto:
Tenemos una unidad a nivel nacional que va analizando y monitoreando los temas de calidad, existen ciertos instrumentos que son súper específicos, como por ejemplo, la examinación nacional que es una instancia que mide calidad y homogeneidad, lo que nos va indicando un poco cuál es la calidad en el proceso de aprendizaje de nuestros estudiantes, de generación de competencias y cómo estamos a nivel nacional.
c. Empleabilidad: Por último, los entrevistados señalan que el logro de la inserción laboral de sus estudiantes es un foco central en su quehacer académico. Esta declaración se encuentra en línea con la misión declarada por la institución, puesto que el objetivo central de los CFT es “formar a los estudiantes en carreras orientadas a una efectiva inserción laboral, ya sea en el área productiva o de servicios” (CNA, 2020b, p.7). Así, un jefe de carrera del CFT2 señala lo siguiente: “La empleabilidad y cómo nosotros validamos esta, el seguimiento a los titulados es súper importante para nosotros y para la CNA”.
3.2. Calidad en los Institutos Profesionales
a. Acreditación institucional: En este tipo de instituciones, y al igual como ocurre con los CFT, al hablar de calidad, los entrevistados inmediatamente lo relacionan a la obtención de los años de acreditación por parte de la CNA. Lo cual, y tal como se dijo antes, no se encuentra ajeno a la tendencia mundial, donde hoy es casi imperativo contar con la certificación de calidad en las instituciones educativas. En esta línea, un jefe de proyecto del IP1 señala lo siguiente:
En cuanto a la calidad, nosotros estamos acreditados por 7 años, tenemos procesos sumamente estandarizados, no solo en la sede sino que a nivel transversal. Hay objetivos, hay un modelo académico y un proyecto educativo que te va dando los lineamientos generales dentro de la institución.
b. Estándares de calidad e indicadores: Los participantes reconocen la existencia de distintos indicadores y estándares de calidad que permiten medir el cumplimiento de los objetivos planteados por sus respectivas instituciones. En este ámbito, un director de sede del IP1 indica lo siguiente: “Somos una institución que se mide en todo ámbito, con indicadores académicos, indicadores de eficiencia operacional, con los márgenes exigidos a la administración, indicadores de desempeño tanto para los colaboradores como para los docentes… somos una institución muy parametrizada”.
c. Autoevaluación: Los entrevistados igualmente señalan que sus respectivas instituciones cuentan con importantes procesos de autoevaluación, lo cual está fuertemente relacionado con la existencia de indicadores de desempeño declarados en el punto anterior. En este sentido, la CNA (2020a) indica que la autoevaluación que tengan estas instituciones cumple un rol importante a la hora de someterse a los procesos de acreditación correspondientes, puesto que es imperativo que estos conozcan la situación actual por la que pasan sus respectivas instituciones, como por ejemplo, la estructura o funcionamiento institucional, entre otras. Así, un director de sede del IP2 señala lo siguiente:
En cuanto a la calidad, nosotros estamos acreditados por 7 años, tenemos procesos sumamente estandarizados, no solo en la sede sino que a nivel transversal. Hay objetivos, hay un modelo académico y un proyecto educativo que te va dando los lineamientos generales dentro de la institución.
b. Estándares de calidad e indicadores: Los participantes reconocen la existencia de distintos indicadores y estándares de calidad que permiten medir el cumplimiento de los objetivos planteados por sus respectivas instituciones. En este ámbito, un director de sede del IP1 indica lo siguiente: “Somos una institución que se mide en todo ámbito, con indicadores académicos, indicadores de eficiencia operacional, con los márgenes exigidos a la administración, indicadores de desempeño tanto para los colaboradores como para los docentes… somos una institución muy parametrizada”.
c. Autoevaluación: Los entrevistados igualmente señalan que sus respectivas instituciones cuentan con importantes procesos de autoevaluación, lo cual está fuertemente relacionado con la existencia de indicadores de desempeño declarados en el punto anterior. En este sentido, la CNA (2020a) indica que la autoevaluación que tengan estas instituciones cumple un rol importante a la hora de someterse a los procesos de acreditación correspondientes, puesto que es imperativo que estos conozcan la situación actual por la que pasan sus respectivas instituciones, como por ejemplo, la estructura o funcionamiento institucional, entre otras. Así, un director de sede del IP2 señala lo siguiente:
Nosotros nos sometemos a distintos procesos de autoevaluación, de acreditación interna por así decirlo, pensamos para este año traer pares externos para que nos vengan a revisar nuestros procesos, para que nos den así otra visión de cómo lo estamos haciendo.
d. Docencia: Los participantes hacen principal mención a la docencia como un factor crítico para alcanzar los niveles de calidad deseados. Esto, se encuentra en sintonía con la literatura existente, donde se señala que la docencia se ha transformado en un elemento de gran relevancia para asegurar la calidad en las instituciones educativas, y en consecuencia en los modelos de gestión, puesto que afecta de manera directa en el aprendizaje de los estudiantes (Jerez, et al., 2016). Un jefe de área del IP2 indica lo siguiente al respecto:
La docencia para el área tecnológica tiene que ser una docencia capacitada, especializada y actualizada, ¿por qué?, porque acá estamos inmersos en muchas carreras en la cual la tecnología va avanzando rápidamente y si no se van actualizando los equipamientos, la infraestructura, y si no se contratan docentes que están directamente vinculados con el medio laboral, entonces castigamos la calidad.
e. Mercado laboral y empleabilidad: Finalmente, los entrevistados reconocen que los requerimientos del mercado son fundamentales en la gestión institucional, puesto que lograr que los estudiantes consigan trabajo una vez egresados es uno de sus principales objetivos. En este sentido, Hrmo, et al. (2016) señalan que el mundo se caracteriza por cambios rápidos, especialmente por la explosión de la información y el ritmo acelerado de la innovación, es por esto que los empleadores han expresado cada vez más la necesidad de que los estudiantes adquieran tanto habilidades sociales como técnicas (Rabanal, et al., 2020), para mejorar así tanto el compromiso de la comunidad como el éxito profesional, e indican a su vez, que las instituciones educativas cumplen un rol fundamental para el logro de eso.
Un subdirector académico del IP1 resalta los esfuerzos que están haciendo en la identificación de competencias y habilidades necesarias para responder a las demandas del mercado en la siguiente cita:
Estamos tratando de hacer un levantamiento de información, puesto que estamos en una implementación previsiva de las competencias de empleabilidad, entonces buscamos también saber cómo llegan nuestros alumnos para saber así cuánto le necesitamos entregar, enseñar, cuánto es el esfuerzo para responder a lo que pide la industria.
3.3. Liderazgo en los Centros de Formación Técnica
a. Liderazgo participativo: Los entrevistados destacan que sus líderes promueven la participación de la comunidad académica. Esto para Chen, et al. (2020) tiene múltiples efectos positivos, puesto que el sentido de pertenencia de los miembros de la institución provoca una serie de mecanismos motivacionales o psicológicos que afectan en el comportamiento de los empleados (ejemplo en la satisfacción, motivación, desempeño, innovación, entre otros). Razón, por la que Croucher y Lacy (2020); y Torcatt (2020), señalan que la actitud del líder de desarrollar asociaciones que involucran a las comunidades y otras partes interesadas, pueden influir considerablemente en el éxito institucional.
Un docente del CFT1 indica lo siguiente al respecto: “La idea de esta institución es que participemos todos, tanto directivos, administrativos, docentes, comunidad educativa. Yo creo que esa es la política que existen en todas las sedes a nivel nacional”.
b. Gestión democrática: Los participantes señalan que sus líderes tienen una política de involucrar a toda la comunidad académica, tanto en la entrega de información como en la participación en la toma de decisiones. Para Patton (2020), un liderazgo no tan jerárquico y más basado en la gestión democrática resulta más adecuado y efectivo en el ámbito educativo, puesto que brinda espacios para las contribuciones individuales y grupales en distintos temas de interés. Un jefe de carrera del CFT2 señala lo siguiente: “Esta institución democratiza la información, incluso cuando se hacen los consejos, estos son abiertos donde todos pueden participar y escuchar lo que se está planificando para el próximo año, las nuevas orientaciones”.
c. Comunicación y acceso a la información: Los entrevistados señalan que los mecanismos de acceso a la información en sus instituciones son muy eficaces, asimismo, resaltan que los canales de comunicación funcionan a nivel transversal (vertical y horizontal). Dawson, et al. (2018), plantea que los líderes para poder cumplir con la visión y misión institucional, es necesario que desarrollen la capacidad de comunicación efectiva, puesto que entregar los mensajes de manera clara y sin ocultamientos, permite que la información llegue a los subordinados y que se eviten problemas por falta de entendimiento. Un jefe de carrera del CFT3 indica lo siguiente al respecto: “Esta institución tiene una política de puertas abiertas respecto del liderazgo. En jefatura tenemos un código de ética que se encarna muy bien en los procesos que tenemos. También existe una buena comunicación fluida hacia arriba y hacia abajo”.
d. Lineamientos estratégicos: Los participantes señalan que existe preocupación por parte de sus líderes de definir ciertos lineamientos que permitan el logro de los objetivos planteados. Para Badillo-Vega y Buendía-Espinosa (2020), una función importante que cumplen los líderes es justamente la coordinación de la estructura normativa y del comportamiento organizacional por medio de lineamientos, estatutos y reglamentos, los cuales se orientan al buen funcionamiento institucional y a dar respuestas a las demandas e inquietudes de la sociedad. Un director de sede del CFT1 señala lo siguiente: “Somos un poco cuadrados en algunos temas, tenemos mucho reglamento instructivo, lineamientos que son necesarios para que sea ordenado, para procurar que la sedes trabajen con estándares de calidad”.
e. Evaluación de desempeño: Así como los entrevistados señalan la existencia de distintos lineamientos estratégicos, también resaltan que estos son revisados constantemente para evaluar su grado de cumplimiento. Al respecto, Pedraja-Rejas, et al. (2020) indican que el líder tiene la capacidad de influir en los subordinados, interviniendo en el actuar de estos para así alcanzar el desempeño deseado, por lo que monitorear el proceso permite corregir errores en caso de desviaciones. Un director de sede del CFT1 indica lo siguiente al respecto:
Hay instancia en que nos juntamos los directores de las sedes junto con el corporativo, donde está la dirección académica, finanzas, análisis institucional y asuntos estudiantiles, ahí analizamos todo esto indicadores y generamos el plan de trabajo anual, y tomamos acciones.
3.4. Liderazgo en los Institutos Profesionales
a. Estructura de gestión matricial: Los participantes señalan que en sus respectivas instituciones existe una marcada estructura matricial de liderazgo. Esto para Wright y Greenwood (2017), facilita las condiciones para una sociedad del aprendizaje, puesto que democratiza las estructuras dentro de las instituciones educativas, permitiendo así dar respuestas más rápidas a las eventualidades que puedan ocurrir. Un jefe de carrera del IP3 señala lo siguiente:
Esta institución tiene un sistema matricial, por lo tanto tenemos un jefe directo, administrativo, que en este caso corresponde a la dirección de la sede, ellos ven los temas en cuanto a permisos, horarios de entradas y salidas, etc. También tenemos un jefe funcional, que corresponde a la dirección de escuela, que ve todo lo que corresponde a la parte académica, entonces está organizado y sabemos a quién recurrir en caso de problemas.
b. Lineamientos estratégicos: Los entrevistados, y al igual como ocurre en el caso de los CFT, resaltan la importancia que le dan los líderes a la formulación de lineamientos estratégicos, lo cual, para Badillo-Vega y Buendía-Espinosa (2020) permite orientar los esfuerzos institucionales y las reformas estructurales al cumplimiento de los objetivos. Un director de sede del IP1 indica lo siguiente al respecto:
El liderazgo apunta al pensamiento estratégico, a hacer transitar la institución, a ser garante de la entrega de un servicio en este caso de calidad, pero sobre todo a lograr objetivos estratégicos, como tasas de empleabilidad de las carreras, retención, etc.
c. Evaluación de desempeño: Los miembros de la comunidad educativa de los IP indican que existen distintos mecanismos de evaluación de desempeño en sus respectivas instituciones, lo cual, para Costa, et al. (2016) es de gran importancia, puesto que los indicadores entregan información valiosa que permite orientar las políticas de apoyo, asignar recursos, prioridades, entre otros. Un director de sede del IP3 señala lo siguiente: “Tenemos nuestra planificación estratégica que guía nuestro quehacer, por lo tanto se está evaluando constantemente el cumplimiento de estas metas, de estos objetivos, considerando las desviaciones que existen y tomando medidas para volver al objetivo planteado”.
d. Participación de la comunidad educativa: Por último, los participantes hacen hincapié en que en la actualidad los estudiantes son muchos más demandantes, puesto que están más conscientes de lo que quieren y necesitan. Por lo que señalan que sus líderes están involucrados en hacer partícipes a estos en el proceso formativo, al escuchar sus opiniones y exigencias. Al respecto, Dawson, et al. (2018) plantean que los líderes para ser capaces de hacer frente al nuevo panorama en el que se encuentra la educación superior, necesitan implementar reformas estructurales en los modos de gestión, lo cual involucra el ser más receptivos a las demandas de los estudiantes. Un director de sede del IP2 indica lo siguiente al respecto: “Siento que los alumnos que nos llegan están más empoderados por lo tanto nosotros tenemos que escucharlos y tenemos de alguna manera que recibir y acoger su opinión”.
3.5. Cultura en los Centros de Formación Técnica
a. Reuniones y capacitaciones docentes: Los entrevistados indican que sus instituciones se preocupan en incentivar el desarrollo de su cuerpo académico, así como la vinculación entre ellos. Lo cual, para Kanuka, Holmes y Cowley (2018) es positivo, puesto que los programas de capacitación ofrecidos a los docentes les entregan conocimientos y habilidades que ayudan a mejorar sus prácticas de enseñanza, y en consecuencia, el rendimiento académico de los estudiantes. Un jefe de carrera del CFT2 señala lo siguiente al respecto: “Los académicos pueden concentrar sus cargas horarias en ciertos días en donde se realizan capacitaciones o se realizan jornadas de planificación, ahí los profesores comparten con otros y pueden hacer alianzas para exámenes, por ejemplo”.
b. Necesidades y requerimientos de los estudiantes: Los participantes resaltan la constante preocupación que existe por los estudiantes, sus inquietudes, necesidades y demandas. Kanuka, et al. (2018) señalan que los cambios en la educación superior incluyen mayores demandas de responsabilidad con los estudiantes, en las dimensiones de diversidad dentro de la población estudiantil y en el cambio de actitudes y expectativas de estos. Asimismo, Jerez, et al. (2016) añaden que las instituciones deben centrar su quehacer académico en los estudiantes, mejorando las prácticas y comportamientos docentes en caso de ser necesarios. Un jefe de área del CFT1 señala lo siguiente: “Nos preocupamos de las necesidades del estudiante, como darles las herramientas de ayuda, si tienen dificultades tratar de buscar alguna solución, esa es la mirada que tenemos y que nos representa”.
c. Demandas del mercado: Los entrevistados señalan que parte de la cultura institucional que comparten, es siempre ir monitoreando los cambios que ocurran en el mercado laboral, en otras palabras, identificar los requerimientos de los empleadores para luego orientar las estrategias y responder a estas necesidades. De este modo, se reconoce que las organizaciones con un fuerte enfoque en el mercado pueden resultar más competitivas y productivas, puesto que estas son flexibles y se adaptan más fácilmente a los nuevos requerimientos (Pedraja-Rejas, et al., 2020). Un coordinador de área del CFT1 indica lo siguiente al respecto: “Las carreras están pensadas para lo que demanda el mercado, de hecho nuestra visión y misión están enfocadas al tipo de profesionales que el país necesita”.
d. Vinculación con el medio: Los participantes resaltan que sus instituciones se esfuerzan por fortalecer los vínculos con la comunidad en la que están insertas. En este sentido, la CNA (2020b) define la vinculación con el medio como una función deseable e importante, puesto que ayuda a contribuir al desarrollo integral de las personas, instituciones y al país en general, al permitir una interacción significativa así como de mutuo beneficio entre las partes, y que además permite una contribución a la calidad en las actividades docentes relacionadas al ámbito temático. Así, un facilitador pedagógico curricular del CFT1 señala lo siguiente:
Se trabaja mucho con el tema de la vinculación con el medio, se tratan de generar espacios con la comunidad, por ejemplo, se ha trabajado mucho con juntas de vecinos, se ha tratado de trabajar con comunidades que tengan pocos recursos para poder prestar ayuda en el ámbito de electricidad y construcción, y se apoya a los jardines infantiles en educación de párvulos.
e. Toma de decisiones: Finalmente, los entrevistados resaltan la participación en la toma de decisiones a la hora de definir la cultura de sus instituciones. Estos señalan que los directivos de sus sedes suelen involucrar al personal docente en las decisiones, ya sea solicitándoles información, opinión y/o sugerencias. Esto para Ogbonna y Harris (2000), es propio de las organizaciones que buscan fomentar una cultura competitiva y con un fuerte foco en el exterior. Un jefe de área del CFT1 indica lo siguiente al respecto: “Hay veces en que la directora toma sus propias decisiones pero también hay otras situaciones que se toman como en conjunto. En general consensuamos algo y eso es lo que se hace”.
3.6. Cultura en los Institutos Profesionales
a. Decisiones estratégicas centralizadas: Los participantes miembros de este tipo de instituciones hacen mención a la marcada jerarquización que existe en la toma de decisiones estratégicas. Es más, reconocen que estas son más bien centralizadas y con escasa o nula participación del cuerpo docente. En este ámbito, Croucher y Lacy (2020) señalan que existe un “peligro” en este tipo de gestión, puesto que consideran que cuando el personal académico no tiene participación en las decisiones administrativas y académicas que dan forma a los objetivos y a la misión de la institución, es muy probable que no se conviertan en socios significativos para la implementación de estas. Un docente del IP3 señala lo siguiente: “Hay directrices, hay órdenes que se dan, más jerárquicas por así decirlo, que tienen que ver con la parte de vicerrectoría y rectoría de cumplir ciertos objetivos y metas. Estas solo se acatan”.
b. Actividades de apoyo y desarrollo docente: Estas instituciones, y al igual que los CFT, ponen gran énfasis en el desarrollo docente. Lo cual, tal como se mencionó anteriormente, es favorable puesto que permite ir actualizando las prácticas de enseñanza y retroalimentación que impactan directamente en el aprendizaje de los estudiantes (Jerez, et al., 2016). En este sentido, un director de sede del IP2 indica lo siguiente al respecto:
Tenemos varias estrategias, uno, tenemos un departamento de apoyo al académico, y dos, tenemos un diplomado que le impartimos a todos nuestros docentes. Este dura un semestre, son 7 módulos de formación… acá los guían, los asesoran no solo en la construcción de instrumentos de evaluación, sino también en el tema de poder llevar a cabo una clase que sea adecuada a los tiempos actuales.
c. Vinculación con el medio: Por último, los participantes mencionan que la cultura de sus instituciones está fuertemente ligada a la vinculación con la comunidad a la que pertenecen. La CNA (2020a), indica que la importancia de este factor radica en que la interacción con el medio social es principalmente dinámica y flexible, puesto que existe una búsqueda permanente de dar respuesta a los cambios que experimenta el entorno, por lo que tiene un gran potencial de aporte hacia las otras funciones esenciales de la institución. Un director de sede del IP3 señala lo siguiente: “Somos una institución que siempre está abierta a tomar contacto con nuestro entorno, con organizaciones tenemos convenios y nexos donde vienen un 90% de las instituciones de la zona y estamos siempre abiertos a recibirlos y retroalimentarnos”.
Conclusiones
En la actualidad, es posible sostener que la calidad institucional tiene una incidencia directa en la formación académica de los estudiantes y futuros profesionales., por lo que el aseguramiento de esta en las instituciones de educación superior se torna fundamental para garantizar procesos que respondan a los requerimientos de la sociedad, estudiantes y otras partes interesadas.
En este contexto, el liderazgo y la cultura se realzan como factores relevantes para el logro de la calidad, debido a que un efectivo ejercicio del liderazgo, acompañado de una cultura orientada a la excelencia, permitiría alinear esfuerzos, orientar acciones y en definitiva alcanzar el cumplimiento de la misión institucional.
Por otra parte, los estudios se han centrado principalmente en universidades, y han relegado a otras instituciones de educación superior como son los Centros de Formación Técnica e Institutos Profesionales, a pesar de que ambos cumplen un rol importante en la economía, puesto que aportan técnicos profesionales que en la actualidad son considerados la columna vertebral de las organizaciones.
Es por ello, que este estudio tuvo como objetivo explorar las percepciones que tienen docentes y directivos de los CFT e IP. Los hallazgos mostraron que en las instituciones en las que se desarrolló el estudio existe una fuerte preocupación por acreditar sus procesos, además de que tratan de involucrar a toda la comunidad educativa para alcanzar los objetivos. De igual manera, reconocen que sus líderes se preocupan por entregar lineamientos que regulen el actuar y comportamiento de los miembros, creando normativas e indicadores de desempeño. Por último, resaltan la existencia de culturas orientadas tanto internas (miembros de la comunidad educativa) como externas (mercado).
Finalmente, una de las limitaciones del estudio es el número de instituciones que participaron en la investigación. En futuras indagaciones se podría ampliar el número de los participantes e instituciones a analizar. Asimismo, se pueden comparar los hallazgos por sectores geográficos, tamaños de las entidades, entre otros, como complementarlos con estudios de índole cuantitativos.
Referencias bibliográficas
Badillo-Vega, R., y Buendía-Espinosa, A. (2020). The leadership roles of Mexico’s university presidents. Studies in Higher Education, latest articles, 1-16. https://doi.org/10.1080/03075079.2020.1750582
Böhm-Carrer, F., y Lucero, A. E. (2018). La alfabetización universitaria y el contacto con las fuentes de información, claves para el aprendizaje en la universidad. Revista Electrónica Educare, 22(2), 259-285. https://doi.org/10.15359/ree.22-2.15
Borrayo, C. L., Valdez, A., y Delgado, B. (2019). Cultura emprendedora en jóvenes universitarios de Guadalajara, México. Revista de Ciencias Sociales (Ve), XXV(3), 72-87.
Brunner, J., Labraña, J. y Álvarez, J. (2020). Desafíos para la empleabilidad para el sector de la ESTP en el marco de la crisis social y sanitaria y la 4ª revolución industrial. Enfoque de políticas ESTP, (9), 1-31.
Calles, M. y Luna-Nemecio, J. (2020). Cultura organizacional bajo el enfoque socioformativo: Proyección de Instituciones de Educación Superior en México. Revista de Ciencias Sociales (Ve), XXVI(E-2), 172-189. https://dx.doi.org/10.31876/rcs.v26i0.34121
Chen, L., Wadei, K. A., Bai, S., y Liu, J. (2020). Participative leadership and employee creativity: a sequential mediation model of psychological safety and creative process engagement. Leadership & Organization Development Journal, 41(6), 741-759. https://doi.org/10.1108/LODJ-07-2019-0319
Comisión Nacional de Acreditación - CNA (2020a). Pautas de evaluación de acreditación institucional para institutos profesionales autónomos. CNA-Chile. https://www.cnachile.cl/Documentos%20de%20Paginas/Pautas%20de%20Evaluacio%CC%81n%20para%20Institutos%20Profesionales.pdf
Comisión Nacional de Acreditación - CNA (2020b). Pautas de evaluación de acreditación institucional para centros de formación técnica. CNA-Chile. https://www.cnachile.cl/Documentos%20de%20Paginas/PAUTAS_EVAL_AI_CFT.pdf
Corbin, J., y Strauss, A. (2014). Basics of qualitative research: Techniques and procedures for developing grounded theory. Sage Publications.
Costa, M., Barbosa, C. M., Leite, D., Dal Pai, M. E., Da Cunha, M. I., y Aguiar, S. M. (2016). Quality of higher education and the complex exercise of proposing indicators. Revista Brasileira de Educação, 21(64), 13-37. https://doi.org/10.1590/S1413-24782016216402
Croucher, G., y Lacy, W. B. (2020). Perspectives of Australian higher education leadership: convergent or divergent views and implications for the future? Journal of Higher Education Policy and Management, 42(4), 516-529. https://doi.org/10.1080/1360080X.2020.1783594
Dawson, D., Hepworth, J., Bugaian, L., y Williams, S. (2018). The drivers of higher education leadership competence: a study of Moldovan HEI’s. Studies in Higher Education, 45(6), 1217-1232. https://doi.org/10.1080/03075079.2018.1557135
Deming, W. E. (1982). Quality, productivity and competition position. Massachusetts Institute of Technology, Center for Advanced Engineering Study.
Gulden, M., Saltanat, K., Raigul, D., Dauren, T., y Assel, A. (2020). Quality management of higher education: Innovation approach from perspectives of institutionalism. An exploratory literature review. Cogent Business & Management, 7(1), 1-21.
Harvey, L., y Green, D. (1993). Defining quality. Assessment & Evaluation in Higher Education, 18(1), 9-34. https://doi.org/10.1080/0260293930180102
Harvey, L., y Williams, J. (2010). Fifteen years of quality in higher education. Quality in Higher Education, 16(1), 4-36. https://doi.org/10.1080/13538321003679457
Hrmo, R., Miština, J., y Krištofiaková, L. (2016). Improving the quality of technical and vocational education in Slovakia for European labour market needs. International Journal of Engineering Pedagogy (iJEP), 6(2), 14-22.
Jerez, Ó., Orsini, C., y Hasbún, B. (2016). Atributos de una docencia de calidad en la educación superior: Una revisión sistemática. Estudios Pedagógicos (Valdivia), 42(3), 483-506. http://dx.doi.org/10.4067/S0718-07052016000400026
Kanuka, H., Holmes, J., y Cowley, S. (2018). Teaching development leaders’ characteristics and experiences of success in research-focused universities: narratives of constraint and growth. Journal of Further and Higher Education, 44(2), 258-272. https://doi.org/10.1080/0309877X.2018.1529741
Khamung, R., y Hsu, P. S. (2017). Integration of active learning with leadership styles: Teaching of ethics and laws related to tourism and hospitality industries. Organizational Cultures, 17(4), 1-19.
Larsen, I. M., Hofsøy, M-L., Yuan, Z. Ø., y Aasen, P. (2019). Performance agreements for clearer institutional profiles and better division of labour. Tertiary Education and Management, 26, 311-327.
Masood, A., y Lodhi, R. N. (2015). Factors affecting the success of government audits: A case study of Pakistan. Universal Journal of Management, 3(2), 52-62. https://doi.org/10.13189/ujm.2015.030202
Materu, P. (2007). Higher education quality assurance in Sub-Saharan Africa: Status, challenges, opportunities, and promising practices. World Bank Working Paper, (124). https://openknowledge.worldbank.org/handle/10986/6757
Ministerio de Educación de Chile - MINEDUC (2020). Objetivos y organización de la educación superior. https://www.ayudamineduc.cl/ficha/objetivos-y-organizacion-de-la-educacion-superior-5
Molina, B., y Romero, M. (2018). ADN organizacional para la calidad de servicio en las universidades de gestión pública colombianas. Revista de Ciencias Sociales, 24(4), 70-80.
Mussawy, S. A., y Rossman, G. B. (2018). Quality assurance and accreditation in Afghanistan: Faculty members’ perceptions from selected universities. Higher Learning Research Communications, 8(2), 9-34. http://dx.doi.org/10.18870/hlrc.v8i2.411
Ogbonna, E., y Harris, L. C. (2000). Leadership style, organizational culture and performance: Empirical evidence from UK companies. The International Journal of Human Resource Management, 11(4), 766-788. https://doi.org/10.1080/09585190050075114
Patton, W. (2020). The many faces of leadership: leading people and change in Australian higher education. Journal of Educational Administration and History, latest articles, 1-11. https://doi.org/10.1080/00220620.2020.1793740
Pedraja-Rejas, L. M., Marchioni-Choque, Í. A., Espinoza-Marchant, C. J., y Muñoz-Fritis, C. P. (2020). Liderazgo y cultura organizacional como factores de influencia en la calidad universitaria: un análisis conceptual. Formación Universitaria, 13(5), 3-14. http://dx.doi.org/10.4067/S0718-50062020000500003
Pedraja-Rejas, L., Rodríguez-Ponce, E., Araneda-Guirriman, C., y Rodríguez-Ponce, J (2018). La cultura organizativa en unidades académicas: Un estudio exploratorio desde Chile. Interciencia, 43(10), 729-734.
Puente, J., Fernandez, I., Gomez, A., y Priore, P. (2020). Integrating sustainability in the quality assessment of EHEA institutions: A hybrid FDEMATEL-ANP-FIS model. Sustainability, 12(5), 1-22. https://doi.org/10.3390/su12051707
Rabanal, R., Huamán, C. R., Murga, N. L., y Chauca, P. (2020). Desarrollo de competencias personales y sociales para la inserción laboral de egresados universitarios. Revista de Ciencias Sociales (Ve), XXVI(2), 250-258.https://dx.doi.org/10.31876/rcs.v26i2.32438
Schein, E. H. (2004). Organizational culture and leadership. Jossey-Bass.
Shin, J. C., y Lee, S. J. (2015). Evolution of research universities as a national research system in Korea: Accomplishments and challenges. Higher Education: The International Journal of Higher Education and Educational Planning, 70(2), 187-202.
Silva-Ordoñez, I., Jiménez-Silva, W., Santamaría-Freire, E., y Villalba-Miranda, R. (2019). Calidad en el servicio como herramienta de planificación en las empresas del sector terciario. Revista de Ciencias Sociales (Ve), XXV(2), 83-95.
Torcatt, T. (2020). Liderazgo gerencial y desempeño laboral en docentes del estado Nueva Esparta, Venezuela. Revista de Ciencias Sociales (Ve), XXVI(E-2), 42-53. https://dx.doi.org/10.31876/rcs.v26i0.34112
Vela-Quico, G. A., Cáceres-Coaquira, T. J., Vela-Quico, A. F., y Gamero-Torres, H. E. (2020). Liderazgo pedagógico en Arequipa-Perú: Competencias directivas. Revista de Ciencias Sociales (Ve), XXVI(E-2), 376-400. https://dx.doi.org/10.31876/rcs.v26i0.34134
Wright, S., y Greenwood, D. J. (2017). Universities run for, by, and with the faculty, students and staff. Learning and Teaching, 10(1), 42-65.
Yang, R. (2015). Reassessing China’s higher education development: a focus on academic culture. Asia Pacific Education Review, 16(4), 527-535. https://doi.org/10.1007/s12564-015-9397-2
Notas