Imaginario social de actores locales sobre la contaminación ambiental minera en el altiplano peruano*
Social imaginary of local actors on mining environmental pollution in the Peruvian highlands
Imaginario social de actores locales sobre la contaminación ambiental minera en el altiplano peruano*
Revista de Ciencias Sociales (Ve), vol. XXVIII, núm. 1, pp. 303-321, 2022
Universidad del Zulia
Recepción: 19 Agosto 2021
Aprobación: 06 Noviembre 2021
Resumen: El estudio sobre el imaginario social de los actores afectados por la contaminación ambiental en ámbitos locales donde se desarrollan actividades mineras, formales e informales, es de alta relevancia para lograr la ansiada complementariedad y la armonía entre el desarrollo basado en el extractivismo y la protección del medio ambiente. El objetivo del artículo es analizar e interpretar los sentimientos, pensamientos, significados y las acciones de los actores en torno a la contaminación ambiental producida por la minería informal e ilegal en la cuenca del río Suches en Cojata, Puno-Perú. El diseño metodológico es la fenomenología interpretativa, porque analiza e interpreta las subjetividades e intersubjetividades de los actores, recabadas a través de: Entrevista semiestructurada, grupo focal y observación. Como resultado, el imaginario social de los actores se expresa en una fuerte oposición y rechazo a la minería informal e ilegal, porque en los últimos 15 años habría generado efectos nocivos al medio ambiente: Contaminación de los ríos, la vegetación, la salud animal y la salud humana. Se concluye que, ante el imaginario radical de los actores locales es indispensable acciones políticas multinivel basadas en enfoques y políticas de sinceramiento en el diseño e implementación de instrumentos de gestión ambiental.
Palabras clave: Imaginario social, contaminación ambiental, actores locales, minería, Perú.
Abstract: The study of the social imaginary of the actors affected by environmental pollution in local areas where formal and informal mining activities take place is highly relevant to achieve the desired complementarity and harmony between development based on extractivism and the protection of the environment. The objective of the article is to analyze and interpret the feelings, thoughts, meanings and actions of the actors around the environmental pollution produced by informal and illegal mining in the Suches river basin in Cojata, Puno-Perú. The methodological design is interpretive phenomenology, because it analyzes and interprets the subjectivities and intersubjectivities of the actors, collected through: Semi-structured interview, focus group and observation. As a result, the social imaginary of the actors is expressed in a strong opposition and rejection of informal and illegal mining, because in the last 15 years it would have generated harmful effects on the environment: Contamination of rivers, vegetation, animal health and human health. It is concluded that, given the radical imaginary of local actors, multilevel political actions based on approaches and sincere policies in the design and implementation of environmental management instruments are essential.
Keywords: Social imaginary, environmental pollution, local actors, mining, Peru.
Introducción
En la sociedad global, basada en el modelo de racionalidad instrumental moderna (Weber, 2002), el cambio climático es uno de los problemas que viene afectando a la humanidad, debido a la contaminación ambiental producida, en buena medida, por el extractivismo de los recursos naturales, como es el caso de la minería. Debido a la fiebre del oro, muchos ecosistemas en el mundo empezaron a ser contaminados desde la época de la colonización, a través del uso de mercurio para su recuperación (Díaz, 2014).
Históricamente, la visión oficial del Perú ha sido que éste es un país eminentemente minero, por ello el Estado peruano ha sido promotor del extractivismo (Yacoub, Vos y Boelens, 2016), como tal, es el cuarto productor de plomo en el mundo, por lo que está expuesto a la contaminación ambiental producida por la explotación minera formal e informal (Astete et al., 2009), y más de medio millón de peruanos dependen directa o indirectamente de la explotación artesanal e informal de minerales, principalmente del oro, cuyo modo de explotación no repara en lo más mínimo en el cuidado del medio ambiente, ni en la aplicación de tecnologías óptimas de extracción, mitigación y biorremediación (Osores, Rojas y Manrique, 2012). Esta situación da lugar a múltiples conflictos socioambientales cada vez de mayores dimensiones.
En la región Puno, el mayor problema de contaminación ambiental es generado por la minería informal desarrollada en las cabeceras de cuenca de los ríos Azángaro, Suches y Coata (Ministerio del Ambiente [MINAM], 2013), debido al uso exagerado e inadecuado de mercurio para la extracción del oro que altera la flora y la fauna silvestre, así como los cultivos y la ganadería, con los consiguientes riesgos sobre la salud pública de más de 1.000.000 de habitantes: Peruanos y bolivianos (Goyzueta y Trigos, 2009).
La minería informal desarrollada en la cabecera de cuenca del río Suches, por mineros bolivianos y peruanos, afecta a los sistemas de producción familiar de los peruanos, dedicados principalmente a la crianza de alpacas para carne y fibra, que vienen siendo afectados por la presencia de elementos químicos provenientes de las actividades mineras que contaminan el rio Suches, cuyas aguas desde tiempos ancestrales se emplean para el riego de pastos naturales, alimento de los camélidos y consumo de los propios habitantes del distrito de Cojata.
Ante la situación problemática expuesta, en el artículo se busca dar respuesta a las siguientes preguntas: ¿Qué sentimientos y pensamientos tienen los actores comunales y locales sobre la contaminación minera en los ríos, la vegetación, la salud animal y la salud humana? ¿Qué significados le atribuyen los actores a la contaminación minera? ¿Qué acciones desarrollan los actores ante la contaminación minera? De esta manera, desde el enfoque fenomenológico interpretativo, el objetivo del artículo es analizar y comprender el imaginario social de los actores comunales y locales sobre la contaminación minera que afecta a su entorno y vida cotidiana.
La fenomenología interpretativa, es un enfoque de investigación cualitativo que busca comprender los significados asociados a la experiencia vivida, es decir, su objetivo es estudiar un acontecimiento o fenómeno desde la perspectiva de quienes viven o han vivido la experiencia, e interpretar dicha experiencia vivida (Duque y Aristizábal, 2019), la experiencia vivida es la vida cotidiana de los individuos y está constituida por todos los eventos sensoriales, afectivos y cognoscitivos observados, subjetiva e intersubjetivamente, por los individuos en un lugar y tiempo; además, es la forma efectiva de existencia trascendental del ser, que se renueva a si misma para la verdad (Husserl, 1997; Arreola, Aguilar y Niebla, 2019).
Si bien desde el paradigma cualitativo de investigación, y específicamente, desde la fenomenología interpretativa se pueden realizar estudios de experiencias vividas en torno a diversos temas y fenómenos sociales; sin embargo, en el ámbito de estudio no se dispone de investigaciones similares sobre la problemática de la contaminación ambiental minera, por ello el estudio pretende cubrir ese vacío teórico y analítico.
De otra parte, el imaginario social es ese elemento estructurante originario, ese significado-significante central, fuente de lo que se da cada vez como sentido indiscutible e indiscutido, soporte de las articulaciones y de las distinciones de lo bueno y lo malo, afectivo e intelectual, individual y colectivo (Castoriadis, 2007); los imaginarios sociales, en el tiempo y el espacio, son esquemas socialmente construidos, que permiten percibir (sentimientos y pensamientos), explicar (significados) e intervenir (acciones) en lo que en cada sistema social diferenciado, se tenga por realidad (Pintos, 2005).
Asimismo, la contaminación ambiental, es un proceso cíclico que involucra todos los ambientes: Aire, agua y suelo, y desde cualquier perspectiva, a los seres vivos tanto emisores como receptores de los contaminantes. Es decir, la contaminación ambiental es la alteración del medio ambiente, a través de la emisión de contaminantes de origen, mayoritariamente, antropogénicos, causado por acciones de tipo industrial, agropecuario, clínico, entre otros, que son capaces de interferir el bienestar y la salud de las personas (Guerrero y Pineda, 2016; Moreira-Ceballos, 2020).
1. Fundamentación teórica
1.1. Imaginario social
En el marco del imaginario social, el mundo social es cada vez constituido y articulado en función del sistema de significaciones sociales instituidas y esas significaciones existen como lo imaginario efectivo. Es decir, al ser del grupo, cada uno se define, y es definido por los demás, en relación a un nosotros (sociedad) que es ante todo un símbolo, un nombre, designado por extensión y por comprensión, cuyo significado no es ni puede ser real ni racional, sino imaginario (Castoriadis, 2007). Así, el imaginario social es fuente de producción de la realidad de las sociedades humanas a partir de un modo de ser sui generis del ser cultural (Leff, 2010).
Pintos (2005), centra su análisis teórico-metodológico de los imaginarios sociales para relacionar con el problema del orden social, y define como los esquemas socialmente construidos, cuya entidad tiene un elevado grado de abstracción, basado en el código relevancia/opacidad, socialmente diferenciado. Consiente percibir (lo espacial, temporal, geográfico, histórico, cultural, entre otros), explicar (con marcos lógicos, emocionales, sentimentales, biográficos, entre otras), e intervenir (mediante estrategias, programas, políticas, tácticas, entre otras). En la medida que la realidad es percibida de forma particular, permite afirmar que no puede haber una verdad única, si no múltiples verdades (Randazzo, 2012).
Por su parte, Baeza (2000) comprende el imaginario social a partir de la puesta en cuestión de la visión moderna e instrumental de la conciencia, porque el imaginario social influye con contundencia los modos de pensar y actuar en sociedad. Por tanto, un imaginario social no es la sumatoria de imaginarios individuales, sino producto de la legitimación social en el marco de las relaciones sociales, y los imaginarios sociales juegan el rol de cohesión social en la sociedad.
Los imaginarios sociales son mundos fácticos de la vida, productos y productores de la cultura (Leff, 2010), un conjunto real y complejo de imágenes mentales, independientes de los criterios científicos de verdad y producidas a partir de herencias y creaciones, relativamente conscientes (Martínez y Muñoz, 2009), construcciones de sentido que gravitan y adquieren autonomía relativa en torno a emergencias e interacciones entre eventos, relaciones, experiencias y nociones de la comunidad ante un fenómeno (Cuéllar y Andrade, 2019), significaciones sociales imaginarias, definidas como formas de ser, pensar y actuar de las personas (García-Rodríguez, 2019).
De acuerdo con lo anterior, el imaginario social es un magma de significaciones sociales (Castoriadis, 2007) que se encarna en los habitus(Bourdieu, 1990), en esquemas de prácticas sociales (Giddens, 2000), en símbolos y significados (Geertz, 2003), en costumbres en común (Thompson, 1995), en el sendero de indagación del sentido común de la población (Salazar y Castelán, 2011) y regula las prácticas de una comunidad a partir de las maneras de sentir y de pensar, codificando el deseo de vida de un pueblo, de una cultura y de una comunidad (Leff, 2010).
Desde la perspectiva reconstructiva de la realidad social, el imaginario social transita hacia el “imaginario radical”, que conlleva la idea de un imaginario capaz de resistir a los procesos de colonización y racionalización, y su capacidad de restaurar los mundos de la vida desde sus raíces (Habermas, 1999). En esa radicalidad, el imaginario social incorpora las dimensiones intencional y afectiva de las significaciones sociales dominantes (Leff, 2010). Es decir, el proceso de reconstrucción y transformación de la realidad social es imposible e inconcebible fuera de la imaginación productiva o creadora, o imaginario radical (Castoriadis, 2007).
El imaginario social es radical, en tanto fuente de creación (Cuéllar y Andrade, 2019). De esta manera, el imaginario sería reserva y potencia: Reserva, en tanto actualización de la cultura; y potencia, en tanto creatividad y dinamización de la subjetividad (Martínez y Muñoz, 2009), donde los imaginarios del buen vivir cuestionan el propósito de mejorar la calidad de vida, que desde una modernidad reflexiva busca afinar la economía del bienestar dentro de la instrumentalizada economía tecnológica y de la geopolítica del desarrollo sostenible. Entonces, del imaginario del vivir bien, que ha sido instaurado en la vida de los pueblos andinos y amazónicos -imaginarios de una vida comunitaria dentro de una comunidad ecológica-, deriva otro imaginario: El de los derechos de la naturaleza (Leff, 2010).
1.2. Contaminación ambiental minera
La problemática de la contaminación ambiental en el mundo, durante los últimos 30 años, ha generado una serie de conflictos y transformaciones socioambientales, culturales, económicas y políticas en los diferentes ámbitos a nivel internacional. Esta es una situación compleja, que en términos de Walter (2009), puede ser analizada desde tres enfoques del medio ambiente: El post-materialismo, la distribución ecológica y el ecologismo popular.
El enfoque post-materialista del medio ambiente, es el resultado de un cambio en los valores de la sociedad (Walter, 2009). Es decir, a medida que determinadas naciones se convierten en sociedades industrialmente avanzadas, la maximización del crecimiento económico ya no produce niveles más elevados de bienestar subjetivo, por ello se deja de dar prioridad a la eficiencia y al crecimiento económico, y en su lugar, se da énfasis a la calidad de vida (Diez y Inglehart, 1994). Estas sociedades tienen un alto nivel de apoyo al movimiento ecologista, que según Martínez-Alier (1998) no se ajusta a la realidad, porque significaría afirmar que solamente los ricos tienen una vocación y visión ambientalista, en tanto que los pobres serían demasiado pobres para ser verdes o ecologistas.
El enfoque de la distribución ecológica, a medida que la economía y la población humana crecen, se usan más recursos naturales y se producen más residuos, donde no todos se benefician ni son igualmente afectados y unos sufren mayores costos que otros por las cargas de contaminación, de ahí los conflictos ecológico-distributivos (Martínez-Alier, 2006; Walter, 2009). Además, en el proceso de distribución del ingreso, el poder, la propiedad, los recursos naturales, así como los costos sociales y ambientales involucrados, se evidencia las relaciones de poder económico y político entre naciones, clases sociales, género y Estado-sociedad civil (Fuente, 2008).
Asimismo, el enfoque del ecologismo popular o de los pobres, tiene su origen en las movilizaciones de resistencia desde las comunidades locales afectadas por la extracción de sus recursos naturales y la carga de contaminación ambiental, cuyo fundamento radica en que los grupos indígenas y campesinos han coevolucionado sosteniblemente con la naturaleza (Walter, 2009). Por ello, hay muchas experiencias de resistencia popular e indígena en todos los países del mundo ante el extractivismo de diverso tipo, mediante los conflictos socioambientales (Martínez-Alier, 2007; Ávila y Luna, 2013; Folchi, 2019). De esta manera, el ecologismo popular estaría expresado en las nociones de marginalidad social y marginalidad ecológica, como mecanismos de control social y dominación en el mundo (Goebel, 2010).
En este contexto de abordajes del ambiente, la minería es una de las actividades económicas involucradas en estudios ambientales. Para fines del estudio, la minería es entendida como una actividad extractiva que opera en sus diferentes modalidades: Minería formal, constituida por unidades de explotación de tamaño variable, explotada por empresas legalmente constituidas (Cuéllar y Andrade, 2019). La minería informal, es aquella que está constituida por unidades de explotación pequeña y mediana de propiedad individual y opera sin cumplir las normas de carácter administrativo, técnico, social, así como medioambiental en zonas no prohibidas; y la minería ilegal, es la pequeña minería que no está reconocida, se define por el tamaño de su producción y es ilegal porque opera al margen de la ley y en zona prohibidas, sin título minero (Güiza, 2013).
Los efectos de la contaminación minera son adversos en ambientes acuáticos, que afecta al suelo, la vegetación y al hombre. La disponibilidad de agua es importante para la vida y el desarrollo económico (Fernández, 2012), su contaminación se debe al impacto de los relaves mineros (Huaranga et al., 2012) y el vertimiento de una gran variedad de sustancias tóxicas (Morán e Hidalgo, 2016). El suelo, constituye el fundamento de la vida en los ecosistemas terrestres y alberga una gran cantidad de organismos y microorganismos (Volke, Velasco y De la Rosa, 2005), es un recurso esencial para personas, animales, plantas y el desarrollo socioeconómico (Guerrero y Pineda, 2016); no obstante, se contamina en el proceso de extracción de oro y plata (Covarrubias y Peña, 2017).
Las mejores condiciones sanitarias, ambientales y socioeconómicas suponen contar con un medio ambiente seguro; no obstante, el uso del mercurio en la industria, principalmente, en la minería ha aumentado (Casas et al., 2015; Rocha-Román, Olivero-Verbel y Caballero-Gallardo, 2018). Por ello, cuanto mayor es el riesgo que la contaminación afecte a los seres vivos, mayor será la necesidad de implementar programas de restauración del suelo (García-García et al., 2012), cuyas alternativas tecnológicas existentes para su remediación, como las tecnologías fisicoquímicas y biológicas, son técnica y económicamente viables (Volke et al., 2005).
2. Metodología
El fundamento metodológico de la investigación radica en el paradigma cualitativo (Hernández-Sampieri y Mendoza, 2018), porque se busca comprender las perspectivas de los actores sociales en torno a los fenómenos que los rodean, sus experiencias, opiniones, significados y sentidos que asignan a la contaminación ambiental producida por la minería informal e ilegal en la cuenca del río Suches. El diseño metodológico adoptado es la fenomenología interpretativa, porque se analiza las subjetividades e intersubjetividades de los actores, las mismas que están expresadas en sus imaginarios sociales. Así, la investigación es de tipo no experimental, debido a que se analiza un fenómeno dado sin la manipulación de variables, en este caso, la contaminación ambiental minera.
Dado que la investigación centra su énfasis en el análisis del imaginario social de los actores sociales afectados por la contaminación ambiental minera, la población sujeto de estudio está constituida, mayoritariamente, por tenientes gobernadores de las comunidades aledañas a la cuenca del río suches, identificándose 30 tenientes y cinco autoridades locales entre Juez de Paz, Gobernador y representantes del Comité de Usuarios de Agua, cuya selección se ha basado en el muestreo por bola de nieve en complemento con el muestreo intencional y por conveniencia.
Para la recolección de datos cualitativos en campo se ha aplicado tres técnicas de investigación: La entrevista semiestructurada, es una técnica más dinámica, flexible y abierta, y por tanto permite una mayor interpretación de los datos que con la entrevista estructurada (Lopezosa, 2020); el grupo focal, es un espacio de opinión para captar el sentir, pensar y vivir de los individuos, provocando auto explicaciones para obtener datos cualitativos (Hamui-Sutton y Varela-Ruiz, 2013); y la observación, consiste en el registro sistemático, válido y confiable de comportamientos, así como situaciones observables, a través de un conjunto de categorías y subcategorías (Hernández-Sampieri y Mendoza, 2018).
La entrevista semiestructurada, se ha aplicado a 30 tenientes gobernadores, basado en una guía de entrevista con algunos conceptos orientadores de acuerdo con lo que se pretendía indagar en campo. El grupo focal, se ha desarrollado con la participación de ocho autoridades comunales y locales: Tres tenientes gobernadores con mayor voluntad y disponibilidad de información, y cinco autoridades locales citados en el párrafo anterior. La observación, se ha aplicado en el proceso de la investigación para registrar las acciones que desarrollan las autoridades comunales y locales en torno a la problemática de la contaminación ambiental minera.
La investigación se desarrolló en tres fases: La primera, consistió en la exploración de la problemática in situ, durante el mes de mayo de 2019, donde se ha observado la realidad epistémica (Sandoval, 2002), identificando algunos informantes clave que permitiría el contacto y el acceso a las autoridades comunales. En la segunda fase, se realizó la revisión documental para construir la fundamentación teórica y la elaboración de las técnicas e instrumentos de investigación. En la tercera fase, se ha desarrollado el trabajo de campo, durante octubre, noviembre y diciembre de 2019, aplicando las técnicas e instrumentos de recolección de datos.
Las entrevistas grabadas se han transcrito manualmente y el grupo focal grabado, también. Así, tomando como referencia a Pertegal-Felices, Espín-León y Jimeno-Morenilla (2020) los treintaiunos documentos digitales de las entrevistas y el grupo focal fueron procesados y analizados de forma cualitativa en el software Atlas.ti 8.4, lo que permitió sistematizar los datos en forma de “redes semánticas” organizadas en categorías, subcategorías y citas representativas de testimonios de los actores sociales; metodología que también se sostiene en lo aplicado por Cardona y Trejos (2020) en un estudio cualitativo, cuya sistematización de datos se ha basado en la codificación y categorización en torno a ejes de análisis o patrones de comportamiento de los actores.
El ámbito de estudio está ubicado en el margen occidental de la cuenca del río Suches en el distrito de Cojata, provincia de Huancané, departamento de Puno, al sur del Perú, como cuenca compartida entre Perú y Bolivia (Ministerio de Agricultura/ Autoridad Nacional del Agua [MINAGRI-ANA], 2010). Geográficamente, el distrito de Cojata se ubica en el altiplano peruano a 4.364 m.s.n.m., en la zona alta de la provincia de Huancané, a 117 km. de la capital de la región Puno. Según el Instituto Nacional de Estadística e Informática (INEI, 2018), el distrito cuenta con 3.764 habitantes, cuya actividad económica principal es la ganadería, con predominio de la crianza familiar de camélidos: Alpacas, en complemento con la agricultura y el comercio.
3. Resultados y discusión
Como resultado de la investigación empírica realizada a través de la recolección de datos cualitativos en campo, se ha logrado identificar y construir cuatro categorías de análisis en torno al imaginario social de los actores locales sobre la contaminación ambiental minera en la cuenca del río Suches: a) Contaminación de los ríos, b) vegetación contaminada, c) contaminación en los animales, y d) contaminación de la salud humana; cuyo detalle expresado en las subcategorías de análisis o códigos asignados a los sentimientos, pensamientos, significados y acciones de los actores locales dan cuenta de su imaginario social.
3.1. Imaginario social sobre la contaminación de los ríos
Uno de los elementos esenciales de la existencia de la vida en el planeta tierra es el agua, elemento vital del que depende la subsistencia de una serie de organismos vivos, como el ser humano. Sin embargo, como consecuencia de la minería informal desarrollada en la cabecera de cuenca del río Suches se ha generado la contaminación de las fuentes y canales de circulación del agua (ver Figura I).

Según el imaginario social de los actores locales, se ha producido tres fenómenos biológicos que están generando problemas en la dinámica ambiental, social, cultural y política en las comunidades aledañas a la citada cuenca. De una parte, se ha producido la pérdida de especies acuáticas en los ríos, expresado en la extinción de especies de peces nativas como el suche y el Karachi, y también la trucha, los que en el pasado constituían parte de la canasta básica de alimentos de los habitantes de las comunidades aledañas a la cuenca.
De otra parte, como producto del consumo de las aguas contaminadas de los ríos, también se ha producido la mortandad de aves silvestres como gaviotas y palomas, que forman parte de la biodiversidad, generándose con ello la ruptura y el desequilibrio en el ecosistema altiplánico que acarrea problemas en la salud comunitaria.
Asimismo, relacionado con lo anterior, el vertimiento de los relaves y desechos mineros en los ríos ha producido la filtración de agua contaminada a fuentes de consumo humano y animal (ver Figura I), porque los habitantes, al no contar con agua potable en las comunidades rurales, consumen agua de los manantiales o de los ojos de agua “naturales” que estarían contaminados, generando, como en otros aspectos, problemas de salud comunitaria. Esta situación problemática, implica un abordaje desde las dimensiones físicas, psicológicas y sociales (Oliver-Parra, González-Viana y Grupo de Trabajo de Indicadores Básicos de Salud por Área Básica [GT-IBS], 2020), es decir, además del enfoque biológico, la salud comunitaria implica adoptar el enfoque biopsicosocial.
La adopción del enfoque biopsicosocial de la salud comunitaria, también implicaría la inclusión, tanto del imaginario social del “buen vivir” como del imaginario de los “derechos de la naturaleza” (Leff, 2010), que poseen las comunidades locales afectadas por la contaminación minera. Sin embargo, aquellos imaginarios sociales han sido colonizados y están en un franco proceso de transformación, producida por la racionalidad instrumental moderna.
Los imaginarios sociales expresados en las tres dimensiones problemáticas referidas a la contaminación de los ríos, estarían constituyéndose en elementos que motorizan los diversos conflictos socioambientales producidos, periódicamente, durante los últimos 15 años en el distrito de Cojata, dando lugar a los conflictos ecológico-distributivos (Martínez-Alier, 2006) debido a la generación de altas cargas de contaminación ambiental (Walter, 2009).
3.2. Imaginario social sobre la vegetación contaminada
En las localidades y comunidades rurales alto-andinas, como Cojata, la vegetación expresada en una diversidad de pastos naturales ha sido y es regularmente escasa en el territorio, siendo ésta la fuente principal de alimentación de la ganadería familiar de los habitantes, y a su vez, la ganadería es la actividad económica principal de subsistencia de los habitantes del distrito de Cojata. En este contexto, según el imaginario social de los actores locales se ha logrado identificar y construir tres subcategorías de análisis en torno a la vegetación contaminada a raíz de la minería informal desarrollada en la cabecera de cuenca del río Suches, que estaría generando problemas de subsistencia en las comunidades directamente afectadas.
De acuerdo con la Figura II, en el imaginario social de los actores locales respecto a la contaminación minera, de una parte, se observa la presencia excesiva de relaves mineros, puesto que periódicamente desde la cabecera de cuenca, donde se desarrolla la actividad minera informal se vierten residuos o relaves, expresados en lodos de sustancias utilizadas en la extracción del oro, los que en épocas de precipitaciones pluviales altas generan desbordes del río Suches, generando a su vez el revestimiento de los pastos naturales con lodo proveniente de las pozas de sedimentación.

Por otra parte, como consecuencia de la situación problemática anterior, en el imaginario social de los actores locales, se identifica la escasa vegetación o escasa disponibilidad de alimentación para el ganado. Además de la escasez, los actores locales sostienen que, la poca vegetación disponible estaría contaminada, lo que estaría generando efectos nocivos en la salud animal.
La tercera subcategoría de análisis sobre la vegetación contaminada está relacionada con la tendencia a la desertificación de tierras, este imaginario social de los actores locales da cuenta de la situación crítica y preocupante de cara a su subsistencia futura, porque cada vez más, en el tiempo, se estaría produciendo la desaparición de pastos naturales y por ende la vida misma.
3.3. Imaginario social sobre la contaminación en los animales
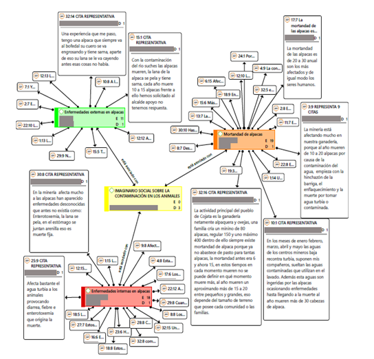
Considerando que la actividad económica principal de los actores locales es la ganadería familiar, con predominio de la crianza de alpacas que se adapta al piso ecológico alto-andino, actividad económica que en los últimos años ha sido afectada por la contaminación minera. En este sentido, los imaginarios sociales más representativos se expresan en torno a la generación de enfermedades internas, externas y mortandad de alpacas.
En torno a las enfermedades internas en alpacas, los actores locales sostienen que los desechos o relaves mineros son vertidos a las aguas que fluyen al río Suches, las mismas que son consumidas diariamente por las alpacas, lo que produce la acumulación de arenilla fina en los intestinos de los animales, provocando enfermedades internas con diferentes manifestaciones, que en muchos casos conduce a la muerte de las alpacas.
La contaminación minera con metales pesados en los ríos, vegetales, animales y alimentos altera la sostenibilidad de la cadena trófica (Guerrero y Pineda, 2016; Londoño-Franco, Londoño-Muñoz y Muñoz-Garcia, 2016). Ante esta situación, es necesario hacer esfuerzos para mejorar la eficiencia en el uso de los recursos y la protección de la biodiversidad (Betancur-Corredor et al., 2018).
Referente a las enfermedades externas, en la Figura III, los actores locales consideran que la contaminación del río Suches afecta también los bofedales donde se alimentan las alpacas, provocando el engrosamiento de la piel, produce sarna, caída de la fibra y pérdida de peso del animal por desgano en la ingesta. Así, al año mueren entre 10 a 15 alpacas por familia.

La otra problemática crítica que se configura en el imaginario social de los actores locales es la mortandad de alpacas a raíz de la contaminación minera que, precisamente, antes de la introducción de ésta actividad ascendía a seis animales y en la actualidad es entre 15 y 20 alpacas en familias de pequeña y mediana producción; en tanto que en familias de mayor producción la mortandad es de 20 a 30 alpacas al año, principalmente, en los meses de enero a mayo, cuando se producen desbordes de las pozas de lavadero de oro y también del río Suches, inundando los bofedales donde se alimentan las alpacas, que al consumir agua y pasto contaminados se enferman y mueren. Cada año mueren alpacas madres y crías por diferentes enfermedades desconocidas.
Mientras que, históricamente, tanto los lagos como los ríos, han sido utilizados por la especie humana como fuentes de alimentación (Morán e Hidalgo, 2016); sin embargo, hoy están siendo amenazados, situación que preocupa a los actores locales. Ante esta realidad, es necesario diseñar estrategias de intervención para la recuperación de la calidad ambiental y alcanzar un desarrollo sostenible de la cuenca hídrica (Macías y Díaz, 2010).
3.4. Imaginario social sobre la contaminación de la salud humana
La salud de los habitantes alto-andinos es uno de los elementos de la dinámica socioambiental que ha sido afectada por la minería informal en el distrito de Cojata, porque de ellos depende la gestión de las unidades familiares alpaqueras. Por ello, los imaginarios sociales de los actores locales se configuran y se instituyen en torno a las enfermedades respiratorias, diarreicas y tendencia a la mortalidad de niños y ancianos (ver Figura IV).

De esta manera, según los sentimientos y pensamientos de los actores locales, los contaminantes de las aguas del río Suches afectan a niños y ancianos, acarreando enfermedades como la tos y la gripe, pero llama la atención que las personas tengan tos permanente, se piensa que es por la contaminación, no saben a qué se debe estas infecciones respiratorias agudas. Asimismo, las enfermedades diarreicas agudas se expresan en los cólicos estomacales por consumir agua del río y manantiales contaminados; por ello, en algunos casos recurren a la farmacia en busca de medicamentos. Manifiestan también que a veces viven por vivir porque creen que están contaminados, de ahí que perciben la mortalidad de niños y ancianos como una posibilidad inminente: Últimamente murió una mujer por consumir agua del rio, sostienen.
Como ya se sostuvo más arriba, la descarga de los relaves mineros afecta directamente al recurso hídrico que genera efectos nocivos en las poblaciones humanas (Carmona-García, Cardona-Trujillo y Restrepo-Tarquino, 2017), el mercurio es tóxico para los humanos, por lo que es necesario tomar medidas para minimizar su liberación en el ambiente y así evitar sus efectos directos o indirectos en la salud humana (Casas et al., 2015). Es decir, la calidad de agua tiene consecuencias directas en la salud humana, situación que se torna más grave por su demanda creciente, porque la salud humana depende no sólo de la cantidad de agua suministrada, sino principalmente de su calidad (Fernández, 2012).
Ahora bien, de todos los resultados analizados y expuestos en torno al imaginario social de los actores locales respecto de las cuatro categorías de análisis, articulado con cada una de sus subcategorías o códigos, se identifica una cadena secuencial de efectos socioambientales en los habitantes de las comunidades aledañas a la cuenca del río Suches. Esta situación o imaginario social compartido por los actores locales habría venido generando una serie de sentimientos y pensamientos de ruptura y cambio en su filosofía y lógica de vida social, cultural, económica y política en relación con la naturaleza.
En el pasado, tanto el imaginario social del buen vivir como el imaginario de los derechos de la naturaleza (Leff, 2010), se habrían desarrollado en coherencia con aquella relación armoniosa y sostenible entre las mujeres y los hombres andinos con su entorno natural, o los campesinos habrían coevolucionado sosteniblemente con la naturaleza (Walter, 2009). Es decir, el estilo de vida desarrollado por las comunidades rurales alto-andinas tiene su sentido y significado, expresado en la filosofía del ser y en la reproducción equilibrada de ese ser.
No obstante, dado que aquella filosofía del ser y la reproducción social del ser han venido siendo amenazadas, colonizadas y obligadas a su transformación con base en los pasivos ambientales producidos por la minería informal, entonces surge el “imaginario radical” de los actores sociales locales, con el propósito de resistir a los procesos de racionalización instrumental y restaurar el mundo desde sus raíces (Leff, 2010). De esta manera, el imaginario radical de los actores sociales afectados por la contaminación ambiental minera, se constituye en el elemento dinamizador de su resistencia, descolonización, reconstrucción y transformación de la realidad social (Habermas, 1999; Castoriadis, 2007), configurando con ello y fortaleciendo el enfoque del ecologismo popular o de los pobres (Martínez-Alier, 2007).
Como manifestación del imaginario radical de los actores sociales afectados por la contaminación ambiental minera en el Distrito de Cojata, a lo largo de los últimos quince años, ellos han realizado una serie de acciones de protesta y demanda de solución a los problemas de contaminación generados en los ríos, los pastizales, los animales y en la salud humana. Sin embargo, los actores políticos locales, regionales y nacionales, indicados de solucionar o remediar aquellos problemas, casi siempre se han mantenido esquivos. Este comportamiento de los actores políticos, al parecer, se debe a que, quienes generan mayoritariamente la contaminación serían los mineros informales bolivianos, lo cual implicaría acuerdos y políticas de carácter binacional.
Como autoridad comunal quiero hacer una denuncia pública, aquí en mi distrito de Cojata se reactiva el transporte de combustible en el campamento minero Las Perlas, ahí abastecen combustible a los mineros informales bolivianos. Estos mineros informales que botan relaves mineros están afectando a más de 15 comunidades que viven en la cabecera del río, eso es la preocupación de nosotros como autoridad comunal. Sabemos que la contaminación aquí no es de ahora, es desde el 2003, por eso el día de ayer se ha notificado conjuntamente con el Subprefecto distrital y la policía para que se retiren. (entrevista al Teniente Gobernador de Cojata)
Hacemos un llamado a las instituciones encargadas de materia de salud, tienen que venir a verificar a in sito, como la autoridad nacional del agua, autoridad local del agua, la fiscalía del medio ambiente, también hacemos llamado a OEFA y OSENERMING, lo cual debe de controlar el tema de combustible. Este problema no solo es de Perú también es de Bolivia, por eso nosotros planteamos que este problema debe ser solucionado entre autoridades peruanas y bolivianas, para lo cual como autoridad comunal solicitamos que de una vez nuestras autoridades, el alcalde del Distrito de Cojata se pronuncie por lo menos para que actúe sobre este tema que afecta a los productores alpaqueros. (entrevista al Teniente Gobernador de Cojata)
Además, los actores sociales sostienen que, durante todos estos años de contaminación minera que han venido afrontando en sus comunidades, diferentes instituciones encargadas del análisis y control de los efectos e impactos ambientales, generados por la minería, han realizado y realizan monitoreos periódicos de la calidad de agua del río Suches, cuyos resultados casi siempre han sido negativos, dando cuenta que no habría presencia de sustancias contaminantes en las aguas; sin embargo, la realidad socioambiental expresada en el imaginario social de los actores locales es crítica, como se ha expuesto arriba, y que en una reunión de tenientes gobernadores del distrito de Cojata se sostuvieron los siguientes comentarios:
En Cojata el cien por ciento vivimos de la ganadería de alpacas y la contaminación nos afecta al cien por ciento también, pero como los jilasullcas (tenientes) dijeron, se ha llevado varias veces monitoreos, pero nunca hemos tenido resultados, creo que esta semana también la Autoridad Nacional del Agua (ANA) está llevando monitoreo de binacional ¿no?, pero como la vez pasada nos ha dado resultados, nosotros no estamos de acuerdo, nos ha dicho como que todos los ríos estarían sanitos. (Participante 1)
Anterior creo ha venido la ANA, pero declara diciendo que no hay contaminación y por varias veces. Ahora, varias instituciones han venido a la cuenca del río Suches para ver la contaminación, medio ambiente y otros, pero ¿a qué se debe al final? la población no somos los contaminadores, sino los mineros informales de Bolivia. (Participante 2)
“Aquí prácticamente no hay justicia, desde hace años hemos presentado reclamos, las autoridades y los pobladores hemos reclamado, pero al final nada” (Participante 3).
Siempre hemos reclamado y reclamado, pero esos señores de la ANA vienen a puntos estratégicos para levantar sus tomas de muestra y no nos da resultados. Si nos da resultados, como dicen los señores tenientes, para la ANA no hay contaminación ¡cómo no va ver contaminación señores! (Participante 4)
El panorama revelado por las autoridades comunales refleja la desidia y la inacción política de las instituciones del Estado peruano, cuya concepción, dicho sea de paso, gira en torno a la promoción del extractivismo, y se ufana de ser un país minero, sea por la vía formal o informal, generando múltiples conflictos socioambientales cada vez de mayores dimensiones. En ese contexto, las herramientas de monitoreo estarían pensadas e implementadas en el territorio hidro-social como un mero instrumento técnico y político (Yacoub et al., 2016) de legitimación e institucionalización, en este caso, de la minería informal. Porque, desde aquellas instancias se establecen normas, prácticas y procesos de monitoreo, definiendo qué es y cuándo hay “contaminación”.
De esta manera, en la medida que existe confrontación entre el comportamiento político de desidia de los actores políticos y el imaginario radical de los actores sociales comunales y locales, es indispensable acciones políticas multinivel, donde bajo el enfoque de la gobernanza, el gobierno local asuma el liderazgo y articule el compromiso y la participación activa del gobierno regional, así como el gobierno nacional en el diseño de las políticas de restauración y remediación de los pasivos ambientales (Quispe, 2013), donde, además, el diseño e implementación de instrumentos de gestión ambiental se desarrollen en el marco del sinceramiento o el manejo transparente de la información.
Conclusiones
La realidad socioambiental compartida en el imaginario social de los actores comunales y locales se manifiesta en la ruptura de la dinámica ambiental, social, cultural, económica y política, propias de la racionalidad andina, expresadas en el imaginario del buen vivir en relación con el imaginario de los derechos de la naturaleza, así como desarrolladas a lo largo de décadas y siglos en las comunidades alto-andinas del distrito de Cojata.
Ante aquella situación de ruptura del orden social originario de los actores sociales locales surge el imaginario radical como un mecanismo de resistencia, descolonización, reconstrucción y transformación de la realidad social vivida desde sus raíces. En este sentido, el ecologismo popular se constituye en una corriente de pensamiento que da soporte a ese imaginario radical de los actores sociales comunitarios, para redimensionar el sentido ecológico de la cosmovisión andina basada en la perspectiva del buen vivir y orientada al desarrollo local, regional y global sostenible desde adentro.
El imaginario radical de los actores sociales ha venido revelando la necesidad de acciones de remediación y solución ante los problemas de contaminación ambiental generada por la minería informal; sin embargo, ha sido recurrente la desidia y la inacción política del Estado peruano en sus diferentes niveles territoriales. Donde es indispensable acciones políticas multinivel, desde lo local hacia lo global y viceversa, basadas en enfoques y políticas de sinceramiento en el diseño e implementación de instrumentos de gestión ambiental, de sobremanera, en materia de control de los efectos e impactos ambientales.
El aporte del estudio radica en que, desde la perspectiva de los actores comunales y locales, revela los efectos ambientales generados por la minería informal en los diversos entornos de vida en Cojata, que otros estudios no lo hacen. No obstante, para tener resultados más integrales en torno a efectos ambientales de la minería, es necesario investigaciones mixtas (cualitativa-cuantitativa) sobre calidad de agua, conservación de la biodiversidad y ecosistemas a nivel de cuenca para contribuir en la construcción de una minería responsable y sostenible.
Referencias bibliográficas
Arreola, F. M., Aguilar, J. A., y Niebla, J. C. (2019). Emociones y decisiones en la empresa familiar: una propuesta de análisis fenomenológico interpretativo. Ciencias Administrativas, (14), 77-87. https://doi.org/10.24215/23143738e047
Astete, J., Cáceres, W., Gastañaga, M. D. C., Lucero, M., Sabastizagal, I., Oblitas, T., Pari, J., y Rodríguez, F. (2009). Intoxicación por plomo y otros problemas de salud en niños de poblaciones aledañas a relaves mineros. Revista Peruana de Medicina Experimental y Salud Publica, 26(1), 15-19.
Ávila, P., y Luna, E. (2013). Del ecologismo de los ricos al ecologismo de los pobres. Revista Mexicana de Sociología, 75(1), 63-89.
Baeza, M. A. (2000). Los caminos invisibles de la realidad social. Ensayo de sociología profunda sobre los imaginarios sociales. Ediciones Sociedad Hoy.
Betancur-Corredor, B., Loaiza-Usuga, J. C., Denich, M., y Borgemeister, C. (2018). Gold mining as a potential driver of development in Colombia: Challenges and opportunities. Journal of Cleaner Production, 199, 538-553. https://doi.org/10.1016/j.jclepro.2018.07.142
Bourdieu, P. (1990). Sociología y cultura. Editorial Grijalbo.
Cardona, C. P., y Trejos, J. J. (2020). Estudio cualitativo del aprendizaje experiencial para equipos de trabajo. Revista de Ciencias Sociales (Ve), XXVI(3), 71-82. https://doi.org/10.31876/rcs.v26i3.33232
Carmona-García, U., Cardona-Trujillo, H., y Restrepo-Tarquino, I. (2017). Environmental management, sustainability and competitiveness in mining. Contextualization of situation, and challenges of the approach through the life-cycle assessment. DYNA, 87(201), 50-58. http://dx.doi.org/10.15446/dyna.v84n201.60326
Casas, I. C., Gómez, E., Rodríguez, L. M., Girón, S. L., y Mateus, J. C. (2015). Hacia un plan nacional para el control de los efectos del mercurio en la salud en Colombia. Biomedica Revista del Instituto Nacional de Salud, 35(S-2), 30-37. https://doi.org/10.7705/biomedica.v35i0.2458
Castoriadis, C. (2007). La institución imaginaria de la sociedad. Tusquets Editores.
Covarrubias, S. A., y Peña, J. J. (2017). Contaminación ambiental por metales pesados en México: Problemática y estrategias de fitorremediación. Revista Internacional de Contaminacion Ambiental, 33, 7-21. https://doi.org/10.20937/RICA.2017.33.esp01.01
Cuéllar, M. A., y Andrade, J. A. (2019). Imaginario social y formas de participación ciudadana de las comunidades afectadas por la megaminería en el departamento del Quindío. Revista Kavilando, 11(2), 296-309.
Díaz, F. A. (2014). Mercurio en la minería del oro: impacto en las fuentes hídricas destinadas para consumo humano. Revista de Salud Publica, 16(6), 947-957. https://doi.org/10.15446/rsap.v16n6.45406
Diez, J., y Inglehart, R. (Eds.) (1994). Tendencias mundiales de cambio en los valores sociales y políticos. FUNDESCO.
Duque, H., y Aristizábal, E. T. (2019). Análisis fenomenológico interpretativo. Una guía metodológica para su uso en la investigación cualitativa en psicología. Pensando Psicología, 15(25), 1-24. https://doi.org/10.16925/2382-3984.2019.01.03
Fernández, A. (2012). El agua: Un recurso esencial. Revista Quimica Viva, 11(3), 147-170.
Folchi M. (2019) Environmentalism of the poor: Environmental conflicts and environmental justice. In L. Delgado y V. Marín (Eds.), Social-ecological systems of Latin America: Complexities and challenges (pp. 95-115). Springer, Cham. https://doi.org/10.1007/978-3-030-28452-7_6
Fuente, M. E. (2008). La economía ecológica: ¿un paradigma para abordar la sustentabilidad? Argumentos, 21(56), 75-99.
García-García, N., Pedraza-Garciga, J., Montalvo, J. F., Martínez, M., y Leyva, J. (2012). Evaluación preliminar de riesgos para la salud humana por metales pesados en las bahias de Buenavista y San Juan de los Remedios, Villa Clara, Cuba. Revista Cubana de Química, XXIV(2), 126-135.
García-Rodríguez, G. O. (2019). Aproximaciones al concepto de imaginario social. Civilizar: Ciencias Sociales y Humanas, 19(37), 31-42. https://doi.org/10.22518/usergioa/jour/ccsh/2019.2/a08
Geertz, C. (2003). La interpretación de las culturas. Editorial Gedisa S. A.
Giddens, A. (2000). Sociología. Alianza Editorial.
Goebel, A. (2010). Ecologismo de los pobres y marginalidad social: Vehículos de complementariedad y puentes dialógicos. Reflexiones, 89(1), 127-142.
Goyzueta, G., y Trigos, C. (2009). Riesgos de la salud pública en el centro poblado minero artesanal la rinconada (5200 msnm) en Puno. Revista Peruana de Medicina Experimental y Salud Publica., 26(1), 41-44.
Guerrero, M. E., y Pineda, V. (2016). Contaminación del suelo en la zona minera de Rasgatá Bajo (Tausa). Modelo conceptual. Ciencia e Ingeniería Neogranadina, 26(1), 57-74. https://doi.org/10.18359/rcin.1664
Güiza, L. (2013). La pequeña minería en Colombia: Una actividad no tan pequeña. DYNA, 80(181), 109-117.
Habermas, J. (1999). Teoría de la acción comunicativa, I. Racionalidad de la acción y racionalización social. Taurus Humanidades.
Hamui-Sutton, A., y Varela-Ruiz, M. (2013). La técnica de grupos focales. Investigación En Educación Médica, 2(5), 55-60.
Hernández-Sampieri, R., y Mendoza, C. P. (2018). Metodología de la investigación. Las rutas cuantitativa, cualitativa y mixta. McGraw-Hill/ Interamericana Editores.
Huaranga, F., Méndez, E., Quilcat, V., y Huaranga, F. (2012). Pollution by heavy metals in the Moche River Basin, 1980 - 2010, La Libertad - Peru. Scientia Agropecuaria, 3, 235-247.
Husserl, E. (1997). Teleología. Daimon Revista de Filosofía, (14), 5-14.
Instituto Nacional de Estadística e Informática - INEI (2018). Perú: Perfil sociodemográfico. Censos Nacionales 2017: XII de Población, VII de Vivienda y III de Comunidades Indígenas. INEI. https://www.inei.gob.pe/media/MenuRecursivo/publicaciones_digitales/Est/Lib1539/libro.pdf
Leff, E. (2010). Imaginarios sociales y sustentabilidad. Cultura y Representaciones Sociales, 5(9), 42-121.
Londoño-Franco, L. F., Londoño-Muñoz, P. T., y Muñoz-Garcia, F. G. (2016). Los riesgos de los metales pesados en la salud humana y animal. Biotecnoloía en el Sector Agropecuario y Agroindustrial, 14(2), 145-153.
Lopezosa, C. (2020). Entrevistas semiestructuradas con NVivo: Pasos para un análisis cualitativo eficaz. En C. Lopezosa, J. Díaz-Noci y L. Codina (Eds.), Methodos: Anuario de métodos de investigación en comunicación social (pp. 88-97). Universitat Pompeu Fabra. https://doi.org/10.31009/methodos.2020.i01.08
Macías, R., y Díaz, S. (2010). Estrategias generales para el control y prevención de la contaminación del agua superficial en la cuenca del Río Portoviejo. Revista CENIC : Ciencias Biológicas, 41, 1-7.
Martínez-Alier, J. (1998). La economía ecológica como ecología humana. Cuadernas, 19-63. http://fcmanrique.org/fcm-publicacion/la-economia-ecologica-como-ecologia-humana/?cpg=2&lang=es
Martínez-Alier, J. (2006). Los conflictos ecológicos-distributivos y los indicadores de sustentabilidad. POLIS Revista Latinoamericana. Concentración y Poder Mundial, 13, 1-15. http://journals.openedition.org/polis/5359
Martínez-Alier, J. (2007). El ecologismo popular. Ecosistemas. Revista Científica y Técnica de Ecología y Medio Ambiente, 16(3), 148-151.
Martínez, J. E., y Muñoz, D. A. (2009). Aproximación teórico-metodológica al imaginario social y las representaciones colectivas: Apuntes para una comprensión sociológica de la imagen. Universitas Humanística, 67, 207-221.
Ministerio de Agricultura/ Autoridad Nacional del Agua - MINAGRI-ANA (2010). Estudio hidrológico de las cuencas Huancané y Suches. Volumen I. Informe Final. https://repositorio.ana.gob.pe/handle/20.500.12543/1736
Ministerio del Ambiente - MINAM (2013). Línea base ambiental de la cuenca del lago Titicaca. MINAM. https://sinia.minam.gob.pe/documentos/linea-base-ambiental-cuenca-lago-titicaca
Morán, B., e Hidalgo, A. (2016). Contaminantes en la bahía Puerto Pizarro. Manglar Revista de Investigación Científica, 13(2), 33-42. http://dx.doi.org/10.17268/manglar.2016.014
Moreira-Cevallos, J. E. (2020). Contaminación ambiental de los ríos bravo y muerto, y su incidencia en la salud de los habitantes de la parroquia Los Esteros, Cantón Manta. Polo del Cococimiento: Revista Cientifico - Profesional, 5(2), 556-578.
Oliver-Parra, A., González-Viana, A., y Grupo de Trabajo de Indicadores Básicos de Salud por Área Básica (GT-IBS) (2020). Facilitando la salud comunitaria. Indicadores básicos de salud por área básica de salud en Cataluña. Gaceta Sanitaria, 34(2), 204-207. https://doi.org/10.1016/j.gaceta.2019.05.012
Osores, F., Rojas, J. E., y Manrique, C. H. (2012). Minería informal e ilegal y contaminación con mercurio en Madre de Dios: Un problema de salud pública. Acta Médica Peruana, 29(1), 38-42.
Pertegal-Felices, M. L., Espín-León, A., y Jimeno-Morenilla, A. (2020). Diseño de un instrumento para medir identidad cultural indígena: caso de estudio sobre la nacionalidad amazónica Waorani. Revista de Estudios Sociales, (71), 51-73. https://doi.org/10.7440/res71.2020.05
Pintos, J. L. (2005). Comunicación, construcción de la realidad e imaginarios sociales. Utopía y Praxis Latinoamericana, 10(29), 37-65.
Quispe, E. (2013). Gobernanza local en red y desarrollo socioeconómico local. Las redes de cooperación intermunicipal en el Perú. UACH-ICHEM.
Randazzo, F. (2012). Los imaginarios sociales como herramienta. Imagonautas: Revista Interdisciplinaria sobre Imaginarios Sociales, 2(2), 77-96.
Rocha-Román, L., Olivero-Verbel, J., y Caballero-Gallardo, K. R. (2018). Impacto de la minería del oro asociado con la contaminación por mercurio en suelo superficial de San Martín de Loba, Sur de Bolívar (Colombia). Revista Internacional de Contaminacion Ambiental, 34(1), 93-102. https://doi.org/10.20937/RICA.2018.34.01.08
Salazar, R., y Castelán, C. A. (2011). Reseña: Imaginario social: Creación de sentido. Raúl Enrique Anzaldúa Arce (Comp.). Revista de Ciencias Sociales (Ve), XVII(4), 711-714.
Sandoval, C. A. (2002). Investigación cualitativa. Instituto Colombiano para el Fomento de la Educación Superior, ICFES.
Thompson, E. P. (1995). Costumbres en común. Editorial CRÍTICA.
Volke, T., Velasco, J. A., y De la Rosa, D. A. (2005). Suelos contaminados por metales y metaloides: Muestreo y alternativas para su remediación. Secretaría de Medio Ambiente y Recursos Naturales - Instituto Nacional de Ecología.
Walter, M. (2009). Conflictos ambientales, socioambientales, ecológico distributivos, de contenido ambiental. Reflexionando sobre enfoques y definiciones. CIP-Ecosocial - Boletín ECOS, 6, 1-9.
Weber, M. (2002). Economía y sociedad: Esbozo de sociología comprensiva. Fondo de Cultura Económica.
Yacoub, C., Vos, J., y Boelens, R. (2016). Hydro-social landscapes and mining in Cajamarca, Peru: Environmental monitoring as political tools. Agua y Territorio, (7), 163-175. https://doi.org/10.17561/at.v0i7.2971
Notas