Review
Damage Control in Penetrating Liver Trauma: Fear of the Unknown
Control de Daños en Trauma Hepático Penetrante: El Miedo a Lo Desconocido
Damage Control in Penetrating Liver Trauma: Fear of the Unknown
Colombia Médica, vol. 51, no. 4, e4134365, 2020
Universidad del Valle
Received: 06 February 2020
Revised document received: 02 November 2020
Accepted: 11 December 2020
Abstract: The liver is the most commonly affected solid organ in cases of abdominal trauma. Management of penetrating liver trauma is a challenge for surgeons but with the introduction of the concept of damage control surgery accompanied by significant technological advancements in radiologic imaging and endovascular techniques, the focus on treatment has changed significantly. The use of immediately accessible computed tomography as an integral tool for trauma evaluations for the precise staging of liver trauma has significantly increased the incidence of conservative non-operative management in hemodynamically stable trauma victims with liver injuries. However, complex liver injuries accompanied by hemodynamic instability are still associated with high mortality rates due to ongoing hemorrhage. The aim of this article is to perform an extensive review of the literature and to propose a management algorithm for hemodynamically unstable patients with penetrating liver injury, via an expert consensus. It is important to establish a multidisciplinary approach towards the management of patients with penetrating liver trauma and hemodynamic instability. The appropriate triage of these patients, the early activation of an institutional massive transfusion protocol, and the early control of hemorrhage are essential landmarks in lowering the overall mortality of these severely injured patients. To fear is to fear the unknown, and with the management algorithm proposed in this manuscript, we aim to shed light on the unknown regarding the management of the patient with a severely injured liver.
Key words: REBOA, REBOVC, penetrating hemodynamically unstable liver trauma, blood loss Surgical, laparotomy, abdominal Injuries, liver, hospital emergency service, algorithms.
Resumen: El hígado es el órgano solido más comúnmente lesionado en casos de trauma abdominal. El manejo del trauma penetrante hepático es un dilema para los cirujanos. Sin embargo, con la introducción del concepto de la cirugía de control de daños y los avances tecnológicos en imagenología y técnicas endovasculares han permitido que el enfoque del tratamiento cambie. La disponibilidad inmediata de la tomografía computarizada permite estadificar el grado de la lesión e incrementar la posibilidad de un manejo conservador en pacientes hemodinámicamente estables con trauma hepático. El trauma hepático severo que se asocia con inestabilidad hemodinámica tiene una alta mortalidad debido a la hemorragia activa. El objetivo de este artículo es proponer un algoritmo de manejo producto de un consenso de expertos acerca del abordaje de los pacientes hemodinámicamente inestables con trauma hepático penetrante. El manejo debe ser por parte de un equipo multidisciplinario que comienza desde la evaluación inicial de los pacientes, la activación temprana de protocolo de transfusión masiva y el control temprano de la hemorragia, siendo estos aspectos esenciales para disminuir la mortalidad. El miedo a lo desconocido es el dilema quirúrgico donde existen pocas opciones y es imperante decisiones rápidas y oportunas; por esta razón, se propone dar una luz de guía sobre lo desconocido respecto al manejo del paciente con trauma hepático severo.
Palabras clave: REBOA, REBOVC, trauma hepático penetrante con inestabilidad hemodinámica, pérdida quirúrgica de sangre, laparotomía, lesiones abdominales, hígado, servicio de emergencia hospitalario, algoritmos.
Remark

Introduction
The liver is the most commonly affected solid organ in cases of abdominal trauma 1. Management of penetrating liver trauma is a challenge for surgeons but with the introduction of the concept of Damage Control Surgery (DCS) accompanied by significant technological advancements in radiologic imaging and endovascular techniques, the focus on treatment has changed significantly. The use of immediately accessible Computed Tomography (CT) as an integral tool for trauma evaluations for the precise staging of liver trauma has significantly increased the incidence of conservative non-operative management (NOM) in hemodynamically stable trauma victims with liver injuries 2,3. However, complex liver injuries accompanied by hemodynamic instability are still associated with high mortality rates due to ongoing hemorrhage 4,5. Even to this day in age, these injuries create a sense of fear among the treating surgical staff mostly based on their own personal inexperience: “To fear is to fear the unknown.” The aim of this article is to reduce this fear by performing an extensive review of the literature and proposing a management algorithm for hemodynamically unstable patients with penetrating liver injury, via an expert consensus from the Trauma and Emergency Surgery Group (CTE) of Cali, Colombia.
This article is a consensus that synthesizes the experience earned during the past 30 years in trauma critical care management of the severely injured patient from the Trauma and Emergency Surgery Group (CTE) of Cali, Colombia which is made up of experts from the University Hospital Fundación Valle del Lili, the University Hospital del Valle "Evaristo García", the Universidad del Valle and Universidad Icesi, the Asociación Colombiana de Cirugia, the Pan-American Trauma Society and the collaboration of national and international specialists of the United States of America and Latin America.
Liver Trauma
Liver injury occurs mainly in males under the age of 40 and worldwide the most common mechanism is blunt trauma which accounts for more than two-thirds of them 6-8. In Latin-America however, the most common mechanism of liver trauma is penetrating injury (62%) and in Colombia the most common penetrating mechanism is gunshot wounds (88.64%), followed by stab wounds (11.36%) 1. We have also found that 60% of patients who have penetrating liver trauma have a severe injury that requires complex surgical repair (AAST Grades III-V) (Table 1) 9,10. Approximately 86% of these patients have concomitant intra-abdominal injuries which include the colon (34%), followed by the stomach and duodenum (30%) 6. Overall mortality ranges between 22% - 66% and factors such as age over 65 and low socio-economic status are associated with higher mortality rates 1,6,8,11.
The high rate of liver injury in cases of abdominal trauma can be explained by the location of the organ and its size. Penetrating injuries to the liver can cause severe hemorrhage that requires early surgical intervention, in which a rapid control of the source of bleeding should be achieved given that hemorrhage is the main cause of death in these patients 12,13. Inadequate or delayed control of ongoing surgical hemorrhage can lead to the lethal diamond of hypothermia, coagulopathy, acidosis, and hypocalcemia. This is why patients require correction of these parameters via damage control resuscitation (DCR) and rewarming in the intensive care unit (ICU) prior to definitive surgical repair.
Initial Approach and Diagnosis
Liver trauma management in hemodynamically stable patients has rapidly evolved and NOM is currently the standard of care when feasible. Up to 33% of cases of penetrating liver trauma can be treated with NOM and close ICU surveillance 3,7. But such care is not indicated in patients who arrive to the Emergency Department (ED) hemodynamically unstable (Systolic Blood Pressure (SBP) <90 mmHg), those who are not responders to initial resuscitation and/or have positive peritoneal signs on initial examination. These patients should undergo immediate stabilization according to ATLS guidelines, follow DCR principles, and require surgical intervention 14.
Surgical Management of Hemodynamically Unstable Penetrating Liver Injuries
DCS has been proposed as the standard of care for cases of severe liver trauma with hemodynamic instability that require initial operative management, which consists of an abbreviated laparotomy, liberal use of the Pringle Maneuver, an effective peri-hepatic packing, intra-hepatic selective vessel ligation (SVL), routine use of angiography for possible embolization and early ICU transfer for correction of patient’s physiology abnormalities 15,16. We prospectively evaluated patients with penetrating liver trauma and found that 77% (68) received DCS with an overall mortality of 15.9%. In our review of these cases, we discovered that there were no clear-cut indications or consensus on their management and steps to follow 9,17.
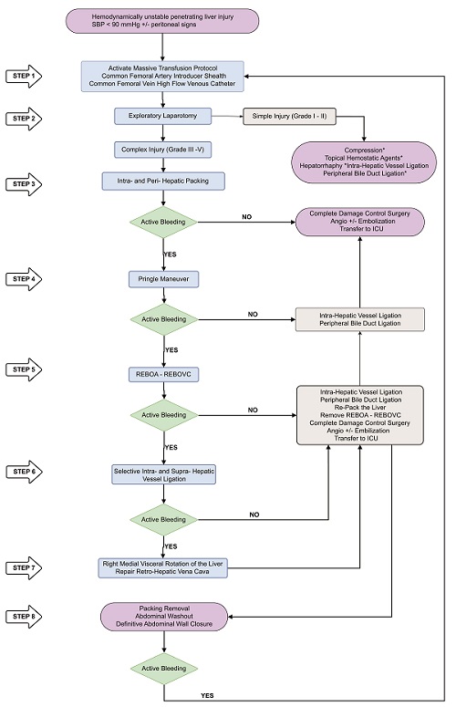
Herein, based on our experience and with the consensus of leading experts in trauma care we propose a new algorithm for the management of penetrating liver trauma patient that arrives hemodynamically unstable (Figure 1):

STEP 1: Massive transfusion protocol (MTP) is activated, an introducer sheath is inserted via the common femoral artery and a high flow venous catheter is placed via the common femoral vein. This can be done in the ED and/or in the operating room (OR).
STEP 2: An exploratory laparotomy is performed immediately; the hemoperitoneum is evacuated, quantified, and auto-transfused when possible, followed by a systematic four-quadrant abdominal cavity packing. Time is given to the anesthesiologist for DCR via the previously activated MTP. Systematic four-quadrant unpacking leaving the right upper quadrant last. A direct exam of the liver is performed to identify if the injury is simple (AAST Grade I-II) or complex (AAST Grade III-V) (Table 1). If the liver injury is simple without active bleeding then perform direct compression, apply topical hemostatic agents and/or perform simple primary suture repair (hepatorrhaphy). Even simple liver lacerations may require direct selective intra-hepatic vessel and/or peripheral bile duct ligation.
STEP 3: Complex liver injuries with active bleeding require direct packing of the injury site alongside peri-hepatic packing. If the bleeding stops, then complete DCS and leave the patient packed. The patient should immediately undergo a liver angiogram in the angio/hybrid room to further delineate any ongoing surgical bleeding that if present should be managed with selective endovascular angioembolization. The patient should then be transferred to the ICU to complete DCR, rewarming, acid-base, coagulopathy, and hypocalcemia correction.
STEP 4: If bleeding persists then a Pringle Maneuver should be performed and time is given to the anesthesiologist to catch up and achieve DCR.
If the bleeding is controlled and the patient regains hemodynamic stability, then the wound should be unpacked and selective vessel and/or peripheral bile duct ligation of the exposed liver laceration should be performed. Once this is done then the Pringle should be removed and the repair re-examined to rule out any ongoing surgical bleeding.
If ongoing surgical bleeding is present, then the Pringle Maneuver should be reapplied and the suture ligation of the bleeding vessel performed. This step can be repeated as needed notwithstanding that the Pringle Maneuver should not be in place more than 30 minutes at any given continuous time span. The patient should then be re-packed and DCS completed.
All patients should undergo a liver angiogram in the angio/hybrid room to further delineate any ongoing surgical bleeding that if present should be managed with selective endovascular angioembolization. The patient should then be transferred to the ICU to complete DCR, rewarming, acid-base, coagulopathy and hypocalcemia correction.
STEP 5: If despite intra and peri-hepatic packing and a Pringle Maneuver in place, there is still active surgical bleeding from the liver then the placement and inflation of a Resuscitative Endovascular Balloon Occlusion of the Aorta (REBOA) catheter in Zone I should be considered via the previously placed femoral arterial line. Simultaneously, the large high flow femoral venous catheter should be exchanged over a guidewire for an introducer sheath with the aim of floating up and inflating a Resuscitative Endovascular Balloon Occlusion of the Vena Cava (REBOVC) at the level of the retrohepatic vena cava with the goal of achieving proximal and distal vascular control of a possible retro/suprahepatic vessel injury.
STEP 6: Once placement confirmation of both the REBOA and the REBOVC has been achieved (Figure 2) then unpacking of the liver with selective ligation of all mayor intra-hepatic and/or suprahepatic bleeding vessels should be done. If surgical bleeding control is achieved, then re-pack the liver, remove the REBOA/REBOVC re-confirming control of hemorrhage and complete DCS. The patient should undergo a liver angiogram in the angio/hybrid room to further delineate any ongoing surgical bleeding that if present should be managed with selective endovascular angioembolization. The patient should then be transferred to the ICU to complete DCR, rewarming, acid-base, coagulopathy, and hypocalcemia correction.
STEP 7: If surgical bleeding is not achieved then the source is an injury of the retrohepatic vena cava and a right medial visceral rotation of the liver is required to expose and repair the injury. If surgical bleeding control is achieved, then re-pack the liver, remove the REBOA/REBOVC re-confirming control of hemorrhage and complete DCS. The patient should undergo a liver angiogram in the angio/hybrid room to further delineate any ongoing surgical bleeding that if present should be managed with selective endovascular angioembolization. The patient should then be transferred to the ICU to complete DCR, rewarming, acid-base, coagulopathy, and hypocalcemia correction.
STEP 8: Once the patient has been adequately resuscitated in the ICU (between 24-72 hours), then the patient should be taken back to the OR for packing removal, abdominal washout and definitive abdominal wall closure. If the patient suffered sustained any associated bowel injuries that were initially managed by resection and left in discontinuity then bowel continuity should be restored at this time if feasible. If liver bleeding ensues then follow Steps 1-7 again until control of surgical bleeding has been achieved.

Discussion
A consensus on the management of penetrating liver trauma with hemodynamic instability is critical due to its high mortality rate and the different approaches to resolve them among surgeons throughout the world. The later has hindered the decision-making process of many physicians when confronted with these scenarios 18,19. We propose a new clear management algorithm in which damage control strategies have been included and we introduce the use of REBOA and REBOVC as adjuvants for hemorrhage control.
Mortality rates of severe liver injuries can be up to 70%, and the main determinants of outcome are initial pH, base deficit, intraoperative blood loss and post-traumatic coagulopathy 11,16,20. This explains the need for early activation of an institutional MTP in these cases to effectively stabilize the patient. Current surgical management of liver hemorrhage is based on direct pressure, packing of the wound, the Pringle Maneuver; hepatorrhaphy, selective vessel ligation, leaving the abdomen open and completion of DCR in the ICU 21. It is also important to reiterate the importance of not removing the abdominal packing prior to the initial 24 hours of DCS given the high incidence of rebleeding which is three times higher than those patients in which packing was removed after the first 24 hours from their initial laparotomy 22,23.
REBOA has emerged as a useful tool to temporarily stop the bleeding in cases of Non-Compressible Torso Hemorrhage (NCTH). The REBOA allows not only proximal control of the source of hemorrhage but also promotes the perfusion of vital organs including the heart and brain 24. The concomitant use of REBOVC along with a REBOA and a Pringle Maneuver has been previously described in the literature to facilitate a combined endovascular and open isolation of the liver in cases of severe penetrating liver injuries with ongoing hemorrhage 21,15-27. Recently, this proposal of penetrating liver trauma was included in the guideline of liver trauma by the World Society of Emergency Surgery (WSES) 27. Colombia has evolved to become one of the world leaders in the use of REBOA especially regarding its use in penetrating trauma 28-31.
Conclusion
It is important to establish a multidisciplinary approach towards the management of patients with penetrating liver trauma and hemodynamic instability. The appropriate triage of these patients, the early activation of an institutional MTP, and the early control of hemorrhage are essential landmarks in lowering the overall mortality of these severely injured patients. To fear is to fear the unknown, and with the management algorithm proposed in this manuscript, we aim to shed light on the unknown regarding the management of the patient with a severely injured liver.
Acknowledge:
Thanks for the illustrations and the design of the cover to the Anatomical Draftsman Fabian R. Cabrera P. Professor of the Design Department of the Faculty of Integrated Arts of the Universidad del Valle
References
1. Zago TM, Pereira BM, Nascimento B, Alves MSC, Calderan TRA, Fraga GP. Trauma hepático: Uma experiência de 21 anos. Rev Col Bras Cir. 2013; 40: 318-22. doi: 10.1590/S0100-69912013000400011.
2. Petrowsky H, Raeder S, Zuercher L, Platz A, Simmen HP, Puhan MA, et al. A quarter century experience in liver trauma: A plea for early computed tomography and conservative management for all hemodynamically stable patients. World J Surg. 2012; 36: 247-54. doi: 10.1007/s00268-011-1384-0.
3. MacGoey P, Navarro A, Beckingham IJ, Cameron IC, Brooks AJ. Selective non-operative management of penetrating liver injuries at a UK tertiary referral centre. Ann R Coll Surg Engl. 2014; 96: 423-6. doi: 10.1308/003588414X13946184901524.
4. Asensio JA, Roldín G, Petrone P, Rojo E, Tillou A, Kuncir E, et al. Operative management and outcomes in 103 AAST-OIS grades IV and V complex hepatic injuries: Trauma surgeons still need to operate, but angioembolization helps. J Trauma. 2003; 54:647-54. doi: 10.1097/01.TA.0000054647.59217.BB.
5. Doklestic K, Djukic V, Ivancevic N, Gregoric P, Loncar Z, Stefanovic B, et al. Severe blunt hepatic trauma in polytrauma patien - Management and outcome. Srp Arh Celok Lek. 2015; 143: 416-22. doi: 10.2298/SARH1508416D.
6. Kalil M, Amaral IMA. Avaliação epidemiológica de vítimas de trauma hepático submetidas a tratamento cirúrgico. Rev Col Bras Cir. 2016; 43: 22-7. doi: 10.1590/0100-69912016001006.
7. Prichayudh S, Sirinawin C, Sriussadaporn S, Pak-Art R, Kritayakirana K, Samorn P, et al. Management of liver injuries: Predictors for the need of operation and damage control surgery. Injury. 2014; 45: 1373-7. doi: 10.1016/j.injury.2014.02.013.
8. Chien LC, Lo SS, Yeh SY. Incidence of liver trauma and relative risk factors for mortality: Apopulation-based study. J Chinese Med Assoc. 2013; 76: 576-82. doi: 10.1016/j.jcma.2013.06.004.
9. Ordoñez CA, Parra MW, Salamea JC, Puyana JC, Millán M, Badiel M, et al. A Comprehensive Five-Step Surgical Management Approach to Penetrating Liver Injuries That Require Complex Repair. J Trauma Acute Care Surg. 2013; 72: 207-11.
10. Kozar RA, Crandall M, Shanmuganathan K, Zarzaur BL, Coburn M, Cribari C, et al. Organ injury scaling 2018 update: Spleen, liver, and kidney. J Trauma Acute Care Surg. 2018; 85: 1119-22. doi: 10.1097/TA.0000000000002058.
11. Chen RJ, Fang JF, Lin BC, Hsu YP, Kao JL, Chen MF. Factors determining operative mortality of grade V blunt hepatic trauma. J Trauma. 2000; 49: 886-91. doi: 10.1097/00005373-200011000-00016.
12. Kaptanoglu L, Kurt N, Sikar HE. Current approach to liver traumas. Int J Surg. 2017; 39: 255-9. doi: 10.1016/j.ijsu.2017.02.015.
13. Ditzel RM, Anderson JL, Eisenhart WJ, Rankin CJ, DeFeo DR, Oak S, et al. A review of transfusion- And trauma-induced hypocalcemia: Is it time to change the lethal triad to the lethal diamond? J Trauma Acute Care Surg. 2020; 88: 434-9. doi: 10.1097/TA.0000000000002570.
14. Biffl WL, Moore EE. Management guidelines for penetrating abdominal trauma. Curr Opin Crit Care. 2010; 16: 609-17. doi: 10.1097/MCC.0b013e32833f52d2.
15. Di Saverio S, Sibilio A, Coniglio C, Bianchi T, Biscardi A, Villani S, et al. A proposed algorithm for multimodal liver trauma management from a surgical trauma audit in a western European trauma center. Minerva Anestesiol. 2014;80:1205-16.
16. Lin BC, Fang JF, Chen RJ, Wong YC, Hsu YP. Surgical management and outcome of blunt major liver injuries: Experience of damage control laparotomy with perihepatic packing in one trauma centre. Injury. 2014;45:122-7. doi: 10.1016/j.injury.2013.08.022.
17. Lamb CM, Garner JP. Selective non-operative management of civilian gunshot wounds to the abdomen: A systematic review of the evidence. Injury. 2014; 45: 659-66. doi: 10.1016/j.injury.2013.07.008.
18. Yu WY, Li QJ, Gong JP. Treatment strategy for hepatic trauma. Chinese J Traumatol. 2016; 19: 168-71. doi: 10.1016/j.cjtee.2015.09.011.
19. Kobayashi LM, Costantini TW, Hamel MG, Dierksheide JE, Coimbra R. Abdominal vascular trauma. Trauma Surg Acute Care Open. 2016; 1(1):e000015. doi: 10.1136/tsaco-2016-000015.
20. Di Saverio S, Catena F, Filicori F, Ansaloni L, Coccolini F, Keutgen XM, et al. Predictive factors of morbidity and mortality in grade IV and v liver trauma undergoing perihepatic packing: Single institution 14 years experience at European trauma centre. Injury. 2012;43:1347-54. doi: 10.1016/j.injury.2012.01.003.
21. Beitner MM, Suh N, Dowling R, Miller JA. Penetrating liver injury managed with a combination of balloon tamponade and venous stenting. A case report and literature review. Injury. 2012; 43: 119-22. doi: 10.1016/j.injury.2011.08.028.
22. Ordoñez C, Pino L, Badiel M, Sanchez A, Loaiza J, Ramirez O, et al. The 1-2-3 approach to abdominal packing. World J Surg. 2012; 36: 2761-6. doi: 10.1007/s00268-012-1745-3.
23. Misselbeck TS, Teicher EJ, Cipolle MD, Pasquale MD, Shah KT, Dangleben DA, et al. Hepatic angioembolization in trauma patients: Indications and complications. J Trauma - Inj Infect Crit Care. 2009; 67: 769-73. doi: 10.1097/TA.0b013e3181b5ce7f.
24. Manzano-Nunez R, Herrera-Escobar JP, DuBose J, Hörer T, Galvagno S, Orlas CP, et al. Could resuscitative endovascular balloon occlusion of the aorta improve survival among severely injured patients with post-intubation hypotension? Eur J Trauma Emerg Surg. 2018; 44: 527-33. doi: 10.1007/s00068-018-0947-2.
25. Ordoñez CA, Herrera-Escobar JP, Parra MW, Rodriguez-Ossa PA, Puyana JC, Brenner M. A severe traumatic juxtahepatic blunt venous injury. J Trauma Acute Care Surg. 2016; 80: 674-6. doi: 10.1097/TA.0000000000000979.
26. Rezende-Neto JB, Al-Kefeiri G, Strickland M, Prabhudesai V, Rizoli SB, Rotstein O. Three sequential balloon catheters for vascular exclusion of the liver and aortic control (one REBOA and two REBOVCs): a hemorrhage control strategy in suprahepatic vena cava injuries. Panam J Trauma, Crit Care Emerg Surg. 2018; 7: 114-22. doi: 10.5005/jp-journals-10030-1214.
27. Coccolini F, Coimbra R, Ordonez C, Kluger Y, Vega F, Moore EE, et al. Liver trauma: WSES 2020 guidelines. World J Emerg Surg. 2020; 15(1):24. doi: 10.1186/s13017-020-00302-7.
28. Ordoñez CA, Khan M, Cotton B, Perreira B, Brenner M, Ferrada P, et al. The colombian experience in resuscitative endovascular balloon occlusion of the aorta (REBOA): The progression from a large caliber to a low-profile device at a level I trauma center. Shock. 2020. doi: 10.1097/SHK.0000000000001515.
29. Ordoñez CA, Parra MW, Manzano-Nunez R, Herrera-Escobar JP, Serna JJ, Rodriguez Ossa P, et al. Intraoperative combination of resuscitative endovascular balloon occlusion of the aorta and a median sternotomy in hemodynamically unstable patients with penetrating chest trauma: Is this feasible? J Trauma Acute Care Surg. 2018; 84: 752-7. doi: 10.1097/TA.0000000000001807.
30. Ordonez CA, Nunez RM, Parra MW, Herrera Escobar JP, Rodriguez F, Vidal M, et al. Common complications after the use of resuscitative endovascular balloon occlusion of the aorta (REBOA). J Am Coll Surg. 2017; 225: S52-3. doi: 10.1016/j.jamcollsurg.2017.07.102.
31. Ordoñez CA, Rodríguez F, Parra M, Herrera JP, Guzmán-Rodríguez M, Orlas C, et al. Resuscitative Endovascular Balloon of the Aorta is feasible in penetrating chest trauma with major hemorrhage: Proposal of a new institutional deployment algorithm. J Trauma Acute Care Surg. 2020; 89(2):311-319. doi: 10.1097/TA.0000000000002773.
Author notes
Corresponding author: Carlos A. Ordonez, MD, FACS. Division of Trauma and Acute Care Surgery, Department of Surgery. Fundación Valle del Lili. Cali, Colombia; Division of Trauma and Acute Care Surgery, Department of Surgery, Universidad del Valle, Cali, Colombia; Universidad Icesi, Cali, Colombia. Email: ordonezcarlosa@gmail.com, carlos.ordonez@fvl.org.co
Conflict of interest declaration