Artículos
Received: 14 March 2024
Accepted: 17 September 2024
DOI: https://doi.org/10.30849/ripijp.v57i1.1617
Abstract: Background: Process-Based Therapy (PBT) focuses on understanding and guiding individual change processes, diverging from group-based analyses. The approach tailor’s treatment to address individual issues, emphasizing measurable change processes for effective treatment, while recognizing that effective treatments are not constrained by a specific therapeutic orientation or strategy. The process-based assessment tool (PBAT) was developed to provide researchers and practitioners with a guide to a minimal viable set of process-based items. The PBAT is an item pool designed for intensive longitudinal clinical assessment, developed based on the PBT model. Objective: The present study aims to translate and cross-culturally adapt the PBAT into Brazilian Portuguese. Method: The cross-cultural adaptation process balances literal translation components from one language to the other and an adaptation process that takes into account the culture of the target population. The cross-cultural adaptation process occurred in four major steps: i) translation process; ii) back translation process; iii) evaluation of the semantic equivalence of the preliminary Portuguese version; and iv) pre-test. Result:The analysis of the results from the target population's evaluation was predominantly qualitative, supplemented with indicators such as the Content Validity Index (CVI) to identify potential items requiring adjustments. The results may suggest the effectiveness of the iterative refinement process, potentially increasing confidence in the accuracy and relevance of the translated PBAT for the Portuguese-speaking population. Conclusion: Future research endeavors may benefit from the translated PBAT, enabling a comprehensive exploration of within-person processes and fostering advancements in evidence-based practices.
Keywords: Process-based therapy, functional analysis, cross-cultural comparison, idiographic, experience sampling.
Resumo: A Terapia Baseada em Processos (PBT) foca na compreensão e orientação de processos de mudança individuais, divergindo das análises nomotéticas. Essa abordagem adapta o tratamento para abordar questões individuais, enfatizando processos de mudança mensuráveis para um tratamento eficaz, reconhecendo que tratamentos eficazes não estão restritos a uma orientação ou estratégia terapêutica específica. A ferramenta de avaliação baseada em processos (PBAT) foi desenvolvida para fornecer aos pesquisadores e clínicos um guia para um conjunto mínimo viável de itens baseados em processos. O PBAT é um conjunto de itens concebido para avaliação clínica longitudinal intensiva, desenvolvido com base no modelo da PBT. Este estudo tem como objetivo realizar a tradução e adaptação transcultural do PBAT para o português brasileiro. Esse processo equilibra componentes de tradução literal de um idioma para outro e um processo de adaptação que leva em conta a cultura da população-alvo. O processo de adaptação transcultural ocorreu em quatro grandes etapas: i) tradução; ii) retrotradução; iii) avaliação da equivalência semântica da versão preliminar em português; e iv) pré-teste. A análise dos resultados da avaliação da população-alvo foi predominantemente qualitativa, complementada com indicadores como o Coeficiente de Validade de Conteúdo, identificando potenciais itens que requerem ajustes. Os resultados sugerem a eficácia do processo de refinamento iterativo, aumentando potencialmente a confiança na relevância do PBAT traduzido para a população de língua portuguesa. Futuros esforços de investigação podem se beneficiar da versão em português do PBAT, permitindo uma exploração abrangente de processos intrapessoais e promovendo avanços em práticas baseadas em evidências.
Palavras-chave: Terapia baseada em processos, análise funcional, comparação transcultural, ideográfico, amostragem por experiência.
Introduction
The third edition of the Diagnostic and Statistical Manual of Mental Disorders (DSM) introduced a systematization of clinical conditions and established a new paradigm regarding psychiatric disorders ( Alvarenga et al., 2009). As Molenaar (2008) pointed out, the "homogeneous populations" promised by the diagnostic categories in the DSM were never truly achieved, arguing that without homogeneity, it is mathematically impossible to generalize from group analyses to individuals. Although manuals like the DSM and International Statistical Classification of Diseases (ICD) hold pragmatic importance as a common language, they can pose problems when an essentialist perspective is assumed, entailing a stance of diagnostic literalism and presupposing an inherent equivalence between the diagnosis and mental health issues. This assumption may introduce a distortion that hinders their utility as guides for interventions ( Fried, 2022; Kendler et al., 2011).
The protocol-for-syndrome logic is based on and closely tied to treatment outcomes, with the goal of investigating whether an intervention is effective or not. However, this approach provides little or no consideration of the processes that occur during treatment ( Fried et al., 2017; Hofmann & Curtiss, 2018). In contrast, Process-based therapy (PBT) offers an alternative approach to understanding and treating psychological problems while promoting human well-being. PBT does not propose a new treatment method but rather presents a novel way of conceptualizing treatment approaches ( Hofmann et al., 2021), making it a promising evidence-based therapy model. The objective of PBT is to advance the understanding and direction of change processes in a given individual and move away from nomothetic group-based analyses, which tend to overlook crucial individual processes that can be vital for effective and efficient treatment ( Hofmann & Hayes, 2019).
PBT conceptualizes treatment according to each patient's unique characteristics and the specific effects of the intervention, aiming to alter biopsychosocial processes. Emphasizing function over content, PBT focuses on identifying key change processes tailored to each individual's specific context and circumstances ( Hofmann et al., 2021). Thus, treatment is adapted to address the specific issues of each person in the present moment, while recognizing that effective treatments are not constrained by a specific therapeutic orientation or strategy. Instead, it centers on specific and measurable change processes that can address individual problems and promote well-being ( Hofmann et al., 2021; Hofmann & Hayes, 2019).
To address the challenge of accommodating diverse therapeutic orientations, PBT requires a sufficiently comprehensive model capable of integrating various perspectives in the field of psychotherapy. With the purpose of serving as a model of models (metamodel), it draws upon the science of evolution, a profoundly accepted field across different disciplines. Consequently, the Extended Evolutionary Metamodel (EEMM) lies at the core of PBT, serving as a system that organizes processes. It applies evolutionary concepts of variation, selection, and retention, appropriate to the context, to key dimensions and biopsychosocial levels related to human suffering, problems, and functioning ( Hayes et al., 2020).
As clinicians, we closely monitor our clients' thoughts, emotions, changes in attention, sense of identity, motivation, and behaviors, while also increasing awareness of relevant bio-physiological and sociocultural domains that pertain to our clients' objectives ( Hofmann et al., 2021). By examining these areas in terms of change processes and linking the data to intervention decisions, we can have concrete tools to apply an evidence-based functional analytic framework, thereby identifying and focusing on change processes that can help clients achieve their goals ( Hayes & Hofmann, 2018; Hofmann et al., 2021).
The process-based assessment tool (PBAT) is an item pool designed for intensive longitudinal clinical assessment, developed based on the EEMM ( Ciarrochi et al., 2022). The PBAT aims to provide researchers and practitioners with a guide to a minimal, viable set of process-based items they can use to model and predict important change processes that may interact to foster clinical outcomes ( Ciarrochi et al., 2022). A preliminary validation of PBAT were conducted to a sample of 598 participants (290 males; 302 females; 6 unidentified. Mean age = 32.6) ( Ciarrochi et al., 2022).
The present study aims to translate and cross-culturally adapt the PBAT into Brazilian Portuguese, making it a valuable contribution to advancing process-based therapy in this linguistic and cultural context.
Method
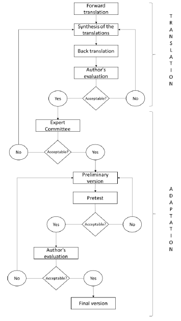
The process of translation and adaptation is far more intricate than a mere literal translation of items, as it may result in incomprehensible sentences or ones that lack coherence with the fluency of the target language ( Hambleton, 1996; Hambleton & Li, 2005; Reichenheim & Moraes, 2007). Therefore, the cross-cultural translation and adaptation process followed a structured approach involving various stages ( Figure 1), in accordance with the guidelines outlined in the existing literature ( Beaton et al., 2000; Borsa et al., 2012; Cassepp-Borges et al., 2010).
This research was approved by the Ethics and Research Committee at the Institute of Psychiatry, Federal University of Rio de Janeiro (Certificate of Presentation of Ethical Appreciation: 53236821.8.0000.5263).

Forward translation
The first stage involved the translation phase, where two translators participated, each unaware of the other's work, to minimize the risk of linguistic, cultural, theoretical, and practical biases ( Cassepp-Borges et al., 2010). The translators were proficient in the original instrument's language (English) and native speakers of the target language (Portuguese). Their combined expertise allowed them to identify linguistic nuances and achieve a more culturally appropriate adaptation. Consistent with the literature's recommendation ( Beaton et al., 2000), translator 1 (T1) had familiarity with the construct under study, thus focusing on scientific rigor during the translation process. In contrast, translator 2 (T2) was a layperson, providing insights into the language used by the target audience.
Synthesis
Upon completion of the translations, a synthesis of the translated versions was performed. This phase involved evaluating semantic, idiomatic, conceptual, linguistic, and contextual discrepancies among the translations to arrive at a unified version. Professionals familiar with the original instrument participated in this stage.
Back translation
The subsequent stage involved back-translation, wherein the instrument was translated back to its original language. This allowed the author of the original version to assess the quality of the adapted version and ensure the maintenance of linguistic equivalence. Similar to the first stage, two translators participated in this process. In accordance with the literature's recommendation that one translator should be a native speaker of the target language of the instrument (Portuguese) and fluent in the original language (English), while the other should be a native speaker of the original language and fluent in the target language ( Beaton et al., 2000), an attempt was made to find suitable candidates. However, due to the challenge of locating a native English speaker with proficiency in Portuguese, an alternative approach was adopted. Two Brazilian individuals residing in the United States, who were well-acquainted with both languages and immersed in the culture, were selected to participate in this stage. Their unique linguistic and cultural background ensured a comprehensive and accurate back-translation process.
Expert comitee
Following the author's evaluation, an expert committee comprising three professionals with expertise in EEMM and/or psychometrics provided their insights. The committee assessed various aspects, including layout, structure, instrument instructions, and the comprehensiveness and adequacy of expressions used in the items.
Pretest
Following the construction of the preliminary version, the final step involved a pretest. In this stage, participants ( Table 1) evaluated the clarity, adequacy, and understanding of each item on a scale of 1 to 5. To ensure representation from diverse regions across Brazil, an electronic form was created, encompassing all items for evaluation. To complete the questionnaire, all items had to be answered. Additionally, participants were asked for their suggestions regarding any necessary modifications to the items. The invitation to participate and the link with the questionnaire was disseminated by social networks. Before evaluating each item of the instrument, the participants agreed to the Informed Consent Form, which provided them with a comprehensive understanding of the investigation to be conducted, including its risks and benefits. Consistent with literature recommendations, the sample size for this phase exceeded 30 participants ( Beaton et al., 2000). The analysis of the results from the target population's evaluation was predominantly qualitative, supplemented with indicators such as the Content Validity Index (CVI) to identify potential items requiring adjustments.

Results
The synthesis of the translations, the forward translations (T1, T2), back-translations (B1, B2) and the original items in English are presented in Table 2.
Regarding to the synthesis of the translations, there were three possibilities to come to a decision for each item: i) choosing one of the two translations; ii) combining the two translations; iii) elaborating a third possible translation based on both translations. Both translations (T1/T2) were quite similar. We often opted for the one with a structure and word choice more accessible to the general population. In some cases, we elaborated a third translation when there was a discrepancy between the two translations. This happened with items that were difficult to translate into Portuguese. As is the case of item 7 .“ My thinking got in the way of things that were important to me”.. In item 7, we encountered a translation challenge due to the phrase “my thinking”. In Portuguese, a direct equivalent is not commonly used to express this concept. The original 'thinking' in English functions as a singular noun, referring to a specific and individual cognitive process. Preserving this nominal structure in the translation is crucial to accurately convey the intended meaning. Consequently, both translators proposed adaptations (T1: Minha forma de pensar atrapalhou coisas que eram importantes para mim / T2: Meu jeito de pensar atrapalhou coisas que eram importantes para mim). We discussed both suggestions and choose an alternative that is more usual for the general population ( Meu modo de pensar atrapalhou coisas que eram importantes para mim). By choosing “ Meu modo de pensar”, we recognize the importance of maintaining the nominal structure to express the concept accurately. This option allows the translated phrase to specifically refer to a particular process of thinking, rather than simply referring to “ pensamentos” (thoughts) in a general sense, preserving the emphasis on the personal and individual approach to thinking. We followed a similar approach for item 13 (“I used my thinking in ways that helped me live better”), ensuring consistency with item 7.
In item 20 (“I was intolerant of myself”) there was a discrepancy between the two translations. This discrepancy appears to be akin to that observed in item 7, where a more literal translation seems somewhat awkward in Portuguese. It became evident that a greater adaptation was necessary, prompting the translators to seek a suitable resolution. To address this, the central ideas from both translations were taken into consideration, alongside item 19 (“I was caring and patient towards myself”). As item 19 refers to positive behavior and item 20 to a negative behavior within the same dimension, we chose an alternative translation that was consistent with the concept (“ Eu fui severo (a/e) comigo mesmo (a/e)”).
Finally, we carefully considered the relevance of employing gender-inclusive language, including the use of epicene and gender-neutral forms. Notably, prior research has highlighted the potential for bias in scales utilizing the masculine-generic form ( Vainapel et al., 2015). Consequently, incorporate gender-neutral forms in the translation was considered crucial to mitigate possible distortions in result interpretation, thereby enhancing accuracy and validity in the cross-cultural assessment context.



Back translation
After completing the back-translation phase, a detailed report was prepared, outlining the entire process up to this point, for the original author of the instrument to evaluate in case of any significant conceptual differences. Subsequently, the author offered valuable feedback on the translated items. In item 3, the author questioned the use of the word “ experimentar” (to experience) and suggested retaining the word “ experienciar” (also meaning to experience). Although the term “ experimentar” is more commonly used colloquially in Brazil to express how individuals experience something, we decided to change it to “ experienciar” to maintain closer adherence to the original version.
Regarding item 17 (“I acted in ways that hurt my physical health”), the author noticed that BT1 translated “ saúde física” (physical health) as “ saúde mental” (mental health). BT1 may have been momentarily distracted or biased due to translating a scale in the mental health field. However, the Portuguese version clearly refers to physical health, as pointed out by BT2, and therefore, no changes were necessary for this item.
As for item 19 (“I was caring and patient towards myself”), the author noted that both translators used the word “careful”. However, the intended meaning suggested by the author requires “caring” or even “kind”. Consequently, we rephrased the item. The changes underwent the back-translation process again and were approved by the author ( Table 3).

Expert Committee
The expert committee assessed aspects such as layout, structure, instrument instructions, and the comprehensiveness and adequacy of expressions used in the items. No changes were required regarding the item structure. The committee reaffirmed the importance of using gender-neutral language.
Pretest
Initially, 31 participants responded to the form. For each item, participants evaluated its clarity, adequacy, and comprehension on a scale of 1 to 5. While the evaluation results from the target population tended to be more qualitative, we employed indicators based on the CVI as a parameter to identify potential items for adjustment. A CVI value above 0.8 was considered acceptable. Among the items, only the first one (" Eu consegui mudar meu comportamento, quando a mudança ajudou minha vida" / English: "I was able to change my behavior when changing helped my life") did not meet the CVI criterion (<0.8).
Consequently, we reformulated the item based on i) participants' suggestions, ii) other versions of PBAT, and iii) the comprehension-adapted version of PBAT. The revised item now reads as “ Eu consegui mudar meu comportamento e isso ajudou em minha vida” (back-translation: “I was able to change my behavior, and that has helped me in my life” / “I was able to change my behavior, and it helped in my life”). Subsequently, we resubmitted the revised version for evaluation (n=42), and the reformulated item presented a CVI >0.8.
Discussion
The translation and cross-cultural adaptation of PBAT into Brazilian Portuguese followed a rigorous methodology, encompassing meticulous efforts to maintain the original item's meaning while ensuring suitability for the target culture's population ( Beaton et al., 2000; Borsa et al., 2012; Cassepp-Borges et al., 2010). Multiple groups were involved in the evaluation and validation process, exemplifying the importance of iterative feedback integration to enhance the translated instrument's quality. The utilization of CVI provided a quantitative criterion for decision-making regarding item modifications. In the initial pretest application (N=31), only one item presented a CVI below 0.8, indicating the need for reformulation. Notably, in the second pretest application (N=42), not only did item 1 presented a CVI above 0.8, but all other items remained acceptable. The positive results observed in the evaluation of the revised tool may suggest the effectiveness of the iterative refinement process, potentially increasing confidence in the accuracy and relevance of the translated PBAT for the Brazilian Portuguese-speaking population.
Validation studies are still required; however, conventional psychometric methods may diverge from an idiographic logic as they rely on normative statistical assumptions that examine variation between groups, aiming to generalize the results and explain intraindividual variation. This can be problematic, as such methods can only be employed under highly restrictive and ergodic conditions. Ciarrochi and colleagues ( Ciarrochi et al., 2022) diverged from traditional psychometrics in their validation of the PBAT scale. Instead of seeking latent variables and inter-item consistency, they utilized a machine learning algorithm to evaluate individual PBAT items' relationships with the outcome variables. This approach enabled the identification of high-performing single items, even in the absence of repeated measure data in their initial study. Furthermore, in a time-series fashion, Group Iterative Multiple Model Estimation (GIMME) serves as a valuable tool for bridging the gap between idiographic and nomothetic levels of analysis by primarily focusing on identifying relationships within individual longitudinal networks while taking into account the within-person variability for each individual ( Sanford et al., 2022).
PBAT items were designed to facilitate the study of within-person processes of change, such as in daily diary studies or clinical research utilizing intensive repeated measures ( Ciarrochi et al., 2022). In line with standard procedures in Ecological Momentary Assessment (EMA), the items prioritized behaviors over the content of traits, beliefs, thoughts, schemas, or character aspects, which is commonly observed in other process measures ( Ciarrochi et al., 2022). EMA follows a structured self-report technique that assesses the variables of interest as they occur in everyday life ( Hektner et al., 2007). Consequently, it is crucial to emphasize the idiographic nature of the instrument, tailoring it to individual respondents' preferences. Users are encouraged to specify the preferred time period and context (e.g., in the last hour, during work, this morning) ( Ciarrochi et al., 2022). Moreover, adapting the instrument based on respondents' gender is of utmost importance. Research has emphasized potential biases in scales employing masculine-generic forms ( Vainapel et al., 2015). Due to grammatical gender distinctions in Portuguese, the translation may incorporate gender-specific variations, which might seem unfamiliar to English speakers. In recognition of the significance of employing gender-inclusive language, we conscientiously considered this aspect throughout the adaptation process, ensuring the translated PBAT accommodates diverse gender identities and promotes inclusivity in its application.
In sum, the PBAT is not a scale; rather, it is an item pool intended for idiomatic usage ( Ciarrochi et al., 2022). Therefore, prior to its application, it is imperative to take into account the patient's characteristics and demands, in order to tailor it appropriately by selecting the relevant items, specifying the assessment period, and considering the participant's gender, especially when utilizing the Portuguese version. Furthermore, this cross-cultural translation and adaptation of the PBAT into Portuguese may serve as a basis for adapting the instrument to other Portuguese-speaking cultures, not only in Latin America but also in Africa, Europe, and Asia.
Finally, PBT, as a novel approach to evidence-based therapy, places significant emphasis on individualized change processes while departing from group-based nomothetic methodologies ( Hofmann et al., 2021; Hofmann & Hayes, 2019). The utilization of the PBAT enables the assessment and identification of pertinent therapeutic processes unique to each individual, thereby facilitating treatment customization to address their specific needs in the current context ( Ong et al., 2022; Sanford et al., 2022). This integration of PBT and PBAT in research holds promising potential to advance our understanding of personalized therapeutic interventions and contribute to the advancement of evidence-based practices in the field of psychology and psychotherapy.
The final translated and adapted version of the PBAT can be found for download on the website https://pbatsupport.com/free-download/.
Conclusion
In conclusion, the process of translating and cross-culturally adapting the PBAT into Brazilian Portuguese demonstrated a rigorous and meticulous approach, ensuring the instrument's meaningfulness and suitability for the target population. The results from the Brazilian version of the tool could potentially suggest the effectiveness of the iterative refinement process, which might enhance confidence in the accuracy and relevance of the translated PBAT for the Brazilian Portuguese-speaking population. However, it is important to note that further validation studies are still necessary. PBAT offers a valuable tool for studying processes with enhanced sensitivity and idiographic precision.
Furthermore, PBT emphasizes the importance of personalized therapeutic interventions, departing from traditional group-based approaches. As such, PBAT contribute to an empirical function analysis and holds promising potential to advance the field of evidence-based psychology and psychotherapy, contributing to the development of more personalized and effective interventions for improving individual well-being. Future research endeavors may benefit from the translated PBAT, enabling comprehensive exploration of within-person processes and fostering advancements in evidence-based practices.
References
Alvarenga, M. A. S., Flores-Mendoza, C. E., & Gontijo, D. F. (2009). Evolução do DSM quanto ao critério categorial de diagnóstico para o distúrbio da personalidade antissocial. Jornal Brasileiro de Psiquiatria, 58(4), 258-266. https://doi.org/10.1590/S0047-20852009000400007
Beaton, D. E., Bombardier, C., Guillemin, F., & Ferraz, M. B. (2000). Guidelines for the process of cross-cultural adaptation of self-report measures. Spine, 25(24), 3186-3191. https://doi.org/10.1097/00007632-200012150-00014
Borsa, J. C., Damásio, B. F., & Bandeira, D. R. (2012). Adaptação e validação de instrumentos psicológicos entre culturas: Algumas considerações. Paidéia (Ribeirão Preto), 22(53), 423-432. https://doi.org/10.1590/S0103-863X2012000300014
Cassepp-Borges, V., Balbinotti, M. A., & Teodoro, M. L. (2010). Tradução e validação de conteúdo: Uma proposta para a adaptação de instrumentos. Instrumentação Psicológica: Fundamentos e Práticas, 506-520.
Ciarrochi, J., Sahdra, B., Hofmann, S. G., & Hayes, S. C. (2022). Developing an item pool to assess processes of change in psychological interventions: The Process-Based Assessment Tool (PBAT). Journal of Contextual Behavioral Science, 23, 200-213. https://doi.org/10.1016/j.jcbs.2022.02.001
Fried, E. I. (2022). Studying mental health problems as systems, not syndromes. Current Directions in Psychological Science, 31(6), 500-508. https://doi.org/10.1177/09637214221114089
Fried, E. I., Van Borkulo, C. D., Cramer, A. O. J., Boschloo, L., Schoevers, R. A., & Borsboom, D. (2017). Mental disorders as networks of problems: A review of recent insights. Social Psychiatry and Psychiatric Epidemiology, 52(1), 1-10. https://doi.org/10.1007/s00127-016-1319-z
Hambleton, R. K. (1996). Guidelines for adapting educational and psychological tests.
Hambleton, R. K., & Li, S. (2005). Translation and adaptation issues and methods for educational and psychological tests.
Hayes, S. C., & Hofmann, S. G. (Eds.). (2018). Process-based CBT: The science and core clinical competencies of cognitive behavioral therapy. New Harbinger Publications, Inc.
Hayes, S. C., Hofmann, S. G., & Ciarrochi, J. (2020). A process-based approach to psychological diagnosis and treatment: The conceptual and treatment utility of an extended evolutionary meta model. Clinical Psychology Review, 82, 101908. https://doi.org/10.1016/j.cpr.2020.101908
Hektner, J. M., Schmidt, J. A., & Csikszentmihalyi, M. (2007). Experience sampling method: Measuring the quality of everyday life. Sage Publications.
Hofmann, S. G., & Curtiss, J. (2018). A complex network approach to clinical science. European Journal of Clinical Investigation, 48(8), e12986. https://doi.org/10.1111/eci.12986
Hofmann, S. G., & Hayes, S. C. (2019). The future of intervention science: Process-based therapy. Clinical Psychological Science, 7(1), 37-50. https://doi.org/10.1177/2167702618772296
Hofmann, S. G., Hayes, S. C., & Lorscheid, D. N. (2021). Learning process-based therapy: A skills training manual for targeting the core processes of psychological change in clinical practice. Context Press, an imprint of New Harbinger Publications, Inc.
Kendler, K. S., Zachar, P., & Craver, C. (2011). What kinds of things are psychiatric disorders? Psychological Medicine, 41(6), 1143-1150. https://doi.org/10.1017/S0033291710001844
Molenaar, P. C. M. (2008). Consequences of the ergodic theorems for classical test theory, factor analysis, and the analysis of developmental processes. In S. Hofer & D. Alwin (Eds.), Handbook of cognitive aging: Interdisciplinary perspectives (pp. 90–104). SAGE Publications, Inc. https://doi.org/10.4135/9781412976589.n5
Ong, C. W., Hayes, S. C., & Hofmann, S. G. (2022). A process-based approach to cognitive behavioral therapy: A theory-based case illustration. Frontiers in Psychology, 13, 1002849. https://doi.org/10.3389/fpsyg.2022.1002849
Reichenheim, M. E., & Moraes, C. L. (2007). Operacionalização de adaptação transcultural de instrumentos de aferição usados em epidemiologia. Revista de Saúde Pública, 41(4), 665-673. https://doi.org/10.1590/S0034-89102006005000035
Sanford, B. T., Ciarrochi, J., Hofmann, S. G., Chin, F., Gates, K. M., & Hayes, S. C. (2022). Toward empirical process-based case conceptualization: An idionomic network examination of the process-based assessment tool. Journal of Contextual Behavioral Science, 25, 10-25. https://doi.org/10.1016/j.jcbs.2022.05.006
Vainapel, S., Shamir, O. Y., Tenenbaum, Y., & Gilam, G. (2015). The dark side of gendered language: The masculine-generic form as a cause for self-report bias. Psychological Assessment, 27(4), 1513-1519. https://doi.org/10.1037/pas0000156
Author notes
a Correspondence about this article should be addressed Gabriel Talask: gabrieltalask@gmail.com
Additional information
Conflicts of Interest: The authors declare that the research was conducted in the absence of any commercial or financial relationships that could be construed as a potential conflict of interest.