Artículos
Estrés aculturativo en inmigrantes sudamericanos: una propuesta de evaluación
Estrés aculturativo en inmigrantes sudamericanos: una propuesta de evaluación
Investigaciones Regionales - Journal of Regional Research, vol. 63, pp. 13-32, 2025
Asociación Española de Ciencia Regional

Recepción: 27 Julio 2023
Aprobación: 16 Abril 2024
Resumen: La migración conlleva significativos desafíos para la salud y calidad de vida, especialmente cuando el proceso de aculturación sobrepasa los recursos personales de los migrantes, provocando estrés aculturativo. A pesar de su alta prevalencia, en Latinoamérica son escasos los instrumentos para evaluarlo. El objetivo de este estudio fue elaborar un instrumento para medir el estrés aculturativo a partir de una muestra de 283 migrantes en Chile. Se desarrollan 25 ítems los que se agruparon en tres factores. Los hallazgos muestran propiedades psicométricas con una alta confiabilidad y validez, así como pertinencia cultural. El instrumento es apropiado para población migrante intra-regional en Latinoamérica.
Palabras clave: Estrés, aculturación, evaluación, migración.
Abstract: Migration brings significant challenges to health and quality of life when acculturation exceeds migrants' personal resources, causing acculturative stress. Despite its high prevalence, there are few instruments to assess it in Latin America. The aim of this study was to develop an instrument to measure acculturative stress based on a sample of 283 migrants in Chile. Twenty-five items were developed and grouped into three factors. Findings show excellent psychometric properties of reliability, validity, and cultural relevance. The instrument is appropriate for intraregional migrant populations in Latin America.
Keywords: Stress, acculturation, assessment, migration.
1. Introducción
Actualmente, existen 281 millones de migrantes (United Nations Department of Economic and Social Affairs, 2021), una cifra que supera la proyección esperada para el año 2050 (230 millones) (International Organization for Migration, 2003). Este fenómeno tiene una relevancia mundial, especialmente en América Latina y el Caribe. Se ha estimado que más de tres millones de personas participan en la migración latinoamericana intra-regional, una cifra que excede el número de migrantes sudamericanos residentes en Estados Unidos y España (Cerrutti & Parrado, 2015). Este hecho suscita un profundo interés en las políticas públicas e investigación (Economic Commission for Latin America and the Caribbean, 2022; Gløersen et al., 2016; White, 2016).
La literatura sobre migración ha investigado la disponibilidad, acceso y cobertura de servicios públicos como la salud, educación y vivienda en migrantes (Avaria et al., 2021; Cabieses et al., 2021, 2023; Cabieses & Bustos, 2016). Psicológicamente, la evidencia señala los efectos negativos de las interacciones inter-grupales, discriminación, emociones, y apoyo social en resultados de salud (Baeza-Rivera et al., 2022a; Urzúa et al., 2023). Un aspecto crítico en estos estudios es el estrés aculturativo, que se manifiesta en síntomas físicos y psicológicos, y tiene un impacto en la salud de los migrantes. Por ello, es vital que profesionales de la salud y trabajadores sociales brinden el apoyo necesario para facilitar procesos de aculturación virtuosos (Barrera-Herrera et al., 2023; Berry, 2023).
La migración supone desafíos en diversas etapas: preparación, desplazamiento, asentamiento y adaptación en el país anfitrión (Avaria et al., 2021; International Organization for Migration, 2021). Específicamente, la etapa de adaptación implica un proceso de aculturación, donde las personas experimentan cambios psicológicos mientras se adaptan culturalmente al nuevo país (Berry, 1997, 2005; Padilla & Perez, 2003). La aculturación conlleva la adopción de un nuevo conjunto de normas, valores, costumbres y relaciones culturales. Durante este proceso, se pueden perder o conservar aspectos de la propia cultura, emergiendo una nueva identidad social (Berry, 2005; Cariello, 2018; Rodriguez et al., 2002; Rogler et al., 1983; Schwartz et al., 2010; Smart & Smart, 1995).
El proceso de aculturación puede implicar, dependiendo del contexto, situaciones estresantes que resultan en una variedad de síntomas, tanto físicos como psicológicos. A diferencia del estrés psicológico cotidiano, el estrés aculturativo surge cuando los recursos de los migrantes son insuficientes para adaptarse a una nueva cultura. Este tipo de estrés puede originarse en la falta de familiaridad con las costumbres locales, barreras idiomáticas o discriminación. La gestión efectiva de este estrés requiere acceso a apoyo social, servicios de salud mental y estrategias de afrontamiento que faciliten una transición fluida hacia el nuevo entorno cultural (Arbona et al., 2010; Berry, 2008; Dokoushkani et al., 2019). Estudios han vinculado el estrés aculturativo con sentimientos de aislamiento e inseguridad (Misra & Hunte, 2016), así como con una mayor prevalencia de trastornos psicosomáticos, depresivos, ansiosos y psiquiátricos en general (Bekteshi & van Hook, 2015; Fajardo et al., 2008; Martínez & Martínez, 2006; Sánchez & López, 2008; Urzúa et al., 2016, 2017), lo cual, a su vez, se ha relacionado con resultados adversos en síntomas físicos (Hsueh et al., 2015).
La evidencia empírica ha identificado una serie de variables en la incidencia del estrés aculturativo, las cuales se agrupan en tres dimensiones principales: 1) intrapersonal, incluye la nostalgia por las costumbres y personas significativas del país de origen, así como las emociones negativas asociadas a la decisión de migrar (Baeza-Rivera et al., 2022a; Baeza-Rivera et al., 2022b; Finch et al., 2004); 2) interpersonal, refiere a las dificultades de integración, la distancia cultural y el bagaje propio, además de las interacciones con los miembros del país de acogida, que en algunos casos pueden llevar a una desvaloración de la propia cultura (Baeza-Rivera et al., 2022a; Baeza-Rivera et al., 2022b Sandhu & Asrabadi, 1994); y 3) socio-estructurales, relacionados con barreras estructurales en el país anfitrión, como los marcos jurídicos, la regulación migratoria y los problemas en el acceso a derechos sociales que afectan la calidad de vida (Gurrola & Ayón, 2018; Manríquez-Robles, 2021; Martínez et al., 2017; Philbin et al., 2018; Pinedo et al., 2021; Viruell-Fuentes et al., 2012). Estas dimensiones del estrés aculturativo ofrecen una perspectiva sobre la compleja red de desafíos que enfrentan los migrantes en su proceso de adaptación cultural. Cada dimensión no solo identifica áreas específicas de tensión, sino que también aporta a la comprensión de los factores subyacentes que contribuyen al estrés aculturativo.
El estudio del estrés aculturativo en los procesos migratorios, ha llevado al desarrollo de al menos 15 instrumentos para su medición. Estos instrumentos se caracterizan por sus variadas estructuras, evidencia de validez, confiabilidad y pertinencia cultural para su medición. En el contexto hispanoamericano, la Barcelona Immigration Scale (Tomás-Sábado et al., 2007) y el Acculturative Stress among Latin-American Immigrants son destacados por su amplia utilización y excelentes propiedades psicométricas (Ruiz-Hernández et al., 2011). Además, recientemente, se ha presentado evidencia de validez de la Escala Breve para la Evaluación del Estrés Aculturativo (Urzúa et al., 2021). Sin embargo, una revisión de estas 15 medidas revela que un 67% fueron desarrolladas en Estados Unidos con diferentes grupos de migrantes. A nivel mundial, aunque un 20% de estos instrumentos han utilizado muestras de migrantes latinoamericanos adultos no estudiantes, solo uno ha demostrado evidencias de validez en contextos latinoamericanos. Una descripción detallada de los instrumentos y los países en que se ha evaluado se encuentra en la Tabla 1.
A pesar de los avances en el desarrollo de instrumentos para evaluar el estrés aculturativo, en Latinoamérica persiste una notable escasez de herramientas para esta finalidad. De los instrumentos presentados en la Tabla 1, solo 6 y todos desarrollados en Estados Unidos han demostrado evidencia sobre la estabilidad temporal del estrés aculturativo. Esta limitación, dada por la ausencia de estudios longitudinales, restringe la comprensión profunda de cómo evoluciona este tipo de estrés a lo largo del tiempo para los migrantes. La escasa evidencia disponible sugiere que el estrés aculturativo tiende a disminuir con el tiempo, indicando una adaptación positiva al país anfitrión (Ghaffarian, 1998; Ugalde-Watson et al., 2010). Esta tendencia destaca la necesidad de explorar no solo el estrés inicial, sino también cómo este evoluciona, con el fin de diseñar e implementar estrategias de intervención efectivas y adaptadas a las necesidades específicas de esta población.
Este artículo se centra en el proceso migratorio intra-regional, enfocándose específicamente en migrantes venezolanos, colombianos y haitianos en Chile. Dada la complejidad multidimensional de la migración y la limitada disponibilidad de instrumentos adecuados para evaluar a migrantes adultos latinoamericanos, el objetivo principal de este estudio fue evaluar las propiedades psicométricas de una escala diseñada para medir el estrés aculturativo en migrantes en Chile. Los objetivos específicos del estudio incluyeron la: 1) elaboración y adaptación cultural, 2) obtención de evidencias de validez de constructo, 3) evaluación de la consistencia interna y estabilidad temporal, 4) y evidencias de validez a partir de asociaciones con las Escalas de Depresión, Ansiedad y Estrés (DASS-21), pues la literatura ha planteado que el estrés aculturativo está asociado positivamente a síntomas de malestar emocional (Bekteshi & van Hook, 2015; Fajardo et al., 2008; Martínez & Martínez, 2006; Sánchez & López, 2008; Urzúa et al., 2016, 2017).
| Nombre | Ítems | Formato de respuesta | Factores | Población | País de estudio | Fiabilidad | Test-retest | Validez |
| Societal Attitudinal, Familial, and Environmental, Acculturative Stress Scale (Mena et al., 1987). | 17 | Likert desde 1 (nada estresante) hasta 5 (extremadamente estresante). | Contextos sociales, actitudinales, familiares, ambientales. | 214 estudiantes universitarios de Asia, Europa, África y América. | Estados Unidos. | α de 0.89 total. | No | - |
| Acculturative Stress Scale for International Students (Sandhu & Asrabadi, 1994). | 36 | Likert desde 1 (totalmente en desacuerdo) hasta 5 (totalmente de acuerdo). | Discriminación percibida, nostalgia, rechazo percibido, miedo, choque cultural, estrés por el cambio, culpabilidad. | 128 estudiantes internacionales de Asia, Latinoamérica, Oriente Medio, Europa y África. | Estados Unidos. | - | No | VdC |
| Acculturation Rating Scale for Mexican Americans (Cuellar et al., 1995). | - | Likert. | Anglo Orientation, Mexican Orientation, Marginality, Anglo Marginality, Mexican Marginality, Mexican American Marginality. | 379 estudiantes universitarios de México. | Estados Unidos. | α de 0.83 total, α 0.68 a 0.91 para las subescalas. | Sí | VdC, VdCr, VCo |
| Index of Life Stress (Yang & Clum, 1995). | 31 | Likert desde 0 (nunca) hasta 3 (frecuentemente). | Preocupación por finanzas y deseo de permanecer en Estados Unidos, dificultades del lenguaje, estrés interpersonal, estrés por ajuste cultural, deseo de volver al propio país, presión académica. | 101 estudiantes universitarios de Asia. | Estados Unidos. | α de 0.87 total, α 0.70 a 0.82 para las subescalas. | Sí | VdC, VdCr, VCo |
| Acculturative Stress Index (Noh & Avison, 1996). | 31 | Likert desde 1 (nunca) hasta 4 (siempre o casi siempre). | Dificultad del idioma, nostalgia, aislamiento social, sociales discriminaciones, sentido de marginalidad, oportunidades de movilidad ocupacional y financiera, problemas familiares. | 609 adultos coreanos. | Canadá | α de 0.91 total, α 0.77 a 0.89 para las subescalas. | No | - |
| Demands of Immigration Scale (Aroian et al., 2008). | 22 | Likert desde 5 (de acuerdo totalmente) hasta 1 (totalmente en desacuerdo). | Idioma, pérdida, no estar en casa, novedad, discriminación, ocupación. | 1.647 adultos de la ex Unión Soviética. | Estados Unidos. | α de 0.92 total, α 0.82 a 0.95 para las subescalas. | No | VdC, VdCr, VCo |
| Multidimensional Acculturative Stress Inventory (Rodríguez et al., 2002). | 36 | Likert desde 1 (nada estresante) hasta 5 (extremadamente estresante). | Presiones de competencia española, presiones de competencia en inglés, presión aculturativa, presión contra la aculturación. | 174 adultos de México. | Estados Unidos. | α de 0.90 total, α 0.77 a 0.93 para las subescalas. | Sí | VdC, VdCr, VCo y VP |
| Acculturative Stress Inventory for Children (Suarez-Morales et al., 2007). | 12 | Likert desde 0 (no aplica) hasta 5 (me molesta mucho). | Discriminación percibida, estrés relacionado con la migración. | 139 estudiantes hispanos de primaria. | Estados Unidos. | α de 0.82 total, α 0.72 a 0.93 para las subescalas. | Sí | VdC, VdCr, VCo |
| Barcelona Immigration Scale (Tomás-Sábado et al., 2007). | 42 | Likert desde 1 (totalmente en desacuerdo) hasta 5 (totalmente de acuerdo). | Rechazo, nostalgia, desesperanza, discriminación. | 92 adultos. | España. | α de 0.94 total. | No | VdC, VdCon |
| Acculturative stress among Latin-American immigrants in Spain (Ruiz-Hernández et al., 2011). | 24 | Likert desde 0 (no he tenido este problema) hasta 5 (me ha afectado mucho). | Discriminación y rechazo percibido de los autóctonos por ser migrante, diferencias con el exogrupo, problemas de ciudadanía y legalidad, problemas de relaciones sociales con otros inmigrantes, añoranza y nostalgia respecto a personas del país de origen, ruptura de la familia. | 692 adultos de Latinoamérica. | España. | α de 0.92 total, α entre 0.66 a 0.86 para las subescalas. | No | VdC, VdCr, VCo |
| Riverside Acculturation Stress Inventory (Miller et al., 2011). | 15 | Likert desde 1 (totalmente en desacuerdo) hasta 5 (totalmente de acuerdo). | Desafíos laborales, habilidades lingüísticas, relaciones interculturales, discriminación, aislamiento cultural. | 793 adultos de Asia. | Estados Unidos. | α de 0.83 total, α entre 0.63 a 0.87 para las subescalas. | Sí | VdC, VdCr, VCo |
| Coping With Acculturative Stress in American Schools (Castro-Olivo et al., 2014). | 16 | Likert desde 0 (no se aplica) hasta 4 (siempre o casi siempre). | Discriminación percibida, estrés relacionado con el aprendizaje del idioma inglés, brecha aculturativa familiar, bajo sentido de pertenencia escolar y de pertenencia a la escuela y comunidad. | 148 estudiantes secundarios de Latinoamérica. | Estados Unidos. | α de 0.88 total, α entre 0.53 a 0.81 para las subescalas. | Sí | VdC, VdCr, VCo, VP |
| Acculturative Stress Scale for Chinese Students (Bai, 2016). | 32 | Likert desde 1 (muy insatisfecho) hasta 5 (muy satisfecho). | Insuficiencia lingüística, aislamiento social, discriminación percibida, presión académica, culpa hacia la familia. | 267 estudiantes universitarios de China. | Estados Unidos. | α de 0.93 total | No | VdC, VdCr, VCo |
| Fuentes de estrés aculturativo en la infancia y adolescencia Breve (Urzúa et al., 2019). | 13 | Likert desde 0 (no he tenido este problema) hasta 6 (me ha afectado mucho). | Añoranza y diferencias con el país de origen, adaptación en la escuela, familia y relación con los pares, experiencias de discriminación. | 307 estudiantes de primaria y secundaria de Perú, Bolivia y otras nacionalidades sin especificar. | Chile. | α entre 0.73 a 0.78 para las subescalas. | No | VdC |
| Brief scale for the evaluation of acculturation stress in migrant population (Urzúa et al., 2021). | 14 | Likert desde 1 (nada estresante) hasta 5 (muy estresante). | Preparación y salida del país de origen, preocupaciones socioeconómicas, adaptación a la sociedad receptora. | 1.309 adultos de Colombia y Perú. | Chile. | ω entre 0.83 a 0.92 para las subescalas. | No | VdC, VdCr, VCo |
2. Método
El presente estudio posee un enfoque metodológico cuantitativo, con un diseño no experimental. La evaluación de la estabilidad temporal, consideró un diseño longitudinal tipo panel. Este estudio fue autorizado por el comité de ética de la universidad patrocinante (Res. N.º 21/18).
2.1. Construcción, adaptación cultural y pilotaje
Construcción de la escala
Participantes. El estudio contempló la participación de nueve jueces expertos (PhD) (5 mujeres y 4 hombres) con experiencia en metodologías y/o migración internacional.
Procedimientos. Tras una exhaustiva revisión de la literatura sobre estrés aculturativo, se identificaron dos instrumentos con excelentes propiedades psicométricas para su adopción o adaptación: 1) La Acculturative Stress among Latin-American Immigrants (Ruiz-Hernández et al., 2011), que consta de 24 ítems distribuidos en 6 factores. Estos ítems utilizan un formato de respuesta tipo Likert que va desde 0 (No he tenido este problema) a 5 (Me ha afectado mucho), y ha demostrado una consistencia interna adecuada en migrantes latinos residentes en España ( = 0.92). 2) La Barcelona Immigration Stress Scale (Tomás-Sábado et al., 2007), que incluye 42 ítems organizados en 4 factores, y usa un formato de respuesta tipo Likert de 1 (Totalmente en desacuerdo) a 5 (Totalmente de acuerdo), y ha mostrado también una consistencia interna adecuada en población migrante en España ( = 0.94).
A partir de un análisis de suficiencia teórica y buscando evitar redundancias, se seleccionaron 30 ítems de la Barcelona Immigration Stress Scale (Tomás-Sábado et al., 2007) y 10 ítems de la Acculturative Stress among Latin-American Immigrants (Ruiz-Hernández et al., 2011). A partir de esta selección y, por sugerencia de los jueces, se crearon 6 ítems ad-hoc.
Instrumentos. La escala desarrollada consta de 46 ítems que debían ser respondidos usando un formato tipo Likert desde 1 (Nunca) hasta 5 (Siempre). Esta escala está diseñada para evaluar aspectos intrapersonales, interpersonales y socio-estructurales, donde puntuaciones altas indican una mayor presencia de este tipo de estrés. Para garantizar la coherencia, suficiencia y claridad de los ítems, los jueces hicieron una evaluación de estos aspectos para cada ítem. Se empleó la V de Aiken (Aiken, 1985) para cuantificar estas evaluaciones y el acuerdo inter-juez. Los ítems que obtuvieron valores superiores a 0.80 fueron aceptados directamente. Aquellos con valores entre 0.65 y 0.79 fueron sometidos nuevamente a revisión por los jueces, y los que registraron valores inferiores a 0.65 fueron eliminados. Como resultado de este proceso, cuatro ítems fueron descartados por presentar valores inferiores a 0.65.
Adaptación cultural y pilotaje
Participantes. Mediante un muestreo por conveniencia, se seleccionaron a seis migrantes provenientes de Venezuela, Colombia y Haití (dos por nacionalidad)
Instrumento. Se utilizó la versión preliminar de la Escala de Estrés Aculturativo (EEA), adaptada previamente.
Procedimiento y análisis de datos. Utilizando la técnica think-aloud (Miller et al., 2014) en entrevistas cognitivas, se evaluó la idoneidad, el significado y la claridad de los 42 ítems resultantes de la etapa previa, así como las instrucciones de la escala. Este proceso llevó a la eliminación de tres ítems: Extraño la cultura de mi país, Siento que he abandonado a mi familia, Mi familia se ha roto debido a la emigración. Además, se efectuaron modificaciones en la redacción de los ítems restantes como de las instrucciones de la escala. Tras estos ajustes, la versión adaptada de la EEA quedó conformada por 39 ítems.
2.2. Evaluación de las propiedades psicométricas
Participantes. En el estudio participaron 283 migrantes, seleccionados mediante un muestreo no probabilístico de tipo “bola de nieve”. Los criterios de inclusión fueron: tener 18 años o más, ser migrante originario de Venezuela, Colombia o Haití, y residir actualmente en la región de La Araucanía, excluyendo a turistas y haitianos que no tuviesen un dominio comprensivo del español. La edad de los participantes varió entre los 18 y 72 años (M = 34.4, SD = 9.53). De ellos, un 83% provenían de Venezuela, un 13% de Colombia y el 4% restante de Haití. La primera evaluación tuvo lugar de julio a noviembre de 2021, y la segunda, tras 10 meses, se llevó a cabo de octubre de 2022 a febrero de 2023. Una descripción más detallada se encuentra en la Tabla 2.
| Variable | Tiempo 1 (n = 283) | Tiempo 2 (n = 264) |
| Edad (años) | 34,4 (9,53) | 46,4 (9,53) |
| Meses en Chile | 32,12 (22,4) | 58,9 (73,5) |
| Sexo | ||
| Masculino | 33% (94) | 32% (81) |
| Femenino | 67% (189) | 68% (176) |
| Estado Civilª | ||
| Soltero | 47% (135) | 44% (117) |
| Casado | 24% (69) | 25% (67) |
| Divorciado | 2% (7) | 3% (8) |
| Separado de hecho | 3% (8) | 3% (8) |
| Conviviendo | 23% (64) | 25% (64) |
| Nivel educacional | ||
| Secundaria completa o inferior | 30% (84) | 29% (77) |
| Universitaria completa o incompleta | 62% (177) | 63% (166) |
| Posgrado | 8% (22) | 8% (22) |
| Nivel Socioeconómico | ||
| Bajo, medio bajo | 55% (158) | 50% (133) |
| Medio | 42% (120) | 48% (126) |
| Alto, medio alto | 3% (5) | 2% (5) |
| Nacionalidad | ||
| Colombia | 13% (36) | 13% (33) |
| Venezuela | 83% (235) | 84% (223) |
| Haití | 4% (12) | 3% (8) |
Instrumentos. Los participantes debieron responder un cuestionario de auto-reporte que contenía variables sociodemográficas y escalas sobre su migración.
Escala de Estrés Aculturativo. Se utilizó la versión adaptada. Esta escala está compuesta por 39 ítems tipo Likert desde 1 (Nunca) hasta 5 (Siempre). Altos puntajes revelan mayor presencia de estrés aculturativo. Para demostrar la estabilidad de la escala, se administró nuevamente a los mismos participantes, logrando un 93% de retención.
Escala de Depresión, Ansiedad y Estrés (DASS-21). Se utilizó la versión validada en español de Antúnez & Vinet (2012)[1], la cual presenta propiedades psicométricas excelentes, según Nunnaly & Bernstein (1994) = 0.91. Esta escala está compuesta por 21 ítems tipo Likert desde 0 (No describe nada de lo que me pasó o sentí en la semana) hasta 3 (Sí, esto me pasó mucho, o casi siempre). La escala evalúa síntomas de depresión (e.g., “no podía sentir nada positivo”), ansiedad (e.g., “me di cuenta que tenía la boca seca”) y estrés (e.g., “me costó mucho calmarme”) durante la última semana. A mayor puntaje, mayor presencia de la sintomatología. Estas medidas mostraron una excelente confiabilidad para la subescala de depresión ( McDonald = 0.89), ansiedad ( McDonald = 0.88) y estrés ( McDonald = 0.90).
Recolección de Datos. Se contactaron agrupaciones migrantes para difundir la invitación. El proceso se realizó en una plataforma online, estipulando el objetivo del estudio y resguardos éticos en el consentimiento informado. El tiempo en responder el cuestionario fue de 20 minutos, siendo retribuido con $7.000 pesos chilenos (8 USD). Luego de 10 meses, se contactó a los mismos participantes. El tiempo en responder fue de 15 minutos, siendo retribuido con $10.000 pesos chilenos (12 USD).
Análisis de Datos. Se realizaron análisis de frecuencia, descriptivos y correlación en el software SPSS, versión 25.0 (International Business Machines, 2017). Para proveer evidencias de validez de constructo, se realizó un análisis factorial exploratorio (AFE) con el software Factor Analysis (Ferrando & Lorenzo-Seva, 2017). A raíz de la naturaleza ordinal de los datos, fueron utilizadas matrices policóricas con una estimación de Robust Diagonally Weighted Least Squares. Estos análisis consideraron el Parallel Analysis para determinar la extracción de factores (Timmerman & Lorenzo-Seva, 2011) y una rotación Normalized Varimax, pues las correlaciones entre los ítems fueron < 0.70. La adecuación de la matriz de datos fue evaluada con el indicador de Kaiser-Meyer-Olkin (KMO > 0.60) y la prueba de esfericidad de Bartlett (p < 0.05). Luego, aunque no es lo óptimo, se buscó confirmar esta estructura con las respuestas de los participantes tras de 10 meses. Así, se utilizó un análisis factorial confirmatorio (AFC), el cual fue evaluado siguiendo los criterios convencionales de ajuste: χ2, el índice de ajuste comparativo (CFI), el índice de Tucker-Lewis (TLI), la raíz cuadrada del error medio de aproximación (RMSEA) con su intervalo de confianza al 90%, y la raíz cuadrada de los residuos medios estandarizados (SRMR). Estos índices se interpretaron utilizando criterios conservadores de bondad de ajuste: CFI y TLI > 0.95 y RMSEA y SRMR ≤ 0.06 (Marsh et al., 2004).
Luego, para evaluar la consistencia interna, se usó el coeficiente Alfa Ordinal (α) (Ferrando & Lorenzo-Seva, 2016); mientras que, para evaluar la estabilidad temporal de la escala, se usó el coeficiente de correlación de Spearman. Adicionalmente, se compararon las medias de la EEA en tiempo 1 y 2, usando la prueba t de muestras relacionadas. Finalmente, para proveer evidencias a partir de asociaciones con la escala DASS-21, se usó el coeficiente de correlación de Spearman.
3. Resultados
3.1. Evidencias de validez de constructo
Se realizó un AFE para determinar la estructura subyacente a los 39 ítems resultantes de la adaptación. Siguiendo las recomendaciones de Hair et al. (2006), se eliminaron aquellos ítems con cargas factoriales inferiores a 0.40, comunalidades inferiores a 0.30, y aquellos que se agruparon en factores sin coherencia teórica. Este proceso llevó a la eliminación de 14 ítems, dejando la escala final compuesta por 25 ítems.
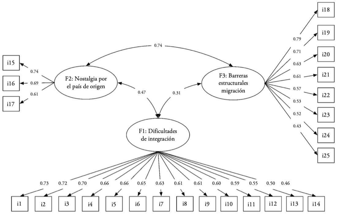
Los indicadores de KMO y Bartlett entregaron evidencia favorable para factorizar la matriz de datos (KMO = 0.85, c2 (300) = 3141.10, p < 0.05). La estructura encontrada agrupó los 25 ítems en tres factores, cuyas cargas factoriales estaban sobre 0.40 y comunalidades mayores a 0.31. Esta solución explicó un 62% de la varianza total. La confiabilidad de cada factor fue buena, como se muestra en la Tabla 3. El primer factor, denominado “Dificultades de integración”, incluyó 14 ítems y su contenido se relacionó con las dificultades de adaptación a la cultura chilena y la pérdida de la cultura de origen, destacando tensiones interpersonales con chilenos y las consecuencias emocionales que generan estas tensiones. El segundo factor “Nostalgia por el país de origen”, compuesto por tres ítems, se enfocó en la añoranza por las costumbres culturales del país de origen, incluyendo aspectos intrapersonales como emocionalidad negativa y sentimientos de culpa relacionados con la decisión de migrar y su impacto familiar. Finalmente, el tercer factor, “Barreras estructurales para la migración”, agrupó ocho ítems y abordó los menores accesos a derechos sociales y problemas estructurales en Chile como país anfitrión.
AFE de la Escala de Estrés Aculturativo
| Carga factorial | |||
| Ítems | Factor 1 | Factor 2 | Factor 3 |
| 1__Me siento presionado por los/as chilenos/as por adoptar su estilo de vida | 0.737 | ||
| 2__Siento que no pertenezco a esta sociedad | 0.721 | ||
| 3__No creo que pueda soportar mucho tiempo seguir viviendo en Chile | 0.707 | ||
| 4__No me siento bien viviendo en Chile | 0.665 | ||
| 5__Me afectan las diferencias entre mi cultura y la de Chile | 0.663 | ||
| 6__Siento que para triunfar (tener éxito) en Chile debo renunciar a mi cultura | 0.655 | ||
| 7__Desde que llegué a Chile mi vida ha empeorado | 0.633 | ||
| 8__Me es difícil seguir el ritmo de vida y las costumbres que tienen los chilenos/as | 0.617 | ||
| 9__Me molesta que los chilenos/as no entiendan mi cultura | 0.610 | ||
| 10_Me ha costado adaptarme a Chile | 0.607 | ||
| 11_No me siento aceptado/a en Chile | 0.593 | ||
| 12_No confío en los/as chilenos/as | 0.550 | ||
| 13_He tenido problemas con otras personas viviendo en Chile | 0.507 | ||
| 14_Tengo pocas relaciones sociales en Chile | 0.468 | ||
| 15_Me siento mal cuando pienso en todo lo que dejé en mi país | 0.745 | ||
| 16_Extraño las costumbres de mi país | 0.691 | ||
| 17_Me siento mal por haber afectado a mis seres queridos con la decisión de emigrar | 0.610 | ||
| 18_Los extranjeros/as tienen menos derechos sociales | 0.790 | ||
| 19_Los extranjeros/as tienen menor acceso a salud | 0.719 | ||
| 20_Los extranjeros/as tenemos peores condiciones laborales | 0.639 | ||
| 21_Me costó mucho regularizar mi situación en Chile | 0.615 | ||
| 22_Me ha costado encontrar trabajo por ser extranjero/a | 0.577 | ||
| 23_Me preocupa que me puedan expulsar de Chile en cualquier momento | 0.530 | ||
| 24_Me costó mucho encontrar una vivienda en Chile | 0.527 | ||
| 25_Tengo miedo de fracasar en Chile | 0.432 | ||
| α ordinal | 0.937 | 0.875 | 0.916 |
| Varianza explicada (%) | 44.16 | 9.607 | 8.201 |
Usando los datos de los mismos participantes en una segunda medición, se confirmó la estructura previamente identificada. Los resultados de este análisis mostraron excelentes indicadores de ajuste: c2 (272) = 562.163, p < 0.05, CFI = 0.981, TLI = 0.979, RMSEA = 0.064 (0.056-0.071), SRMR = 0.061, como se puede observar en la Figura 1.

3.2. Consistencia interna y estabilidad
Los coeficientes de fiabilidad para los tres factores de la escala fueron buenos: dificultades de integración (α = 0.93), nostalgia por el país de origen (α = 0.87) y barreras estructurales para la migración (α = 0.91). En cuanto a la estabilidad de la escala evaluada mediante test-retest, los resultados indicaron que los factores fueron consistentes temporalmente: dificultades de integración ( = 0.571, p < 0.05), nostalgia por el país de origen ( = 0.508, p < 0.05), barreras estructurales para la migración ( = 0.615, p < 0.05).
Adicionalmente, se ejecutaron análisis descriptivos y de comparación de medias para examinar la evolución longitudinal del estrés aculturativo. En estos análisis, se encontraron diferencias significativas entre las medias de los tres factores. Los resultados mostraron un aumento significativo en el estrés aculturativo asociado a las dificultades de integración (t = -4.80, gl = 263, p < 0.05), a la nostalgia por el país de origen (t = -5.65, gl = 263, p < 0.05) y a las barreras estructurales para la migración (t = -3.46, gl = 263, p < 0.05). Además, los valores de la d de Cohen indican que estos cambios en el estrés aculturativo presentan una magnitud moderada. Una descripción más detallada se puede encontrar en la Tabla 4.
| Tiempo 1 M(DE) | Tiempo 2 M(DE) | ||
| Factor 1: Dificultades de integración | 1.87 (0.65) | 2.11 (0.70) | t(263) = -6.18, p < 0.001, d = 0.380 |
| Factor 2: Nostalgia por el país de origen | 3.23 (0.95) | 3.51 (0.89) | t(263) = -4.92, p < 0.001, d = 0.303 |
| Factor 3: Barreras estructurales para la migración | 2.39 (0.88) | 2.57 (0.90) | t(263) = -3.79, p < 0.001, d = 0.233 |
3.3. Evidencias de validez a partir de asociaciones con DASS-21
Con el objetivo de proporcionar evidencias de validez basadas en asociaciones con variables relevantes, se analizó la relación entre los tres factores de la EEA-25 con las puntuaciones de depresión, ansiedad y estrés del DASS-21. Se observaron correlaciones positivas de magnitud medias entre todas las escalas. Sin embargo, la correlación entre el factor de nostalgia por el país de origen y las puntuaciones de estrés fue de magnitud débil. Estos resultados están detallados en la Tabla 5.
| Factores DASS-21 | EA Factor 1 | EA Factor 2 | EA Factor 3 | EA General |
| Depresión | 0.52 | 0.19 | 0.43 | 0.51 |
| Ansiedad | 0.46 | 0.20 | 0.38 | 0.45 |
| Estrés | 0.50 | 0.16 | 0.42 | 0.48 |
4. Consideraciones finales
El objetivo estudio fue construir y adaptar culturalmente una escala, evaluando sus propiedades psicométricas, para medir el estrés aculturativo en migrantes latinoamericanos intra-regionales en Chile. Como resultado final, se desarrolló un instrumento de 25 ítems que reveló una estructura de tres factores: dificultades de integración, nostalgia por el país de origen y barreras estructurales para la migración. Este instrumento es clave para identificar aspectos esenciales del estrés aculturativo. Además, presentó una consistencia interna adecuada, estabilidad temporal confirmada a través de pruebas test-retest, y se encontraron asociaciones moderadas con puntuaciones de depresión, ansiedad y estrés. Finalmente, se presentó evidencia que sugiere un incremento en los tres factores del estrés aculturativo a lo largo del tiempo.
En la etapa de construcción de esta escala, se realizó una revisión exhaustiva de la literatura sobre estrés aculturativo para proporcionar evidencia de contenido y se seleccionaron instrumentos con propiedades psicométricas adecuadas: Barcelona Immigration Stress Scale y la Acculturative Stress among Latin-American Immigrants (Ruiz-Hernández et al., 2011; Tomás-Sábado et al., 2007). El proceso de adaptación implicó escoger ítems característicos del estrés aculturativo, evitando redundancias y enfocándose en elementos particulares del proceso de aculturación en Chile (Baeza-Rivera et al., 2022c; Baeza-Rivera et al., 2022d). El bagaje teórico de los jueces expertos (Aiken, 1985) y las entrevistas cognitivas a migrantes fueron fundamentales para entender cómo comprendían las preguntas (Miller et al., 2014), lo que permitió refinar la escala, asegurar su rigurosidad y reportar excelentes propiedades psicométricas. Este proceso no solo optimiza la evidencia científica disponible en el contexto latinoamericano, sino que, además, considera las características del proceso de migración y las particularidades de los migrantes en Chile (Baeza-Rivera et al., 2022e).
La estructura factorial de la EEA-25 agrupó a sus ítems en por tres factores: dificultades de integración, nostalgia por el país de origen y barreras estructurales para la migración, lo cual es consistente con la literatura científica (Bekteshi & van Hook, 2015; Fajardo et al., 2008; Martínez & Martínez, 2006; Sánchez & López, 2008; Urzúa et al., 2016, 2017). Cada uno de estos factores reportó buena consistencia interna y adecuada estabilidad temporal con sus puntuaciones en el tiempo 2.
El análisis de los datos descriptivos de cada factor reveló que las medias de dificultades de integración, nostalgia por el país de origen y barreras estructurales para la migración aumentaron significativamente. Aunque estos resultados son contrarios a lo sugerido por estudios anteriores (Ghaffarian, 1998; Ugalde-Watson et al., 2010), una posible explicación podría estar vinculada a las repercusiones de la COVID-19 (Manríquez-Robles, 2022). La pandemia, además de impactar los procesos de integración, generó más barreras estructurales para aquellos en etapas de adaptación y aumentó la percepción de impredecibilidad debido a la escalada en los casos y muertes por COVID-19. Como consecuencia, es probable que las personas se hayan sentido más vulnerables a la nostalgia por sus seres queridos y culpables de haber emigrado, enfrentándose a la incertidumbre de no saber si podrían reunirse nuevamente en el futuro (Blukacz, Cabieses, et al. 2022; Blukacz. Carreño et al., 2022; Bojorquez et al., 2021).
Respecto a la evidencia de validez de la EEA-25 a través de su asociación con el malestar emocional (DASS-21), se encontraron resultados consistentes con la literatura (Baeza-Rivera et al., 2022a; Bekteshi & van Hook, 2015; Urzúa et al., 2016, 2017, 2021). Se observó una relación directa y positiva con los niveles de ansiedad, depresión y estrés. Específicamente, las dificultades de integración mostraron las asociaciones más fuertes con el DASS-21. Esto podría explicarse por los retos inherentes a la adaptación a una nueva cultura, que implica integrarse a un nuevo sistema de normas y valores, y lidiar con la pérdida o conservación de elementos de la cultura originaria (Berry, 1997), lo que puede repercutir negativamente en la salud (Fajardo et al., 2008; Hsueh et al., 2015; Martínez & Martínez, 2006; Sánchez & López, 2008). Además, se encontró una relación moderada entra las barreras estructurales y los puntajes de depresión, ansiedad y estrés. Esto podría atribuirse a la inadecuada difusión de información por parte de organismos públicos, el desconocimiento sobre el acceso a derechos sociales, cambios en los marcos jurídicos (Avaria et al., 2021) y las tensiones intergrupales entre chilenos y migrantes, exacerbadas por actitudes xenófobas y la falta de políticas estatales adecuadas (Cambero, 2022; Connectas, 2021; Valenzuela-Vergara, 2020). Finalmente, en cuanto a la relación entre la nostalgia por el país de origen y los síntomas de ansiedad, depresión y estrés, se encontraron las correlaciones más bajas. Esto podría explicarse por el hecho de que, a pesar de la añoranza característica de la nostalgia, los migrantes suelen priorizar sus expectativas y objetivos al migrar. Estos objetivos, que a menudo están enfocados en mejorar las condiciones de vida de sus familias y seres queridos en el país de origen, pueden tener más peso que el coste emocional asociado a la nostalgia.
En síntesis, el estrés aculturativo es un constructo fundamental en los procesos de migración, con importantes implicaciones para la salud mental (Schwartz et al., 2022; Urzúa et al., 2021). Por ello, contar con instrumentos precisos y culturalmente pertinentes es esencial para medirlo adecuadamente en diversos contextos. En Latinoamérica, los instrumentos disponibles para evaluar el estrés aculturativo son limitados y no siempre cuentan con las propiedades psicométricas y la pertinencia cultural necesarias. En este sentido, la EEA-25 representa un avance significativo, ofreciendo pertinencia cultural, evidencias de confiabilidad, validez y estabilidad temporal, además de ser de rápida aplicación y abarcar las dimensiones principales del estrés aculturativo en migrantes latinoamericanos en Chile. Así, esta investigación aporta un valioso conocimiento para comprender la migración y su impacto en migrantes.
Aunque este estudio aporta valiosos hallazgos, no está exento de limitaciones. La recolección de datos se llevó a cabo en línea debido a las restricciones impuestas por la COVID-19. Esta modalidad pudo haber limitado el tamaño de la muestra debido a la reticencia de los migrantes a compartir información personal en un entorno digital. Esto, aún cuando se tomaron todas las medidas éticas necesarias para garantizar la confidencialidad de sus datos y sobre su estado migratorio. Futuras investigaciones deberán encontrar soluciones al sesgo de autoselección para optimizar la generalización de resultados. Además, es importante considerar las características de la muestra de este estudio, que estuvo predominantemente compuesta por participantes de género femenino, con niveles socioeconómicos bajos y de origen venezolano. Es esencial que futuros estudios busquen incluir muestras más heterogéneas para obtener una visión más amplia y representativa de la población migrante en Chile. Otra limitación se relaciona con el uso de los mismos participantes en dos momentos distintos para confirmar la estructura de la EEA-25. Aunque este método no es el ideal y futuros estudios deberán buscar confirmar esta estructura con diferentes muestras de migrantes, es importante abordar estos análisis con cautela. No obstante, proporcionan una evaluación preliminar y útil para la confirmación tentativa de la estructura de esta escala.
La aculturación es un fenómeno con importantes consecuencias para migrantes y países anfitriones. Comprender cómo migrantes vivencian el estrés aculturativo es crucial, ya que proporciona información valiosa para abordar los desafíos de la migración y orientar esfuerzos para desarrollar políticas que promuevan la integración efectiva de los migrantes en Chile.
Referencias
Aiken, L. R. (1985). Three Coefficients for Analyzing the Reliability and Validity of Ratings. Educational and Psychological Measurement, 45(1), 131–142.
Antúnez, Z., & Vinet, E. V. (2012). Escalas de Depresión. Ansiedad y Estrés (DASS - 21): Validación de la Versión abreviada en Estudiantes Universitarios Chilenos. Terapia Psicológica, 30(3), 49–55.
Arbona, C., Olvera. N., Rodriguez, N., Hagan. J., Linares. A., & Wiesner. M. (2010). Acculturative Stress among Documented and Undocumented Latino Immigrants in the United States. Hispanic Journal of Behavioral Sciences, 32(3), 362–384.
Aroian, K. J., Kaskiri, E. A., & Templin, T. N. (2008). Psychometric Evaluation of the Arabic Language Version of the Demands of Immigration Scale. International Journal of Testing, 8(1), 2–13.
Avaria, A., Cabieses. B., & Obach. A. (2021). Salud y migraciones. Relevancia, consideraciones generales y desafíos para el Chile de hoy (1st ed.). RIL Editores.
Baeza-Rivera, M. J., Salazar-Fernández, C., Manríquez-Robles, D., Salinas-Oñate, N., & Smith-Castro, V. (2022a). Acculturative Stress. Perceived Social Support, and Mental Health: The Mediating Effect of Negative Emotions Associated with Discrimination. International Journal of Environmental Research and Public Health, 19(24), 16522. https://doi.org/10.3390/ijerph192416522
Baeza-Rivera, M. J., Salazar-Fernández, C., & Manríquez-Robles, D. (2022b). Salud mental en migrantes: Evidencia transversal y longitudinal desde Chile. VIII Congreso Regional de La Sociedad Interamericana de Psicología.
Baeza-Rivera, M. J., Salazar-Fernández, C., & Manríquez-Robles, D. (2022c). Aculturación y salud mental en población migrante de la región de La Araucanía, el rol de los mediadores y moderadores. Resultados preliminares proyecto FONDECYT Iniciación 11181020. Reporte técnico 2. http://dx.doi.org/10.13140/RG.2.2.15964.87682
Baeza-Rivera, M. J., Salazar-Fernández, C., Aranera-Leal, L., & Manríquez-Robles, D. (2022d). Aculturación y salud mental en población migrante de la región de La Araucanía, el rol de los mediadores y moderadores. Resultados preliminares proyecto FONDECYT Iniciación 11181020. Reporte técnico 1. http://dx.doi.org/10.13140/RG.2.2.36283.08484
Baeza-Rivera, M. J., Salinas-Oñate, N., Salazar-Fernández, C., Larenas Said, J., & Araneda Leal, L. (2022e). Inmigración en La Araucanía. ¿Cómo viven este proceso haitianos, colombianos y venezolanos? Revista de Psicología, 31(1), 42–53. https://doi.org/10.5354/0719-0581.2022.60808
Bai, J. (2016). Development and validation of the Acculturative Stress Scale for Chinese College Students in the United States (ASSCS). Psychological Assessment, 28(4), 443–447.
Barrera-Herrera, A., Baeza-Rivera, M. J., Salazar-Fernández, C., & Manríquez-Robles, D. (2023). Analysis of the Mental and Physical Health Symptomatology Scale in a Sample of Emerging and Migrant Adults in Chile. International Journal of Environmental Research and Public Health, 20(6), 4684. https://doi.org/10.3390/ijerph20064684
Bekteshi, V., & van Hook, M. (2015). Contextual Approach to Acculturative Stress among Latina Immigrants in the U.S. Journal of Immigrant and Minority Health, 17(5), 1401–1411.
Berry, J. W. (1997). Immigration. Acculturation, and Adaptation. Applied Psychology, 46(1), 5–34.
Berry, J. W. (2005). Acculturation: Living successfully in two cultures. International Journal of Intercultural Relations, 29(6), 697–712.
Berry, J. W. (2008). Globalisation and acculturation. International Journal of Intercultural Relations, 32(4), 328–336.
Berry, J. W. (2023). The Search for Some General Psychological Principles for Improving Intercultural Living in Plural Societies. Psychology and Developing Societies, 35(2), 278-301.
Blukacz, A., Cabieses, B., Obach, A., Madrid, P., Carreño, A., Pickett, K. E., & Markkula, N. (2022). If I get sick here, I will never see my children again: The mental health of international migrants during the COVID-19 pandemic in Chile. PLOS ONE, 17(11), e0277517.
Blukacz, A., Carreño, A., Obach, A., Cabieses, B., Peroncini, J., & Oliva, A. (2022). Perceptions of Health Needs among Venezuelan Women Crossing the Border in Northern Chile during the COVID-19 Pandemic. International Journal of Environmental Research and Public Health, 19(22), 15175.
Bojorquez, I., Cabieses, B., Arósquipa, C., Arroyo, J., Novella, A. C., Knipper, M., Orcutt, M., Sedas, A. C., & Rojas. K. (2021). Migration and health in Latin America during the COVID-19 pandemic and beyond. The Lancet, 397(10281), 1243–1245.
Cabieses, B., & Bustos, P. (2016). Vulnerabilidad social en salud por parte de migrantes internacionales en Chile. In B. Cabieses, M. Bernales, A. Obach, & V. Pedrero (Eds.). Vulnerabilidad social y su efecto en salud en Chile. Desde la comprensión del fenómeno hacia la implementación de soluciones (1st ed., pp. 318–348). Universidad del Desarrollo.
Cabieses, B., Obach, A., & Urrutia, C. (2021). Interculturalidad en salud. Teorías y experiencias para poblaciones migrantes internacionales. Universidad del Desarrollo.
Cabieses, B., Oyarte, M., Alvarez, M. I., Blukacz, A., Obach, A., Carreño, A., Osses, C., & Mezones, E. (2023). Acceso a salud de migrantes internacionales en pandemia en Chile: resultados de encuesta cuantitativa. Investigaciones Regionales - Journal of Regional Research, 56, 109–132.
Cambero, F. (2022). Chile anti-migrant protesters destroy camps in tense north. Reuters. https://www.reuters.com/world/americas/chile-anti-migrant-protesters-destroy-camps-tense-north-2022-01-30/
Cariello, A. N. (2018). Influence of cultural strengths on the relationships among acculturative stress, racism, and mental and physical health in latino immigrants [Tesis de Máster]. Virginia Commonwealth University.
Castro-Olivo, S. M., Palardy, G. J., Albeg, L., & Williamson, A. A. (2014). Development and Validation of the Coping with Acculturative Stress in American Schools (CASAS-A) Scale on a Latino Adolescent Sample. Assessment for Effective Intervention, 40(1), 3–15.
Cerrutti, M., & Parrado, E. (2015). Intraregional Migration in South America: Trends and a Research Agenda. Annual Review of Sociology, 41(1), 399–421.
Connectas, (2021). Chile rejects the migrants it once welcomed. GlobalVoice. https://globalvoices.org/2021/10/19/chile-rejects-the-migrants-it-once-welcomed/
Cuellar, I., Arnold, B., & Maldonado, R. (1995). Acculturation Rating Scale for Mexican Americans-II: A Revision of the Original ARSMA Scale. Hispanic Journal of Behavioral Sciences, 17(3), 275–304.
Dokoushkani, F., Juhari, R., Abdollahi, A., Motevaliyan, S. M., Villanueva, R. A., & Chen, Z. J, (2019). Development and validation of the acculturative stress among Iranian Diaspora Scale. Journal of Muslim Mental Health, 13(1),
Economic Commission for Latin America and the Caribbean. (2022). Report on the regional review of the implementation of the Global Compact for safe, orderly and regular migration in Latin America and the Caribbean. United Nations Press.
Fajardo, M., Patiño, M., & Patiño, C. (2008). Estudios actuales sobre aculturación y salud mental en inmigrantes: revisión y perspectivas. Revista Iberoamericana de Psicología: Ciencia y Tecnología, 1(1), 39–50.
Ferrando, P. J., & Lorenzo-Seva, U. (2016). A note on improving EAP trait estimation in oblique factor-analytic and item response theory models. Psicológica, 37(2), 235–247.
Ferrando, P. J., & Lorenzo-Seva, U. (2017). Program FACTOR at 10: origins, development and future directions. Psicothema, 29(2), 236–241.
Finch, B. K., Frank, R., & Vega, W. A. (2004). Acculturation and Acculturation Stress: A Social-Epidemiological Approach to Mexican Migrant Farmworkers’ Health. International Migration Review, 38(1), 236–262.
Ghaffarian, S. (1998). The Acculturation of Iranian Immigrants in the United States and the Implications for Mental Health. The Journal of Social Psychology, 138(5), 645–654.
Gløersen, G., Drăgulin, M., Hans. S., Kaucic, J., Schuh, B., Keringer, F., & Celotti, P. (2016). The impact of demographic change on european regions. European Union Press.
Gurrola, M. A., & Ayón, C. (2018). Immigration policies and social determinants of health: is immigrants’ health at risk? Race and Social Problems, 10(3), 209–220.
Hair, J. F. Jr., Black, W. C., Babin, B. J., Anderson R. E., & Tatham, R. L. (2006). Multivariate Data Analysis (6th ed.). Prentice Education.
Hsueh, L., Garcini, L. M., Zhou, A. Q., Malcarne. V. L., & Klonoff, E. A. (2015). Assessment on the use of the suinn-lew asian self-identity acculturation scale in health studies of asian immigrant populations. Field actions science reports. The Journal of Field Actions, 13, 1–14.
International Business Machines. (2017). Released 2017. IBM SPSS Statistics for Windows (25.0). IBM Corp. https://www.ibm.com/cl-es
International Organization for Migration. (2003). World Migration Report 2003: Managing Migration Challenges and Responses for People on the Move. International Organization for Migration. https://publications.iom.int/books/world-migration-report-2003-managing-migration
International Organization for Migration. (2021). World Migration Report 2022. https://publications.iom.int/books/world-migration-report-2022
Manríquez-Robles, D. (2021). El derecho a la salud mental en la nueva constitución. Una discusión inmediata. In C. Carrasco & C. Quiroz (Eds.). Una nueva constitución. Una propuesta desde La Araucanía (1st ed., pp. 237–245). Ediciones UC Temuco.
Manríquez-Robles, D. (2022). Los desafíos en la cobertura, acceso y calidad de la atención en salud mental durante la pandemia por SARS-CoV-2. Revista Chilena de Salud Pública, 25(2), 257–258.
Marsh, H. W., Hau, K.-T., & Wen, Z. (2004). In Search of Golden Rules: Comment on Hypothesis-Testing Approaches to Setting Cutoff Values for Fit Indexes and Dangers in Overgeneralizing Hu and Bentler’s (1999) Findings. Structural Equation Modeling: A Multidisciplinary Journal, 11(3), 320–341.
Martínez, A., Ruelas, L., & Granger, D. A. (2017). Household fear of deportation in Mexican-origin families: Relation to body mass index percentiles and salivary uric acid. American Journal of Human Biology, 29(6), e23044.
Martínez, M., & Martínez, A. (2006). Estudios actuales sobre aculturación y salud mental en inmigrantes: revisión y perspectivas. Anales Del Sistema Sanitario de Navarra, 29(Supl. 1). 63–75.
Mena, F. J., Padilla, A. M., & Maldonado, M. (1987). Acculturative Stress and Specific Coping Strategies among Immigrant and Later Generation College Students. Hispanic Journal of Behavioral Sciences, 9(2), 207–225.
Miller, K., Willson, S., Chepp, V., & Padilla, J. L. (2014). Cognitive interviewing methodology. Wiley.
Miller, M. J., Kim. J., & Benet-Martínez, V. (2011). Validating the Riverside Acculturation Stress Inventory with Asian Americans. Psychological Assessment, 23(2), 300–310.
Misra, R., & Hunte, H. (2016). Perceived discrimination and health outcomes among asian indians in the United States. BMC Health Services Research, 16(1), 567.
Noh, S., & Avison, W. R. (1996). Asian Immigrants and the Stress Process: A Study of Koreans in Canada. Journal of Health and Social Behavior, 37(2), 192.
Nunnally, J. C., & Bernstein, I. H. (1994). Psychometric Theory (3rd ed.). McGraw-Hill.
Padilla, A. M., & Perez, W. (2003). Acculturation, social identity, and social cognition: A new perspective. Hispanic Journal of Behavioral Sciences, 25(1), 35-55.
Philbin, M. M., Flake, M., Hatzenbuehler, M. L., & Hirsch, J. S. (2018). State-level immigration and immigrant-focused policies as drivers of Latino health disparities in the United States. Social Science & Medicine, 199, 29-38.
Pinedo, M., Beltrán-Girón, J., Correa, Z., & Valdez, C. (2021). A qualitative view of migration-related stressors on the mental health of latinx americans in the current sociopolitical climate of hostility towards migrants. Journal of Immigrant and Minority Health, 23(5), 1053-1064.
Rodriguez, N., Myers, H. F., Mira, C. B., Flores, T., & Garcia-Hernandez, L. (2002). Development of the multidimensional acculturative stress inventory for adults of mexican origin. Psychological Assessment, 14(4), 451-461.
Rogler, L. H., Cooney, R. S., Costantino, G., Earley, B. F., Grossman, B., Gurak, D. T., Malgady, R., & Rodriguez, O. (1983). A Conceptual Framework for Mental Health Research on Hispanic Populations: Vol. Monograph no. 10. Fordham University Hispanic Research Center.
Ruiz- Hernández, J. A., Torrente-Hernández, G., Rodríguez-González, Á., & Ramírez de la Fe, M. del C. (2011). Acculturative Stress in Latin-American Immigrants: An Assessment Proposal. The Spanish Journal of Psychology, 14(1), 227-236.
Sánchez, G., & López, M. (2008). Ansiedad y modos de aculturación en la población inmigrante. Apuntes de Psicología, 26(3), 399-410.
Sandhu, D. S., & Asrabadi, B. R. (1994). Development of an Acculturative Stress Scale for International Students: Preliminary Findings. Psychological Reports, 75(1), 435-448. https://doi.org/10.2466/pr0.1994.75.1.435
Schwartz, S. J., Unger, J. B., Zamboanga, B. L., & Szapocznik, J. (2010). Rethinking the concept of acculturation: Implications for theory and research. American Psychologist, 65(4), 237-251.
Schwartz, S. J., Walsh, S. D., Ward, C., Tartakovsky, E., Weisskirch, R. S., Vedder, P., ... & Psychology of Migration Working Group. (2022). The role of psychologists in international migration research: Complementing other expertise and an interdisciplinary way forward. Migration studies, 10(2), 356-373.
Smart, J. F., & Smart, D. W, (1995). Acculturative stress of hispanics: Loss and challenge. Journal of Counseling & Development, 73(4), 390–396. https://doi.org/10.1002/j.1556-6676.1995.tb01770.x
Suarez-Morales, L., Dillon, F. R., & Szapocznik, J. (2007). Validation of the Acculturative Stress Inventory for Children. Cultural Diversity and Ethnic Minority Psychology, 13(3), 216-224. https://doi.org/10.1037/1099-9809.13.3.216
Timmerman, M. E., & Lorenzo-Seva, U. (2011). Dimensionality assessment of ordered polytomous items with parallel analysis. Psychological Methods, 16(2), 209-220.
Tomás-Sábado, J., Antonin. M., Qureshi, A., & Collazos, F. (2007). Construction and Preliminary Validation of the Barcelona Immigration Stress Scale. Psychological Reports, 100(3), 1013-1023.
Ugalde-Watson, K., Smith-Castro, V., Moreno-Salas, M., & Rodríguez-García, J. M. (2010). Estructura. correlatos y predictores del estrés por Aculturación. El caso de personas refugiadas colombianas en Costa Rica. Universitas Psychologica, 10(3), 759-774.
United Nations Department of Economic and Social Affairs. (2021). International migrant stock. In Population Division.https://www.un.org/development/desa/pd/content/international-migrant-stock
Urzúa, A., Baeza-Rivera, M. J., Caqueo-Urízar, A., & Henríquez, D. (2023). Optimism and Intolerance to Uncertainty May Mediate the Negative Effect of Discrimination on Mental Health in Migrant Population. Healthcare, 11(4), 503.
Urzúa, A., Boudon, S., & Caqueo-Urízar, A. (2017). Salud mental y estrategias de aculturación en inmigrantes colombianos y peruanos en el Norte de Chile. Acta Colombiana de Psicología, 20(1), 70-89.
Urzúa, A., Henríquez, D., Caqueo-Urízar, A., & Smith-Castro, V. (2021). Validation of the brief scale for the evaluation of acculturation stress in migrant population (EBEA). Psicologia: Reflexão e Crítica, 34(1), 3.
Urzúa, A., Heredia, O., & Caqueo-Urízar, A. (2016). Mental health and stress by acculturation in immigrants from South America in northern Chile. Revista Médica de Chile, 144(5), 563-570.
Urzúa, M. A., Caqueo-Urízar, A., & Flores, J. (2019). Fuentes de estrés por aculturación en la infancia y adolescencia. Propuesta del instrumento de medición FEAC-IA. Universitas Psychologica, 18(5), 1-10.
Valenzuela-Vergara, E. (2020). Frontera y luchas migrantes: Riesgos y desafíos en el Norte de Chile. In B. Frey A. Forcinito, & A. M. Pardo-Montaño (Eds.). Migraciones. derechos humanos y acciones locales (pp. 92-105). Hispanic Issues On-Line.
Viruell-Fuentes, E. A., Miranda, P. Y., & Abdulrahim, S. (2012). More than culture: Structural racism, intersectionality theory. and immigrant health. Social Science & Medicine, 75(12), 2099-2106.
White. M. (2016). International handbook of migration and population distribution. Springer.
Yang, B., & Clum, G. A. (1995). Measures of life stress and social support specific to an Asian student population. Journal of Psychopathology and Behavioral Assessment, 17(1), 51-67.
Información adicional
Clasificación JEL: I18; I31; K37; N46; R23; O15
Información adicional
redalyc-journal-id: 289