Artículo
Reflexión de futuros profesores de matemáticas sobre problemas profesionales relacionados con la enseñanza del álgebra escolar
Reflections on Future Mathematics Teachers about Professional Issues Related to the Teaching of School Algebra
Reflexión de futuros profesores de matemáticas sobre problemas profesionales relacionados con la enseñanza del álgebra escolar
Bolema: Boletim de Educação Matemática, vol. 31, núm. 57, 2017
UNESP - Universidade Estadual Paulista, Pró-Reitoria de Pesquisa; Programa de Pós-Graduação em Educação Matemática
Recepción: Junio 2016
Aprobación: Octubre 2016
Financiamiento
Fuente: Ministerio de Economía y Competitividad
Nº de contrato: EDU2015-70565-P
Resumen: En este estudio se analiza la reflexión de dos futuros profesores de matemáticas, cuando identifican, definen y afrontan problemas profesionales relacionados con la enseñanza y el aprendizaje del álgebra escolar durante las prácticas de enseñanza. Con este propósito se planificó e implementó un módulo formativo en el prácticum de un programa de licenciatura en matemáticas en Colombia, bajo la teoría del aprendizaje realista, para promover la realización de un ciclo reflexivo bajo el modelo ALaCT. Siguiendo el enfoque de la investigación cualitativa, de carácter interpretativo, y usando el análisis de contenido se han examinado las producciones de los participantes, los registros obtenidos en la intervención y del diario de campo del investigador. El estudio muestra que los profesores llevaron a cabo las fases de reflexión, se informa cómo va evolucionando el problema profesional, atendiendo a las características y a la naturaleza objeto de la situación problema y al conocimiento profesional involucrado para fundamentar la definición del problema acerca de la enseñanza del álgebra.
Palabras clave: Formación de maestros, Reflexión, Problemas del álgebra escolar.
Abstract: In this study, the reflections of two future mathematics teachers is analyzed through the professional problems related to teaching and learning school algebra that they identify, define, and face during teaching practice. For this purpose, we planned and implemented a teacher education module in the practicum of an undergraduate mathematics and physics program in Colombia, under the realistic theory of teacher education to promote a thoughtful ALaCT cycle. Following the approach of qualitative and interpretative research and using content analysis, the productions of the participants, the records obtained in the intervention, and a research journal were reviewed. The study shows that the teachers carried out the phases of reflection and it tells us how the professional problem evolves, according to the characteristics and nature of the problem object and professional knowledge involved to support the definition about teaching algebra.
Keywords: Teacher education, Reflection, School algebra problems.
1 Introducción
En la formación inicial de profesores de matemáticas el período de las prácticas de enseñanza (en adelante prácticum), es una etapa muy particular: El paso por dicha experiencia implica, para los futuros profesores de matemáticas (en adelante FPM), transitar de su papel de estudiante al de profesor. En este tránsito acuden al conocimiento que necesitan para desempeñarse en el aula, es decir, un conocimiento que supone ser necesariamente complejo y situado. Así, los conocimientos adquiridos en la formación se entraman con los saberes de las experiencias docentes.
El prácticum está lleno de situaciones que, al mismo tiempo, son emocional e intelectualmente desafiantes para el FPM. Estas situaciones plantean problemas que favorecen al FPM establecer relaciones entre el conocimiento teórico sobre Didáctica de las Matemáticas, derivado de su formación previa, y el conocimiento práctico. Aprovechamos esta situación para favorecer que reflexionen y decidan, de manera más fundamentada, sobre alternativas que resultan ser un dilema a sus concepciones y que se presentan en el prácticum.
Uno de los problemas destacados en la formación inicial de profesores de matemáticas ha sido establecer la relación entre teoría y práctica (KIERAN; KRAINER; SHAUGHNESSY, 2013). En este sentido, se ha planteado que la práctica docente en la formación inicial de profesores de matemáticas favorece la vinculación de diversos tipos de conocimiento de manera explícita (BALL; HILL; BASS, 2005). Por ello, los programas de formación, hoy en día, buscan incorporar una variación a la dinámica formativa que le apuesta a la reflexión en y sobre la práctica (WHITE et al., 2013) para favorecer la conexión entre la práctica y el conocimiento teórico.
Desde hace varios años se habla de la reflexión como una cualidad deseable del profesor. Muestra de esto es la profusa literatura internacional que informa experiencias de reflexión con profesores (KIERAN; KRAINER; SHAUGHNESSY, 2013; SCHÖENFELD; KILPATRICK, 2008). En particular, el enfoque realista incluye la reflexión sistemática en la formación docente para promover los procesos de conexión teoría y práctica (MELIEF; TIGCHELAAR; KORTHAGEN, 2010). El reto para la formación consiste en ayudar a futuros profesores a incorporar conocimiento teórico sobre la enseñanza-aprendizaje de las matemáticas, de manera reflexiva, para tomar decisiones fundamentadas en sus intervenciones docentes, condición imprescindible si entendemos al profesor de matemáticas como un profesional práctico reflexivo (FLORES, 2007).
Enmarcados en este reto estamos llevando a cabo una investigación centrada en la reflexión que futuros profesores de matemáticas realizan durante las prácticas de enseñanza (CASTELLANOS; FLORES; MORENO, 2014). En este estudio, el problema que nos planteamos se concreta en la pregunta de investigación: ¿Cómo definen y evolucionan los problemas profesionales de la enseñanza de las matemáticas que abordan FPM durante un proceso reflexivo y qué conocimiento profesional incorporan para ello?
Este estudio analiza situaciones sobre la enseñanza del álgebra escolar abordadas por dos FPM; el análisis ejemplifica un caso a lo largo de un proceso formativo en el prácticum, en el cual, se pone de manifiesto: la evolución que logra la definición del problema profesional y el conocimiento (matemático y/o didáctico) que es incorporado cuando se promueven las fases ALaCT. El análisis revela que la reflexión pone en tensión las ideas de FPM sobre la enseñanza y el aprendizaje del álgebra escolar, abordar dichas tensiones, implica hacer explícitos y comenzar a transformar sus conocimientos que provienen de sus experiencias como estudiantes.
2 Marco de referencia
El término reflexión fue introducido en educación por Dewey (1989, p.6), para este autor la reflexión “implica la consideración activa, persistente y cuidadosa de cualquier creencia o práctica a la luz de las razones que la sustentan y de las consecuencias a las que conduce”. Esto es, un proceso cognitivo que, versando sobre la secuencia de ideas interconectadas, tiene en cuenta el conocimiento subyacente. La reflexión implica una representación activa de la realidad, que incluye la mirada retrospectiva sobre las acciones en dichas experiencias, el reconocimiento de las concepciones que en ellas están implicadas y la toma en consideración de las consecuencias de tales acciones, culminando con la exploración de posibles alternativas. Con Dewey, consideramos la reflexión como un proceso de pensamiento responsable y sistemático que surge de una situación problemática que requiere disposición para analizar, comprender y actuar ante las situaciones de dicha práctica.
Más adelante, las ideas de Schön (1992), nos ha hecho ver la idiosincrasia de la epistemología de la práctica, concibiendo que el profesional práctico tiene que actuar de manera reflexiva, lo que implica otorgar significado a su conocimiento profesional a partir de los problemas de la práctica. Un profesor profesional práctico reflexivo (FLORES, 2007) tiene disposición para percibir la práctica como problemática, identifica situaciones problemáticas en su actuación docente, se distancia de ellas para explicitar y eliminar elementos que le condicionan, y se abre a otras fuentes para interpretar y responder a ellas.
En síntesis, un profesor de matemáticas debe tener disposición necesaria para dar un paso atrás y analizar su práctica con el fin de significar los conocimientos que le llevan a comprender o mejorar la propia práctica (ZEICHNER, 1993). Así se va desarrollando profesionalmente el profesor (CLIMENT; CARRILLO, 2003; JAWORSKI, 2006).
El enfoque realista en la formación de profesores, desarrollado por Korthagen et al. (2001), es una de las perspectivas que favorece la conexión entre las experiencias de los profesores en la práctica y el conocimiento teórico, permitiendo al profesor superar los obstáculos de la interacción teoría y práctica; es decir, el docente incorpora sus conocimientos teóricos, sus propias representaciones (enseñanza/aprendizaje) y sus experiencias en el aula, e integra todos estos elementos a través de la reflexión. En este enfoque, el proceso ideal de reflexión está basado en la alternancia entre acción y reflexión; para ello, han previsto el modelo que se identifica con las siglas ALACT y cubre las cinco fases:
La fase A (Action), comprende la incorporación a la actuación como profesor, y a la identificación de situaciones problemáticas en su práctica.
La fase L (Looking back on the action), exige un distanciamiento de la situación, mirando hacia atrás.
En la fase A (awareness of essential aspects), toma conciencia de aspectos de la situación que son susceptibles de experimentar cambios.
En la fase C (Creating alternative methods of action), evalúa y busca alternativas para afrontar la situación, para crear nuevos métodos de acción que puedan resolver la situación.
Finalmente, la fase T (Trial) supone la aplicación consciente de estos nuevos métodos y la evaluación de los resultados.
En el prácticum los futuros profesores tienen contacto con su conocimiento proveniente de su formación y que es considerado como teórico, tanto el relativo al conocimiento del contenido matemático escolar y el conocimiento didáctico del contenido (RICO; LUPIAÑEZ; MOLINA, 2013). Durante el prácticum se continúan trabajando aspectos teóricos del conocimiento profesional, especialmente, el conocimiento del contenido matemático escolar, entendido como: “el dominio de los significados matemáticos básicos de un contenido, necesarios para su trabajo profesional” (RICO, 2015, p. 31), y el conocimiento didáctico del contenido como “aquellos conocimientos teóricos, técnicos y prácticos, sobre la enseñanza y aprendizaje de las matemáticas escolares, que son propios para la formación de un maestro” (RICO, 2015, p. 32). Por tanto, el conocimiento profesional ocupa un papel importante en la formación que vive el FPM durante el prácticum. En nuestra investigación queremos examinar cómo evoluciona este conocimiento fruto de su proceso reflexivo.
Tal como se señala el enfoque de la formación realista, para dar sentido al conocimiento profesional, hay que arraigarlo en los problemas profesionales que ayudan a resolver. Vamos a examinar qué se entiende por problema profesional, arrancando de los problemas didácticos, para llegar a disponer de categorías que permitan examinar la forma en que plantean y evolucionan los problemas detectados por los FPM. La idea de problema educativo surge de Bunge (1986, p.195), quien lo define como “una dificultad que no puede resolverse automáticamente sino que requiere una investigación conceptual o empírica”. Otros autores emplean este término para definir el origen de cuestionamientos en la práctica formativa y los focos de reflexión en torno a tareas profesionales (LURDUY, 2013).
Por otra parte. Se llaman problemas profesionales a cuestiones en las que puedan ser reconocidas y analizadas la propia experiencia y el conocimiento del profesor (GOFFREE; OONK, 1999). De este modo, los problemas profesionales se convierten en punto de partida para entablar un diálogo de saberes, pares, fuentes y expertos. Los problemas de la profesión han sido abordados por el enfoque realista en términos de situación y son entendidos como el inicio del proceso reflexivo (KORTHAGEN, 2010; KORTHAGEN; KESSELS, 1999).
En la formación de profesores se emplea el término incidente crítico, para referir a las condiciones de incertidumbre que requieren de la reflexión; se reconoce como punto de inflexión que se traduce en cambios en la percepción del éxito de la enseñanza (TRIPP, 1993) o como objeto para conducir a decisiones producto de la reflexión (MONEREO, 2010).
Schön (1992, p.18) recupera de Dewey el término problemática y manifiesta que “el práctico define un problema, cuando lo elige y denomina aquello en lo que va a reparar”. Los problemas de la práctica, según este autor, no responden a estructuras organizadas, son situaciones que requieren estructuración; para ello, el práctico selecciona sus puntos de atención y los organiza orientado por el sentido de la situación y en coherencia que guía el conocimiento. Así, los problemas pueden proceder de diferente origen (e.g., incierto, único, conflictivo, amplio).
Para examinar las tensiones que son foco de reflexión en un sistema de micro enseñanza Sezen-Barrie et al. (2014) crean un marco que involucra siete categorías: sujeto, objeto, artefactos, normas, comunidad, división del trabajo. Este marco, que nos permite identificar elementos de los problemas detectados por los FPM, se acopla con el expuesto por Van-Es y Sherin (2008) para el caso de la Educación Matemática, quienes utilizan tres categorías que los complementan: actores involucrados en el análisis de las situaciones, el tema y el tipo de análisis realizado, que diferencian en descriptivo, evaluativo e interpretativo.
El Cuadro 1 resume las características que subyacen a la definición de una situación problemática exploradas en los estudios previos y que hemos considerado en nuestro análisis.

La problemática respecto a la introducción del álgebra escolar es amplia, ya que “no existe un acuerdo, unos autores apuestan por la generalización, otros por la sustitución formal y otros por la modelización” (RUANO; SOCAS; PALAREA, 2008) y en todas esas apuestas se pueden utilizar diferentes formas de integrar las distintas aproximaciones al álgebra utilizadas en la instrucción. Existen estudios que asocian las problemáticas de la enseñanza con la naturaleza de este campo. Socas et al. (1989) proponen cuatro interpretaciones de álgebra indicando las concepciones que poseen las variables: aritmética generalizada, en que las letras se entienden como generalizadoras del modelo aritmético; resolución de ecuaciones, en que las variables son incógnitas específicas; estructural, en que las letras son símbolos abstractos y funcional, en que las variables son argumentos de funciones.
El álgebra en el currículo colombiano se incorpora a lo largo de once grados de educación (primaria y secundaria). En los estándares básicos de competencias en matemáticas de Colombia (MEN, 2006) uno de los cinco ejes propuestos se denomina pensamiento variacional y sistemas algebraicos y analíticos, lo que muestra una amplía visión del álgebra. Tradicionalmente se han introducido los sistemas algebraicos y analíticos en los primeros grados de la educación secundaria, bajo la primera y segunda interpretación - aritmética generalizada y resolución de ecuaciones -, dejando la visión funcional para grados superiores (15 años). Si bien las funciones se enseñan en 8vo (14 años), se introducen por medio de expresiones algebraicas. No obstante, el pensamiento variacional propone, a lo largo de todo el currículo de matemáticas, el estudio de las relaciones, la comprensión de patrones, el uso de modelos y en el análisis de fenómenos de cambio (MEN, 1998).
Recientemente se han desarrollado estudios que abordan la reflexión sobre los aspectos de la enseñanza del álgebra escolar en programas de formación (PARADA; PLUVINAGE, 2014; RAMOS, 2011; SOLAR; ROJAS, 2015) con el propósito de ayudar a los profesores en la reflexión sobre la actividad matemática.
Otras investigaciones se han interesado en estudiar y promover procesos reflexivos durante la formación inicial de profesores (ALSINA et al., 2006), para elevar el nivel de reflexión sobre las tareas profesionales (CHAMOSO; CÁCERES; AZCÁRATE, 2012) o específicamente durante el prácticum (FLORES, 2007; MAAT; ZAKARIA, 2010; PEÑAS; FLORES, 2005), tratando con ello que los estudiantes se inicien en su desarrollo profesional, y que aposenten conocimientos. Los estudios emprendidos han permitido apreciar cómo se relacionan los estudiantes con el conocimiento profesional mediante la reflexión.
3 Metodología de la investigación
Este estudio se ubica en el paradigma cualitativo, de tipo descriptivo interpretativo (HERNÁNDEZ; FERNÁNDEZ; BAPTISTA, 2010), empleando métodos cualitativos, con lo cual, pretendemos tener una mejor comprensión del proceso de reflexión en el prácticum. La investigación se llevó a cabo en el contexto de la Licenciatura en Matemáticas de la Universidad de los Llanos-Colombia, participando 12 futuros profesores (FPM) que cursaban el prácticum en el último año de su programa de formación y que, a su vez, desarrollaban su trabajo de grado (en adelante proyecto de práctica PPD). En este trabajo nos centramos en examinar dos FPM que presentaremos posteriormente. Los ejemplos y evidencias que se presentan interpretan las actuaciones y producciones en el estudio del caso de una pareja de futuros profesores de manera instrumental (STAKE, 1998).
Este estudio se corresponde con el primer momento formativo de un experimento de enseñanza, enmarcado en una investigación más amplia (CASTELLANOS; FLORES; MORENO, 2015). La intervención formativa se ha planificado para llevar a cabo un ciclo reflexivo guiado por el modelo ALACT (KORTHGEN et al., 2001) (Figura 1). El módulo formativo promueve actuaciones y disposiciones que conducen al FPM a: identificar y plantear la problemática derivada de sus preocupaciones y/o experiencias de enseñanza, que definirán su proyecto de práctica.

Los datos que vamos a apreciar son las evidencias de que se producen las fases del proceso reflexivo ALaCT. Para ello, la toma de datos procede de las producciones de los participantes en el módulo formativo (tareas, diarios e informes), de los registros durante la experimentación (transcripción de grabaciones) y de las notas del colectivo investigador. Siguiendo el paradigma cualitativo, se procesan los registros y las producciones de los participantes con el análisis de contenido (KRIPPENDORFF, 1990).
En las cinco fases del experimento para este módulo, se consideraron como información relevante las decisiones y problemáticas vividas por los futuros profesores, así como sus producciones, con las que podemos ahondar en las situaciones problemáticas, conocimientos y experiencias que necesitaban para definir el proyecto de práctica. Las notas del colectivo aportan al marco explicativo de las argumentaciones y producciones de los participantes; el proceso de codificación y análisis se apoyó en el uso del software Nvivo- 11.
Las variables que vamos a considerar son la definición, caracterización y evolución que se aprecia en los problemas profesionales planteados y revisados, así como el conocimiento profesional sobre enseñanza y aprendizaje del álgebra que aparece en el proceso formativo, y que se refleja en los trabajos de los FPM. Las situaciones problemas se estudian apreciando en qué grado definen la problemática planteada, atendemos la caracterización para la definición de una situación y sus acepciones en estudios previos resumidos en la tabla 2 con rasgos referidos al origen de la situación, naturaleza de la problemática y al planteamiento de la cuestión de la situación problemática. El conocimiento profesional se refleja tanto en la forma en que emplean conocimiento derivado de la formación previa (teórico), como en las decisiones tomadas para profundizar nuevos referentes de cara a la definición del problema profesional. Apreciamos este conocimiento a partir de la forma en que reflejan los significados del álgebra y los fundamentos didácticos sobre su enseñanza y aprendizaje.
4 Análisis de los resultados
Los resultados que exponemos presentan, cronológicamente, la información en cinco episodios en los que ocurrió cada fase del ciclo reflexivo (Figura 2). Primero, se describe una síntesis del episodio con la respectiva intervención. Después, se presenta el análisis del episodio, en el que se ejemplifica y evidencia su ubicación en la categoría correspondiente de las variables.

En este artículo, mostramos el caso de Lina (FPM1) y Juan (FPM 2) quienes inician el ciclo reflexivo planteándose una problemática sobre las mejores formas para enseñar la factorización, pero a lo largo del ciclo concretan sus ideas y deciden sobre referentes que los conducen a profundizar en el significado de la letra y el sentido estructural.
Lina y Juan son estudiantes de último año de la licenciatura en matemáticas y física de Unillanos, ella con 21 años y él con 22 años de edad; los dos FPM han aprobado ocho semestres del programa curricular con buenos promedios académicos y han cursado las prácticas formativas (ayudantía y observación) previas a la práctica docente, en la que se realiza este estudio. Lina y Juan se ubicaron durante el año 2014 (segundo semestre) en una Institución Educativa de Villavicencio, Colombia, para desarrollar el plan de área del grado octavo, cada uno de ellos, con un grupo diferente del mismo grado.
4.1 Fase A: Partir de la acción o experiencia
El episodio [1] da inicio con la descripción de las situaciones problema que han detectado los FPM en la enseñanza del álgebra. Se les solicita definir las situaciones problemas en forma de interrogante, indicando el contexto en que aparece, el sujeto al que afecta, y la acción a la que corresponde, finalizando con un interrogante de la siguiente estructura: ¿Cómo/Qué… el sujeto…la acción…el tópico? (fase A en Figura 2).
Para analizar el episodio [1] nos centramos en la descripción de los dos FPM. La siguiente es una selección de la descripción de Lina (FPM1) cuando identifica su problemática (Cuadro 2). La problemática que percibe, informa los hechos de su práctica al enseñar las expresiones algebraicas (suma de polinomios).

A Lina, le llama la atención que su alumna calcule el valor numérico de la expresión algebraica dándole valores a la letra, cuando se está trabajando la suma de polinomios. Presumimos que esto alerta de un incidente que es considerado relevante para ella, quien alude a la interpretación del símbolo X. La situación problema que percibe la expresa abiertamente en dos preocupaciones: indagar acerca de cómo hacen la interpretación del símbolo X y buscar estrategias didácticas para enseñar de manera comprensiva y dinámica. Su problemática se puede identificar como un déficit de conocimiento para enfrentar la enseñanza. El Cuadro 3 muestra la transcripción de Juan (FPM2) al exponer su problemática.

Juan identifica el origen de su problemática en el cálculo algebraico con polinomios, la factorización. Para ello, espera que los alumnos reconozcan qué caso de factorización tienen que usar. De manera explícita, manifiesta una posible razón por la que los alumnos no resuelven la factorización, su escasa comprensión de las propiedades de la potenciación. Habrá que indagar qué pretende señalar con - no le dan sentido al procedimiento - que, suponemos, se refiere al procedimiento de factorización. Su preocupación está en el ámbito didáctico, manifestando un déficit de su conocimiento. El Cuadro 4 sintetiza la fase A.

4.2 Fase L: Mirar hacia atrás en la acción
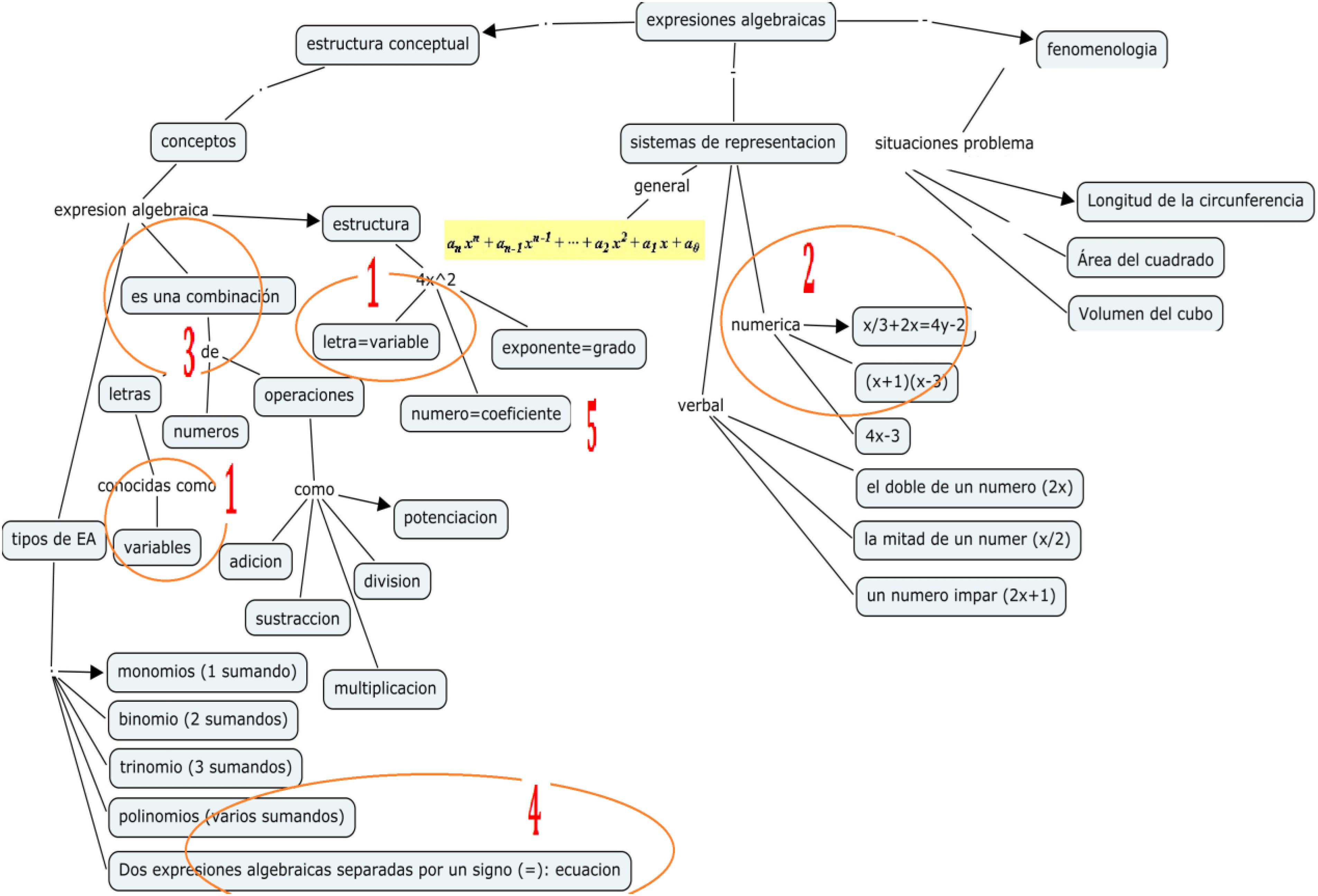
Parte uno del Episodio [2]. Siguiendo la trayectoria del experimento (fase L, figura 2), los FPM profundizan sobre el significado del álgebra, identificando el empleado hasta el momento, realizando un mapa conceptual. Para ello tienen que examinar los conceptos involucrados en la definición de las problemáticas, relacionan y conectan las ideas que enuncian el objeto (tema) de la situación.
Análisis del episodio [2], parte uno. Una vez que Lina y Juan exponen el mapa conceptual sobre la expresión algebraica, y justifican cada nivel y conexión, los demás FPM y el colectivo de práctica cuestiona algunos sectores del mapa (Figura 3) y dan sugerencias en torno a elementos sobre el significado de las letras en álgebra como constante, variable y operaciones. De esta forma, surge la necesidad de precisar los términos igualdad y variable. Comentan las relaciones entre los elementos que forman la expresión algebraica y resaltan que los polinomios son expresiones algebraicas que solo, tienen 3 operaciones suma, resta y multiplicación.

Siguiendo el esquema del proceso formativo (Figura 2), los FPM explicitan fundamentos y se disponen a identificar su forma de concebir los elementos matemáticos, y cómo esto influye o determina los problemas planteados. El Cuadro 5 contiene apartes de las ideas presentadas por Juan (por extensión del artículo, solamente ejemplificamos este caso).

Las ideas que persisten en varios apartes y en los fundamentos que se basa Juan, permiten interpretar que aboga por reconocer la estructura algebraica. Parece inclinarse por una interpretación procedimental en la que los casos de factorización son herramientas útiles que los escolares deben usar. Para Juan la factorización es un procedimiento matemático que hay que enseñar y que los escolares deben aprender. Supone que identificando la forma de la expresión algebraica y aplicando los casos de factorización se aprende a factorizar. Por tanto, la enseñanza es problemática en términos de eficacia personal. Necesita saber cómo enseñar álgebra escolar, lo que supone una premisa que está en la base de la problemática que justifica su práctica.
Parte dos del Episodio [2]. Otros practicantes le plantean interrogantes que invitan a Juan a reconsiderar sus ideas y a redefinir la problemática (Cuadro 6). La intervención del equipo formador requiere a los demás que expresen las concepciones de Juan, dándole un mayor nivel de profundización a la interpretación del álgebra con visión estructural, indicando su visión de las letras como símbolos abstractos.

Tras examinar las premisas e interrogantes externos, Juan manifiesta no haberse percatado de algunos de estos asuntos, y que además se ha planteado interrogantes en relación con la actividad algebraica (ver Cuadro 7). Se considera consciente de que el propósito de la enseñanza del álgebra no es solo un prerrequisito para siguientes los cursos de matemáticas.

A manera de síntesis (Cuadro 8), rescatamos dos ámbitos entre los que transitaron las ideas del FPM2. Por un lado, la importancia de algoritmos para operar con expresiones algebraicas. Por otro, las estrategias de enseñanza para que los alumnos lleguen a identificar y comprender las entidades matemáticas, los casos factorización. A continuación, sintetizamos la evolución en la problemática de los FPM y el conocimiento que subyace de este proceso.

4.3 Fase a. Reconocimiento de los conceptos y puntos importantes
Episodio [3]. Siguiendo el esquema del experimento (Fase a en Figura 2), en primera instancia se guía la confrontación y argumentación entre pares y, posteriormente, puesta en común con el gran grupo. El propósito es que les ayuden a analizar los aspectos importantes de los objetos de reflexión para conocerlos con profundidad.
Análisis del episodio [3]. Los participantes del grupo destacan la importancia que tiene examinar Qué, Por qué y Cómo incluir la enseñanza de expresiones algebraicas en la secundaria. Centraron la discusión en estudiar la naturaleza del proceso de enseñanza- aprendizaje de la factorización. El Cuadro 9 selecciona algunos apartes de los diálogos durante la confrontación de posturas entre pares.

En nuestra primera interpretación, destacamos los elementos conceptuales que identifican del proceso de factorizar y las posturas en torno a la enseñanza del álgebra. En esta identificamos un enfoque instrumentalista y de transmisión. Lina aprecia como mecánica, la enseñanza basada prioritariamente en la descripción de las reglas (casos de factorización) y la resolución de ejercicios. Juan no abandona la visión estructural, pero es consciente de que el sesgo procedimental aporta al aprendizaje solo una parte. Para él tiene sentido en la factorización la comprensión de relaciones matemáticas involucradas en los algoritmos.
En una segunda interpretación, partimos de los puntos de acuerdo que determinaron los aspectos importantes para conducir a la profundización de dicho conocimiento. El Cuadro 10 muestra el informe que dio origen de dicha conexión.

La tercera interpretación realizada al informe de síntesis (Cuadro 11), reveló la evaluación que el grupo realizó a las conexiones conceptuales (e.g., lenguaje algebraico, actividad algebraica, sistema simbólico y su vinculación con la aritmética).

El mapa de proceso de la Figura 4 muestra acciones que se realizan en la fase a que implican trasformación en las variables. Los practicantes confrontaron sus ideas en torno a la evidencia (de sus experiencias). Este proceso llevó a considerar sus concepciones y a evaluar los aspectos importantes de la situación problemática elegida. Ellos ubican como puntos de convergencia conceptual para afrontar la problemática, el sentido estructural, al que consideran el aspecto teórico estratégicamente necesario que les permite profundizar.

4.4 Fase C. Crear alternativa para la acción
Episodio [4]. Los practicantes, de forma consciente, exponen alternativa que delimita su propuesta de acción para afrontar su problemática a ser desarrollada en el prácticum. La cuestión planteada: ¿Cómo propiciar el sentido estructural en escolares de grado 8vo al resolver tareas con expresiones algebraicas que impliquen factorización?
Episodio [4] Análisis del episodio. El Cuadro 12 describe las decisiones que han tomado los FPM durante los cuatro episodios del proceso reflexivo. Incluye redefinir el interrogante y justificar su viabilidad cuando realicen su proyecto PPD.

5 Consideraciones finales
Para examinar la reflexión que dos FPM llevan a cabo en un módulo formativo, durante ocho sesiones del prácticum, y favorecer la relación de su conocimiento teórico con el conocimiento necesario para la práctica docente, hemos analizado la evolución en los problemas profesionales que enfrentan y el conocimiento de estos dos profesores al fundamentar la definición del problema. Para analizar la evolución que FPM dan a un problema profesional acerca de la enseñanza del álgebra durante el prácticum, se considera pertinente examinar tres características para su definición: el origen de la situación, la naturaleza objeto de la situación problema y el planteamiento de la cuestión.
Los resultados permiten advertir el éxito de un proceso reflexivo como el promovido en esta investigación, notamos que la riqueza del proceso formativo se atribuye: al diseño instructivo basado en el enfoque realista; al análisis sistemático al que se somete el experimento de enseñanza y a la pertinencia del enfoque metodológico asumido. Podemos concluir que los FPM han completado un ciclo reflexivo, cubriendo las tareas y expectativas del proceso formativo; han reflexionando sobre los problemas de la enseñanza del algebra, dando curso a diferentes versiones en la formulación.
Lina y Juan plantean, inicialmente, problemas profesionales relativos al aprendizaje de expresiones algebraicas, que ambos formulan manifestando un déficit metodológico (cómo enseñar). Justifican el origen de las situaciones problemas en deficiencias de los alumnos, que llevan a confundir el papel de la letra, en un caso, y a no tener destrezas de factorización, en el otro. Completan la fase A del ciclo manifestando un conocimiento sobre el álgebra escolar de carácter procedimental. Por tanto, se puede considerar que al precisar el foco y los elementos conceptuales de los objetos de reflexión y al advertir su pertinencia en el planteamiento, los FPM van organizando sus conocimientos teóricos y estos van tomando relevancia frente a una situación propia de la práctica que inicialmente puede ser percibida como amplia o incierta.
Los participantes llevan a cabo las fases L y a en trabajos conjuntos con otros compañeros del curso, haciendo que la evolución posterior encierre reflexiones en la misma dirección. La confrontación con expertos les lleva a apreciar aspectos conceptuales del álgebra, dando sentido a las operaciones mediante problemas usados en cursos posteriores, como los cálculos algebraicos de áreas y volúmenes. Las ideas que dieron fundamento a la situación y que explicaron la naturaleza, permitieron identificar un enfoque instrumentalista y de transmisión respecto a la enseñanza del algebra escolar, basada en la descripción de algoritmos y en la resolución de ejercicios, tal como en el trabajo de Peñas y Flores (2005).
La obligación de aclarar sus problemas, junto con las lecturas didácticas recomendadas le llevan a adoptar el “sentido estructural” (VEGA; MOLINA; CASTRO, 2012; KIERAN; FILLOY, 1989), como una forma de concebir el álgebra que, sin olvidar las preocupaciones originales, les permite conectar aspectos conceptuales y procedimentales del álgebra escolar. Igualmente, examinar los papeles que desempeña la letra en álgebra, les lleva a organizar ideas, apreciando cómo se relacionan los campos de trabajo del álgebra con los usos de las letras. Concluimos que examinar los constructos que fundamentan las situaciones objeto de reflexión les conduce a estructurar la naturaleza del objeto del problema, interpretando conceptos que le ayudan a ajustar su forma de pensar y a establecer razones para dar significado a dichos objetos.
El conocimiento sobre la enseñanza y aprendizaje del álgebra que manifiestan los FPM emerge de manera intuitiva al principio del ciclo. Este conocimiento avanza cuando han apreciado su carácter eminentemente procedimental (factorizar); durante el ciclo han ido incorporando situaciones que le dan sentido al algebra, para hacer que los alumnos no se limiten a aplicar, sino que aprecien la relación con otros cálculos aritméticos o su empleo en problemas de aplicación; con esta situación de dilema, aparece la idea de sentido estructural, que les permite apreciar elementos conceptuales de las expresiones algebraicas.
La evolución que Lina y Juan dan al problema profesional, pasa de un planteamiento inicial en términos de un déficit de conocimiento didáctico, a una formulación que da cuenta de su necesidad por profundizar los significados y usos de la letra; la definición final manifiesta su disposición por apreciar referentes relacionados con el sentido estructural y el interés por desarrollarlo en sus alumnos. Se advierte que el propósito de los FPM es aproximarse a una tendencia más funcional que algorítmica del algebra escolar. Hemos identificado, en la reflexión de Juan y Lina, la pertinencia de la indagación sistemática y la confrontación de conceptos teóricos para conducir a la concienciación de los fundamentos que definen el problema inicial, y que va evolucionando de lo complejo a lo mejor organizado.
La evolución de este primer ciclo formativo cubre las fases ALaCT, arrancando de los problemas profesionales detectados, pero habrá que apreciar su continuidad en los siguientes ciclos previstos en nuestra investigación, en los que se realizará la confrontación con la actuación práctica docente en los centros de enseñanza, y en los que aparecerán nuevos aspectos de la naturaleza práctica del conocimiento del profesor. En particular, en el caso de Lina y Juan queda por examinar cómo han incorporado la idea de sentido estructural en el diagnóstico del aprendizaje y en el diseño de tareas para la clase, durante los próximos ciclos.
Reconocimiento
Trabajo realizado en el marco del proyecto de investigación, EDU2015-70565-P, Ministerio de Economía y Competitividad (MINECO, España) y en el programa de investigación y cualificación docente de la universidad de los Llanos y del Instituto de Investigaciones de la Orinoquia Colombiana (IIOC, Colombia)
Referencias
ALSINA, A. et al. La reflexió sobre la pròpia practica: una eina per a progressar en l'ensenyament de les matemàtiques. Biaix, Catalunya, n. 25, p. 37-43, 2006.
BALL, D. L.; HILL, H. C.; BASS, H. Knowing mathematics for teaching. Who knows mathematics well enough for teach third grade, and how can we decide?. America Educator, Washington, v. 29, n. 3, p.14-17, 2005.
BUNGE, M. La Investigación Científica. Su estrategia y su filosofía. Cuarta. ed. Barcelona: Ariel. 1986. 955 p.
CASTELLANOS, M.; FLORES, P.; MORENO, A. Reflexión de futuros profesores de matemáticas durante las prácticas de enseñanza. In: RODRÍGUEZ, J.; URIELES, A.; VILLAREAL, A. (Ed). CONFERENCIA LATINO AMERICANA DE EDUCACIÓN MATEMÁTICA, Anais… Bogotá: CLAME, 2014. p. 158-168.
CASTELLANOS, M.; FLORES, P.; MORENO, A. Iniciación al desarrollo profesional de futuros profesores de matemáticas y reflexión durante las prácticas de enseñanza. Revista Colombiana de Matemática Educativa, Bogotá, v. 1, n.1, p. 27-31, 2015.
CHAMOSO, J.M.; CÀCERES, M.J.; AZCÀRATE, P. La reflexión como elemento de formación. Cuadernos de investigación y Formación en Educación Matemática, San José, v. 7, n. 10, p. 13- 51, 2012.
CLIMENT, N.; CARRILLO, J. El dominio compartido de la investigación y el desarrollo profesional. Una experiencia en Matemáticas con maestras. Enseñanza de las Ciencias, Barcelona, v. 21, n. 3, p. 387-404, 2003.
DEWEY, J. Cómo Pensamos. 1. ed. Barcelona: Paidós. 1989. 249 p.
FLORES, P. Profesores de matemáticas reflexivos: formación y cuestiones de investigación. PNA: Revista de Investigación en Didáctica de la Matemática, Granada, n. 1, p. 139-158, 2007.
GOFFREE, F.; OONK, W. Teacher education around the world educating primary school mathematics teachers in the netherlands: back to the classroom. Journal of Mathematics Teacher Education, New York, v. 2, n. 2, p. 207-214, 1999.
HERNÁNDEZ, R.; FERNÁNDEZ, C.; BAPTISTA, P. 5. ed. Metodología de la Investigación. México: McGraw-Hill, 2010. 613 p.
JAWORSKI, B. Theory and practice in mathematics teaching development: critical inquiry as a mode of learning in teaching. Journal of Mathematics Teacher Education, Virginia, v. 9, n. 2, p. 187-211, 2006.
KIERAN, C.; KRAINER, K.; SHAUGHNESSY, J. M. Linking research to practice: teachers as a key stakeholders in mathematics education research. In: CLEMENTS, M. et al. (Ed.). Third International Handbook of Mathematics Education. New York: Ed Springer, 2013. p.361-392.
KORTHAGEN, F. La práctica, la teoría y la persona en la formación del profesorado. Revista interuniversitaria de formación del profesorado, Zaragoza, v. 68, n. 24, p. 83-102, 2010.
KORTHAGEN, F. et al. Linking Practice and Theory: the pedagogy of realistic teacher education. 1. ed. Londres: Lawrence Erlbaum Associates, 2001. 312 p.
KORTHAGEN, F.; KESSELS, J. Linking theory and practice: changing the pedagogy of teacher education. Educational Researcher, Washington, v. 28, n. 3, p. 4-17, 1999.
KIERAN, C.; FILLOY, E. El aprendizaje del álgebra escolar desde una perspectiva psicológica. Enseñanza de las Ciencias, Barcelona, v. 7, n. 3, p. 229-240, 1989.
KRIPPENDORFF, K. Metodología de Análisis de Contenido: Teoría y Práctica. 1. ed. Barcelona: Paidós, 1990. 413 p.
LURDUY, O. Conceptualización y evaluación de las competencias de análisis, reflexión y semiosis didáctica en EPM. Revista Científica, Bogotá, v. 15, p. 87-108, 2013.
MAAT, S. M. B.; ZAKARIA, E. An exploration of mathematics teachers’ reflection on their teaching practices. Asian Social Science, Singapore, v.6, n. 5, p. 147-152, 2010.
MELIEF, K. A.; TIGCHELAR, R.; KORTHAGEN. Aprender de la práctica. In: ESTEVE, O.; MELIEF, K.; ALSINA, A. (Ed.). Creando mi Profesión: una propuesta para el desarrollo del profesorado. Barcelona: Ed. Octaedro, 2010. p. 39-64.
MINISTERIO DE EDUCACIÓN NACIONAL REPÚBLICA DE COLOMBIA (MEN). Lineamientos Curriculares para el Área de Matemáticas. Bogotá: Magisterio, 1998.
MINISTERIO DE EDUCACIÓN NACIONAL REPÚBLICA DE COLOMBIA (MEN). Estándares Básicos de Competencias en Lenguaje, Matemáticas, Ciencias y Ciudadanas. Bogotá: Magisterio, 2006.
MONEREO, C. La formación del profesorado: una pauta para el análisis e intervención a través de incidentes críticos. Revista Iberoamericana de Educación, Madrid, n. 52, p. 149-178, 2010.
PEÑAS, M.; FLORES, P. Procesos de reflexión en estudiantes para profesor de matemáticas. Enseñanza de las Ciencias, Barcelona, v. 23, n.1, p. 5-16, 2005.
PARADA, S.; PLUVINAGE, F. Reflexiones de profesores de matemáticas sobre aspectos relacionados con su pensamiento didáctico. Revista Latinoamericana de Investigación en Matemática Educativa, México, v.17, n.1, p. 83-113, 2014.
RAMOS, E. Reflexión de Docentes Sobre la Enseñanza del Álgebra en un Programa Formativo. 2001. 209f. Trabajo fin de Máster (Máster en Didáctica de la Matemática) - Departamento de Didáctica de la Matemática, Universidad de Granada, Granada, 2011.
RICO, L.; LUPIAÑEZ, J.; MOLINA, M. Análisis Didáctico. 1. ed. Granada, España: Comares, 2013. 459 p.
RICO, L. Matemáticas escolares y conocimiento didáctico. In: FLORES, P.; RICO, L. (Ed.). Enseñanza y Aprendizaje de las Matemáticas en Educación Primaria. Madrid: Ed. Pirámide. 2015. p. 21-40.
RUANO, R.; SOCAS, M.; PALAREA, M. Análisis y clasificación de errores cometidos por alumnos de secundaria en los procesos de sustitución formal, generalización y modelización en álgebra. PNA: Revista de Investigación en Didáctica de la Matemática, Granada, v. 2, n. 2, p. 61-74, 2008.
STAKE, R. Investigación con Estudio de Casos. Cuarta ed. Barcelona: Ediciones Morata, 1998. p.159.
SCHÖENFELD, A.; KILPATRICK, J. Toward a Theory of Proficiency in Teaching Mathematics. In: TIROSH, D.; WOOD, T (Eds). The International Handbook of Mathematics Teacher Education. Rotterdan: Ed. Sense Publisehrs, 2008. p. 321-354.
SCHÖN, D. La Formación de Profesionales Reflexivos. Hacia un nuevo diseño de la enseñanza y el aprendizaje en las profesiones. 1. ed. Barcelona: Morata, 1992. 310 p.
SEZEN-BARRIE, A. et al. Cultural historical activity theory perspective to understand preservice science teachers' reflections on and tensions during a microteaching experience. Cultural Studies of Science Education, New York, v. 9, n. 3, p. 675-697, 2014.
SOCAS, M. et al. Iniciación al Álgebra. Colección Matemáticas: Cultura y Aprendizaje. 1. ed. Madrid, España: Editorial Síntesis, 1989. 207 p.
SOLAR, H.; ROJAS, F. Elaboración de orientaciones didácticas desde la reflexión docente: el caso del enfoque funcional del álgebra escolar. Revista Electrónica de Investigación en Educación en Ciencias, Buenos Aires, v. 10, n. 1, p. 14-33. 2015.
TRIPP, D. Critical Incidents in Teaching: developing professional judgement. 1. ed. Nueva York: Routledge, 1993. 194 p.
VAN ES, E. A.; SHERIN, M. G. Mathematics teachers'“learning to notice” in the context of a video club. Teaching and Teacher Education, Orlando, v. 24, n. 2, p. 244-276, 2008.
VEGA-CASTRO, D.; MOLINA, M.; CASTRO, E. Sentido estructural de estudiantes de bachillerato en tareas de simplificación de fracciones algebraicas que involucran igualdades notables. Revista Latinoamericana de Investigación en Matemática Educativa, México, v. 15, n. 2, p. 233-258, 2012.
WHITE, A. L. et al. Teachers learning from teachers. In: CLEMENTS, M. et al. (Ed.). Third International Handbook of Mathematics Education, New York: Ed. Springer, 2013. p. 393-430.
ZEICHNER, K. El maestro como profesional reflexivo. Cuadernos de Pedagogía, Madrid, v. 220, p. 44-49, 1993.
Notas de autor
Dirección postal: Km 12 Vía Puerto, Facultad de Educación, Universidad de los Llanos, Villavicencio, Meta, Colombia. E-mail: mcastellanos@unillanos.edu.co.Dirección Postal: Campus Cartuja s/n 18079, Granada, España. E-mail: pflores@ugr.es.Dirección Postal: Campus Cartuja s/n, 18079, Granada, España. E-mail: amverdejo@ugr.es.