ARTÍCULO DE REVISIÓN
Manejo del aneurisma de aorta abdominal sintomático no roto: últimos adelantos
Management of symptomatic unruptured abdominal aortic aneurysms: state of the art
Manejo del aneurisma de aorta abdominal sintomático no roto: últimos adelantos
Revista argentina de cardiología, vol. 91, núm. 3, pp. 225-230, 2023
Sociedad Argentina de Cardiología
Recepción: 19 Marzo 2023
Aprobación: 29 Mayo 2023
RESUMEN: El aneurisma de aorta abdominal (AAA) sintomático no roto es una patología que involucra a aquellos pacientes con AAA intacto, pero que presentan dolor abdominal y/o lumbar atribuido al aneurisma. Esta forma de presentación clínica es potencialmente mortal dado que su etiopatogenia comprende cambios agudos en la pared aórtica, incluyendo inflamación, lo que incrementa la probabilidad de ruptura inminente. Está claro que estos pacientes deben ser derivados a reparación del AAA. Sin embargo, el momento de la intervención es controvertido. Por lo tanto, el objetivo del presente trabajo fue revisar la información actualizada sobre el abordaje diagnóstico-terapéutico del AAA sintomático no roto.
Palabras clave: Aneurisma de aorta abdominal sintomático no roto, Inflamación, Cirugía abierta, Reparación endovascular del aneurisma.
ABSTRACT: Symptomatic unruptured abdominal aortic aneurysm (AAA) refers to a group of patients with intact AAA but who present abdominal and/or lumbar pain attributed to the aneurysm. This form of clinical presentation is potentially fatal since its etiopathogenesis, involving acute changes in the aortic wall, including inflammation, increases the probability of impending rupture. It is clear that these patients should be referred to AAA repair. However, the timing of the intervention is controversial. Therefore, the aim of the present work was to review updated information on the diagnostic-therapeutic approach of symptomatic unruptured AAA.
Key words: Symptomatic unruptured abdominal aortic aneurysm, Inflammation, Open surgery, Endovascular aneurysm repair.
INTRODUCCIÓN
La etimología de la palabra aneurisma puede rastrearse en el lenguaje de la antigua Grecia, 1)(2 y deriva de la palabra aνευρυσμa (aneurysma) que significa dilatación. 2
Por lo tanto, “aneurisma aórtico” se refiere a una dilatación anormal de la aorta que compromete uno o más segmentos de su pared. En este sentido, un incremento del diámetro aórtico mayor que el 50% a nivel del diafragma se considera anormal. Sin embargo, esta definición no es siempre aplicable, ya que a menudo el límite entre la aorta sana y patológica no es preciso. 3)(4 En consecuencia, existe un consenso general en considerar que el aneurisma de aorta abdominal (AAA) sea una dilatación de la aorta igual o mayor a 30 mm. 4)(5)(6)(7 Se han llevado a cabo numerosos estudios para evaluar los resultados de la reparación electiva de los AAA, así como los de la cirugía de emergencia en el caso de los aneurismas rotos. 8)(9)(10)(11)(12)(13)(14)(15 No obstante, existe un tipo de presentación clínica de AAA potencialmente mortal y escasamente estudiado: el AAA sintomático no roto. 16 Por este motivo, el propósito del presente estudio fue revisar información actualizada sobre el abordaje diagnóstico-terapéutico del AAA sintomático no roto.
MATERIAL Y MÉTODOS
Se llevaron a cabo búsquedas para identificar estudios clínicos que evaluaran el abordaje diagnóstico-terapéutico del AAA sintomático no roto.
Las búsquedas se realizaron en las bases de datos electrónicas de PUBMED/Medline, EMBASE y Cochrane Clinical Trials utilizando los términos: “aneurisma de aorta abdominal”, “aneurisma sintomático”, “aneurisma no roto”, “cirugía abierta” y “reparación endovascular de aneurisma”.
La selección de artículos se efectuó de acuerdo con los siguientes criterios: a) publicaciones desde 1990 hasta el presente; b) estudios observacionales, ensayos clínicos, revisiones sistemáticas y recomendaciones de sociedades científicas; c) estudios en seres humanos; y d) artículos referidos al manejo del AAA sintomático no roto. Se excluyeron los estudios en los cuales no estuviera accesible el texto completo.
El objetivo primario de este estudio fue: a) sintetizar el conocimiento acerca de la epidemiología y el abordaje diagnóstico-terapéutico del AAA sintomático no roto; y b) desarrollar un algoritmo para su manejo diagnóstico-terapéutico.
Definición y epidemiología
El AAA sintomático no roto se refiere a un grupo de pacientes con AAA intacto, pero con dolor abdominal y/o lumbar atribuido al aneurisma. Otro síntoma incluye sensibilidad a la palpación en el abdomen, espalda o flanco en el lugar donde está ubicado el AAA. 17 La presencia de dolor se debe a múltiples causas, que incluyen cambios agudos en la pared aórtica, como describiremos más adelante. En los aneurismas grandes, el dolor puede ser causado por compresión de estructuras adyacentes. Los pacientes con AAA sintomático no roto generalmente no tienen hipotensión arterial porque la pared aórtica está indemne, sin evidencia de hemorragia retroperitoneal. 7 La incidencia de este tipo de presentación clínica oscila entre el 3% y 15%. 18)(19
Fisiopatología
La fisiopatología del AAA sintomático no roto involucra cambios agudos en la pared aneurismática, que incluyen incremento del stress parietal y extensión del trombo intraluminal o nuevo sangrado, que aumentan la probabilidad de ruptura inminente. 20 Existe evidencia que demuestra el rol de la inflamación de la pared aneurismática en la etiopatogenia de este tipo de presentación clínica. Asimismo, el metabolismo aumentado de la fluorodesoxiglucosa en tomografía computada por emisión de positrones (PET/TC) en pacientes con AAA sintomático no roto en comparación con pacientes asintomáticos se ha correlacionado con aumento de la densidad de infiltrado inflamatorio en biopsias de la pared aneurismática. 21
Pronóstico y resultados de la reparación
La tasa actual de mortalidad perioperatoria en pacientes con AAA sintomático no roto es menor que la comunicada previamente en la literatura. Así, De Martino y col. demostraron una mortalidad hospitalaria del 1,7% (2,2% en pacientes operados y 0% en los que fueron sometidos a reparación endovascular). 22 De manera similar, Chandra y col. publicaron una mortalidad perioperatoria global contemporánea (2005-2014) del 5,9%, siendo 8% en pacientes quirúrgicos y 5% en los que fueron tratados en forma endovascular. 17 Con respecto a las complicaciones postoperatorias y la supervivencia a largo plazo, De Martino y col. reportaron que la tasa de complicaciones postoperatorias, incluyendo insuficiencia renal, infarto agudo de miocardio, arritmias e insuficiencia respiratoria, fue de 35% en pacientes con AAA sintomático no roto versus 20% y 63% en aquellos con AAA asintomático y roto, respectivamente. La supervivencia a 1 y 4 años fue de 83% y 68%, respectivamente, en pacientes con AAA sintomático no roto, mientras que en asintomáticos fue de 89% y 73%, y en aquellos con AAA roto, de 49% y 35%, respectivamente. 22 En conclusión, la mortalidad hospitalaria del AAA sintomático no roto es similar o discretamente superior a la observada para una intervención electiva. Sin embargo, las tasas de complicaciones postoperatorias y de supervivencia a largo plazo son intermedias en comparación con la reparación de AAA asintomáticos y rotos. 23)(24)(25)(26)(27
Abordaje diagnóstico-terapéutico
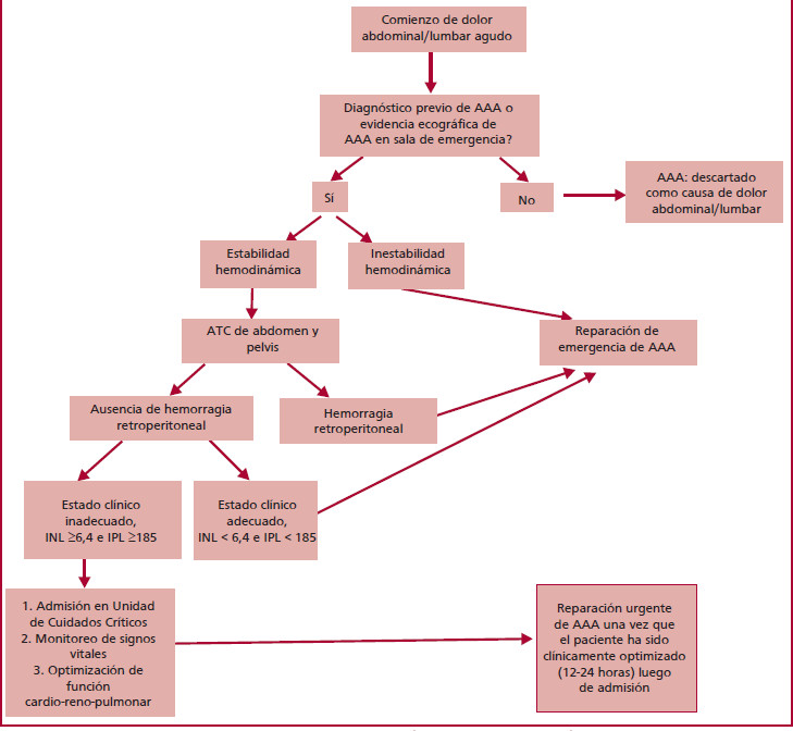
Ante la sospecha de un AAA sintomático, se debe colocar un catéter venoso de gran calibre, realizar monitoreo invasivo de la presión, y llevar a cabo la confirmación diagnóstica y el tratamiento inmediato en el centro de la localidad donde reside el paciente. Si no existen las condiciones para realizar el diagnóstico y tratamiento en el centro, se debe activar el traslado inmediato a un hospital de alta complejidad. 7 La mayoría de los pacientes presentarán estabilidad hemodinámica ya que, por definición, no hay ruptura de la pared aórtica. 17 Es necesario un alto grado de sospecha clínica dado el mal pronóstico de AAA rotos y sintomáticos no rotos. En un metaanálisis que incluyó estudios publicados después de 1990, se encontró un diagnóstico erróneo de AAA roto en 32% de los casos. Los diagnósticos diferenciales erróneos más comunes fueron cólico renal e infarto de miocardio. 28)(29 La Figura 1 postula un algoritmo para el abordaje diagnóstico-terapéutico del AAA sintomático.

AAA: Aneurisma aórtico abdominal; ATC: Angiotomografía computarizada; INL: Índice neutrófilo-linfocito; IPL: Índice plaqueta-linfocito.
Todos los individuos admitidos a un centro de emergencias con dolor abdominal y/o lumbar con diagnóstico de AAA y estabilidad desde un punto de vista hemodinámico, deben ser sometidos rápidamente a una angiotomografía computarizada (ATC) de abdomen y pelvis. 5
Cuando existe disponibilidad, los clínicos pueden recurrir a la ecografía doppler abdominal como ayuda para hacer el diagnóstico. 30 Mientras que la ecografía doppler puede identificar la presencia de AAA y fluido intraabdominal, es menos efectiva para detectar signos de ruptura aórtica. 31 Por lo tanto, la ecografía doppler no se considera un estudio confirmatorio de ruptura, aunque representa una herramienta útil para identificar el AAA. Aquellos pacientes con sospecha clínica y presencia de AAA en la ecografía doppler pueden ser considerados de alto riesgo para AAA sintomático, permitiendo la derivación urgente para una ATC. Por otra parte, en pacientes con riesgo bajo de AAA sintomático, la ausencia de AAA en la ecocardiografía puede ser suficiente para no realizar otros estudios, especialmente si existe otra causa más probable que explique los síntomas. 32 Si se confirma AAA sintomático, una hemorragia retroperitoneal o la ausencia de ruptura aórtica con dolor persistente, a pesar de tratamiento médico óptimo, incluyendo analgesia y control de signos vitales, obliga a una reparación de emergencia. Si, por el contrario, no se observan hallazgos tomográficos de ruptura aneurismática, el momento de la intervención es controvertido y sigue siendo un desafío. 8 Numerosas series de casos retrospectivos han publicado tasas más altas de morbilidad y mortalidad en la reparación de emergencia de AAA en comparación con la intervención urgente (18-26% vs. 4-5%). 33)(34)(35 Asimismo, no se han comunicado muertes asociadas con ruptura de aneurisma en pacientes con AAA sintomático no roto, en los cuales la intervención fue postergada y realizada semi electivamente. 18 Con respecto a este aspecto, diversas series que han evaluado las causas de muerte en este grupo de pacientes han demostrado que, en la mayoría de los casos, estos son secundarios al infarto de miocardio, insuficiencia respiratoria, insuficiencia renal, falla multiorgánica y sepsis. 34)(36 En nuestra opinión, considerando que la morbilidad y mortalidad de los pacientes con AAA sintomático no roto sometidos a cirugía de emergencia están relacionadas a disfunción cardio-reno-pulmonar, es razonable priorizar la optimización de estos sistemas antes de la reparación del AAA. En este sentido, consideramos que estos objetivos podrían alcanzarse en un lapso de 12-24 horas, siempre y cuando el centro cuente con los recursos necesarios. Es esencial que el paciente sea admitido a una unidad de cuidados críticos, con monitoreo adecuado de sus signos vitales. Desde un punto de vista cardiovascular, hay evidencia de la utilidad de realizar ecocardiografía transtorácica focalizada (FoCUS) para la evaluación de pacientes críticos, así como para su evaluación prequirúrgica. 37 Un ecocardiograma realizado en la sala de emergencias proporcionará información esencial para el manejo hemodinámico, incluyendo la fracción de eyección ventricular izquierda, presencia de enfermedades valvulares significativas y el grado de precarga del paciente, a través del patrón de llenado transmitral, la relación E/E’, la presión sistólica pulmonar, y el diámetro y el colapso inspiratorio de la vena cava inferior. 37 Frecuentemente, los pacientes añosos presentan precarga reducida antes de la cirugía con impacto negativo en el volumen minuto, lo que puede optimizarse con una carga de volumen adecuado. Algunos casos pueden requerir un monitoreo más invasivo con un catéter de SwanGanz, lo que permite una orientación terapéutica en función del estado hemodinámico del paciente. Además, alcanzar una precarga adecuada reducirá el riesgo de insuficiencia renal postoperatoria. Desde la perspectiva respiratoria, la enfermedad pulmonar obstructiva reversible puede mejorar por medio del tratamiento breve con esteroides endovenosos y broncodilatadores en aerosol. 34
Por lo tanto, en este subgrupo de pacientes con AAA sintomático no roto es crucial identificar a los individuos de alto riesgo preoperatorio que pueden beneficiarse con la rápida optimización de su estado clínico (cardiológico, pulmonar y/o renal) previo a una intervención urgente. 17)(34 Con el propósito de responder a este problema, se han desarrollado diversos trabajos que evalúan la utilidad de puntajes y ciertos marcadores bioquímicos para predecir la mortalidad hospitalaria en pacientes con AAA sintomático no roto. Antonello y col. comunicaron que la Escala de Glasgow en Aneurismas es un buen predictor de morbilidad y mortalidad perioperatoria luego de la cirugía abierta urgente del AAA sintomático no roto. Los autores sugieren que los pacientes con puntaje <90 pueden ser sometidos de manera segura a una reparación abierta de emergencia. Los pacientes con puntaje ≥90 deberían recibir una evaluación exhaustiva y optimización del estado clínico preoperatorio. 38 Por otra parte, considerando el rol de la inflamación en la etiopatogenia de esta enfermedad, recientemente Garagoli y col. evaluaron la utilidad de marcadores bioquímicos de inflamación para la predicción de mortalidad hospitalaria en pacientes sometidos a reparación quirúrgica y endovascular de AAA sintomático no roto. Los autores concluyeron que los pacientes con índices neutrófiloslinfocitos ≥6,4 y plaquetas-linfocitos ≥185 son de alto riesgo y podrían beneficiarse de una conducta de espera supervisada previo a la optimización del estado clínico prequirúrgico o, aún considerar una reparación endovascular. 36)(39 Estos biomarcadores están ampliamente disponibles, son de bajo costo y, además, tienen la ventaja de representar el estado inflamatorio del paciente en el momento de su admisión al hospital. Esto es diferente de la Escala de Glasgow en Aneurismas, que usa variables clínicas referidas a la historia clínica previa del paciente y considera al shock como la única variable del estado clínico en el momento de la presentación, lo que estimamos es insuficiente ya que, como mencionamos previamente, estos individuos generalmente presentan estabilidad hemodinámica. 36)( 39)
No obstante, durante la evaluación preoperatoria, es fundamental que el médico tratante esté alerta a signos y síntomas que indiquen una intervención de emergencia obligatoria. El desarrollo de hipotensión, taquicardia, oliguria o acidosis metabólica requiere una reparación inmediata. 7
Decisión sobre el tipo de reparación de AAA sintomático no roto: cirugía abierta versus procedimiento endovascular
Existen evidencias que demuestran que el procedimiento endovascular reduce la morbilidad y mortalidad luego de la reparación de AAA sintomático no roto. En este sentido, este tipo de reparación ofrece algunas ventajas potenciales en comparación con el tratamiento quirúrgico convencional en esta condición clínica: menor agresión fisiológica al organismo, menor necesidad de anestesia profunda, menos pérdida de sangre, minimiza la hipotermia y reduce el tiempo de intervención. 7 El análisis del Registro ENGAGE demostró la falta de diferencias entre la reparación endovascular del AAA asintomático y el AAA sintomático no roto. 19 Una revisión sistemática identificó 23 estudios observacionales que evaluaron 7040 reparaciones de AAA sintomáticos no roto y roto (con procedimientos quirúrgico y endovascular) y demostraron que los pacientes sometidos a intervención endovascular presentaban una menor tasa de mortalidad intrahospitalaria en comparación con la cirugía abierta (odds ratio 0,624, IC 95% 0,518-0,752, p<0,0001), así como una menor estadía hospitalaria, menor sangrado y reducción del tiempo de intervención. 40
Sin embargo, para realizar la reparación endovascular es esencial cumplir con los criterios anatómicos requeridos además de contar con un programa institucional para la intervención endovascular de emergencia. En este contexto, el papel de la ATC es fundamental para definir aquellos pacientes apropiados para reparación endovascular. 5)(8 Asimismo, consideramos que el traslado a un centro vascular de alta complejidad es conveniente en pacientes hemodinámicamente estables y anatómicamente aptos para reparación endovascular, especialmente si el riego quirúrgico es alto.
CONCLUSIONES
El AAA sintomático no roto constituye una condición clínica de AAA potencialmente mortal, con pronóstico intermedio entre pacientes asintomáticos y aquellos con aneurismas rotos. Aunque el tiempo de intervención es todavía controversial, consideramos que es fundamental estratificar el riesgo preoperatorio individual, con la finalidad de identificar a los pacientes de alto riesgo que se podrían beneficiar de la optimización de su estado clínico previo a la intervención. La reparación endovascular es factible en este escenario clínico, principalmente en pacientes con alto riesgo quirúrgico, siempre y cuando se cumplan los criterios anatómicos necesarios y la institución tenga un programa para la intervención endovascular de emergencia.
REFERENCIAS
Antoniou GA, Antoniou AI, Antoniou SA, Lazarides MK. A historical perspective of medical terminology of aortic aneurysm. J Vasc Surg [Internet]. 2011;54:1527-8. Available from: doi: 10.1016/j.jvs.2011.04.036
Real Academia de la Lengua Espanola, Asociacion de Academias. Diccionario de la Lengua Espanola RAE [Internet]. Planeta Publishing; 2014. Available from: https://books.google.com/books/about/Diccionario_de_la_Lengua_Espanola_RAE.html?hl=&id=naqwoQEACAAJ
Doval HC, Lucas LO. Aneurisma de aorta abdominal. En: Doval HC, Tajer CD, editores. Evidencias en cardiología: De los ensayos clínicos a las conductas terapéuticas. 8° edición. Ciudad Autónoma de Buenos Aires: GEDIC; 2016. p. 1139-69.
Erbel R, Aboyans V, Boileau C, Bossone E, Bartolomeo RD, Eggebrecht H, et al. 2014 ESC Guidelines on the diagnosis and treatment of aortic diseases: Document covering acute and chronic aortic diseases of the thoracic and abdominal aorta of the adult. The Task Force for the Diagnosis and Treatment of Aortic Diseases of the European Society of Cardiology (ESC). Eur Heart J [Internet]. 2014;35:2873-926. Available from: doi: 10.1093/eurheartj/ehu281
Chaikof EL, Dalman RL, Eskandari MK, Jackson BM, Lee WA, Mansour MA, et al. The Society for Vascular Surgery practice guidelines on the care of patients with an abdominal aortic aneurysm. J Vasc Surg [Internet]. 2018;67:2-77.e2. Available from: doi: 10.1016/j.jvs.2017.10.044
Writing Committee Members, Isselbacher EM, Preventza O, Hamilton Black J Iii, Augoustides JG, Beck AW, et al. 2022 ACC/AHA Guideline for the Diagnosis and Management of Aortic Disease: A Report of the American Heart Association/American College of Cardiology Joint Committee on Clinical Practice Guidelines. J Am Coll Cardiol [Internet].2022;80:e223-393. Available from: doi: 10.1016/j.jacc.2022.08.004
Bluro I. Consenso de Enfermedad Vascular Periférica (versión resumida). Rev Argent Cardiol [Internet].2015;83:461-86. Available from: http://ppct.caicyt.gov.ar/index.php/rac/article/view/6400/pdf_1
Wanhainen A, Verzini F, Van Herzeele I, Allaire E, Bown M, Cohnert T, et al. Editor's Choice - European Society for Vascular Surgery (ESVS) 2019 Clinical Practice Guidelines on the Management of Abdominal Aorto-iliac Artery Aneurysms. Eur J Vasc Endovasc Surg [Internet]. 2019;57:8-93. Available from: doi: 10.1016/j. ejvs.2018.09.020
Reimerink JJ, Hoornweg LL, Vahl AC, Wisselink W, van den Broek TAA, Legemate DA, et al. Endovascular repair versus open repair of ruptured abdominal aortic aneurysms: a multicenter randomized controlled trial. Ann Surg [Internet]. 2013;258:248-56. Available from: doi: 10.1097/SLA.0b013e31828d4b76
IMPROVE Trial Investigators, Powell JT, Sweeting MJ, Thompson MM, Ashleigh R, Bell R, et al. Endovascular or open repair strategy for ruptured abdominal aortic aneurysm: 30 day outcomes from IMPROVE randomised trial. BMJ [Internet]. 2014;348:f7661. Available from: doi: 10.1136/bmj.f7661
Desgranges P, Kobeiter H, Katsahian S, Bouffi M, Gouny P, Favre JP, et al. Editor's Choice - ECAR (Endovasculaire ou Chirurgie dans les Anévrysmes aorto-iliaques Rompus): A French Randomized Controlled Trial of Endovascular Versus Open Surgical Repair of Ruptured Aorto-iliac Aneurysms. Eur J Vasc Endovasc Surg [Internet]. 2015;50:303-10. Available from: doi: 10.1016/j. ejvs.2015.03.028
Greenhalgh RM, Brown LC, Kwong GPS, Powell JT, Thompson SG, EVAR trial participants. Comparison of endovascular aneurysm repair with open repair in patients with abdominal aortic aneurysm (EVAR trial 1), 30-day operative mortality results: randomised controlled trial. Lancet [Internet]. 2004;364:843-8. Available from: doi: 10.1016/S0140-6736(04)16979-1
United Kingdom EVAR Trial Investigators, Greenhalgh RM, Brown LC, Powell JT, Thompson SG, Epstein D. Endovascular repair of aortic aneurysm in patients physically ineligible for open repair. N Engl J Med [Internet]. 2010;362:1872-80. Available from: doi: 10.1056/NEJMoa0911056
Blankensteijn JD, de Jong SECA, Prinssen M, van der Ham AC, Buth J, van Sterkenburg SMM, et al. Two-year outcomes after conventional or endovascular repair of abdominal aortic aneurysms. N Engl J Med [Internet]. 2005;352:2398-405. Available from: doi: 10.1056/NEJMoa051255
Lederle FA, Freischlag JA, Kyriakides TC, Padberg FT Jr, Matsumura JS, Kohler TR, et al. Outcomes following endovascular vs open repair of abdominal aortic aneurysm: a randomized trial. JAMA [Internet]. 2009;302:1535-42. Available from: doi: 10.1001/jama.2009.1426
Signs, symptoms and risk factors predicting ruptured or symptomatic unruptured aneurysms before arrival at the hospital, and in non-specialist hospital settings: Abdominal aortic aneurysm: diagnosis and management: Evidence review N [Internet]. London: National Institute for Health and Care Excellence (NICE); Available from: https://www.ncbi.nlm.nih.gov/pubmed/32407039
Chandra V, Trang K, Virgin-Downey W, Tran K, Harris EJ, Dalman RL, et al. Management and outcomes of symptomatic abdominal aortic aneurysms during the past 20 years. J Vasc Surg [Internet]. 2017;66:1679-85. Available from: doi: 10.1016/j. jvs.2017.04.033
Cambria RA, Gloviczki P, Stanson AW, Cherry KJ Jr, Hallett JW Jr, Bower TC, et al. Symptomatic, nonruptured abdominal aortic aneurysms: are emergent operations necessary? Ann Vasc Surg [Internet]. 1994;8:121-6. Available from: doi: 10.1007/BF02018859
Stokmans RA, Teijink JAW, Cuypers PWM, Riambau V, van Sambeek MRHM. No differences in perioperative outcome between symptomatic and asymptomatic AAAs after EVAR: an analysis from the ENGAGE Registry. Eur J Vasc Endovasc Surg [Internet]. 2012;43:66773. Available from: doi: 10.1016/j.ejvs.2012.02.034
Aggarwal S, Qamar A, Sharma V, Sharma A. Abdominal aortic aneurysm: A comprehensive review. Exp Clin Cardiol [Internet]. 2011;16:11-5. Available from: https://www.ncbi.nlm.nih.gov/pubmed/21523201
Reeps C, Essler M, Pelisek J, Seidl S, Eckstein HH, Krause BJ. Increased 18F-fluorodeoxyglucose uptake in abdominal aortic aneurysms in positron emission/computed tomography is associated with inflammation, aortic wall instability, and acute symptoms. J Vasc Surg [Internet]. 2008;48:417-23; discussion 424. Available from: doi: 10.1016/j.jvs.2008.03.059
De Martino RR, Nolan BW, Goodney PP, Chang CK, Schanzer A, Cambria R, et al. Outcomes of symptomatic abdominal aortic aneurysm repair. J Vasc Surg [Internet]. 2010;52:5-12.e1. Available from: doi: 10.1016/j.jvs.2010.01.095
Stather PW, Sidloff D, Dattani N, Choke E, Bown MJ, Sayers RD. Systematic review and meta-analysis of the early and late outcomes of open and endovascular repair of abdominal aortic aneurysm. Br J Surg [Internet]. 2013;100:863-72. Available from: doi: 10.1002/bjs.9101
Powell JT, Sweeting MJ, Ulug P, Blankensteijn JD, Lederle FA, Becquemin JP, et al. Meta-analysis of individual-patient data from EVAR-1, DREAM, OVER and ACE trials comparing outcomes of endovascular or open repair for abdominal aortic aneurysm over 5 years. Br J Surg [Internet]. 2017;104:166-78. Available from: doi: 10.1002/bjs.10430
Li B, Khan S, Salata K, Hussain MA, de Mestral C, Greco E, et al. A systematic review and meta-analysis of the long-term outcomes of endovascular versus open repair of abdominal aortic aneurysm. J Vasc Surg [Internet]. 2019;70:954-69.e30. Available from: doi: 10.1016/j.jvs.2019.01.076
Sweeting MJ, Balm R, Desgranges P, Ulug P, Powell JT, Ruptured Aneurysm Trialists. Individual-patient meta-analysis of three randomized trials comparing endovascular versus open repair for ruptured abdominal aortic aneurysm. Br J Surg [Internet]. 2015;102:1229-39. Available from: doi: 10.1002/bjs.9852
Alsusa H, Shahid A, Antoniou GA. A comparison of endovascular versus open repair for ruptured abdominal aortic aneurysm - Meta-analysis of propensity score-matched data. Vascular [Internet]. 2022;30:628-38. Available from: doi: 10.1177/17085381211025168
Tchana-Sato V, Sakalihasan N, Defraigne JO. [Ruptured abdominal aortic aneurysm]. Rev Med Liege [Internet]. 2018;73:296-9. Available from: https://www.ncbi.nlm.nih.gov/pubmed/29926569
Azhar B, Patel SR, Holt PJE, Hinchliffe RJ, Thompson MM, Karthikesalingam A. Misdiagnosis of ruptured abdominal aortic aneurysm: systematic review and meta-analysis. J Endovasc Ther [Internet]. 2014;21:568-75. Available from: doi: 10.1583/134626MR.1
Mai T, Woo MY, Boles K, Jetty P. Point-of-Care Ultrasound Performed by a Medical Student Compared to Physical Examination by Vascular Surgeons in the Detection of Abdominal Aortic Aneurysms. Ann Vasc Surg [Internet]. 2018;52:15-21. Available from: doi: 10.1016/j.avsg.2018.03.015
Shuman WP, Hastrup W Jr, Kohler TR, Nyberg DA, Wang KY, Vincent LM, et al. Suspected leaking abdominal aortic aneurysm: use of sonography in the emergency room. Radiology [Internet]. 1988;168:117-9. Available from: doi: 10.1148/radiology.168.1.3289085
Fernando SM, Tran A, Cheng W, Rochwerg B, Strauss SA, Mutter E, et al. Accuracy of presenting symptoms, physical examination, and imaging for diagnosis of ruptured abdominal aortic aneurysm: Systematic review and meta-analysis. Acad Emerg Med [Internet]. 2022;29:486-96. Available from: doi: 10.1111/acem.14475
Haug ES, Romundstad P, Aadahl P, Myhre HO. Emergency nonruptured abdominal aortic aneurysm. Eur J Vasc Endovasc Surg [Internet]. 2004;28:612-8. Available from: doi: 10.1016/j.ejvs.2004.09.013
Sullivan CA, Rohrer MJ, Cutler BS. Clinical management of the symptomatic but unruptured abdominal aortic aneurysm. J Vasc Surg [Internet]. 1990;11:799-803. Available from: http://www1.mosby.com/ scripts/om.dll/serve?action=searchDB&searchDBfor=art&artType=abs&id=a19420
Ten Bosch JA, Koning SW, Willigendael EM, VAN Sambeek MR, Stokmans RA, Prins MH, et al. Symptomatic abdominal aortic aneurysm repair: to wait or not to wait. J Cardiovasc Surg [Internet]. 2016;57:830-8. Available from: https://www.ncbi.nlm.nih.gov/pubmed/23867861
Garagoli F, Fiorini N, Pérez MN, Rabellino JM, Valle Raleigh J, Chas JG, et al. Neutrophil-to-lymphocyte ratio and platelet-tolymphocyte ratio predict in-hospital mortality in symptomatic but unruptured abdominal aortic aneurysm patients. Int Angiol [Internet]. 2022;41:188-95. Available from: doi: 10.23736/S0392-9590.22.04754-X
Lenk T, Whittle J, Miller TE, Williams DGA, Bronshteyn YS. Focused cardiac ultrasound in preoperative assessment: the perioperative provider's new stethoscope? Perioper Med (Lond) [Internet]. 2019;8:16. Available from: doi: 10.1186/s13741-019-0129-8
Antonello M, Lepidi S, Kechagias A, Frigatti P, Tripepi A, Biancari F, et al. Glasgow aneurysm score predicts the outcome after emergency open repair of symptomatic, unruptured abdominal aortic aneurysms. Eur J Vasc Endovasc Surg [Internet]. 2007;33:272-6. Available from: doi: 10.1016/j.ejvs.2006.09.006
Samy AK, Murray G, MacBain G. Glasgow aneurysm score. Cardiovasc Surg [Internet]. 1994;2:41-4. Available from: https://www. ncbi.nlm.nih.gov/pubmed/8049922
Sadat U, Boyle JR, Walsh SR, Tang T, Varty K, Hayes PD. Endovascular vs open repair of acute abdominal aortic aneurysms--a systematic review and meta-analysis. J Vasc Surg [Internet]. 2008;48:227-36. Available from: doi: 10.1016/j.jvs.2007.11.028
Notas
Notas de autor
Dirección para correspondencia:Dr. Fernando Garagoli - E-mail: fernando.garagoli@hospitalitaliano.org.ar - Perón 4190, Buenos Aires, Argentina - Teléfono: +541149590200 (5303) - Código postal: C1199ABB
Declaración de intereses