Suplemento Especial: Investigación Cualitativa em Psicología
Concepto de Felicidad en Adultos de Sectores Populares1
Conceito de Felicidade em Adultos de Baixa Renda
Concept of Happiness in Adults from Low-Income Class
Concepto de Felicidad en Adultos de Sectores Populares1
Paidéia (Ribeirão Preto), vol. 27, núm. 1, Suppl., pp. 386-394, 2017
Universidade de São Paulo, Faculdade de Filosofia Ciências e Letras de Ribeirão Preto
Recepción: 29 Marzo 2017
Recibido del documento revisado: 21 Junio 2017
Aprobación: 18 Octubre 2017
Resumen: Existe escasa investigación acerca del significado de la felicidad, ya que los estudios la miden psicométricamente (etic), permaneciendo en la opacidad su significado para las personas. El objetivo aquí es identificar cuál es el concepto de felicidad que tienen personas (emic) de sectores populares chilenos, de bajos ingresos Utilizando método cualitativo fue aplicada una entrevista con preguntas abiertas acerca del significado de felicidad a una muestra de 141 adultos de ambos sexos, de 24 a 88 años de edad, de la comuna de Molina (Chile). Sus respuestas fueron analizadas con el programa NVivo y representadas gráficamente mediante CmpasTools. Para esta muestra la felicidad puede ser entendida mediante cuatro ejes de significado: bienestar, emociones, estar, y tener, siendo esencialmente representada como tranquilidad y alegría y más globalmente bienestar, producida como consecuencia de - o asociado a - la obtención de ciertos satisfactores básicos.
Palabras clave: felicidad, conceptos, personas de bajos ingresos.
Resumo: Há escassa pesquisa sobre o significado da felicidade, já que boa parte dos estudos são psicométricos, permanecendo na opacidade seu significado para as pessoas. Este artigo teve por objetivo identificar o conceito de felicidade (emic) de pessoas de baixa renda do Chile. Usando o método qualitativo foi aplicada uma entrevista com perguntas abertas acerca dos significados da felicidade a uma amostra de 141 adultos de ambos os sexos, de 24 a 88 anos de idade, da cidade de Molina (Chile). As respostas foram analisadas por meio do programa NVivo e para sua representação gráfica utilizou-se CmpasTools. A felicidade pode ser entendida através de quatro eixos de significado: bem-estar, emoções, ser, e ter, sendo essencialmente representada como tranquilidade, alegria e bem-estar geral, produzida como consequência ou associada a satisfações básicas.
Palavras-chave: felicidade, conceitos, pessoas de baixa renda.
Abstract: There is relatively little research about the meaning of happiness, since studies measure it psychometrically (etic), and its meaning for the people remains opaque. The objective here is to identify what the concept of happiness is for low-income class people (emic) from popular Chilean sectors. By using the qualitative method, an interview with open questions about the meaning of happiness was applied to a sample of 141 adults of both genders, within the age range 24 to 88, from the city of Molina (Chile). Their answers were analyzed with the program NVivo, graphically represented through CmpasTools. For this sample, happiness can be understood through four axes of meaning: well-being, emotions, to be, and to have, and all these essentially represented as tranquility, joy, and, more globally as well-being, produced as a consequence of, or associated with, the obtainment of some basic satisfiers.
Keywords: happiness, concepts, low income families.
La felicidad ha sido un objetivo fundamental para el hombre desde que este fue consciente de su existencia, sin embargo, y a pesar de la centralidad del tema para la vida, se requiere esfuerzos mayores para avanzar en la definición del concepto (Rojas, 2014). La felicidad y su estudio se han ubicado típicamente dentro del constructo mayor de bienestar subjetivo (BS) (compuesto por satisfacción vital y felicidad) y en donde la satisfacción vital es una variable más utilizada que la de felicidad. Así, se requiere más estudios acerca de la felicidad y mejorar la calidad y contenido informativo de los mismos (Moyano Díaz, 2016a). Otros autores señalan que han existido avances sobre la investigación en felicidad pero aún son insuficientes tanto conceptual como psicométricamente (Alarcón, 2006). Con la aparición de la psicología positiva (Seligman, 2017), las investigaciones sobre felicidad, bienestar, calidad de vida, satisfacción y conceptos relacionados han aumentado, pero persisten deficiencias en el estudio específico del BS, y muy particularmente de la felicidad. Más aún, según algunos, el ámbito del BS sería en realidad un área en construcción (Scorsolini-Comin & Santos, 2010).
Para Diener (1984), la felicidad sería resultante de una comparación entre los acontecimientos recientes y los estándares de la vida propia, de modo que si los primeros son evaluados como mejores a éstos, el sujeto experimentará felicidad. La felicidad hace referencia a una experiencia interior en cada persona quien emite un juicio sobre cómo se siente y el grado de satisfacción con la vida que éste tiene (Scorsolini-Comin & Santos, 2010). Para Veenhoven (2000, p. 6), “la felicidad es un estado interno de la mente” de modo que el único modo de medirla es preguntando directamente a las personas si son felices o no. De esta forma, una cuestión central es identificar en qué piensa o qué tiene en mente como significado del concepto la persona cuando responde acerca de la típica pregunta de cuán feliz se siente.
Margot (2007) plantea que para estar feliz se tendría que contar con ciertas condiciones generales, dentro de las cuales están la salud, la libertad, el amor, la comodidad económica. Aunque éstas son condiciones o requisitos para la felicidad sin constituir propiamente una definición del concepto, ello sirve para ilustrar que la felicidad depende del contexto cultural en donde se desarrolle una persona y, por tanto, aquella es variable de acuerdo a la época, y al tipo de sociedad y cultura de que se trate, como han sido evidenciado en distintos estudios (Biswas-Diener, Vitterso, & Diener, 2005; Lu, 2001; Suh, Diener, Oishi, & Triandis, 1998; Uchida & Kitayama, 2009).
Para Csikszentmihalyi (2012), la felicidad dependerá esencialmente de cómo se interpreten los eventos que provienen del exterior y no sería un producto del azar ni algo que se pueda adquirir con dinero. En la misma línea Fermín Bertossi (2011) plantea que la felicidad no se asegura por la obtención de bienes materiales, siendo difícil de alcanzar, ya que la disconformidad ante el complejo acceso a ciertos bienes básicos como salud, alimentación, vivienda, educación, entre otros, así como también la discriminación y la desigualdad social, son fuentes de infelicidad. Desde la psicología se indica que variables sociodemográficas y circunstancias de vida dan cuenta de no más de un 20% de la felicidad, siendo los factores propiamente psicológicos los que más peso tienen en su determinación (Lyubomirsky, 2001).
Quien se introduce al tema de la felicidad en psicología observará con prontitud estudios en los cuales aquella es considerada como formando parte del concepto de BS junto con satisfacción vital (SV), y en otros es relevada como un constructo mayor y diferente. En no pocos estudios se sinonimiza felicidad con BS (Moyano Díaz, 2016a). “En el ámbito del conocimiento científico, el término ‘felicidad’ ha sido traducido por ‘bienestar subjetivo’. Así, el constructo BS ha sido concebido como el estudio científico de la felicidad” (Scorsolini-Comin & Santos, 2010, p. 193). Esto sin duda resulta confuso, e ilustra la debilidad teórico-conceptual respecto del término felicidad, lo cual sugiere la necesidad de su clarificación. Por otro lado, y desde la economía del bienestar, se señala que el BS refiere a la práctica del bienestar en los individuos, por lo que la felicidad es indicada como una experiencia de las personas (Rojas, 2014).
Para Teixeira (2013) la felicidad está sin duda relacionada con el bienestar de las personas y es subjetiva, constituyéndose en una interesante área de investigación para muchas disciplinas - sociales, psicológicas, religiosas, filosóficas, entre otras-, y sobre todo para el mismo ser humano. Los estudios en éste ámbito son típicamente realizados con muestras extraídas de poblaciones de estudiantes universitarios, o adultos de sectores medios o educados (Moyano Díaz & Ramos Alvarado, 2007; Rodríguez Araneda, 2015; Denegri C., García J., & González R., 2015), siendo más bien excepcional la inclusión de sectores populares, es decir, de aquellos ubicados justo por encima de la línea de la pobreza. Sin embargo, estos sectores constituyen mayorías poblacionales en Chile y más generalmente en la región latinoamericana. Adicionalmente, los estudios latinoamericanos sobre el tema utilizan extensivamente instrumentos psicométricos de idioma de origen inglés, acríticamente, obviándose las diferencias culturales, y en los cuales queda en la opacidad el concepto de felicidad que tienen quienes responden (Moyano Díaz, 2016a).
Excepciones destacables respecto del uso de instrumentos para medir felicidad entre los autores latinoamericanos son Alarcón (2006) en psicología y Rojas (2014) en economía. El primero propuso que la felicidad es “un estado afectivo de satisfacción plena que experimenta subjetivamente el individuo en posesión de un bien anhelado” y señala cinco propiedades de una conducta feliz. La primera refiere a la felicidad como sentimiento de satisfacción el cual sería experimentado por la persona internamente, de manera subjetiva, de modo que aquella sería individual. La segunda propiedad la concibe como un estado, que podría o no perdurar en el tiempo. La tercera alude al carácter de bien anhelado, lo que supondría que éste es la fuente de felicidad para el individuo. La cuarta propiedad alude a que estos bienes (fuentes de felicidad) pueden tener un origen variado, materiales, éticos, psicológicos, sociales, religiones, etcétera, a los cuales las personas les conceden características positivas o axiológicas. Así el valor de este bien no sería intrínseco y es posible que no genere felicidad para todos los individuos. Por último, la quinta propiedad indica que no se puede apartar la posibilidad de que en alguna época y sociedad determinada, los anhelos colectivos puedan concordar y ansiar un mismo bien (Alarcón, 2006).
Para Rojas (2014), siguiendo a los filósofos clásicos, la felicidad sería un ‘objetivo final’, referido a algo que se busca sin que se utilice como medio para cumplir otros objetivos, sino que es un fin en sí mismo y para el cual se podrían utilizar diferentes medios, que respondan a diferentes necesidades de las personas. Rojas (2007) creó un instrumento con 9 referentes acerca de la felicidad derivados de un mismo número de concepciones filosóficas clásicas respecto de aquella, avanzando en la distinción conceptual, y mostrando como aquellos pueden contribuir a explicar los heterogéneos resultados encontrados respecto de los niveles de felicidad en su asociación con variables económicas. También en América latina otros como Rodríguez Araneda (2015) han estudiado el concepto de felicidad en población educada desde el enfoque de las representaciones sociales, o desde las redes semánticas (Denegri C. et al., 2015).
Tratando de avanzar mediante enfoque cualitativo emic en la identificación del concepto de felicidad que tienen personas adultas, de sectores medios y educados, Moyano Díaz (2016b) analizó una muestra de 164 personas. El enfoque emic es aquel orientado al estudio de la realidad social buscando rescatar los significados desde la construcción del actor social sin partir desde una teoría previa, sino que ésta surge -eventualmente- a partir de los datos obtenidos (Strauss & Corbin, 2002). El investigador recoge datos y realiza generalizaciones de manera inductiva, desde la información provista libremente por las personas.
Una muestra voluntaria (164 adultos) de 45 años de edad promedio, funcionarios académicos y administrativos de una universidad estatal, respondió la pregunta ¿Qué es para Ud. la felicidad? Las respuestas fueron analizadas y clasificadas (NVivo) dando lugar a cinco dimensiones de significado o concepciones acerca del concepto: la felicidad como ‘estado’ (del ser), felicidad como ‘tener’, felicidad como ‘logro’, felicidad como ‘estar’, y felicidad como ‘bienestar’. La primera dimensión alude esencialmente a un estado existencial del espíritu o de la mente, que es referido como paz, armonía, equilibrio con el ambiente físico y con los demás. La segunda dimensión corresponde a una suma de posesiones, tener una familia unida, un trabajo desafiante estable y bien remunerado, tiempo para sí - ocio. La tercera dimensión, muy nítida y exclusivamente concierne a la obtención - logro - de metas individuales y colectivas. La cuarta es estar en ocio en ciertos lugares o espacios de seguridad y libertad, de los cuales la casa-hogar, es central. La quinta dimensión refiere a disponer o tener un conjunto de satisfactores o bienestares en distintos dominios o ámbitos del funcionamiento humano: social, psicológico, económico, físico, a la que se acompañan emociones de alegría y estados de tranquilidad, paz, reconocimiento y esperanza. Refiere a una variedad de estados o componentes afines a la felicidad, más que ésta per se, y que pueden ser considerados como elementos influyentes o determinantes de felicidad (Moyano Díaz, 2016b).
En una investigación acerca del significado del término felicidad en muestras de población de clase media de 12 países de los cuales Argentina, México y Brasil en la región latino y luso americana, se observó que - globalmente - la felicidad es concebida a dos niveles: psicológico y contextual. A nivel psicológico es entendida predominantemente como ‘armonía interna’, equilibrio y conectividad positiva y percibida entre varios aspectos del self, mientras que nivel contextual es entendida como relaciones familiares y sociales positivas y armónicas (Delle Fave et al., 2016). Según estos autores, el hecho que Mexicanos y Croatas -pertenecientes a países colectivistas de la muestra- señalen menos frecuentemente que los demás participantes definiciones relativas a la concepción psicológica de armonía interna, acentuando en cambio aspectos contextuales, podría estar relacionado con economías más precarias, dónde los valores de sobrevivencia y la satisfacción de necesidades (básicas) parecen tener mayor relevancia.
Dada la importancia del componente educacional (Molina Galarza, 2016) y más ampliamente cultural o socioeconómico como factor de influencia en las creencias y representaciones de las personas acerca de la felicidad (Lu, 2001; Uchida & Kitayama, 2009) surge la pregunta acerca de si los resultados reportados en los estudios referidos -utilizando típicamente muestras de clases medias y acomodadas- se reencontrarán en sectores populares, menos favorecidos socio-económica y educacionalmente de la población. Se trata de responder la pregunta acerca de ¿Cuál es el significado que tiene el término felicidad para participantes de sectores populares? ¿Es entendida ésta del mismo modo que para ciudadanos de sectores medios, típicamente analizados en la investigación psicológica?
Globalmente, está conformado por los grupos sociales con menor ingreso económico, que la escala de poder económico correspondería a la parte baja, y a lo cual acompañaría un sentimiento de inferioridad en la relación con los otros grupos sociales (Barrueto & Navia, 2015). El denominado sector popular corresponde a “Aquellas personas que pertenecen al grupo cuyos ingresos y condición social no los hace partícipes de lo que comúnmente se denomina clase media, en tanto se mantienen en situación de vulnerabilidad, o están apenas por sobre la línea de la pobreza” (Barrueto & Navia, 2015, p. 64). Operacionalmente, en Chile se identifica frecuentemente la pertenencia de las personas a algún colectivo socioeconómico mediante la observación de la vivienda, comuna de residencia, barrio, pertenencias y forma de expresarse que hace el encuestador respecto de los encuestados. Así, se establece cinco niveles socioeconómicos codificados jerárquicamente de mayor a menor ingreso y tenencia de bienes como: ABC1, C2, C3, D y E (Adimark, 2004).
El sector denominado ABC1 - 7,2% de la población total del país - representa a quienes tiene la mayor educación, ingresos y propiedades. El C2 corresponde al 15,4% de la población total, con educación técnica o universitaria incompleta e ingresos medios. La denominada ‘clase media’ la compone el grupo C3, representando un 22,4% de la población chilena, la cual típicamente tiene educación media completa. El grupo D representa un 34,8% de la población total del país, se caracteriza por tener en su mayoría enseñanza media incompleta y un rango de ingreso fluctuante entre 305 a 458 dólares norteamericanos. Por último, el grupo E concentra el 20,3% de la población, con nivel educacional básico incompleto, y con un nivel de ingresos igual o menor a $160.000 (U$244) (Adimark, 2004).
El sector popular corresponde a los grupos D y E (Barrueto & Navia, 2015), alcanzando un 55,1% de la población total del país, con ingresos promedios entre 244 y 458 dólares estadounidenses per cápita. No cabe duda de su importancia cuantitativa en la sociedad chilena y, más ampliamente, en los países latinoamericanos en general y, así, de la relevancia que representa para eventuales políticas públicas en el ámbito del bienestar. Este articulo tiene por objetivo identificar el concepto de felicidad (emic) de personas de baja renta de Chile. Ello permitirá avanzar en su definición y distinción cultural.
Método
Se utiliza la aproximación metodológica cualitativa y más particularmente un enfoque emic de tipo fenomenográfico, siguiendo el estudio de Moyano Díaz (2016b), para identificar el concepto de felicidad en adultos de sectores populares.
Participantes
La muestra está constituida por 141 adultos, 71 hombres (50,4%) y 70 mujeres (49,6%), de 24 a 88 años de edad (M = 44,8 y DT = 13,6), seleccionados mediante muestreo teorético e intencional (Sierra Bravo, 1988) no probabilístico, por disponibilidad, desde sectores de viviendas sociales habitadas por ciudadanos de los sectores populares socioeconómicos D y E. Los criterios de elección de éstos fue tener su lugar de residencia dentro de la ciudad, una edad mayor de 24 años y pertenecer a los niveles socioeconómicos D o E (con nivel educacional máximo de enseñanza media completa, y un ingreso individual declarado de hasta 460 U$ mensuales. Se trata de un muestreo teóricamente orientado, con el cual no se busca generalización estadística de los resultados, pero sí representatividad del sector social y económico del cual se extrae la muestra.
Instrumento
Fue utilizada la entrevista. Se busca identificar y detallar cualitativamente las distintas formas de cómo los sujetos vivencian (entienden, perciben) fenómenos propios o en su medio ambiente, siendo la entrevista una principal vía de recogida de datos (González-Ugalde, 2014). La entrevista es realizada presencialmente -cara a cara- en la vivienda del participante, semi-estructurada, sin limitación de tiempo, conteniendo tres preguntas abiertas de las cuales el presente estudio reporta lo referido a la primera pregunta (Moyano Díaz, 2016b): “¿Qué es para Ud. la felicidad?”. Las otras dos eran “Por favor diga, qué cosas le hacen feliz?” y, ¿Qué es para Ud. el bienestar social? Las respuestas obtenidas respecto de la primera pregunta y reportadas aquí fueron grabadas en audio, transcritas y analizadas con el programa NVivo y posteriormente graficadas mediante CmapsTools.
Procedimiento
Recogida de Datos. Se identificó en la ciudad de Molina (42.000 hbts., región del Maule, valle central de Chile), tres sectores territoriales reconocidos por sus habitantes como populares, en el oriente, sur y poniente de la ciudad. Están constituidos por viviendas sociales adquiridas mediante el programa de subsidio para Sectores Vulnerables, dirigido a familias con vulnerabilidad social (que no poseen vivienda y que son parte del 40% de la población con menos recursos) (Ministerio de Vivienda y Urbanismo, 2016). Dos licenciadas en Psicología en rol de entrevistadoras y portando credenciales distintivas con identificación personal e institucional recorrieron los barrios para realizar las entrevistas. Mediante un procedimiento simple denominado ‘puerta a puerta’ llamaron a cada puerta a los(as) pobladores(as) a entrevistar, durante los meses de abril a junio de 2016. La visita fue efectuada entre las 16:00 y 19:00 horas, correspondiendo al periodo del día en el cual las personas se encontraban más probablemente en su hogar después de regresar del trabajo fuera. A los participantes se les leyó y explicó el carácter voluntario de su participación vía consentimiento informado. Luego de firmado éste por la persona a entrevistar, se dio inicio a la entrevista, la cual fue grabada (Comité de Ética de la Facultad de Psicología).
Análisis de Datos. Las respuestas a la pregunta en la entrevista cara a cara fueron grabadas en formato audio, posteriormente transcritas y vaciadas en una base de datos Word ad hoc y posteriormente Excell, para ser procesadas y codificadas mediante el programa NVivo 8.0 y finalmente graficadas con el programa CmapsTool. Un análisis de respuestas por participante tomando como unidad de análisis la idea, arrojó un total de respuestas las que a su vez fueron categorizadas dando origen a cuatro dimensiones de significado. Se trata de un análisis de ‘abajo hacia arriba’ (botom-up) sin referenciales teóricos preconcebidos.
Consideraciones Éticas
Todas las consideraciones éticas emanadas del consentimiento informado aprobado por el Comité de Etica de la Facultad de Psicología fueron observadas a lo largo del desarrollo del estudio, incluyendo la lectura de aquél asegurando voluntariedad, anonimato y retiro o desistimiento en cualquier momento de la entrevista.
Resultados
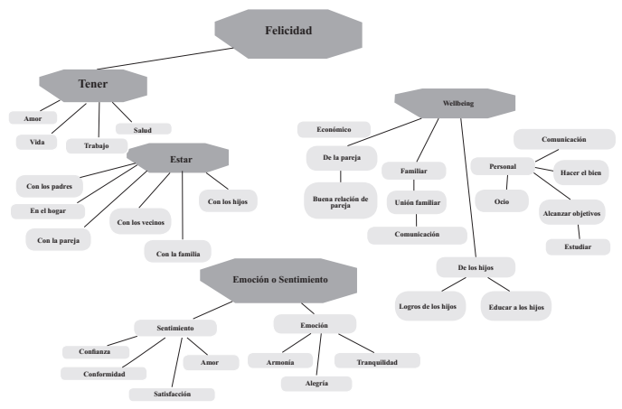
A partir del análisis del contenido de las entrevistas realizadas se ha logrado interpretar, codificar y categorizar las respuestas obtenidas de modo que surgen cuatro dimensiones o ejes de organización de los significados de felicidad. Considerando como unidad de análisis la idea, una contabilidad básica de las respuestas de cada participante permite identificar una producción semántica total de 402 respuestas (2,8 respuestas promedio por participante, en rango 1 a 7) dónde la mayor parte de las mismas correspondió a la categorización o dimensión bienestar (32,8%) seguida por emoción o sentimiento (21,1%), estar (19%) y tener (15,6%). Un 10,4% de respuestas fueron no categorizables en estas dimensiones y han sido clasificadas como ‘Otras’. A continuación se presenta el árbol categorial construido desde las respuestas correspondientes a la interrogante, “¿Qué es para usted la felicidad?”, graficado con la ayuda del programa CmapsTools (Figura 1).

Los resultados obtenidos muestran que la felicidad se puede comprender contenida en un espacio de cuatro grandes ejes que hemos denominado, respectivamente: bienestar, emoción o sentimiento, estar con otro(s), y tener. Ellos han sido ordenados en la figura jerárquicamente, siguiendo el sentido horario - izquierda a derecha - de modo que Bienestar es la dimensión que agrupó más respuestas, seguida por Emociones y asi hasta Tener. En cada uno de ellos se recoge diferentes aspectos o componentes que le distinguen o caracterizan respecto de los demás. Por cierto, los limites o bordes del espacio conceptual propio de cada eje no son siempre necesariamente nítidos, ya que diferentes aspectos dentro de cada uno pueden rozarse con otros de otros ejes, sin perjuicio de lo cual se trata de espacios de significado esencialmente distintos, que es justamente lo que permite su identificación y diferenciación.
Felicidad como Bienestar. Esta categoría de significados refiere a “estar bien”, señalado expresamente por los participantes en relación con distintos ámbitos de la vida, entre los cuales los más destacables son tres: la familia - el bienestar familiar es reencontrado aquí- el sí mismo - bienestar propio - y lo económico (bienestar económico). En relación al bienestar familiar, este corresponde a una buena relación familiar (no sólo tener una familia), y a la construcción de la familia. El segundo, bienestar propio, aparece asociado a tener una actitud positiva frente a la vida, lo que incluye la espiritualidad -muy centrada en la creencia en Dios-, y disponer de tiempo de ocio. También se incluye aquí la satisfacción relativa a los logros alcanzados y la ausencia de problemas. Finalmente, se destaca la relevancia del bienestar económico para esta muestra.
Felicidad como Emoción o Sentimiento. Esta dimensión de significados está referida a emociones o sentimientos, dentro de los cuales y en orden de jerarquía o frecuencia decreciente están la tranquilidad, la alegría, el amor, la armonía, la satisfacción, la conformidad y la confianza. Se expresa también la felicidad como ‘sueño inalcanzable’ y la plenitud.
Felicidad como Estar con Otro(s). Esta dimensión de significados refiere a la simple presencia en la vida de la persona de otras personas consideradas como significativas, tales como los hijos, la familia, la pareja, y otros no consanguíneos pero cercanos como vecinos y amigos. El ‘estar en el hogar’ también es incluído aquí.
Felicidad como Tener. Esta dimensión remite a la existencia de ciertos elementos que las personas consideran fundamentales - tales que el trabajo - a partir de lo cual se desprende poder contar con dinero y bienes materiales. Otro elemento importante es la educación, principalmente entendida como una necesidad para los hijos. El amor es relevado y considerado como un elemento importante, el tener vida, momentos que incluyen la rutina, tener salud -tanto propia como de otros-, tener familia - hijos y especialmente los logros de éstos y nietos- y, también central, tener buenas relaciones interpersonales, especialmente con la pareja y con los vecinos. Las palabras observadas con mayor frecuencia dentro de las respuestas en esta dimensión son: tener salud y trabajo.
Discusión
El objetivo principal de este estudio fue logrado al identificarse los significados del concepto de felicidad (emic) para personas adultas de baja renta de Chile Todos los participantes -respondieron la pregunta con diferentes grados de extensión o desarrollo y variabilidad, validando el método y técnica. Se recogió todas las respuestas de los participantes y se buscó categorizarlas siguiendo sus sentidos o significados para conseguir dar cuenta de los componentes esenciales del concepto de felicidad, con sentido para la muestra. El concepto de felicidad para los participantes de este sector popular contiene un conjunto de significados agrupables en cuatros ejes o dimensiones principales: Bienestar, Emoción-sentimiento, Estar con Otro(s) y Tener.
La dimensión Bienestar se expresa por los participantes como un “estar bien”, ya sea a nivel familiar, económico o propio. Aquí las personas señalan que son felices si evalúan estar bien en los elementos mencionados, entendiendo por consecuencia que la felicidad cambia si esta situación de bienestar - familiar, económica - cambia. Esto remite a una comparación de su situación con o sin trabajo, con bienestar familiar o no, en un análisis respecto del pasado pero también respecto del futuro. La referencia al pasado se emparenta con el concepto de Diener (1984), de la felicidad como una comparación entre la situación actual del sujeto y una pasada, resultando la felicidad si la situación actual es mejor que la pasada. En el sector popular y, probablemente por su condición económica vulnerable en función de contingencias de empleo e incertidumbres respecto del futuro, les lleva a realizar también una comparación de tipo prospectiva con una clara conciencia de que perder el trabajo -por ejemplo-, sería muy dramático respecto de su felicidad actual.
La dimensión Emoción-sentimiento refleja el predominio del tipo de respuestas de orden psicológico y particularmente de contenido emocional para definir la felicidad con un claro predominio de la tranquilidad y la alegría. Por cierto, estas emociones referidas atraviesan o son transversales a diferentes ámbitos de funcionamiento humano, es decir, se pueden expresar a nivel de relaciones de pareja, familiares, de relación con otro(s) (vecinos, compañeros(as) de trabajo). Se trataría de principales elementos para la construcción de una definición del concepto de felicidad.
La dimensión Estar con Otro(s) dice relación con el sólo hecho de que estar con ciertas personas significativas es motivo de felicidad. Si están físicamente próximas de estas personas - destacando entre ellas la pareja, los hijos, y otros (no especificados) -, necesariamente ello es motivo de alegría y felicidad. Este resultado va en línea con lo reportado en otros estudios con distintos grupos culturales (Uchida & Kitayama, 2009). La sola presencia, particularmente de la pareja y los hijos, llevan a la persona a un estado de felicidad. Muy probablemente esté relacionado por una parte, con la necesidad de poder contar con otros o con los demás en culturas vulnerables para afrontar carencias y vicisitudes (terremotos y otros desastres naturales pero también inclemencias del mercado del empleo o para satisfacer necesidades de salud) y por otro, con el alto valor otorgado a la familia en la cultura latinoamericana (Moyano Díaz, 2016b), lo que se imbrica en alguna medida también con la dimensión siguiente.
La dimensión Tener, se relaciona fundamentalmente con la posesión de ciertos elementos cuya sumatoria aparece como una agregación determinante. En palabras de los entrevistados “La felicidad es tenerlo todo” y, dentro de este ‘todo’, ellos incluyen principalmente tener salud y trabajo, amor y vida. Estos elementos tienen un orden jerárquico, ya que salud y trabajo son de mucho mayor frecuencia que los demás, siendo sólo necesaria su presencia en la vida, como una condición necesaria para poder ser felices. En línea con el Tener, se puede identificar aquí una relación con la definición de felicidad que entrega Margot (2007), como condiciones generales que llevan al sujeto a ser feliz, dentro de las cuales coinciden la comodidad económica (trabajo), la salud y el amor. Es aquí donde el Tener se imbrica con su resultado o consecuencia, la creencia implícita de que al disponer de ello la felicidad deriva naturalmente, o que ésta es indistinguible de contar con dichas posesiones.
Considerando las dimensiones resultantes de los significados entregados por los entrevistados, se propone una definición de felicidad para los participantes del sector popular, y de lo que ellos señalan como factores desencadenantes de su felicidad. “La felicidad es la emoción de alegría y el sentimiento de tranquilidad y armonía que resulta de disponer de ciertas condiciones básicas relativas a un estado de bienestar propio y de las personas significativas, dónde la familia ocupa un lugar central, a la que se agrega la existencia de salud, trabajo y amor”.
Esta definición está fundada en las respuestas entregadas por los entrevistados, de las cuales se han escogido algunas ilustrativas - una o más ideas de cada dimensión - y transcritas a continuación. “La felicidad es estar bien en la familia, tener comunicación…” (bienestar), “La felicidad es amor, armonía y estar bien con la familia” (emociones), “La felicidad es todo, o sea estar con la familia, com la pareja…” (estar). “La felicidad es cuando uno tiene todo…la familia, tienes amor, tienes salud” ó “Tener trabajo, tener salud y tranquilidad” (tener).
Esencialmente, la felicidad de las personas de sectores populares pareciera tener un referente principalmente externo (Rojas, 2007) - que hemos referido aquí como bienestar - más que provenir de un estado interno o propio del sujeto. En efecto, el concepto de felicidad descansa más explícita y definitivamente en la existencia de satisfactores provenientes del medio, -materiales (tener trabajo, vivienda, tener lo básico, tener cosas básicas para la vida) pero también sociales (que la pareja, familia o hijos estén bien). Hay una dialéctica implícita entre lo externo y lo interno sin embargo, ya que este referente externo social tiene un fuerte componente de lo que se denomina ‘bien relacional’, ya que, más finamente interpretado, los participantes significan que su felicidad la atribuyen principalmente a su relación con otros, ya sea al estar con otros (filiación) o el que esos otros estén bien, es decir, la “conectividad relacional” (Delle Fave et al., 2016). También este significado parece estar en la línea de lo que Yamamoto (2016) ha denominado como interdependencia no autónoma, el self colectivo no individualístico, y el afrontamiento colectivo de desafíos de la existencia.
En el estudio de Moyano Díaz (2016b), realizado con muestra de sectores socioeconómicos medios y altos, así como en el de Delle Fave et al. (2016), la felicidad parece más fuerte o decididamente concebida como un estado interno (no como rasgo). Para aquél la felicidad está constituida por 5 componentes: estado (del ser), tener, logro, estar y bienestar. Este mayor número de dimensiones, o diversificación y diferenciación de significados acerca del concepto, puede entenderse como un reflejo del alto capital cultural de este sector socioeconómico (ABC1 y C2). Estos disponen de un mayor nivel educacional, un repertorio lingüístico variado que les permite referir distintos estados de la vivencia, mayor elaboración y nivel de abstracción. Para los participantes del presente estudio en cambio fue posible configurar un número menor, de cuatro dimensiones de significado, construidas a partir de una producción lingüística y simbólica menor, lo que resulta esperable dada la existencia de un capital lingüístico más restringido (Mochón Morcillo & Díaz, 2016; Molina Galarza, 2016). Más allá del bienestar material y social en el significado de felicidad para la muestra de sector popular aparecen los estados internos o mentales y particularmente las emociones de tranquilidad y alegría como centrales.
Por cierto, también está el tener - que también es una dimensión en el estudio previo- pero en una proporción un poco menor que las emociones. El tener como referente tiene que ver con aquello que no está ‘naturalmente’ garantizado en la vida de los participantes de sectores populares, tener un trabajo, tener un mínimo de satisfacción de necesidades básicas para el (ella) mismo(a) y sus familias, disponer de ciertas seguridades en salud y previsión social. Las personas de sectores populares responden a la pregunta por la felicidad refiriendo así a la obtención de elementos básicos en su vida, familia, trabajo, salud, amor, a diferencia de los participantes del estudio de Moyano Díaz (2016b), donde la felicidad parece ser entendida como derivada o asociada a la obtención de logros personales, con fuerte orientación a la autorrealización, remitiendo a niveles superiores en la jerarquía de necesidades. Esto tiende a converger con resultados de Delle Fave et al. (2016) en el sentido de que, aunque con muestra de clase media, aquellas de países con economías más débiles presentaban un concepto de felicidad más asociado a satisfacción de necesidades (básicas) que a estado de armonía interna o psicológica.
Así, y ampliamente interpretados, los resultados muestran que los sectores populares comparten cuatro de las cinco dimensiones de significado con los de los sectores socioeconómicos medios, ABC1 y C2, del estudio de Moyano Díaz (2016b): Bienestar, Emociones (denominado como ‘estado’ en aquel), Estar y Tener, con componentes internos de estado o emociones más numerosos, matizados o diferenciados en los últimos. Lo que no surge de modo nítido o delineado claramente en las respuestas de los sectores populares correspondería a significados que en el sector medio se han agrupado como Logro, dimensión ésta última muy claramente presente en los sectores medios y en los países de cultura individualista (Delle Fave et al., 2016) y no relevada como tal en los sectores populares.
Entre los resultados encontrados aquí y, para efectos de política pública, el tema de la familia refuerza su centralidad, y debiera ocupar la atención de los hacedores de política pública. Así, la necesidad de apoyar la conformación y especialmente el funcionamiento familiar aparece relevado a partir de este estudio. En el Chile de hoy y probablemente con un poco de retraso respecto de otros países, además de políticas de conciliación trabajo-familia con medidas de flexibilidad laboral y aumento de la cobertura de atención de lactantes (guarderías y jardines infantiles), han emergido nuevos temas de inquietud o discusión pública relativos al acuerdo de vida en parejas, matrimonio igualitario y otros. Estos son temas potencialmente instituyentes de tipos de familias, y pueden ser analizados en su rol de contribuir a fomentar la corresponsabilidad de hombres y mujeres en la construcción -y equidad- respecto de un buen funcionamiento familiar (Jiménez Figueiroa & Gómez Urrutia, 2014). Por otra parte, el componente educación mencionado por nuestros participantes está siendo abordado gubernamentalmente mediante una nueva política de educación con gratuidad. Ello recuperará la antigua tradición -en extinción durante los últimos 40 años- de proveer oportunidades educativas mediante un sistema público (estatal) de amplia cobertura territorial e inclusivo, lo que sin duda contribuirá a satisfacer este componente externo, y aparentemente uno de los determinantes de la felicidad de las personas de sectores populares, muy especialmente. Finalmente, se ve distante la posibilidad de satisfacer la necesidad de salud que en el sector popular se manifiesta, ya que los indicadores sanitarios actuales referidos a provisión de médicos y personal de salud están muy lejos de cumplirse en el Chile de hoy. Esto se agrava cuando ciertas prevalencias antitéticas a la felicidad aumentan significativamente, como es el caso del suicidio, constituyéndose en el segundo país en que más ha crecido éste en el mundo occidental después de Corea del Sur para 2013, y cuya tasa alcanza hoy a la de los accidentes de tránsito (Moyano Díaz, 2016c).
Para finalizar, es necesario hacer explícito que el significado de felicidad para quienes pertenecen a los sectores populares está fuertemente vinculado a disponer de ciertos satisfactores básicos siguiendo la pirámide de Maslow. Esto es importante ya que muchas veces en la investigación psicométrica (etic) de comparación entre países, se muestra a personas pobres como más felices de lo esperado dada sus limitaciones económicas, lo cual resulta muy difícilmente explicable y constituye un nudo problemático en lo teórico hasta hoy. Las personas responden los instrumentos psicométricos con ítems cerrados en los que se les pide elegir un número respecto de cuál feliz se sienten, o comparativamente con otros, y otros de ese tipo, y ellas efectivamente eligen un número y así se obtiene resultados buscados. El investigador consigue poner un número promedio al nivel de felicidad declarado y diferenciar eventualmente entre grupos, sin buscar o enterarse sin embargo de cuál es el significado que el concepto tiene para sus sujetos. A diferencia, cuando se les pregunta a las personas en forma abierta acerca de que es para ellas la felicidad emerge con claridad y fuerza que para ellos la felicidad en realidad consiste - y en primer lugar - en contar con ciertos satisfactores básicos relativos a ‘pan, techo y abrigo’, lo cual supone trabajo, dinero, salud, pero también, contar con buenas relaciones familiares e interpersonales y amor. De este modo, se constata que el concepto de felicidad para estos participantes no es un asunto de sólo contar con dinero para satisfacer sus necesidades básicas sino que además de esto, contiene el poder disfrutar de relaciones familiares y sociales armónicas y, ojalá, relaciones amorosas.
Referencias
Adimark. (2004). Mapa socio-económico de Chile: Nivel socioeconómico de los hogares del país basado en datos del Censo. Santiago, Chile: Adimark. Recuperado de http://www.comunicacionypobreza.cl/wp-content/uploads/2004_Mapa_ Socioeconomico_-de_-Chile.pdf
Alarcón, R. (2006). Desarrollo de una escala factorial para medir la felicidad. Revista Interamericana de Psicología/Interamerican Journal of Psychology, 40(1), 99-106. Recuperado de http://pepsic.bvsalud.org/pdf/rip/v40n1/v40n1a10.pdf
Barrueto, F., & Navia, P. (2015). Evolución de las preferencias políticas y de políticas públicas entre el sector popular y el resto de la sociedad chilena entre 1990 y 2012. Perfiles Latinoamericanos, 23(46), 61-89. Recuperado de http://www.scielo.org.mx/pdf/perlat/v23n46/v23n46a3.pdf
Biswas-Diener, R., Vitterso, J., & Diener, E. (2005). Most people are pretty happy, but there is cultural variation: The inughuit, the amish, and the maasal. Journal of Happiness Studies, 6(3), 205-226. doi:10.1007/s10902-005-5683-8
Csikszentmihalyi, M. (2012). Fluir (Flow): Una psicología de la felicidad. Barcelona, España: Kairós.
Denegri, C. M., García J., C., & González R., N. (2015). Definición de bienestar subjetivo en adultos jóvenes profesionales chilenos. Un estudio con redes semánticas naturales. CES Psicología, 8(1), 77-97. Recuperado de http://www.scielo.org.co/pdf/cesp/v8n1/v8n1a07.pdf
Delle Fave, A., Brdar, I., Wissing, M. P., Araujo, U., Castro Solano, A., Freire, T., Soosai-Nathan, L. (2016). Lay definitions of happiness across nations: The primacy of inner harmony and relational connectedness. Frontiers in Psychology, 7, 30. doi: 10.3389/fpsyg.2016.00030
Diener, E. (1984). Subjective well-being. Psychological Bulletin, 95(3), 542-575. doi: 10.1037/0033-2909.95.3.542
Fermín Bertossi, R. (2011). Felicidad, ¿derecho, sensación o promesa? Persona: Revista Iberoamericana de Personalismo Comunitario, 6(16), 27-29. Recuperado de http://www.personalismo.net/persona/sites/default/files/Persyreflexion.1Revista16.pdf
González-Ugalde, C. (2014). Investigación fenomenográfica. Magis, Revista Internacional de Investigación en Educación, 7(14), 141-158. doi: 10.11144/Javeriana.M7-14.INFE
Jiménez Figueiroa, A., & Gómez Urrutia, V. (2014). Corresponsabilidad familiar, prácticas organizacionales, equilibrio trabajo-familia y bienestar subjetivo en Chile. Civilizar Ciencias Sociales y Humanas14(27), 85-95. Recuperado de http://www.scielo.org.co/pdf/ccso/v14n27/v14n27a06.pdf
Lu, L. (2001). Understanding happiness: A look into the Chinese folk psychology. Journal of Happiness Studies, 2(4), 407-432. doi:10.1023/A:1013944228205
Lyubomirsky, S. (2001). Why are some people happier than others? The role of cognitive and motivational processes in well-being. American Psychologist, 56(3), 239-249. doi:10.1037/0003-066X.56.3.239
Ministerio de Vivienda y Urbanismo. (2016). Fondo solidario de elección de vivienda D.S.49. Recuperado de http://www.minvu.cl/opensite_20150715123916.aspx
Margot, J.-P. (2007). La felicidad. Praxis Filosófica, (25), 55-79. Recuperado de http://www.scielo.org.co/pdf/pafi/n25/n25a04.pdf
Mochón Morcillo, F., & Díaz, R.J. (2016). Happiness and social capital: Evidence from Latin American countries. In M. Rojas (Ed.), Handbook of happiness research in Latin America (pp. 143-161). Dordrecht, Netherlands: Springer.
Molina Galarza, M. (2016). La sociología del sistema de enseñanza de Bourdieu: Reflexiones desde América Latina. Cadernos de Pesquisa, 46(162), 942-964. doi:10.1590/198053143615
Moyano Díaz, E. (2016a). Trends and challenges for the research in happiness in Latin America. In M. Rojas (Ed.), Handbook of happiness research in Latin America (pp. 63-87). Dordrecht, Netherlands: Springer .
Moyano Díaz, E. (2016b). Building the concept of happiness for adults from phenomenography. Universum, 31(2), 141-156. doi:10.4067/S0718-23762016000200009
Moyano Díaz, E. (2016c). Sobrevuelo a la felicidad y el malestar en la sociedad actual. In A. Mendiburo, J. C. Oyanedel, & D. Páez (Eds.), La felicidad de los chilenos: Estudios del Bienestar (Vol. 2, pp. 125-126). Santiago, Chile: RiL Editores.
Moyano Díaz, E., & Ramos Alvarado, N. (2007). Bienestar subjetivo: Midiendo satisfacción vital, felicidad y salud en población chilena de la Región del Maule. Universum, 22(2), 177-193. doi:10.4067/S0718-23762007000200012
Rodríguez Araneda, M. J. (2015). Representación social de la noción de felicidad en estudiantes y profesionales de educación y salud de Chile e Italia. Universitas Psychologica, 14(1), 271-286. doi:10.11144/Javeriana.upsy14-1.rsnf
Rojas, M. (2007). Heterogeneity in the relationship between income and happiness: A conceptual referent theory explanation. Journal of Economic Psychology, 28(1), 1-14. doi:10.1016/j.joep.2005.10.002
Rojas, M. (2014). El estudio científico de la felicidad. México, México: Fondo de Cultura Económica.
Scorsolini-Comin, F., & Santos, M. A. (2010). El estudio científico de la felicidad y la promoción de la salud: Revisión integradora de la literatura. Revista Latino-Americana de Enfermagem, 18(3), 472-479. doi:10.1590/S0104-11692010000300025
Seligman, M. E. P. (2017). La auténtica felicidad (M. D. Esteva & D. Cabeza, Trad.). Barcelona, España: Ediciones B.
Sierra Bravo, R. (1988). Técnicas de investigación social: Teoría y ejercicios. Madrid, España: Paraninfo.
Strauss, A., & Corbin, J. (2002). Bases de la investigación cualitativa: Técnicas y procedimientos para desarrollar la teoría fundamentada (E. Zimmerman, Trad.). Medellín, Colombia: Editorial Universidad de Antioquia.
Suh, E., Diener, E., Oishi, S., & Triandis, H. (1998). The shifting basis of life satisfaction judgments across cultures: Emotions versus norms. Journal of Personality and Social Psychology, 74(2), 482-493. doi:10.1037/0022-3514.74.2.482
Teixeira, J. (2013). Don’t worry, be happy: La felicidad: Fragmentos de una idea. UIC: Foro Multidisciplinario de la Universidad Intercontinental, (27), 11-16. Recuperado de http://www.biblioteca.uic.edu.mx/Revistas/forouic/UIC27.pdf
Uchida, Y., & Kitayama, S. (2009). Happiness and unhappiness in east and west: Themes and variations. Emotion, 9(4), 441-456. doi:10.1037/a0015634
Veenhoven, R. (2000). Well-being in the welfare state: Level not higher, distribution not more equitable. Journal of Comparative Policy Analysis, 2(1), 91-125. doi:10.1023/A:1010058615425
Yamamoto, J. (2016). The social psychology of Latin American happiness. In M. Rojas (Ed.), Handbook of happiness research in Latin America (pp. 31-49). Dordrecht, Netherlands: Springer.
Notas
Notas de autor
2Correspondencia: Universidad de Talca, Facultad de Psicología, campus Lircay. Av. Lircay s/no., 34.600-00, Talca, Región del Maule, Chile. E-mail: emoyano@utalca.cl