Articles
Polaridade e diferentes efeitos dos conflitos de papel e ambiguidade de função na satisfação no trabalho de controllers no setor público e privado brasileiro
Polarity and different effects of paper conflicts and functional ambiguity on the satisfaction of the work of controllers in the brazilian public and private sector
Polaridade e diferentes efeitos dos conflitos de papel e ambiguidade de função na satisfação no trabalho de controllers no setor público e privado brasileiro
Enfoque: Reflexão Contábil, vol. 40, núm. 2, pp. 23-40, 2021
Departamento de Ciências Contábeis - Universidade Estadual de Maringá
Recepção: 12 Setembro 2019
Revised document received: 07 Abril 2020
Aprovação: 21 Fevereiro 2020
RESUMO: Existem diversos tipos de conflitos no ambiente profissional, relacionados com o desempenho de papel e de função, que acabam por influenciar a satisfação no trabalho. Na atuação do controller, dada as características da função, frequentemente ocorre dicotomia funcional, razão pela qual tais profissionais devem possuir habilidades para equilibrar papéis duplos. Nesse contexto, o estudo objetiva identificar polaridades e diferenças dos efeitos dos conflitos de papéis e a ambiguidade de funções na satisfação no trabalho dos controllers do setor público e de empresas privadas brasileiras. O estudo, cujos dados foram coletados por meio de survey, possui uma amostra de 115 respondentes. Para análise dos dados foi aplicada a regressão Modelagem de Equações Estruturais baseada em mínimos quadrados parciais (SEM-PLS). Os resultados confirmaram a existência de relação negativa de conflito de papel e ambiguidade de função com a satisfação no trabalho o que prejudica o desempenho de controller que atuam tanto no setor público quanto privado. Nas empresas privadas a influência do conflito de papel na satisfação no trabalho é maior que nas instituições públicas. O mesmo não foi verificado quanto a ambiguidade de função, já que em instituições públicas a percepção do controller é maior que em instituições privadas na satisfação no trabalho. Estes resultados destacam a importância das organizações na definição das funções de cada indivíduo, bem como os resultados de suas ações. Também que as organizações públicas devem centrar atenção ao alinhamento das questões políticas com os valores reais da função e de seus indivíduos. Tais condições podem melhoram a satisfação no trabalho dos indivíduos e por consequência das próprias organizações.
Palavras-chave: Conflito, Ambiguidade, Satisfação, Percepção, Controller.
ABSTRACT: There are several types of conflicts in the professional environment, related to the performance of role and function, which end up influencing job satisfaction. In the performance of the controller, given the characteristics of the function, there is often a functional dichotomy, which is why such professionals must have skills to balance dual roles. In this context, the study aims to identify polarities and differences in the effects of role conflicts and the ambiguity of functions in job satisfaction of public sector controllers and Brazilian private companies. The study, whose data were collected through a survey, has a sample of 115 respondents. For data analysis, the Structural Equation Modeling regression based on partial least squares (SEM-PLS) was applied. The results confirmed the existence of a negative relationship of role conflict and ambiguity of job with job satisfaction, which undermines the performance of controllers working in both the public and private sectors. In private companies, the influence of the role conflict on job satisfaction is greater than in public institutions. The same was not verified regarding the ambiguity of function, since in public institutions the perception of the controller is greater than in private institutions in job satisfaction. These results highlight the importance of organizations in defining the roles of each individual, as well as the results of their actions. Also, public organizations should focus attention on aligning political issues with the real values of the function and its individuals. Such conditions can improve job satisfaction for individuals and as a result of the organizations themselves.
Keywords: Conflict, Ambiguity, Satisfaction, Perception, Controller.
1 INTRODUÇÃO
O aumento de tarefas para os controllers os levam a problemas associados à ambiguidade de função e conflitos de papel, que podem culminar em uma maior incidência de informações incorretas, prejudiciais à integridade dos relatórios financeiros ( MAAS e MATEJKA, 2009). O conflito de papel decorre de expectativas desencontradas entre subordinado e supervisor, sobre o que se espera da pessoa focal em relação ao desempenho de suas tarefas, e até mesmo sobre pessoas que atuam na mesma função ( KAHN, WOLFE, QUINN, SNOEK e ROSENTHAL, 1964).
Já a ambiguidade de função é o que ocorre com a multiplicidade de tarefas de uma atividade funcional ante a ausência da compreensão clara de atribuições de seu cargo ( JOHNSON e STINTSON,1975). Em relação à função de controller, Palomino (2013) constatou que tanto o conflito de papel como a ambiguidade de função reduzem a satisfação no trabalho, e que entre os dois, o conflito de papel é o que mais desencadeia fenômenos negativos na satisfação do controller.
Conforme descrito por Mass e Matejka (2009), na atuação do controller é frequente a dicotomia funcional e, por essa razão, os profissionais dessa área devem deter habilidade em equilibrar papéis duplos como o de fornecer informações para tomada de decisão local (responsabilidade local) e de controle corporativo (responsabilidade funcional). No entanto, a ambiguidade de função presente, vista como natural na profissão, provoca um acúmulo de funções que dificulta o desempenho de suas atividades ( MAAS e MATEJKA, 2009). Especificamente, no contexto do setor público, Davis e Stazyk (2015) observaram que é possível que a ambiguidade da função seja benéfica ao servidor, por ser inerente a duplas funções em ambiente com múltiplos objetivos organizacionais como de entidades estatais.
Desta forma, há pesquisas que evidenciaram as implicações positivas da ambiguidade da função em profissionais de gestão da área pública, em razão de possuírem metas de longo prazo, em que isso os torna mais flexíveis e adaptáveis às mudanças ambientais e as incertezas ( NOORDEGRAAF e ABMA, 2003), que os fazem aproveitar as novas oportunidades ( MOORE, 1995) e auxilia na melhoria dos resultados ( SABATIER e MAZMANIAN, 1979).
Maas e Matejka (2009) constatou que o controller percebe sua responsabilidade de prestar informações para tomada de decisão (responsabilidade local) como mais importante do que seu dever funcional (controle corporativo). Os achados indicam que o aumento da responsabilidade, com o fortalecimento de seu laço funcional, dificulta a conciliação de seu papel duplo (auditoria e consultoria), expondo o controller a um nível mais elevado de conflito de papel e ambiguidade de função, bem como, torna-o mais propenso a erros nos relatórios contábeis.
Assim, a literatura tem indicado que em diferentes tipos de organizações a ambiguidade de função fornece vantagens ou desvantagens estratégicas. Assim como que a ambiguidade de tarefa pode permitir que os líderes organizacionais transmitam mensagens exatas, para os funcionários que estão envolvidos em tarefas altamente diversificadas, comuns em organizações públicas e privadas ( LIMA, DE LUCA, SANTOS e PONTE, 2011, DAVIS e STAZYK, 2015), embora os resultados não sejam conclusivos.
Neste contexto, elabora-se a seguinte questão de pesquisa: qual polaridade e diferenças dos efeitos dos conflitos de papel e ambiguidade de função na satisfação no trabalho de controllers no setor público e privado brasileiro? Para responder à questão de pesquisa o estudo tem como objetivo geral identificar polaridades e diferenças dos efeitos dos conflitos de papéis e a ambiguidade de funções na satisfação no trabalho dos controllers do setor público e de empresas privadas brasileiras.
A realização da pesquisa se justifica pela sua importância social na averiguação da condição de trabalho dos controllers, tendo em vista que estão propensos a sofrerem com conflitos de papel e ambiguidade de sua função ( PALOMINO, 2013). Pelo viés da organização, o estudo destaca a importância da satisfação no trabalho deste profissional, que é de extrema importância na preparação e execução de planos estratégicos e orçamentários ( ANTHONY e GOVINDARAJAN, 2008).
Ademais, é perceptível a escassez de estudos, na área de controladoria, quer sejam em empresas privadas ( BRANDAU, ENDENICH, TRAPP e HOFFJAN, 2013) como da área pública ( OLIVEIRA JÚNIOR, JÚNIOR, LIMA, 2009, VAN DER STEDE, 2011, 2015), que destacam os efeitos da ambiguidade de função e conflito de papel na satisfação laboral. Isso visa acrescentar uma expansão aos estudos de contabilidade gerencial em ambos os setores, que destacam mais comumente a multiplicidade de funções e características da controladoria no ambiente interno das organizações ( COELHO, LUNKES e MACHADO, 2012, CAVALCANTE, DE LUCA, PONTE e GALLON, 2012).
Este artigo está estruturado em cinco seções. Na seção inicial é apresentada a contextualização da pesquisa, sua relevância, o problema e o objetivo geral. Na segunda seção são apresentados os fundamentos teóricos. A terceira seção descreve os procedimentos metodológicos e, na seção seguinte realiza-se a análise dos dados e apresenta-se os achados da pesquisa. Por último, expõem-se as conclusões e comentários finais.
2 REFERENCIAL TÉORICO
Com o intuito de fornecer suporte teórico, bem como identificar pesquisas correlatas, nesta seção é apresento o referencial teórico, dividido em três subseções: (i) conflito de papel e ambiguidade de função; (ii) conflito de papel e ambiguidade de função versus satisfação; (iii) controladoria.
2.1 CONFLITO DE PAPEL E AMBIGUIDADE DE FUNÇÃO
Diversos estudos têm demonstrado a existência de antecedentes influenciadores na ambiguidade de função e o conflito de papel que aumentam as tensões associadas à satisfação, como o mau gerenciamento no estabelecimento de posições de responsabilidade, definição de funções, delegação de autoridade, percepções de reconhecimento e participação na tomada de decisões. Dentre eles, RIZZO, HOUSE e LIRTZMAN (1970), LYONS (1971), JOHNSON e GRAEN (1973), KARADAL e CUHADAR (2008), TARRANT e SABO (2010), MONTGOMERY (2011) e DAVIS E STAZYK (2015).
Rizzo et al. (1970) e o Lyons (1971) encontraram uma relação significativa entre a ambiguidade de função e a probabilidade de deixar o emprego. Lyons (1971) obteve uma relação significativa entre a ambiguidade da função e a rotatividade voluntária. Ainda, Johnson e Graen (1973) identificaram relações significativas entre a ambiguidade de função e conflito de papel com a rotatividade voluntária.
Karadal e Cuhadar (2008), Tarrant e Sabo (2010) e Montgomery (2011) encontraram associação entre o conflito de papel e ambiguidade de função de forma negativa e significativa com a satisfação laboral em funcionários públicos e privados.
Davis e Stazyk (2015) examinaram como uma compreensão mais ampla da ambiguidade pode estar relacionada com o objetivo e o papel dos funcionários em organizações públicas. E, evidenciaram que nem todos os servidores respondem negativamente a ambiguidade de funções e conflitos de papéis. Justificam os resultados pela tendente presença de objetivos ambíguos em entidades públicas e pela possibilidade dos servidores deterem flexibilidade e latitude para ajudar a organização a responder e limitar o conflito político. No entanto para isso, segundo os autores, deve haver um ambiente favorável, com um bom grau de apoio político e clareza nas metas organizacionais que contribuirá para legitimar a missão . Embora estudos como os Kahn et al. (1964) e Rizzo et al . (1970 ) indiquem que quando os funcionários são confrontados com elevados níveis de estresse ocupacional, muitas vezes se envolvem em uma variedade de estratégias, destinadas a atenuar a ambiguidade. Infelizmente, estas estratégias são também susceptíveis de prejudicar o desempenho organizacional.
Especificamente em relação ao termo papel ou função, no estudo assume-se que é um conjunto de expectativas e solicitações sobre os comportamentos que se espera da pessoa que ocupa uma determinada posição (FISHER, 2001). Bem como que, a ocorrência de uma multiplicidade de eventos pode gerar sobrecarga do trabalho e estimular conflitos de papel, principalmente quando as demandas são incompatíveis e obscuras, ou são realizadas com inconsistências e complicações (FISHER, 2001).
A literatura indica que a percepção de conflito de papel se deve ao fato de que o papel exigido pelo remetente não reproduz o papel solicitado do incumbente (pessoa focal), e isso pode gerar diferentes percepções nas pessoas, de um mesmo grupo, afetada pelas pressões do superior, ou pessoa que detém capacidade de exercer influências sobre comportamento (FISHER, 2001). O conflito pode ocorrer quando a pessoa focal percebe um extremo conflito ou ambiguidade nas exigências do papel em relação às expectativas do remetente, e isso desencadeia uma situação indutora de estresse ( KATZ e KAHN, 1970). Embora a literatura tenha indicado que, em certos níveis aceitáveis, o conflito de papel e ambiguidade não seriam prejudiciais (FISHER, 2001, DAVIS e STAZYK, 2015). Pelo exposto, tem-se como hipótese de pesquisa que:
H1 - O conflito de papel, percebido pelos controllers brasileiros, é negativamente relacionado com a satisfação no trabalho.
Em relação à ambiguidade de função, diversos estudos indicam ser, igualmente, um aspecto que afeta o estresse do trabalho no local de trabalho. Naylor, Pritchard e Ilgen (1980) afirmam que existe a ambiguidade de função quando pessoas focais (operadores de função) são incertas sobre o produto de avaliação de contingências e estão cientes de sua própria incerteza sobre eles, e não sabem ao certo o que é para ser realizado naquela função.
Para enriquecer o desenvolvimento da teoria sobre ambiguidade organizacional, Breaugh e Colihan (1994) desenvolveram um instrumento capaz de medir três aspectos distintos da ambiguidade, testando as seguintes escalas: método de trabalho, programação e critérios de desempenho. A ambiguidade de método de trabalho relaciona-se com o fato do empregado possuir incerteza no que diz respeito aos métodos ou procedimentos utilizados na realização do seu trabalho. A programação relaciona-se as incertezas sobre o agendamento de tarefas. Por último, os critérios de desempenho têm por motivação incertezas sobre os padrões que são usados para determinar se o desempenho no trabalho é satisfatório ou não ( BREAUGH e COLIHAN, 1994).
Tubre e Collins (2000) explicam que a ambiguidade de função ocorre quando o conjunto de comportamentos esperados para uma função não é claro. Já o conflito de papel ocorre quando existe incompatibilidade entre o conjunto de comportamentos esperados, percebido pela pessoa focal e aqueles que são entendidos pelos remetentes de função ( KATZ e KAHN, 1970). Segundo Davis e Stazyk (2015), a ambiguidade de função é a que mais recebeu atenção nos estudos sobre conflito de relacionamentos e, novos estudos devem explorar também o conflito de papel atuando como propulsor do desempenho das organizações públicas.
A ambiguidade de função está relacionada a discrepância entre as informações repassadas e o que é necessário para que a pessoa focal possa executar aquela função. Ou ainda, a diferença do que se espera do indivíduo e o que ele executa, que é depende da informação e competência que possui, interferem em suas realizações pessoais e valores intrínsecos ( SINGH e RHOADS, 1991). Beuren, Roth e Anzilago (2017) descrevem que a falta das especificações, informações e autoridade para execução das tares influencia negativamente no desempenho gerencial do gestor. Especificamente no ambiente de serviços públicos, os objetivos ambíguos podem fornecer a flexibilidade e a latitude necessária para ajudar as organizações a responder e a limitar o conflito político e manter um ambiente de recursos de apoio ( STAZYK, PANDEY e WRIGHT, 2011, DAVIS e STAZYK, 2015).
Adicionalmente, estudos indicam que a ambiguidade pode facilitar a colaboração entre os membros da organização que trabalham em diferentes tarefas ( EISENBERG, GOLLUST, GOLBERSTEIN, e HEFNER, 2007, BARLEY, LEONARDI e BAILEY, 2012). Ainda, há indícios de que a ambiguidade pode ser usada por líderes organizacionais para limitar o conflito e a resistência dos funcionários em períodos de mudanças ( BARLEY et al ., 2012 , DAVIS e STAZYK, 2015).
Outro aspecto observado é que a ambiguidade de função tem sido atrelada ao estresse sobre o papel organizacional, produzindo consequências negativas para o indivíduo ( Kahn et al .,1964 ), bem como, associada negativamente com a satisfação no trabalho, envolvimento de trabalho, desempenho, tensão, propensão a deixar o emprego e o resultado de variáveis de desempenho ( RIZZO et al .,1970 , FISHER e GITELSON,1983). Assim, a ambiguidade de função minimiza a confiança, gerando um sentimento de desesperança, ansiedade e depressão, que remete uma necessidade de gestão da função na organização, para coibir o estresse dos trabalhadores ( JACKSON e SCHULER, 1985, MUCHINSKY,1997). Pelo exposto, formula-se a segunda hipótese de pesquisa:
H2 - A ambiguidade de função, percebida pelos controllers é negativamente relacionada com a satisfação no trabalho.
2.2 CONFLITO DE PAPEL E AMBIGUIDADE DE FUNÇÃO VERSUS SATISFAÇÃO
Uma das teorias de psicologia social utilizadas na investigação de contabilidade gerencial é a teoria de papel, nela há dois conceitos-chave relacionados que são o conflito de papel e ambiguidade de papel. Katz e Kahn (1970) descrevem que todo indivíduo é um ser social e se encontra exercendo interação permanente e progressiva como outros indivíduos, denominado de processo de socialização contínua. Neste processo de socialização o indivíduo adota uma função, um papel, uma posição perante aos outros indivíduos ( MONNOT, 2008).
Kahn et al. (1964) entende que o conflito de papel é uma forma de sofrimento que afeta negativamente a produtividade dos indivíduos na organização, pois ao lidar com a ocorrência simultânea de dois ou mais conjuntos de expectativas de papel, tanto entre indivíduos que convivem no ambiente organizacional como entre gerente e subordinado, o empregado não consegue realizar satisfatoriamente a tarefa. Por vezes, as expectativas para realizar a tarefa tornam-se insuportáveis, por pressões de papel que podem violar valores morais ou necessidades pessoais e prejudicar a sua satisfação laboral.
Já a ambiguidade de papel é uma forma de angústia que surge se as demandas de trabalho são pouco claras, por exemplo, quando vários indivíduos comunicam expectativas diferentes para uma pessoa sobre o seu comportamento de trabalho ( KAHN et al., 1964).
Kahn et al. (1964) identificaram os efeitos no processo de socialização que os superiores efetuam com base em suas experiências, antecipando-se, gerando impacto sobre o comportamento de outro, como o esperado. O conflito de função é percebido quando a expectativa para a ambiguidade de nível de trabalho e as dificuldades que perpassam o funcionário na compreensão daquilo que deve ser realizado, não se assemelha ao comportamento esperado deles em suas funções individuais ( KAHN et al., 1964).
A suposição subjacente é que, se os líderes mantiverem os objetivos claros e constantes, o resultado e custo dispendidos dos seus subordinados será concretizado mais facilmente, pois estarão motivados para atingir o objetivo a que se propõe, e isso aumentará a consistência (LOCKE e LATHAM, 2002). Por outro lado, funcionários tendem a ser menos motivados se não alcançam a meta, aumentando essa inconsistência quanto mais são expostos ao conflito cognitivo, ambiguidade de papel e estresse ( RIZZO et al., 1970, STAZYK et al ., 2011 ).
Assim, o conflito de papel ou ambiguidade pode aumentar o estresse, tensão e ansiedade decorrentes de incoerência cognitiva que, por sua vez, podem levar ao enfrentamento e comportamento defensivo, incluindo ação agressiva e comunicação, sentimentos hostis para com os outros, retraimento social, insatisfação e perda de autoconfiança, redução da autoestima, desconfiança interpessoal, diminuição do respeito pelos outros, bem como possibilidade de ocorrência de problemas psicológicos e fisiológicos nos funcionários ( KAHN et al., 1964).
2.3 CONTROLADORIA
Palomino (2013) em seu estudo sobre conflito e ambiguidade de função na satisfação no trabalho, realizado em uma amostra de controllers das empresas consideradas como as maiores do Brasil, indicaram que ambas as percepções afetam negativamente o desempenho de suas funções e a satisfação no trabalho. Os resultados indicam que a ambiguidade de função afeta com maior intensidade a satisfação do que o conflito de papel. Contudo, apesar da percepção dessas duas tensões, os controllers encontram-se moderadamente satisfeitos com suas atuais condições de trabalho, ou seja, são suportadas pelos trabalhadores ( PALOMINO, 2013).
As pesquisas de Vieira e Brito (2003) e Lima et al . (2011 ) apontam as funções da controladoria nas empresas em geral com multiplicidade de funções, o que envolve, planejamento, avaliação e controle, gestão de contábil, gestão de informação e gestão de riscos. Contudo, Lima et al. (2011) observou uma ênfase ao estudo e acompanhamento da relação risco-retorno-capital investido, devido às peculiaridades do contexto operacional desse tipo de organização, o que pode variar as sensações entre conflito de papel e ambiguidade da tarefa.
Coelho et al . (2012 ) e Cavalcante et al. (2012), ao analisarem o perfil e características das controladorias, constatam que há uma convergência em diferentes funções encontradas na literatura, o que inclui as funções de assessoria, controladoria, consultoria, auditoria e porta voz da administração. E que na abrangência da controladoria e sua predominância figurou o ambiente interno, atendendo diretamente a administração.
Conforme Oliveira Júnior et al . (2009) , um órgão de controladoria pública tem múltiplas e abrangentes funções no processo de gestão, quais sejam: contábil, finanças, gerencial-estratégica, controle interno, proteção e controle dos ativos, custos e gestão da informação. No entendimento dos autores, no contexto da Controladoria Pública Municipal deve atuar como órgão autônomo influenciando inúmeras áreas e com poder de decisão, mas não é o que ocorre, porque as suas atividades ficam adstritas às funções financeira e controle interno.
É importante destacar que a ambiguidade de função também está presente em órgãos públicos pelos múltiplos objetivos e diversas competências legais. E é acentuada a percepção de ambiguidade no objetivo pela consequência inevitável de conflitos entre os valores, processo político e a falta de indicadores de lucro ( WILSON, 1980, BAIER, MARCH e SAETREN, 1986, MATLAND, 1995, RAINEY, 2010).
Bem como, os resultados da atuação dos controllers na administração pública afetam as decisões não apenas para um pequeno grupo e sim da coletividade ( OLIVEIRA JÚNIOR et al., 2009).
Decorre disso, há relevância em avaliar os efeitos da ambiguidade no setor público ( CHUN e RAINEY, 2006), mais do que, em relação ao setor privado, visto que a controladoria é um setor de apoio às decisões dos gestores ( OLIVEIRA JÚNIOR et al., 2009), e as preocupações atuais demonstram uma elevada demanda de atribuições aos controllers públicos. Tal excesso de atribuições podem deflagrar percepções negativas em decorrência de numerosos objetivos, que por vezes são vagos e conflitantes (ou seja, ambíguos) comparativamente as organizações privadas os quais podem afetar a sua satisfação de forma diferente (RAINEY e BOZEMAN, 2000, WRIGHT, 2001, STAZYK e GOERDEL, 2011, JUNG, 2013, TAYLOR, 2013).
Para Davis e Stazyk (2015), os objetivos ambíguos no setor público podem fornecer a flexibilidade e a latitude para ajudar a organização a responder e limitar o conflito político e manter um recurso favorável ao ambiente. Desde que, a premissa dos dirigentes públicos seja em clarificar metas organizacionais, que é mais importante que a construção de apoio político. A ausência de esforços para remediar os efeitos da ambiguidade de função, podem ensejar o aumento de absenteísmo, trabalhos equivocados e desmotivação ( DAVIS e STAZYK, 2015).
O conceito de ambiguidade no objetivo organizacional é entendido como a extensão na qual uma meta organizacional ou um conjunto de metas permitem margem de interpretação ( CHUN e RAINEY, 2006). Assim, o objetivo organizacional deve ser construído com o cuidado de evidenciar a ambiguidade de forma ampla, porque cada governo municipal desenvolve uma legislação específica, e isso dá margem a diversas interpretações para os seus servidores.
Contudo, os achados de Davis e Stazyk (2015) no setor público, mostraram-se diferente de resultados obtidos por estudos anteriores ( JUNG, 2013, CHUN e RAYNEY, 2006), evidenciando que é possível perceber além das implicações negativas da ambiguidade da função no serviço público, por essa deter uma natureza multidimensional, que está associada de forma positiva a tarefa. A análise dos autores destacou, sob combinações de apoio político e a meta de ambiguidade do papel de servidores públicos, as influências que a clareza dos objetivos da organização pública na sua satisfação. A ambiguidade de tarefas pode ser controlada, desde que as metas organizacionais sejam claras para os remetentes daquela função ( DAVIS e STAZYK, 2015).
Os resultados de Davis e Stazyk (2015), bem como as evidências de Oliveira Júnior et al . (2009) instigam a verificar se a ambiguidade de função e o conflito de papel dos controllers do setor público pode ser menor ou até positivamente associada a sua satisfação laboral, diferente dos achados evidenciados quanto observa-se apenas controllers que atuam no setor privados, em que ambos as percepções exercem influência negativa, como aferiram Tarrant (2008), Palomino (2013) e Mattos (2016). Pelo exposto, têm-se as hipóteses 3 e 4:
H3 - O conflito de papel, relacionados com a satisfação no trabalho, percebido pelos controllers de empresas do setor privado é maior que controllers que atuam no setor público.
H4 - A ambiguidade de papel, relacionada com a satisfação no trabalho, percebida pelos controllers de empresas do setor privado é maior que controllers que atuam no setor público.
3 METODOLOGIA
O estudo emprega métodos de natureza descritiva com abordagem quantitativa. A amostra foi composta por controllers ou funções equivalentes de instituições financeiras e servidores públicos. Os respondentes, servidores públicos que compuseram a população e amostra, atuam na área de controladoria da estrutura administrativa do município de Joinville e dos governos estaduais do Rio de Janeiro e de Santa Catarina. Já no setor privado as respostas foram dadas por profissionais que atuam em bancos públicos, banco privado e cooperativa de crédito. A opção por selecionar um único segmento de atuação, no setor privado, decorre da suposição de que o setor de atuação possui aspectos intrínsecos que podem influenciar significativamente os efeitos psicológicos da atuação do controller. Sendo assim, ao optar apenas pelo setor financeiro, busca-se minimizar vieses inerentes à complexidade dos diferentes ambientes organizacionais.
Para a coleta de dados utilizou-se o instrumento survey. Foi executada por intermédio de questionário on-line enviado para os responsáveis do setor de controladoria das entidades escolhidas, após contato telefônico. Foi informado aos respondentes sobre a voluntariedade da pesquisa, o anonimato e o sigilo das informações repassadas, no próprio documento de pesquisa, cumprindo assim o rigor ético, sem deixar de expor a relevância para o estudo cientifico e também com o intuito de mitigar os efeitos da variância comum ao método, conforme descrevem (PODSAKOFF, MACKENZIE, LEE e PODSAKOFF, 2003).
Como todas as medidas foram concomitantemente coletadas, além de ter sido pela mesma fonte, foi realizado o teste de fator único denominado Harman, para confirmar que não há evidência de viés no método utilizado (PODSAKOFF et al., 2003). O questionário visou captar a percepção sobre o conflito de papel e da ambiguidade, utilizando-se da ferramenta de captura dessas variáveis elaboradas Rizzo et al ., (1970 ), revistos por House, Schuler e Levanoni (1983) e Tarrant e Sabo (2010), com as adaptações e interpretações feitas por Palomino (2013) para o Brasil. Para medir a força de cada um dos indicadores foi usada uma escala tipo Likert de cinco níveis de valor, com os limites semânticos de desacordo completo e totalmente de acordo. Os questionários foram enviados durante o mês de novembro de 2016 a 296 servidores de órgãos públicos e 258 profissionais atuantes em instituições financeiras, totalizando 554 questionários enviados. Obteve-se retorno de 115 questionários válidos.
Para avaliar as hipóteses utilizou-se a técnica de regressão denominada Modelagem de Equações Estruturais baseada em mínimos quadrados parciais (SEM-PLS), por intermédio do software SPSS ® Statistics 21 e sua preferência deve-se ao fato de que o mesmo pode ser utilizado em pequenas amostras ( MARÔCO, 2011), além disso, baseado no software G*Power 3.1 e nos parâmetros propostos por Ringle, Silva e Bido (2014), a amostra para essa pesquisa necessitava ser maior que 68 questionários respondidos para adequado poder estatístico da amostra, número este superado.
Foi realizada a validação do modelo de mensuração, por intermédio dos resultados da avaliação do nível de correlação de cada indicador com as respectivas variáveis, análise de confiabilidade, validade convergente e discriminante ( MARÔCO, 2011). Também foram realizados os testes de pressupostos de tamanho do efeito pelo f de Cohen (f²) e o teste de multicolinearidade. Na sequência foi realizada a validação do modelo estrutural pela avalição do R² e R² ajustado e o teste t de significância.
O objetivo é que, partindo da validade dos critérios expostos, as variáveis conflito de papel e ambiguidade da função demonstrem o comportamento destas em relação a satisfação no trabalho, e a validade correlacional, sem estar devidamente relacionada com um ou com outro (no modelo nonlogical). Ou seja, a variável satisfação de trabalho demonstre ou não o comportamento esperado dos demais achados, que tem por base a teoria de papel, nos termos das hipóteses 1 e 2. Após isso, foi realizada a segregação dos resultados em grupos individuais: servidores públicos e funcionários de instituições financeiras, onde se observou os graus de significância (p<0,05), bem como se a variação da influência, se negativa, é maior nos controllers privados que nos públicos, objeto das Hipóteses 3 e 4.
4 ANÁLISE DOS DADOS
Foram obtidas 115 respostas, sendo que 66 são do sexo masculino e 49 do sexo feminino, representando 57,4% e 42,6% respectivamente. Este resultado é diferente do estudo de Palomino (2013) que dentre 114 respondentes obteve uma participação muito aquém de mulheres, com somente 20% do total dos controllers. Metade dos controllers possuem especialização/MBA e apenas 27% só graduação. Níveis superiores de graduação, tais como mestrado, doutorado ficam com total de 18 respondentes, pouco mais de 15%. Estes resultados indicam que o nível de educação entre a graduação e a especialização/MBA são, atualmente, os mais requeridos para a função do controller públicos e privados.
Quase 50% dos controllers possuem formação em contabilidade, seguidos pela administração, com pouco mais de 15% do total, perfazendo um total de 65%. Estes achados estão consoantes com os da pesquisa de Oro et al. (2009) onde identificaram o perfil do controller desejado pelo mercado de trabalho brasileiro, indicando 35% das vagas disponíveis com formação em contabilidade e 31% em administração.
Em relação ao período de experiência profissional dos respondentes concentra-se em duas faixas, entre 2 e 5 anos, com 26,1% e entre 6 a 10 anos, com 25,2%, somando-se representam mais de 50% da amostra. Este perfil está em consonância com o perfil da idade dos controllers, no estudo de Palomino (2013) cuja amostra continha 48% nesta mesma faixa de experiência. Por sua vez, o estudo de Oro et al . (2009 ) indicou que o profissional mais requisitado para a função de controller é o que tem como tempo de experiência entre 3 e 6 anos, sendo assim, este estudo corrobora com resultados anteriores sobre características da experiência do profissional de controllers.
Em relação às atividades desempenhadas pelo controller, foram obtidas 212 respostas para esta questão, das quais 46, ou seja, 40% apontaram a atividade de controle interno, sendo que este resultado está consoante com a posição dos controllers públicos e de instituições financeiras. A atividade contábil de preparação de relatórios financeiros aparece com 30 indicações, seguidas da gerencial-estratégias e planejamento estratégico, com 24 e 18 respectivamente. Segue-se gestão da informação com 17 indicações e gestão de riscos com 14. Por intermédio destes resultados é possível identificar tanto a atividade operacional da controladoria (controles internos, contábil e gestão de riscos) como a atividade estratégica (gerencial-estratégica, planejamento e gestão da informação). Dos 115 respondentes, 51,3% foram de serviços públicos e 48,7% de instituições financeiras, sendo 26,1% de cooperativas de créditos e 22,6% de instituições privadas.
4.2 ANÁLISE DAS VARIÁVEIS CONFLITO DE PAPEL, AMBIGUIDADE DE FUNÇÃO E SATISFAÇÃO NO TRABALHO
A Tabela 1 apresenta os resultados quanto à análise de frequência dos indicadores associados a variável do conflito de papel das questões 1 a 8 do instrumento de pesquisa.

Os resultados indicam que 36,73% dos controllers declararam um baixo nível de conflito de papel, pois assinalaram na tabela likert os itens 1 e 2. Para 23,92% dos respondentes há moderado nível de conflito de papel, e para 39,35% dos respondentes o nível de conflito de papel é elevado. Assim, constata-se que para 63,27% dos respondentes há uma percepção média a elevada em relação ao conflito de papel. Contudo, observa-se uma flutuação nos níveis de conflito de papel compreendido pelos respondentes, isso devida à proximidade dos valores entre os que percebem maior ou menor nível de conflito de papel nas organizações em que atuam. Ou seja, uma parte dos respondentes percebem um grande conflito de papeis e outra fatia, na mesma proporção percebe um baixo conflito de papéis, resultado esse que corrobora com o encontrado no estudo de Palomino (2013), sendo de 39,4% e 37,9% respectivamente.
A Tabela 2 apresenta os resultados quanto a análise de frequência dos indicadores associados a variável de ambiguidade de função, constituindo a questão 9 a 14 do instrumento de pesquisa.

Em relação à ambiguidade de função, de acordo com a escala adotada, maiores valores na escala de resposta constituem menores níveis de ambiguidade no desempenho de suas funções. Observa-se que 64,21% dos respondentes evidenciaram menor percepção da ambiguidade de função, enquanto que 12,6% responderam maior percepção da ambiguidade de função. Sendo assim, em média, controllers dos setores públicos e privados percebem ainfluência da ambiguidade de função, em níveis percentuais próximos ao verificado por Palomino (2013), em seus achados de 67,1% e 13,1% respectivamente.
Por sua vez, no que diz respeito aos resultados relacionados com a satisfação no trabalho, a Tabela 3 contém a síntese das respostas para as questões 15 a 20 do instrumento de pesquisa.

Os resultados atinentes à satisfação no trabalho indicam que, em média, quase 25% dos respondentes evidenciaram um nível de insatisfação laboral, enquanto que 29,56% responderam estarem satisfeitos no desempenho de suas funções e 45,65% deles, em média declararam possuir alto grau de satisfação no trabalho. Tais resultados divergem dos resultados de Palomino (2013) que encontrou um valor menor para a insatisfação, chegando a 15,1% e um nível maior de satisfação, chegando a 60,6%.
4.3 ANÁLISE DO MODELO DE PESQUISA
O modelo da pesquisa foi constituído pelas três variáveis (conflito de papel, ambiguidade de função e satisfação no trabalho), que foram mensurados por intermédio dos indicadores já expostos. Conforme proposto da metodologia, foi realizada a análise de validade discriminante, apresentada na Tabela 4.

A validade discriminante do modelo indica que as variáveis mantiveram a relação com seu próprio constructo, haja vista os resultados acima de 0,70. Observa-se que há relação significante e negativa entre as variáveis: conflito de papel e ambiguidade de função com a satisfação no trabalho. No entanto a ambiguidade de função parece afetar mais negativamente a satisfação no trabalho que o conflito de papel. A confiabilidade também pode ser comprovada pelo resultado apresentado do Alfa de Cronbach, acima do mínimo exigido de 0,70, o mesmo acontecendo com a Confiabilidade Composta.
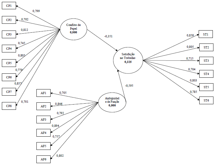
Conforme o resultado da relação entre as variáveis e suas correspondentes consequências, apresenta-se o desenho para o modelo da pesquisa na Figura 1 com os respectivos resultados estatísticos.

A Figura 1 demonstra o modelo da pesquisa e permite à conclusão que os efeitos das questões para cada uma das três variáveis (conflito de papel, ambiguidade de papel e satisfação no trabalho) medem adequadamente cada uma das suas construções. Pode-se observar que todas as questões que compõem as variáveis possuem correlação acima de 0,70 com seu respectivo indicador com a seguinte distribuição: a) CF1 a CF8 apresenta as questões utilizados para mensurar a variável de conflito de papel; b) AF1 até a AF6 apresentam as questões para mensurar a variável 2 relativos a ambiguidade de função; c) ST1 é a questão 1 do indicador da variável satisfação no trabalho, até a ST6. Estes resultados convergem com os achados de Palomino (2013), sendo que as variáveis obtiveram correlação acima de 0,70 em todas as questões criadas para mensurar cada uma das três variáveis, indicando estar adequado para mensurar cada uma das suas construções.
A confiabilidade do modelo é adequada, haja vista que todos os resultados da confiabilidade relativa e o Alpha de Crobach estarem acima de 0,80, além do mínimo exigido de 0,70. Este resultado evidencia que os indicadores, provenientes de cada questionamento do instrumento, mensuram adequadamente cada variável elaborada no constructo da pesquisa.
A Tabela 5 demonstra a validação do modelo estrutural com o teste t de significância.

Ressalta-se que o R 2 ajustado foi de 0,491, indicando que o modelo possui um alto poder explicativo, haja vista o estudo de Palomino (2013) que alcançou um R 2 elevado também, porém inferior em 0,413. A partir dos coeficientes estatísticos significantes a 5%, observados na Tabela de validação do modelo estrutural, e dos resultados já expostos, pode-se concluir sobre as Hipóteses 1 e 2.
4.4 SEGREGAÇÃO ENTRE CONTROLLERS PÚBLICOS E INSTITUIÇÕES FINANCEIRAS
Para verificar a terceira e quarta hipóteses foram realizadas a segregação dos resultados em grupos de indivíduos ligados os serviços públicos e aqueles atuantes em instituições financeiras privadas, que são apresentados na Tabela 6.

Verifica-se que em ambos os grupos, controllers públicos e de instituições financeiras, o conflito de papel e a ambiguidade de função são negativamente relacionadas com a satisfação no trabalho. Esta informação é verificada no coeficiente da amostra original e na significância estatística do teste t ao nível de 0,05.
5 DISCUSSÃO DOS RESULTADOS
Considerando que a Hipótese 1 consistia em verificar se o conflito de papel percebido pelos controllers brasileiros é negativamente relacionado com a satisfação no trabalho, o que se pode aferir, com respaldo do resultado de estatística t da Tabela 5, é de que a hipótese não foi rejeitada, haja vista o resultado dos coeficientes estruturais e da significância estatística do modelo apresentar 9,0, ou seja, t >1,98. No mesmo sentido o resultado da hipótese 2, que visava verificar se a ambiguidade de função percebida pelos controllers brasileiros é negativamente relacionada com a satisfação no trabalho, também não foi rejeitada.
Assim, não sendo rejeitadas as duas hipóteses iniciais, afirma-se com apoio estatístico que os controllers vinculados às empresas públicas e privadas percebem como nocivo o conflito de papel e a ambiguidade de função na satisfação laboral, sendo que a constatação negativa determina a diminuição de sua motivação. Tais resultados corroboram com os achados de Palomino (2013) em uma amostra com controllers das maiores empresas privadas no Brasil, bem como, nos estudos de Tarrant (2008), Iqbal e Waseem (2012), Fisher (2001) e de Katz e Kahn (1970). Assim, ainda que estudo tenha uma amostra diferente e específica ( controllers públicos e de instituições financeiras), os resultados confirmam a teoria de papel e amplia o contexto investigado.
A Hipótese 3, visa verificar se o conflito de papel percebido pelos controllers de instituições financeiras é maior que controllers públicos afetando a satisfação no trabalho. Os resultados demonstram que o conflito percebido pelos dois grupos está negativamente relacionado a satisfação no trabalho. Assim, a hipótese não foi rejeitada, a julgar pelos resultados que indicam que o conflito de papel em instituições financeiras foi de -0,449 e o de instituições públicas foi de -0,410. Isso indica que a percepção do conflito de papel, relaciona-se negativamente apresentando uma pequena variação de intensidade na satisfação no trabalho do controller que atua em instituições financeiras privadas e controllers que atuam em instituições públicas.
Quanto a Hipótese 4, que consiste na verificação da ambiguidade de papel percebida pelos controllers de instituição financeira ser maior do que nos controllers públicos, afetando negativamente a satisfação no trabalho, a mesma foi rejeitada. Embora os resultados estejam negativamente relacionados para ambas as amostras, o que se apurou é que os controllers de instituições financeiras revelaram menores efeitos negativos (-0,490), que os públicos (-0,538). Em uma dimensão especifica os controllers públicos sofrem mais os efeitos da ambiguidade de função que os controllers privados. Tal condição, conforme Davis e Stazyk (2015) denota que os efeitos negativos na satisfação no serviço público dependem da clarificação de metas organizacionais para reduzir os efeitos da ambiguidade de função, absenteísmo, erros na tarefa e desmotivação.
6 CONSIDERAÇÕES FINAIS
Os resultados das hipóteses indicam que o conflito de papel e a ambiguidade de função possuem polaridade negativa com a satisfação no trabalho, adequando-se aos achados no contexto dos profissionais controllers que atuam em instituições financeiras e públicas, com os encontrados por Palomino (2013) e em estudos de outras áreas de atuação ( TARRANT, 2008, MONTGOMERY, 2011). Assim, para o controller, quando a expectativa e o solicitado não são compatíveis, gera a sua insatisfação no trabalho, o mesmo ocorrendo quando ele não sabe exatamente como agir em suas funções.
A insatisfação no trabalho pode ter papel importante no desempenho das funções do controller, fazendo com que perca o interesse. Dado o rol de tarefas desempenhadas pelos controllers, sua insatisfação pode acarretar em uma inadequada informação gerada pelo indivíduo que está insatisfeito com seu trabalho. Para o conflito de papel, a implicação teórica dos resultados apresentados neste estudo contribui para confirmar a teoria de função e de papel de Katz e Kahn (1970), de que existe incompatibilidade entre o conjunto de comportamentos esperados, percebida pela pessoa focal e aqueles que são encarados pelos remetentes de função, pois os resultados encontrados ratificam o descrito pela teoria, em um contexto específico.
Montgomery (2011) evidencia que a ambiguidade de função pode surgir devido à falta de boas práticas dos gestores organizacionais para restringir a ambiguidade. Para Turbes e Collins (2000) e Davis e Stazyk (2015) a ambiguidade ocorre quando o conjunto de comportamentos esperados para uma função não é clara, sendo que os resultados desta pesquisa podem indicar há falta de clareza quanto à função a ser desempenhada pelo controller. Este resultado também pode ocorrer quando as expectativas e solicitações são incompletas, gerando uma situação de estresse para o comandado ( SINGH e RHOADS, 1991).
Na prática os resultados aqui apresentados trazem importantes implicações, pois identifica a necessidade das organizações dedicarem atenção para a explicitação correta da função que os indivíduos devem desenvolver em suas atividades, bem como os resultados propostos pela sua função, haja vista que não ficando clara a sua efetiva função e os resultados esperados, gera ambiguidade de função e conflitos de papel no trabalho. Por fim, a insatisfação no trabalho pode impactar negativamente no desempenho dos indivíduos e, por consequência nas organizações as quais fazem parte. Sendo assim, uma política adequada de boas práticas para restringir a ambiguidade de função e a correta informação quanto a função a ser desempenhada por cada indivíduo pode minimizar a insatisfação no trabalho.
Os resultados das hipóteses 3 e 4 que comparavam as consequências do conflito de papel e ambiguidade de função na satisfação no trabalho, indicando uma maior consequência para controllers de instituições financeiras só foi comprovada para conflito de papel e não na ambiguidade de função. A condição da ambiguidade de função ter sido comprovada apenas para controllers públicos pode ser justificada pela ambiguidade no objetivo organizacional em órgão públicos que é uma consequência inevitável de conflitos entre os valores, processo político e a falta de indicadores de lucro ( Wilson, 1980, Baier et al ., 1986 , Matland, 1995, Rainey, 2010). Na prática estes resultados indicam a necessidade das organizações públicas alinharem as questões políticas internas com os valores a quais os indivíduos esperam de sua função, ou seja, pelo viés da eficiência e eficácia dos serviços públicos e não o benefício particular que muitas vezes se confunde com a questão política.
Os resultados também demonstram que os controllers de instituições financeiras são mais insatisfeitos com o conflito de papel que a ambiguidade de função e vice-versa para os controllers públicos. Este resultado recomenda que as práticas ou políticas institucionais de ambos os setores devem visar melhorias na clareza de papéis, definições de responsabilidades e os objetivos da posição do controlador, conforme já havia destacado Davis e Stazyk (2015).
Como sugestão de pesquisa futura, sugere-se a ampliação da amostra, bem como a separação dos resultados por características dos controllers, setores, idades, sexo e tempo e experiência de função, dados que podem modificar o resultado, e se essa situação vem reduzindo ou aumentando nos profissionais ao longo dos anos, e como as instituições percebem e tratam as divergências apontadas pelo conflito de papel e ambiguidade de função.
REFERÊNCIAS
ANTHONY, R. N.; GOVINDARAJAN, V. Sistemas de Controle Gerencial. São Paulo: McGraw-Hill, 2008.
BAIER, V. E.; MARCH, J. G.; SAETREN, H. Implementation and ambiguity. Scandinavian Journal of Management Studies, v. 2, n. 3, p. 197-212, 1986.
BARLEY, W. C.; LEONARDI, P. M.; BAILEY, D. E. Engineering objects for collaboration: Strategies of ambiguity and clarity at knowledge boundaries. Human communication research, v. 38, n. 3, p. 280-308, 2012.
BEUREN, I. M.; ROTH, T. C.; ANZILAGO, M. Efeitos da aplicação do princípio da controlabilidade no desempenho gerencial mediada pelo conflito e ambiguidade de papéis. Revista Universo Contábil, v. 13, n. 3, p. 06-28, 2017.
BRANDAU, M. et al. Institutional drivers of conformity-Evidence for management accounting from Brazil and Germany. International Business Review, v. 22, n. 2, p. 466-479, 2013.
BREAUGH, J. A.; COLIHAN, J. P. Measuring facets of job ambiguity: Construct validity evidence. Journal of applied psychology, v. 79, n. 2, p. 191, 1994.
CAVALCANTE, D. S.; DE LUCA, M. M. M.; PONTE, V. M. R.; GALLON, A. V. Características da controladoria nas maiores companhias listadas na BM&FBOVESPA. Revista Universo Contábil , v. 8, n. 3, p. 113-134, 2012. 22 p.
CHUN, Y. H; RAINEY, H. G. Consequences of goal ambiguity in public organizations. Cambridge University Press: Cambridge, UK, 2006.
COELHO, E.; LUNKES, R. J.; MACHADO, A. O. A controladoria na hierarquia organizacional: um estudo nas maiores empresas do estado de Santa Catarina. Enfoque: Reflexão Contábil, v. 31, n. 2, p. 41-62, 2012. 14 p.
DAVIS, R. S.; STAZYK, E. C. Developing and testing a new goal taxonomy: Accounting for the complexity of ambiguity and political support. Journal of Public Administration Research and Theory, v. 25, n. 3, p. 751-775, 2015.
EISENBERG, D. et al. Prevalence and correlates of depression, anxiety, and suicidality among university students. American Journal of Orthopsychiatry, v. 77, n. 4, p. 534-542, 2007.
FISHER, R. T. Role stress, the type a behaviour pattern, and external auditor job satisfaction and performance. Dissertação (Master of Commerce and Management), Lincoln University, New Zealand, 1995.
FISHER, C. D.; GITELSON, R. A meta-analysis of the correlates of role conflict and ambiguity. Journal of applied psychology , v. 68, n. 2, p. 320, 1983.
House, R. J,; Schuler, R. S.; Levanoni, E. Escalas de conflito e ambigüidade de papéis: realidade ou artefatos? Journal of applied psychology , v. 68, n. 2, p. 334-33, 1983.
IQBAL, M.; WASEEM, M. A. Impact of job stress on job satisfaction among air traffic controllers of civil aviation authority: An empirical study from Pakistan. International journal of human resource studies, v. 2, n. 2, p. 53, 2012.
JACKSON, S. E.; SCHULER, R. S. A meta-analysis and conceptual critique of research on role ambiguity and role conflict in work settings. Organizational behavior and human decision processes, v. 36, n. 1, p. 16-78, 1985.
JOHNSON, Thomas W.; STINSON, John E.Role ambiguity, role conflict, and satisfaction: moderating effects of individual differences. Journal of applied psychology , v. 60, n. 3, p. 329, 1975.
JOHNSON, T. W.; GRAEN, G. Organizational assimilation and role rejection. Organizational Behavior and Human Performance, v. 10, n. 1, p. 72-87, 1973.
JUNG, C. S. Organizational goal ambiguity and job satisfaction in the public sector. Journal of Public Administration Research and Theory , p. mut020, 2013.
KAHN, R. L. et al. Organizational stress: Studies in role conflict and ambiguity. 1964.
KARADAL, H.; AY, U.; CUHADAR, M. T. The effect of role conflict and role ambiguity on job satisfaction and organizational commitment: A study in the public and private sectors. The Journal of American Academy of Business, Cambridge, v. 13, n. 2, p. 176-181, 2008.
KATZ, D.; KAHN, R. L. The social psychology of organizations. 1970.
LIMA, F. B. et al. A Controladoria em Instituições Financeiras: Estudo de Caso no Banco do Nordeste do Brasil SA. Contabilidade Vista & Revista, v. 22, n. 1, p. 43-72, 2011.
LOCKE, E. A.; LATHAM, G. P. Building a practically useful theory of goal setting and task motivation: A 35-year odyssey. American psychologist, v. 57, n. 9, p. 705, 2002.
LYONS, T. F. Role clarity, need for clarity, satisfaction, tension, and withdrawal. Organizational Behavior and Human Performance , v. 6, n. 1, p. 99-110, 1971.
MAAS, V. S.; MATEJKA, M. Balancing the dual responsibilities of business unit controllers: Field and survey evidence. The Accounting Review, v. 84, n. 4, p. 1233-1253, 2009.
MARÔCO, J. Análise estatística com o SPSS Statistics. ReportNumber, Lda, 2011.
MATLAND, R. E. Synthesizing the implementation literature: The ambiguity-conflict model of policy implementation. Journal of Public Administration Research and Theory , v. 5, n. 2, p. 145-174, 1995.
MATTOS, E. C. Prazer e sofrimento no trabalho bancário: um olhar sobre o gestor intermediário. 2016. 137 f. Dissertação (Mestrado em Psicologia Social), Instituto de Psicologia. Universidade do Rio Grande do Sul. Porto Alegre, 2016.
Monnot, M. J. “Role stress, hierarchy, and subjective well-being.” (Doctoral Thesis). Mount Pleasant, Michigan: Central Michigan University , 2008.
MONTGOMERY, C. A. Resource-based and evolutionary theories of the firm: towards a synthesis. New York: Springer Science & Business Media, 2011.
MOORE, M. H. Creating public value: Strategic management in government. London. Harverd University Press, 1995.
MUCHINSKY, P. M. Organizational communication: Relationships to organizational climate and job satisfaction. Academy of Management journal, v. 20, n. 4, p. 592-607, 1977.
NAYLOR, J. C.; PRITCHARD, R. D.; ILGEN, R. D. Uma teoria do comportamento nas organizações. Nova Iorque: Academic Press, 1980.
NOORDEGRAAF, M.; ABMA, T. Management by measurement? Public management practices amidst ambiguity. Public Administration, v. 81, n. 4, p. 853-871, 2003.
OLIVEIRA JÚNIOR, N. J. ; CHAVES JÚNIOR, O. D. L. C.; SALES LIMA, M. A. A controladoria nas organizações públicas municipais: um estudo de caso. Revista Universo Contábil , v. 5, n. 1, p. 38-54, 2009.
ORO, I. M. et al. O perfil do profissional de controladoria sob a óptica do mercado de trabalho brasileiro. Pensar Contábil, v. 11, n. 44, 2009.
PALOMINO, M. N. Conflito, ambiguidade de função e satisfação no trabalho: percepções dos controllers brasileiros. 2013. 129 f. (Tese de Doutorado). Departamento de Contabilidade e Atuária. Universidade de São Paulo. 2013.
PANDEY, S. K.; WRIGHT, B. E. Connecting the dots in public management: Political environment, organizational goal ambiguity, and the public manager’s role ambiguity. Journal of Public Administration Research and Theory , v. 16, n. 4, p. 511-532, 2006.
RIZZO, J.; HOUSE, R.; LERTZMAN, S. Role conflict and ambiguity in complex organizations. Administrative Science Quarterly, v. 15., n. 2, p. 150-163, 1970.
SABATIER, P.; MAZMANIAN, D. The conditions of effective implementation: A guide to accomplishing policy objectives. Policy analysis, v. 5, n. 4. p. 481-504, 1979.
SINGH, J.; RHOADS, G K. Boundary role ambiguity in marketing-oriented positions: A multidimensional, multifaceted operationalization. Journal of Marketing Research, v. 28, n. 3, p. 328-338, 1991.
STAZYK, E. C.; GOERDEL, H. T. The benefits of bureaucracy: Public managers’ perceptions of political support, goal ambiguity, and organizational effectiveness. Journal of Public Administration Research and Theory , v. 21, n. 4, p. 645-672, 2011.
STAZYK, E. C.; PANDEY, S. K.; WRIGHT, B. E. Understanding affective organizational commitment the importance of institutional context. The American Review of Public Administration , v. 41, n. 6, p. 603-624, 2011.
TARRANT, T. A. Role conflict, role ambiguity and job satisfaction of the nurse executive. 2008. (Doctor of Philosophy Degree in Nursing). Division of Health Sciences. University of Nevada. Las Vegas, 2008.
TARRANT, T.; SABO, C. E. Role conflict, role ambiguity, and job satisfaction in nurse executives. Nursing administration quarterly, v. 34, n. 1, p. 72-82, 2010.
TAYLOR, J. Goal setting in the Australian public service: Effects on psychological empowerment and organizational citizenship behavior. Public Administration Review, v. 73, n. 3, p. 453-464, 2013.
TUBRE, T. C.; COLLINS, J. M. Jackson and Schuler (1985) revisited: A meta-analysis of the relationships between role ambiguity, role conflict, and job performance. Journal of management, v. 26, n. 1, p. 155-169, 2000.
VAN DER STEDE, W. A. Management accounting research in the wake of the crisis: some reflections. European Accounting Review, v. 20, n. 4, p. 605-623, 2011.
VAN DER STEDE, W. A. Management accounting: Where from, where now, where to. Journal of Management Accounting Research, v. 27, n. 1, p. 171-176, 2015.
VIEIRA, M. G.; BRITO, C. S. A Percepção dos Servidores Públicos da Escola de Administração Tritubária Quanto ao Uso do GECAP. Revista de Ciências da Administração, v. 15, n. 36, p. 117, 2013.
WILSON, J. Q. The politics of regulation. New York: Basic Books.1980.
Autor notes
Endereço dos Autores: Rua Belém, 2525 Apto. 602 - Centro Realeza - PR - Brasil CEP 85.770-000