Economia
Recepção: 26 Agosto 2016
Aprovação: 22 Novembro 2016
DOI: https://doi.org/http://dx.doi.org/10.4025/actascihumansoc.v39i1.33328
Resumo: O objetivo deste artigo é discutir teoricamente o movimento pendular da população sob a ótica da teoria dos polos de crescimento e desenvolvimento. As transformações e a expansão urbana ocorrida como as novas formas de moradias, as alterações na composição familiar e a inserção da mulher no mercado de trabalho constituem elementos importantes para a interpretação das alterações demográficas e socioeconômicas que afetam o fenômeno da polarização e o movimento pendular da população. O movimento pendular está relacionado aos trabalhadores e estudantes que despendem grande parte de suas horas diárias perfazendo trajetos intermunicipais para o trabalho ou estudo. A modificação espacial da localização da população, da estrutura urbana e do papel político e econômico dos espaços frente à economia nacional e internacional traz a tona problemas urbanos relacionados à mobilidade populacional. O distanciamento entre o local de residência e das atividades econômicas faz com que o recrutamento da mão de obra dos diversos setores das atividades não se limite somente as aglomerações afetando o perfil da polarização no espaço econômico. Palavra-chave: mobilidade populacional, economia urbana, lugares centrais. Poles and Population: A Theoretical Discussion
Palavras-chave: mobilidade populacional, economia urbana, lugares centrais.
Abstract: This paper presents a theoretical discussion of the commuter issue of the population from the perspective of the theory of development and growth poles. The transformations and urban expansion occurred as new forms of housing, changes in family composition and women entering the labor market are important elements for the interpretation of demographic and socioeconomic changes that affect the phenomenon of polarization and the commuters’ issue. The commuter issue is related to workers and students who spend much of their daily hours making intercity routes to work or study. The spatial modification of the local population, the urban structure and the political and economic role of spaces considering the national and international economy bring to light urban problems related to population mobility. The distance between the place of residence and economic activity makes the recruitment of labor of the various sectors of activity is not limited only to agglomerations, thus affecting the profile the polarization in the economic area.
Keywords: population mobility, urban economy, central places.
Introdução
O aumento dos fluxos territoriais de população aguça o interesse sobre esse tema, pois a mobilidade populacional apresenta valor estratégico nas transformações socioeconômicas e físicas do espaço territorial e, consequentemente, reflete no bem-estar da população. Os temas movimento e acessibilidade urbana assumem importância como instrumento para dimensionar e inferir sobre as atratividades das áreas urbanas ao longo espaço.
A ligação casa-trabalho e casa-escola são atividades básicas da população, pois por intermédio desse deslocamento é que a população pode participar tanto do mercado de trabalho como dos meios de qualificação. Por definição, o deslocamento diário (casa-trabalho, casa-escola e vice-versa) recebe a denominação de Movimento Pendular, pois este tem feição característica semelhante à oscilação de um pêndulo, ou seja, um movimento de vaivém (Beaujeu-Garnier, 1974; Hanson & Pratt, 1988; Weber & Kwan, 2003). O movimento pendular também está ligado à expansão de uma determinada região e suas aglomerações que exercem influência em termos de polaridade, em boa parte das vezes, no mercado de trabalho (Silva, 2008).
Por mais curta que seja a distância entre um deslocamento intramunicipal ou intermunicipal, as pessoas tendem a percorrer essas distâncias rotineiramente, principalmente nas denominadas horas do rush, em que é frequente o congestionamento de alguns meios de transporte. Este é apenas um dos problemas urbanos que tendem a se agravar frente ao movimento pendular da população, em especial em espaços urbanos e regionais com ausência de planejamento. Tendo em vista esta assertiva, o objetivo deste artigo é realizar uma discussão teórica do movimento pendular sob a ótica da teoria da polarização. O estudo da teoria dos polos e da mobilidade da população nos auxilia na compreensão das transformações do espaço econômico, pois entre os efeitos dinâmicos causados pelas unidades motrizes localizadas nos polos estão os efeitos demográficos das dinâmicas populacionais acarretados pelas atratividades das aglomerações polarizadoras. Neste contexto, como o movimento pendular pode ser relacionado aos principais conceitos referentes à teoria da polarização? Além disso, mesmo com poucas discussões específicas sobre a polarização, a teoria dos polos ainda fornece elementos essenciais para se compreender a dinâmica do espaço econômico e explicações para a mobilidade populacional.
Cabe ressaltar que não se sabe muito sobre a influência da rede urbana nos movimentos pendulares em municípios periféricos, porém se sabe que a influência dos polos é inversamente proporcional à distância. A maioria dos estudos e pesquisas ocorre nas áreas metropolitanas, onde as circunstâncias do transporte e do tamanho populacional das cidades são completamente diferentes daquelas existentes em áreas não metropolitanas (Ferrera de Lima, 2012; Vandersmissen, Villeneuve & Thériault, 2003). A importância desses estudos recai sobre o processo de que as distâncias diárias a serem percorridas, a acessibilidade, o tempo de deslocamento necessário para satisfazer as necessidades de trabalho e consumo e as determinações econômicas, podem influenciar diretamente na permanência da população numa determinada região (Antico, 2003).
O presente artigo está organizado em cinco partes, incluindo esta introdução. Na segunda parte, encontra-se uma breve abordagem sobre a teoria dos polos de crescimento. Na sequência, na terceira parte, foram apresentadas considerações sobre as migrações e os movimentos pendulares. O quarto tópico discute os temas em conjunto. Last but not least, apresentam-se as considerações finais, as quais sumarizam esse artigo.
Os polos de crescimento e desenvolvimento
François Perroux, economista francês, foi o idealizador da teoria dos polos de crescimento e desenvolvimento econômico na década de 1950. Seu estudo da concentração de indústrias ao redor da cidade de Paris e ao longo do vale do Ruhr, na Alemanha, lançaram as bases para a compreensão do espaço econômico sob a ótica do processo de desenvolvimento econômico.
O espaço econômico é polarizado por natureza, pois ele reflete um campo de forças ou de relações funcionais de produção. Nesse caso, toda a região exige a presença de pelo menos uma aglomeração que exerce influência sobre outras aglomerações a partir das suas relações econômicas. Por isso, a polarização é um elemento ativo na dinâmica do sistema produtivo, pois se constitui de relações de produção, consumo, tributação, investimento, comércio internacional e de mobilidade da população (Perroux, 1982; Ferrera de Lima, 2005).
A polarização se dá pela ação de uma ou mais unidade(s) motriz(es), caraterizada(s) por atividade(s) produtiva(s), sejam de transformação ou não, o que amplia a atratividade da aglomeração urbana por meio da criação de postos de trabalho, da oferta de bens e serviços especializados ou de condições de vida diferenciadas. Essa polarização pode ser de crescimento ou desenvolvimento. No caso da polarização de desenvolvimento, a difusão espacial do desenvolvimento econômico ocorre de forma mais homogênea no espaço, estimulando a desconcentração das atividades produtivas (Ferrera de Lima, 2005). Porém, a polarização de crescimento possui um efeito contrário à polarização de desenvolvimento. O crescimento econômico é próprio de áreas favorecidas pela especialização e por amplas vantagens locacionais, tais como mão de obra qualificada e barata, oferta abundante de recursos naturais, mercado consumidor acessível e ambiente propício à acumulação do capital (Perroux, 1973, 1977). Então, como consequência do reflexo da ação da unidade motriz, o crescimento e o desenvolvimento se concentram em uma área mais reduzida no espaço, apesar da área de influência do polo ser mais ampla. Ou seja, a polarização fortalece as relações centro-periferia, apesar de no polo de desenvolvimento a desconcentração ser mais patente, enquanto no polo de crescimento a concentração é fortalecida. Nesse sentido, o conceito de polo e o efeito da polarização estão intimamente ligados à noção de dominância.
No caso da mobilidade da população, o efeito da polarização ocorre sob duas frentes: a primeira, ligada à noção de polo de desenvolvimento; a segunda ligada à noção de polo de crescimento. No caso do polo de desenvolvimento, o efeito polarizado é mais disperso no espaço e o processo de desenvolvimento econômico se difunde para sua periferia no efeito de contiguidade. Ou seja, a periferia mais próxima se beneficia da dinâmica do polo criando e fortalecendo sua própria dinâmica. Nesse caso, a mobilidade da população não interfere em sua qualidade de vida, pois o movimento residência-trabalho se dá entre polo e periferia num curto prazo, mas no longo prazo a periferia tende a oferecer mais postos de trabalho. A concorrência pela demanda de trabalho tende a fortalecer os salários reais e melhorar a situação da população e a logística do mercado de trabalho.
Já no caso do polo de crescimento, a polarização é fortemente concentradora. Nesse caso a expansão do polo tende a demandar cada vez mais trabalhadores, drenando a bacia de mão de obra no espaço periférico. Por meio do efeito de propagação, a unidade motriz funciona como agente de dinamização do espaço, provocando a atração de outras atividades econômicas, fortalecendo a aglomeração populacional. Tudo isso estimula o desenvolvimento de atividades primárias fornecedoras de alimentos e matérias-primas na periferia e desenvolve a formação de atividades terciárias proporcionais às necessidades da população que se instala nas aglomerações periféricas ao polo (Tolosa, 1974). Nesse caso, a dinâmica da periferia não produzirá melhorias significativas na demanda por trabalho e estimulará a dependência de parcela significativa da população do mercado de trabalho do polo. O que resulta num estímulo cada vez maior dos movimentos pendulares.
Dentro dessa perspectiva se observa a formação de hierarquias dentro das regiões, ou seja, algumas crescem e se desenvolvem mais que outras (Peris, 2002). Abreviadamente, pode-se inferir que um polo é o centro econômico dinâmico do espaço econômico e a sua expansão se faz sentir sobre o seu entorno. Dessa forma, o processo de desenvolvimento regional está ligado ao efeito da polarização.
Os movimentos pendulares
A origem etimológica do termo ‘migrar’ vem do latim, que significa passar de um lugar para outro, mudar de residência. No vocabulário pátrio, migrar tem sido utilizado para designar uma série de movimentos populacionais de variados tipos (Matos, 1993). O conceito tradicional de migração refere-se às mudanças permanentes de residência entre unidades espaciais pré-definidas. Esse conceito surgiu num período marcado, principalmente, por deslocamentos do tipo rural-urbano (Baeninger, 1996, 1998).
No Brasil, até a década de 1980, os estudos de migrações internas foram fortemente baseados nos fatores de atração-repulsão, e estas migrações podem ser associadas à polarização, por meio dos fluxos migratórios que tinham como origem as áreas rurais e como destino principal as regiões metropolitanas, que se encontravam em intenso processo de urbanização e crescimento industrial. Singer (1970) tratou os estudos migratórios como processos sociais, e seu relato permitiu o estabelecimento de nexos entre migração, urbanização, industrialização e êxodo rural com o crescimento populacional face ao desenvolvimento econômico do país. Neste contexto, Singer (2002) defende que a permanência do indivíduo em uma determinada região pode ser condicionada por fatores de atração, sendo o mais importante a demanda por força de trabalho, entendida, principalmente, como os postos de trabalho gerados pelos setores secundários e terciários da economia (industrial e serviços – atingindo todas as repartições governamentais, empresas privadas e empresas públicas).
Tratando da questão das migrações internas de modo geral, Singer (2002) interpretou a demanda de uma aglomeração urbana por força de trabalho como um proporcionador de ‘oportunidades econômicas’ que constituem um fator de atração na medida em que oferecem uma remuneração mais elevada em relação àquela que o migrante poderia atingir na área de onde provém. Contudo, segundo o autor, a preocupação dos estudos com a migração interna é motivada pela incapacidade das cidades de absorver, no curto prazo, a mão de obra dos migrantes que são estimulados principalmente por essas remunerações.
Singer (2002) também observou o contexto das migrações relacionadas com a mão de obra desocupada, o migrante vai à procura do emprego sujeitando-se a aceitar baixos salários. Segundo o autor, a maior parte desses migrantes se desloca em precárias condições financeiras, e este fato conduz a uma consequência, quase certa, do surgimento de populações marginais, pelo menos do ponto de vista das moradias, com o aumento ou surgimento das favelas e demais problemas urbanos, principalmente em grandes centros urbanos, onde o custo da moradia é elevado.
Por outro lado, existem ainda aquelas migrações em que o trabalhador já se encontra empregado. Um exemplo seria a transferência do trabalhador para outra aglomeração urbana por causa da abertura de uma empresa filial, e nesta perspectiva a realidade do trabalhador é diferenciada. Nesse caso, ele passa a ser um migrante ‘potencial’, tendo maiores chances de sua fixação no novo centro urbano que o empregou se comparado com aqueles sem emprego (Stamm, 2013).
O desenvolvimento político, por exemplo, tem se mostrado como um elemento importante das características dos movimentos migratórios da população, particularmente as políticas de desenvolvimento urbano-regionais, tais como políticas de habitação, saúde e transporte. Elas devem ser elaboradas levando em consideração os processos de redistribuição espacial da população (Baeninger, 1996), pois podem se converter em incentivos para a população migrante.
Esses fenômenos de movimentos populacionais já são visíveis nos polos regionais e em suas hinterlândias. Os movimentos populacionais estão se espraiando pelo território nacional e se relacionam a várias determinações da vida social, entre as quais, conforme já dito, o aspecto econômico é peça importante deles, porém não a única.
A mobilidade da população urbana manifesta-se em dois níveis de grande importância: sob a configuração de maior ou menor volubilidade de moradia e sob a forma de movimentos diários da população. No entanto, deve-se ressaltar que, por muitas vezes, essas duas situações estão fortemente relacionadas (George, 1983).
A mobilidade populacional urbana, com ênfase na moradia, revela a característica de pessoas ou trabalhadores que, por motivos econômicos, ocupam uma habitação de menor custo, de tal magnitude que acabam se deslocando para as periferias, considerando o grande peso do fator econômico em seu deslocamento. Conforme aumentam as necessidades do indivíduo, como o nascimento de um filho, por exemplo, reduz-se o orçamento; em consequência, a alteração pode ser acompanhada por uma mudança de local de moradia. Esses movimentos também fazem parte do complemento da mobilidade populacional de uma cidade para outra, que é uma das características mais gerais da vida urbana (Stamm, 2005).
De acordo com Carlos (2001) e Pisco (1997), vive-se um período em que predominam dois tipos de moradia: aquela destinada às classes de renda média e alta, que ‘fogem’ das metrópoles em busca de qualidade de vida, e aquela voltada à população de baixa renda, que se refugia nas periferias devido ao elevado custo de habitação na área central da cidade. De qualquer forma, na maior parte dos grandes centros urbanos tornou-se difícil encontrar uma residência adequada ao orçamento familiar, e as habitações disponíveis localizam-se, cada vez mais, nas periferias desses centros. Comumente, essa distância leva as pessoas a ultrapassar os limites administrativos dos municípios onde desempenham diariamente suas atividades profissionais.
O outro aspecto da mobilidade urbana é o movimento diário da população, que tem como causa a crescente separação geográfica entre os diversos lugares de atividade e os lugares de residência nas grandes cidades contemporâneas (George, 1983). Resulta de uma simultaneidade de movimentos de mesma natureza e da distribuição horária contígua, mas de componentes geográficos diferentes. Ainda segundo o autor, na maioria das vezes esses movimentos são centrípetos de manhã e centrífugos no final da tarde e início da noite.
O tema sobre a mobilidade de trabalho também assume importância como instrumento para dimensionar uma nova unidade regional que explicita relações entre lugares distintos. Como asseveram Stamm & Staduto (2008, p. 131), “[...] a mobilidade populacional dessa natureza apresenta valor estratégico nas transformações socioeconômicas e físicas do território”. Por exemplo, de acordo com a Organisation de Coopération et de Développement Économiques (OCDE), uma região funcional pode ser definida por meio da extensão de seu mercado de trabalho, que pode ultrapassar os limites administrativos dos municípios e, assim, o movimento pendular é frequentemente utilizado como parâmetro para dimensioná-la. De acordo com a OCDE (2002, p. 11), “[...] o delineamento de região funcional em muitos países membros [OCDE] está baseado no movimento pendular”.
Basicamente, é por meio desses dois níveis (sob a configuração de maior ou menor volubilidade de moradia e sob a forma de movimentos diários da população), que o movimento pendular ganha importância, gerando externalidades (positivas ou negativas) na demanda do sistema de transporte intermunicipal, no sistema de infraestrutura, no sistema de habitação, no mercado de trabalho, em certos equipamentos e serviços públicos, entre outros (Stamm, 2013).
O distanciamento das atividades econômicas faz com que o recrutamento da mão de obra dos diversos setores de atividades não se limite mais à cidade ou ao aglomerado urbano; ele leva o trabalhador a realizar deslocamentos diários, e isso constitui um fenômeno nem sempre de fácil solução do ponto de vista tanto individual como coletivo (George, 1983). Os deslocamentos diários podem ocorrer de forma individual, como os de executivos e altos funcionários com veículos motorizados, ou por meio de transportes coletivos, privados ou públicos, utilizados por funcionários ou estudantes de ensino médio e ensino superior. Segundo o INE (2003), o deslocamento cotidiano de trabalhadores figura entre um dos mais conhecidos desses movimentos, por ser o mais frequente e ritmado.
Vandersmissen, Villeneuve & Thériault (2003) apontam que há um vigoroso debate sobre o papel das variáveis que determinam os movimentos pendulares. Para vários autores, existe uma relação entre a forma urbana e a duração do tempo de viagem dos trabalhadores e estudantes que fazem o movimento pendular, mas essa relação ainda é mal compreendida, principalmente porque poucos estudos puderam documentar mudanças estruturais no longo prazo, com dados locacionais (ou de localização) suficientemente detalhados.
Gordon, Kumar & Richardson (1989) afirmaram que os movimentos pendulares tendem a ser mais longos e demorados em cidades grandes do que nas menores, mas esta relação simples é muito influenciada pela estrutura espacial metropolitana. Segundo Grando (2005), os movimentos pendulares têm sua intensidade condicionada ao tamanho das cidades – quanto maiores são os centros urbanos, maiores tendem a serem os fluxos pendulares, pois, como já mencionado, o mercado imobiliário encarece o solo das áreas centrais. Ommeren, Rietveld e Nijkamp (1999) ressaltam que geógrafos e economistas igualmente argumentam que a relação entre a mobilidade de emprego e de residência depende da distância do movimento pendular considerado pelo indivíduo ou pelo núcleo familiar. Desse modo, a pendularidade pode ter como consequência a permanência definitiva do indivíduo numa determinada região, ou seja, a migração interna.
A mobilidade populacional diária não é mais uma tendência exclusiva dos grandes centros, pois essa mobilidade também ocorre nas aglomerações urbanas interioranas. No atual processo de redistribuição interna das cidades, a distância diária a ser percorrida, a acessibilidade, o tempo de deslocamento para satisfazer as necessidades de trabalho e consumo e as determinações econômicas e sociais podem influenciar diretamente na permanência do indivíduo em uma determinada região (Stamm, 2005, 2013). Em última instância, a decisão de migrar das pessoas envolvidas em tais movimentos diários pode estar baseada tanto na questão do local de trabalho como em sua rede de proteção primária que é a família, uma decisão que passa a ter papel relevante na economia e na geografia do local, regional ou até mesmo nacional.
Movimento pendular e polarização
Entre os efeitos dinâmicos estimulados pelas unidades motrizes e, consequentemente, pela polarização, estão os efeitos demográficos das migrações, no qual é possível observar um fluxo de mão de obra e de renda em direção aos centros primazes ou polarizadores e, ainda, efeitos multiplicadores relacionados às funções e ocupações de complementaridade entre as indústrias (motrizes e movidas) e os demais setores (Kon, 1998; Silva, 2004). Observa-se que os efeitos demográficos podem impactar tanto em deslocamentos migratórios para a região de maior pujança econômica como também em deslocamentos diários de trabalhadores, auxiliando na dinamização da cidade polo.
Os efeitos da polarização impactam sobre o mercado de trabalho (mão de obra) basicamente por meio de três fatores: a) do aumento na ocupação total de mão de obra e do crescimento da produtividade média – via migração de mão de obra de outras regiões polarizadas ou de regiões mais distantes; b) das mudanças na qualidade dos recursos humanos – via ocupação de mão de obra que não entra na categoria de desocupados (que não procuram trabalho) pelas baixas remunerações; e, c) das alterações nas condições do mercado de trabalho quanto à organização dos interesses sindicais – condicionado pelo tipo de tecnologia utilizada e pela estrutura pré-existente do mercado de trabalho (Ferrera de Lima, 2012).
Há interação entre as transformações econômicas do espaço e a mobilidade da população e das forças produtivas. Com efeito, o espaço econômico não é neutro, pois suas características definem a maior ou menor mobilidade do desenvolvimento econômico. Por isso, não se pode ignorar o papel que o espaço desempenha na localização das atividades produtivas, na formação das regiões, no povoamento e nas atividades econômicas. As trocas, a produção, a estrutura social e a ocupação territorial não são etéreas, mas espacial e regionalmente localizadas e não são inertes (Ferrera de Lima, 2012).
Os polos são centros onde se concentra a maior parte da população e das atividades produtivas, exercendo a atração (dominação) sobre as outras regiões ou, ainda, efeitos de polarização, fundamentais para a determinação do crescimento. Segundo Krugman (1991) e Krugman, Fujita e Venables (1999), a polarização é o resultado da interação entre baixos custos de transporte e de relações interindustriais de cooperação e concorrência entre aglomerações urbanas específicas. São marcados ainda pela presença de atividades de transformação, de serviços superiores e da urbanização. Essas atividades resultam de um conjunto de forças que são caracterizadas como de dispersão, de atração e de repulsão.
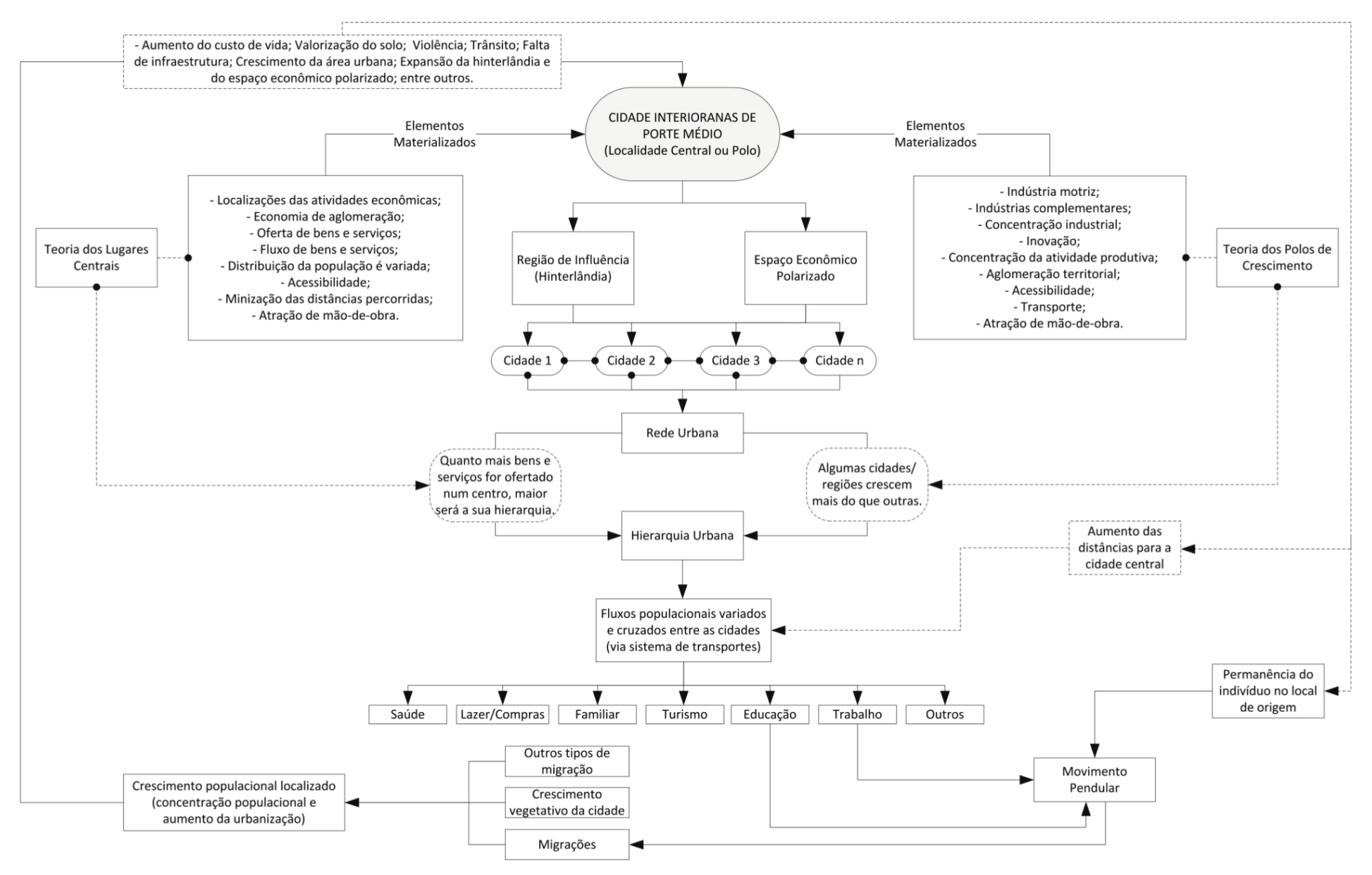
Num momento preciso do tempo e do espaço, os fatos estimulam a ação dessas forças espaciais que, em alguns casos, levam à distribuição ou à concentração das atividades produtivas e do progresso das regiões. Da mesma maneira, os fatos convergem em direção à polarização, ou seja, à concentração das atividades produtivas e da dinâmica econômica em uma única região ou lugar (Perroux, 1973). De forma ilustrativa, o esquema exposto na Figura 1 traz a ideia de uma aglomeração urbana onde uma cidade de porte médio tem o papel de dinamizar toda a região. Dessa forma, observou-se que alguns elementos da Teoria dos Polos[1] são materializados na cidade de porte médio que, por sua vez, acaba sendo considerada como uma localidade central ou a cidade polo da região. Esses elementos dinamizadores criam no polo a ideia de dependência, de concentração e da existência de um grupo de outras cidades que gravitam ao redor do centro, em seu campo de influência econômica e política (Boudeville, 1972; Friedman, 1972).
Cabe lembrar que mais e mais as cidades de porte médio (entre 100 mil e 500 mil habitantes) se fortalecem como centros de grande relevância nas regiões não metropolitanas. No caso brasileiro, mais e mais o crescimento econômico e o deslocamento da população se dão na direção das cidades de porte médio demonstrando seu novo papel na dinâmica econômica nacional. Além disso, as cidades de porte médio surgem como centros de qualidade de vida, oferecendo serviços e condições de moradia e serviços com o perfil das metrópoles, mas com externalidades negativas de menor porte, tais como poluição, congestionamento, violência urbana, entre outros.
Então, o conjunto de cidades não necessariamente reflete uma área metropolitana e sua conurbação, mas um conjunto de cidades dispersas no espaço, com fortes ligações em rede por meio dos fluxos de bens, serviços e capitais. Pela Figura 1 nota-se que o conjunto das cidades formará uma rede urbana que pode ser hierarquizada, pois, segunda a Teoria dos Lugares Centrais, quanto mais bens e serviços forem ofertados em determinado centro, maior será sua hierarquia com relação aos outros. Essa hierarquização é possível porque algumas regiões crescem mais do que outras e seu crescimento as faz ofertar maior número de bens e serviços.
A hierarquização é vista por meio da diferença entre os bens e serviços ofertados em cada um dos centros que compõem a aglomeração urbana. A hierarquização também reflete os efeitos da polarização, seja ela de crescimento ou desenvolvimento, o que causará fluxos populacionais variados e cruzados entre as cidades da região de influência, tendo como motivadores diversos fatores: deslocamentos por questões de saúde em busca de profissionais qualificados ou por aparelhos públicos de melhor qualidade; deslocamentos por lazer, turismo ou compras; a busca por melhor qualificação educacional; deslocamentos por trabalho pela pouca oferta de emprego nas cidades do entorno, entre outros (Figura 1).
Dentre os fluxos populacionais, os mais ritmados ou frequentes são os de pessoas que se deslocam por motivos de estudo ou trabalho, denominados de movimento pendular. Em se tratando especificamente dos trabalhadores pendulares, observa-se que uma parte desses indivíduos tende a migrar para a cidade onde trabalham e a outra parte continua realizando o movimento pendular ao longo do tempo. Com isso, o movimento pendular se dá sob um efeito de polarização de crescimento econômico, ou seja, mais em face da característica concentradora do desenvolvimento capitalista do que num quadro de maior difusão do desenvolvimento econômico. A contiguidade, no caso, tende a fortalecer a polarização e as relações de dependência e o crescimento populacional localizado, conforme explicitado ao final da Figura 1.
A migração desses trabalhadores, associada a outros tipos de migração e ao crescimento vegetativo da cidade, ocasiona um crescimento populacional concentrado, aumentando também o grau de urbanização da aglomeração, ou seja, o movimento pendular reflete a hierarquização e a distribuição da estrutura da rede urbana. Essa característica do movimento pendular questiona a ideia de que o movimento pendular reflete apenas a natureza do mercado de trabalho ou ainda que não reflete as áreas de mercado. Essa posição em si já questiona a ideia tradicional de Christaller (1966) sobre a organização do espaço urbano e algumas concepções clássicas.
A Figura 1 deixa explícito que toda a dinâmica do espaço polarizado infere que o crescimento econômico, favorável ao polo ou a periferia ou caracterizado pela presença de cidades de porte médio ou metrópoles na rede urbana, vai gerar externalidades positivas e negativas: positivas no sentido de que criará condições e forças para a absorção de investimentos e políticas públicas que, em sua grande maioria, melhoram as condições socioeconômicas de uma determinada região; e negativas com o aumento do custo de vida da população, da violência, do trânsito, poluição e necessidade de recursos para investimentos em infraestrutura, aumento da população marginal, expansão da área urbana e da área de influência do polo, entre outros.

Numa relação de causa e efeito, com a expansão da área urbana e da área de influência do polo, haverá aumento das distâncias entre as cidades e, com a incorporação da nova área de influência, haverá aumento do fluxo populacional cruzado entre elas (Stamm & Staduto, 2008). E neste aumento do fluxo populacional cruzado está o movimento pendular que, segundo Silva (2008), está associado à expansão de áreas urbanas. As externalidades negativas também influenciarão indiretamente a permanência em seu local de origem daquelas pessoas que já realizavam o movimento pendular, e essas pessoas continuam a dar existência e a reforçar o movimento.
Assim, esse framework circular e acumulativo mostra que, se o crescimento econômico da região for sustentado por um longo prazo, haverá expansão do espaço econômico e a integração e interação entre as cidades se tornará mais intensa, assim como uma ocupação dos espaços geográficos que fará surgir posteriormente as conurbações e, quiçá, se transformar numa região metropolitana. Ao final, todos esses fatores levam as cidades a formar uma rede urbana mais integrada e mais dinâmica. Mas vale ressaltar, como foi alertado por Acselrad (2009), que se o crescimento urbano não for acompanhado por investimentos em infraestrutura, a oferta de serviços urbanos não acompanhará o crescimento da demanda, o que impactará em externalidades negativas na região.
Considerações finais
O objetivo desse artigo foi discutir teoricamente o movimento pendular da população sob a ótica da teoria dos polos de crescimento e desenvolvimento. O procedimento utilizado para a discussão dos movimentos pendulares e polarização foi a revisão bibliográfica, com uma abordagem descritiva e analítica.
Como a polarização pode ter dois perfis, de desenvolvimento ou crescimento, a distância entre as aglomerações diminui a área de influência dos polos, e consequentemente, fortalece o desenvolvimento das aglomerações mais periféricas. O distanciamento entre o local de residência e das atividades econômicas, bem como a melhoria nas condições de vida e no mercado de trabalho nas áreas periféricas, característica da polarização de desenvolvimento, faz com que o recrutamento da mão de obra dos diversos setores das atividades não se limite mais somente à cidade ou ao aglomerado urbano polarizador. Já no polo de crescimento, no qual a concentração das atividades produtivas se fortalece e a periferia se mantém como fornecedora de matérias-primas ou mão de obra, os efeitos pendulares tendem a aumentar, pois, a ampliação da demanda por trabalhadores e o mercado de trabalho fica restrito às regiões periféricas.
Com o efeito da polarização de crescimento e o perfil do distanciamento, o trabalhador rotineiramente terá de perfazer deslocamentos diários, constituindo um fenômeno nem sempre de fácil resolução, quer seja do ponto de vista de forma individual, quer em termos coletivos.
Como o efeito da polarização é inversamente proporcional a distância, então quanto mais próximas são as aglomerações do polo, o movimento pendular tende a ser mais intenso. Os movimentos pendulares, e aqui se destaca aqueles relacionados às atividades de trabalho, em direção aos centros dinâmicos ou em direção às regiões periféricas oferecerão possibilidades rentáveis de exploração dos fatores de produção (recursos naturais, trabalho e capital); ou seja, os movimentos pendulares criarão novas possibilidades de acumulação de capital e de reestruturações espaciais.
Indiretamente, o movimento pendular se relaciona com a teoria da polarização por meio das possíveis migrações que tal movimento possa gerar o que impactará numa concentração populacional e aumento da urbanização da região polo. Com o crescimento ou expansão do espaço econômico polarizado, várias são as externalidades que possam contribuir para a permanência do trabalhador pendular em seu local de origem, dando continuidade e ‘vida’ ao movimento pendular. Dentre eles cita-se, o aumento do custo de vida e a valorização do solo na área central do polo, o aumento da violência; os problemas relacionados ao transito; a carência na manutenção da infraestrutura pública entre outros problemas.
Em regiões interioranas ainda é muito incipiente visualizar grandes modificações em termos de reestruturação espacial, até porque o fluxo de pessoas (movimento pendular) é relativamente pequeno, mas sua existência não pode ser ignorada.
Nesse sentido, no caso de um efeito mais atrativo dos polos sobre as aglomerações periféricas, somente estratégias de desenvolvimento endógeno podem fortalecer as aglomerações polarizadas. Ou seja, na periferia as inovações devem se diferenciar das atividades produtivas praticadas no polo para estimular o desenvolvimento de forma autônoma. Nesse caso, o estímulo ao desenvolvimento endógeno surge como uma resposta para diminuir a área de influencia e criar alternativas de emprego e renda a população local, afetando os movimentos pendulares a favor da periferia.
Por fim, cabe lembrar que essa abordagem foi por meio de revisão bibliográfica e de cunho mais teórico. Isso é um limitante para ampliar a discussão sobre os novos desdobramentos da relação polo-periferia frente às novas tecnologias e meios de transporte. Isso demonstra a necessidade de novas pesquisas empíricas voltadas ao papel da tecnologia da informação, os efeitos da localização dos trabalhadores, a velocidade e distância do mercado de trabalho, bem como os perfis dos movimentos pendulares em diferentes tipos de áreas metropolitanas e não metropolitanas. Pesquisas voltadas a essas temáticas com certeza contribuirão de forma decisiva ao estado da arte no tocante a polarização e a mobilidade populacional.
Referencias
Acselrad, H. (2009). Sentido da sustentabilidade urbana. In H. Acselrad (Org.), A duração das cidades: sustentabilidade e risco nas políticas urbanas (2a ed., p. 43-70). Rio de Janeiro, RJ: Lamparina.
Antico, C. (2003). Onde morar e onde trabalhar: espaço e deslocamento pendulares na Região Metropolitana de São Paulo (Tese de Doutorado). Universidade Estadual de Campinas, Campinas.
Baeninger, R. A. (1996). Movimentos migratórios no contexto paulista: tendências da década de 80. In Anais X Encontro Nacional de Estudos Populacionais da ABEP (p. 675-704). Belo Horizonte, MG.
Baeninger, R. A. (1998). Deslocamentos populacionais, urbanização e regionalização. Revista Brasileira de Estudos de População, 15(2), 16-32.
Beaujeu-Garnier, J. (1974). Geografia de população. São Paulo, SP: Editora Nacional.
Boudeville, J. R. (1972). Aménagement du territoire et polarisation. Paris, FR: Éditions M.-Th Génin.
Carlos, A. F. A. (2001). A cidade (5a ed.). São Paulo, SP: Contexto.
Christaller, W. (1966). Central places in Southern Germany. Englewood Cliffs, NJ: Prentice-Hall.
Ferrera de Lima, J. (2005). Notes sur les pôles de croissance et les stratégies territoriales au Québec. Canadian Journal of Regional Science, 1(28), 161-171.
Ferrera de Lima, J. (2012). Géoeconomie et développement régional. Paris, FR: Publibook.
Friedman, J. (1972). A general theory of polarized development. In N. Hansen (Ed.), Growth centres in regional development (p. 29-41). New York, NY: The Free Press.
George, P. (1983). Geografia urbana. São Paulo, SP: Difel.
Gordon, P., Kumar, A., & Richardson, H. W. (1989). The influence of metropolitan spatial structure on commuting time. Journal of Urban Economics, 1(26),138-151.
Grando, P. J. (2005). Elementos e conceitos demográficos fundamentais. Recuperado de http://ftp.sj.univali.br/prof/Paulo/Jonas/Grando/texto/demografia.doc
Hanson, S., & Pratt, G. (1988). Reconpetualizing the links between home and work in urban geography. Economic Geography, 64(4), 299-321.
Instituto Nacional de Estatística [INE]. (2003). Mobilidade casa-trabalho da população empregada residente na área metropolitana do Porto: 2000. Porto, PT.
Kon, A. (1998). Desenvolvimento regional e trabalho no Brasil (Vol. 2). São Paulo, SP: Associação Brasileira de Estudos do Trabalho - ABET.
Krugman, P. (1991). Increasing returns and economic geography. Journal of Political Economy, 99(31), 483-499.
Krugman, P., Fujita, M., & Venables, A. (1999). The spatial economy: cities, regions and international trade. Cambridge, MA: The MIT Press.
Matos, C. (1993). Migrações: decisões individuais e estruturas sociais (Socius working papers, 5). Lisboa, PT: Instituto Superior de Economia e Gestão.. Recuperado de http://pascal.iseg.utl.pt/~socius/index.htm
Ommeren, J. V., Rietveld, P., & Nijkamp, P. (1999). Job moving, residential moving, and commuting: a searching perspective. Journal of Urban Economics, 46(02), 230-253.
Organisation de Coopération et de Développement Économique [OCDE]. (2002). Redefining territories: the functions regions. Paris, FR.
Peris, A. F. (2002). Trilhas, rodovias e eixos: um estudo sobre desenvolvimento regional (Coleção Thésis). Cascavel, PR: Edunioeste.
Perroux, F. (1973). Nota sobre el concepto de “polo de crecimiento”. In F. Perroux, J. Friedman, & J. Tinbergen. Los polos de desarrollo y la planificación nacional, urbana y regional (p. 9-26). Buenos Aires, AR: Nueva Visión.
Perroux, F. (1977). O conceito de polo de crescimento. In J. Schwartzman (Org.), Economia regional: textos escolhidos (p. 145-155). Belo Horizonte, MG: Cedeplar.
Perroux, F. (1982). Dialogue des monopoles et des nations: équilibre ou dynamique des unités actives? Grenoble, FR: Presses universitaires de Grenoble.
Pisco, M. L. (1997). Migrações pendulares: unidades geográficas de emprego. Lisboa, PT: Edição do Departamento de Prospectiva e Planejamento Núcleo de Informação e Comunicação.
Silva, A. R. P. (2004). Polo regional ou cluster: o caso do município de Rio Verde, Goiás. Caminhos de Geografia, 5(13), 41-55.
Silva, E. T. (2008). Desenvolvimento regional e movimento pendular: questões recentes no Norte Fluminense. In Anais do 16º Encontro nacional de estudos populacionais da ABEP (p. 1-20). Caxambú, MG.
Singer, P. I. (1970). Dinâmica populacional e desenvolvimento. São Paulo, SP: Cebrap.
Singer, P. I. (2002). Economia política da urbanização. São Paulo, SP: Contexto.
Stamm, C. (2005). O fenômeno dos movimentos pendulares dos trabalhadores intermunicipais entre cidades de porte médio: o caso de Cascavel e Toledo (PR) (Dissertação de Mestrado em Desenvolvimento Regional e Agronegócio). Universidade Estadual do Oeste do Paraná, Toledo.
Stamm, C. (2013). Determinantes do movimento de trabalhadores pendulares na aglomeração urbana do Nordeste do Rio Grande do Sul: uma análise a partir dos transportes coletivos (Tese de Doutorado em Planejamento Urbano e Regional). Universidade Federal do Rio Grande do Sul, Porto Alegre.
Stamm, C., & Staduto, J. A. R. (2008). Movimentos pendulares das cidades interioranas de porte médio de Cascavel e Toledo, no Paraná. Revista Brasileira de Estudos de População, 25(1), 131-149.
Tolosa, H. C. (1974). Polos de crescimento: teoria e política econômica. In P. R. Haddad (Ed.), Planejamento regional: métodos e aplicação ao caso brasileiro (p. 189-243). Rio de Janeiro, RJ: IPEA.
Vandersmissen, M., Villeneuve, P., & Thériault, M. (2003). Analyzing changes in urban form and commuting time. The Professional Geographer, 55(4), 446-463.
Weber, J., & Kwan, M. P. (2003). Evaluating the effects of geographic contexts on individual accessibility: a multilevel approach. Urban Geography, 24(8), 647-671.
Notas
Autor notes
jandirbr@yahoo.ca