Procesos cognitivos distorsionados en la conducta agresiva y antisocial en adolescentes
Distorted cognitive processes in aggressive and antisocial behavior in adolescents
Procesos cognitivos distorsionados en la conducta agresiva y antisocial en adolescentes
Anuario de Psicología Jurídica, vol. 26, pp. 88-101, 2016
Colegio Oficial de Psicólogos de Madrid

Recepción: 12 Enero 2016
Aprobación: 15 Abril 2016
Resumen: En el presente trabajo se realiza una revisión de diferentes aportaciones teóricas y empíricas que abordan la relación entre las conductas agresivas y antisociales en la adolescencia y un conjunto de procesos cognitivos distorsionados que interfieren en la percepción y comprensión de los eventos o experiencias sociales. A partir de las diferentes aproximaciones teóricas, en esta revisión se sugiere la necesidad de contar con una perspectiva más integradora que permita una mejor conceptualización y tipificación de estos procesos cognitivos distorsionados, a fin de clarificar la naturaleza y la función específica que cada uno de ellos desempeña en la explicación del comportamiento agresivo y antisocial en adolescentes.
Palabras clave: Conducta antisocial, Adolescentes, Sesgo de atribución hostil, Distorsiones cognitivas, Esquemas cognitivos.
Abstract: A review of different theoretical and empirical contributions about the relationship between antisocial behavior in adolescence and distorted cognitive processes, which interfere with the perception and understanding of social events or experiences, is presented in this study. According to different theoretical approaches, it is necessary to take into account a more comprehensive perspective that allows a better conceptualization and characterization of these distorted cognitive processes and, therefore, that clarifies the nature and specific function they play in the explanation of aggressive and antisocial behavior in adolescents.
Keywords: Aggressive and antisocial behavior, Adolescents, Hostile attribution bias, Cognitive distortions, Cognitive schemata.
Desde diversos ámbitos de estudio de la psicología se ha enfatizado la importancia de los procesos cognitivos distorsionados en el desarrollo y mantenimiento de las conductas agresivas o antisociales. Estos procesos cognitivos distorsionados han sido descritos y conceptualizados de una manera distinta por diferentes aproximaciones teóricas como los mecanismos de desconexión moral de Bandura (1991), el sesgo egocéntrico (Beck, 2003), el sesgo de atribución hostil (Crick y Dodge, 1994), las técnicas de neutralización (Sykes y Matza, 1957), los errores de pensamiento (Yochelson y Samenow, 1976), los guiones cognitivos agresivos (Huesmann, 1988), las creencias normativas justificadoras de la agresión (Huesman y guerra 1997) y las distorsiones cognitivas auto-sirvientes propuestas por Gibbs, Potter y Goldstein (1995). Según estas teorías socio-cognitivas, el comportamiento agresivo y antisocial estaría asociado a la presencia de alteraciones en la interpretación de determinadas situaciones sociales. Sin embargo, tal como señala Huesmann (1988), hay que tener en cuenta que ningún proceso cognitivo puede por sí mismo dar una explicación completa del comportamiento agresivo o antisocial en los seres humanos ya que, en general, la probabilidad de que ocurran estos comportamientos será mayor cuanto más factores de riesgo estén presentes en una persona, teniendo en cuenta la interacción de condiciones biológicas (neurológicas, genéticas, perinatales) y ambientales (Luengo, Romero, Gómez, Guerra y Lence, 2007; Schilling, Walsh y Yun, 2011; Tuvblad, Narusyte, Grann, Sarnecki y Lichtenstein, 2011; Tarter et al., 2011; Whitten, 2013). Una revisión exhaustiva de los diferentes factores de riesgo para el desarrollo de conductas antisociales en los adolescentes puede consultarse en Peña (2011). Así, un supuesto general que de una forma más o menos explícita asumen los modelos que presentaremos a continuación es que los procesos cognitivos distorsionados que favorecen la conducta agresiva o antisocial surgen y se desarrollan a partir de la interacción entre las condiciones biológicas del sujeto y sus experiencias vitales (Dodge, 1993; Huesmann y Eron, 1989); una vez aprendidos, esos procesos cognitivos distorsionados servirán de marco para la interpretación de situaciones sociales futuras, de manera que se mantendrán estables en el tiempo, retroalimentándose a sí mismos (Dodge, 2006).
Déficits en el procesamiento de la información social
Primeramente Dodge (1986) y posteriormente Crick y Dodge (1994) intentan explicar los procesos cognitivos subyacentes a la agresión mediante un modelo teórico que tiene su origen en estudios experimentales con niños, en los que éstos debían reconocer y clasificar las intenciones que motivaban el comportamiento agresivo de sus pares (Dodge, 1980; Dodge, Murphy y Buchsbaum, 1984).
Estos autores plantean que las personas, a la hora de afrontar una situación social, llevan a cabo una serie de pasos cognitivos previos a la emisión de una repuesta. En concreto, el modelo propone cuatro pasos: (a) codificación de las señales sociales: búsqueda y recogida de la información disponible en el entorno, focalizando la atención sobre la información social relevante, (b) representación e interpretación de dicha información: dotar de un significado a las señales que se han atendido y codificado, integrándolas en la memoria sobre eventos pasados, (c) búsqueda de respuesta: generación de soluciones posibles ante la situación y (d) toma de decisión de res- puesta: selección de una respuesta a partir de la evaluación de las consecuencias potenciales de cada una de las soluciones posibles.
Estos cuatro pasos pueden agruparse en dos procesos de orden superior. El primero de ellos integra los pasos primero y segundo, en los cuales los sujetos atienden y codifican determinadas señales de la situación social para después construir una interpretación dotada de significado. El tercer y cuarto paso, sin embargo, constituyen un segundo proceso orientado a la emisión de la respuesta.
En la reformulación propuesta por Crick y Dodge (1994) se propone un procesamiento más dinámico e interactivo, en el que la senda que sigue un determinado estímulo hasta convertirse en una respuesta conductual puede ser distinta en cada caso, asumiéndose además que muchas operaciones mentales pueden darse en paralelo. Los pasos cognitivos que se llevan durante el procesamiento de la información se amplían de cuatro a seis: (a) codificación de sen˜ales internas y externas, (b) interpretación y representación mental de esas sen˜ales, (c) clarificación o selección de una meta, (d) acceso o elaboración de la respuesta, (e) elección de la respuesta y (f) dar respuesta elegida.
Al igual que ocurría en el modelo original, durante los dos primeros pasos de codificación e interpretación, las personas atienden selectivamente a determinados indicios de la situación y también a las señales internas, codificando e interpretando después estas señales. Tal interpretación puede llevarse a cabo por uno o más de los siguientes procesos independientes (Crick y Dodge, 1994): (a) representación mental de las claves situacionales que se almacenan en la memoria a largo plazo, (b) análisis causal de los acontecimien- tos que se han producido en la situación, (c) inferencias acerca de las perspectivas de los demás y atribución de sus intenciones, (d) evaluación de resultados anteriores en situaciones similares, (e) evaluación de la autoeficacia para conseguir la meta propuesta y (f) inferencias sobre el significado del intercambio presente y de otros anteriores, para uno mismo y para los otros.
Los últimos cuatro pasos están orientados hacia la génesis y emisión de una respuesta. En primer lugar se selecciona un objetivo deseado (clarificación/selección de metas) y se accede a la memoria para recuperar posibles respuestas ante situaciones similares (elaboración de respuesta), para posteriormente evaluar y seleccionar la respuesta que se considere más favorable (elección de la respuesta) en función de las expectativas sobre las consecuencias, de la percepción de autoeficacia y de la adecuación de cada respuesta, lo que dará como resultado la ejecución final de la respuesta elegida.
Estos seis pasos hacen referencia a acciones de pensamiento inmediato, en la medida en que aparecen al tiempo de procesar y emitir la respuesta, pero el modelo también contempla otras estructuras mentales latentes que influyen indirectamente en la conducta. Estas estructuras constituyen el conocimiento social y se forman a partir de experiencias sociales previas almacenadas en la memoria. Se conciben como esquemas o heurísticos, reglas simplificadas que ayudan a interpretar las señales internas o externas haciendo el procesamiento más eficiente, pero asumiendo el riesgo de generar juicios inexactos a partir de errores en la interpretación de los sucesos.
Las estructuras mentales latentes y el procesamiento inmediato interactúan continuamente a través de un procesamiento bidireccional, ya que el resultado de las respuestas se almacenará en la memoria como parte del conocimiento social para ser recuperado en situaciones futuras (Crick y Dodge, 1994), de tal manera que los esquemas continuamente pueden alterarse en función de las experiencias interpersonales. Una representación gráfica del modelo reformulado puede contemplarse en la figura 1.

Una aportación posterior al modelo del procesamiento de la información social es la de Lemerise y Arsenio (2000). Estos autores afirman que las situaciones interpersonales son situaciones que frecuentemente implican una activación emocional, por lo que las estructuras mentales latentes que conforman la base de datos también deben incluir enlaces a acontecimientos afectivos. Así, se debe tener en cuenta el estado de ánimo previo a la situación de interacción, la naturaleza de la relación afectiva con quien se está interaccionando, la percepción de la emoción que experimenta el otro o la capacidad empática.
A partir del planteamiento general del modelo, las conductas agresivas se conciben como el resultado de determinados déficits en los diferentes pasos del procesamiento de la información social, fundamentalmente una propensión a atribuir intenciones hostiles al comportamiento de los demás (déficit en el paso segundo de interpretación de señales) o una tendencia a evaluar más positivamente las soluciones agresivas, que sería propio del paso quinto de elección de la respuesta (Dodge y Tomlin, 1987; Lochman y Dodge, 1994). Por otra parte, cada uno de estos déficits daría lugar a patrones agresivos diferenciados, de tal manera que el sesgo de atribución hostil sería característico de la agresión reactiva, mientras que una evaluación favorable de la agresión sería el factor principal para comprender la agresión proactiva o instrumental (Crick y Dodge, 1996; Dodge y Coie, 1987).
La interpretación de señales: el sesgo de atribución hostil
En el caso de la agresión reactiva se considera que el desencadenante es la percepción de una amenaza por lo que, en estos casos, el elemento clave es un error de procesamiento denominado sesgo de atribución hostil o, más recientemente, estilo de atribución hostil (Dodge, 2006); este sesgo hace referencia a una tendencia a interpretar de manera incorrecta las señales sociales, atribuyendo una intención hostil e intencionada ante un perjuicio sufrido en una condición estimular ambigua.
Dodge (2006) afirma que atribuir intenciones hostiles ante los comportamientos que nos causan daño es una tendencia universal, por lo que ser capaz de discriminar que una acción que nos provoca un perjuicio podría estar motivada por una intención benigna, sujeto al desarrollo cognitivo que se comienza a alcanzar en torno al tercer año de vida. No todos los niños aprenden a identificar las señales de una manera adecuada y algunos pueden desarrollar una tendencia a atribuir intenciones hostiles en función de esquemas disfuncionales que nacen de determinadas experiencias de diversa índole en etapas tempranas de la vida, como puede ser haber sufrido abusos físicos, el aprendizaje por modelado de tendencias de atribución hostil por parte de los referentes adultos, los fracasos en la superación de tareas vitales importantes o incluso otros factores culturales, como crecer en una sociedad que valora positivamente la agresión, la autodefensa o la venganza.
Diversos estudios empíricos han puesto de manifiesto la importancia del sesgo de atribución hostil en la agresión (Cillessen, Lansu y Berg, 2014; De Castro, Veerman, Koops, Bosch y Monshouwer, 2002), especialmente en la agresión reactiva (Dodge, Price, Bachorowski y Newman, 1990; Yaros, Lochman, Rosenbaum y Jiménez-Camargo, 2014). Así, parece que los adolescentes violentos presentan una mayor tendencia a atribuir intenciones negativas a los demás en condiciones estimulares ambiguas en comparación con los adolescentes no agresivos (Crick y Dodge, 1996; Lochman y Dodge, 1994). También en adultos se obtienen resultados similares. Schönenberg y Jusyte (2014) examinaron el sesgo de atribución hostil en una muestra de 55 delincuentes violentos encarcelados, en comparación con un grupo de sujetos control a través de una tarea que consistía en identificar adecuadamente las emociones contenidas en expresiones faciales ambiguas. Los resultados indicaron que el grupo de delincuentes violentos, en comparación con el grupo control, tendía en mayor medida a interpretar como hostiles los rostros que mostraban una mayor ambigüedad en la expresión de emociones.
El sistema de evaluación de la respuesta y la toma de decisiones
La percepción de amenaza no es un elemento necesario para la agresión proactiva (Berkowitz, 1996), pues en este subtipo de agresión cobra una gran importancia la valoración favorable de las respuestas agresivas. El déficit característico se producirá, por tanto, en el quinto paso de elección de la respuesta, al considerarse la agresión como una manera adecuada para conseguir los propios objetivos (Crick y Dodge, 1994, 1996; Dodge y Coie, 1987).
Dada la importancia de este quinto paso de procesamiento en el caso de la agresión proactiva, Fontaine y Dodge (2006) desarrollaron un modelo específico para explicar el funcionamiento del proceso de elección de respuesta. Este modelo se denomina “evaluación de la respuesta y toma de decisiones” [Response Evaluation and Decision, RED] y está concebido para integrarse dentro del modelo general del procesamiento de la información social, asumiendo un rol mediador entre el sesgo de atribución hostil y la respuesta agresiva (Fontaine et al., 2010). Este modelo específico pretende esclarecer algunas cuestiones que el modelo general dejaba sin responder, como el papel de la impulsividad o la existencia de mecanismos previos de filtrado que sirvan para excluir aquellas respuestas que el sujeto considera inaceptables a priori.
Así, durante el proceso de toma de decisiones y elección de respuesta, un individuo puede considerar varias alternativas en función de cinco procesos evaluativos: (a) aplicación de un primer umbral de aceptabilidad en la respuesta, mediante el cual se descartan las respuestas inaceptables a priori, (b) estimación de la probabilidad de que la respuesta será eficaz y del valor moral de la acción, (c) expectativas sobre las consecuencias de la respuesta y el valor personal de las mismas, d) comparación de las diferentes opciones de respuesta y (e) selección de la respuesta más apropiada (ver fig. 2).

El procesamiento real del sistema RED puede seguir diversas vías, saltarse o evitar determinados procesos. No siempre las personas se comportan de manera meditada y reflexiva, sino que en determinadas circunstancias se pueden ofrecer respuestas impulsivas regidas principalmente por esquemas o guiones cognitivos preexistentes. En el contexto del procesamiento de la información social, la impulsividad es concebida como la respuesta inmediata a partir de un guión comportamental al que se ha accedido desde la memoria, emitida directamente sin estar sujeta a las constricciones impuestas por la evaluación u otros criterios discriminativos. Una impulsividad extrema se operativiza como el establecimiento de un umbral de aceptabilidad igual a cero en el que no se establece ninguna restricción en la respuesta generada. Sin embargo, un umbral de aceptabilidad cero es poco común, por lo que es más adecuado concebir la impulsividad como un continuo definido por graduaciones de aceptabilidad (Fontaine y Dodge, 2006).
En conclusión, el modelo del procesamiento de la información social ha sido una de las conceptualizaciones teóricas más relevante en los últimos años para entender el comportamiento agresivo, especialmente en cuanto a su desarrollo desde la niñez hasta la adolescencia, contando con un amplio soporte empírico (Fontaine et al., 2010).
Los esquemas o guiones cognitivos
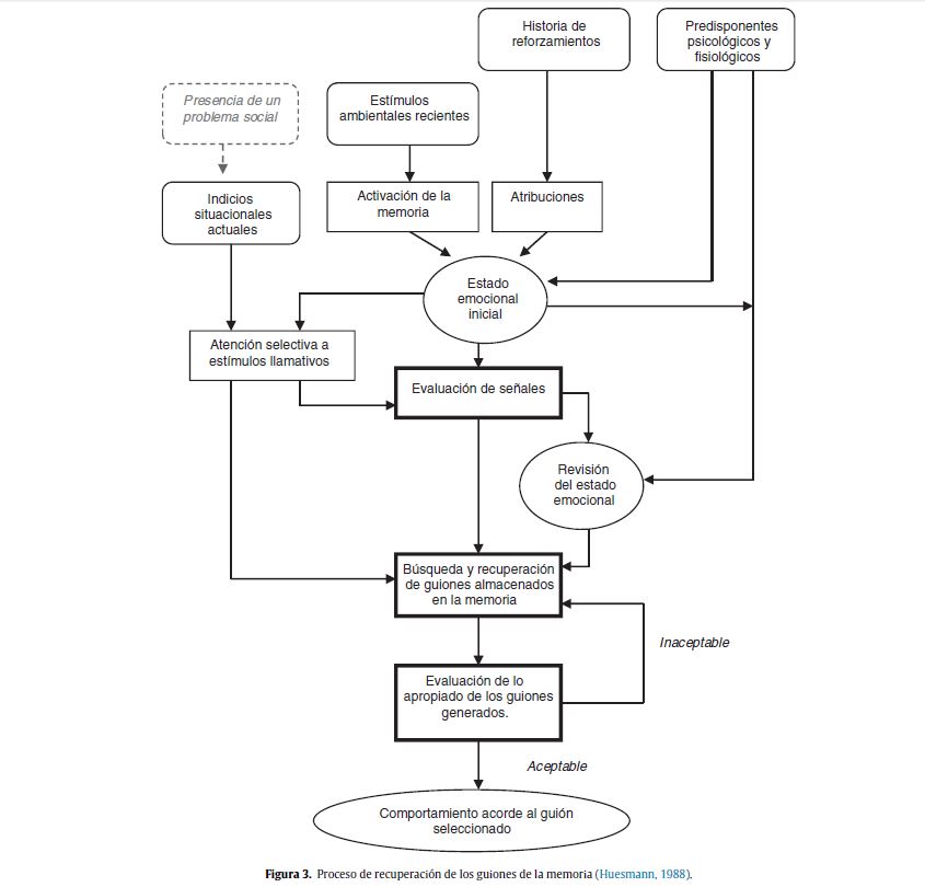
Estos factores fueron propuestos por Huesmann (1988) para explicar la adquisición y desarrollo durante la infancia temprana del comportamiento agresivo persistente. Huesmann entiende que la agresión emerge en etapas tempranas del desarrollo y que se adquiere a través de procesos de aprendizaje directo y vicario, pero el desarrollo de estos procesos de aprendizaje estará influido por las capacidades cognitivas de los niños y por otros procesos referentes al procesamiento de la información.
El concepto fundamental en torno al cual se desarrolla todo el modelo es el de guión cognitivo [script]. Según Huesmann, 1988 y Huesmann y Eron, 1989 estos guiones son un tipo de esquemas cognitivos concebidos como programas conductuales almacenados en la memoria que se usan como guías de actuación en situaciones sociales y que son aprendidos en la infancia a través de un doble proceso que implica la codificación inicial de comportamientos observados seguida de ensayos repetidos, de tal manera que al principio de su instauración estos guiones son procesos conscientemente controlados y posteriormente, a medida que son usados de forma repetida, se van convirtiendo en procesos automáticos. Las señales o situaciones especialmente sobresalientes o significativas previsiblemente serán codificadas con mayor probabilidad, aun- que este proceso de codificación también se verá influenciado por el estado emocional y el contenido de la memoria que presenta el sujeto en el momento de la codificación; por otra parte, para mantener y consolidar un guión codificado en la memoria se necesita ensayarlo repetidas veces, ya sea a través del simple recuerdo de la escena observada, a través de fantasear sobre ella, o bien poniéndola en práctica (Huesmann, 1988).
Tomando como base esta idea, el modelo explica el comportamiento agresivo como una consecuencia del aprendizaje de guiones cognitivos agresivos durante la infancia, los cuales son almacenados en la memoria y recuperados de manera habitual en distintas situaciones sociales. Como puede observarse en este modelo de toma de decisiones, existen tres momentos clave en el procesamiento de la información: la evaluación de las señales ambientales, la búsqueda y recuperación de guiones en la memoria y la evaluación de los guiones generados antes de emitir un comportamiento (fig. 3).

Según Huesmann (1988), la evaluación e interpretación de las señales percibidas puede variar de una persona a otra en función de la historia de aprendizaje y puede estar afectada por factores emocionales. Así, cuando un niño se enfrenta a una situación social, lo hace con un estado emocional preexistente y ese estado emocional condicionará las señales a las que se atiende y la evaluación de las mismas. El estado emocional abarca un componente de activación fisiológica y un componente cognitivo. El componente cognitivo del estado emocional estará influido por la historia pasada de reforzamiento y por las atribuciones que la persona ha hecho de tales reforzamientos; por ejemplo, un niño expuesto repetidamente a situaciones de frustración, que atribuye a la acción intencionada de los otros, puede encarar una situación social con un sentimiento de hostilidad hacia los demás (Huesmann, 1988). Como el estado emocional puede perdurar en el tiempo, es posible que los niños se enfrenten a una situación social con una emoción que no se corresponde. Si una persona llega a una determinada situación social con una emoción preexistente de ira, atenderá de manera más probable a los estímulos más destacados, ignorando otras claves también importantes; después, la evaluación de esas señales codificadas puede conllevar una percepción de hostilidad que quizás no existe. En todo caso, según este modelo, la evaluación de las señales percibidas en la situación normalmente dará lugar a una revisión o actualización del estado emocional.
El estado emocional revisado, junto con las propiedades objetivas de los estímulos de la situación y la evaluación cognitiva desencadenada por la situación estimular, determinará qué guiones serán recuperados de la memoria. Sin embargo, este proceso de búsqueda y recuperación de un guión cognitivo también se verá afectado por otros factores predisponentes, como el propio contenido de la memoria y las diferentes características de cada individuo en cuanto al procedimiento de búsqueda (en general, las aproximaciones más indirectas para solucionar una situación social requieren de una búsqueda más intensa y minuciosa). De esta manera, una condición fundamental para que en una situación concreta una persona actúe agresivamente es que esa persona tenga almacenados en su memoria guiones cognitivos agresivos (Huesmann y Eron, 1989).
Sin embargo, no todos los guiones que son recuperados en una situación social se emplearán como guía de comportamiento en tal situación. Cuando un guión no se considera eficaz o apropiado, se continúa el proceso de generación y valoración de guiones hasta que se recupera uno que se considera aceptable (Huesmann, 1988). Los guiones son sometidos a un proceso de evaluación según dos criterios: la valoración de las expectativas de eficacia para conseguir el objetivo deseado y el ajuste del guión recuperado a las normas sociales que cada uno tenga interiorizadas, es decir, las propias creencias normativas.
Las creencias normativas (Huesmann y Guerra, 1997) son las normas cognitivas individuales sobre la aceptabilidad o no aceptabilidad de una conducta. Sirven para regular las acciones correspondientes a través del establecimiento de un intervalo de conductas admisibles o prohibidas, filtrando las conductas sugeridas por los guiones cognitivos y estimulando el uso de guiones apropiados (Guerra, Nucci y Huesmann, 1994; Huesmann y Guerra, 1997). Según este planteamiento, las personas más agresivas deberían tener creencias normativas que aprueben o justifiquen la agresión, considerando que ésta es una respuesta apropiada para resolver conflictos interpersonales o para obtener lo que uno desea. De esta manera existirá una conexión directa entre las creencias normativas y las operaciones de procesamiento de la información que finalmente dan lugar al comportamiento, tanto en situaciones novedosas que requieren un procesamiento más controlado como en situaciones familiares en la que el procesamiento cognitivo es automático.
Los trabajos empíricos que se han llevado a cabo a la luz de este modelo teórico se han centrado fundamentalmente en determinar las relaciones entre la conducta violenta y la existencia de creencias y actitudes justificadoras de la misma. Slaby y Guerra (1988) encontraron en adolescentes infractores que cumplían una medida por delitos violentos una asociación significativa entre la aceptación de la agresión y la conducta agresiva y delincuencial, haciéndose más fuerte esta tendencia cuanto mayor era la edad de los sujetos. Huesmann y Guerra (1997) encontraron cómo las diferencias en las creencias normativas justificadoras de la agresión en niños de 6 años padecían las diferencias en el comportamiento agresivo de éstos un año después.
Andreu, Peña y Larroy (2010) igualmente hallaron que las creencias justificativas de la agresión en una muestra comunitaria de adolescentes de ambos sexos de entre 12 y 17 años de edad correlacionaban, de forma débil pero significativa, con la conducta agresiva. Calvete (2008) también halló en una muestra de adolescentes que el esquema de justificación de la violencia predecía la conducta agresiva y delincuencial 6 meses después de la evaluación. Calvete y Orue (2010) encontraron que el esquema de justificación de la violencia tenía un importante peso específicamente en la agresión proactiva. Por último, Orue, Calvete y Padilla (2014) estudiaron el papel mediador del esquema de justificación de la violencia en la relación entre exposición a la violencia y conducta agresiva en niños de entre 8 y 12 años, encontrando que ser testigo de violencia predecía la conducta agresiva y que esta relación está mediada por la justificación de la violencia.
Según lo expuesto, este modelo en su exposición inicial giraba en torno al concepto de guión cognitivo, mientras que en su posterior desarrollo ha incluido de una manera muy destacada los procesos de razonamiento moral y otorgando una mayor importancia a los juicios morales acerca del propio comportamiento.
Esquemas cognitivos y pensamientos automáticos
La teoría cognitiva de Beck (Beck, 1967; Beck, Rush, Shaw y Emery, 1983) fue originalmente concebida para explicar el origen y el mantenimiento de la depresión desde una perspectiva clínica. Posteriormente ha ido extendiendo sus supuestos y principios a otros trastornos emocionales, como los relacionados con la ansiedad (Beck y Clark, 1988; Beck y Emery, 1985) y con la ira (Beck, 2003).
Según este autor, las respuestas afectivas, fisiológicas y conductuales asociadas a los distintos trastornos emocionales no dependerán directamente de los acontecimientos que ocurren, sino de la interpretación que la persona realiza de ellos. La depresión, la ansiedad o la ira en sus extremos patológicos, por tanto, serán el resultado de procesos de pensamiento erróneos, según los cuales se confiere un significado incorrecto o exagerado a determinadas experiencias.
La teoría cognitiva de Beck distingue tres tipos de componentes cognitivos, los cuales se distribuyen en tres niveles en función de su profundidad o grado de accesibilidad a la conciencia (Beck, 2003; Beck et al., 1983). Los tres componentes principales serían los esquemas nucleares, los esquemas intermedios y los pensamientos voluntarios/automáticos.
a) Los esquemas cognitivos nucleares e intermedios se refieren a actitudes y creencias que afectan al procesamiento de la información y son definidos como “estructuras funcionales de representaciones relativamente duraderas del conocimiento y la experiencia anterior” (Beck y Clark, 1988, p. 382). Estas estructuras cognitivas guían de forma automática los procesos atencionales y dirigen la codificación, almacenamiento y recuperación de la información recogida del entorno, de forma que los estímulos congruentes con los esquemas se codifican más fácilmente, mientras que el resto de la información no se procesa o se olvida. Este procesamiento descendente tiene un carácter simplificador que asume una posible pérdida de información en aras de un principio de “economía cognitiva” (Sanz y Vázquez, 2008). Así, unos esquemas disfuncionales darán como resultado un procesamiento distorsionado de la información, que resultará a su vez en una interpretación incorrecta de la realidad.
En el nivel de profundidad mayor encontraremos los esquemas cognitivos nucleares o dominio personal, que son los esquemas de orden jerárquico más elevado y los menos acceibles a la conciencia, constituyendo el primer filtro cognitivo en el procesamiento de la información. Contienen las ideas centrales sobre uno mismo, sobre el mundo y sobre los demás y determinan a qué tipo de experiencias se les proporcionará selectivamente una alta valoración subjetiva. En el caso de la ira y la hostilidad este modelo señala que la característica básica del dominio personal es el sesgo egocéntrico; este sesgo hace referencia a una tendencia estable a interpretar la realidad según el punto de vista propio de una manera excesivamente rígida, sin tener en cuenta que los demás pueden percibir la situación desde un marco distinto.
Los esquemas intermedios constituyen un conjunto de actitudes y creencias sobre el significado de ciertos tipos de experiencias que condicionan la interpretación y construcción de la realidad (Sanz y Vázquez, 2008). Son cogniciones algo más accesibles a la conciencia en comparación con el dominio personal y suelen enunciarse en forma de reglas (“si..., entonces...”, “debería...”). Estas reglas guían nuestro comportamiento y las expectativas sobre nosotros mismos, sobre los demás y sobre el propio entorno. Los esquemas disfuncionales se diferencian de los esquemas adaptativos tanto en su estructura como en su contenido. En cuanto a la estructura, son más rígidos e impermeables, muy poco modificables a partir de la experiencia y con escasa capacidad de acomodación a la realidad. En cuanto a su contenido, en el caso de la ira-hostilidad, los esquemas o creencias intermedias tendrían que ver con la percepción de que ha ocurrido algo que “no debería” haber ocurrido porque se han vulnerado nuestros derechos o nuestros valores, percibiéndose un ataque hacia la propia identidad o considerándose que se han bloqueado importantes objetivos personales de manera injusta e intencionada por alguien a quien se considera, por tanto, merecedor de un castigo (Magán, Sanz y García-Vera, 2011).
Los esquemas o creencias intermedias permanecen latentes, sin influir en el estado de ánimo o en el comportamiento de la persona mientras no sean activados por determinadas experiencias o estímulos. Una vez activados por la aparición de un suceso estresante, serán estos esquemas disfuncionales los responsables del procesamiento distorsionado de la información. Así, mientras que los esquemas tendrían la consideración de estructuras funcionales, los errores cognitivos serían los procesos por los cuales la información que recogemos del entorno es codificada erróneamente, dando lugar a conclusiones o juicios incongruentes con la realidad, las distorsiones cognitivas. En lo referente a la ira, Beck se refiere al patrón de pensamiento distorsionado característico como pensamiento primario (Beck, 2003), que se caracteriza por los errores cognitivos de:
generalización (llegar a una conclusión a partir de un hecho aislado y elaborar una regla con carácter general), (b) personalización y autorreferencias (atribuir un significado personal a hechos o comentarios que son esencialmente impersonales), (c) pensamiento causal hostil (interpretar las acciones de losdemás, neutras o incluso positivas, como negativas, hostileso maliciosas), (d) atribución de causas exclusivas (explicar unhecho atendiendo exclusivamente a una sola causa externa,excluyendo otras explicaciones alternativas), (e) pensamientodicótomo (clasificar las situaciones en dos categorías extremas,sin considerar las gradaciones intermedias) y (f) abstracciónselectiva (valorar una experiencia centrándose exclusivamenteen detalles específicos descontextualizados que pueden indicaruna amenaza e ignorando otros elementos relevantes).
b) Pensamientos automáticos negativos. El tercer nivel, el más accesible a la conciencia, es el de las cogniciones, pensamientos o imágenes. Estas cogniciones son el producto más tangible de los procesos anteriormente descritos y constituyen el diálogo interno del individuo, apareciendo en la mente en forma de palabras, ideas, imágenes o recuerdos. La teoría de Beck se fija especialmente en los pensamientos automáticos negativos, los cuales tienen un carácter involuntario, irreflexivo e irrumpen en la conciencia interfiriendo en las actividades de la persona, aceptándose como verdaderos sin cuestionamiento racional. Los pensamientos automáticos negativos son producidos directamente por los esquemas disfuncionales activados, en virtud de procesos cognitivos erróneos o distorsionados. En el caso de la ira, estos pensamientos estarían relacionados con una valoración negativa del otro, deseos de agresión física o verbal, percepción de injusticia, percepción de que el daño sufrido es intencionado, deseo de venganza y necesidad de reparación del dan˜o sufrido (Magán, 2010).
En resumen, para explicar los trastornos emocionales relacionados con la ira según la teoría de Beck, los esquemas son concebidos como causas remotas, estructuras latentes que se activan ante un suceso específico, dando como resultado una interpretación distorsionada de la situación, cuyo producto serían los pensamientos automáticos específicos de la ira-hostilidad. Estos pensamientos automáticos negativos son concebidos como las causas inmediatas de la ira y serían los responsables directos de las respuestas emocionales, fisiológicas y conductuales subsiguientes, entre ellas, la agresión (ver fig. 4).

El desarrollo socio-moral
Basándose en los trabajos sobre el desarrollo moral de Kohlberg (1963, 1964, 1984), en la teoría de las técnicas de neutralización de Sykes y Matza (1957) y en los mecanismos de desconexión moral de Bandura (1991), Gibbs (Gibbs, 2003; Gibbs, Potter, Barriga y Liau, 1996) entiende el comportamiento antisocial y agresivo de los jóvenes como el resultado de determinados déficits o limitaciones en tres niveles de funcionamiento: (a) un déficit en las habilidades sociales, (b) un retraso en el desarrollo del juicio moral y (c) la presencia de distorsiones cognitivas auto-sirvientes.
a) Déficit en habilidades sociales. Con este término, Gibbs et al. (1996) se refieren a las conductas equilibradas y constructivas que se ponen en funcionamiento ante situaciones interpersonales difíciles y que consiguen alcanzar un equilibrio justo entre las perspectivas de uno mismo y las de los otros en la medida en la que permiten explicar el propio punto de vista y ser consciente del punto de vista, sentimientos y expectativas de la otra persona.
Gibbs (2003) propone que los jóvenes antisociales no saben qué pasos dar para resolver eficazmente los problemas interpersonales a los que se enfrentan, por lo que presentan un déficit que puede comprender dos tipos de conductas: (a) aquellos comportamientos antisociales que resultan irresponsablemente sumisos en situaciones de presión social por parte de los iguales y (b) los comportamientos irresponsablemente agresivos en situaciones generadoras de ira y que favorecen a uno mismo a costa de no respetar a los demás.
b) Retraso en el desarrollo del juicio moral. Hace referencia a la persistencia de la inmadurez moral propia de la infancia durante la adolescencia y la adultez. Según esta teoría, al igual que el comportamiento prosocial proviene en parte de una percepción moral madura, el comportamiento antisocial estará parcialmente originado por percepciones morales basadas en un razonamiento moral retrasado en su desarrollo: el juicio moral superficial.
El juicio moral superficial hace referencia a una moral marcada por la obediencia a quien ostenta el <Normativamente, en la adolescencia este tipo de razonamientos morales ya han disminuido considerablemente, por lo que cuando un adolescente o un adulto los utiliza de manera exclusiva o predominante se considera que presenta un retraso en su razonamiento moral (Gibbs et al., 1996).
Una característica fundamental del juicio moral superficial, según Gibbs (2003), es el sesgo egocéntrico propio de la infancia y la dificultad para adoptar la perspectiva de los demás, de tal manera que los jóvenes transgresores persisten en ese sesgo egocéntrico y tienden a preocuparse por satisfacer sus propias necesidades sin tener en cuenta los efectos que su comportamiento puede tener en los demás.
Diversas investigaciones muestran cómo los adolescentes que presentan una conducta violenta o antisocial suelen presentar, a su vez, un juicio moral superficial. En el meta-análisis realizado por Stams et al. (2006), en el que se incluyeron más de 50 estudios relativos al razonamiento moral de delincuentes juveniles, encontraron que el retraso en el desarrollo del juicio moral estaba fuertemente asociado con la delincuencia juvenil, incluso después de controlar el nivel socioeconómico, la edad o el nivel intelectual. Gregg, Gibbs y Basinger (1994) (citado en Gibbs, 2003), concluyen que el retraso en el juicio moral que presentaban los jóvenes antisociales se daba en todas las áreas evaluadas (cumplir las promesas, ayudar a otros y respeto a la vida), aunque el área de mayor retraso era la relacionada con las razones para desobedecer la ley, ofreciendo motivos que fundamentalmente tienen que ver con el riesgo de ser detenido e ir a prisión. Por su parte, Beerthuizen, Brugman y Basinger (2013) exploraron las relaciones entre el razonamiento moral y la conducta delictiva autoinformada en una muestra comunitaria de adolescentes, obteniendo una correlación moderada entre el retraso en el razonamiento moral y la conducta delictiva autoinformada, pero sólo en varones.
c) Distorsiones cognitivas auto-sirvientes. Gibbs et al. (1995), introdujeron este término para referirse a un grupo concreto de representaciones mentales erróneas o inexactas específicamente asociadas con las conductas agresivas y antisociales (ver apéndice). Estas distorsiones cognitivas (egocentrismo, culpar a los otros, minimizar/justificar y asumir lo peor) actuarían neutralizando la culpa y protegiendo al agresor de una auto-imagen negativa (Barriga, Landau, Stinson, Liau y Gibbs, 2000; Peña y Andreu, 2012).
En este modelo teórico, el egocentrismo es considerado como la distorsión cognitiva primaria porque procede directamente del sesgo egocéntrico propio del juicio moral superficial. El sesgo egocéntrico puede fomentar comportamientos impulsivos, agresivos o antisociales tan perjudiciales para los demás que den lugar a un cierto nivel de estrés psicológico, ya sea por algún grado de predisposición empática que genere sentimientos de culpa o por la disonancia cognitiva que se produce entre la imagen favorable que los sujetos pretenden mantener acerca de sí mismos y el hecho de provocar un daño de forma injusta (Gibbs et al., 1996). Es por esto que se generan ciertas racionalizaciones protectoras, las distorsiones cognitivas secundarias, que consiguen desplazar la responsabilidad propia, minimizar la gravedad del comportamiento inadecuado o atribuir una intención negativa a la víctima, sirviendo como mecanismos de afronta- miento destinados a reducir este estrés psicológico y preservar la autoestima para conseguir perpetuar la orientación primaria egocéntrica (Gibbs, 2003). No obstante, estas racionalizaciones no sólo aparecen después del comportamiento dañino, sino que también pueden generarse previamente, facilitando el paso al acto (Peña y Andreu, 2012).
La contrapartida de las distorsiones cognitivas auto-sirvientes son aquellas que Barriga y Gibbs (1996) denominan distorsiones cognitivas auto-humillantes. Con este término, los autores se refieren a los errores cognitivos que proceden directamente de la teoría de la depresión de Beck (Beck, 1967; Beck et al., 1983). Si las distorsiones cognitivas auto-sirvientes tienen una función auto-protectora, las distorsiones cognitivas auto-humillantes actúan, por el contra- rio, internalizando la culpa, devaluando la propia auto-imagen y fomentando actitudes dañinas para uno mismo, por lo que típicamente se asocian a las respuestas emocionales internalizantes de ansiedad y depresión (Kazemian y Maruna, 2009; Leitenberg, Yost y Carroll-Wilson, 1986; Peña y Andreu, 2012).
Para evaluar las distorsiones cognitivas auto-sirvientes, Barriga, Gibbs, Potter y Liau (2001) elaboraron una medida de autoinforme, el cuestionario HIT-Q (How I Think Questionnaire), basándose en la tipología de cuatro categorías propuesta por Barriga y Gibbs (1996). A partir de ese momento han proliferado los estudios empíricos que han tratado de establecer las relaciones entre las distorsiones cog- nitivas auto-sirvientes y la conducta antisocial (agresiva, delictiva o externalizante, según las diferentes terminologías empleadas), evidenciándose un importante y generalizado soporte empírico sobre tal asociación, como se muestra en el meta-análisis realizado por Rojas (2013).
Distorsiones cognitivas auto-sirvientes y conducta antisocial en muestras comunitarias
Barriga, Morrison, Liau y Gibbs (2001), en una muestra de estudiantes de ambos sexos de entre 16 y 19 años de edad, analizaron las relaciones entre el juicio moral, la auto-relevancia moral, las distorsiones cognitivas auto-sirvientes y la conducta externalizante. Los resultados revelaron que las distorsiones cognitivas auto-sirvientes estaban inversamente asociadas con la auto-relevancia moral. El juicio moral, por su parte, también mostraba una correlación negativa con las distorsiones cognitivas auto-sirvientes. Aunque las tres variables tuvieron capacidad predictiva sobre el comportamiento externalizante, las distorsiones cognitivas auto-sirvientes fue la variable que mayor peso tuvo. Por otra parte, si bien en este estudio las variables cognitivas no interactuaban con el género en la predicción del comportamiento antisocial, sí aparecieron diferencias significativas en los niveles de distorsiones cognitivas auto-sirvientes en función del género de los participantes, mostrando los varones una tendencia mayor que las mujeres a utilizar este tipo de distorsiones.
Cate (2011) estudió la influencia de las distorsiones cognitivas auto-sirvientes sobre la conducta antisocial auto-informada en niños de entre 7 y 9 años de edad. Los resultados mostraron que el uso de distorsiones cognitivas auto-sirvientes constituía un factor predictor de conducta antisocial.
Irle (2012) investigó la relación entre el razonamiento moral, las distorsiones cognitivas auto-sirvientes y el comportamiento de intimidación en el colegio en alumnos de 11 a 18 años de edad. Las distorsiones cognitivas auto-sirvientes correlacionaron positivamente con las conductas de intimidación y acoso, erigiéndose en un factor predictor de las mismas.
Beerthuizen y Brugman (2013) encontraron en una muestra de estudiantes con edades entre 11 y 18 años que las distorsiones cognitivas auto-sirvientes eran el mayor predictor directo de la conducta antisocial auto-informada, explicando por sí solas el 25% de la varianza total.
Blount (2012) intentó clarificar las relaciones entre las distorsiones cognitivas auto-sirvientes y la empatía con la conducta antisocial auto-informada, para lo cual utilizó una muestra de estudiantes universitarios. Las distorsiones cognitivas auto-sirvientes correlacionaron positivamente con la conducta antisocial e inversamente con la empatía, especialmente con la dimensión afectiva de la misma. En este estudio también se halló una correlación positiva específica ente las distorsiones cognitivas con referente comportamental “abierto” y la agresión proactiva.
Koolen, Poorthuis y van Aken (2012) investigaron específicamente qué tipos de distorsiones cognitivas auto-sirvientes estaban asociadas respectivamente con la agresión reactiva y proactiva en niños de entre 10 y 13 años de edad. A pesar de que se esperaba que “asumir lo peor” fuera un predictor de la agresión reactiva, los análisis dieron como resultado que el único predictor de la agresión reactiva fue “culpar a los otros” con referentes conductuales “abiertos”. En cuanto a la agresión proactiva, el único predictor fue el egocentrismo.
Por otra parte, Peña, Andreu, Barriga y Gibbs (2013) también analizaron la relación especifica entre las distorsiones cogni tivas auto-sirvientes y la agresión reactiva/proactiva en una amplia muestra compuesta por 1.490 adolescentes de ambos sexos con edades comprendidas entre lo 17 y 19 años, pero el tipo de agresión no se constituyó como un factor discriminativo en cuanto a las distorsiones cognitivas auto-sirvientes, obteniéndose correlaciones positivas significativas entre las cuatro distorsiones cognitivas auto-sirvientes y ambos tipos de agresión (reactiva y proactiva), siendo “asumir lo peor” la distorsión cognitiva que obtuvo una mayor correlación en las dos categorías de agresión.
Otra línea de investigación en muestras comunitarias es la que intenta descubrir la especificidad de las distorsiones cognitivas con los síndromes internalizante y externalizante. Barriga, Hawkins y Camelia (2008) estudiaron una muestra de 239 adolescentes varones de entre 10 y 19 años y hallaron que las distorsiones cognitivas que facilitan las conductas antisociales externalizantes son discernibles de aquellas distorsiones cognitivas que facilitan las conductas internalizantes. Así, las distorsiones cognitivas auto-humillantes se erigieron en predictores específicos de conductas internalizantes, mientras que las distorsiones cognitivas auto-sirvientes se constituyeron en predictores específicos de las conductas externalizantes, con la excepción de “asumir lo peor”, que estuvo asociada con ambos tipos de conductas. En el dominio externalizante, se halló que las distorsiones cognitivas auto-sirvientes con referentes comportamentales “abiertos” estaban asociadas a conductas de tipo agresivo, mientras que las distorsiones cognitivas auto-sirvientes con referentes comportamentales “encubiertos” estaban más asociadas con conductas de tipo delictivo.
Talino (2010), en una muestra de 389 adolescentes de ambos sexos con edades entre 12 y 17 años, obtuvo resultados similares, encontrando que las distorsiones cognitivas auto-sirvientes y auto-humillantes fueron respectivamente los más importantes predictores de la externalización y la internalización.
Chabrol, Van Leeuwen, Rodgers y Gibbs (2011), en una muestra comunitaria de adolescentes de ambos sexos, encontraron cómo las distorsiones cognitivas auto-sirvientes y los rasgos psicopáticos predecían la conducta antisocial autoinformada. Así mismo, altos niveles de distorsiones cognitivas auto-sirvientes se asociaban a niveles mayores de conducta antisocial entre los participantes que presentaron puntuaciones más altas en rasgos psicopáticos. Van Leeuwen, Rodgers, Gibbs y Chabrol (2014) obtuvieron resultados similares, obteniendo que la conducta antisocial autoinformada correlacionaba moderadamente, tanto con los rasgos de insensibilidad emocional como con las distorsiones cognitivas autosirvientes, siendo además esta relación más elevada en los varones que en las mujeres.
La tabla 1 muestra un resumen de los hallazgos más relevantes que los estudios han mostrado sobre la relación entre distorsiones cognitivas auto-sirvientes y conducta antisocial en muestras comunitarias.

Distorsiones cognitivas auto-sirvientes y conducta antisocial en delincuentes juveniles
A través de estos trabajos se ha buscado fundamentalmente analizar la capacidad predictiva de las distorsiones cognitivas autosirvientes en el comportamiento antisocial de los delincuentes juveniles, así como estudiar la existencia de diferencias significativas en las distorsiones cognitivas que presentan los adolescentes transgresores en relación con el resto de adolescentes.
El estudio preliminar del HIT-Q (Barriga y Gibbs, 1996) utilizó adolescentes con edades comprendidas entre los 14 y los 20 años divididos en tres grupos (delincuentes juveniles, estudiantes de clase media y estudiantes de clase alta). El instrumento fue capaz de discriminar con éxito entre el grupo de delincuentes y el de estudiantes de clase alta. Sin embargo, el grupo de estudiantes de clase media mostró una tasa de conducta antisocial baja, similar al del grupo de clase alta, pero un nivel de distorsiones cognitivas elevado, similar al del grupo de delincuentes juveniles. En esta línea, Liau, Barriga y Gibbs (1998) investigaron la relación entre distorsiones cognitivas auto-sirvientes y la conducta antisocial abierta y encubierta en dos grupos de adolescentes varones (un grupo de delincuentes juveniles y otro de estudiantes de secundaria). Los resultados mostraron una correlación positiva entre las distorsiones cognitivas auto-sirvientes y la conducta delictiva autoinformada en ambos grupos de delincuentes y no delincuentes. Por otra parte, tanto las distorsiones cognitivas como las conductas autoinformadas fueron mayores en la muestra de delincuentes que en la muestra de no delincuentes. Las distorsiones cognitivas auto-sirvientes con referente conductual “abierto” aparecieron asociadas con las conductas agresivas, mientras que las distorsiones cognitivas con referente comportamental “encubierto” se asociaron a conductas encubiertas, como robar o mentir.
Barriga et al. (2000) investigaron la prevalencia de distorsiones cognitivas auto-sirvientes y auto-humillantes y sus relaciones específicas con la conducta externalizante e internalizante en una muestra de 96 adolescentes delincuentes internados en centros, de ambos sexos y con edades comprendidas entre los 13 y los 19 años, comparándolos con otra muestra de 66 adolescentes con edades entre los 15 y los 19 años. Los delincuentes juveniles evidenciaron un mayor nivel de ambos tipos de distorsiones cognitivas (auto-sirvientes y auto-humillantes) y un nivel mayor de problemas de conducta (externalizantes e internalizantes) que el grupo control. También encontraron que las distorsiones cognitivas autosirvientes estaban específicamente relacionadas con las conductas externalizantes y la distorsiones cognitivas auto-humillantes específicamente relacionadas con las conductas internalizantes.
Frey y Epkins (2002) en una muestra de 177 delincuentes juveniles institucionalizados de ambos sexos, definieron cuatro grupos: agresivos-internalizantes, agresivos-no internalizantes, no agresivos-internalizantes y no agresivos-no internalizantes. Los adolescentes agresivos, en comparación con los no agresivos, reportaron más distorsiones cognitivas auto-sirvientes en referencia a conductas de contenido “abierto” y, por otra parte, los grupos de delincuentes internalizantes reportaron significativamente mayores creencias negativas acerca de sí mismos que los grupos no internalizantes.
Lardén, Melin, Holst y Langström (2006), compararon un grupo de 58 delincuentes juveniles institucionalizados de entre 13 y 18 años y de ambos sexos con otro grupo de estudiantes de enseñanza secundaria para ver las diferencias en las variables de madurez en el juicio moral, distorsiones cognitivas auto-sirvientes y empatía. Los resultados indicaron que el grupo de delincuentes juveniles mostró un menor nivel de maduración moral y más distorsiones cognitivas que los adolescentes del grupo control. Por otra parte, la maduración moral y la empatía mostraron una correlación positiva entre sí, mientras que ambas correlacionaron negativamente con las distorsiones cognitivas.
Nas, Brugman y Koops (2008) recopilaron datos de siete estudios usados para validar el HIT-Q, contando con una muestra total de 453 adolescentes varones, 312 delincuentes y 141 no delincuentes. Encontraron que las distorsiones cognitivas auto-sirvientes eran más elevadas en los adolescentes delincuentes instiucionalizados que en adolescentes no delincuentes. Por otra parte, las distorsio- nes cognitivas auto-sirvientes correlacionaron negativamente con las habilidades sociales y con la empatía con la víctima tras una agresión. Barriga, Sullivan-Cosetti y Gibbs (2009) investigaron las relaciones entre empatía, madurez en el juicio moral, identidad moral y distorsiones cognitivas auto-sirvientes con una muestra de delincuentes juveniles con edades comprendidas entre los 13 y los 21 años. Los resultados mostraron que la madurez en el juicio moral estaba asociada con una mayor empatía, mientras que un uso extensivo de distorsiones cognitivas auto-sirvientes estaba asociado con una empatía baja.
Wallinius, Johansson, Lardén y Dernevik (2011) hallaron que el HIT-Q (Barriga, Gibbs et al., 2001) discriminaba entre un grupo de delincuentes adultos encarcelados y una muestra de estudiantes universitarios, mostrando éstos últimos un menor nivel de distorsiones cognitivas auto-sirvientes que los delincuentes. Como medida alternativa, también exploraron la relación entre las distorsiones cognitivas y la conducta antisocial autoinformada, encontrando una correlación positiva de moderada a alta entre ambas variables.
Capuano (2011) estudió los efectos de la interacción entre la empatía y las distorsiones cognitivas para predecir diferentes tipos de agresión en adolescentes delincuentes y no delincuentes de ambos sexos. Los grupos de delincuentes y no delincuentes estaban formados respectivamente por 263 y 737 adolescentes de entre 11 y 18 años. Las distorsiones cognitivas fueron un predictor muy importante de las conductas agresivas (tanto en agresión física como en agresión social). Los varones delincuentes, por otra parte, presentaron mayores niveles de distorsiones cognitivas auto-sirvientes y de agresión social. Así mismo, los varones, tanto delincuentes como no delincuentes con elevados niveles de distorsiones cognitivas, puntuaron más alto en agresiones físicas violentas.
En España, Rojas (2013) comparó un grupo de 102 delincuentes juveniles varones institucionalizados con edades comprendidas entre los 14 y los 19 años con otro grupo de 100 adolescentes varones procedentes de una muestra comunitaria, encontrando que los delincuentes juveniles presentaban mayores distorsiones cognitivas auto-sirvientes que los comunitarios. En el grupo de delincuentes, la distorsión cognitiva auto-sirviente que mostró una mayor prevalencia fue “asumir lo peor”.
Por último, Roncero (2015) utilizó una muestra de 204 delincuentes juveniles varones que cumplían medidas judiciales de internamiento, con edades comprendidas entre los 14 y los 20 años, con el fin de determinar las relaciones entre la reiteración delictiva, la tipologías funcionales de la agresión y las distorsiones cognitivas auto-sirvientes y auto-humillantes. Los resultados mostraron que el egocentrismo aparecía como predictor significativo de la agresión proactiva, pero no de la agresión reactiva. Por otra parte, la agresión proactiva (pero no la reactiva) a su vez se erigió como predictor significativo de la reiteración en delitos violentos.
La tabla 2 muestra un resumen de los hallazgos más relevantes que los estudios han mostrado sobre la relación entre distorsiones cognitivas auto-sirvientes y conducta antisocial en delincuentes juveniles.

Por otra parte, algunos trabajos han estudiado exclusivamente las distorsiones cognitivas auto-humillantes en relación con la conducta antisocial. Giancola, Mezzich, Clark y Tarter (1999) concluyeron que los niveles elevados de distorsiones cognitivas auto-humillantes se relacionaban con la conducta agresiva pero sólo en el grupo de adolescentes con una historia familiar de consumo de drogas, por lo que señalaron que los jóvenes que habían crecido en ambientes familiares disfuncionales y hostiles probablemente presentasen más errores cognitivos negativos como consecuencia de castigos físicos, abandono de las figuras de apego y el uso de drogas. Levesque y Marcotte (2005), por su parte, investigaron la relaciones entre las distorsiones cognitiva auto-humillantes y los trastornos de conducta, la conducta delictiva y la depresión, llegando a la conclusión de que no había una relación fuerte entre distoriones cognitivas auto-humillantes y conductas externalizantes. Fernández (2015) analizó la relación entre las distorsiones cognitivas auto-humillantes y diferentes tipos de agresión autoinformada en adolescentes de ambos sexos entre 12 y 22 años, encontrando una contribución muy débil de este tipo de distorsiones cognitivas en la explicación de la agresión física, verbal, e ira, así como de la agresión reactiva . proactiva. Los resultados de estas investigaciones muestran que las distorsiones cognitivas auto-humillantes también parecen estar relacionadas con el comportamiento antisocial, aunque los resultados son más inconsistentes y parece que la relación entre ambos factores pudiera estar mediatizada por otras variables moduladoras, como el consumo de alcohol y drogas (Peña y Andreu, 2012).
A la luz de los resultados expuestos, parece que la evidencia empírica indica que las distorsiones cognitivas auto-sirvientes correlacionan significativamente con la conducta antisocial y que son más prevalentes entre delincuentes juveniles que entre los ado- lescentes no delincuentes.
Conclusiones: hacia una integración teórica
En este trabajo se han expuesto y analizado diferentes estudios que intentan esclarecer las relaciones existentes entre la emisión de conductas antisociales y determinados procesos cognitivos dis- torsionados que interfieren en la percepción y comprensión de los eventos o experiencias. En la literatura especializada reciente sobre la delincuencia juvenil, se ha utilizado genéricamente el término de distorsiones cognitivas para hacer referencia a este conjunto de procesos cognitivos distorsionados (Maruna y Mann, 2006).
Las teorías expuestas proceden de diferentes marcos de referencia, existiendo diversos puntos de conexión entre ellas pero también otros elementos divergentes. Con respecto a las similitudes, la más evidente es la consideración de las distorsiones cognitivas como una variable mediadora fundamental entre los factores situacionales y la emisión por parte del sujeto de comportamientos antisociales. En general, de una manera más o menos implícita, estas teorías conciben las distorsiones cognitivas como el resultado de la influencia de los procesos de aprendizaje (condiciones ambientales) sobre los factores personales de predisposición biológica.
Sin embargo, los procesos cognitivos distorsionados a los que se hace alusión (esquemas disfuncionales, sesgos de atribución, creencias normativas, errores de pensamiento, distorsiones cognitivas auto-sirvientes) en realidad se están refiriendo a procesos distintos, que podríamos clasificar en tres tipos: (a) actitudes o creencias que sustentan los delitos o las agresiones, (b) errores en la interpretación de eventos o situaciones interpersonales y (c) excusas o justificaciones en la explicación del propio comportamiento antisocial.
Las actitudes y creencias favorables a la conducta antisocial englobarían los esquemas cognitivos nucleares e intermedios del modelo de Beck (2003) y las creencias normativas de Huesmann y Guerra (1997) y formarían parte de la base de datos del modelo propuesto por Crick y Dodge (1994). Igualmente, la distorsión primaria de Gibbs, el egocentrismo, también podría enmarcarse dentro de la categoría de actitudes y creencias, ya que es concebida como una red de esquemas sesgados a favor de uno mismo que guía la percepción y la explicación de los diferentes eventos (Gibbs, 2003). Las actitudes y creencias serían, por tanto, una serie de condiciones preexistentes y estables en el individuo.
Los errores de pensamiento y atribución, por otra parte, serían las interpretaciones inmediatas de los elementos contextuales y procederían directamente de las actitudes y creencias. En esta categoría podríamos incluir el sesgo o estilo de atribución hostil de Dodge (1980, 2006), los errores cognitivos del modelo de Beck, por ejemplo en la conceptualización de Leitenberg et al. (1986) o la distorsión cognitiva auto-sirviente de asumir lo peor (Gibbs et al., 1995).
En cuanto a las excusas o justificaciones, éstas serían racionalizaciones post hoc acerca del propio comportamiento, destinadas a mantener un auto-concepto positivo neutralizando la culpa o la vergüenza derivada de la comisión de un acto nocivo. Dentro de este grupo podemos situar los mecanismos de desconexión moral de Bandura (1991), las técnicas de neutralización de Sykes y Matza (1957) y las distorsiones cognitivas auto-sirvientes de culpar a los otros . minimizar/justificar de Gibbs et al. (1995).
Además de la diferente entidad de cada uno de estos tres procesos, también se podría atender a su cronología, es decir, estos procesos podrían situarse en momentos temporales diferentes en relación a la emisión de un comportamiento delictivo o agresivo concreto: antes, durante o después de la conducta. Sin embargo, esta consideración cronológica y diferencial de las distorsiones cognitivas no ha sido atendida con la suficiente precisión desde el ámbito criminológico, existiendo cierta tendencia a contemplar los tres procesos como un conjunto indiferenciado. Esto ha dado como resultado una controversia especialmente importante en lo que se refiere a las racionalizaciones y excusas con respecto al propio comportamiento. Parece claro que las actitudes y los erro- res de pensamiento (procedentes de la teoría cognitiva de Beck) anteceden a la conducta, en la medida en la que respectivamente serían condiciones preexistentes e interpretaciones inmediatas de las señales contextuales. El problema es que, tal y como señalan Maruna y Mann (2006), esta conceptualización ha conducido por inercia a asumir que también las excusas y justificaciones preceden al delito en todos los casos. Sin embargo, la conceptualización de Gibbs sobre las distorsiones cognitivas auto-sirvientes parece indicar que éstas pueden aparecer antes o después de llevar a cabo la agresión o cometer el delito. Así, en el estudio longitudinal de Velden, Brugman, Boom y Koops (2010) se halló cómo el comportamiento antisocial era un predictor de las distorsiones cognitivas auto-sirvientes, pero no al contrario, es decir, que altos niveles de comportamientos antisociales aumentaban la presencia de distorsiones cognitivas auto-sirvientes. Los autores explican estos controvertidos resultados aludiendo a que las distorsiones cognitivas auto-sirvientes actúan más bien como mecanismos de neutralización post hoc orientados a reducir los sentimientos de culpa o remordimiento frente a los actos antisociales ya cometidos.
Los tres procesos (actitudes, errores de pensamiento y racionalizaciones) deberían contemplarse de manera diferenciada, aunque interconectada. Así, las actitudes y creencias disfuncionales propiciarán un procesamiento distorsionado de la realidad que facilitará la emisión de comportamientos antisociales en situaciones de oportunidad o conflicto interpersonal. Comportarse de esta manera podrá conllevar la adopción de racionalizaciones para neutralizar la culpa, que determinarán a su vez la consolidación de un sistema de creencias proclive a continuar actuando de una manera similar.
Por todo lo expuesto, se considera importante una mayor profundización que integre los aspectos y aproximaciones de las diferentes teorías cognitivas, de cara a dar una explicación más completa y pormenorizada de la actuación de los distintos procesos cognitivos distorsionados en el comportamiento antisocial durante la juventud y adolescencia.
Conflicto de intereses
Los autores de este artículo declaran que no tienen ningún conflicto de intereses.
Referencias
Andreu, J. M., Peña, M. E. y Larroy, C. (2010). Conducta antisocial, impulsividad y creencias justificativas: análisis de sus interrelaciones con la agresión proactiva y reactiva en adolescentes. Psicología conductual, 18(1), 57–72.
Bandura, A. (1991). Social cognitive theory of moral thought and action. En W. M. Kurtiness y J. L. Gewirtz (Eds.), Handbook of moral behavior and development. Volume 1: theory (pp. 45–103). New York: L. Erlbaum & Assoc.
Barriga, A. Q. y Gibbs, J. C. (1996). Measuring cognitive distortion in antiso- cial youth: Development and preliminary validation of the “How I Think” Questionnaire. Aggressive Behavior, 22, 333–343, doi: 10.1002/(SICI)1098- 2337(1996)22:5<333::AID-AB2>3.0.CO;2-K.
Barriga, A. Q., Gibbs, J. C., Potter, G. B. y Liau, A. K. (2001). How I Think Questionnaire Manual. Champaign, IL: Research Press.
Barriga, A. Q., Hawkins, M. A. y Camelia, C. T. (2008). Specificity of cognitive distor- tions to antisocial behavior. Criminal behavior and mental health, 18, 104–116. http://dx.doi.org/10.1002/cbm.683
Barriga, A. Q., Landau, J. R., Stinson, B. L., Liau, A. K. y Gibbs, J. C. (2000). Cognitive distortion and problem behaviors in adolescents. Criminal Justice and Behavior, 27, 36–56. http://dx.doi.org/10.1177/0093854800027001003
Barriga, A. Q., Morrison, E. M., Liau, A. K. y Gibbs, J. C. (2001). Moral cognition: Explai- ning the gender difference in antisocial behavior. Merrill-Palmer Quarterly, 47, 532–562. http://dx.doi.org/10.1353/mpq.2001.0020
Barriga, A. Q., Sullivan-Cosetti, M. y Gibbs, J. C. (2009). Moral cognitive correlates of empathy in juvenile delinquents. Criminal Behaviour and Mental Health, 19, 253–264. http://dx.doi.org/10.1002/cbm.740
Beck, A. T. (1967). Depression: Clinical, experimental, and theoretical aspects. New York: Hoeber.
Beck, A. T. (2003). Prisioneros del Odio. Las bases de la ira, la hostilidad y la violencia. Barcelona: Paidós.
Beck, A. T. y Clark, D. A. (1988). Anxiety and depression: an information pro- cessing perspective. Anxiety Research, 1, 23–36. http://dx.doi.org/10.1080/ 10615808808248218
Beck, A. T. y Emery, G. (1985). Anxiety and phobias: A cognitive perspective. New York: Basic Books.
Beck, A. T., Rush, A. J., Shaw, B. F. y Emery, G. (1983). Terapia cognitiva de la depresión. Bilbao: Desclée de Brouwer.
Beerthuizen, M. G. C. J. y Brugman, D. (2013). Moral value evaluation: A neglec-ted motivational concept in externalizing behaviour research. En K. Heinrichs,F. Oser y T. Lovat (Eds.), Handbook of moral motivation: Theories, Models, Applications (pp. 365–384). Rotterdam: Sensepublishers. http://dx.doi.org/10.1007/978-94-6209-275-4 2
Beerthuizen, M. G. C. J., Brugman, D. y Basinger, K. S. (2013). Oppositio- nal defiance, moral reasoning and moral value. Evaluation as predictor of self-reported juvenile delinquency. Journal of Moral Education, 42, 460–474. http://dx.doi.org/10.1080/03057240.2013.803955
Berkowitz, L. (1996). Agresión: Causas, consecuencias y control. Bilbao: Desclée de Brouwer.
Blount, M. R. (2012). Antisocial Behavior: Roles of Self-Serving Cognitive Distortionsand Ventromedial Prefrontal Function (tesis doctoral). The Ohio State University.
Calvete, E. (2008). Justification of violence and grandiosity schemas as predictors of antisocial behavior in adolescents. Journal of abnormal child psychology, 36, 1083–1095. http://dx.doi.org/10.1007/s10802-008-9229-5
Calvete, E. y Orue, E. (2010). Cognitive schemas and aggressive behavior in adoles- cents: The mediating role of social information processing. The Spanish Journal of Psychology, 13, 190–201. http://dx.doi.org/10.1017/S1138741600003772
Capuano, A. (2011). Empathy and cognitive distortion and their relationship with aggression in adolescents (tesis doctoral). Bowling Green State University.
Cate, A. (2011). Cognitive distortions as predictor of antisocial behaviour in children (tesis doctoral). Utrecht University, The Netherlands.
Chabrol, H., van Leeuwen, N., Rodgers, R. F. y Gibbs, J. C. (2011). Relations between self-serving cognitive distortions, psychopathic traits, and delinquent behavior in a non-clinical sample of adolescents. Personality and Individual Differences, 51, 887–892. http://dx.doi.org/10.1016/j.paid.2011.07.008
Cillessen, A. H. N, Lansu, T. A. M. y Berg, Y. H. M van den (2014). Aggression, hostile attributions, status, and gender: A continued quest. Development ald Psychopat- hology, 26, 634-644. doi: 10.1017/S0954579414000285.
Crick, N. R. y Dodge, K. A. (1994). A review and reformulation of social information processing mechanisms in children’s social adjustment. Psychological Bulletin, 115, 74–101. http://dx.doi.org/10.1037/0033-2909.115.1.74
Crick, N. R. y Dodge, K. A. (1996). Social information-processing mechanisms in reactive and proactive aggression. Child Development, 67, 993–1002, doi: 10.2307/1131875.
De Castro, B. O., Veerman, J. W., Koops, W., Bosch, J. D. y Monshouwer, H. J. (2002). Hostile attribution of intent and aggressive behavior: A meta-analysis. Child Development, 73, 916–934. http://dx.doi.org/10.1111/1467-8624.00447
Dodge, K. A. (1980). Social cognition and children’s aggressive behavior. Child Deve- lopment, 51, 162–170, doi: 10.2307/1129603.
Dodge, K. A. (1986). A social information processing model of social competence in children. En M. Perlmutter (Ed.), Minnesota Symposium on Child Psychology (18) (pp. 77–125). Hillsdale, NJ: Lawrence Erlbaum Associates.
Dodge, K. A. (1993). Social-cognitive mechanisms in the development of con- duct disorder and depression. Annual Review of Psychology, 44, 559–584. http://dx.doi.org/10.1146/annurev.ps.44.020193.003015
Dodge, K. A. (2006). Translational science in action: Hostile attributional style and the development of aggressive behavior problems. Development and psychopat- hology, 18, 791–814. http://dx.doi.org/10.1017/S0954579406060391
Dodge, K. A. y Coie, J. D. (1987). Social information-processing factors in reactive and proactive aggression in children’s playgroups. Journal of Personality and Social Psychology, 53, 1146–1158. http://dx.doi.org/10.1037/0022-3514.53.61146
Dodge, K. A., Murphy, R. R. y Buchsbaum, K. (1984). The assessment of intention-cue detection skills in children: Implications for developmental psychopathology. Child Development, 55, 163–173. http://dx.doi.org/10.2307/1129842
Dodge, K. A., Price, J. M., Bachorowski, J. y Newman, J. P. (1990). Hostile Attributional biases in severely aggressive adolescents. Journal of abnormal psychology, 99, 385–392. http://dx.doi.org/10.1037/0021-843X.99.4.385
Dodge, K. A. y Tomlin, A. (1987). Utilization of self-schemas as a mechanism of interpretational bias in aggressive children. Social cognition, 5, 280–300. http://dx.doi.org/10.1521/soco.1987.5.3.280
Fernández, B. I. (2015). Adaptación psicométrica del Cuestionario de Errores Cognitivos (CNCEQ) en adolescentes (tesis doctoral). Universidad Complutense de Madrid.
Fontaine, R. G. y Dodge, K. A. (2006). Real-time decision making and aggressive behavior in youth: a heuristic model of response evaluation and decision (RED). Aggressive Behavior, 32, 604–624. http://dx.doi.org/10.1002/ab.20150
Fontaine, R. G., Tanha, M., Yang, C., Dodge, K. A., Bates, J. E. y Petit, G. S. (2010). Does Response Evaluation and Decision (RED) mediate the relation between Hostile Attributional Style and Antisocial Behavior in Adolescence? Journal of abnormal child psychology, 38, 615–626. http://dx.doi.org/10.1007/s10802-010-9397-y
Frey, E. D. y Epkins, C. (2002). Examining cognitive models of externalizing and internalizing problems in subgroups of juvenile delinquents. Journal of Cli- nical Child and Adolescent Psychology, 31, 556–566. http://dx.doi.org/10.1207/ S15374424JCCP3104 14
Giancola, P., Mezzich, A., Clark, D. y Tarter, R. (1999). Cognitive distortions, aggres- sive behavior, and drug use in adolescent boys with and without a family history of a substance use disorder. Psychology of Addictive Behaviors, 13, 22–32. http://dx.doi.org/10.1037/0893-164X.13.1.22
Gibbs, J. C. (2003). Moral development and reality: beyond the theories of Kohlberg and Hoffman. Thousand Oaks, CA: Sage. http://dx.doi.org/10.1093/ acprof:osobl/9780199976171.001.0001
Gibbs, J. D., Potter, G. B., Barriga, A. Q. y Liau, A. K. (1996). Developing the helping ski- lls and prosocial motivation of aggressive adolescents in peer group programs. Aggression and Violent Behavior, 1, 283–305. http://dx.doi.org/10.1016/ 1359-1789(95)00018-6
Gibbs, J. C., Potter, G. B. y Goldstein, A. P. (1995). The EQUIP program: Teaching youth to think and act responsibly through a peer-helping approach. Champaign, IL: Research Press.
Guerra, N. G., Nucci, L. y Huesmann, L. R. (1994). Moral cognition and childhood aggression. En L. R. Huesmann (Ed.), Aggressive behavior. Current perspectives. New York: Plenum Press. http://dx.doi.org/10.1007/978-1-4757-9116-7 2
Huesmann, L. R. (1988). An information processing model for the development of aggression. Aggressive Behavior, 14, 13–24.
Huesmann, L. R. y Eron, L. D. (1989). Individual differences and the trait of aggression. European Journal of Personality, 3, 95–106.
Huesmann, L. R. y Guerra, N. G. (1997). Children’s normative beliefs about aggression and aggressive behavior. Journal of Personality and Social Psychology, 72, 408–419. http://dx.doi.org/10.1037/0022-3514.72.2.408
Irle, H. (2012). Moral cognition and bullying in secondary school – a cross- cultural study (tesis doctoral). Utrecht University, The Netherlands.
Kazemian, L. y Maruna, S. (2009). Desistance from crime. En M. D. Krohn, A. J. Lizotte y G. P. Hall (Eds.), Handbook on crime and deviance. New York: Springer Publishers. http://dx.doi.org/10.1007/978-1-4419-0245-0 15
Kohlberg, L. (1963). The development of children’s orientations toward a moral order. I. Sequence in the development of moral thought. Vita humana, 6, 11–33.
Kohlberg, L. (1964). Development of moral character and ideology. En M. L. Hoffman y L. N. W. Hoffman (Eds.), Review of child development research, Vol. 1. New York: Russell Sage Foundation.
Kohlberg, L. (1984). Essays on Moral Development, Vol. 2. The Psychology of Moral Development. San Francisco, CA: Harper & Row.
Koolen, S., Poorthuis, A. y van Aken, M. A. G. (2012). Cognitive distortions and selfregulatory personality traits associated with proactive and reactive aggression in early adolescence. Therapy and Research, 36, 776–787. http://dx.doi.org/10.1007/ s10608-011-9407-6
Larden, M., Melin, L., Holst, U. y Langstrom, N. (2006). Moral judgement, cognitive distortions and empathy in incarcerated delinquent and community control adolescents. Psychology, Crime & Law, 12, 453–462. http://dx.doi.org/10.1080/ 10683160500036855
Leitenberg, H., Yost, L. W. y Carroll-Wilson, M. (1986). Negative cognitive errors in children: Questionnaire development, normative data, and comparison bet- ween children with and without self-reported symptoms of depression, low self-esteem and evaluation anxiety. Journal of Consulting and Clinical Psychology, 54, 528–536. http://dx.doi.org/10.1037/0022-006X.54.4.528
Lemerise, E. A. y Arsenio, W. F. (2010). An integrated model of emotion processes and cognition in social information processing. Child Development, 71, 107–118. http://dx.doi.org/10.1111/1467-8624.00124
Levesque, N. y Marcotte, D. (2005). Cognitive Distortions Of Adolescents Presenting Depressive And Externalized Symptoms. Revue Québécoise de Psychologie, 26, 199–222.
Liau, A. K., Barriga, A. Q. y Gibbs, J. C. (1998). Relations between self- serving cognitive distortions and overt vs. covert antisocial behavior in adolescents. Aggressive Behavior, 24, 335–346. http://dx.doi.org/ 10.1002/(SICI)1098-2337(1998)24:5%3C335::AID-AB1%3E3.0.CO;2-G
Lochman, J. y Dodge, K. (1994). Social-cognitive processes of severely violent, mode- rately aggressive and nonaggressive boys. Journal of Consulting and Clinical Psychology, 62, 366–374. http://dx.doi.org/10.1037/0022-006X.62.2.366
Luengo, M. A., Romero, E., Gómez, J. A., Guerra, A. y Lence, M. (2007). La prevención del consumo de drogas y la conducta antisocial en la escuela: análisis y evaluación de un programa. Universidad de Santiago de Compostela.
Magán, I. (2010). Factores cognitivos relacionados con la ira y la hostilidad en hiper- tensión arterial esencial (tesis doctoral). Universidad Complutense de Madrid, Facultad de Psicología.
Magán, I., Sanz, J. y García-Vera, M. P. (2011). Pensamientos negativos de ira- hostilidad e ira-rasgo: ¿Una relación moderada por la depresión? EduPsykhé, 10, 193–214.
Maruna, S. y Mann, R. E. (2006). A fundamental attribution error? Rethin- king cognitive distortions. Legal and Criminological Psychology, 11, 155–177. http://dx.doi.org/10.1348/135532506X114608
Nas, C. N., Brugman, D. y Koops, W. (2008). Measuring self-serving cognitive dis- tortions with the How I Think Questionnaire. European Journal of Psychological Assessment, 24, 181–189. http://dx.doi.org/10.1027/1015-5759.24.3.181
Orue, I., Calvete, E. y Padilla, P. (2014). Brooding rumination as a mediator in the relation between early maladaptive schemas and symptoms of depression and social anxiety in adolescents. Journal of Adolescence, 37, 1281–1291.
Peña, M. E. (2011). Conducta antisocial en jóvenes y adolescentes: Factores de riesgo y protección. Madrid: Editorial Académica Española.
Peña, M. E. y Andreu, J. M. (2012). Distorsiones cognitivas: una revisión sobre sus implicaciones en la conducta agresiva y antisocial. Psicopatología clínica, legal y forense, 12, 85–99.
Peña, M. E., Andreu, J. M., Barriga, A. Q. y Gibbs, J. C. (2013). Psychometrical proper- ties of the “How I Think” Questionnaire (HIT-Q) in adolescents. Psicothema, 25, 542–548. http://dx.doi.org/10.7334/psicothema2013.38
Rojas, E. (2013). Distorsiones cognitivas y conducta agresiva en jóvenes y adolescentes. Análisis en muestras comunitarias y de delincuentes (tesis doctoral). Universidad Complutense de Madrid.
Roncero, D. (2015). Influencia de las distorsiones cognitivas y las tipologías funcionales de la agresión sobre la reiteración delictiva en menores infractores (tesis doctoral). Universidad Complutense de Madrid.
Sanz, J. y Vázquez, C. (2008). Trastornos del estado de ánimo: Teorías psicológicas. En A. Belloch, B. Sandín, y F. Ramos (Eds.), Manual de Psicopatología (2) (2a ed. revisada, 2, pp. 271–298). Madrid: McGraw Hill.
Schilling, C. M., Walsh, A. y Yun, I. (2011). ADHD and criminality: A primer on the genetic, neurobiological, evolutionary, and treatment literature for cri- minologists. Journal of Criminal Justice, 39(1), 3–11. http://dx.doi.org/10.1016/ j.jcrimjus.2010.11.001
Schönenberg, M. y Jusyte, A. (2014). Investigation of the hostile attribution bias toward ambiguous facial cues in antisocial violent offenders. European Archives of Psychiatry and Clinical Neuroscience, 264, 61–69. http://dx.doi.org/10.1007/ s00406-013-0440-1
Slaby, R. G. y Guerra, N. G. (1988). Cognitive mediators of aggression in adolescent offenders: I. Assessment. Developmental Psychology, 24, 580–588.
Stams, G. J., Brugman, D., Dekovic´, M., Van Rosmalen, L., Van der Laan, P. y Gibbs, J. C. (2006). The moral judgment of juvenile delinquents: A meta-analysis. Journal of Abnormal Child Psychology, 34, 697–713. http://dx.doi.org/10.1007/ s10802-006-9056-5
Sykes, G. M. y Matza, D. (1957). Techniques of neutralization: A theory of delin- quency. American Sociological Review, 22, 664–670. http://dx.doi.org/10.2307/ 2089195
Talino, B. (2010). What are they thinking? Cognitive distortions and adolescent exter- nalizing and internalizing problems (tesis doctoral). The University of British Columbia, Canada.
Tarter, R. E., Fishbein, D., Kirisci, L., Mezzich, A., Ridenour, T. y Vanyukov, M. (2011). Deviant socialization mediates transmissible and contextual risk on canna- bis use disorder development: a prospective study. Addiction, 106, 1301–1308. http://dx.doi.org/10.1111/j.1360-0443.2011.03401.x
Tuvald, C., Narusyte, J., Grann, M., Sarnecki, J. y Lichtenstein, P. (2011). Genetic and environmental etiology of antisocial behavior from childhood to emer- ging adulthood. Behavior Genetics, 41, 629–640. http://dx.doi.org/10.1007/ s10519-011-9463-4
Van Leeuwen, N., Rodgers, R. F., Gibbs, J. y Chabrol, H. (2014). Callous- unemotional traits and antisocial behavior among adolescents: the role of self-serving cognitions. Journal of Abnormal Child Psychology, 42, 229–237. http://dx.doi.org/10.1007/s10802-013-9779-z
Velden, F. van der, Brugman, D., Boom, J. y Koops, W. (2010). Moral cognitive processes explaining antisocial behavior in young adolescents. Internatio- nal Journal of Behavioral Development, 34, 292–301. http://dx.doi.org/10.1177/ 0165025409343705
Wallinius, M., Johansson, P., Lardén, M. y Dernevik, M. (2011). Self-serving cognitive distortions and antisocial behavior among adults and adolescents. Criminal Jus- tice and Behavior, 38, 286–300. http://dx.doi.org/10.1177/0093854810396139
Yaros, A., Lochman, J. E., Rosenbaum, J. y Jiménez-Camargo, L. A. (2014). Real-time hostile attribution measurement and aggression in children. Aggressive Behavior, 40, 409–420. http://dx.doi.org/10.1002/ab.21532
Yochelson, S. y Samenow, S. E. (1976). The criminal personality. Vol. 1. A profile for change. Lanham, MD: Rowman and Littlefield Publishers.
Whitten, L. (2013). Translational Neuroscience and Potential Contributions of Functional Magnetic Resonance Imaging (fMRI) to the Prevention of Subs- tance Misuse and Antisocial Behavior. Prevention Science, 14, 238–246. http://dx.doi.org/10.1007/s11121-012-0341-y
Distorsiones cognitivas auto-sirvientes
Egocentrismo [self-centered]: orientación hacia los propios puntos de vista, expectativas, necesidades, derechos, sentimientos inmediatos y deseos, hasta un grado tal que los puntos de vista legítimos, expectativas, etc., de los demás (o incluso el propio interés a más largo plazo) son poco considerados o ignorados por completo.
Culpar a los demás [blaming others]: atribuir erróneamente la culpa a fuentes externas, especialmente a otra persona, a un grupo o a circunstancias del momento (como estar bebido, haber consumido drogas, estar de mal humor) o culpar a otras personas inocentes de las desgracias propias.
Minimizar/justificar [minimizing/mislabeling]: considerar que el comportamiento antisocial propio no causa un daño real, concibiéndolo como aceptable o incluso admirable o referirse a los otros (las propias víctimas) con menosprecio o con etiquetas deshumanizadas.
Asumir lo peor [assuming the worst]: atribuir intenciones hostiles a los otros, considerar el peor escenario posible para una situación social como si éste fuera inevitable o asumir que una mejoría es imposible, tanto en el comportamiento propio como en el de los demás.
Notas
∗ Autor para correspondencia. CEMJ “Teresa de Calcuta”. Carretera M-221, Km 26,300. Brea de Tajo. Madrid.
Correo electrónico: david.roncero@madrid.org (D. Roncero).