Investigación Original

Recepción: 20 Octubre 2020
Aprobación: 16 Mayo 2022
DOI: https://doi.org/10.17151/luaz.2022.55.12
Resumen:
Dado que las áreas verdes urbanas se encuentran en condiciones de muy alta fragmentación, y que los parques en las ciudades se han identificado como espacios que forman parte de la Estructura Ecológica Principal, en los que es posible la visita y hábitat de varias especies de fauna, el Instituto Distrital de Recreación y Deporte y el Jardín Botánico de Bogotá José Celestino Mutis coordinaron actividades con el objetivo de iniciar y mantener acciones de restauración ecológica en parques de la ciudad de Bogotá. En el caso del Parque Metropolitano Simón Bolívar, se identificó un área denominada La Isla, creada artificialmente dentro del lago como zona de embarque de las lanchas y que luego fue priorizada como área de importancia ecológica por el frecuente arribo de avifauna.
Con el fin de mejorar las condiciones ecológicas del sector La Isla, fue necesaria la formulación de un modelo situacional de restauración ecológica que permitiera establecer las estrategias requeridas para proveer de hábitats adecuados para la avifauna y la conectividad ecológica de este escenario, que sirva de punto de partida para áreas verdes urbanas con características similares. El modelo de restauración ecológica construido para el Parque Metropolitano Simón Bolívar, sector La Isla, se basó en los estándares abiertos, y se realizó a través del software MIRADI.
En el modelo elaborado se reconocen cinco objetos de conservación para los cuales se identificaron cinco amenazas directas que influyen negativamente sobre estos. A su vez, existen amenazas indirectas que para este modelo se observaron seis. Y, por último, se establecen estrategias con las que se pretende reducir las amenazas que puedan afectar el ecosistema y encaminar la restauración ecológica hacia el objetivo de consolidar el núcleo ecológico para conectividad y conservación del área verde urbana.
Palabras clave: modelo conceptual, estándares abiertos, bosque urbano, núcleo ecológico.
Abstract:
Given that urban green spaces are highly fragmentated, and that city parks have been identified as spaces that are part of the Main Ecological Structure, where is possible to receive wildlife —and it´s also the habitat of various species of fauna—, the District Institute of Recreation and Sports and the José Celestino Mutis Botanical Garden of Bogotá, coordinated activities, with the objective of initiating and maintaining ecological restoration actions in parks in the city of Bogotá. In the case of the Simón Bolívar Metropolitan Park, an area called La Isla was identified —artificially created within the lake as a boarding area for boats and which was later prioritized as an area of ecological importance due to the frequent arrival of birdlife.
In order to improve the ecological conditions of the La Isla sector, it was necessary to formulate a situational model for ecological restoration that would allow the required strategies to be established to provide suitable habitats for the birdlife and the ecological connectivity of this scenario, which serves as a starting point for another urban green areas with similar characteristics. The ecological restoration model built for the sector La Isla was based on open standards and was carried out through the MIRADI software.
The developed model recognizes five conservation targets; furthermore, it recognizes five direct threats that negatively influence them. At the same time, there are indirect threats, of which six were observed for this model. Lastly, strategies were established to reduce the threats that may affect the ecosystem and direct ecological restoration towards the objective of consolidating the ecological core for connectivity and conservation of the urban green area.
Keywords: conceptual model, open standards, urban forest, ecological core.
Introducción
El constante crecimiento de las ciudades y algunas prácticas antrópicas como la agricultura y la ganadería, han producido una reducción y fragmentación de los escenarios naturales, con esto, no solo ha disminuido la oferta de bienes y servicios ecosistémicos, sino también la pérdida de hábitats para la fauna endémica y migratoria. Teniendo en cuenta lo anterior, la principal preocupación a escala de paisaje para la restauración ecológica es cómo aumentar la conectividad, por lo tanto, se ha venido abordando la consolidación de redes ecológicas como una estrategia de protección territorial que busca mejorar las relaciones entre hábitats, especies y poblaciones con el objetivo de fomentar la conservación de la biodiversidad (Armenteras y Vargas, 2016).
Para el caso de las áreas metropolitanas, la fragmentación es originada por la urbanización y la construcción de infraestructuras, por lo cual, la estrategia más utilizada para la conectividad de los pequeños parches es la conformación de corredores (Rojas et al., 2017). En este sentido, Janzen (1983) planteó emplear los parques como núcleos ecológicos, ya que son estratégicamente valiosos, no solo por ser áreas recreativas, sino también por las funciones ecológicas que podrían cumplir en las zonas urbanas.
Debido al constante crecimiento urbano en las ciudades, se ha presentado la fragmentación de ecosistemas y la pérdida de zonas ecológicamente adecuadas para albergar la fauna nativa y migratoria. Según Arriaga (2009), esta es una de las más grandes amenazas para la biodiversidad, causando pérdidas de la cobertura vegetal, interrupción y aislamiento de los componentes de la estructura ecológica principal de Bogotá.
La conectividad ecológica permite el mantenimiento de las dinámicas naturales vitales para la conservación de la flora y la fauna (Jokimäki y Huhta, 1996; Bayne y Hobson, 1997; Colorado et al., 2017; Morera-Beita et al., 2021), con procesos ecológicos como la dispersión, el intercambio genético, la reproducción, refugio y anidación (Gurrutxaga y Lozano, 2006; Gann et al., 2019; Rodríguez-Echeverry y Leiton, 2021). De igual manera, la conectividad ecológica permite la restitución, continuidad y fortalecimiento de los servicios ecosistémicos vitales como son la polinización, la regulación hídrica, la fijación de carbono y otros (Colorado et al., 2017).
Recientemente, los parques en las ciudades ya no solo se visibilizan como espacios para el deporte, también se han identificado como espacios que forman parte de la Estructura Ecológica Principal de las ciudades, en los que es posible la visita y hábitat de varias especies de fauna —Decreto 364 de 2013— (Alcaldía Mayor de Bogotá, 2013). Para la ciudad de Bogotá, en 2022 se aprobó la Resolución 5531 (Secretaría Distrital de Ambiente, 2022) donde se establecen los lineamientos para la implementación de los bosques urbanos en el Distrito Capital; en este documento se encuentra la tipología de manejo de “Bosques de la red de parques, del espacio público, peatonal y para el encuentro”, donde se pretende realizar establecimiento de especies con alta diversidad de vegetación multiestrato, privilegiando las especies nativas en estas áreas.
Según Gann et al. (2019), la restauración ecológica es el proceso mediante el cual se “aspira a llevar a un ecosistema degradado a una trayectoria de recuperación que permita la adaptación a los cambios globales y locales así como a la persistencia de las especies que lo componen” (p. 18), que habitualmente se realiza mediante la restauración activa, con lo cual se busca favorecer el proceso de recuperación en sus diferentes fases y superar las dificultades presentes en los ecosistemas (Vargas, 2007). En este sentido, las estrategias más usadas son la protección e intervención en la sucesión secundaria del ecosistema efectuando enriquecimiento con especies vegetales de etapas sucesionales más avanzadas, plantaciones bajo diferentes diseños florísticos y núcleos, siembra directa de semillas, entre otros (Reis et al., 2010; Zahawi et al., 2013). Para Ocampo (2019), las actividades que se realizan para la restauración ecológica varían dependiendo de las características del disturbio, el ecosistema, el tamaño del área, características ambientales y sociales.
En zonas que presentan un alto grado de alteración se hace necesario abarcar otros conceptos como lo son la rehabilitación o remplazo con el fin de lograr un mejoramiento del ecosistema sin que el objetivo final sea alcanzar el estado original, solamente enfocado en la recuperación de las funciones ecosistémicas (Gann et al., 2019).
Dado que las áreas verdes urbanas se encuentran en condiciones de alta fragmentación, el Instituto Distrital de Recreación y Deporte —IDRD— en conjunto con el Jardín Botánico de Bogotá José Celestino Mutis —JBB—, como parte de las actividades de mantenimiento de los parques de la ciudad que hacen parte de la Estructura Ecológica Principal, suscribieron varios convenios interadministrativos entre los cuales se encuentran: 2338 de 2016, 2318 de 2017, 3082 de 2018 y 3881 de 2019; esto con el objetivo de iniciar y mantener actividades de restauración ecológica en los parques La Florida, Parque Nacional Enrique Olaya Herrera y el Parque Metropolitano Simón Bolívar (sector La Isla); para este último, se planteó iniciar un proceso de restauración ecológica encaminado al mejoramiento del hábitat y el fortalecimiento de la conectividad ecológica.
El modelo conceptual o situacional, es una herramienta que permite identificar visualmente las relaciones entre los diferentes componentes de un ecosistema y sus amenazas; se define también como un diagrama donde se visualiza un conjunto de elementos y sus relaciones entre sí, así mismo, permite identificar qué atributos de un ecosistema son los mejores indicadores del cambio, ya que establece relaciones entre los factores de tensión y el cambio que se da por este factor (Conservation Measures Partnership, 2013, 2020).
En el planteamiento del modelo situacional se hace una compilación de información secundaria, con esta información se realiza la conformación de línea base y mediante la técnica de Estándares Abiertos, los cuales son empleados por el software de manejo adaptativo MIRADI, programa que proporciona una herramienta que permite visualizar los objetos de conservación, las amenazas, las oportunidades y cómo influyen estas sobre estos objetos; así mismo, permite definir cuáles amenazas son más relevantes y cómo estas afectarían el desarrollo de un proyecto de restauración ecológica, brindando de esta manera herramientas para la planeación del mismo (Conservation Measures Partnership, 2013).
Teniendo en cuenta lo anterior, y con el fin de mejorar las condiciones ecológicas del sector La Isla, se hace necesaria la formulación de un modelo situacional de restauración ecológica que permita establecer las estrategias requeridas para proveer hábitats adecuados para la avifauna y la conectividad ecológica de este escenario, que pueda ser el punto de partida para áreas verdes urbanas con características similares.
Materiales y métodos
El Área Piloto de Investigación en Restauración Ecológica (APIRE) Parque Metropolitano Simón Bolívar, sector La Isla, se encuentra ubicado en la localidad de Barrios Unidos, entre las calles 53 y 63 entre carreras 48 y 68, con coordenadas N 4°39'24.70" – W 74°5'47.12". El sector La Isla se encuentra ubicado en el costado suroccidental del parque, con un área aproximada de 1,3 hectáreas, construida de manera artificial, que inicialmente se empleó como área de embarque de las lanchas utilizadas en los recorridos por el Lago y que posteriormente fue modificándose como un área verde del parque (Figura 1).
Esta zona presentó tres tipos de cobertura: pastizal exótico dominado por la especie Cenchrus clandestinus (Hochst. ex Chiov.) Morrone; bosque plantado con presencia de especies exóticas como Acacia melanoxylon R. Br., Pinus radiata D. Don, Pittosporum undulatum Vent., Salix humboldtiana Willd. y Corymbia calophylla (Lindl.) K.D. Hill & L.A.S. Johnson, entre otras, y finalmente una zona de litoral donde también se encontró una vegetación dominada por el C. clandestinus en compañía de otras herbáceas (Camacho, 2019).
Los estándares abiertos son una herramienta que tiene como objeto la planificación estratégica y la gestión de la conservación, basados en el ciclo del manejo adaptativo; estos se construyen por fases, fundamentados en los objetos de la biodiversidad que deben ser conservados (valores de conservación), por lo tanto, son identificados y priorizados para su manejo (MMA, 2015; Conservation Measures Partnership, 2020; Ospina et al., 2020).

La elaboración del modelo situacional del APIRE La Isla se realizó bajo el esquema del ciclo de un proyecto, según los estándares abiertos para la práctica de la conservación, específicamente en los dos primeros pasos que corresponden a las etapas de conceptualización y planificación. En la conceptualización se requiere la mayor información posible referente a la ubicación geográfica, contexto regional y social, la biodiversidad presente, especies y funciones ecológicas importantes, amenazas y oportunidades en el área de interés, entre otras, que permita definir el alcance, la visión y los objetos de conservación, que podrán ser ecosistemas, hábitats, especies, servicios ecosistémicos o de bienestar humano; asimismo, se debe realizar una descripción del estado o condición actual de los objetos de conservación e identificar las amenazas críticas o directas y las indirectas sobre estos objetos (Conservation Measures Partnership, 2020).
Para la etapa de la planificación se busca definir y desarrollar los objetivos, estrategias y metas del proyecto, es decir, el plan de acción; los objetivos se deben relacionar con los objetos de conservación y deben ser específicos en lo que se quiere lograr; y las estrategias son aquellas acciones que se diseñan para eliminar o controlar aquellas amenazas directas e indirectas para alcanzar el objetivo del proyecto (Conservation Measures Partnership, 2020). De acuerdo con Ocampo (2019), para la construcción de un modelo situacional o conceptual se requiere buscar información secundaria, organizarla, depurarla y analizarla, asimismo, se requiere tomar información primaria del estado actual del área de interés.
Teniendo en cuenta lo anterior, en el planteamiento del modelo situacional se realizó una recopilación de información proveniente de los antecedentes de diferentes estudios e informes técnicos adelantados por la Subdirección Científica del JBB desde 2016, así como de otras investigaciones realizadas en la zona; se corroboró y actualizó en campo dicha información y con esta se realizó la conformación de la línea base del sector.
Por medio del análisis de la información existente sobre La Isla, se definió el alcance del proyecto, se identificaron los valores de conservación presentes en el sector, se reconocieron y priorizaron las amenazas directas o indirectas que impiden, detienen, demoran o desvían el proceso de sucesión natural; una vez realizada la priorización se plantearon estrategias para superar estos factores buscando consolidar un núcleo ecológico urbano a través del modelo situacional.
Resultados y discusión
Clima. Según Medellín (2018), presenta una precipitación anual de 997,38 mm, humedad relativa del 81% y una temperatura media anual de 15,38 °C. Con el fin de tener un mayor conocimiento sobre el clima de este sector, se realizó la búsqueda en la página de la Secretaría Distrital de Ambiente “Red de Monitoreo de la calidad de aire de Bogotá”, donde se observaron las gráficas de temperatura y precipitación de tres años, 2015, 2018 y 2019 para la estación meteorológica ubicada en el centro de alto rendimiento. De acuerdo con lo anterior, se encontró que para esta zona la temperatura promedio oscila entre 10 y 20 °C, con máximas temperaturas sobre los 25 °C y mínimas de 4 °C. Lo anterior concuerda con Barrera et al. (2010), además, estos autores ubican al sector en la zona climática “Moderadamente Húmeda”, la cual está conformada por una franja que se extiende en sentido norte-sur a lo largo del centro de la ciudad, donde se presenta una precipitación media anual de 900-1.000 mm con dos periodos secos y dos húmedos (bimodal).
Suelo. Para el sector La Isla se realizó un análisis químico y microbiológico de los suelos en el mes de mayo de 2019, con el fin de establecer el estado nutricional, determinar su calidad y utilizar esta información como herramienta base en la toma de decisiones para el mejoramiento de los suelos mediante el uso de enmiendas, fertilizantes o abonos orgánicos. Para el análisis físico-químico del suelo se tomaron dos muestras superficiales (20 cm). Este estudio arrojó los resultados presentados en la Tabla 1.

Teniendo en cuenta los resultados obtenidos, se puede afirmar que el suelo posee una clase textural Franco Arenosa (FA); de acuerdo con esto, se considera un suelo suelto, que posee una capacidad de retención de agua de media a baja, buena aireación y una densidad media (Holl, 2023). El pH de un suelo está directamente relacionado con la disponibilidad de los minerales y su óptimo aprovechamiento por la planta; un suelo donde la mayoría de los elementos son aprovechables por las plantas se encuentran entre el rango de pH 6,5 a 7 (Dumroese et al., 2009 citado por Pérez-Martínez y Velasco-Linares, 2021). En el caso de La Isla, el pH nos indica que se trata de un suelo ácido (4,8-5,5).
En la Capacidad de Intercambio Catiónico —CIC—, se consideran valores altos, por tanto, suelos fértiles, los valores mayores a 45 meq/100 g, y valores menores a 10 meq/100 g corresponden a suelos muy pobres y que necesitan un aporte elevado de materia orgánica (Garrido, 1993); La Isla reporta una CIC intermedia. Por otra parte, el contenido de bases intercambiables muestra niveles intermedios y óptimos para las muestras analizadas. El estudio microbiológico del suelo nos muestra que la mayoría de los resultados se encuentran en el rango intermedio (Tabla 2), es decir, los suelos presentan evidencias de haber estado bajo condiciones ambientales estresantes y de encontrarse actualmente en un proceso de recuperación; la tabla de interpretación de los resultados los ubica en la categoría de suelos naturales con coberturas rasantes, pastizales o rastrojos recientes.

Nota. Las muestras fueron analizadas por el IGAC bajo el contrato JBB No. 1245 de 2018.
Fuente: elaboración propiaVegetación. En el año 2016 se da inicio al proceso de diagnóstico por parte del JBB con la recolección de la información florística de la vegetación presente, a partir de esta se identificaron tres coberturas (Tabla 3).

En el diagnóstico elaborado como línea base, se encontraron 691 individuos de 40 especies vegetales nativas y 13 especies vegetales exóticas como A. melanoxylon, P. radiata, C. calophylla, E. pomaroso, P. undulatum, Fraxinus uhdei (Wenz.) Lingelsh, Ulex europaeus L., entre otras. La cobertura de pastizales se encontraba ubicada a lo largo del centro de La Isla, dividiendo dos zonas de plantaciones forestales, dominada por la especie C. clandestinus, además, se observó a esta especie dominando la cobertura de litoral y formando parte del sotobosque de las plantaciones forestales (Camacho, 2020).
Para el año 2019, después de realizar actividades de control de especies exóticas e invasoras y la reintroducción de especies nativas a partir de varios diseños florísticos como módulos, nucleación, módulos polinizadores (herbáceas), barreras de protección y franjas de translocación de suelo y enriquecimiento dentro de las áreas boscosas, se logró contabilizar 1.338 individuos nativos en el sector La Isla, aumentando la riqueza con 39 nuevas especies, para un total de 79 (Camacho, 2019). En la actualidad se encuentran varios individuos adultos de las especies exóticas anteriormente mencionadas, que continúan actuando como fuentes semilleras generando competencia con la regeneración de especies nativas por sombra y alelopatía.
Fauna. En el sector La Isla del Parque Metropolitano Simón Bolívar se caracteriza principalmente la presencia de avifauna, por este motivo se han realizado en varias ocasiones jornadas de avistamiento, en donde se han registrado 67 especies de aves durante cuatro años de seguimiento, así mismo, se identificó abandono de mascotas como conejos y tortugas en este lugar.
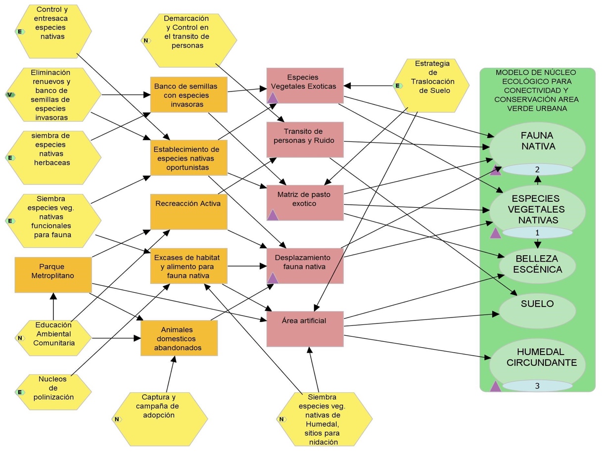
Teniendo en cuenta la información anterior, en la consolidación del modelo situacional o conceptual elaborado para esta área se reconocieron cinco objetos de conservación, para los cuales se identificaron cinco amenazas directas; en cuanto a las amenazas indirectas, se observaron seis. Y, por último, se diseñan o establecen estrategias con las que se pretende disminuir las amenazas que puedan afectar el ecosistema, y de esta manera encaminar la restauración ecológica hacia el objetivo de consolidar un núcleo ecológico para la conectividad y conservación. En la Tabla 4 se explican los símbolos empleados por el programa MIRADI y en la Figura 2 se observa el Modelo Conceptual para el sector La Isla.


Como se observa en la Figura 2, se priorizaron 10 estrategias de restauración para la consolidación de un núcleo ecológico urbano. A continuación, se describen las principales estrategias seleccionadas:
Control de especies exóticas invasoras. Esta estrategia consiste en la eliminación de la cobertura vegetal de las especies invasoras y exóticas (arbóreas, arbustivas y herbáceas) que impidan o limiten el desarrollo y regeneración de las especies nativas (Duarte et al., 2018). En La Isla se debe realizar esta actividad mediante la tala o poda de las especies exóticas de gran tamaño que aún se encuentran en el área y que por su densidad y tamaño de copa generan zonas de sombra que dificultan el crecimiento y desarrollo de los procesos de regeneración natural o sucesional, este es el caso de especies exóticas e invasoras como A. melanoxylon, F. uhdei y P. undulatum (Mora y Barrera, 2015).
En el caso de la especie invasora C. clandestinus (Mora y Barrera, 2015), la cual se presenta en las áreas abiertas con mayor densidad y bajo las áreas de plantaciones forestales, se debe realizar un levantamiento de césped, al igual que la extracción de raíces y rizomas, ya que estos inhiben la conformación de bancos de semillas y establecimiento de propágulos (Van der Hammen et al., 2008), con el objetivo de iniciar el proceso de conversión de cobertura vegetal de manera gradual.
Introducción de especies vegetales nativas. Este componente considera varias estrategias. La primera consiste en la selección y siembra de especies herbáceas y arbustales nativas indicadas para competir con el pasto exótico invasor C. clandestinus, las cuales deberán establecerse a manera de módulos y barrera de protección en la zona de litoral. Se seleccionarán especies funcionales para fauna. Según Vargas (2007), la siembra de especies arbustivas y herbáceas nativas es utilizada en los procesos de restauración para la conformación de núcleos atrayentes de fauna dispersora y polinizadora. Actualmente, se ha incrementado el interés por emplear estas especies vegetales ya que pueden competir con el pasto exótico C. clandestinus y actuar como facilitadoras para el establecimiento de las especies arbóreas y arbustivas pioneras y así activar el proceso de sucesión (Velasco et al., 2007; Rojas-Botero et al., 2020).
Se propone la trasposición o traslado de suelo de ecosistemas conservados o en un mejor estado de conservación referente al área que se quiere intervenir, esta es una técnica efectiva que consiste en tomar suelo y transportarlo a la zona de interés previamente adecuada (Reis y Tres, 2007; Rojas-Botero et al., 2020). Esta técnica será usada en la conformación de núcleos en diferentes partes del sector La Isla, principalmente en la zona abierta dominada por la especie C. clandestinus. El objetivo es aportar materia orgánica al suelo, al igual que semillas de especies pioneras (Reis y Tres, 2007; Sanchún et al., 2016; Rojas-Botero et al., 2020).
Se efectuará el uso de diferentes arreglos florísticos para la introducción de especies vegetales nativas; estos arreglos dependen de la zona en que se requiera la incorporación y la selección de especies vegetales obedecerá al aporte de estas en cuanto a la oferta de alimento, hábitat y refugio para avifauna. Se priorizará la plantación de especies facilitadoras o pioneras; estas especies promueven cambios microclimáticos gracias a su rápido crecimiento (Vargas, 2007; Cortés-Ballén et al., 2021), las cuales se espera que en un futuro favorezcan el crecimiento de especies tardías y estructurantes para el área. Otra de las estrategias a implementar corresponde al establecimiento de barreras naturales en la zona de vegetación de litoral, mediante la selección de especies de humedal adecuadas para el borde de La Isla. Las actividades anteriormente mencionadas requerirán de la aplicación previa de enmiendas con el objetivo de disminuir la acidez del suelo.
Eliminación de renuevos y bancos de semillas de especies exóticas e invasoras. Como parte de las estrategias reproductivas de las especies vegetales invasoras se encuentra la regeneración vegetativa, alta producción de semillas, cortos tiempos de germinación y rápido desarrollo (Solorza, 2012; Muñoz y Rodríguez, 2024). Por lo tanto, es necesario, posterior al control de los árboles o individuos parentales, realizar periódicamente la eliminación de rebrotes y plántulas de estas especies (Manrique, 2004; Solorza, 2017; Pérez-Suárez, 2023).
Con el objetivo de disminuir la regeneración de las especies A. melanoxylon y P. undulatum, presentes en varias zonas del sector La Isla, se propone realizar periódicamente la recolección de la hojarasca y la eliminación de renuevos, que conlleve la reactivación en estos puntos de la regeneración natural de otras especies vegetales. En este sentido, Pérez-Suárez (2023) encontró que en el sector La Isla la mayoría de las especies germinadas en el banco de semillas del suelo corresponden a especies herbáceas, oportunistas, exóticas e invasoras; en el caso de A. melanoxylon se observó abundantemente en las tres coberturas, por lo tanto, el control de la regeneración de estas especies deberá ser periódico y permanente para evitar perder los esfuerzos que se han realizado hasta la fecha (Costa et al., 2020).
Manejo de la regeneración natural. El reclutamiento de las especies vegetales nativas es abundante para las especies pioneras y más escasa para las especies intermedias y climácicas (Norden, 2014; Pérez-Suárez, 2023). Debido al tamaño de La Isla, debe realizarse de forma periódica una entresaca o aclareo del exceso de plántulas de las especies nativas con regeneración natural excesiva, para evitar que la densidad de estas plántulas impida el crecimiento y muerte de las especies importantes o estructurantes, además, con el objetivo de aprovechar estos individuos para la restauración ecológica de otras áreas degradadas (Serrada, 2003; López, 2018).
Seguimiento y monitoreo. Esta actividad busca comprender si las estrategias implementadas mejoran las condiciones ecológicas de las áreas intervenidas, para esto se fijaron indicadores cómo % de supervivencia, estado fitosanitario e incremento en altura y diámetro para especies plantadas, reclutamiento o regeneración natural (riqueza y abundancia de nuevos individuos) (Díaz-Triana et al., 2019), estructura de la vegetación, riqueza, biodiversidad alfa y beta, entre otros.
Conclusiones y recomendaciones
La formulación de un modelo situacional o conceptual para la restauración ecológica requiere la mayor información posible para conocer el estado del escenario a restaurar, identificando el disturbio, limitantes y tensionantes que están alterando su integridad, para lo cual se hace necesaria la construcción de la línea base o punto de partida del proceso de restauración, el cual permitirá en el futuro evaluar el desarrollo y avance del mismo.
Con la construcción de la línea base del sector La Isla del Parque Metropolitano Simón Bolívar se identificaron fortalezas para el desarrollo del proceso como la presencia de especies nativas, lo cual indica que estas pueden adaptarse con facilidad, por lo tanto, se requiere continuar el control de las especies exóticas e invasoras junto con el enriquecimiento para aumentar la diversidad. La presencia de avifauna es también una fortaleza para La Isla, ya que esta puede ejercer como dispersora de semillas y contribuir con la conectividad ecológica.
En cuanto a los limitantes y tensionantes, se identifica la alta presencia de especies exóticas e invasoras, destacándose: A. melanoxylon, P. undulatum, C. calophylla, F. uhdei, U. europaeus y C. clandestinus, las cuales son de difícil control y erradicación, lo que ocasiona que esta sea una de las más grandes barreras del proceso, además, de la alta acidez del suelo. Sin embargo, se ha evidenciado que gracias a la intervención realizada previamente entre los años 2016 a 2019, existe una gran adaptación de las especies nativas reintroducidas.
Se formuló el modelo situacional de restauración ecológica para las primeras fases de la planeación, donde se reconocen cinco valores u objetos de conservación de acuerdo con el diagnóstico o línea base. Asimismo, se explicó cómo se encuentran conectados los limitantes y tensionantes y su efecto en el ecosistema. Se establecen las estrategias que faciliten superar cada una de las barreras, al igual que los indicadores que permitirán hacer un seguimiento y ajustes del mismo durante la ejecución. Una vez implementado, deberán realizarse ajustes de acuerdo con los resultados del seguimiento y monitoreo al proceso.
Teniendo en cuenta el comportamiento de la vegetación y el avistamiento de la avifauna registrado en el sector La Isla y el potencial y área disponible dentro del Parque Metropolitano Simón Bolívar, se propone realizar o implementar otros núcleos ecológicos que favorezcan la conectividad y consolidación de la estructura ecológica del Distrito Capital.
Se recomienda realizar el seguimiento y monitoreo al cambio en la vegetación con las acciones implementadas, así como su análisis respecto al ecosistema de referencia con el fin de iniciar el proceso de manejo adaptativo que permita avanzar hacia la meta de consolidación de un núcleo ecológico para la conectividad.
Agradecimientos
La autora agradece al Instituto Distrital de Recreación y Deporte (IDRD) y al Jardín Botánico de Bogotá José Celestino Mutis por el apoyo financiero, y a la bióloga Alba Luz González Pinto por el apoyo en la revisión del manuscrito.
Potencial conflicto de intereses
No existe conflicto de intereses en la realización de la investigación.
Fuentes de financiación
Este estudio fue financiado por el Convenio interadministrativo No. IDRD 3881_2018 / JBB 008 - 2018.
Referencias
Armenteras, D. y Vargas, O. (2016). Patrones del paisaje y escenarios de restauración: acercando escalas. Acta Biológica Colombiana, 21, 229-239. https://doi.org/10.15446/abc.v21n1Supl.50848
Arriaga, L. (2009). Implicaciones del cambio de uso de suelo en la biodiversidad de los matorrales xerófilos: un enfoque multiescalar. Investigación Ambiental, 1(1), 6-16.
Barrera, J. I., Contreras, S. M., Garzón, N. V., Moreno, A. S. y Montoya, S. P. (2010). Manual para la restauración ecológica de los ecosistemas disturbados del Distrito Capital. Secretaría Distrital de Ambiente y Pontificia Universidad Javeriana.
Bayne, E. M. y Hobson, K. A. (1997). Comparing the effects of landscape fragmentation by forestry and agriculture on predation of artificial nests. Conservation Biology, 11, 1418-1429. https://doi.org/10.1046/j.1523-1739.1997.96135.x
Camacho, S. (2019). Documento de avance mensual y final, de la información, primaria y secundaria relacionada con el APIRE sector La Isla del Parque Metropolitano Simón Bolívar, priorizada(s) por el Convenio interadministrativo No. IDRD 3881-2018 / JBB 008-2018. Informe Mensual Febrero contrato JBB-278 del 2019. Jardín Botánico de Bogotá José Celestino Mutis, Subdirección Científica.
Camacho, S. (2020). Restauración ecológica en parques metropolitanos del Distrito Capital - Caso sector La Isla Parque Central Simón Bolívar. Boletín REDCRE, 14(1), 17-24. https://redcre.com/wp-content/uploads/2021/04/Boletin-Vol-1412020-Mayo.pdf
Colombia, Alcaldía Mayor de Bogotá, D. C. (26 de agosto de 2013). Decreto 364 de 2013. Registro Distrital, 5185.
Colombia, Secretaría Distrital de Ambiente. (23 de diciembre de 2022). Resolución 5531 de 2022. Por medio de la cual se establecen los lineamientos para la implementación de los Bosques Urbanos en el Distrito Capital. Alcaldía Mayor de Bogotá, D. C.
Colorado, Z. G., Vásquez, M. J. y Mazo, Z. I. (2017). Modelo de conectividad ecológica de fragmentos de bosque andino en Santa Elena (Medellín, Colombia). Acta Biológica Colombiana, 22(3), 379-393. http://dx.doi.org/10.15446/abc.v22n3.63013
Conservation Measures Partnership. (2013). Estándares Abiertos para la Práctica de la Conservación. Versión 3.0.
Conservation Measures Partnership. (2020). Download Conservation Standards. Version 4.0. Conservation Measures Partnership-Open Standards for the Practice of Conservation. https://conservationstandards.org/download-cs/
Cortés-Ballén, L., Zuluaga-Carrero, J. y Morales-Rozo, C. (2021). Propuesta metodológica para abordar la restauración ecológica participativa en humedales de Bogotá D.C., Colombia. Revista de la Academia Colombiana de Ciencias Exactas, Físicas y Naturales, 45(177), 1205-1218. https://doi.org/10.18257/raccefyn.1406
Costa, P. F., Pereira, Z. V., Fernandes, S. S. L., Froés, C. Q., Santos, B. S. y Barbosa, T. O. (2020). Banco de sementes do solo em áreas restauradas no sul do estado de Mato Grosso do Sul – MS. Ciencia Forestal, 30(1), 104-116. https://doi.org/10.5902/1980509832896
Díaz-Triana, J. E., Torres-Rodríguez, S., Muñoz-P., L. y Avella-M., A. (2019). Monitoreo de la restauración ecológica en un bosque seco tropical interandino (Huila, Colombia): programa y resultados preliminares. Caldasia, 41(1), 60-77. https://doi.org/10.15446/caldasia.v41n1.71318
Duarte, N., Cuesta, F. y Arcos, I. (2018). Guía para la restauración de bosques montanos tropicales. CONDESAN.
Gann, G. D., McDonald, T., Walder, B., Aronson, J., Nelson, C. R., Jonson, Hallett, J. G., Eisenberg, C., Guariguata, M. R., Liu, J., Hua, F., Echeverría, C., Gonzales, E., Shaw, N., Decleer, K. y Dixon, K. W. (2019). International principles and standards for the practice of ecological restoration. Second edition. Restoration Ecology, 27(S1), S1-S46. https://doi.org/10.1111/rec.13035
Garrido, M. S. (1993). Interpretación de análisis de suelo. Hojas divulgadoras Num. 5/93 HD. Ministerio de Agricultura Pesca y Alimentación, España.
Gurrutxaga, M. y Lozano, P. J. (2006). Efectos de la fragmentación de hábitats y pérdida de conectividad ecológica dentro de la dinámica territorial. Polígonos, revista de geografía, 16, 35-54.
Holl, K. D. (2023). Introducción a la restauración ecológica. Coplt-arXives.
Janzen, D. H. (1983). No park is an island: increase in interference from outside as park size decreases. Oikos, 41(3), 402-410. https://doi.org/10.2307/3544100
Jokimäki, J. y Huhta, E. (1996). Effects of landscape matrix and habitat structure on a bird community in northern Finland: a multi-scale approach. Ornis Fennica, 73, 97-113.
López, K. A. (2018). Lluvia de semillas y establecimiento de plántulas en un fragmento de bosque de planicie costera (tesis de pregrado). Universidad Distrital Francisco José de Caldas, Bogotá, Colombia. http://hdl.handle.net/11349/24438
Manrique, O. H. (2004). Guía técnica para la restauración ecológica en áreas con plantaciones forestales exóticas en el Distrito Capital. DAMA.
Medellín, Z. (2018). Características, estructura y función de la vegetación en parcelas priorizadas del Distrito Capital, para el monitoreo de carbono. Informe de investigación Jardín Botánico de Bogotá. Contrato 554 - 2017 Subdirección Científica.
MMA. (2015). Análisis, adaptación y sistematización de estándares para la planificación del manejo en iniciativas de conservación privada y áreas marinas costeras protegidas de múltiples usos. Ministerio del Medio Ambiente, Chile.
Mora, M. F. y Barrera, J. I. (2015). Catálogo de especies invasoras del territorio CAR. Pontificia Universidad Javeriana, Corporación Autónoma Regional de Cundinamarca - CAR.
Morera-Beita, C., Sandoval-Murillo, L. y Alfaro-Alvarado, L. (2021). Evaluación de corredores biológicos en Costa Rica: estructura de paisaje y procesos de conectividad-fragmentación. Revista Geográfica de América Central, 66, 106-132. https://dx.doi.org/10.15359/rgac.66-1.5
Muñoz, J. A. y Rodríguez, I. C. (2024). Invasoras inadvertidas: establecimiento de Cucurbita ficifolia Bouché en relictos de un Bosque Andino disturbado. Botanical Sciences, 102, 369-389. https://dx.doi.org/10.17129/botsci.3426
Norden, N. (2014). Del porqué la regeneración natural es tan importante para la coexistencia de especies en los bosques tropicales. Colombia Forestal, 17(2), 247-261.
Ocampo, K. (2019). Modelo descriptivo de restauración ecológica en zonas afectadas por incendios forestales e invasión de retamo espinoso en los Cerros Orientales de Bogotá. Acta Biológica Colombiana, 24(1), 1-12. http://dx.doi.org/10.15446/abc.v24n1.71953
Ospina, M. Á., Chamorro, S. M., Anaya, C., Echeverri, P. A., Atuesta, C., Zambrano, H., Abud, M., Herrera, C. M., Ciontescu, N., Guevara, O., Zaárrate, D. y Barrero, A. (2020). Guía para la Planificación del Manejo en las áreas protegidas del Sinap Colombia. Minambiente, GEF, BID, WWF Colombia.
Pérez-Martínez, L. V. y Velasco-Linares, P. (2021). Viveros de páramo para la restauración ecológica. Instituto de Investigación de Recursos Biológicos Alexander von Humboldt.
Pérez-Suárez, B. (2023). Composición y diversidad del banco de semillas germinable en un núcleo ecológico urbano. Pérez Arbelaezia, 22(1), 3-27. https://perezarbelaezia.jbb.gov.co/index.php/pa/article/view/174
Reis, A., Bechara, F. y Tres, D. R. (2010). Nucleation in tropical ecological restoration. Scientia Agricola, 67(2), 244-250.
Reis, A. y Tres, D. R. (2007). Recuperación de áreas degradadas: La función de la nucleación. Conferencia: II Simposio Internacional sobre Restauración Ecológica - Cuba.
Rodríguez-Echeverry, J. y Leiton, M. (2021). Pérdida y fragmentación de ecosistemas boscosos nativos y su influencia en la diversidad de hábitats en el hotspot Andes tropicales. Revista Mexicana de Biodiversidad, 92, 1-14. https://doi.org/10.22201/ib.20078706e.2021.92.3449
Rojas-Botero, S., Solorza-Bejarano, J., Kollmann, J. y Teixeira, L. (2020). Nucleation increases understory species and functional diversity in early tropical forest restoration. Ecological Engineering, 158. https://doi.org/10.1016/j.ecoleng.2020.106031
Rojas, C., De la Barrera, F., Munizaga, J. y Pino, J. (2017). Efectos de la urbanización sobre la conectividad ecológica de paisajes metropolitanos. Revista Universitaria de Geografía, 26(2), 155-182.
Sanchún, A., Botero, R., Morera, B. A., Obando, G., Russo, R. O., Scholz, C. y Spinola, M. (2016). Restauración funcional del paisaje rural: manual de técnicas. UICN.
Serrada, H. R. (2003). Regeneración natural: situaciones, concepto, factores y evaluación. Actas de las III Reunión sobre Regeneración Natural - IV Reunión sobre Ordenación de Montes. Cuad. Soc. Esp. Cien. For., 15, 11-15.
Solorza, B. J. (2012). Evaluación de la regeneración de Acacia decurrens, Acacia melanoxylon y Ulex europaeus en áreas en proceso de restauración ecológica. Luna Azul, 34, 66-80.
Solorza, B. J. (2017). Patrón de regeneración de la plántula de Genista monspessulana (L.) L.A.S. Johnson, en dos escenarios de restauración ecológica. Colombia Forestal, 20(2), 131-143.
Van der Hammen, T., Stiles, G. F., Rosselli, L., Chisacá, H. M., Camargo, P. G., Guillot, M. G., Useche, S. Y. y Rivera, O. D. (2008). Protocolo de restauración y rehabilitación ecológica de humedales en centros urbanos. Secretaría Distrital de Ambiente.
Vargas, O. (2007). Guía metodológica para la restauración ecológica del bosque altoandino. Universidad Nacional de Colombia.
Velasco, L., Díaz, M. y Vargas, O. (2007). Los parches de plantas herbáceas colonizadoras de potreros y el crecimiento y supervivencia de especies heliófilas leñosas. En O. Vargas (Ed.), Estrategias para la restauración ecológica del bosque altoandino: El caso de la Reserva Forestal Municipal de Cogua, Cundinamarca (pp. 205-2016). Universidad Nacional de Colombia.
Zahawi, R. A., Holl, K. D., Cole, R. J. y Reid, J. L. (2013). Testing applied nucleation as a strategy to facilitate tropical forest recovery. Journal of Applied Ecology, 50(1), 88-96.
Notas de autor
Información adicional
Para citar este artículo: Pérez, B. (2022). Modelo situacional para la restauración ecológica en un área priorizada para la conectividad en la ciudad de Bogotá. Revista Luna Azul (En Línea), 55, 196‐212. https://doi.org/10.17151/luaz.2022.55.12