Resumo:
Objetivo: avaliar por meio da análise do ‘modelo de negócios’, a estratégia de uma empresa pública de pesquisa agropecuária de criação e lançamento de uma inovação para a cadeia agroindustrial do café.
Método: Trata-se de uma pesquisa qualitativa na qual foi desenvolvido um estudo de caso único do tipo instrumental. Os dados foram coletados por meio de pesquisa bibliográfica e documental e entrevistas em profundidade e analisados com base na técnica de análise de conteúdo temática. O estudo de caso instrumental se mostrou a metodologia mais adequada, uma vez que é utilizado quando um caso particular é examinado para fornecer informações sobre uma questão que pode ser generalizada e utilizada para a compreensão de uma realidade maior
Originalidade/Relevância: O presente estudo desenvolveu um estudo de caso de insucesso aliado às lentes do constructo do modelo de negócios visando levantar questões que restringem a inovação em empresas públicas de pesquisa.
Resultados: Detectou-se dificuldades relacionadas com a incoerência das políticas de fomento à inovação e com a insegurança jurídica, em especial, pelos posicionamentos contraditórios das assessorias jurídicas que inibem um maior engajamento dos pesquisadores em atividades inovativas e em parcerias com as empresas privadas.
Contribuições teóricas/metodológicas: O estudo de caso instrumental desenvolvido, aliado à analise com base no constructo do modelo de negócios, permitiu entender melhor os problemas enfrentados em ambientes públicos de pesquisa no Brasil. Essa análise pode ser aplicada a casos semelhantes, pois a questão da inovação no setor público e as dificuldades de apropriabilidade são comuns a outras empresas.
Palavras-chave:CaféCafé,InovaçãoInovação,Biotecnologia AgrícolaBiotecnologia Agrícola,Modelo de NegóciosModelo de Negócios.
Abstract:
Objective: Our objective was to evaluate, through the analysis of the ‘business model,’ the strategy of a public agricultural research company for the creation and launch of an innovation for the agro-industrial coffee chain.
Method: We developed a single instrumental case study for the qualitative research. For data collection we used bibliographic and documentary research, as well as in-depth interviews and analyzed based on the thematic content analysis technique. The instrumental case study has proved to be the most suitable methodology since it is used when a particular case is examined to provide information on an issue that can be generalized and used to understand a larger reality.
Originality/relevance: In this paper we reexamined an unsuccessful innovation case associated with the lens of the business model theoretical construct. This paper is willing to raise issues that restrict innovation in public research companies.
Results: The paper unveiled difficulties related to the inconsistency of innovation promotion policies and legal uncertainty, in particular, by the contradictory positions of legal advisors, which inhibit researchers from engaging in innovative activities and in partnerships with private companies.
Theoretical/methodological contributions: The instrumental case study developed, together with the analysis based on the construct of the business model, allowed a better understanding of the problems faced in public research environments in Brazil. This analysis can be applied to similar cases, since the issue of innovation in the public sector and the difficulties of appropriateness are common to other companies.
Keywords: Coffee, Innovation, Agricultural Biotechnology, Business Model.
Resumen:
Objetivo del estudio: Evaluar por medio del análisis del 'modelo de negocios', la estrategia de una empresa pública de investigación agropecuaria de creación y lanzamiento de una innovación para la cadena agroindustrial del café.
Metodología/ Enfoque: Se trata de una investigación cualitativa en la que se desarrolló un estudio de caso único del tipo instrumental. Los datos fueron recolectados por medio de investigación bibliográfica, documental y entrevistas en profundidad y analizados con base en la técnica de análisis de contenido temático. El estudio de caso instrumental se mostró la metodología más adecuada, ya que se utiliza cuando un caso particular es examinado para proporcionar información sobre una cuestión que puede ser generalizada y utilizada para la comprensión de una realidad mayor.
Originalidad/ Relevancia: El presente estudio desarrolló un estudio de caso de fracaso aliado a las lentes del constructo del modelo de negocios para plantear cuestiones que restringen la innovación en empresas públicas de investigación.
Resultados: Se han detectado dificultades relacionadas con la incoherencia de las políticas que fomentan a la innovación y con la inseguridad jurídica, en especial, por los posicionamientos contradictorios de las asesorías jurídicas que inhiben un mayor compromiso de los investigadores en actividades innovadoras y en alianzas con las empresas privadas.
Contribuciones teóricas/metodológicas: El estudio de caso instrumental desarrollado, aliado al análisis con base en el constructo del modelo de negocios, permitió entender mejor los problemas enfrentados en ambientes públicos de investigación en Brasil. Este análisis puede aplicarse a casos similares, pues la cuestión de la innovación en el sector público y las dificultades de apropiación son comunes a otras empresas.
Palabras clave: Café, Innovación, Biotecnología Agrícola, Modelo de Negocio.
Artigos Tecnológicos
Modelo de negócios e inovação em uma empresa pública na cadeia agroindustrial do café
BUSINESS MODEL AND INNOVATION AT A PUBLIC COMPANY IN THE AGROINDUSTRIAL COFFEE CHAIN
MODELO DE NEGOCIOS E INNOVACIÓN EN UNA EMPRESA PÚBLICA EN LA CADENA AGROINDUSTRIAL DEL CAFÉ

Recepción: 12 Marzo 2018
Aprobación: 19 Julio 2018
A inovação pode ser definida como a implementação de um produto novo ou significativamente melhorado, um novo processo, ou método de marketing, ou ainda, um novo método organizacional nas práticas de negócios, na organização do local de trabalho ou nas relações externas das empresas (OCDE, 2005; Gault, 2018).
A inovação tecnológica é vista como importante tanto para o setor privado quanto para o setor público (Albuquerque, 2011) e apesar de alguns estudos observarem que no entendimento das instituições públicas de pesquisa (IPPs), o papel descrito por eles mesmos seria o de ator que ajuda a tecnologia a atravessar o vale da morte e preencher a lacuna entre a pesquisa básica e o desenvolvimento, ou entre a academia e o mercado (Intarakumnerd & Goto, 2018), alguns estudos têm ressaltado a dificuldade das instituições públicas (IPs) para obter o sucesso esperado quando se trata de chegar aos estágios finais da inovação (Scholze, & Chamas, 2000).
Quando a inovação está sendo gerada em ambientes públicos de pesquisa ainda existem lacunas que merecem atenção (Freitas, 2017; Suzigan & Albuquerque, 2008; Amorim & Agostinho, 2013; Scholze & Chamas, 2000). De acordo com Demircioglu e Audretsch (2017) apesar do aumento da conscientização de pesquisadores de que a maioria das pesquisas de inovação é desenvolvida para o setor privado, ainda é evidente a lacuna de pesquisas focando as variações com relação à propensão a inovar no setor público.
Ainda seguindo essa linha de raciocínio, o estudo de Velho, Velho e Saénz (2004) apontou o desafio das IPPs de estabelecer ligações efetivas com a indústria de modo a garantir que resultados de pesquisa se tornem produtos viáveis comercialmente. Já a pesquisa desenvolvida por Ribeiro, Salles e Bin (2013), analisou a autonomia e flexibilidade gerencial e organizacional de Institutos Públicos diante das limitações impostas pelo arcabouço legal. Segundo os autores, muitas vezes há alterações jurídicas importantes que não são acompanhadas por alterações gerenciais que levem a eficiência dos processos inovativos.
Além das dificuldades apontadas para se gerar inovação no setor público, vale ressaltar que uma nova ideia pode não se traduzir na garantia do sucesso da inovação, considerando tanto ambientes públicos como e privados de pesquisa (Teece, 2007). Uma ferramenta que tem sido utilizada para auxiliar as empresas no desenvolvimento de novos negócios e produtos, desde seu estágio inicial de concepção até seu lançamento no mercado é o ‘modelo de negócios’ (Osterwalder & Pigneur, 2011). Este constructo tem sido visto como relevante para as empresas que buscam colocar novas ideias no mercado e também para compreender o negócio como um todo (Ladd, 2018).
Nesse sentido, o instrumento do modelo de negócios também tem sido utilizado para auxiliar a empresa na percepção das nuances de um negócio, com seus diversos elementos constituintes como, por exemplo, a definição do produto e dos serviços que complementam a proposta de valor para os consumidores, os parceiros da empresa e como se viabiliza a construção do valor, os canais para se chegar até os consumidores e os mercados-alvo, dentre outros aspectos cruciais para o entendimento do negócio (Keane, Cormican, & Sheahan, 2018).
Se o modelo de negócios é capaz de explicar como o negócio de uma empresa funciona, ele também é capaz de apontar os pontos falhos no desenvolvimento de um novo negócio, podendo ser utilizado como uma ferramenta que auxilia os gestores na análise de uma nova ideia e dos vários aspectos relacionados com o sucesso da inovação (Teece, 2018).
Diante do exposto, o presente trabalho teve como objetivo principal avaliar por meio da análise do ‘modelo de negócios’, a estratégia de uma empresa pública de pesquisa agropecuária de criação e lançamento de uma inovação para a cadeia agroindustrial do café. Por meio de uma pesquisa qualitativa, foi desenvolvido um estudo de caso único de uma tecnologia descoberta em uma empresa pública. Com o presente estudo pretende-se tanto contribuir no sentido de levantar os problemas enfrentados na geração de inovação em ambientes públicos de pesquisa quanto aliar essa discussão à visualização de negócios inovadores por meio das lentes do constructo do modelo de negócios.
Este estudo está estruturado em cinco tópicos principais, além desta introdução. O tópico a seguir aborda temas-chave para a compreensão da pesquisa como, inovação, modelo de negócios e apropriabilidade, e também problemas enfrentados nos ambientes públicos de pesquisa na busca pela inovação. O terceiro tópico tratou da metodologia utilizada para a realização da pesquisa. No quarto tópico foram apresentados os resultados e no tópico de número cinco, a discussão do estudo. No tópico de número seis estão expostas as considerações finais.
2.1 Inovação, Modelo De Negócios e Apropriabilidade
Tendo em vista que na agricultura é extremamente relevante o desenvolvimento de produtos com atributos de sustentabilidade ambiental, as inovações provenientes de novas tecnologias, como é o caso dos produtos de origem natural, podem obter o sucesso de mercado que o inovador almeja. Lembrando que para que uma inovação obtenha sucesso, não basta que ela se origine de uma boa ideia que pode ser comercializada, mas é preciso que um modelo de negócios adequado transforme a nova ideia em valor, não só para os consumidores, mas também para a empresa inovadora (Teece, 2007). Além disso, para o sucesso de uma inovação é preciso que uma nova ideia tenha em seu redor um arcabouço institucional (regime de proteção intelectual e de apropriabilidade) que garanta que o inovador se aproprie de parte do valor gerado com a inovação (Teece, 2007).
Um modo de se perceber o sentido de uma inovação é a compreensão de que nela estão envolvidos o conhecimento e a criatividade e, além disso, é imprescindível que na inovação tecnológica se constate a existência da utilidade social e a possibilidade do produto resultante da nova ideia ser comercializável (Fortuin, 2006; Luqmani, Leach, & Jesson, 2017; Luoa, Guob, & Jiac, 2017). Nos debates sobre inovação, Chesbrough e Rosenbloom (2002) explicaram que para uma inovação ser comercializada e obter sucesso, é preciso que o ‘modelo de negócios’ faça a ponte entre a nova ideia ou tecnologia e o mercado ou o valor comercial.
A proposição do modelo de negócios está ligada à era das tecnologias de informação que, segundo Osterwalder (2004), reduziu custos de transação e de coordenação, permitindo que empresas se beneficiassem da criação conjunta de valor e da formação de redes de canais múltiplos de distribuição. Nesse contexto, o modelo de negócios pode ser percebido como um instrumento para facilitar a compreensão e a comunicação da lógica de criação de valor de uma organização interna e externamente (Osterwalder, 2004).
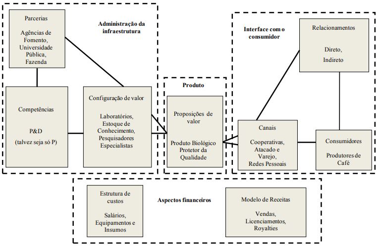
Osterwalder (2004) desenvolveu e propôs um modelo conceitual que ele chamou de ontologia de modelo de negócios, visando auxiliar empresas na descrição e no entendimento de seus modelos de negócios (Figura 1). Algum tempo depois esse modelo recebeu o nome de ‘canvas de modelo de negócios’ (Osterwalder & Pigneur, 2011). Como é possível observar na Figura 1, de acordo com Osterwalder (2004), um modelo de negócios é composto por quatro elementos que derivam nove blocos inter-relacionados: 1- produto: proposições de valor; 2- interface com o consumidor: consumidores-alvo; canais de distribuição; e relacionamentos; 3- administração da infraestrutura: configuração de valor; competências essenciais; e parcerias; e 4- aspectos financeiros: estrutura de custos e modelo de recebimento de receitas. Por meio desses componentes e suas relações, os autores explicam que é possível compreender todos os aspectos principais de um negócio gerado a partir de uma inovação, seu funcionamento, bem como a criação de valor para os consumidores, stakeholders e empresa.

As funções do modelo de negócios, de acordo com Osterwalder e Pigneur (2011), podem ser elencadas da seguinte forma: i) identificar os segmentos de clientes; ii) articular a proposição de valor através das ofertas de produtos e serviços baseadas na nova tecnologia; iii) configurar a estrutura da cadeia de valor da empresa necessária para criar e distribuir produtos e serviços; iv) determinar os mecanismos de geração de receitas para a empresa; v) computar os custos de estrutura e as margens para produzir a oferta; vi) descrever a posição da empresa dentro da rede de valor e seu relacionamento com fornecedores e clientes; e vii) possibilitar a construção de cenários de apropriação de valor oriundos da atividades de P&D e também a definição da estratégia de inovação, considerando-se um cenário de referência.
Uma das questões chave nos debates sobre o sucesso de uma inovação é a apropriação dos ganhos advindos da atividade inovadora e um dos principais papéis que um modelo de negócios deve cumprir é auxiliar na apropriação de parte do valor gerado com a inovação (Osterwalder, 2004; Teece, 2007).
A apropriação dos ganhos advindos dos novos conhecimentos tem sido visto como cada vez mais relevante para as organizações que desenvolvem P&D e as políticas públicas relacionadas podem se constituir em incentivo ou não para a geração de inovações. Tal questão permite identificar a condição de uma empresa no tocante ao regime de apropriabilidade de um determinado ativo de conhecimento. Levando-se em conta os critérios de proteção legal e de replicabilidade do conhecimento, pode-se inferir se o regime de apropiabilidade é fraco, moderado ou forte (Teece, 1996). As estratégias de apropriabilidade são adotadas buscando garantir retorno dos investimentos realizados no desenvolvimento de novos conhecimentos ou produtos.
Como explicou Hurmelinna-Laukkanen et al. (2008), inovar na atualidade não é suficiente, mas sim a proteção dos recursos intangíveis e as estratégias com relação à apropriação. Apesar do enfoque crescente de diversos aspectos relacionados à inovação, no Brasil a questão da apropriabilidade não tem sido abordada com tanta frenquência (Carvalho, 1997; Fuentes & Tavares, 2008). Dosi (2006, p: 129) define apropriabilidade por uma empresa inovadora ou por um país como o grau de controle que o inovador possui sobre os resultados econômicos de uma mudança técnica.
O trabalho de Teece (2007) contribuiu para o tema da apropriabilidade. O autor procurou explicar os fatores que determinam quem ganha com a inovação. Observou que o inovador nem sempre consegue se apropriar dos lucros gerados com a inovação. A explicação para tal problema se encontra na presença dos três blocos de fatores fundamentais: os regimes de apropriabilidade, o paradigma do design dominante e o acesso aos ativos ou competências complementares.
O regime de apropriabilidade é especialmente relevante porque se refere aos fatores ambientais, excluindo a estrutura do mercado e a firma, que governam a habilidade do inovador de capturar os lucros gerados por uma inovação. As dimensões mais importantes de tal regime são a natureza da tecnologia (que é o grau em que o conhecimento de uma inovação é tácito ou codificável) e a eficácia dos mecanismos legais de proteção à inovação. Esse regime pode ser caracterizado como mais forte (o conhecimento é tácito e/ou a proteção legal é eficaz) ou mais fraco (o conhecimento é codificável e/ou os mecanismos legais não são eficazes).
Uma questão que ainda deve ser considerada importante quando se pretende avaliar os fatores que influenciam no sucesso ou insucesso da inovação são os sistemas nacionais de inovação (Bonacelli, Fuck, & Castro, 2015). Segundo Bonacelli, Fuck e Castro (2015), o caráter sistêmico do processo de inovação, caracterizado pela articulação entre diferentes instituições e atores, é uma concepção cada vez mais aceita para captar a complexidade do processo inovador. Tal abordagem, de cunho evolucionista e neo-schumpeteriano, propôs, há alguns anos, o conceito de sistemas de inovação (SI) para analisar não apenas o seu caráter sistêmico, mas também a importância das políticas públicas para a orientação, suporte (legal e financeiro) e até mesmo para a governança e implementação das atividades de pesquisa e desenvolvimento (P&D), entre outras atividades, que podem levar à inovação.
Segundo os pesquisadores, o elemento central dos estudos com esse enfoque são as instituições, sua existência, seu papel, a relação entre várias delas no interior de um país e sua capacidade de gerar, fomentar, absorver, transferir, explorar tecnologias e conhecimento, entre outros aspectos.
2.2 Inovação no Setor Público
A inovação é por si só um desafio na era do conhecimento e enfrenta um ambiente de intensa competitividade. Nas últimas décadas há no Brasil iniciativas de políticas públicas em promover a pesquisa e a inovação no meio empresarial. No entanto, os resultados nem sempre são satisfatórios. Na literatura das áreas da administração pública e da gestão de inovação é possível identificar três blocos de lacunas que dificultam o surgimento e a disponibilização de inovações no ambiente público de pesquisa: lacunas histórico-culturais, lacunas intrínsecas ao setor público e lacunas extrínsecas – relativas ao comportamento do setor empresarial.
Com relação à primeira lacuna que pode ser identificada na literatura, trata-se da lacuna histórico-cultural que afeta a inovação no ambiente público de pesquisa e refere-se a um aspecto histórico que pode ter moldado uma cultura de não inovação no ambiente empresarial brasileiro, o fato de não ter ocorrido no Brasil a evolução conjunta do Estado, da Sociedade e da Ciência, como ocorreu em países mais avançados, possibilitando a percepção da relevância da interação entre esses três fatores e a compreensão de que a produção da ciência e da tecnologia precisa suprir a demanda dos outros dois: Estado e Sociedade. Nos países avançados, tal fato propiciou o surgimento de um ciclo virtuoso de geração e utilização do conhecimento gerado (Albuquerque, Bonacelli, & Weigel, 2010).
O caráter tardio do processo de industrialização brasileiro aliado ao caráter tardio da criação das instituições de ensino e pesquisa é uma das razões principais para explicar a deficiente interação entre instituições de pesquisa e empresas no Brasil (Suzigan & Albuquerque, 2008). Neste sentido Velho et al. (2004) afirmam que o processo histórico da industrialização brasileira não exigiu vinculação forte com o mercado, uma vez que o estado dirigista promoveu a implantação da indústria pesada apoiado pela compra de tecnologia do exterior, desestimulando a demanda de atividades de P&D locais. Desse modo, as IPs resumiram sua atuação a adaptar tecnologias importadas às características específicas de nossa economia.
A visão de curto prazo que levou à escolha do caminho mais fácil para o desenvolvimento industrial aliava a atração de empresas multinacionais (EMNs) e de reserva de mercado para as empresas domésticas e a continuidade dessa política ao longo do tempo não favoreceu o estabelecimento de uma relação de reciprocidade entre os setores produtivos e o científico, contribuindo para o baixo desempenho dos sistemas educacional, científico e tecnológico brasileiros (Erber, 1992; Sant’Anna, 1978).
Em um período mais recente, Scholze e Chamas (2000) afirmam que números modestos de pedidos de patentes por parte de universidades e institutos de pesquisa atestam a baixa cultura de proteção da propriedade intelectual entre os pesquisadores no Brasil, entre os quais prevalece o entendimento de que o novo conhecimento deve ser disponibilizado e publicado o mais rapidamente possível. Depreende-se que o contexto histórico-cultural brevemente narrado contribuiu para que o desenvolvimento de pesquisa e inovação na empresa e nos IPPs seja hoje ainda incipiente. Cézar (2009) afirma que 27% dos pesquisadores brasileiros atuam nas empresas, enquanto 65% trabalham nas universidades. A título de exemplo, nos EUA 80% dos pesquisadores atuam nas empresas em busca de inovações. A empresa é o local onde a inovação se transforma em riqueza e, segundo a autora, é fundamental promover o acesso das empresas às tecnologias desenvolvidas nas universidades.
Observando o segundo bloco de lacunas, os fatores intrínsecos vivenciados pelos ambientes públicos de pesquisa no Brasil, o primeiro deles e talvez o mais importante, se relaciona com os limites jurídicos. Segundo Ribeiro, Salles e Bin (2015), desde o final dos anos 70 e início dos anos 80 já se levantavam vozes alertando para as dificuldades impostas pelo modelo jurídico e a necessidade de se buscar maior autonomia e flexibilidade para os organismos públicos de pesquisa (Alves, 1985; Albuquerque, 2005).
Um levantamento realizado a partir de dados da Receita Federal mostra que dentre as três categorias de natureza jurídica – administração pública, entidades empresariais e entidades sem fins lucrativos – há 17 tipos diferentes de estatutos jurídicos adotados com diferentes graus de autonomia de gestão (CGEE, 2010). Das 200 instituições contidas nos bancos de dados da Receita, 47% eram órgãos da administração direta, implicando que os estatutos jurídicos mais rígidos afetam um grande número de instituições de pesquisa (CGEE, 2010).
Os IPPs enfrentam restrições efetivas em suas ações em decorrência dos aspectos jurídicos restritivos, especialmente no que se refere à manutenção e ampliação de recursos humanos e na gestão orçamentária e financeira. Tais restrições, aliadas às restrições orçamentárias e fiscais do governo federal, resultam em dificuldades reais para a gestão adequada dos IPPs, principalmente no que concerne à gestão de recursos humanos. Tendo em vista essas dificuldades e o ambiente de pesquisa, cada vez mais competitivo, onde novos atores poderão operar com custos de transação menores, são necessários regimes jurídicos alternativos sob pena de comprometer a competitividade das IPPs (Ribeiro, Salles, & Bin, 2015).
Outro fator intrínseco diz respeito à natureza da atividade de pesquisa que se consubstancia na geração de novas ideias, informações e conhecimentos. Há imensa dificuldade em se fazer previsões ou até avaliar o trabalho dos pesquisadores, exceto no ex-post, ao se contemplar o trabalho já realizado. Considerando a complexidade da questão, é desafiador exercer liderança efetiva dentre os pesquisadores com o intuito de mantê-los atuantes, motivados e criativos. Deste quadro, por vezes, resulta uma relação conflituosa entre gestores e pesquisadores nas IPPs (Sapienza, 2004).
Alguns problemas e limitações vivenciados pelo pesquisador em sua carreira são citados por autores como Albuquerque (2005), Scholze e Chamas (2000), Markovitch (1978), Araoz (1996), dentro outros, o isolamento de pesquisadores e o pouco foco nos seus mercados, desconhecimento da demanda e falta de ‘cultura’ de satisfação dos clientes, ausência de cultura de cooperação técnica internacional, rigidez administrativa e política salarial inadequada, insucesso na comercialização dos resultados da P&D, despreparo em vincular suas atividades com a situação do mercado competitivo, baixa cultura de proteção da propriedade intelectual.
No que tangencia os recursos humanos, Salles e Bonacelli (2010) e Ribeiro (2006) apontam o que consideram as principais questões enfrentadas pelos IPPs nas últimas décadas, dentre elas citam especificamente: a) dificuldade de contratação de novos pesquisadores, devido ao quadro regulamentar brasileiro; b) mecanismos inadequados de compensação; c) falta de estímulo para melhorar as qualificações acadêmicas; d) educação e treinamento fornecido apenas para promover carreira e salários que não estão de acordo com estratégia institucional; e) falta de perspectivas de carreira (promoções voltadas ao desempenho, recompensas, etc.); f) perspectivas insuficientes de promoção devido a um sistema de avaliação que não reflete o novo ambiente para o fomento da inovação.
Há incentivos à carreira que contribuem para o agravamento desse quadro como é o caso das publicações que são valorizadas em detrimento de atividades ou estudos de maior impacto. Segundo Rauen (2016) esses mecanismos de incentivo distorcidos criam empecilhos à valorização das pesquisas mais ousadas e impactantes e não promove o engajamento de professores e centros de pesquisa em projetos inovadores com o mercado e com a sociedade civil, constituindo medidas nocivas ao desenvolvimento da P&D.
Segundo Sapienza (2004) um importante desafio para a gestão dos IPPs seria alcançar um ponto de equilíbrio entre a liberdade, ambiguidades e peculiaridades da carreira – os desafios para promover a criatividade, dentro dos prazos e dos custos para atender objetivos comerciais.
Além dessas questões que ajudam a entender o distanciamento das empresas, os pesquisadores públicos que se engajam em atividades e em parcerias com empresas são alvos de insegurança jurídica em momentos cruciais, muitas vezes quando os resultados da pesquisa estão se concretizando. Considerando que no setor público brasileiro prevalece a legalidade estrita, em situações de dúvidas ou incertezas, os gestores públicos demandam pareceres jurídicos de consultores federais, o que normalmente demanda mais tempo. Há possibilidade de interpretações distintas entre diferentes consultores (Rauen, 2016). Tal insegurança relacionada à gestão da inovação, muitas vezes, leva o gestor a não se envolver em atividades de parceira, frustrando o pesquisador público e comprometendo futuras parcerias.
Outro aspecto das lacunas intrínsecas aponta para o problema da descontinuidade e sinais incertos emitidos pelas políticas públicas. Neste sentido, duas iniciativas governamentais foram analisadas, o Programa para Apoiar a Capacitação Tecnológica e Industrial (PACTI) e o Programa para Apoiar a Capacitação Tecnológica para a Agricultura (PDTA) (Velho et al., 2004). O PACTI tinha como objetivo principal promover o elo entre empresas e o setor público de pesquisa e também estimular as empresas a investirem em P&D. O programa, ainda que bem formatado, apresentou vários problemas em sua implementação.
A falta de recursos e mudanças de regras no meio do jogo, por si só são comprometedoras para empresas que optam por parcerias com os IPPs e se responsabilizam por parte dos recursos para o desenvolvimento da inovação. Dentre as razões apontadas pelos autores dos programas PACTI e PDTA não terem sido capazes de atrair as empresas para fazer P&D, está a aprovação de uma nova lei (Lei 9532 de 10/12/97) que alterou os incentivos fiscais previstos anteriormente. A redução do incentivo fiscal caiu de 50% para até 10%, impactando assim todos os projetos aprovados. A mesma medida também afetou a dedução do imposto de renda de um teto de 8% para 4%, o que praticamente encerrou o programa que, a partir de então, não recebeu nenhuma nova proposta (Velho, et al. 2004).
A necessidade de uma política transparente e de longo prazo é imprescindível para o desenvolvimento dos IPPs. Salles e Bonacelli (2005) corroboram tal necessidade e afirmam que as políticas implementadas se caracterizam por serem fragmentadas e genéricas e, desta forma, desconsideram o grande potencial do aparato de P&D e de serviços tão relevantes para o futuro do país.
As lacunas extrínsecas referem-se ao ambiente onde as empresam atuam, com maior ênfase para o cenário econômico, uma vez que este é o palco de atuação do setor produtivo. Segundo Erber (2000) as empresas são organizações que visam o lucro. Empregam seus ativos com esta finalidade. Os investimentos em P&D fazem parte do portifólio de projetos da empresa. Há um nível mínimo de investimentos em P&D se não realizado implicará na saída da firma do mercado. Já o teto de gastos da empresa está atrelado ao seu tamanho e a capacidade de obter crédito de terceiros. No entanto, há fatores do contexto macroeconômico e político com maior relevância para determinar o teto de gastos em P&D e são eles o baixo crescimento da economia e a instabilidade e vulnerabilidade externa. Essas condições atuam contrariamente à realização de investimentos de prazo mais longo de maturação e incerteza que caracterizam esses investimentos (Erber, 2000).
O período da criação do Ministério da Ciência e Tecnologia coincide com forte instabilidade macroeconômica, inflação em descontrole, taxas de juros muito elevadas e desequilíbrio nas contas externas. Num cenário como este, o aporte de recursos públicos em apoio a P&D nas empresas pode significar meramente uma redução dos custos de se buscar inovações. Segundo Erber (2000), por maiores que sejam tais incentivos, eles não reduzem as incertezas de se fazer P&D localmente, e assim é em todo o mundo. Velho et al. (2004) corrobora este entendimento ao afirmar que um ambiente encorajador com políticas macroeconômicas e comerciais favoráveis são necessárias para que as empresas invistam em P&D.
3.1 Tipo de Pesquisa
Esta é uma pesquisa qualitativa (Godoy, 1995), fundamentada em referências bibliográficas, documentais e em entrevistas em profundidade, utilizando roteiro semi-estruturado com indivíduos selecionados devido a sua relevância para o entendimento do objeto de estudo. Foi desenvolvido um estudo de caso único de uma tecnologia descoberta em uma empresa pública de pesquisa com um alto potencial para ser uma inovação de sucesso na cadeia agroindustrial do café. O estudo de caso é um estudo no qual um caso (estudo de caso único) em seu contexto real é selecionado e as respostas obtidas desse caso são analisadas qualitativamente (Dul & Hak, 2008).
De acordo com Stake (1994) o nome estudo de caso é enfatizado porque chama atenção para o que pode ser aprendido especialmente com um caso que é único. O pesquisador explica que o estudo de caso melhora o entendimento à medida que procura respostas para questões de pesquisa. Para Stake (1994) um estudo de caso é tanto um processo de investigação sobre o caso quanto o produto dessa investigação.
Stake (1994) explicou os casos únicos como sendo de dois tipos: intrínsecos e instrumentais. O autor chamou um estudo de ‘estudo de caso intrínseco’ quando o estudo é desenvolvido para melhorar a compreensão de um caso particular. Ele explicou que esse tipo de estudo de caso não é realizado principalmente porque o caso representa outros casos, mas porque esse caso em si é de interesse.
Já o estudo de caso instrumental é utilizado quando um caso particular é examinado principalmente para fornecer informações sobre uma questão ou para traçar uma generalização. No estudo de caso instrumental o caso é de interesse secundário, desempenha um papel de apoio, e facilita a nossa compreensão de outra coisa. O caso ainda é analisado em profundidade, seu contexto examinado e detalhado, mas tudo porque isso ajuda a perseguir uma questão que pode ser generalizada e utilizada para a compreensão de uma realidade maior, como é o caso do presente estudo.
No caso da presente pesquisa o estudo de caso instrumental se mostrou a metodologia mais adequada, uma vez que os objetivos se relacionam com a avaliação, por meio das lentes do modelo de negócios, de uma tecnologia desenvolvida por uma empresa pública de pesquisa com um alto potencial inovador como pano de fundo para discutir a situação da inovação no ambiente público de pesquisa no Brasil.
Além disso, compartilha-se o entendimento de Gummesson (2014) de que os estudos de caso são fonte importante de conhecimento na pesquisa acadêmica. O autor além de propor a substituição do termo ‘estudo de caso’ por ‘teoria de caso’ também buscou explicar os propósitos da teoria de caso como sendo, por exemplo, a generalização, ou a utilização dos achados para auxiliar casos semelhantes.
De acordo com Gummesson (2014), um único caso pode gerar uma teoria substantiva para entender melhor uma situação específica. Essa teoria pode ser aplicada a casos semelhantes ao caso pesquisado – o que se aproxima do propósito do presente estudo – pois a questão da inovação advinda do setor público e as dificuldades de apropriabilidade são comuns a outras empresas que desenvolvem inovação.
3.2 Coleta e Interpretação dos Dados
Para a fase de coleta de dados foram realizadas cinco entrevistas com cinco pessoas distintas: duas entrevistas com a pesquisadora responsável pela descoberta da ação benéfica de um fungo bioprotetor; uma entrevista com um professor e pesquisador especialista em qualidade do café, com curso de provador de café, mestre em torra e várias participações em comissões organizadoras de concursos de qualidade do café no interior de Minas Gerais e São Paulo; uma entrevista com o atual diretor financeiro da empresa pública que já ocupou a diretoria técnica da empresa no passado; e uma entrevista coletiva com a pesquisadora e duas bolsistas que trabalham na empresa nos cargos de administradora e bióloga responsável pelo laboratório da empresa.
O tratamento dos dados foi guiado pela proposta de ontologia de modelo de negócios de Osterwalder (2004) (Figura 1), também conhecida como ‘canvas de modelo de negócios’ (Osterwalder, & Pigneur, 2011) e se deu por meio da análise de conteúdo (Bardin, 1977). A análise de conteúdo, segundo Minayo (2000), parte de uma literatura de primeiro plano para atingir um nível de significado mais aprofundado, ultrapassando os significados manifestos. A técnica de análise de conteúdo utilizada foi a técnica de análise temática (Minayo, 2000) onde as falas dos entrevistados são encaixadas de acordo com o entendimento dos pesquisadores dentro de categorias (temas) que vão surgindo ao longo das análises. Deste modo, o critério de categorização adotado foi o semântico e não se estabeleceu previamente um sistema de categorias, mas estas surgiram resultando da classificação analógica e progressiva dos elementos. Para Bardin (1977, pg 119) esse é o procedimento por “milha” em que o título conceitual de cada categoria é definido somente ao final da operação.
As entrevistas foram realizadas nos meses de fevereiro e março de 2017 e duraram de 50 a 90 minutos cada uma. Essas entrevistas foram gravadas e transcritas. Para analisar os dados coletados foram desenvolvidas categorias de análise que ajudaram a resumir e interpretar as falas dos entrevistados. O quadro 1 apresenta as categorias que foram desenvolvidas e permitiram interpretar os dados e algumas das falas de entrevistados englobadas nas categorias desenvolvidas.

4.1 O Caso em Estudo
O caso em estudo é relativo às organizações envolvidas de forma direta no desenvolvimento de um produto inovador, sendo uma empresa pública estadual, uma universidade pública federal e uma startup. No portfólio de parceiros, houve a participação de agências de fomento à pesquisa, tanto da esfera federal quanto da estadual. O marco inicial de aproximação entre elas se deu no âmbito de um programa criado pelo governo estadual com o objetivo de incentivar a inovação e servir de instrumento para transformação de projetos de pesquisa aplicada em inovações tecnológicas e estimular o desenvolvimento da cultura da inovação nas universidades.
O contexto do caso envolve a questão da produção de café em ambientes tropicais mais úmidos que sofre maturação desuniforme dos grãos, fator que prejudica a qualidade da bebida final. Aliado a este fato, o clima úmido potencializa fermentações indesejadas que são agravadas pelo manejo inadequado no pós-colheita. Desses processos resultam consideráveis perdas econômicas, visto que a remuneração do café ocorre em função da qualidade da bebida.
De acordo com Angélico (2012), há atuação de micro-organismos durante todas as etapas do processamento do café sendo na maioria das vezes prejudicial à bebida. No entanto, a influência benéfica de micro-organismos na qualidade do café é objeto de pesquisas com o fungo do gênero Cladosporium, tido como um importante agente biológico associado a bebidas de boa qualidade. De acordo com Angélico (2012), tais descobertas na área da biotecnologia constataram a ação benéfica do micro-organismo em preservar a qualidade do grão de café, atuando como um inibidor do desenvolvimento de outros agentes biológicos maléficos.
Considerando como relevante o desenvolvimento de produtos com característica de sustentabilidade ambiental, as inovações tecnológicas baseadas em produtos de origem natural podem alcançar o sucesso de mercado que o inovador deseja e que a sociedade demanda (Quadro 1). Desta forma, a inovação biotecnológica do caso em estudo é derivada da ação benéfica do fungo Cladosporium que apresenta potencial de agregar qualidade e valor aos cafés produzidos sob sua influência. As organizações se associaram para desenvolver e disponibilizar ao mercado a inovação sob a forma de um produto biotecnológico para ser utilizado nas lavouras de café.
4.1.1 Empresa Pública de Pesquisa
A pesquisa foi desenvolvida em uma empresa pública de direito privado que é responsável pela execução da pesquisa agropecuária visando a geração de conhecimento e tecnologia. Esta organização conta atualmente com 26 unidades experimentais, 3 núcleos tecnológicos e um instituto de laticínios que é pioneiro na América latina. Fundada em 1974, está presente em todas as regiões do estado de Minas Geais e desenvolve parcerias com universidades, tais como, Universidade Federal de Viçosa (UFV), de Lavras (UFLA) e de Minas Gerais (UFMG). A empresa possui 180 pesquisadores especialistas e mais de 900 funcionários.
Por meio de parcerias com organizações públicas e privadas, desenvolve pesquisas que contemplam grandes áreas do setor agropecuário, como a Agroenergia, Aquicultura, Cafeicultura, Floricultura, Fruticultura, Grandes Culturas, Olericultura, Pesquisa em Bovinos, Processamento Agroindustrial, Silvicultura e Meio Ambiente. Possui mais de 45 cultivares lançados de café, trigo, arroz, feijão, oliveira e outros.
4.1.2 O Produto Inovador
Este estudo tem seu foco no produto – o ‘bioprotetor’ – que foi desenvolvido por uma pesquisadora de uma empresa pública de pesquisa com alto potencial de se tornar uma inovação de sucesso na cadeia agroindustrial do café. Esse produto, denominado bioprotetor, é um produto biotecnológico oriundo de um microorganismo cuja presença está relacionada à inibição da atuação de organismos cujas atividades são prejudiciais à qualidade da bebida do café.
O apontamento de que processos fermentativos durante a produção do café poderiam levar a deterioração da qualidade do grão datam da década de 40 conforme (Cortez, 1996). O prejuízo ocorreria pela presença de microorganismos associados às condições naturais como temperatura, umidade e arejamento nas fases de secagem e armazenamento, resultando na queda da qualidade da bebida. Deve-se ressaltar que a qualidade da bebida é fator determinante do preço recebido pelo cafeicultor no momento da comercialização. A pesquisadora entrevistada no presente estudo descreveu da seguinte forma o benefício ou utilidade do produto:
“O bioprotetor apresenta ação antibiótica em favor dos frutos, uma vez que ele hiperparasita os demais microrganismos que atacam o carpo e o danificam, comprometendo a formação e a qualidade dos grãos”.
Na atualidade há o reconhecimento e a valorização de cafés de melhor bebida que recebem a denominação de especiais. Assim, o produto além de estar associado à obtenção de cafés de melhor qualidade, possui atributos de sustentabilidade conforme a fala a seguir da pesquisadora:
“Além de melhor paladar, o café cultivado com o bioprotetor, em lugar de fitossanitários, adquire características mais saudáveis. ”
Outro entrevistado, o especialista na qualidade do café, quando indagado se o produto representaria um diferencial importante em regiões com condições naturais adversas à produção de café de qualidade, trouxe a seguinte consideração:
“Acredito que sim, a gente acompanha algumas fazendas a beira da represa, por exemplo, que têm problemas seríssimos, e aí até independe da condição climática, problemas seríssimos de fermentações acontecendo no pé por problemas de fungo. Todos os cafés de baixada, abaixo de 600 metros, em fundos de vales, a umidade é alta, a gente vê uma quantidade maior de cafés riados por questões de fermentação acontecendo. Então, todas essas regiões de alta umidade, perto de rios, perto de represas ou que estanca umidade durante a fase de maturação, eu acho que são muito viáveis. ”
4.2 O Arranjo Organizacional para o Desenvolvimento da Inovação
No intuito de esclarecer o cenário cooperativo da rede de valor envolvida, foi elaborada a seguinte figura esquemática (figura 2). A organização 1 (Org1) é a empresa pública de pesquisa agropecuária à qual pertence a pesquisadora, autora da inovação, (que isolou o microorganismo e demonstrou sua ação protetora da qualidade do café). A organização 2 (Org2) é a universidade pública escolhida para acolher o programa estadual para estimular a aplicação de inovações tecnológicas. A organização 3 (Org3) é a startup criada no âmbito do programa com o propósito de levar a inovação da qualidade do café ao mercado na forma de um produto vendável.

As agências financiadoras (Ag1, Ag2, AgN...) são de origem estadual e federal. As linhas cheias representam fluxos de recurso direcionados à startup que podem ser exemplificados como o know-how do pesquisador, o estoque de conhecimento e o terreno para a construção da primeira sede da Org3, a biofábrica. Essa biofábrica consiste de um prédio de aproximadamente 70 metros quadrados onde trabalham três funcionários. Abriga laboratórios com diversos equipamentos especializados, almoxarifado e sala administrativa.
A seta pontilhada representa fluxos financeiros que foram direcionados às organizações por ocasião das pesquisas iniciais que levaram ao isolamento e identificação do micro-organismo que gerou o produto inovador e, posteriormente, direcionados à startup para o início de suas atividades no processo de incubação. Tais recursos foram direcionados a compra de equipamentos laboratoriais, bolsas de pesquisadores, materiais de consumo e outras despesas inerentes à investigação científica. Cabe ressaltar que houve aporte de recursos para o desenvolvimento do plano de negócios e apoio direto da agência de fomento estadual para a formulação do pedido de proteção intelectual.
O arranjo organizacional do presente caso (Fig. 2) é típico e representativo de Sistema Nacional de Inovação e segundo Bonacelli, Fuck e Castro (2015), e é importante ser considerado quando se pretende avaliar os fatores que influenciam no sucesso ou insucesso da inovação. Segundo os autores, o caráter sistêmico do processo de inovação, caracterizado pela articulação entre diferentes instituições e atores, é uma concepção cada vez mais aceita para captar a complexidade do processo inovador e é útil para analisar não apenas seu caráter sistêmico mas também a importância das políticas públicas para a orientação, suporte (legal e financeiro) e até mesmo para a governança e implementação das atividades de pesquisa e desenvolvimento (P&D), entre outras atividades, que podem levar à inovação.
4.3 Um Modelo de Negócios para o Produto Inovador
Os resultados iniciais serão expostos utilizando a figura da ontologia de modelo de negócios, desenvolvida por Osterwalder (2004), também conhecida como ‘modelo de negócios’ (Osterwalder, & Pigneur, 2011). A exposição que se segue é percebida como a configuração inicial vislumbrada pela pesquisadora que descobriu o novo uso do microorganismo, conforme se visualiza na figura 3.

Tendo em vista que a pesquisadora pertence aos quadros da empresa pública, e que a agência de fomento estadual patrocinou o programa do governo estadual, entende-se que há um papel preponderante da agência de fomento pertencente ao Estado federativo. Não obstante, pelo menos mais duas agências de fomento federal aportaram recursos financeiros no desenvolvimento do produto. Portanto, o quadro relativo às parcerias, localizado acima e a esquerda da figura 3 expõe, sem detalhar, as participações dessas fontes de financiamento à pesquisa precursora do produto biológico. Segundo a pesquisadora entrevistada, uma empresa rural produtora de café, uma fazenda, deu importante apoio na fase de estudos e testes preliminares.
A universidade pública, além de abrigar em seu campus a empresa pública, foi escolhida para capitanear o programa de incentivo à inovação. Assim, foi lançado um edital para a submissão de projetos cujas tecnologias possuíam potencial para aplicação. Foram submetidos 64 projetos, dentre os quais 20 foram selecionados. Inicialmente, um professor da universidade era parceiro no projeto de incubação.
4.4 Problemas Enfrentados e Cenário Atual
Após os trâmites nos setores jurídicos, houve posicionamento contrário à participação de professores em uma startup conforme a fala da pesquisadora entrevistada:
“O que atrapalhou é que foi feito um contrato de transferência e na empresa havia a participação de um professor da universidade. Ficou tramitando por dois anos, rodando para estabelecer as taxas e depois de dois anos eles falaram que tem um princípio de moralidade que não permite um professor participar. Aí o professor tinha que sair da empresa, tinha que fazer uma nova sociedade e aí a empresa foi embora.”
Verifica-se neste episódio, segundo Rauen (2016), a prevalência no setor público do entendimento da observância da legalidade estrita que quando aliada a possibilidade de interpretações distintas de diferentes consultores federais e ou estaduais a respeito de um mesmo aspecto da lei geram insegurança jurídica. Tais circunstâncias, além de prolongarem no tempo os processos, levam os gestores a não se envolverem em parcerias.
A empresa citada refere-se à uma empresa privada já estabelecida que se interessou pela tecnologia e se dispunha a participar do processo de desenvolvimento do produto, arcando com custos do processo de registro do produto e, em contrapartida, iria comercializar o produto. Portanto consideramos que esta empresa não chegou a se tornar parceira e teriam desistido da possível associação pela demora e excessiva burocracia. Pode-se perceber um antagonismo claro nos propósitos da criação do programa de incentivo a inovação e a postura de autoridades legais da universidade. Neste sentido, Salles e Bonacelli (2005) afirmavam que as políticas para o setor são fragmentadas e genéricas, o que, no caso em estudo permitiu posturas antagônicas entre os pesquisadores inovadores e o setor jurídico. Novamente recorremos à fala da própria pesquisadora sobre essa problemática:
“Existe uma ala ainda nas universidades, instituições de pesquisa, que está em cargos estratégicos que são extremamente conservadores com relação a isso... Acham que é imoral um funcionário público almejar ganhos advindos do trabalho que ele já faz.”
Cabe ressaltar que o artigo 13º da Lei Federal Nº 10.973 de 02 de dezembro de 2004, vigente no período dos fatos ocorridos, prevê a possibilidade de ganhos financeiros ao pesquisador, ainda que no caráter de servidor público, conforme a redação a seguir:
Art. 13: “É assegurada ao criador participação mínima de 5% (cinco por cento) e máxima de 1/3 (um terço) nos ganhos econômicos, auferidos pela ICT, resultantes de contratos de transferência de tecnologia e de licenciamento para outorga de direito de uso ou de exploração de criação protegida da qual tenha sido o inventor, obtentor ou autor...”
Quanto à empresa pública, da qual é pertencente a pesquisadora, um dos entrevistados ocupa atualmente o cargo de diretor financeiro e ocupou no passado o cargo de diretor técnico. Quando indagado sobre a visão da empresa relativa à inovação, respondeu:
“‘Inovar é preciso!’ Temos que buscar a inovação para a própria existência da Empresa. É o que buscamos em parceria com instituições públicas e privadas. A Empresa desenvolve pesquisas e tecnologias que contemplam todas as grandes áreas do setor agropecuário...”
De fato, são diversos programas de pesquisa, dos quais resultaram muitas tecnologias e cultivares de diversas culturas agronômicas. A fala do diretor financeiro ressalta o papel das parcerias. A condição da empresa de possuir 26 unidades experimentais no estado faz dela um parceiro diferenciado para as demais organizações de C&T do setor agropecuário. Quanto aos valores, a fala do entrevistado denota alguns aspectos relativos à inovação, como a proposição de soluções tecnológicas e inovações para gerar valor e melhorar a qualidade de vida do agricultor e de sua família; e aos valores da empresa pública como respeitar as diferenças, valorizar as iniciativas e potenciais individuais e coletivos, e promover o bem-estar no ambiente de trabalho e a melhoria da qualidade no atendimento aos clientes.
O discurso oficial da empresa é de atuação junto à sociedade e ao mercado, utilizando o termo “cliente” para ser referir ao agricultor. Expressões como “soluções tecnológicas”, “tecnologias”, “produtos agroindustriais”, “insumos”, “processos agroindustriais”, “prejuízos”, “processamento agroindustrial”, sendo que esta última expressão é um programa de pesquisa específico da empresa pública. No entanto, em recente reunião de planejamento, a pesquisadora, criadora da tecnologia inovadora, afirmou que foram realizadas perguntas ao corpo de pesquisadores sobre a possibilidade de se auferir ganhos por meio de pagamentos de royalties e que praticamente, a totalidade dos pesquisadores se manifestou de maneira contrária à possibilidade de um servidor público receber ganhos financeiros advindos de suas descobertas, uma vez que já recebem salários por isso.
É relevante ressaltar que as descobertas ou tecnologias desenvolvidas sem esse quesito podem se perder ou não serem disponibilizadas efetivamente ao mercado, uma vez que a estrutura mercadológica em termos de desenvolvimento e distribuição de um novo produto exige um sistema com algum nível de proteção e exclusividade. Esta questão é condizente com limitações da carreira do pesquisador público apontadas por Albuquerque (2005), Scholze e Chamas (2000), Markovitch (1978), Araoz (1996), Puhlman (2009) como o pouco foco nos seus mercados, desconhecimento da demanda e falta de ‘cultura’ de satisfação dos clientes, rigidez administrativa, insucesso na comercialização dos resultados da P&D, despreparo em vincular suas atividades com a situação do mercado competitivo, baixa cultura de proteção da propriedade intelectual.
Quanto às agências de fomento, todas elas têm posicionamentos relativos à participação na propriedade intelectual. A agência estadual não só prevê participação para si nos direitos de propriedade intelectual como direcionou recursos para um estudo com a finalidade de se elaborar um plano de negócios. Algumas das conclusões e recomendações resultantes apontavam que a participação dos pesquisadores de ambas instituições públicas, empresa e universidade públicas, seriam fator de equilíbrio da equipe com atributos de profundidade científica com potencial de aplicação.
Também foi possível observar com a pesquisa que havia uma necessidade urgente de interação com empresas privadas para que a pesquisa não fosse vítima de um pedido de patente da empresa pública. Infelizmente, foi exatamente o que se sucedeu com o produto inovador desenvolvido, vindo a se tornar de domínio público, diante do anseio natural dos pesquisadores, intrínseco à sua própria carreira, de dar conhecimento à comunidade científica e à sociedade, sobre as suas descobertas. Como é possível observar na fala da pesquisadora:
“... porque depois que você deposita a patente, você pode publicar porque ela esta protegida. Nós saímos publicando, nós temos nossa carreira de pesquisa, nós não podemos ficar nove anos sem publicar. Nós temos que publicar, temos pesquisa, temos bolsistas na biofábrica. Ela fala, cita nosso nome. Fala da nossa pesquisa, agora é livre, domínio publico.”
O que ocorreu foi que o tramite interno à universidade durou mais de dois anos para que se pudesse depositar o pedido de proteção. Houve apoio direto da agência estadual na elaboração do pedido, que por inexperiência, ou outra deficiência, não foi suficiente para que o pedido obtivesse êxito. Então, de fato, o pedido caiu em domínio público, uma vez que os estudos científicos já haviam sido publicados. Verifica-se aqui, conforme Rauen (2016) e Salles e Bonacelli (2010), as conseqüências da presença de incentivos à carreira, considerados distorcidos, como é o caso das publicações, que são valorizadas em detrimento das patentes.
No transcorrer do tempo, após o pedido de proteção, poder-se-ia fazer os testes e registrar o produto para que se alcançasse a fase comercial. No entanto, as agências de fomento não destinam verbas para o desenvolvimento dos testes exigidos para os registros junto aos órgãos governamentais. Na voz da pesquisadora é exposta a questão como se segue:
“... essa é a parte que tem estrangulado até agora. Para fazermos o registro, precisamos de recursos, pois o processo é caro... O registro seria em torno de 200 mil reais. ”
Tal circunstância é coerente com a recomendação com relação à interação com as empresas, uma vez que aquelas que já atuam no mercado possuem experiência e recursos para obter os registros e conferir à inovação a condição de produto comercializável. Deve-se lembrar que após o depósito do pedido de proteção, os pesquisadores não estão impedidos de divulgar as descobertas. Depois desses acontecimentos, surgiu uma empresa que não participou de parcerias ou mesmos das pesquisas, mas obteve registro para comercializar o produto protetor da qualidade do café advindo do mesmo microorganismo relativo ao caso em análise. Conforme exposto, foi possível perceber a dificuldade da inovadora com relação à questão da apropriabilidade da inovação - grau de controle que o inovador possui sobre os ganhos econômicos de uma mudança técnica (Dosi, 2006).
Diante dos resultados preliminares e em consonância com a proposta metodológica que utilizou a análise do modelo de negócios em diferentes momentos do empreendimento, vamos expor abaixo a figura 4, com a perspectiva atual, segundo a visão da pesquisadora responsável. O primeiro registro e talvez o mais relevante pode ser visualizado no quadrante das receitas com a perda das fontes advindas das vendas, dos licenciamentos e dos royalties.

Como não se obteve êxito no processo de proteção do conhecimento, as possibilidades de licenciamentos para que outras empresas pudessem produzir e vender ficaram inexequíveis. Tal fato era previsto na visão inicial e nos estudos de levantamento da demanda pelo produto, uma vez que a estimativa era de que até 30% das lavouras do estado federativo em questão seriam potenciais compradoras, isto perfazia à época 150 mil propriedades cafeeiras. O atendimento deste enorme mercado seria praticamente impossível para uma pequena empresa nascente, uma startup, o que justificaria licenciamentos da tecnologia ou o processo de produção por outras empresa interessadas. Ocorre que a empresa de maior porte se retirou da negociação após tempo excessivo de espera pela contratação. Considerando que os investimentos em inovações são geralmente de longo prazo e a instabilidade do cenário macroeconômico e político do país nas últimas décadas, mesmo que exista incentivos para as empresas, não são suficientes para reduzir as incertezas de se fazer P&D localmente (Erber, 2000), o que parece justificar a retirada da empresa privada das negociações de parceria.
Desta forma, os ganhos de royalties, caso a parceria vislumbrada inicialmente houvesse logrado êxito com a grande empresa privada, se esvaíram com a condição de domínio público da inovação em estudo. Assim, saíram de cena as possibilidades de ganhos por royalties e licenciamentos, o que repercutiu no quadrante relativo aos canais, eliminando-se os canais atacado, varejo e cooperativas. No quadrante relacionamento com clientes, eliminou-se também a interface indireta com clientes. Também neste quadrante surgiu a figura do concorrente, que eventualmente pode ter adotado um comportamento oportunista, fazendo uso de informação que não lhe custou nada e que diante da possibilidade de arcar com os custos de testes e registros, obteve êxito em disponibilizar no mercado um produto similar.
Tal resultado é condizente com a postura de muitos pesquisadores públicos no Brasil, conforme atesta Scholze (2000) quando afirma que o número pequeno de patentes por parte de universidades e institutos de pesquisa são indicativos da baixa cultura de proteção da propriedade intelectual dos pesquisadores públicos entre os quais prevalece o entendimento de que o novo conhecimento deve ser disponibilizado e publicado o mais rapidamente possível. Entende-se que posturas semelhantes à essa também são adotadas por servidores e consultores da área jurídica das organizações públicas de pesquisa.
O estudo de caso desenvolvido permitiu observar que a dificuldade com relação à questão da apropriabilidade da inovação esteve relacionada tanto ao regime de apropriabilidade, como apontou Teece (2007), quanto ao caráter sistêmico do processo de inovação, como explicaram Bonacelli, Fuck e Castro (2015).
No caso estudado, o regime de apropriabilidade se mostrou um regime fraco, pois o depósito do pedido de proteção não garantiu aos pesquisadores o sigilo necessário para impedir que copiadores disponibilizassem a tecnologia no mercado e colocou o conhecimento codificado do pedido de patente e das publicações dos pesquisadores à disposição dos concorrentes, comprovando que os mecanismos legais de proteção não foram eficazes.
Por outro lado, também foi possível perceber os gargalos do sistema nacional de inovação na agricultura brasileira (Zucoloto, & Freitas, 2013), pois as instituições e políticas públicas no Brasil muitas vezes ainda não parecem capacitadas a gerar, fomentar, absorver, transferir e explorar tecnologias e conhecimento.
Na visita à biofábrica, constatou-se que as condições de infra-estrutura física e de equipamentos para a realização de pesquisa são satisfatórias por parte dos pesquisadores envolvidos. De fato, ficou clara a percepção diante dos obstáculos enfrentados que o melhor caminho para o empreendimento não seria a produção e a comercialização do produto final, mas sim o desenvolvimento de novas tecnologias e, posteriormente, o estabelecimento de contratos de licenciamento para que empresas especializadas pudessem desenvolver o mercado e disponibilizar aos clientes as soluções tecnológicas. No entanto, ficou patente a frustração de alguns entrevistados que após uma dezena de anos perceberam que a burocracia, a inexperiência das organizações envolvidas e uma postura antagônica nos meandros da administração pública, contribuíram definitivamente para o insucesso em relação às potencialidades vislumbradas pelos empreendedores no momento inicial conforme exposto na figura 4.
O insucesso do pedido de proteção intelectual da descoberta revelou uma contradição da postura do setor público que financia a pesquisa e o processo de incubação, mas desconhece que questões administrativas e legais, envoltas no processo de proteção intelectual, requerem pessoas capacitadas e experientes com vínculo trabalhista junto ao setor público ou à startup.
Tal circunstância ocorre pela impossibilidade de se contratar de forma mais definitiva o pessoal para gerir o processo de inovação de forma eficiente e duradoura. Os projetos não oferecem alternativas aos bolsistas e as organizações públicas, que além de vivenciarem um conflito moral, também não têm experiência consolidada na questão. Tais impasses no âmbito interno das organizações públicas e o relacionamento entre elas com o propósito de desenvolver inovações, configuram gargalos que agravam a crise do setor público não apenas relativa à escassez de recursos, mas também à justificativa de sua própria existência perante a sociedade. Esta questão se relaciona com os aspectos jurídicos restritivos na gestão de recursos humanos, orçamentários e financeiros, conforme atestam Ribeiro, Salles-Filho e Bin (2015), que impõem dificuldades para a manutenção e ampliação do quadro de pessoal necessário ao bom desempenho das organizações públicas.
Na questão dos recursos humanos para apoiarem a gestão da inovação e da proteção intelectual sugerimos duas vias de solução. A primeira seria abrir novas vagas e contratar servidores com experiência em gestão de propriedade intelectual. No caso de impossibilidade da primeira, uma vez que neste momento há séria restrição a contratação de novos servidores, a segunda via seria a possibilidade de se contratar bolsistas da pós-graduação, mas com bolsas de valores mais expressivos e de maior duração, podendo ser renovadas por várias vezes. Isto permitiria ao profissional adquirir mais experiência até que surgissem novas vagas para contratação definitiva.
É necessário o alinhamento organizacional e postura coerente com as políticas de incentivo à P&D na esfera pública. No âmbito geral, as diretrizes superiores devem buscar a homogeneização dos posicionamentos dos setores jurídicos em consonância com a política de incentivo e investimentos dos recursos públicos para que não haja má gestão e desperdício. Uma maior aproximação do setor jurídico com a pesquisa e as negociações de parcerias é desejável de tal forma que se estabeleça processos rotineiros com prazos realistas às exigências de uma tramitação célere para negociações com parceiros e pedidos de proteção intelectual. Neste sentido, são necessárias políticas que não sejam genéricas e fragmentadas, impedindo o aproveitamento do enorme potencial da estrutura de P&D e de serviços tão relevantes para o futuro do país (Salles & Bonacelli, 2005).
Segundo Rauen (2016), ainda que haja um regramento jurídico próprio com mecanismos de estímulo a participação dos entes públicos em atividades de inovação em parcerias com as empresa, isso pode não ser suficiente para estabelecer uma nova dinâmica na pesquisa brasileira. E esperar que as empresas privadas se disponham a investir, assumam os riscos inerentes às atividades de P&D, suportem pacientemente os processos burocráticos de negociação de parcerias e se conformem com a insegurança jurídica configura uma situação surreal.
Este estudo avaliou por meio da análise do ‘modelo de negócios’, a estratégia de uma empresa pública de pesquisa agropecuária de criação e lançamento de uma inovação para a cadeia agroindustrial do café, focando a estratégia de geração da nova tecnologia, seu processo de proteção, disponibilização e a percepção empreendedora da referida empresa. Nesse contexto, essa pesquisa procurou, além de contribuir no sentido de levantar os problemas enfrentados na geração de inovação em ambientes públicos de pesquisa, também aliar essa discussão à visualização de negócios inovadores por meio das lentes do constructo do ‘modelo de negócios’.
Os resultados mostraram que o bioprotetor possui características que o tornam uma inovação relevante para o setor produtivo por preservar o potencial de qualidade do café e por ser um produto de origem natural. Ainda que o produto não tenha chegado à fase de comercialização, o fato de um produto similar concorrente ter sido lançado denota que há demanda para este tipo de inovação que pode contribuir efetivamente para a elevação da renda dos produtores e para conquista de novos mercados para o café brasileiro. Neste sentido, pode-se afirmar que a linha de pesquisa da empresa pública está em consonância com as necessidades do setor produtivo.
Quanto ao arranjo que viabilizou o desenvolvimento do produto e que representa o sistema nacional de inovação, pode-se afirmar que congrega condições que viabilizam a investigação científica e que possui aptidão para a geração de tecnologias adequadas ao desenvolvimento do setor produtivo e ao atendimento dos anseios da sociedade. No entanto, há gargalos quanto à estratégia de disponibilização ao público de interesse das descobertas inovadoras. Quando se trata de descobertas para as quais é imprescindível um sistema de produção e comercialização mais desenvolvido, o risco de insucesso no processo de transferência aumenta, em decorrência da fraca apropriabilidade inerente à natureza pública de organizações envolvidas e aos conflitos internos às mesmas.
Pode-se depreender que nos casos de inovações com maior potencial de comercialização, o modelo de negócios que parece ser mais viável seria buscar parcerias com empresas privadas já atuantes no mercado para que ofertem o produto e remunerem as organizações públicas pelas suas descobertas. Desta forma, a empresa pública se dedicaria apenas às pesquisas e as empresas privadas se dedicariam ao desenvolvimento do produto e sua oferta ao mercado. No entanto, é necessário um alinhamento das políticas públicas de fomento à inovação e a pacificação dos posicionamentos jurídicos relativos à parcerias com a iniciativa privada e à remuneração das IPPs e seus pesquisadores para que a insegurança jurídica seja minimizada.
Os gargalos vivenciados no caso estudado apontam para uma incoerência nas organizações públicas que se dedicam à realização e ao fomento da pesquisa científica. O estímulo à geração de tecnologia aplicável e de atividade empreendedora é frustrado por questões de natureza moral ou até mesmo ideológica, pois a lei prevê a possibilidade do setor público patentear e negociar inovações. Se prevalecerem posicionamentos semelhantes nos diversos arranjos organizacionais que ocorrem no Brasil, isso poderá acarretar perdas de possíveis fontes de financiamento à pesquisa e agravamento da imagem de ineficiência que pesa sobre o setor público. Tal quadro não impedirá a exploração pelo setor privado, uma vez que algumas tecnologias que passam à condição de domínio público, dada a complexidade do processo produtivo, serão exploradas pelo capital, tornando mais vigorosa a iniciativa privada e os ganhos por imitação.
As agências de fomento têm papel preponderante na geração de ciência e tecnologia, no entanto, seria útil rever seus critérios quanto aos itens passíveis de financiamento. A contratação de especialistas em propriedade intelectual por um período mais longo para atuarem junto às startups poderia contribuir para viabilizar o sucesso no processo de proteção e licenciamento de inovações, como no caso do presente estudo. Neste sentido, outro ponto, seria a possibilidade de se financiarem testes de campo exigidos para que tenha início a fase de comercialização da inovação. Tal fato não é incoerente, uma vez que legislações mais recentes direcionam para empresas privadas recursos à fundo perdido para o desenvolvimento de pesquisas aplicadas.
Quanto ao constructo do ‘modelo de negócios’, essa ferramenta permitiu apontar as lacunas com relação ao desenvolvimento de inovações no setor público e à interação entre IPPs e empresas privadas. O estudo de caso instrumental desenvolvido pode ser útil no exercício da generalização para outras organizações públicas que vivenciam problemas semelhantes, se traduzindo em uma ferramenta adequada para avaliar políticas de inovação e apontar possíveis soluções.
Pesquisas futuras podem estudar estratégias de aproximação entre o setor jurídico e os núcleos de inovação de instituições públicas de pesquisa, visando construir modelos viáveis para disponibilizar as novas tecnologias geradas. Outros estudos podem ainda comparam casos de sucesso de inovações em empresas públicas de pesquisa, buscando a visualização de soluções para problemas semelhantes aos enfrentados pela empresa pública pesquisada.




