Monográfico
Escenarios colaborativos de enseñanza-aprendizaje mediados por tecnología para propiciar interacciones comunicativas en la educación superior
Collaborative Technology-Mediated Teaching-Learning Scenarios to Promote Communicative Interactions in Higher Education
Escenarios colaborativos de enseñanza-aprendizaje mediados por tecnología para propiciar interacciones comunicativas en la educación superior
RIED. Revista Iberoamericana de Educación a Distancia, vol. 26, núm. 2, 2023
Asociación Iberoamericana de Educación Superior a Distancia

Recepción: 01 Diciembre 2022
Aprobación: 20 Marzo 2023
Publicación: 03 Julio 2023
Resumen: La comunicación mediada por tecnología a través de texto, voz o contenido audiovisual sustentó el sistema educativo durante la pandemia de COVID-19 lo que permitió la colaboración de estudiantes y profesores en los escenarios digitales de aprendizaje. En este artículo se presentan resultados del proyecto de investigación cuya pregunta problematizadora fue: ¿cómo se propiciaron las interacciones comunicativas y el aprendizaje colaborativo en la plataforma UVirtual Académica de la Universidad de Medellín, cuando se adoptó el modelo de educación presencial mediada por tecnología? En el desarrollo de la investigación se siguió el paradigma cualitativo con enfoque hermenéutico. Así mismo, las técnicas e instrumentos para la recolección de información fueron la revisión documental, el análisis de contenido de entornos virtuales y la entrevista semiestructurada a profesores de la Universidad. Los resultados se analizaron considerando las dimensiones social, afectiva y cognitiva, lo cual facilitó reconocer cómo la comunicación y la realimentación guían los procesos de enseñanza y aprendizaje. Adicionalmente, se identificaron las estrategias didácticas de aprendizaje colaborativo que propician las interacciones comunicativas entre los estudiantes y profesores, encontrando mayor efectividad cuando se combinan estas tres estrategias: el proyecto de aula, la tutoría y las actividades de coevaluación. De esta forma, se concluyó que el aprendizaje colaborativo fortalece los procesos comunicativos en los escenarios digitales de aprendizaje y favorece la conformación de comunidades virtuales y redes para el soporte académico y emocional entre los miembros de la comunidad educativa.
Palabras clave: interacciones comunicativas, aprendizaje colaborativo, trabajo en grupo, escenarios digitales de aprendizaje, entornos virtuales de aprendizaje, educación mediada por tecnología.
Abstract: Technology-mediated communication, through text, voice, or audiovisual content, supported the education system during the COVID-19 pandemic, and allowed students and teachers to collaborate in digital learning scenarios. This article presents the results of the research project whose problematizing question was: how were communicative interactions and collaborative learning promoted in UVirtual Académica platform of the University of Medellín, when the technology-mediated education model was adopted? The development of the research followed a qualitative paradigm with a hermeneutic approach. The techniques and instruments for the collection of information were the literature review, the content analysis of virtual environments, and the semi-structured interview with university professors. The results were analyzed considering the social, affective, and cognitive dimensions, which made it possible to recognize how communication and feedback guide the teaching and learning processes. Additionally, collaborative learning didactic strategies that foster communicative interactions between students and professors were identified, finding greater effectiveness when these three strategies are combined: classroom project, tutoring, and peer-assessment activities. It was concluded that collaborative learning strengthens communication processes in digital learning scenarios and favors the formation of virtual communities and networks for academic and emotional support among members of the educational community.
Keywords: communicative interactions, collaborative learning, teamwork, digital learning scenarios, virtual learning environments, technology-mediated education.
INTRODUCCIÓN
La pandemia causada por el COVID-19 representó una oportunidad para integrar las Tecnologías de la Información y las Comunicaciones (TIC) en los procesos comunicativos y colaborativos entre los seres humanos, para posibilitar la continuación de diferentes procesos sociales en escenarios digitales. Entre esos procesos se encuentran la enseñanza y el aprendizaje, los cuales se transformaron y adoptaron prácticas educativas mediadas por tecnología por medio de sistemas que en la actualidad permiten obtener información en abundancia a través de la web. En este tipo de procesos educativos las estrategias no solo se centran en el contenido que está siendo enseñado y aprendido, sino en la manera en la que se transmite la información y se crean conexiones entre los diferentes temas tratados y entre los individuos involucrados en el proceso (Siemens, 2004).
Adicionalmente, el aprendizaje basado en conexiones se sustenta gracias a la comunicación, la participación y las relaciones interpersonales (Bernal-Meneses et al., 2019). Es decir, que las interacciones comunicativas en los escenarios digitales posibilitan la transmisión de contenidos, el intercambio de información y la creación de vínculos sociales y cognitivos, los cuales son necesarios en los procesos de enseñanza y aprendizaje. De hecho, Sandoval Peña (2019) define las interacciones comunicativas como un:
Conjunto de posibilidades mediadas por la red y que son usadas en los procesos de comunicación para componer, almacenar, transmitir y procesar la comunicación. Los medios de comunicación interpersonal a través de Internet adoptan dos formas: sincrónica, en la que los usuarios a través de una red telemática coinciden en el tiempo y se comunican entre sí mediante texto, audio y/o vídeo; y asincrónica donde los participantes utilizan el sistema de comunicación en tiempos diferentes (p. 768).
Además de considerar la comunicación sincrónica y asincrónica, el concepto de interacciones comunicativas también contempla diferentes tipos de interacciones con la integración de la interactividad y los contextos sociales, pedagógicos y tecnológicos que componen los procesos comunicativos (De La Paz Gonzabay, 2021). Entre los principales tipos de interacciones se encuentran:
Las interacciones estudiante-estudiante, relacionadas con el diálogo, el intercambio de información, el trabajo en equipo y la conformación de comunidades de aprendizaje (Bylieva et al., 2020).
Las interacciones estudiante-profesor, las cuales se dan durante el acompañamiento al proceso de aprendizaje, específicamente en los momentos de asesoría, solución de dudas y evaluación (Grimaldo Olmos, 2020).
Las interacciones estudiante-contenido, vinculadas con la adquisición, el procesamiento y la aplicación de nuevos conocimientos (González Hernández, 2021), los cuales pueden ser compartidos en formatos de texto, audio, imagen o video; que a su vez constituyen recursos educativos digitales que guían el proceso de aprendizaje y estimulan a los estudiantes a crear significados (Coll, 2013; Carreño et al., 2020).
Las interacciones estudiante-interfaz, que dependen de las características tecnológicas e interactivas de las herramientas TIC empleadas y se relacionan con las respuestas que da un programa o página web a las acciones realizadas por un individuo. Por ejemplo, cuando se hace clic sobre un enlace se da una interacción con la interfaz (Gunawardena y McIsaac, 2004).
En los Entornos Virtuales de Aprendizaje (EVA), dichas interacciones son mediadas por las herramientas de comunicación y por los Sistemas de Gestión de Aprendizaje —Learning Management System (LMS)—, estos últimos son plataformas interactivas que permiten alojar recursos educativos digitales, desarrollar actividades evaluativas, generar interacciones comunicativas y gestionar grupos de estudiantes desde cualquier lugar con conexión a internet (Lehman y Conceição, 2010; Area-Moreira, 2019). Asimismo, en la educación mediada por tecnología, los LMS y los demás recursos tecnológicos constituyen un ecosistema de herramientas digitales que, al integrar conocimientos pedagógicos y didácticos, facilitan la enseñanza (Zurita Cruz et al., 2020), ya que permiten crear experiencias de aprendizaje en las cuales los estudiantes dejan de ser espectadores y comienzan a interactuar con los contenidos y colaborar con sus pares y profesores.
A partir de las consideraciones anteriores, es posible afirmar que el uso intencional de las herramientas digitales para propiciar la comunicación y la colaboración entre las personas está asociado con la calidad del aprendizaje en la educación mediada por las TIC (Kehrwald, 2008). En consecuencia, las interacciones comunicativas que guían el aprendizaje constituyen procesos cognitivos y metacognitivos, puesto que integran los conocimientos, las ideas y las experiencias de los estudiantes y los profesores, con sus habilidades para emplear las herramientas tecnológicas y gestionar sus recursos con el fin de ejecutar tareas y cumplir objetivos (Castellanos y Onrubia, 2018; Ogannisyan et al., 2020). En concordancia con esto, Pérez Alcalá (2009) reconoce tres dimensiones en las interacciones comunicativas:
La dimensión social, que hace referencia a las interacciones entre las personas involucradas en el proceso educativo y busca construir el conocimiento a partir de la comunicación y socialización de ideas y experiencias (Africano Gelves y Anzola de Díaz, 2018). Adicionalmente, se relaciona con la presencia social, entendida como la percepción de que existen otros seres humanos en los escenarios digitales, aunque no se den intercambios de información cara a cara, sino mediados por tecnología (Kehrwald, 2008; Lehman y Conceição, 2010).
La dimensión afectiva, la cual está relacionada con los vínculos afectivos que se tejen entre los estudiantes, el contenido y los compañeros (Colás Bravo et al., 2018; Bylieva et al., 2020); además de las emociones y estados internos que se generan al recibir, interpretar y reaccionar a la información recibida (Lehman y Conceição, 2010), entre los cuales resaltan la ansiedad académica y la motivación, donde la primera puede darse como consecuencia de la carga académica (Hidayah y Kusumaningrum, 2020); y la segunda surge como un mecanismo autorregulatorio que da soporte y sentido a las actividades que se proponen con la intención de alcanzar un objetivo (Pérez Alcalá, 2009).
La dimensión cognitiva, esta se expresa al compartir información relacionada con los temas tratados en la asignatura al realizar discusiones académicas y al trabajar en equipo, empleando estrategias didácticas basadas en el aprendizaje colaborativo, las cuales permiten interactuar con los contenidos mientras potencian el desarrollo individual y colectivo (Duarte-Herrera et al., 2019).
En relación con el aprendizaje colaborativo, este “se produce cuando los alumnos y los profesores trabajan juntos para crear el saber... Es una pedagogía que parte de la base de que las personas crean significados juntas y que el proceso las enriquece y las hace crecer” (Matthews, 1996, como se citó en Barkley et al., 2005/2012, p. 19). Este tipo de aprendizaje puede abordarse a través de múltiples estrategias didácticas que involucren la interacción constante y la interdependencia de objetivos, recursos, roles y/o tareas (Hiltz, 1998; Collazos y Mendoza, 2006; Laal y Laal, 2012), con el fin de generar la percepción positiva de que el éxito de cada miembro del equipo potencia el éxito grupal, lo cual a su vez promueve el desarrollo de habilidades intrapersonales e interpersonales (Galindo Cárdenas y Arango Rave, 2009; Johnson y Johnson, 2014).
Particularmente en el contexto de la Universidad de Medellín, donde se realizó esta investigación, la contingencia causada por la pandemia de COVID-19 desencadenó la aplicación de un modelo de educación presencial mediada por tecnología, el cual sirvió para continuar los procesos académicos a pesar del distanciamiento social (Universidad de Medellín, 2020a). Siguiendo este modelo, las clases se realizaron en horarios definidos mediante encuentros sincrónicos a través de Zoom y Microsoft Teams. Además, cada asignatura contó con un aula virtual en la plataforma UVirtual Académica (Arango-Vásquez, 2021). Esta plataforma es el LMS de la Universidad, basada en el sistema Moodle, y fue diseñada con el objetivo de facilitar la participación estudiantil y propiciar espacios de comunicación, colaboración y aprendizaje (Salazar Estrada, 2020).
Adicionalmente, la estrategia implementada por la Universidad de Medellín para mitigar los efectos de la pandemia combinó el desarrollo de las asignaturas con la capacitación sobre el manejo de la plataforma, la ejecución de seminarios virtuales sobre pedagogía, la creación de recursos educativos digitales enfocados en la alfabetización digital, la distribución de computadores, la realización de descuentos en la matrícula, la implementación de estrategias de promoción de la salud, el acompañamiento psicológico y la colaboración entre diferentes departamentos para transmitir contenido educativo televisado en el Canal U (Universidad de Medellín, 2020a, 2020b, 2020c; Arango-Vásquez, 2021).
En este contexto, esta investigación se centra en responder a la siguiente pregunta problematizadora: ¿cómo se propiciaron las interacciones comunicativas y el aprendizaje colaborativo en la plataforma UVirtual Académica de la Universidad de Medellín, cuando se adoptó el modelo de educación presencial mediada por tecnología?
METODOLOGÍA
Esta investigación se enmarca en el paradigma de investigación cualitativo, el cual permite comprender fenómenos sociales teniendo en cuenta el contexto, las perspectivas y las experiencias de los participantes, con la intención de realizar interpretaciones y construir significados (Hernández-Sampieri y Mendoza Torres, 2018). Asimismo, se adoptó un enfoque hermenéutico que consiste en introducirse en los contenidos y en las realidades de las personas para hacer una interpretación estructurada y coherente del fenómeno estudiado (Arráez et al., 2006).
Para esta investigación se seleccionaron tres técnicas de recolección de información: la revisión documental, el análisis de contenidos y la entrevista. Esto posibilitó realizar una triangulación metodológica para garantizar la validez y confiabilidad de los datos, puesto que se pudo contrastar y profundizar la información obtenida a través de diferentes fuentes. A continuación, se describe en qué consistió cada una de ellas.
Revisión documental
Con el objetivo de identificar cómo se estaban abordando teóricamente las categorías de interés de este estudio, se realizó un rastreo bibliográfico y de investigaciones a partir de la técnica de revisión documental. Por lo tanto, se siguieron los criterios de búsqueda y selección especificados en la Tabla 1.
| Ecuaciones de búsqueda | “Interacción comunicativa” OR “interacción virtual” OR “comunicación virtual” AND “aprendizaje colaborativo” OR “aprendizaje cooperativo” AND “entorno virtual” OR “espacio virtual” OR “plataforma virtual” OR “ambiente virtual” AND Universidad OR “educación superior”. “Communicative interaction” OR “virtual interaction” OR “virtual communication” AND “collaborative learning” OR “cooperative learning” AND “virtual environment” OR “virtual space” OR “virtual platform” OR “virtual environment” AND University OR “higher education”. |
| Bases de datos | Scopus, Redalyc, Scielo, Taylor & Francis, EBSCO y Google Scholar. |
| Criterios de inclusión | Tema relacionado con las interacciones comunicativas, el aprendizaje colaborativo y/o la educación en entornos virtuales. Contexto de educación superior. Artículo publicado entre los años 2018 y 2021. Idioma comprendido por los investigadores (español e inglés). |
Luego de realizar dicho rastreo y de su posterior sistematización (a través de un formato de protocolo de búsqueda), se construyó una base de datos de 301 artículos que se gestionó empleando Mendeley como software gestor de referencias. Posteriormente, al eliminar los duplicados, revisar los resúmenes y aplicar los criterios de inclusión, se encontraron 65 artículos y se consignaron en una ficha de revisión documental para su posterior análisis.
Análisis de contenido de los EVA
Se toma como unidad de análisis los EVA. Igualmente, la población se estableció con la base de datos de 4100 entornos utilizados en el semestre 2021-1 en la plataforma UVirtual Académica de la Universidad de Medellín. Para la muestra se aplicaron los criterios de selección descritos en la Tabla 2.
| Criterio de selección | No. EVA | |
| 1 | Base de datos de entornos semestre 2021-1 | 4100 |
| 2 | Selección de entornos sólo de pregrado por estar activos durante 18 semanas | 2448 |
| 3 | Selección de entornos que utilizan más de un tipo de recurso o actividad de Moodle | 173 |
| 4 | Selección de entornos de profesores que participaron en Jornadas de Buenas Prácticas Pedagógicas y Curriculares de la Universidad | 87 |
| 5 | Selección de entornos que dan cuenta de la participación de estudiantes en actividades evaluativas y uso de recursos | 42 |
Para recolectar la información de los 42 EVA se utilizó una ficha de revisión de contenidos. Este instrumento se diseñó teniendo en cuenta las categorías de interacciones comunicativas y aprendizaje colaborativo, así como sus respectivas subcategorías (encontradas en la revisión documental). El instrumento se validó mediante una prueba piloto que consistió en revisar tres EVA seleccionados aleatoriamente e identificar allí la aparición de las categorías de interés para el estudio y la evidencia de algunas interacciones comunicativas. En la Tabla 3 se presentan los elementos utilizados en la ficha.
| Categoría | Subcategoría | Descripción |
| Interacciones comunicativas | Herramientas de comunicación | Programas, aplicaciones y recursos tecnológicos que permiten la comunicación entre dos o más personas. |
| Dimensión cognitiva | Estrategias para la construcción colectiva del conocimiento. | |
| Dimensión social | Evidencia de interacción y presencia social. | |
| Dimensión afectiva | Aspectos relacionados con las emociones, la motivación y el ambiente de aprendizaje. | |
| Aprendizaje colaborativo | Interdependencia positiva | Evidencia de trabajo en equipo. |
| Interacción | Existencia de oportunidades para compartir información y puntos de vista. | |
| Habilidades sociales | Pautas para desenvolverse en situaciones sociales y solucionar conflictos. | |
| Tutoría | Solución de dudas, realimentación y seguimiento. | |
| Reflexión grupal | Socialización de opiniones e identificación de fortalezas y aspectos por mejorar. | |
| Evaluación | Sistema de evaluación definido, autoevaluación y coevaluación. |
Entrevista semiestructurada
El guion para la entrevista semiestructurada contó con 19 preguntas distribuidas en 3 categorías y fue validado mediante el juicio de tres expertos: un magíster en Educación Superior, un magíster en Entornos Virtuales de Aprendizaje y una doctora en Ingeniería de Sistemas e Informática; todos con experiencia investigativa en el área educativa.
La entrevista se realizó a 24 profesores de los EVA revisados, que contaban con actividades evaluativas en grupo, interacciones en los foros y respuestas en los espacios de realimentación.
En la Tabla 4 se presentan las categorías del guion con su respectiva descripción.
| Categoría | Descripción |
| Universidad en Casa | Narrativas sobre la transición a la presencialidad mediada por tecnología durante el tiempo de distanciamiento social causado por la pandemia. |
| Interacciones comunicativas | Preguntas sobre las interacciones estudiante-profesor y estudiante-estudiante. |
| Aprendizaje colaborativo | Preguntas que corresponden al uso de estrategias basadas en el aprendizaje colaborativo, la realimentación y la evaluación del trabajo en equipo. |
Proceso de interpretación y análisis
La información obtenida a través de las diferentes técnicas de recolección se sistematizó con la ayuda del software Atlas.ti9, que es un programa que facilita la codificación de datos y permite establecer relaciones entre los conceptos y las ideas presentes en las diferentes fuentes de información (Coffey y Atkinson, 2003; Hernández-Sampieri y Mendoza Torres, 2018), lo que permitió extraer e interpretar los resultados de la investigación. En el proceso de codificación primero se identificaron las categorías presentes en las investigaciones previas y la revisión de la literatura, presentadas en la Figura 1. Estas sirvieron como base para identificar códigos, buscar patrones, construir redes e interpretar los textos considerados en la investigación.

RESULTADOS
Cada una de las tres técnicas de recolección empleadas aportó información para la obtención de los resultados. De esta forma, en la revisión documental se construyó la base teórica de la investigación y se establecieron categorías preliminares encontradas en 16 artículos, en los cuales coincidían las tres categorías de interés (interacciones comunicativas, aprendizaje colaborativo y educación mediada por tecnología), lo que constituye el 24,6 % de los artículos analizados. En la Figura 2 se presentan las frecuencias absolutas y relativas de cada una de las intersecciones de temas, en las que se puede observar (en gris) que se encontraron 27 artículos en los cuales coincidían al menos dos temas, es decir, el 41,5 %; dejando 22 artículos (en azul) en los cuales solo se trataba uno de ellos, que representan el 33,8 %.

La relación de los tres temas en la revisión documental permitió identificar que las interacciones y los trabajos en equipos pequeños mejoran la satisfacción y aumentan el rendimiento estudiantil en la educación mediada por tecnología (Archer-Kuhn et al., 2020; Liu, 2020; Williams y Corwith, 2021). De hecho, Bylieva et al. (2020) encontraron que las interacciones entre pares cumplen una función de soporte social y emocional, lo cual concuerda con Salam y Farooq (2020), quienes hallaron que la sociabilidad y la colaboración mejoran la experiencia educativa.
Posteriormente, el análisis de contenido de EVA permitió identificar los recursos o actividades disponibles en UVirtual que fueron empleadas por los profesores. En la Figura 3 se puede apreciar el porcentaje de los EVA en los cuales se encontró evidencia de cada uno de estos. Se resalta que la plataforma se empleó principalmente para realizar actividades evaluativas, ya que fueron encontradas en el 100 % de los EVA; seguidas por el recurso para compartir documentos, con un 95 %, y el foro, con un 76 %. Por otro lado, las actividades menos empleadas fueron el wiki con un 5 %, el paquete SCORM con un 5 % y el taller con un 7 %. Adicionalmente, se encontraron recursos educativos digitales no vinculados a la plataforma, tales como videos, pódcast, pizarras digitales (OpenBoard, WhiteBoard, Jamboard), y otros aplicativos (Nearpod, Genially, Mentimeter, Padlet, Kahoot, Educaplay, Cmap, Google Colab, Symbolab, Calculadora TI-NspireTM CX CAS, Cabri II Plus – Cabri 3D).

Asimismo, se identificó que los formatos de comunicación más utilizados por los profesores para compartir los contenidos de las asignaturas fueron el texto y los recursos audiovisuales; mientras que los formatos de audio se utilizaron principalmente en los espacios de realimentación, y las imágenes, a modo de infografías, se emplearon para compartir el plan de trabajo y las indicaciones generales de los cursos. Esto concuerda con lo expresado por Coll (2013), quien afirma que las experiencias de aprendizaje mediadas por las TIC se caracterizan por la implementación simultánea de diferentes lenguajes y formatos de comunicación.
De otro lado, las entrevistas semiestructuradas posibilitaron el acercamiento a las narrativas de los participantes, lo que permitió posicionar al profesor como guía del proceso educativo y caracterizar diferentes tipos de interacciones iniciadas por estos, como se enseña en la Figura 4, en la cual se tiene en cuenta que la clasificación de las interacciones en la educación a distancia debe considerar el contexto de quienes se involucran en el proceso comunicativo, como lo enseñan Gunawardena y McIsaac (2004) y Lehman y Conceição (2010).

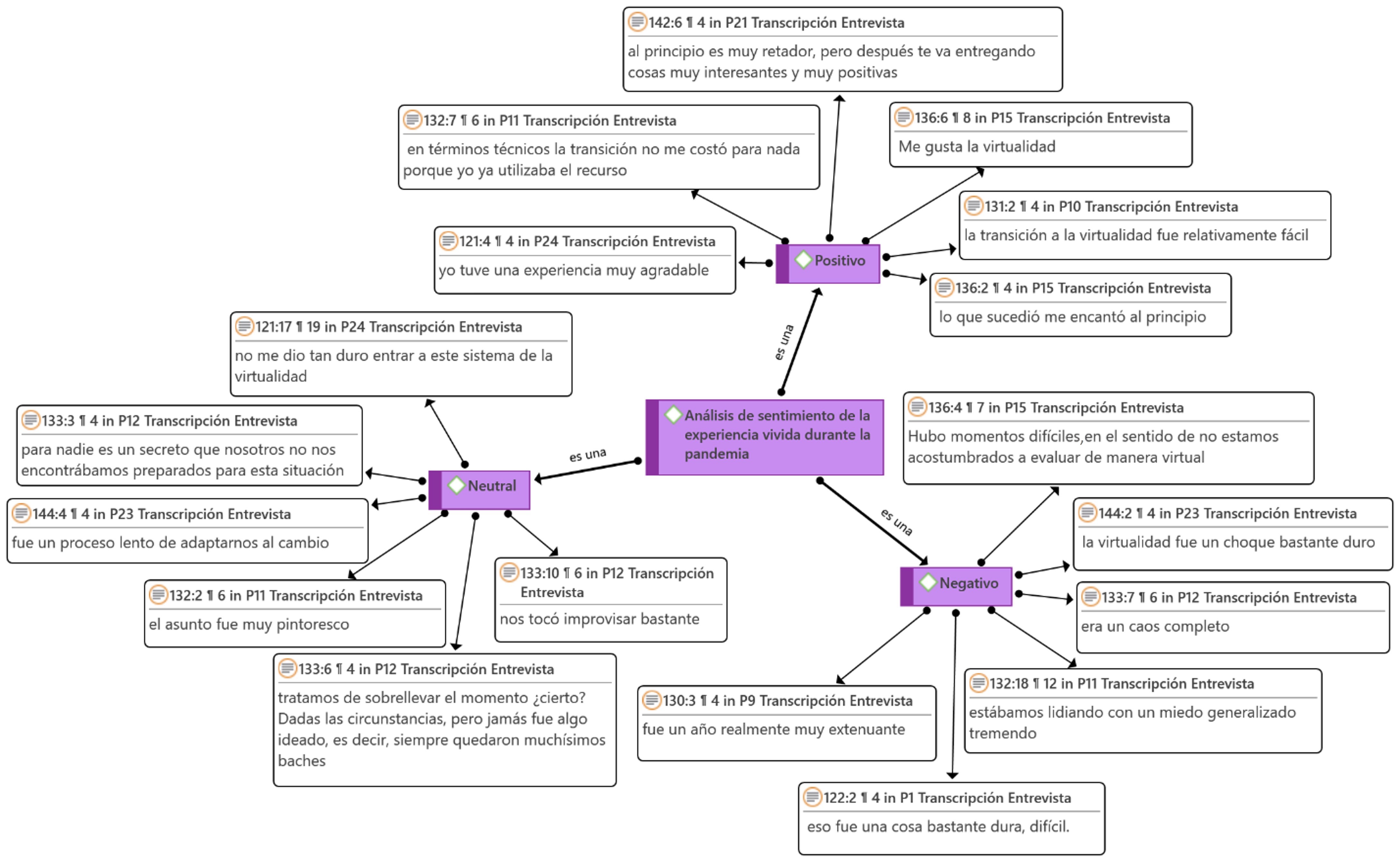
Además, los participantes expresaron opiniones diversas al relatar sus experiencias. De hecho, al realizar un análisis de sentimientos a partir de las transcripciones de las entrevistas, se identificaron opiniones positivas, neutrales y negativas, como se presenta en la Figura 5. En general las opiniones positivas provenían de profesores que empleaban recursos educativos digitales en sus clases previamente a la pandemia; mientras que las opiniones neutrales provenían de aquellos con disposición para integrar las nuevas tecnologías, pero que preferían las clases en las aulas físicas. Finalmente, las opiniones negativas fueron expresadas por aquellos que contaban con pocas competencias digitales y se vieron obligados a aprender a utilizar los recursos en el momento de la contingencia.

Adicionalmente, la consideración de los antecedentes junto con las entrevistas permitió comparar la experiencia vivida en la Universidad de Medellín con las experiencias de otras instituciones educativas alrededor del mundo, pues dentro de los 65 artículos revisados se encontraron 9 específicamente relacionadas con la pandemia de COVID-19 (Alarcón Suárez, 2020; Archer-Kuhn et al., 2020; Itati Marino y Bercheñi, 2020; Liu, 2020; Montenegro Díaz, 2020; Quintero Rivera, 2020; Sanabria Cárdenas, 2020; Garay Núñez, 2021; Williams y Corwith, 2021). Los puntos en común entre las diferentes realidades vividas permitieron identificar ventajas y desafíos de la educación en escenarios digitales. Entre las ventajas se encuentran la ausencia de barreras espaciotemporales para el acceso a los contenidos y la disposición de herramientas de comunicación diversas que posibilitan el intercambio de información en formatos de texto, imagen, audio y video. Por otro lado, los desafíos identificados se relacionan con la gestión educativa, la falta de un espacio físico designado para el acto educativo, la digitalización de los contenidos, la aplicación de nuevas estrategias didácticas, la actualización docente, las brechas digitales y los problemas de comunicación ocasionados por el desconocimiento o la falta de acceso a las herramientas tecnológicas.
Herramientas de comunicación
Tanto el análisis de contenidos de EVA como las entrevistas revelaron que el foro fue la herramienta de comunicación asincrónica interna de UVirtual más empleada, puesto que fue encontrado en el 76 % de los EVA y mencionado en el 67 % de las entrevistas, como se presenta en la Figura 6. La alta utilización de los foros se dio gracias a su disponibilidad en la plataforma y a su facilidad de uso, lo cual concuerda con la investigación de Montes-Ponce (2020), quien encontró que las interacciones sociales en los foros son indispensables en los EVA, pues promueven tanto el aprendizaje individual, como el colaborativo. En cuanto a las herramientas externas a la plataforma, las entrevistas marcaron al correo electrónico como la herramienta de comunicación principal con un 50 %; mientras que, en el análisis de contenidos de EVA, Microsoft Teams fue mayormente empleado con un 33 %. Asimismo, en concordancia con la investigación de Montenegro Díaz (2020), se identificó una inclinación hacia las herramientas de comunicación móvil como WhatsApp por ser de fácil acceso, permitir una realimentación rápida y una comunicación fluida con los estudiantes.

Dimensiones de las interacciones comunicativas
Retomando los conceptos planteados por Pérez Alcalá (2009), la información obtenida por medio de las diferentes fuentes de información se analizó considerando las dimensiones social, afectiva y cognitiva. En cuanto a las interacciones comunicativas, se identificaron aspectos en los cuales se expresa cada una de estas dimensiones y, además, la realimentación surgió como una dimensión transversal a las tres mencionadas anteriormente, puesto que al dar respuesta a un mensaje se dan procesos cognitivos, sociales y afectivos dentro de los individuos emisores y receptores de mensajes. Una muestra de ello es que cuando un estudiante participa en una clase está aplicando conceptos cognitivos sobre el tema tratado, mientras demuestra su motivación y genera presencia social. Esto concuerda tanto con las investigaciones de Kehrwald (2008) y Lehman y Conceição (2010), quienes plantean que el aprendizaje mediado por tecnología debe ser activo, constructivo y social. Para ejemplificar, en la Figura 7 se presenta la captura de pantalla de un foro de discusión en el cual un estudiante comparte un documento con su trabajo y dos compañeros le dan realimentación. Este caso se trata de una discusión académica donde se reconocen los puntos fuertes y los aspectos por mejorar de un compañero, reflejando así la dimensión cognitiva de las interacciones comunicativas. Por otro lado, la dimensión afectiva se evidencia al expresar el gusto por el ejercicio realizado y la dimensión social se da al crear presencia social en el EVA.

A modo de síntesis, en la Figura 8 se muestra una representación gráfica de las dimensiones de las interacciones comunicativas.

Con referencia a lo anterior, al profundizar en la dimensión afectiva de las interacciones comunicativas y considerando que, según Martin et al. (2020), las interacciones, la comunicación, el involucramiento estudiantil, la presencia social, la construcción de comunidad y la colaboración están relacionados con el compromiso de los estudiantes en la enseñanza y el aprendizaje mediado por tecnología, se identificaron estrategias para promover la motivación de los estudiantes a participar en las clases, las cuales se presentan en la Tabla 5 y concuerdan con las ideas de Colás Bravo et al. (2018), Bylieva et al. (2020) y Hidayah y Kusumaningrum (2020), en las cuales se relacionan la motivación y el involucramiento estudiantil con las didácticas empleadas en los cursos y con el reconocimiento de los participantes en los procesos de enseñanza-aprendizaje como seres humanos sintientes, capaces de empatizar, de compartir experiencias de vida y de apoyarse socialmente.
| Estrategia | Descripción |
| Recursos educativos atractivos visualmente | Emplear recursos educativos digitales con contenido gráfico y audiovisual como las infografías, los mapas conceptuales y los videos. |
| Gamificación/Ludificación | Realizar actividades basadas en el juego. |
| Incentivos cuantitativos | Ofrecer recompensas en la calificación cuantitativa de las actividades evaluativas. |
| Socialización de objetivos | Socializar los objetivos académicos y profesionales de los estudiantes, ayudarlos a construir su proyecto de vida y encontrar su motivación intrínseca. |
| Conversaciones empáticas | Escuchar activamente a los estudiantes y empatizar con su contexto. |
| Historias de vida | Compartir historias y experiencias vividas relacionadas con la solución de problemas de la vida diaria. |
Estrategias de aprendizaje colaborativo
En relación con el aprendizaje colaborativo, a través de las tres técnicas de recolección empleadas se identificaron siete estrategias para propiciar las interacciones comunicativas en un aula de clase. En la Figura 9 se puede observar la frecuencia de cada una de ellas en relación con la fuente de información.

Estas estrategias de aprendizaje colaborativo suelen ser implementadas simultáneamente por los profesores de la Universidad de Medellín. Por ejemplo, el proyecto de aula, la tutoría y las actividades de coevaluación acostumbran a combinarse durante los momentos de socialización de los proyectos con el fin de promover las relaciones estudiante-estudiante y estudiante-profesor durante los momentos de tutoría o asesoría. Asimismo, retomando los enunciados de Barkley et al. (2005/2012) y Johnson y Johnson (2014), es posible afirmar que la implementación del aprendizaje colaborativo promueve el desarrollo de habilidades sociales y emocionales, así como mejora el compromiso y la participación estudiantil durante el desarrollo de los cursos mediados por tecnología.
DISCUSIÓN Y CONCLUSIONES
Según los testimonios de los profesores entrevistados y de la revisión documental de los artículos sobre las experiencias vividas por otras instituciones alrededor del mundo, el distanciamiento social fue la característica más representativa de la pandemia de COVID-19, lo que ocasionó el cierre generalizado de instituciones educativas y generó sentimientos de aislamiento social entre profesores y estudiantes. Sin embargo, los resultados de esta investigación permitieron comprobar que en la ausencia de un campus físico las plataformas LMS y las herramientas de comunicación se convierten en los elementos que, al constituir el campus digital de una universidad, proporcionan sentimientos de pertenencia a una comunidad y sustentan la colaboración en los escenarios digitales de aprendizaje, tal como lo indican Lehman y Conceição (2010). De igual forma, la unificación de los contenidos y de las herramientas de comunicación en un espacio determinado en la web favorecen la convergencia digital, aunque se empleen diferentes formatos de comunicación y se integren lenguajes orales, escritos, simbólicos y gráficos (Coll, 2013). Además, partiendo de las bases del conectivismo (Siemens, 2004), la conectividad y la interactividad de las herramientas tecnológicas facilitan la creación de vínculos entre personas y entre conceptos, lo que permite que los estudiantes creen significados y redes de conocimiento durante sus procesos de aprendizaje.
Teniendo esto en cuenta, la UVirtual Académica representa el campus digital de la Universidad de Medellín en donde los profesores encuentran herramientas para compartir recursos educativos digitales, gestionar sus grupos, realizar actividades evaluativas y comunicarse con sus estudiantes, a la vez que los estudiantes encuentran un lugar de aprendizaje en el que pueden interactuar con sus compañeros, los profesores, los contenidos y la interfaz (Gunawardena y McIsaac, 2004; Pérez Alcalá, 2009; Lehman y Conceição, 2010). Adicionalmente, se pudo ver que el campus digital se extiende a los dispositivos móviles, donde los contextos de cada individuo se mezclan con la vida académica, desdibujando los límites de los entornos de aprendizaje y extendiéndolos hacia los entornos personales, mostrando que los procesos cognitivos, afectivos y sociales suceden simultáneamente y no pueden desligarse.
De igual manera, en las interacciones comunicativas las dimensiones social, afectiva y cognitiva se conectan gracias a la realimentación constante, la cual permite lograr que la realidad vivida en los escenarios digitales sea tan relevante como la vivida en el mundo físico, para permitir la conformación de vínculos interpersonales y generar emociones en los emisores y receptores de los mensajes de acuerdo con los contextos en los que se encuentran. De hecho, el contexto de los individuos toma relevancia al momento de catalogar los tipos de interacciones; por ejemplo, cuando consideramos las interacciones iniciadas por los estudiantes, los ubicamos como el centro del proceso educativo; pero cuando consideramos las interacciones iniciadas por los profesores, estos se convierten en guías y creadores de experiencias de aprendizaje. Todo esto concuerda con la información presentada anteriormente por otros investigadores (Gunawardena y McIsaac, 2004; Kehrwald, 2008; Pérez Alcalá, 2009; Lehman y Conceição, 2010; Africano Gelves y Anzola de Díaz, 2018; Bylieva et al., 2020). Por lo tanto, en los escenarios digitales de aprendizaje es importante considerar los contextos de los estudiantes y los profesores para relacionarlos tanto con la motivación del estudiante, como con la motivación del profesor, ya que ambas influencian la existencia o no de los momentos de realimentación y la percepción de la presencia social.
Adicionalmente, tener en cuenta la dimensión afectiva de los procesos de enseñanza-aprendizaje permite considerar la formación humana de los estudiantes a través de las interacciones sociales y pensar en el desarrollo de las habilidades necesarias para interactuar con la comunidad y desempeñarse como profesionales y ciudadanos en el mundo digitalmente globalizado, lo cual puede lograrse tanto a través de las interacciones y la conformación de redes (Siemens, 2004), como a través del aprendizaje colaborativo (Johnson y Johnson, 2014). Esto también se relaciona con lo expresado por Africano Gelves y Anzola de Díaz (2018) y González Hernández (2021), quienes resaltan el papel de la confianza interpersonal y los significados subjetivos que se construyen en los procesos de aprendizaje mediados por tecnología.
En cuanto al aprendizaje colaborativo, se pudo comprobar que no basta con la existencia y disposición de herramientas tecnológicas, también es importante considerar la planeación de las clases e intencionar el uso de las herramientas de comunicación hacia la consecución de objetivos comunes, lo que concuerda con la información presentada por Duarte-Herrera et al. (2019) y Bylieva et al. (2020). Esto permite relacionar los procesos cognitivos con los sociales y emocionales para fortalecer las interacciones comunicativas mediadas por la tecnología y promover la formación de redes entre los miembros de la comunidad universitaria, las cuales desempeñan funciones de soporte académico y emocional, al tiempo que reducen la ansiedad causada por la carga académica y promueven entornos de aprendizaje colaborativos donde los estudiantes se involucran, intervienen y participan activamente.
Finalmente, se puede concluir que la aplicación de estrategias didácticas de aprendizaje colaborativo crea espacios de socialización y promueve las interacciones comunicativas entre los diferentes actores del proceso educativo, es decir, entre los profesores, los estudiantes, los contenidos, la interfaz y el equipo de gestión educativa. Adicionalmente, la interactividad que caracteriza los escenarios digitales de aprendizaje permite que los estudiantes dejen de ser espectadores y se conviertan en participantes del proceso educativo, especialmente en la educación superior, en la cual los estudiantes tienen más autonomía y habilidades autorregulatorias.
REFERENCIAS
Africano Gelves, B. B., y Anzola de Díaz, M. T. (2018). El acto educativo virtual. Una visión desde la confianza. Educere, 22(73), 521-531. https://www.redalyc.org/articulo.oa?id=35656676003
Alarcón Suárez, R. D. (2020). La educación digital en Colombia en tiempos de COVID-19 y su impacto en las organizaciones educativas. [Ensayo presentado como requisito para optar el título de Especialista en Alta Gerencia, Universidad Militar Nueva Granada]. Repositorio Institucional – Universidad Militar Nueva Granada. https://repository.unimilitar.edu.co/handle/10654/36658
Arango-Vásquez, S. I. (2021). Relato de la pandemia en la Universidad de Medellín. G8 Virtual: relatos de la pandemia. [Webinario]. Universidad de Medellín.
Archer-Kuhn, B., Ayala, J., Hewson, J., y Letkemann, L. (2020). Canadian reflections on the Covid-19 pandemic in social work education: from tsunami to innovation. Social Work Education, 39(8), 1010-1018. https://doi.org/10.1080/02615479.2020.1826922
Area-Moreira, M. (marzo de 2019). La enseñanza universitaria digital. Fundamentos pedagógicos y tendencias actuales. RIULL-Repositorio Institucional Universidad de La Laguna. http://riull.ull.es/xmlui/handle/915/13247
Arráez, M., Calles, J., y Moreno de Tovar, L. (2006). La Hermenéutica: una actividad interpretativa. Sapiens. Revista Universitaria de Investigación., 7(2), 171-181. https://www.redalyc.org/articulo.oa?id=41070212
Barkley, E. F., Cross, K. P., y Major, C. H. (2012). Técnicas de Aprendizaje Colaborativo. Manual para el Profesorado Universitario. Segunda Edición. (P. Manzano, Trad.). Ediciones Morata, S.L. Ministerio de Educación y Ciencia. (Obra original publicada en 2005).
Bernal-Meneses, L., Gabelas-Barroso, J. A., y Marta-Lazo, C. (2019). Las tecnologías de la relación, la información y la comunicación (TRIC) como entorno de integración social. Interface, 23, 1-13. https://doi.org/10.1590/interface.180149
Bylieva, D., Bekirogullari, Z., Kuznetsov, D., Almazova, N., Lobatyuk, V., y Rubtsova, A. (2020). Online group student peer-communication as an element of open education. Future Internet, 12(9), 1-13. https://doi.org/10.3390/fi12090143
Carreño, C. I., Mancera Salinas, C. C., Durán Durán, A., y García Blanco, C. I. (2020). Estrategias, recursos e interacciones en clase: aportes para la formación posgradual en administración y afines. Educação e Pesquisa, 46, 1-20. https://doi.org/10.1590/s1678-4634202046212749
Castellanos, J.-C., y Onrubia, J. (2018). Group characteristics and profiles of shared regulation in collaborative environments involving asynchronous communication. Journal for the Study of Education and Development. Infancia y Aprendizaje, 41(2), 369-414. https://doi.org/10.1080/02103702.2018.1434037
Coffey, A., y Atkinson, P. (2003). Encontrar el sentido a los datos cualitativos. Estrategias complementarias de investigación. Colección Contus. Editorial Universidad de Antioquia.
Colás Bravo, P., De Pablos Pons, J., Reyes de Cozar, S., y Conde Jiménez, J. (2018). Innovación pedagógica en la formación del profesorado apoyada por videos en red. Educatio Siglo XXI, 36(2), 163-186. https://doi.org/10.6018/j/333111
Coll, C. (2013). La educación formal en la nueva ecología del aprendizaje: tendencias, retos y agenda de investigación. En J. L. Rodríguez Illera (Comp.), Aprendizaje y educación en la sociedad digital (pp. 156-170). Universitat de Barcelona. https://doi.org/10.1344/106.000002060
Collazos, C. A., y Mendoza, J. (2006). Cómo aprovechar el “aprendizaje colaborativo” en el aula. Educación y Educadores, 9(2), 61-76. http://www.redalyc.org/articulo.oa?id=83490204
De La Paz Gonzabay, B. V. (2021). El proceso comunicativo en la educación virtual en la carrera de Comunicación Social de la UTB [Trabajo de grado, Universidad Técnica de Babahoyo]. Repositorio Institucional Universidad Técnica de Babahoyo. http://dspace.utb.edu.ec/handle/49000/9833
Duarte-Herrera, M., Valdes Lozano, D. E., y Montalvo Apolín, D. E. (2019). Estrategias disposicionales y aprendizajes significativos en el aula virtual. Revista Educación, 43(2), 30. https://doi.org/10.15517/revedu.v43i2.34038
Galindo Cárdenas, L. A., y Arango Rave, M. E. (2009). Estrategia didáctica: la mediación en el aprendizaje colaborativo en la educación médica. Iatreia, 22(3), 284-291. https://doi.org/10.17533/udea.iatreia.8422
Garay Núñez, J. R. (2021). Representaciones sociales de las competencias docentes en entornos virtuales de aprendizaje en tiempos de pandemia. Revista Dilemas Contemporáneos: Educación, Política y Valores, VIII(2), 1-15. https://doi.org/10.46377/dilemas.v8i2.2551
González Hernández, W. (2021). Los espacios de aprendizaje y las formas de organización de la enseñanza: una caracterización desde la subjetividad. Revista de Estudios y Experiencias En Educación, 20(42), 313-328. https://doi.org/10.21703/rexe.20212042gonzalez18
Grimaldo Olmos, R. (2020). Competencia comunicativa en profesores venezolanos de Comunicación Social. Educere, 24(79), 571-587. https://www.redalyc.org/articulo.oa?id=35663293008
Gunawardena, C. N., y McIsaac, M. S. (2004). Distance education. En D. Jonassen y M. Driscoll (Eds.), Handbook of Research on Educational Communications and Technology: A Project of the Association for Educational Communications and Technology (pp. 355-395). Routledge. https://doi.org/10.4324/9781410609519
Hernández-Sampieri, R., y Mendoza Torres, C. P. (2018). Metodología de la investigación. Las rutas Cuantitativa, Cualitativa y Mixta. Mc Graw Hill Education
Hidayah, M., y Kusumaningrum, F. A. (2020). Peers’ social support and academic stress among boarding school students. En F. L. Gaol, N. Filimonova, I. Frolova, y I. Vladimirovna (Eds.), Inclusive Development of Society (pp. 264-269). CRC Press. https://doi.org/10.1201/9780429445118-37
Hiltz, S. R. (1998). Collaborative Learning in Asynchronous Learning Networks: Building Learning Communities [Resumen de conferencia]. WebNet 98 World Conference of the WWW, Internet, and Intranet Proceedings, Orlando, FL. https://eric.ed.gov/?id=ED427705
Itati Marino, S., y Bercheñi, V. R. (2020). Identificación de brechas digitales en pandemia: Dos experiencias de grados superiores en la disciplina Informática. Mendive. Revista de Educación, 18(4), 910-922. http://mendive.upr.edu.cu/index.php/MendiveUPR/article/view/2144
Johnson, D. W., y Johnson, R. T. (2014). Cooperative Learning in 21st Century [Aprendizaje cooperativo en el siglo XXI]. Anales de Psicología, 30(3), 841-851. https://doi.org/10.6018/analesps.30.3.201241
Kehrwald, B. (2008). Understanding social presence in text-based online learning environments. Distance Education, 29(1), 89–106. https://doi.org/10.1080/01587910802004860
Laal, M., y Laal, M. (2012). Collaborative learning: What is it? Procedia - Social and Behavioral Sciences, 31, 491-495. https://doi.org/10.1016/j.sbspro.2011.12.092
Lehman, R. M., y Conceição, C. O. (2010). Book Review: Creating a sense of presence in online teaching: How to “be there” for distance learners. Christian Education Journal, 10(1), 170-172. https://doi.org/10.1177/073989131301000118
Liu, L. (2020). La enseñanza de ELE en línea ante emergencia de salud pública. Estudio de caso: China. MarcoELE. Revista de Didáctica Español Lengua Extranjera, (30), 1-15. https://www.redalyc.org/articulo.oa?id=92161847011
Martin, F., Sun, T., y Westine, C. D. (2020). A systematic review of research on online teaching and learning from 2009 to 2018. Computers and Education, 159. https://doi.org/10.1016/j.compedu.2020.104009
Montenegro Díaz, D. J. (2020). Comunicación grupal en WhatsApp para el aprendizaje colaborativo en la coyuntura COVID-19. Hamut’ay, 7(2), 34. https://doi.org/10.21503/hamu.v7i2.2131
Montes-Ponce, D. (2020). A methodology for the analysis of communicative interaction in the forums of the Metacampus of the Virtual University System, Universidad de Guadalajara. Journal of Systems and Educational Management, 7(21), 13-28. https://doi.org/10.35429/JSEM.2020.21.7.13.28
Ogannisyan, L. A., Akopyan, M. A., Misirov, D. N., Borzilov, Y. P., y Semergey, S. V. (2020). Study of interpersonal interaction of educational process subjects in social and pedagogical space of the university. En F. L. Gaol, N. Filimonova, I. Frolova, y I. Vladimirovna (Eds.), Inclusive Development of Society (pp. 277-284). CRC Press. Taylor & Francis Group. https://doi.org/10.1201/9780429445118
Pérez Alcalá, M. del S. (2009). La comunicación y la interacción en contextos virtuales de aprendizaje. Apertura, Revista de Innovación Educativa, 1(1), 34-47. http://www.redalyc.org/articulo.oa?id=68820815003
Quintero Rivera, J. J. (2020). El Efecto del COVID-19 en la Economía y la Educación: Estrategias para la Educación Virtual de Colombia. Revista Scientific, 5(17), 280-291. https://doi.org/10.29394/Scientific.issn.2542-2987.2020.5.17.15.280-291
Salam, M., y Farooq, M. S. (2020). Does sociability quality of web-based collaborative learning information system influence students’ satisfaction and system usage? International Journal of Educational Technology in Higher Education, 17(26), 1-39. https://doi.org/10.1186/s41239-020-00189-z
Salazar Estrada, M. (2020). Escenarios de conversación y aprendizaje: Las interacciones comunicativas en las asignaturas bimodales. Cultura, Educación y Sociedad, 11(1), 219-234. https://doi.org/10.17981/cultedusoc.11.1.2020.16
Sanabria Cárdenas, I. Z. (2020). Educación virtual: oportunidad para “aprender a aprender”. Análisis Carolina, 42, 1–14. https://doi.org/10.33960/AC_42.2020
Sandoval Peña, J. C. (2019). Retos y desafíos en un ambiente blended para el aprendizaje de las matemáticas de los primeros ciclos de estudiantes adultos. En I. E. Pérez-Vera y D. García (Eds.), Acta Latinoamericana de Matemática Educativa (pp. 764-771). Comité Latinoamericano de Matemática Educativa. http://funes.uniandes.edu.co/14116/
Siemens, G. (2004). Connectivism: A learning theory for the digital age. Elearnspace.Org, 1–7. http://citeseerx.ist.psu.edu/viewdoc/download?doi=10.1.1.1089.2000&rep=rep1&type=pdf
Universidad de Medellín. (2020a). Universidad en Casa. Noticias. https://udemedellin.edu.co/universidad-en-casa/
Universidad de Medellín (2020b). Decálogo de la Universidad de Medellín para el segundo semestre de 2020. Noticias.https://udemedellin.edu.co/decalogo-de-la-universidad-de-medellin-para-el-segundo-semestre-de-2020/
Universidad de Medellín (2020c). Universidad de Medellín donará equipos a sus estudiantes para continuar con las clases asistidas por computador [Boletín de Prensa N° 014]. https://www.udem.edu.co/images/VIDAUDEM/comunicación_y_prensa/noticias_recientes/UDEMEDELLÍN_dona_equipos_a_sus_alumnos-2020.pdf
Williams, K. M., y Corwith, A. (2021). Beyond Bricks and Mortar: The efficacy of online learning and community-building at College Park Academy during the COVID-19 pandemic. Education and Information Technologies, 26, 5055-5076. https://doi.org/10.1007/s10639-021-10516-0
Zurita Cruz, C. E., Zaldívar Colado, A., Sifuentes Ocegueda, A. T., y Valle Escobedo, R. M. (2020). Análisis crítico de ambientes virtuales de aprendizaje. Utopia y Praxis Latinoamericana, 25(Esp. 11), 33-47. https://doi.org/10.5281/zenodo.4278319
Información adicional
Cómo citar: Mesa-Rave, N., Gómez Marín, A., y Arango-Vásquez, S. I. (2023). Escenarios colaborativos de enseñanza-aprendizaje mediados por tecnología para propiciar interacciones comunicativas en la educación superior. RIED-Revista Iberoamericana de Educación a Distancia, 26(2). https://doi.org/10.5944/ried.26.2.36241