Monográfico
Factores clave para el éxito del aprendizaje colaborativo en línea en la educación superior: percepciones del alumnado
Key factors for the success of online collaborative learning in higher education: student’s perceptions
Factores clave para el éxito del aprendizaje colaborativo en línea en la educación superior: percepciones del alumnado
RIED-Revista Iberoamericana de Educación a Distancia, vol. 27, núm. 2, 2024
Asociación Iberoamericana de Educación Superior a Distancia

Recepción: 01 Diciembre 2023
Aprobación: 18 Febrero 2024
Publicación: 01 Julio 2024
Resumen: El aprendizaje colaborativo en línea (CSCL) ha experimentado un impulso considerable después de las restricciones sufridas durante la pandemia y, por ello, es necesario analizar su fundamentación y las condiciones que inciden en su óptimo desarrollo. El propósito de este estudio ha consistido en elaborar un modelo a través del que se analizan los factores clave que inciden en el desarrollo del aprendizaje colaborativo en línea. Participaron 799 estudiantes de educación superior con experiencia en este tipo de metodología. Se empleó un cuestionario, organizado en 7 constructos, a partir del que se generó un modelo de investigación con variables de tipo reflectivo a través de la técnica Partial Least Squares (PLS), obteniéndose una elevada capacidad predictiva (R2=0.712). Se confirmaron las 10 hipótesis establecidas que sustentaban el modelo. Se constató que las variables satisfacción, percepción de uso y disfrute, y dinámicas de grupo poseían una influencia positiva y significativa respecto a las percepciones del alumnado sobre el aprendizaje colaborativo en línea. Se identificaron también variables mediadoras de gran interés como es el caso del soporte emocional intra-grupo (R2 =0.595) y su vinculación con la percepción de alegría y disfrute, así como la importancia de las herramientas en línea y de las dinámicas de grupo como elementos fundamentales para desenvolver, en el seno de los equipos de trabajo, un adecuado apoyo emocional en el marco de procesos de CSCL. Finalmente, se contrastan estos resultados y su incidencia en la mejora de la enseñanza en la educación superior al implementar el CSCL.
Palabras clave: aprendizaje colaborativo, educación superior, estudiantes universitarios, educación a distancia, mínimos cuadrados parciales, dinámicas de grupo.
Abstract: Online collaborative learning (CSCL) has expanded considerably following the restrictions imposed during the pandemic, leading to a need to analyse its foundations and the conditions that affect how well it is delivered. The aim of this study was to develop a model in order to analyse the key factors affecting purposeful online collaborative learning. The participants in the study were 799 students in higher education who had experienced this type of methodology. A questionnaire was created, organized into 7 constructs. This was used to produce a research model with reflective variables using the Partial Least Squares (PLS) technique, which demonstrated good predictive ability (R2=0.712). The 10 hypotheses underpinning the model were confirmed. The results indicate that variables such as satisfaction, perceptions of use and enjoyment, and group dynamics had a significant, positive influence on students’ perceptions of online collaborative learning. Mediating variables of interest were also identified, such as intra-group emotional support (R2=0.595)—with its link to perceived enjoyment—and the importance of online tools and group dynamics as fundamental elements for developing proper emotional support within the framework of CSCL processes. Finally, the results are discussed, along with their impact on improving teaching in higher education when implementing CSCL.
Keywords: collaborative learning, higher education, university students, distance education, partial least squares, group interactions.
INTRODUCCIÓN
El desarrollo del individuo, y de los colectivos sociales, transita por el camino del autoconocimiento y el desarrollo de las competencias interpersonales que son necesarias para la vida y, particularmente, para desarrollar proyectos que requieren la cooperación. En el caso de los procesos educativos, teniendo en cuenta que se fundamentan en la interacción, contemplarlos como parte de los sistemas de socialización del ser humano facilita estructurar propuestas educativas con sentido para sus participantes, en cualquier modalidad, considerando los componentes curriculares, metodológicos y organizativos (Hernández-Sellés et al., 2023). En el ámbito metodológico y, en concreto, en la modalidad online, el modelo CSCL (Computer Supported Collaborative Learning), basado en la filosofía presencial de trabajo cooperativo, cuenta ya con cierta tradición en todas las esferas de la enseñanza y, también, en las diversas tipologías de estudios, precisamente por esa capacidad de integrar las distintas dimensiones del aprendizaje; buscar respuestas a los problemas complejos, propiciar la creación colectiva, y considerar la dimensión socio-emocional y la cognitiva. Una muestra de su capacidad de articular experiencias de aprendizaje con un elevado componente social que, a priori no se asociaba a la educación a distancia, ha sido su proliferación en la pandemia derivada del COVID-19, mostrándose como un instrumento de utilidad en momentos de emergencia (Frania y Correia, 2022). En el contexto actual, en el que el territorio de la socialización del conocimiento y del impulso de las relaciones se encuentra mediado por las tecnologías (Ahmed, 2018; Zuboff, 2020), la integración de las habilidades para cooperar y el carácter social de los aprendizajes ligados al CSCL cobran un mayor sentido que, además, refuerza otros enfoques educativos socioculturales que ya han demostrado las numerosas ventajas de una concepción colaborativa frente a propuestas individualistas o competitivas del aprendizaje.
El CSCL cubre un doble objetivo: mejorar el aprendizaje, frente al trabajo meramente individual; y enseñar a cooperar, lo cual, como ya se ha mencionado, pertenece al universo de relaciones adscritas a la realidad del ser humano y, por tanto, abarca el ámbito profesional, educativo y personal (Keramati y Gillies, 2022; Tang et al., 2014). Los propios estudiantes señalan que el CSCL mejora la calidad del aprendizaje, al presentarse una variedad de ideas y perspectivas en el proceso de interacción; promueve la reestructuración de conocimientos previos y la co-creación de un constructo común (Borge et al., 2018). Para que los aprendizajes sucedan, deben anclarse tanto en el componente cognitivo como en el social, que implica no solo el reconocimiento como individuos sino también el apoyo del grupo en todas las dimensiones (Hernández-Sellés et al., 2019; Näykki et al., 2017). Asimismo, la preparación de grupos con experiencias colaborativas basadas en tareas puede ser una estrategia efectiva para mejorar el aprendizaje colaborativo en diversas áreas y entornos educativos, brindando oportunidades para optimizar el proceso de enseñanza y aprendizaje a través de la interacción grupal (Zambrano et al., 2023).
En todo caso, y precisamente por integrar elementos tan complejos como los tecnológicos, pedagógicos y sociales, el CSCL presenta desafíos que dificultan su desarrollo como, por ejemplo, la necesidad de que se establezca la interdependencia positiva en los grupos de trabajo, la aparición de conflictos, la falta de tiempo para su implementación, el absentismo virtual, la negociación de significados, la resolución de diferencias de opinión, la gestión insuficiente del proceso por parte del docente o las barreras tecnológicas (Keramati y Gillies, 2022; Noroozi, 2021). Por otro lado, el aprendizaje cooperativo reduce en cierta manera la capacidad de control de los docentes y requiere tener presente el choque que puede provocar al implantarse en entornos sociales altamente competitivos (Baloche y Brody, 2017).
Por todo ello, la actitud constituye uno de los factores de mayor importancia que puede determinar la eficiencia de las experiencias formativas mediadas por la tecnología (Chen y Chang, 2014; Yilmaz y Yilmaz, 2022). Así, la actitud de los miembros del grupo de trabajo colaborativo representa un condicionante de todo el recorrido del CSCL, donde existe el riesgo de que se produzcan divergencias cognitivas y sociales, y, donde, paradójicamente, esas mismas divergencias derivadas de la variedad y disparidad de los aportes individuales, son las que propiciarán un aprendizaje más significativo.
En el caso de los estudiantes que ya han participado en experiencias CSCL, los estudios muestran que constructos como la satisfacción y la utilidad percibida, esta última relacionada con la mejora del aprendizaje individual gracias al contacto con el grupo, son factores clave para explicar sus actitudes hacia el aprendizaje colaborativo (Alenazy et al., 2019; Bölen, 2020; Cheung y Vogel, 2013; Muñoz-Carril et al., 2021). También la satisfacción correlaciona positivamente con la motivación y la actitud de los estudiantes y, en este sentido, hay que destacar el requisito de integrar la parte social con la cognitiva (Hernández-Sellés et al., 2019; Molinillo et al., 2018). Además, tanto la actitud, como los conocimientos previos y las habilidades personales, condicionan el aprendizaje autodirigido y el rol activo de los estudiantes en los procesos de colaboración, en particular su rendimiento y motivación, favoreciendo o no el éxito en el aprendizaje en línea (Lasfeto y Ulfa, 2020, Panadero et al., 2021). En este marco de acción, autores como Zimmermann y Schunk (2011) han puesto el foco de atención en la importancia que supone el desarrollo de sistemas de autorregulación del alumnado en contextos mediados por la virtualidad. En este sentido, los estudiantes deben ser capaces de establecer metas de aprendizaje, monitorear su progreso, regular su esfuerzo, gestionar el tiempo, mantener la motivación intrínseca, así como emplear estrategias efectivas de cara a mejorar sus competencias. Por otro lado, las actitudes positivas por parte de los estudiantes en el CSCL contribuyen a un ambiente más agradable, aumentan los niveles percibidos de aprendizaje y tienen una influencia significativa en su disfrute percibido (Muñoz-Carril et al., 2020; Muñoz-Carril et al., 2021). Los estudios relativos a la Social Network Awareness (SNA), que analizan la capacidad de percibir el contexto de conocimiento y el marco social de la red de compañeros en un proceso de aprendizaje, desvelan que la conciencia mutua entre pares mejora la calidad de la comunicación y, con ello, la experiencia en su conjunto (Lin et al., 2016; Lin et al., 2019). La actitud del profesorado también tiene un impacto en el CSCL y, de hecho, los estudios señalan esta actitud como condicionante de las experiencias formativas, destacando las creencias y los valores de los docentes como factores críticos en el desarrollo profesional y en el diseño de propuestas de cambio e innovación (Baloche y Brody, 2017; González-Sanmamed et al., 2017).
Las actitudes y los aspectos que influyen en su configuración son fundamentales porque conviene tener presente que los aprendizajes en el CSCL acontecen cuando se produce la interacción, como fruto del encuentro del grupo y de los intercambios que, con el apoyo del docente, se puedan propiciar. Normalmente la interacción que se plantea en los procesos de aprendizaje colaborativo implica resolver un desafío complejo y requiere un elevado nivel de involucración, cooperación y negociación. En un entorno competitivo y de rendimiento de cuentas, como lo es en esencia una institución universitaria, los estudiantes suelen estar centrados en la solución, en la respuesta, y no tanto en su proceso, que es, realmente, la clave del aprendizaje en el CSCL. Los estudiantes necesitan sentir que pueden resolver los problemas sin enfrentamientos, pero a menudo cuentan con pocas estrategias para la gestión emocional (Frania y Correia, 2022). Esto supone un escollo, en tanto que, para que se produzca la interacción en el nivel cognitivo, debe manejarse adecuadamente el nivel social. De hecho, los estudiantes reportan que un ambiente interactivo, agradable y seguro, que incorpore los aspectos emocionales, resulta más motivador, e impacta positivamente en la construcción colectiva del conocimiento y en la mejora del aprendizaje individual, por eso es tan importante que se genere el apoyo emocional intra-grupo (Borge et al., 2018; Hernández-Sellés et al., 2020; Keramati y Gillies, 2022; Näykki et al., 2017). En este sentido, los estudios apuntan a que el disfrute percibido, relativo a la percepción de las experiencias como agradables, interesantes y disfrutables, está ligado al componente emocional (Muñoz-Carril et al., 2021; Yang et al., 2023).
Por tanto, una socialización escasa entre los pares de un grupo de trabajo, o incluso también con el profesor, genera fallos en el proceso de interacción y, por tanto, propiciará el fracaso académico; mientras que la motivación y el vínculo entre profesores y estudiantes asociados a través de interacciones satisfactorias generan comunidades de aprendizaje con un sentido de pertenencia, resilientes y enfocadas a la consecución de objetivos (Hernández-Sellés et al., 2020; Hernández-Sellés, 2021a; Kwon et al. 2014). El profesor, en el inicio, tiene que garantizar un diseño adecuado del proceso, atendiendo al carácter holístico de la experiencia y, durante el proceso, debe acompañar la fase de formación de los grupos, proporcionando apoyo en casos de conflicto y un feedback de calidad (Kuo et al., 2014; Hernández-Sellés et al., 2020).
En el CSCL, la tecnología contribuirá al aprendizaje cuando se integra en la experiencia educativa en consonancia con los aspectos curriculares, sociales y culturales (González-Sanmamed et al., 2020; Näykki et al., 2017). El modelo de aceptación de tecnología (TAM), sostiene que la aceptación de los usuarios de las tecnologías está directamente determinada por su intención conductual. Además de otras variables, la facilidad de uso percibido y la percepción de utilidad, impactan de manera significativa en la actitud de los estudiantes para afrontar CSCL, e incide en la voluntad de usar las tecnologías (Bölen, 2020; Lin y Lin, 2019; Muñoz-Carril et al., 2021; Yang et al., 2023). Por otro lado, una actitud positiva hacia el uso integrado de herramientas en las experiencias de aprendizaje, como es el caso del CSCL, aumenta la percepción de disfrute de los estudiantes (Muñoz-Carril et al., 2020). La teoría de la motivación también apunta al atractivo emocional de las herramientas de aprendizaje, señalando que una actitud de interés puede ser clave para impulsar el éxito global de la experiencia y el disfrute percibido (Renninger y Hidi, 2016).
La elección de los medios tecnológicos debe estudiarse con detenimiento, porque de ella depende el proceso de interacción de los estudiantes en sus grupos de trabajo y el apoyo emocional que se promueve, además de ejercer una influencia positiva y significativa en el aprendizaje percibido (Hamid et al., 2015; Hernández-Sellés et al., 2019).
Por otra parte, la tecnología también resulta un factor clave en la mejora de los procesos de trabajo colaborativo en línea mediante el uso, por ejemplo, de analíticas de aprendizaje. En este sentido, Cerro et al. (2020) evidenciaron que el uso de estas herramientas de monitorización puede mejorar el rendimiento de los estudiantes, sugiriendo que este tipo de sistemas son útiles de cara a potenciar la colaboración y el aprendizaje del alumnado.
La actitud de los docentes hacia las herramientas también va a condicionar el resultado de la experiencia, y no solo debe seleccionarse el medio más adecuado para cumplir con los objetivos de aprendizaje y las expectativas de los estudiantes, sino que es imprescindible que el profesor presente las tecnologías que van a mediar la comunicación, acompañando a los estudiantes para un uso adecuado y satisfactorio (Bölen, 2020; Lin y Lin, 2019; Muñoz-Carril et al., 2021; Yang et al., 2023; Yilmaz y Yilmaz, 2022).
MODELO DE INVESTIGACIÓN E HIPÓTESIS
Tomando como base los aspectos analizados anteriormente, el propósito general de este estudio ha sido establecer un modelo global (Figura 1) que permitiese comprender los factores clave que inciden en el aprendizaje colaborativo en línea y, concretamente, aquellos que favorecen una mejor percepción del alumnado en cuanto a los aprendizajes adquiridos a través de CSCL.

Las hipótesis formuladas han sido las siguientes:
H1a: La actitud del alumnado hacia el trabajo colaborativo en línea (CSCL) posee un efecto positivo y significativo en las dinámicas grupales que los estudiantes generan en sus grupos de trabajo.
H1b: La actitud de los estudiantes hacia el trabajo colaborativo en línea (CSCL) tiene un efecto positivo respecto a su percepción de alegría y disfrute.
H1c: Las actitudes del alumnado tienen una influencia positiva y significativa en el nivel de satisfacción con el trabajo colaborativo en línea (CSCL).
H2a: Las dinámicas que se desarrollan en los grupos de trabajo tienen un efecto positivo y significativo en la percepción del aprendizaje colaborativo de los estudiantes.
H2b: Las interacciones que se llevan a cabo en las dinámicas de los grupos influyen de forma positiva y significativa en los procesos de soporte emocional intra-grupo.
H3a: Las herramientas colaborativas en línea tienen una influencia positiva y significativa en las dinámicas de los grupos de trabajo.
H3b: Las herramientas colaborativas en línea contribuyen de forma positiva y significativa al soporte emocional intra-grupo en situaciones de CSCL.
H4: El soporte emocional intra-grupo que se desarrolla en el marco de procesos de trabajo colaborativo en línea (CSCL) influye de manera positiva y significativa en la percepción de alegría y disfrute de los estudiantes.
H5: La percepción de alegría y disfrute del alumnado tiene un efecto positivo y significativo en la percepción del aprendizaje de los estudiantes en situaciones de trabajo colaborativo en línea (CSCL).
H6: El nivel de satisfacción manifestado por los estudiantes tiene un efecto significativo y positivo respecto al aprendizaje colaborativo en línea desarrollado.
MÉTODO
Procedimiento y participantes
Se utilizó un diseño ex post facto basado en el método de encuesta (Hernández Sampieri y Mendoza Torres, 2020), en el que participaron de forma voluntaria 799 estudiantes universitarios de máster que habían cursado una asignatura cuatrimestral de carácter virtual de 6 créditos ECTS en la que se desarrollaron procesos de trabajo colaborativo en línea a través de metodologías basadas en proyectos y estudios de caso. Todos los participantes pertenecían a una única titulación cursada en la misma institución. El 52,6 % de los encuestados eran mujeres, mientras que un 47,4 % eran hombres. En cuanto a la edad, la media de los participantes fue de 24,7 años.
Los estudiantes, con el apoyo y orientación de sus profesores, se involucraron en diversas tareas para comprender las implicaciones del CSCL y para aprender diversas estrategias que les permitiesen mantener una colaboración fluida y eficaz. Para ello, durante el curso se articularon varias fases secuenciales: 1) Antes de formar los equipos de trabajo cada alumno realizó una presentación a través del foro del campus virtual y grabó un vídeo que se publicó en el blog del aula. El objetivo de esta tarea era que los estudiantes pudieran conocerse mejor, identificar las características, habilidades y fortalezas de sus compañeros, y sus posibilidades de conexión durante el curso; 2) Tras la realización de las diversas presentaciones, y antes de formar los grupos de trabajo, se desarrolló un debate en línea basado en los contenidos de la asignatura. El nivel de participación y argumentación a lo largo de esta tarea ayudó a detectar afinidades para la creación de los equipos de trabajo; 3) Se conformaron los grupos de trabajo colaborativo constituidos por entre 4 y 5 miembros; 4) Una vez creados los equipos, cada uno de ellos tuvo que articular y consensuar a través de acuerdos grupales aspectos clave como: el tipo de roles y funciones a asumir por los miembros del equipo, la planificación de un calendario en línea con las tareas a desarrollar a lo largo de la asignatura, el tipo de herramientas de comunicación que se utilizarían y con qué finalidad, las actitudes a mantener durante el curso, protocolos de actuación ante imprevistos o bajas en el equipo, etc. 5) Una vez revisados los estatutos o acuerdos grupales por parte de los docentes, cada equipo procedió al desarrollo de las diversas actividades solicitadas en la asignatura, diseñadas a partir de un sistema de aprendizaje basado en proyectos y en estudios de caso; 6) Durante el proceso de trabajo colaborativo en línea el profesor aportó retroalimentación continua, y los estudiantes también tuvieron oportunidad de desarrollar autoevaluaciones y coevaluaciones para reflexionar sobre los resultados obtenidos.
Una vez finalizada la asignatura los investigadores contactaron con el alumnado para informar acerca del propósito del estudio, garantizando el anonimato y la confidencialidad en las respuestas. Los datos se recogieron una vez finalizado el curso a través de un cuestionario electrónico autoadministrado.
Instrumento
Se utilizó un cuestionario que incorporaba una escala tipo Likert de siete puntos en un rango comprendido entre “totalmente en desacuerdo (1)” y “totalmente de acuerdo (7)”. La Tabla 1 muestra las medias y desviaciones típicas de los 33 ítems utilizados, distribuidos en 7 constructos. Para su elaboración, se han empleado escalas ya validadas en investigaciones previas sobre CSCL. En el caso de los ítems que representan al constructo “actitud” se utilizó la escala de Ifinedo (2018). Para la selección de los ítems del constructo “dinámicas de grupo” se empleó la escala de Ku et al. (2013). Asimismo, se han tomado de base los estudios de Molinillo et al. (2018) y Hernández-Sellés et al. (2019) para establecer los indicadores de las variables latentes “herramientas colaborativas en línea” y “soporte emocional intra-grupo”, respectivamente. En cuanto a los ítems del constructo “percepción de alegría y disfrute”, se empleó la escala de Martin y Rimm-Kaufman (2015) mientras que para medir el constructo “satisfacción” se ha utilizado la investigación de Ifinedo (2017). Por último, en lo que respecta a los ítems adscritos a “aprendizaje colaborativo en línea” se adoptó la propuesta de Hernández-Sellés et al. (2019).
Como paso previo a su aplicación, el instrumento fue revisado por un panel de 5 expertos internacionales, que analizaron aspectos como la univocidad, pertinencia e importancia de cada ítem. También se llevó a cabo un pretest para validar el cuestionario con 30 estudiantes de la asignatura escogidos de forma aleatoria. A partir del feedback aportado por los especialistas y los estudiantes, se realizaron cambios menores de tipo gramatical.
| Constructo | Nº de ítem | Descripción | Media | Desviación Típica |
| Actitud | ATTI_1 | Me gusta aprender de forma colaborativa. | 5.83 | 1.42 |
| ATTI_2 | El trabajo colaborativo es un buen método de aprendizaje. | 5.99 | 1.30 | |
| ATTI_3 | Para mí, desarrollar tareas académicas de forma colaborativa resulta enriquecedor. | 5.95 | 1.29 | |
| ATTI_4 | Me gusta la idea de trabajar colaborativamente para aprender. | 5.89 | 1.38 | |
| Dinámicas de grupo | SIWOG_01 | Mi grupo de trabajo ha desarrollado acuerdos claros de colaboración para aumentar la eficacia del aprendizaje en equipo. | 6.06 | 1.19 |
| SIWOG_02 | En mi equipo de trabajo hemos confiado los unos en los otros para alcanzar los objetivos de la asignatura. | 5.99 | 1.35 | |
| SIWOG_03 | En mi equipo, todos los miembros conocíamos claramente cuáles eran los roles y tareas que cada uno tenía que desarrollar durante el proceso de trabajo colaborativo. | 5.93 | 1.38 | |
| SIWOG_04 | En mi equipo se establecieron metas claras y acuerdos de trabajo. | 6.18 | 1.10 | |
| SIWOG_05 | Los miembros de mi equipo han contestado en períodos de tiempo adecuados a las dudas y comentarios que se generaban durante el trabajo colaborativo. | 5.82 | 1.48 | |
| SIWOG_06 | Los miembros de mi equipo nos hemos comunicado los unos con los otros de forma frecuente. | 5.98 | 1.34 | |
| SIWOG_07 | Pienso que cada miembro del equipo ha completado su trabajo a tiempo. | 5.79 | 1.59 | |
| SIWOG_08 | Mi equipo tuvo una forma eficiente de abordar las tareas y actividades solicitadas en la asignatura. | 5.89 | 1.39 | |
| SIWOG_09 | Comunicarme de forma regular con los miembros de mi equipo me ha ayudado a comprender mejor las tareas colaborativas a desarrollar en la asignatura. | 5.99 | 1.32 | |
| SIWOG_10 | En líneas generales, considero que ha habido una buena cohesión entre los miembros de mi grupo de trabajo. | 6.02 | 1.43 | |
| Herramientas colaborativas en línea | OCTO_1 | Las herramientas del campus virtual han facilitado la colaboración entre los miembros del equipo de trabajo. | 5.60 | 1.49 |
| OCTO_2 | El foro de debate del equipo ha permitido la reflexión y el intercambio fluido de información. | 5.36 | 1.58 | |
| OCTO_3 | La suite de Google (Drive, Calendar, Docs…) ha permitido a los integrantes de mi equipo trabajar de forma adecuada en las tareas solicitadas en la asignatura. | 6.30 | 1.05 | |
| OCTO_4 | Pienso que las herramientas utilizadas en nuestro equipo de trabajo han contribuido a una comunicación fluida entre los miembros del grupo. | 6.11 | 1.15 | |
| Soporte emocional intra-grupo | IGES_1 | En los grupos de trabajo colaborativo se han establecido vínculos personales. | 4.23 | 1.90 |
| IGES_2 | Los compañeros del grupo de trabajo me han ofrecido soporte, ayuda, apoyo o muestras de ánimo en los momentos en que ha sido necesario. | 5.57 | 1.52 | |
| IGES_3 | El trabajo en equipo ha contribuido a que me haya sentido más integrado en el estudio de la asignatura. | 5.59 | 1.55 | |
| IGES_4 | He sentido que entre los miembros de mi equipo de trabajo nos hemos apoyado mutuamente a lo largo de la asignatura. | 5.70 | 1.50 | |
| Percepción de alegría y disfrute | PENJ_1 | El trabajo colaborativo en el entorno virtual fue divertido. | 5.15 | 1.63 |
| PENJ_2 | Disfruté trabajando colaborativamente con los miembros de mi equipo. | 5.42 | 1.56 | |
| PENJ_3 | Me gustó la sensación de trabajar de forma colaborativa en un entorno virtual. | 5.56 | 1.57 | |
| Satisfacción | SATI_1 | Tras haber cursado la asignatura me encuentro satisfecho de haber desarrollado procesos de trabajo colaborativo en línea como método para aprender. | 5.90 | 1.34 |
| SATI_2 | Me siento satisfecho con la metodología de trabajo colaborativo en línea utilizada en la asignatura. | 5.86 | 1.35 | |
| SATI_3 | Estoy encantado con la experiencia de haber trabajado de forma colaborativa en un entorno virtual durante la asignatura. | 5.57 | 1.56 | |
| SATI_4 | Estoy satisfecho con el nivel de competencias adquiridas a lo largo de la asignatura gracias al trabajo colaborativo en línea desarrollado. | 5.82 | 1.31 | |
| Aprendizaje colaborativo en línea | OCL_1 | Interactuando con mis compañeros de equipo he aprendido más que trabajando solo. | 5.52 | 1.63 |
| OCL_2 | El trabajo en equipo me ha permitido complementar mis conocimientos con el de los otros compañeros. | 5.79 | 1.47 | |
| OCL_3 | Interactuando con mis compañeros de equipo he mejorado las calificaciones que habría obtenido trabajando de forma individual en las diversas tareas y actividades de la asignatura. | 5.24 | 1.70 | |
| OCL_4 | El contacto con el grupo me ha ayudado a continuar mis estudios hasta completarlos. | 5.10 | 1.89 |
ANÁLISIS Y RESULTADOS
Para evaluar el modelo de investigación propuesto, así como para contrastar las hipótesis del estudio, se llevó a cabo un análisis multivariante a través de un modelo de ecuaciones estructurales (SEM) con la técnica de mínimos cuadrados parciales (PLS) (Hair et al., 2021); resultando dicha técnica especialmente útil y apropiada en el ámbito de la investigación educativa (véase, por ejemplo: Cabero-Almenara et al., 2022; Chahal y Rani, 2022; Hair y Alamer, 2022; Hung-Ming et al., 2020; Wang et al., 2023).
Los análisis realizados se estructuraron en dos fases: mediante el desarrollo de un modelo de medida y también de un modelo estructural, empleándose para ello el programa estadístico SmartPLS en su versión 4.0.9.6 (Ringle et al., 2022).
Modelo de medida
Como se aprecia en la Tabla 2, se han obtenido valores adecuados de fiabilidad y de validez convergente. Así, el coeficiente Alpha de Cronbach ha alcanzado puntuaciones superiores en todos los casos a 0.81. Asimismo, los índices de fiabilidad compuesta han superado ampliamente valores de 0.5 (Bagozzi y Yi, 1989), lo que confirma la fiabilidad interna de cada constructo. En cuanto a la validez convergente, la varianza media extraída (AVE) rebasa de forma amplia la puntuación mínima de referencia de 0.5 recomendada por Hair et al. (2011), por lo que se puede constatar que más del 50 % de las varianzas de cada constructo es debida a sus indicadores.
Por otra parte, en lo que se refiere al nivel de aceptación de cargas, se ha seguido el criterio de Hair et al. (2019), quienes señalan que estas deberían alcanzar valores superiores a 0.708. Como se observa en la Tabla 2, se sobrepasa con creces dicho índice. No obstante, se eliminaron del modelo inicial indicadores que no superaban estos parámetros, en concreto, se suprimieron dos ítems. Uno perteneciente al constructo dinámicas de grupo: “entre los miembros de mi equipo la comunicación se ha desarrollado en un tono respetuoso” (0.682); y otro incluido en el constructo herramientas colaborativas en línea, a saber. “considero suficientes las herramientas que nos proporciona el campus virtual para el desarrollo de un aprendizaje colaborativo” (0.700).
| Alfa de Cronbach | Fiabilidad Compuesta | Varianza Extraída Media (AVE) | Cargas | |
| Actitud | 0.958 | 0.970 | 0.889 | |
| ATTI_1 | 0.937 | |||
| ATTI_2 | 0.937 | |||
| ATTI_3 | 0.952 | |||
| ATTI_4 | 0.944 | |||
| Dinámicas de grupo | 0.961 | 0.966 | 0.743 | |
| SIWOG_01 | 0.778 | |||
| SIWOG_02 | 0.897 | |||
| SIWOG_03 | 0.812 | |||
| SIWOG_04 | 0.814 | |||
| SIWOG_05 | 0.900 | |||
| SIWOG_06 | 0.880 | |||
| SIWOG_07 | 0.857 | |||
| SIWOG_08 | 0.915 | |||
| SIWOG_09 | 0.850 | |||
| SIWOG_10 | 0.905 | |||
| Herramientas colaborativas en línea | 0.818 | 0.878 | 0.643 | |
| OCTO_1 | 0.770 | |||
| OCTO_2 | 0.788 | |||
| OCTO_3 | 0.780 | |||
| OCTO_4 | 0.866 | |||
| Soporte emocional intra-grupo | 0.896 | 0.928 | 0.766 | |
| IGES_1 | 0.734 | |||
| IGES_2 | 0.919 | |||
| IGES_3 | 0.909 | |||
| IGES_4 | 0.924 | |||
| Percepción de alegría y disfrute | 0.943 | 0.963 | 0.898 | |
| PENJ_1 | 0.938 | |||
| PENJ_2 | 0.955 | |||
| PENJ_3 | 0.950 | |||
| Satisfacción | 0.957 | 0.969 | 0.887 | |
| SATI_1 | 0.952 | |||
| SATI_2 | 0.952 | |||
| SATI_3 | 0.938 | |||
| SATI_4 | 0.924 | |||
| Aprendizaje colaborativo en línea | 0.914 | 0.939 | 0.795 | |
| OCL_1 | 0.926 | |||
| OCL_2 | 0.912 | |||
| OCL_3 | 0.884 | |||
| OCL_4 | 0.843 | |||
Para verificar que el modelo de medición era apropiado, se examinó la validez discriminante mediante tres métodos complementarios. El primero de ellos consistió en hallar si las cargas de cada indicador en sus respectivos constructos eran mayores que las cargas cruzadas de los otros constructos (Hair et al., 2014), pudiendo constatarse que dicho requisito se cumplía.
También se utilizó el criterio de Fornell y Larcker (1981) para verificar que la raíz cuadrada del AVE de cada constructo era mayor que la correlación entre ese constructo y todos los demás (Tabla 3).
| 1 | 2 | 3 | 4 | 5 | 6 | 7 | |
| 1. Actitud | 0.943 | ||||||
| 2. Dinámicas de grupo | 0.473 | 0.862 | |||||
| 3. Herramientas colaborativas en línea | 0.533 | 0.641 | 0.802 | ||||
| 4. Soporte emocional intra-grupo | 0.508 | 0.749 | 0.628 | 0.875 | |||
| 5. Percepción de alegría y disfrute | 0.689 | 0.703 | 0.678 | 0.767 | 0.947 | ||
| 6. Satisfacción | 0.737 | 0.674 | 0.720 | 0.716 | 0.868 | 0.942 | |
| 7. Aprendizaje colaborativo en línea | 0.689 | 0.677 | 0.617 | 0.728 | 0.808 | 0.807 | 0.892 |
Por último, se comprobó la ratio heterotrait-monotrait (HTMT), a fin de constatar si la correlación entre dos constructos era menor que 0.9 (Henseler et al., 2015), aspecto que se ha cumplido al oscilar los valores entre 0.490 y 0.858.
Tras verificar los requisitos psicométricos necesarios en cuanto a fiabilidad y validez, se elaboró el modelo estructural para contrastar las hipótesis planteadas en la investigación.
Modelo estructural
La evaluación del modelo estructural implicó el análisis del nivel de significación de las relaciones entre los constructos establecidos, así como su grado de calidad predictiva. En la Figura 2 se muestra una representación gráfica del modelo estructural, mientras que en la Tabla 4 se presenta un resumen de resultados relativos al contraste de hipótesis planteadas en la investigación.
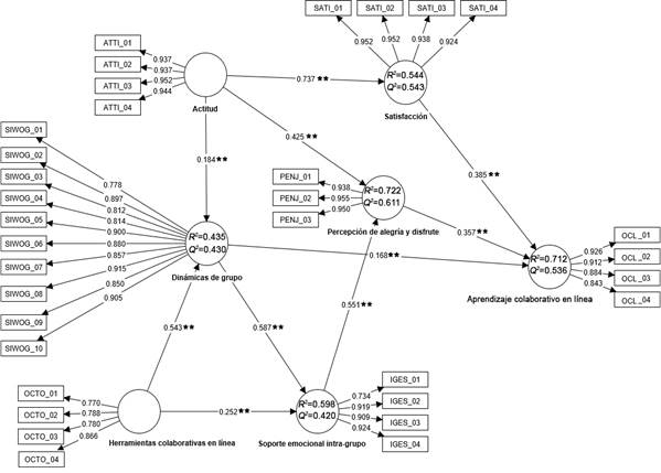
Para analizar la robustez de las cargas de los indicadores y si las relaciones entre variables eran significativas se utilizó un procedimiento de bootstraping con 5000 submuestras (Hair et al., 2011). Como se puede observar a partir del indicador R2, el 71.2 % de la varianza del constructo “aprendizaje colaborativo en línea” es explicada por las variables latentes “satisfacción”, “percepción de alegría y disfrute”, y “dinámicas de grupo” que forman parte del modelo. Así pues, tomando como referencia la propuesta de Chin (1998) quien señala índices R2 de 0.67 como sustanciales y de 0.33 como moderados, se puede decir que en conjunto el valor predictivo del modelo establecido es elevado.
Por otra parte, se empleó la prueba Stone-Geisser o Ǫ2 para evaluar la relevancia predictiva en cada una de las variables endógenas del modelo (Figura 2), obteniéndose valores superiores en todos los casos a 0.35 (Hair et al., 2022), lo que apunta a que el modelo posee un elevado nivel de relevancia predictiva.

Nota: ** = Significativo p < .001
En lo que respecta al contraste de las diez hipótesis formuladas (Tabla 4), los valores obtenidos demuestran que el modelo soporta todas ellas. Aparte de los coeficientes de regresión estandarizados (β), en la Tabla 4 se recogen los estadísticos T asociados, así como los niveles de significación (p-valor), que permiten establecer si las hipótesis son soportadas en el modelo propuesto. También se han hallado los coeficientes ƒ2, puesto que no solo resulta relevante conocer si la relación entre las variables es significativa, sino también analizar el tamaño del efecto entre las mismas (Chin, et al., 1998). Para la interpretación de ƒ2 se ha utilizado el criterio de Cohen (1988) quien establece valores de 0.35 (grande), 0.15 (medio) y 0.02 (pequeño). En este sentido, como se puede apreciar en la tabla que se muestra a continuación (Tabla 4), en general existe un tamaño del efecto elevado en la mayor parte de los constructos considerados, obteniéndose menores valores ƒ2 entre las variables “actitud” y “dinámicas de grupo” (ƒ2= 0.043) y “dinámicas de grupo” y “percepción del aprendizaje” (ƒ2= 0.048).
| Trayectoria de hipótesis | β | estadísticos T | p-valor | ƒ2 | Resultado |
| H1a. Actitud -> Dinámicas de grupo | 0.184 | 4.279 | 0.000 | 0.043 | Soportada |
| H1b. Actitud -> Percepción de alegría y disfrute | 0.425 | 13.205 | 0.000 | 0.481 | Soportada |
| H1c. Actitud -> Satisfacción | 0.737 | 30.298 | 0.000 | 0.912 | Soportada |
| H2a. Dinámicas de grupo -> Aprendizaje colaborativo en línea | 0.168 | 5.099 | 0.000 | 0.048 | Soportada |
| H2b. Dinámicas de grupo -> Soporte emocional intra-grupo | 0.587 | 16.365 | 0.000 | 0.504 | Soportada |
| H3a. Herramientas colaborativas en línea -> Dinámicas de grupo | 0.543 | 13.947 | 0.000 | 0.374 | Soportada |
| H3b. Herramientas colaborativas en línea -> Soporte emocional intra-grupo | 0.252 | 6.698 | 0.000 | 0.093 | Soportada |
| H4. Soporte emocional intra-grupo -> Percepción de alegría y disfrute | 0.551 | 18.243 | 0.000 | 0.809 | Soportada |
| H5. Percepción de alegría y disfrute -> Aprendizaje colaborativo en línea | 0.357 | 6.534 | 0.000 | 0.098 | Soportada |
| H6. Satisfacción -> Aprendizaje colaborativo en línea | 0.385 | 7.878 | 0.000 | 0.123 | Soportada |
Finalmente, para evaluar la bondad de ajuste del modelo estructural se utilizó el indicador SRMR (Standardized Root Mean Square Residual) que arrojó un valor de 0.06, lo que demuestra un razonable ajuste del modelo al alcanzar una puntuación menor que 0.08 (Hu y Bentler, 1999).
DISCUSIÓN Y CONCLUSIONES
En primer lugar, hay que señalar que el modelo de investigación propuesto posee un buen nivel predictivo (R2=0.712) y que se han cumplido las diez hipótesis formuladas. Los resultados obtenidos permiten identificar aquellos factores que inciden en el aprendizaje colaborativo en línea según la percepción del alumnado que ha participado en experiencias bajo esa modalidad formativa. Concretamente, los siguientes factores: las dinámicas de los grupos de trabajo (H2a; β=0.168; p<0.001; ƒ2=0.048); la satisfacción (H6; β=0.385; p<0.001; ƒ2=0.123), y la percepción de alegría y disfrute (H5; β=0.357; p<0.001; ƒ2=0.098), tienen un efecto directo de carácter significativo y positivo sobre el CSCL.
El constructo relativo a las dinámicas grupales incluye los componentes fundamentales que ya se han revelado como determinantes del éxito del aprendizaje colaborativo: las denominadas “presencia cognitiva”, “presencia social” y “presencia docente”. La importancia de esta tríada, ya ha sido ampliamente constatada desde el modelo CoI (Community of Inquiry) de Garrison et al. (1999) La “presencia cognitiva” alude a la construcción colaborativa de los aprendizajes gracias a un proceso de colaboración y negociación intencional en el que las aportaciones individuales cobran sentido colectivo en una simbiosis desde la que la combinación de la divergencia y la convergencia propicia resultados satisfactorios (Puntambekar, 2006; Borge et al., 2018). Los aspectos cognitivos no pueden entenderse al margen de los emocionales y motivacionales, de ahí la necesidad de considerar también la “presencia social”, desde la que se presta atención a las características de los estudiantes, su disposición a trabajar hacia unas metas comunes, su compromiso con la tarea grupal, los aportes que cada uno puede ofrecer y la posibilidad de fomentar el sentimiento de comunidad, como elementos que posibilitan el apoyo y la comunicación (Näykki et al., 2017). En cualquier caso, conviene advertir que los procesos de aprendizaje colaborativo no suceden de forma espontánea ni por azar, se requiere una exhaustiva planificación con un diseño realista y una secuencia detallada en la que se garanticen las condiciones y se establezcan los medios. De ahí la necesidad de atender a la “presencia docente”, a través de la que se presta atención a los aspectos pedagógicos, curriculares y tecnológicos, en cada una de las fases a considerar: planificación, interacción y evaluación (Garrison et al., 1999; Hernández-Sellés et al., 2020).
El otro factor fundamental del CSCL apunta a la satisfacción, que a su vez va a depender de un buen planteamiento de los componentes anteriormente señalados, destacando el desarrollo de procesos colaborativos bien estructurados en los que se combine el desarrollo tanto cognitivo como social (Kwon et al., 2014; Alenazy et al., 2019; Bölen, 2020). También se mencionan el feedback por parte de los docentes (Kuo et al., 2014), el apoyo emocional entre los estudiantes (Zhan, 2008), y la percepción de utilidad, como garantía de la satisfacción del alumnado (Bölen, 2020).
En cuanto a la percepción de alegría y disfrute, autores como Ifinedo (2017), apuntan a la valoración positiva de los aprendizajes mediados por la tecnología y al proceso de colaboración en sí mismo, así como al logro de las expectativas y la confirmación de las actuaciones previstas (Park, 2020).
Además de los tres pilares comentados, hay que considerar también los demás componentes del modelo, tanto desde un análisis teórico (que permita identificar conceptualmente el CSCL) como pragmático (que ayude a su diseño e implementación). En este sentido, hay que mencionar que la actitud constituye un aspecto de enorme trascendencia, por cuanto su influencia es notoria en los tres factores que contribuyen a un aprendizaje colaborativo en línea: las dinámicas grupales (H1a; β=0,184; p<0.001; ƒ2=0.043), la satisfacción (H1b; β=0,425; p<0.001; ƒ2=0.481), y la percepción de alegría y disfrute (H1c; β=0,737; p<0.001; ƒ2=0.912), Conviene recordar que las actitudes positivas correlacionan con la facilidad de uso y la percepción de utilidad y, por tanto, estos aspectos han de contemplarse tanto antes como durante el desarrollo del CSCL (Hernández-Sellés et al., 2019).
El otro componente fundamental viene de la mano de las herramientas tecnológicas, sin cuya mediación no podría desarrollarse el CSCL. En el estudio realizado se constata una clara influencia de los recursos digitales en las dinámicas de grupo (H3a; β=0,543; p<0.01; ƒ2=0.374), y en el soporte emocional intra-grupo (H3b, β=0,252; p<0.01; ƒ2=0.093). Diversas investigaciones han desvelado la importancia de los dispositivos en las interacciones síncronas y asíncronas que acontecen durante el CSCL (Hamid et al., 2015; Hernández-Sellés, 2021b). En consecuencia, su papel es determinante para un óptimo funcionamiento interno de los equipos de trabajo, en las relaciones de estos con el docente, así como en el acceso al contenido, proporcionando la infraestructura necesaria para que se genere y se comparta el aprendizaje (Yang et al., 2023; Yilmaz y Yilmaz, 2022).
Hay que insistir en que las relaciones interpersonales ayudarán a mejorar e intensificar las interacciones e incrementar el compromiso de los miembros del equipo (Molinillo et al., 2018; Vuopala et al., 2016), influyendo positivamente en el soporte emocional intra-grupo (H2b, β=0,587; p<0.001; ƒ2=0.504), y, en definitiva, facilitando el logro de los aprendizajes activos y significativos. Y, precisamente, el soporte emocional intra-grupo influye de manera positiva y significativa en la percepción de alegría y disfrute de los estudiantes, que contribuye a un aprendizaje colaborativo eficaz (H4; β=0.551; p<0.001; ƒ2=0.809).
Finalmente, es preciso señalar que los hallazgos de la presente investigación contribuyen a ampliar el corpus teórico sobre el CSCL y, bajo un prisma operativo, el estudio ha permitido constatar la importancia de aquellos factores clave que influyen y contribuyen al desarrollo de adecuados procesos de aprendizaje colaborativo, según la percepción del alumnado que ha participado en este tipo de iniciativas. Esto resulta especialmente útil para aquellos docentes e instituciones educativas que se animen a desarrollar actuaciones basadas en CSCL, donde los aspectos pedagógicos, tecnológicos, motivacionales, cognitivos y emocionales deben estar presentes en las fases de diseño, implementación y evaluación de cada propuesta formativa. Asimismo, el estudio corrobora la relación e importancia de factores clave que, analizados en conjunto y de manera sistémica, favorecen el aprendizaje colaborativo en línea, estableciendo un modelo parsimonioso con constructos interdependientes que pretenden recoger la voz de un amplio número de estudiantes que han podido experimentar de forma profusa las implicaciones que supone el desarrollo de estrategias educativas centradas en un enfoque de aprendizaje colaborativo.
Agradecimientos
El presente artículo ha sido financiado parcialmente gracias a la ayuda competitiva concedida en 2023 por el Consejo Social de la Universidad de Santiago de Compostela, en el marco del proyecto de Formación e Innovación Educativa -Forinnova Lite- (Referencia: 2023-PU013).
REFERENCIAS
Ahmed, S. (2018). La política cultural de las emociones. Universidad Nacional Autónoma de México.
Alenazy, W., Al-Rahmi, W. y Khan, M. S. (2019). Validation of TAM Model on Social Media Use for Collaborative Learning to enhance Collaborative Authoring. IEEE Access, 7, 71550-71562. https://doi.org/10.1109/ACCESS.2019.2920242
Bagozzi, P. y Yi, Y. (1989). On the Use of Structural Equation Models in Experimental Designs. Journal of Marketing Research, 26(3), 271-284. https://doi.org/10.2307/3172900
Baloche, L. y Brody, C. M. (2017). Cooperative learning: exploring challenges, crafting innovations. Journal of Education for Teaching, 43(3), 274-283. https://doi.org/10.1080/02607476.2017.1319513
Bölen, M. C. (2020). Exploring the determinants of users’ continuance intention in smartwatches. Technology in Society, 60, 1-12. https://doi.org/10.1016/j.techsoc.2019.101209
Borge, M., Ong, Y. S. y Rosé, C. P. (2018). Learning to monitor and regulate collective thinking processes. International Journal of Computer-Supported Collaborative Learning, 13(1), 61-92. https://doi.org/10.1007/s11412-018-9270-5
Cabero Almenara, J., Gutiérrez Castillo, J. J., Guillén Gámez, F. D. y Gaete Bravo, A. F. (2022). Competencias digitales de estudiantes universitarios: creación de un modelo causal desde un enfoque PLS-SEM. Campus virtuales, 11(1), 167-179. https://doi.org/10.54988/cv.2022.1.1008
Cerro Martínez, J. P, Guitert, M. y Romeu Fontanillas, T. (2020). Impact of using learning analytics in asynchronous online discussions in higher education. International Journal of Educational Technology in Higher Education, 17(39), 1-18. https://doi.org/10.1186/s41239-020-00217-y
Chahal, J. y Rani, N. (2022). Exploring the acceptance for e-learning among higher education students in India: combining technology acceptance model with external variables. Journal of Computing in Higher Education, 34, 844-867. https://doi.org/10.1007/s12528-022-09327-0
Chen, C. M. y Chang, C. C. (2014). Mining learning social networks for cooperative learning with appropriate learning partners in a problem-based learning environment. Interactive Learning Environments, 22(1), 97-124. https://doi.org/10.1080/10494820.2011.641677
Cheung, R. y Vogel, D. (2013). Predicting user acceptance of collaborative technologies: An extension of the technology acceptance model for e-learning. Computers & Education, 63, 160-175. https://doi.org/10.1016/j.compedu.2012.12.003
Chin, W. W. (1998). The partial least squares approach to structural equation modeling. En G. A. Marcoulides (Ed.), Modern methods for business research (pp. 295-336). Psychology Press.
Cohen, J. (1988). Statistical power analysis for the behavioral sciences. Lawrence Erlbaum Associates.
Fornell, C. y Larcker, D. (1981). Evaluating structural equation models with unobservable variables and measurement error. Journal of Marketing Research, 18(1), 39-50. https://doi.org/10.1177/002224378101800104
Frania, M. y Correia, F. L. d. S. (2022). Interpersonal Competences and Attitude to Online Collaborative Learning (OCL) among Future Pedagogues and Educators—A Polish and Portuguese Perspective. Education Science, 12, 23. https://doi.org/10.3390/educsci12010023
Garrison, D. R., Anderson, T. y Archer, W. (1999). Critical Inquiry in a Text-Based Environment: Computer Conferencing in Higher Education. The Internet and Higher Education, 2(2-3), 87-105. https://doi.org/10.1016/S1096-7516(00)00016-6
González-Sanmamed, M., Sangrà, A., Souto-Seijo, A. y Estévez, I. (2020). Learning ecologies in the digital era: challenges for higher education. Publicaciones, 50(1), 83-102. https://doi.org/10.30827/publicaciones.v50i1.15671
González-Sanmamed, M., Muñoz-Carril, P. C. y Sangrà, A. (2017). We can, we know how. But do we want to? Teaching attitudes toward ICT based on the level of integration of technology in the schools. Technology, Pedagogy and Education, 26(5), 633-647. https://doi.org/10.1080/1475939X.2017.1313775
Hair, J. y Alamer, A. (2022). Partial Least Squares Structural Equation Modeling (PLS-SEM) in second language and education research: Guidelines using an applied example. Research Methods in Applied Linguistics, 1(3), 1-16. https://doi.org/10.1016/j.rmal.2022.100027
Hair, J. F., Hult, G. T. M., Ringle, C. M. y Sarstedt, M. (2022). A Primer on Partial Least Squares Structural Equation Modeling (PLS-SEM) (3 ed.). Sage. https://doi.org/10.1007/978-3-030-80519-7
Hair, J. F., Sarstedt, M., Hopkins, L. y Kuppelwieser, V. G. (2014). Partial least squares structural equation modeling (PLS-SEM): An emerging tool in business research. European Business Review, 26(2), 106-121. https://doi.org/10.1108/EBR-10-2013-0128
Hair, J., Hult, G. T., Ringle, C., Sarstedt, M., Castillo Apraiz, J., Cepeda Carrión, G. A. y Roldán, J. L. (2019). Manual de Partial Least Squares Structural Equation Modeling (PLS-SEM). OmniaScience. https://doi.org/10.3926/oss.37
Hair, J., Ringle, C. y Sarstedt, M. (2011). PLS-SEM: Indeed a Silver Bullet. The Journal of Marketing Theory and Practice, 19(2), 139-152. https://doi.org/10.2753/MTP1069-6679190202
Hair, J., Sarstedt, M., Ringle, C., Gudergan, S. P., Castillo Apraiz, J., Cepeda Carrión, G. A. y Roldán J. L. (2021). Manual Avanzado de Partial Least Squares Structural Equation Modeling (PLS-SEM). OmniaScience. https://doi.org/10.3926/oss.407
Hamid, S., Waycott, J., Kurnia, S. y Chang, S. (2015). Understanding students' perceptions of the benefits of online social networking use for teaching and learning. Internet and Higher Education, 26, 1-9. https://doi.org/10.1016/j.iheduc.2015.02.004
Henseler, J., Ringle, C. M. y Sarstedt, M. (2015). A new criterion for assessing discriminant validity in variance-based structural equation modeling. Journal of the Academy of Marketing Science, 43(1), 115-135. https://doi.org/10.1007/s11747-014-0403-8
Hernández Sampieri, R. y Mendoza Torres, C. P. (2020). Metodología de la investigación: las rutas cuantitativa, cualitativa y mixta. McGraw-Hill.
Hernández-Sellés, N. (2021a). La importancia de la interacción en el aprendizaje en entornos virtuales en tiempos del COVID-19. Publicaciones, 51(3), 257-294. https://doi.org/10.30827/publicaciones.v51i3.18518
Hernández-Sellés, N. (2021b). Herramientas que facilitan el aprendizaje colaborativo en entornos virtuales: nuevas oportunidades para el desarrollo de las ecologías digitales de aprendizaje. Educatio Siglo XXI, 39(2), 81-100. https://doi.org/10.6018/educatio.465741
Hernández-Sellés, N., Galindo, J. M., Arteaga, O. y García, S. (2023). Diseño de un enfoque humanista con impacto social positivo en el ámbito tecnológico de las enseñanzas de grado: el caso del grado en diseño y gestión de proyectos transmedia. En P. C. Muñoz Carril, C. Sarceda Gorgoso, E. J. Fuentes Abeledo y E. M. Barreira Cerqueiras (Eds.), La formación y la innovación educativa: ejes para la transformación social (141-164). Dykinson S.L. https://doi.org/10.2307/jj.2010047.11
Hernández-Sellés, N., Muñoz-Carril, P. C. y González-Sanmamed, M. (2019). Computer-supported collaborative learning: An analysis of the relationship between interaction, emotional support and online collaborative tools. Computers & Education, 138, 1-12. https://doi.org/10.1016/j.compedu.2019.04.012
Hernández-Sellés, N., Muñoz-Carril, P. C. y González-Sanmamed, M. (2020). Interaction in computer supported collaborative learning: an analysis of the implementation phase. International Journal of Educational Technology in Higher Education, 17(23), 1-13. https://doi.org/10.1186/s41239-020-00202-5
Hu, L. y Bentler, P. (1999). Cutoff criteria for fit indexes in covariance structure analysis: Conventional criteria versus new alternatives. Structural Equation Modeling: A Multidisciplinary Journal, 6(1), 1-55. https://doi.org/10.1080/10705519909540118
Hung-Ming, L., Min-Hsien, L., Jyh-Chong, L., Hsin-Yi, C., Pinchi, H. y Chin-Chung, T. (2020). A review of using partial least square structural equation modeling in e-learning research. British Journal of Educational Technology, 51(4), 1354-1372. https://doi.org/10.1111/bjet.12890
Ifinedo, P. (2017). Students’ perceived impact of learning and satisfaction with blogs. The International Information and Learning Technology, 34(4), 322-337. https://doi.org/10.1108/IJILT-12-2016-0059
Ifinedo, P. (2018). Determinants of students´ continuance intention to use blogs to learn: an empirical investigation. Behaviour & Information Technology, 37(4), 381-392. https://doi.org/10.1080/0144929X.2018.1436594
Keramati, M. R. y Gillies, R. M. (2022). Advantages and Challenges of Cooperative Learning in Two Different Cultures. Education Sciences, 12(3). 1-14. https://doi.org/10.3390/educsci12010003
Ku, H-Y., Hung, W. T. y Akarasriworn, C. (2013). Collaboration factors, teamwork satisfaction, and student attitudes toward online collaborative learning. Computers in Human Behavior, 29, 922-929. https://doi.org/10.1016/j.chb.2012.12.019
Kuo, Y.-C., Walker, A. E., Schroder, K. E. E. y Belland, B. R. (2014). Interaction, Internet self-efficacy, and self-regulated learning as predictors of student satisfaction in online education course. Internet and Higher Education, 20, 35-50. https://doi.org/10.1016/j.iheduc.2013.10.001
Kwon, K., Liu, Y. y Johnson, L. (2014). Group regulation and social-emotional interactions observed in computer supported collaborative Learning: Comparison between good vs. poor collaborators. Computers & Education, 78, 185-200. https://doi.org/10.1016/j.compedu.2014.06.004
Lasfeto, D. y Ulfa, S. (2020). The relationship between self-directed learning and students’ social interaction in online learning environment. Journal of e-Learning and Knowledge Society, 16(2), 34-41. https://doi.org/10.20368/1971-8829/1135078
Lin, J.-W. y Tsai, C. W. (2016). The impact of an online project-based learning environment with group awareness support on students with different self-regulation levels: An extended-period experiment. Computers & Education, 99, 28-38. https://doi.org/10.1016/j.compedu.2016.04.005
Lin, J.-W. y Lin, H.-C. K. (2019). User acceptance in a computer-supported collaborative learning (CSCL) environment with social network awareness (SNA) support. Australasian Journal of Educational Technology, 35(1), 100-115. https://doi.org/10.14742/ajet.3395
Martin, D. P. y Rimm-Kaufman, S. E. (2015). Do student self-efficacy and teacher-student interaction quality contribute to emotional and social engagement in fifth grade math? Journal of School Psychology, 53(5), 359-373. https://doi.org/10.1016/j.jsp.2015.07.001
Molinillo, S., Aguilar-Illescas, R., Anaya-Sánchez, R. y Vallespín-Arán M. (2018). Exploring the impacts of interactions, social presence and emotional engagement on active collaborative learning in a social web-based environment. Computers & Education, 123, 41-52. https://doi.org/10.1016/j.compedu.2018.04.012
Muñoz-Carril, P. C., González-Sanmamed, M. y Fuentes-Abeledo, E. J. (2020). Use of blogs for prospective early childhood teachers. Educación XX1, 23(1), 247-273. https://doi.org/10.5944/educxx1.23768
Muñoz-Carril, P. C., Hernández-Sellés, N., Fuentes-Abeledo, E. J. y González-Sanmamed, M. (2021). Factors influencing students' perceived impact of learning and satisfaction in computer supported collaborative learning. Computers & Education, 174:104310. https://doi.org/10.1016/j.compedu.2021.104310
Näykki, P., Isohätälä, J., Järvelä, S., Pöysä-Tarhonen, J. y Häkkinen, P. (2017). Facilitating socio-cognitive and socio-emotional monitoring in collaborative learning with a regulation macro script – an exploratory study. International Journal of Computer-Supported Collaborative Learning, 12(3), 251-279. https://doi.org/10.1007/s11412-017-9259-5
Noroozi, O., Weinberger, A. y Kirschner, P. A. (2021). Editorial to the special issue: Technological and pedagogical innovations for facilitation of students’ collaborative argumentation-based learning. Innovations in Education and Teaching International, 58(5), 499-500. https://doi.org/10.1080/14703297.2021.1978703
Panadero, E., Alonso-Tapia, J., García-Pérez, D., Fraile, J., Sánchez-Galán, J. M. y Pardo, R. (2021). Estrategias de aprendizaje profundas: Validación de un modelo situacional y su cuestionario. Revista de Psicodidáctica, 26(1), 10-19. https://doi.org/10.1016/j.psicod.2020.11.003
Park, E. (2020). User acceptance of smart wearable devices: An expectation-confirmation model approach. Telematics and Informatics, 47. https://doi.org/10.1016/j.tele.2019.101318
Puntambekar, S. (2006). Analyzing collaborative interactions: divergence, shared understanding and construction of knowledge. Computers & Education, 47(3), 332-351. https://doi.org/10.1016/j.compedu.2004.10.012
Renninger, K. A. y Hidi, S. E. (2016). The Power of Interest for Motivation and Engagement. Routledge. https://doi.org/10.4324/9781315771045
Ringle, C. M., Wende, S. y Becker, J. M. (2022). SmartPLS 4 (Nº de versión 4.0.9.6). Windows. Boenningstedt: SmartPLS GmbH. http://www.smartpls.com
Tang, K. Y., Tsai, C. C. y Lin, T. C. (2014). Contemporary intellectual structure of CSCL research (2006–2013): A co-citation network analysis with an education focus. International Journal of Computer-Supported Collaborative Learning, 9, 335-363. https://doi.org/10.1007/s11412-014-9196-5
Vuopala, E., Hyvönen, P. y Järvelä, S. (2016). Interaction forms in successful collaborative learning in virtual learning environments. Active Learning in Higher Education, 17(1), 25-38. https://doi.org/10.1177/1469787415616730
Wang, S., Sun, Z. y Chen, Y. (2023). Effects of higher education institutes’ artificial intelligence capability on students' self-efficacy, creativity and learning performance. Education and Information Technologies, 28, 4919-4939. https://doi.org/10.1007/s10639-022-11338-4
Yang, H., Cai, M., Diao, Y., Liu, R., Liu, L. y Xiang, Q. (2023). How does interactive virtual reality enhance learning outcomes via emotional experiences? A structural equation modeling approach. Frontiers in Psychology, 13:1081372. https://doi.org/10.3389/fpsyg.2022.1081372
Yilmaz, R. y Yilmaz, F. G. K. (2022). Examination of the efectiveness of the task and group awareness support system used for computer-supported collaborative learning. Educational Technology Research and Development, 68, 1355-1380. https://doi.org/10.1007/s11423-020-09741-0
Zambrano, J, Kirschner, F., Sweller, J. y Kirschner, P. A. (2023). Effect of task-based group experience on collaborative learning: Exploring the transaction activities. British Journal of Educational Technology, 93(4), 879-902. https://doi.org/10.1111/bjep.12603
Zhan, H. (2008). The effectiveness of instructional models with collaborative learning approaches in undergraduate online courses. Ph.D. thesis, Northern Arizona University. https://www.learntechlib.org/p/125783/
Zimmermann, B. J. y Schunk, D. H. (2011). Self-regulated learning and performance. En D. H. Schunk y B. J. Zimmerman (Eds.), Handbook of Self-Regulated Learning and Performance (pp. 1-12). Routledge.
Zuboff, S. (2020). La era del capitalismo de la vigilancia: la lucha por un futuro humano frente a las nuevas fronteras del poder. Paidós.
Información adicional
Cómo citar: Muñoz-Carril, P. C., Hernández-Sellés, N., & González-Sanmamed, M. (2024). Key factors for the success of online collaborative learning in higher education: student’s perceptions. [Factores clave para el éxito del aprendizaje colaborativo en línea en la educación superior: percepciones del alumnado]. RIED-Revista Iberoamericana de Educación a Distancia, 27(2). https://doi.org/10.5944/ried.27.2.39093