Estudios e investigaciones / Research and Case Studies

Recepción: 01 Junio 2024
Aprobación: 27 Julio 2024
DOI: https://doi.org/10.5944/ried.28.1.41351
Resumen: Con el auge de la educación online, las universidades buscan optimizar la experiencia de los estudiantes a distancia. Para ello, es crucial desarrollar competencias clave en los futuros profesionales, como habilidades transferibles, regulación emocional, desarrollo profesional, autogestión y autoeficacia. La comprensión del impacto del entorno online en el compromiso es fundamental para la implementación exitosa de programas online. Este artículo presenta una revisión sistemática de la literatura y un análisis bibliométrico de 781 artículos, explorando tendencias en publicaciones, revistas de alto impacto, países, instituciones y análisis de palabras clave con VOSviewer. Se analiza el estado actual del arte y las últimas tendencias educativas para impulsar el aprendizaje online. Finalmente, se propone un modelo que integra los principales conceptos del mapa de coocurrencia de VOSviewer en el contexto del aprendizaje online en educación superior para estudiantes graduados. Este marco ofrece una representación concreta para integrar las herramientas y tecnologías del aprendizaje online en la educación superior. Además, este marco será fundamental para comprender las habilidades necesarias en la educación en línea, especialmente la reflexión crítica y las competencias profesionales. Combina conceptos teóricos innovadores y ofrece una visión prometedora para el futuro de la educación. Si bien el e-learning presenta un gran potencial, es necesario abordar sus limitaciones y trabajar para asegurar que todos los estudiantes tengan las mismas oportunidades de desarrollo en este entorno educativo en constante transformación.
Palabras clave: aprendizaje online, modelo de competencias, curriculum.
Abstract: With the rise of online education, universities are seeking to optimize the experience of distance learners. To do so, it is crucial to develop key competencies in future professionals, such as transferable skills, emotional regulation, professional development, self-management, and self-efficacy. Understanding the impact of the online environment on engagement is critical for the successful implementation of online programs. This article presents a systematic literature review and bibliometric analysis of 781 articles, exploring trends in publications, high-impact journals, countries, institutions, and keyword analysis with VOSviewer. The current state of the art and the latest educational trends to boost online learning are analyzed. Finally, a model is proposed that integrates the main concepts of the VOSviewer co-occurrence map in the context of online learning in higher education for graduate students. This framework offers a concrete representation for integrating online learning tools and technologies in higher education. Furthermore, this framework will be instrumental in understanding the skills needed in online education, especially critical reflection and professional competencies. It combines innovative theoretical concepts and offers a promising vision for the future of education. While e-learning has great potential, its limitations need to be addressed and efforts made to ensure that all students have equal opportunities for development in this ever-changing educational environment.
Keywords: online learning, competency model, curriculum.
INTRODUCCIÓN
La creciente demanda de educación en línea impulsa a las universidades a explorar nuevas formas de impartir contenidos de cursos a través de plataformas digitales. La tecnología en línea ofrece oportunidades para optimizar el aprendizaje, brindando a los estudiantes flexibilidad, accesibilidad y eficiencia en la consecución de sus objetivos académicos (Chen et al., 2010; Dumford y Miller, 2018). A medida que la tecnología se desarrolla rápidamente y más estudiantes siguen la ruta del aprendizaje en línea por una variedad de razones, es importante desarrollar más técnicas de evaluación para la universidad virtual (Dumford y Miller, 2018; Ryan et al., 2013). Sin embargo, la evaluación de los programas de aprendizaje en línea también debe tener en cuenta algunos de los aspectos únicos de este tipo de entorno de aprendizaje, ya que el uso de técnicas establecidas para el éxito de los estudiantes en las aulas tradicionales no siempre funciona en los cursos a distancia (Banjević et al., 2021; Peña et al., 2021).
Es crucial explorar las situaciones y problemas actuales del aprendizaje en línea en la educación superior para proporcionar un mejor contexto sobre las formas en que se podría mejorar la experiencia de los estudiantes. El aprendizaje en línea tiene varias características que pueden tener un impacto en la implementación del profesorado y el progreso del curso (Forcael et al., 2022). En el ámbito del aprendizaje en línea, es fundamental prestar atención al componente logístico, ya que las fallas técnicas en los cursos pueden generar una experiencia frustrante para los estudiantes, afectando negativamente su percepción general del programa (Yates et al., 2021), por lo que el diseño centrado en la facilidad de uso y el soporte tecnológico adecuado requieren un enfoque diferenciado. Adaptar ciertas actividades, como evaluaciones de desempeño, evaluación continua y pruebas supervisadas, al formato en línea, puede ser un desafío para los docentes, sin comprometer el dominio del contenido o la interacción entre pares y/o profesores (Castro y Tumibay, 2021; Ferri et al., 2020). Por ende, la retroalimentación entre profesor y estudiante que se da por sentado en un entorno cara a cara también debe adaptarse, ya que los estudiantes en línea pueden sentirse más aislados de sus profesores si las evaluaciones tradicionales como los cuestionarios de opción múltiple y los exámenes se utilizan demasiado (Tanis, 2020). Además de los problemas de trampa, la dependencia excesiva de la retroalimentación sumativa de las pruebas y exámenes calificados podría limitar la retroalimentación formativa brindada a los estudiantes durante el proceso de aprendizaje, lo que también puede ser problemático (Dendir y Maxwell, 2020).
El rápido ritmo de los cambios en la tecnología a menudo excede el ritmo de la investigación científica sobre temas tan urgentes. La explosión de las redes sociales en la última década ha tenido un impacto cada vez mayor en la educación superior, e investigaciones más recientes indican tendencias sobre la importancia de incorporar las redes sociales en el aula (Evans, 2014; Salmon et al., 2015). Además, cada vez hay más pruebas de la importancia de adaptar la educación en línea a los dispositivos móviles, citando que los estudiantes más jóvenes y empleados a tiempo completo tienen más probabilidades de utilizar versiones móviles de los sistemas de gestión del aprendizaje (Han y Shin, 2016). La mayoría de los estudios encuentran efectos positivos del uso del aprendizaje móvil para cursos en línea (Wu et al., 2012), aunque esto también podría deberse a un sesgo contra la publicación de estudios con hallazgos no significativos (Dumford y Miller, 2018; Wu et al., 2012).
También es importante destacar que se debe comprender cómo el entorno en línea afecta el compromiso. Hay muchos elementos que contribuyen al compromiso de los estudiantes, tanto dentro como fuera del aula (Dewan et al., 2019). Los comportamientos académicos, incluido el uso de estrategias para el aprendizaje autorregulado, el razonamiento cuantitativo, las actividades que promueven el pensamiento de orden superior y el aprendizaje reflexivo e integrador, pueden aumentar el conocimiento del contenido, así como el procesamiento cognitivo general, y todos están vinculados a diversos aspectos del rendimiento y éxito (Álvarez-Huerta et al., 2021; Li et al., 2023). Las interacciones con pares a través del aprendizaje colaborativo y las discusiones con otras personas diversas también son elementos importantes de la participación de los estudiantes (Rabbany et al., 2014), junto con las interacciones entre estudiantes y profesores y las prácticas docentes efectivas utilizadas por los profesores (Forcael et al., 2019; Forcael et al., 2021; Garcés y Peña, 2020; Vlachopoulos y Makri, 2019). Además, existen características ambientales que contribuyen a la participación de los estudiantes, como la calidad de las interacciones con los estudiantes, profesores y otros tipos de personal, así como una percepción general de un entorno de apoyo (Palmer y Holt, 2010).
Por otro lado, en el contexto del siglo XXI, la educación superior enfrenta un panorama en constante transformación, impulsado por diversos factores como la sociedad del conocimiento, la volatilidad del mercado laboral, el impacto acelerado de las tecnologías de la información en la sociedad, las exigencias de alto rendimiento en los espacios de trabajo, las demandas específicas de la industria, los estándares de acreditación, la globalización y las dinámicas económicas (Heymann et al., 2022; Humburg y Van der Velden, 2013; Garcés y Peña, 2022). Las instituciones de educación superior y sus estudiantes, así como los empleadores, coinciden en la importancia de desarrollar las competencias de empleabilidad de los estudiantes junto con los conocimientos y habilidades académicas (Garcés, 2020b; Tomlinson, 2008, 2012; Tymon, 2013). Aunque la empleabilidad es una construcción compleja y multidimensional, la clave es la capacidad de obtener y mantener un empleo a lo largo de la carrera de una persona (Bridgstock, 2009; Fugate et al., 2004). La empleabilidad, entendida como un concepto multifacético y complejo, exige la adquisición de competencias que van más allá del dominio de conocimientos específicos de una disciplina. En este sentido, la empleabilidad basada en competencias debe incluir el desarrollo de habilidades genéricas transferibles, la capacidad para regular las emociones, habilidades de desarrollo profesional, autogestión y autoeficacia (Bridgstock, 2009; Chhinzer y Russo, 2018; Heymann et al., 2022).
Teniendo en cuenta estos hallazgos anteriores, el estudio actual presenta un flujo para la construcción de dos aspectos que hoy requieren fundamentos sólidos para responder a las urgencias de la educación online que representan los objetivos de esta investigación. Estos dos elementos son:
Establecer una base para futuras investigaciones. Explorando las principales conexiones entre la educación a distancia en estudiantes graduados y las últimas tendencias educativas para impulsar el aprendizaje online efectivo, cerrando las brechas en los documentos de revisión existentes.
Establecer un marco de competencias efectivas, que integre los requerimientos y necesidades del aprendizaje online y sus principales herramientas y tecnologías, adaptando la estructura tradicional para la generación de competencias en educación virtual.
MATERIALES Y MÉTODOS
Para alcanzar el objetivo de esta investigación, se implementó una metodología que considera un estudio bibliométrico seguido de una revisión sistemática de la literatura. Esta metodología combinó enfoques cuantitativos (bibliométricos) y cualitativos (sistemáticos) (Harden y Thomas, 2010; Oraee et al., 2017). Se analizaron y seleccionaron artículos científicos relevantes bajo parámetros predefinidos alineados con los objetivos del estudio. Esta estrategia combinada permitió minimizar la subjetividad inherente a la revisión cualitativa manual y fortalecer la comprensión de los resultados obtenidos mediante el análisis bibliométrico (Galaz-Delgado et al., 2021; Harden y Thomas, 2010; Oraee et al., 2017).
En este sentido, a través de la revisión bibliográfica realizada se analizaron las principales métricas de las publicaciones enlazadas, así como el análisis y discusión a través de una revisión manual de las variables que inciden en el aprendizaje online en la educación superior para estudiantes graduados. La investigación se divide en tres etapas principales: (1) estudio de la interacción en “educación superior - aprendizaje online - estudiantes graduados”, (2) identificación de las principales interacciones en la literatura, y (3) estudio de las principales conexiones y últimas tendencias. La Figura 1 presenta las herramientas, actividades y entregables para cada una de las etapas abordadas en esta investigación.
La metodología cuantitativa empleada en este estudio se basó en dos pilares: el análisis de redes y el estudio bibliométrico. El estudio bibliométrico, un método de análisis estadístico, permitió identificar y analizar los aspectos estructurales y dinámicos de la investigación científica en el área de interés (Ramírez et al., 2011). Y dentro de la bibliometría se utiliza la técnica del mapeo bibliométrico, una herramienta dentro del ámbito de la bibliometría que permite visualizar el panorama del conocimiento y las conexiones existentes entre los artículos científicos.

Etapa 1. Interacción “educación superior - aprendizaje online - estudiantes graduados” - Revisión bibliográfica
Para alcanzar una comprensión general del dominio del conocimiento, se realizó un estudio bibliométrico de la literatura existente. Esta etapa se ejecutó con dos tareas principales: (1) recolección de datos; y (2) mapeo y estudio bibliométrico.
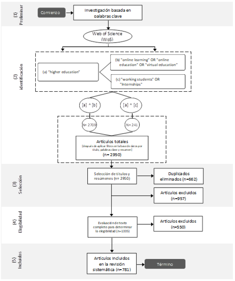
Luego, los autores adoptaron la metodología PRISMA para evaluar y analizar la literatura. Según esta metodología, el proceso de selección de artículos se divide en las siguientes etapas: (1) Preliminar, (2) Identificación, (3) Selección, (4) Elegibilidad y (5) Inclusión. La Figura 2 resume el proceso de búsqueda y selección de artículos. En la última etapa, se realiza una lectura exhaustiva de los textos completos, seleccionando únicamente aquellos artículos cuyo contenido se relacionara directamente con el tema de investigación y se ajustara al alcance del estudio de “educación superior - aprendizaje online - estudiantes graduados”.
Estrategia y criterios. Se definieron palabras clave relevantes y se seleccionó una base de datos adecuada para obtener un conjunto de datos completo. La recopilación de datos abarcó artículos científicos y artículos de revistas especializadas en el campo de la “educación”. Se seleccionaron artículos científicos publicados en los últimos trece años, en concordancia con investigaciones previas en bibliometría que sugieren que un período de diez años como mínimo es suficiente para analizar las tendencias y desafíos actuales en un tema de investigación específico (Matarneh et al., 2019; Oraee et al., 2017; Wang et al., 2019).
Selección de base de datos y palabras clave. Para realizar la recogida de datos en los campos relacionados con “educación superior - aprendizaje online - estudiantes graduados”, se realizó una búsqueda en Web of Science (WoS), ya que ofrece una amplia cobertura en el ámbito de la investigación educativa en comparación con otras bases de datos (Hosseini et al., 2018; Mongeon y Paul-Hus, 2016; Van Eck y Waltman, 2014).
Criterios de inclusión y exclusión. La búsqueda de artículos se centró en los temas “educación superior - aprendizaje online - estudiantes graduados”. Para refinar los resultados, se aplicaron los siguientes criterios de inclusión: (1) artículos relacionados con la educación superior universitaria, excluyendo la educación preescolar, básica y media; (2) artículos pertenecientes al ámbito de la educación. Se descartaron artículos relacionados con otras áreas (por ejemplo: turismo, manufactura, sector automotriz, etc.), y aquellos publicados antes del año 2010.
Detección y evaluación de estudios recuperados. La búsqueda en WoS arrojó un total de 2950 artículos, luego de eliminar 662 duplicados. El diagrama de flujo en la Figura 2 ilustra la cantidad de artículos recuperados para cada combinación de búsqueda. Siguiendo la metodología PRISMA, se revisaron títulos, palabras clave y resúmenes de los 662 artículos duplicados excluidos. Se eliminaron 957 artículos adicionales por no cumplir con los criterios de inclusión. Los 1335 artículos restantes fueron revisados en detalle, lo que resultó en la exclusión de 550 artículos. Finalmente, se seleccionaron 781 artículos para su análisis.

Para profundizar en el tema central abordado y en el área de estudio, se utilizó la herramienta de visualización VOSviewer para crear un mapa de coocurrencia de las palabras clave utilizadas por los autores.
Etapa 2. Identificar las principales interacciones: revisión sistemática
Complementando el estudio bibliométrico, se llevó a cabo un análisis cualitativo profundo de los artículos seleccionados. Este análisis manual tuvo como objetivo identificar las últimas tendencias y desafíos educativos en las interacciones relacionadas sobre “educación superior - aprendizaje online - estudiantes graduados”. Para ello, se realizó una revisión sistemática de los artículos seleccionados mediante la metodología PRISMA.
La primera fase del análisis cualitativo consistió en la identificación de interacciones o conexiones mencionadas por los autores en los artículos seleccionados, a través de una revisión exhaustiva de los documentos. Además, se llevó a cabo un proceso de homologación de las interacciones para agrupar las tendencias educativas y las temáticas comunes, con el fin de realizar un análisis bibliométrico adicional (ver Figura 1).
Etapa 3. Estudio de interacciones - Revisión bibliométrica y análisis de redes sociales
Una vez identificadas las interacciones entre los autores, se utilizó el software VOSviewer para generar visualizaciones de las redes de conocimiento presentes en la base de datos bibliográfica. Con este fin, se aplicaron técnicas de análisis bibliométrico, como el análisis de coocurrencia de términos, para determinar cuáles eran las palabras clave o conceptos más relevantes y recurrentes en los documentos incluidos en WOS. En términos simples, el análisis de coocurrencia consiste en identificar qué palabras suelen aparecer juntas en los textos, lo que permite descubrir las temáticas centrales y las relaciones conceptuales dentro de un campo de estudio específico (Galvez, 2018; Miguel et al., 2018).
Durante la tercera etapa, se emplearon técnicas de visualización de datos (mapas bibliométricos) para analizar las relaciones entre los conceptos clave identificados en la investigación. Utilizando el software VOSviewer, se construyeron mapas de coocurrencia que mostraban la frecuencia con la que los términos coocurrían con otros términos (Al Hattab y Hamzeh, 2015; Hickethier et al., 2023). Los términos más importantes se destacaron visualmente y se analizaron las agrupaciones temáticas resultantes (clusters) (Esser y Fahland, 2021; Golbeck, 2013).
RESULTADOS Y HALLAZGOS
Distribución Cuantitativa Anual de Literatura
Se seleccionaron un total de 781 artículos de la base de conocimientos, y se distribuyeron cronológicamente entre 2010 y 2023, como se muestra en la Figura 3. Es factible hacer suposiciones preliminares de que la investigación relevante sobre las interacciones de la educación superior aplicando aprendizaje online en los estudiantes graduados, cuyo volumen ha ido aumentando desde 2020 a la fecha. El pico de publicaciones relevantes se produjo en 2022 con 211 artículos, seguido de 2021 con 140 artículos. Es importante señalar que los artículos publicados en 2023 se recuperaron en el tercer trimestre del año, por lo que el número total de artículos para este período en particular está incompleto. Es posible concluir que desde el año 2018 se ha producido un constante desarrollo de investigaciones relevantes sobre las interacciones de estos conceptos, y desde el 2020 creció exponencialmente debido a la pandemia Covid-19.

Esta expansión se debe al gran uso a nivel mundial de la educación a distancia, cuyo método o sistema educativo de formación es independiente, no presencial, mediada por diversas tecnologías, en donde cambian esquemas tradicionales en el proceso de enseñanza-aprendizaje, tanto para el docente como para el estudiante, no existe una relación directa en tiempo real para que el docente dirija el proceso y el proceso de aprendizaje del estudiante es más flexible, no existe coincidencia física en cuanto al lugar y al tiempo, exige mayor independencia y autorregulación por parte del estudiante. La educación a distancia adopta diversas peculiaridades en función de la intermediación, del tiempo y del canal que se vaya a utilizar.
Análisis cuantitativo de los principales países
En la Tabla 1 se enumeran los diez países más productivos, y según los resultados obtenidos, se generaron 44 países o territorios diferentes. Estados Unidos es el país más productivo en estudios relevantes sobre interacciones “educación superior aplicando aprendizaje online en los estudiantes graduados” con 155 publicaciones, seguido del Australia con 67 publicaciones. En tercer lugar, se encuentra España con 66 publicaciones, seguida de China con 64 publicaciones.

A través del software VOSviewer, la Figura 4 muestra una red de colaboración internacional. En este mapa, el tamaño de los círculos representa la frecuencia con la que aparece cada palabra clave, y su color y tipo de agrupación indican su categoría temática (Al-Ashmori et al., 2020; Oladinrin et al., 2023). La proximidad entre las palabras clave refleja su tendencia a aparecer juntas, mientras que una mayor distancia sugiere una baja coocurrencia (Van Eck y Waltman, 2013).

El presente estudio se propuso localizar los principales centros de investigación a nivel mundial. Los resultados indicaron que Estados Unidos lidera el ranking, seguido de Australia, España y China. Este tipo de análisis permite discernir los países más prolíficos en las áreas estudiadas y establecer vínculos entre instituciones, lo que sienta las bases para futuras investigaciones que identifiquen nuevos actores y evalúen los logros académicos alcanzados.
Instituciones que contribuyen a las publicaciones
Se lleva a cabo un análisis de las instituciones que más aportan a la investigación sobre la integración del aprendizaje en línea en los programas universitarios. Los resultados de este análisis se detallan en la Tabla 2, donde se enumeran las veinte universidades con mayor cantidad de publicaciones en las temáticas definidas.
La universidad con más citaciones es la Deakin University (n= 501), seguida de Purdue University (n= 216), The University of Hong Kong (n= 181) y The Open University (n= 176). El análisis refleja que los esfuerzos de investigación en educación superior aplicando aprendizaje online han sido aportados por diversas instituciones a nivel mundial.

Análisis de coocurrencia de palabras clave
Antes del análisis de coocurrencia de palabras clave, se agruparon todas las palabras clave existentes en las publicaciones según su temática. Por ejemplo, “technologies” y “technology” unificándolos en un único término llamado “technology”, reduciendo así en gran medida el número de palabras clave. Posteriormente, los datos bibliográficos de los artículos seleccionados se integraron a VOSviewer, aplicando un criterio mínimo de cuatro menciones para las palabras clave. Se descartaron términos poco recurrentes en el ámbito de estudio. Este proceso redujo el conjunto inicial de palabras clave de 2520 a 72. Con este conjunto depurado, se construyó un mapa de coocurrencia de términos, visualizado en la Figura 5. Las palabras clave se agruparon en cuatro clústeres temáticos (representados por colores).
La Tabla 3 proporciona un análisis cuantitativo detallado de las principales palabras clave del mapa, incluyendo el número de ocurrencias, número de conexiones y la fuerza de estas conexiones.


Se destaca que, en el último año, 2022, han surgido conceptos como “Technology Acceptance Model (Modelo de Aceptación de Tecnología)”, “Engagement (compromiso)”, “Self-efficacy (autoeficacia)”, “impact (impacto)” conceptos que impulsan el estudio significativo del aprendizaje online en la educación superior. Estos conceptos se consideran esenciales como indicadores para una educación online de calidad.

PRINCIPALES CONEXIONES ENTRE LA EDUCACIÓN A DISTANCIA EN ESTUDIANTES Y LAS ÚLTIMAS TENDENCIAS EDUCATIVAS PARA IMPULSAR EL APRENDIZAJE ONLINE EFECTIVO
A partir de los hallazgos a través del mapa de coocurrencia de palabras clave, fue posible distinguir los principales grupos de términos asociados a las líneas de investigación predominantes, que se conocen como “Zonas” o en inglés como “Cluster”.
Las siguientes Zonas son: (1) percepción y satisfacción del aprendizaje a distancia haciendo uso de tecnologías (Zona Azul); (2) Mantener el compromiso, la participación, la motivación y el ambiente del curso usando aprendizaje online (Zona Roja); (3) Habilidades y competencias de los futuros profesionales (Zona Amarilla); (4) Educación Online de calidad en la educación superior: camino hacia la internalización a través de cursos en línea masivos y abiertos (MOOC) (Zona Verde).

Percepción y satisfacción del aprendizaje a distancia haciendo uso de tecnologías (Zona Azul)
En el caso de los cursos de aprendizaje en línea, se dice que contribuyen al desarrollo óptimo del componente teórico de la asignatura y a la adquisición de habilidades digitales, al tiempo que aumentan la independencia y la confianza en sí mismo del estudiante (El Refae et al., 2021). Se citaron ventajas como la posibilidad de acceder a materiales de aprendizaje desde cualquier lugar, brindar flexibilidad y conveniencia para el estudiantado y hacer que el aprendizaje sea accesible para quienes tienen horarios ocupados.
Sin embargo, a pesar de estas ventajas, las experiencias y opiniones de los estudiantes sobre el aprendizaje virtual son diversas y varían dependiendo de aspectos como la experiencia previa con ese formato educativo, los requisitos y las desventajas relacionadas con el acceso a Internet y a los dispositivos electrónicos (computadoras, teléfonos móviles, tabletas) y el analfabetismo digital entre docentes y estudiantes, incluida la limitada experiencia de los docentes que imparten educación virtual (Sadeghi, 2019). Estos aspectos, unidos a la baja motivación, crean una situación difícil para el desarrollo de esta modalidad formativa.

El proceso de aceptación y uso de un entorno virtual incide directamente en el comportamiento de los estudiantes en su calidad de usuarios de productos de aprendizaje. Por lo tanto, comprenderlo ayuda a dilucidar mejor su comportamiento y su percepción en línea en dichos entornos. El modelo de comportamiento de adopción más utilizado en relación con Internet en general y con entornos virtuales específicos en particular es el Modelo de Aceptación de Tecnología (MAT) (Granić y Marangunić, 2019), como se puede observar en la zona azul.
Mantener el compromiso, la participación, la motivación y el ambiente del curso usando aprendizaje online (Zona Roja)
Dos de las principales barreras más habituales que se manifiestan cuando se llevan a cabo iniciativas educativas parcial o totalmente online (blended y e-Learning, respectivamente) son la desmotivación progresiva del alumnado y su desinterés o falta de compromiso real con el proyecto (Goh y Yang, 2021).

Una baja motivación significa un mayor riesgo de abandonar los estudios o de tener un impacto negativo en el logro de objetivos en una variedad de materias (Abou-Khalil et al., 2021). Por otro lado, los docentes deben adquirir no sólo las habilidades básicas necesarias para utilizar herramientas y recursos tecnológicos que faciliten la comunicación, sino también un rol de liderazgo y dinamismo para impartir una enseñanza adecuada y acorde a las necesidades educativas de los estudiantes (Garcés, 2020a; Zhang y Lin, 2020).
Por otro lado, la gamificación es una estrategia eficaz para mantener a los empleados interesados y comprometidos en los cursos de capacitación en línea. Aquí hay algunas formas en que puede implementarlo (Antonaci et al., 2019; Park y Kim, 2021): 1) Puntos y niveles: los puntos se otorgan cuando los participantes completan cursos o módulos y establecen niveles que desbloquean contenido adicional o recompensas virtuales. 2) Tabla de clasificación: fomenta la competitividad saludable mediante la creación de una tabla de clasificación donde los participantes pueden comparar su progreso con el de otros estudiantes. 3) Desafíos y recompensas: se presentan desafíos regulares y quienes los superan reciben recompensas como insignias virtuales, certificados o premios tangibles.
Habilidades y competencias requeridas para los futuros profesionales (Zona Amarilla)
Tanto los estudiantes como los profesores necesitan desarrollar conocimientos y habilidades digitales (e-skills), responsabilidad, prácticas éticas y pensamiento crítico de alto nivel para aprovechar el potencial del aprendizaje en línea (Palomino-Flores y Cristi-López, 2023; Panagiotarou et al., 2020). Los profesores también necesitan enseñar y utilizar métodos alternativos para superar la pérdida de interacción física entre materias clave. Y desde una perspectiva institucional, requiere infraestructura, recursos y modelos organizativos especiales.

La formación online, es una herramienta adecuada para el desarrollo profesional de muchos empleados. No hay que olvidar que las nuevas necesidades sociales requieren de modelos de aprendizaje virtual que integren niveles de calidad, que permitan evaluar, racionalizar y justificar costos e inversiones en las instituciones educativas en línea (Adedoyin y Soykan, 2023). Como se aprecia en la Zona amarilla, en un mercado laboral en rápida evolución, los graduados de educación superior necesitan desarrollar competencias de empleabilidad (Mittal y Raghuvaran, 2021), es por ello que hay un sector que investiga sobre ello. La clave para ser empleable es la capacidad de reflexionar sobre las experiencias de aprendizaje, tanto dentro del plan de estudios como en prácticas extracurriculares y laborales.
Educación Online de calidad en la educación superior: camino hacia la internalización a través de cursos en línea masivos y abiertos (MOOC) (Zona Verde)
Las instituciones educativas debaten cada vez más sobre la calidad de las experiencias de aprendizaje en línea y los beneficios del aprendizaje a distancia en línea (Castro y Tumibay, 2021). En este sentido, evaluar la calidad de la educación a través de métodos presenciales y virtuales requiere de diversos parámetros correspondientes al modelo pedagógico subyacente, metas y objetivos, así como a los perfiles de ingreso y egreso que caracterizan a los estudiantes en cada una de las modalidades (Barteit et al., 2020).
Dependiendo de las condiciones y expectativas de los estudiantes que cursan materias en modalidad virtual, las universidades deben desarrollar enfoques para la calidad de la educación virtual y evaluarlos sistemáticamente para alcanzar el más alto nivel de calidad mencionado anteriormente. Mejorar la calidad de la educación en las universidades es una de las tareas importantes de los participantes. Sin embargo, si dicha educación se lleva a cabo de manera virtual, es cuestionable si su calidad debería evaluarse con los mismos estándares que los utilizados para evaluar la calidad de la educación presencial (Al-Fraihat et al., 2020; Gherheș et al., 2021).

Como se aprecia en la Zona Verde, existe un fuerte interés en investigar sobre la calidad en la educación superior, en donde las universidades que producen cursos masivos abiertos en línea (MOOC) y los ofrecen en plataformas globales de aprendizaje electrónico definen la internacionalización como uno de sus principales objetivos. Aún son escasas las investigaciones empíricas que prueben el impacto de la producción de MOOC en la inscripción de estudiantes internacionales.
Teniendo en cuenta estos hallazgos anteriores, el estudio actual presenta un flujo para la construcción de un marco de competencias integrando los requerimientos y necesidades del aprendizaje online y sus principales herramientas y tecnologías, adaptando la estructura tradicional para la generación de competencias educativas.
HACIA UNA EDUCACIÓN VIRTUAL EFECTIVA: UN MARCO DE COMPETENCIAS, HERRAMIENTAS Y TECNOLOGÍAS
Con base en los antecedentes descritos en la revisión de la literatura, esta sección propone un modelo que integra, por un lado, las palabras claves del mapa de ocurrencia hecho por el VOSviewer y las habilidades y competencias requeridas para los futuros profesionales.
Los elementos que interactúan en nombre de la competencia se integran en el modelo propuesto, permitiendo conectar los aspectos de la construcción del conocimiento, donde “saber” y “saber ser” se relacionan con las categorías identificadas a partir del perfil de egreso, mientras que el “saber hacer” está relacionado con las herramientas y tecnologías del aprendizaje Online, reflejando su impacto en el contexto y en las condiciones de desempeño.
Es fundamental destacar que la implementación exitosa de este marco teórico depende de la consideración de lineamientos generales preestablecidos. Si bien el enfoque de este estudio se centra en el diseño del modelo, es preciso considerar los siguientes aspectos al aplicarlo en contextos específicos: (1) La definición clara de los objetivos institucionales debe servir como punto de partida para interrelacionar los componentes del modelo, asignando mayor o menor relevancia a cada uno, según la naturaleza y el impacto social de la organización; (2) La planificación detallada es esencial para alcanzar los objetivos propuestos, lo que implica establecer plazos realistas para cada tarea o acción; (3) La identificación de las competencias actuales y las necesarias para cumplir los objetivos organizacionales permite reconocer fortalezas y áreas de mejora, facilitando el desarrollo del talento humano; y (4) La instauración de un sistema de seguimiento y evaluación es crucial para garantizar el cumplimiento de los objetivos, mediante la definición de indicadores clave y la asignación adecuada de recursos.
Tomando como ejemplo la Ingeniería en Construcción, palabras clave como “tecnologías”, “autoeficacia” e “impacto” indican las tendencias actuales. Para responder a estos desafíos, se propone un enfoque pedagógico innovador basado en proyectos (tipo CDIO) que incluya: simulaciones de movilidad urbana, desarrollo de sistemas de monitoreo ambiental con sensores inteligentes, aplicación de BIM para diseño sostenible y, finalmente, la realización de tesis que aborden problemáticas reales del campus.

CONCLUSIONES Y DISCUSIONES
Este estudio examina los desafíos, las tendencias actuales y las futuras direcciones de investigación para integrar el aprendizaje en línea en la educación superior para estudiantes de posgrado. Destaca la importancia de comprender las limitaciones del aprendizaje en línea y la estructura de la base de conocimientos en este campo. El estudio hace tres contribuciones principales. En primer lugar, analiza el panorama actual y las perspectivas futuras de la integración del aprendizaje en línea con la educación superior para estudiantes de posgrado, utilizando una revisión bibliométrica y sistemática junto con el análisis de redes sociales. Explora las limitaciones del tema e identifica áreas para futuras investigaciones. En segundo lugar, destaca la importancia de utilizar la tecnología como complemento a la educación en línea, enfatizando la necesidad de considerar la satisfacción y la percepción de los estudiantes. En tercer lugar, demuestra un método objetivo y eficaz para comprender el estado de la investigación en campos nuevos y de rápido desarrollo.
En términos más específicos, un aspecto importante que se pude develar surge directamente al utilizar la metodología presentada, explorando las principales conexiones entre la educación a distancia en estudiantes y las últimas tendencias educativas para impulsar el aprendizaje online efectivo. Este documento ofrece una manera clara de comprender el estado actual de los estudios en campos nuevos y en rápido desarrollo. Las investigaciones futuras pueden considerar el uso de bases de datos adicionales para complementar el paradigma de investigación, ya que el estudio solo eligió WoS como su base de datos principal.
El logro efectivo de los objetivos educativos exige una combinación estratégica de técnicas didácticas que se alineen con los estilos de aprendizaje más adecuados para cada caso. La didáctica, como conjunto de procedimientos respaldados por técnicas de enseñanza idóneas, facilita el desarrollo del proceso de enseñanza-aprendizaje en un entorno óptimo. En este sentido, la evidencia sobre las mejores prácticas en e-Learning concluye que no basta simplemente con proporcionar herramientas técnicas óptimas o repositorios lógicos de materiales y contenidos en las plataformas, sino más bien adaptar estas tecnologías como herramientas para flexibilizar el aprendizaje de los estudiantes, introducir innovaciones educativas y transformar los procesos de evaluación. Y, en este sentido los recursos online, no solo ayudan a rediseñar la clase magistral tradicional, sino que posibilitan un verdadero aprendizaje y posibilitan una enseñanza mixta con parte presencial y parte remota b-learning e incluso una enseñanza completamente a distancia e-learning. Estas herramientas permiten a los estudiantes autoorganizar su aprendizaje, brindar acceso constante a materiales de aprendizaje, mejorar la implementación flexible de la audiencia y trabajar hacia una educación superior para todos cuando los materiales se distribuyen para todos (Forcael et al., 2021; Garcés y Forcael, 2020). De hecho, estas herramientas permiten aplicar más fácilmente la técnica del aula invertida o “flipped classroom” (Forcael et al., 2022).
Los autores consideran necesario presentar una reflexión sobre los aspectos más destacados de la pedagogía del e-learning, resaltando tanto sus hallazgos positivos como sus debilidades. Por una parte, los hallazgos positivos: 1) Flexibilidad y Accesibilidad: brinda una gran flexibilidad en cuanto al tiempo y lugar de aprendizaje; 2) Personalización del Aprendizaje: las plataformas y herramientas en línea facilitan la personalización del aprendizaje, adaptando los contenidos y actividades a las necesidades e intereses individuales de cada estudiante; 3) Promueve la Autonomía y la Responsabilidad: impulsando a los estudiantes a ser protagonistas activos de su propio proceso de aprendizaje; y 4) Amplia gama de recursos educativos: incluyendo videos, simulaciones, foros de discusión y materiales interactivos, que enriquecen la experiencia de aprendizaje. Y por otra parte, las debilidades del e-learning son: 1) Brecha Digital: la falta de acceso a internet y dispositivos electrónicos en algunos sectores de la población puede generar una brecha digital que limita las oportunidades de aprendizaje en línea; 2) Aislamiento Social: el e-learning puede generar un cierto grado de aislamiento social, ya que reduce la interacción cara a cara entre estudiantes y docentes; 3) Motivación y Autodisciplina: el éxito en el e-learning requiere un alto nivel de motivación y autodisciplina por parte de los estudiantes, quienes deben gestionar su propio tiempo y esfuerzo para completar las actividades y alcanzar los objetivos de aprendizaje; 4) Evaluación y Retroalimentación: la evaluación y retroalimentación en el e-learning pueden ser desafiantes, ya que requieren estrategias específicas para garantizar una valoración justa y efectiva del aprendizaje; y 5) Habilidades Digitales: los estudiantes necesitan desarrollar habilidades digitales básicas para navegar en entornos virtuales, utilizar las herramientas en línea y participar activamente en las actividades de aprendizaje. En conclusión, la pedagogía del e-learning presenta un panorama prometedor para el futuro de la educación, ofreciendo un sinfín de posibilidades para mejorar la calidad y accesibilidad del aprendizaje. Sin embargo, es importante reconocer sus debilidades y trabajar en conjunto para superarlas, a fin de garantizar que todos los estudiantes tengan las mismas oportunidades de éxito en este entorno educativo en constante evolución.
También es posible concluir que es necesario desarrollar nuevos modelos de diseño instruccional para la educación híbrida o virtual y así minimizar el impacto de las barreras identificadas manteniendo la participación y la motivación de los/as estudiantes tanto mediante nuevas técnicas o procedimientos tales como la ludificación/gamificación. Un diseño instruccional sólido debe considerar la incorporación de técnicas de gamificación que permitan mejorar la experiencia de aprendizaje. Al analizar los fundamentos de este enfoque y las recomendaciones metodológicas, es posible desarrollar propuestas formativas más efectivas y atractivas. La gamificación no solo motiva a los estudiantes, sino que también contribuye a un aprendizaje más profundo y significativo.
Otro aspecto específico, posible de revelar, producto del estudio realizado, es la construcción de un marco de competencias efectivas, que integran los requerimientos y necesidades del aprendizaje online y sus principales herramientas y tecnologías, adaptando la estructura tradicional para la generación de competencias en educación virtual. En esta línea se reconoce ampliamente la necesidad de desarrollar capacidades de empleabilidad junto con la educación académica. La empleabilidad como resultado del aprendizaje se combina con el desarrollo personal paralelo como resultado de las experiencias de aprendizaje adquiridas dentro del plan de estudios a través de experiencias relacionadas con el trabajo y actividades extracurriculares. La clave para la empleabilidad es la capacidad de reflexionar y evaluar las experiencias de aprendizaje pasadas.
El cambio tecnológico, especialmente el crecimiento de las TIC, afecta tanto a las habilidades que los graduados de la educación superior necesitan desarrollar como a la educación superior misma. Las herramientas y servicios en línea ofrecen un valioso apoyo al desarrollo de habilidades y a la reflexión de los estudiantes. A pesar de la atención prestada al aprendizaje en línea dentro del plan de estudios, aún existe un vacío en la exploración de actividades y herramientas que promuevan la práctica reflexiva en el aula, las actividades extracurriculares y el aprendizaje en el lugar de trabajo.
Cabe mencionar que este marco teórico, representa un importante insumo sobre las competencias necesarias para la educación online, al mostrar: a) el desarrollo de la reflexión como competencia clave de la empleabilidad y las competencias de los futuros profesionales; b) un modelo conceptual que reúne varios conceptos teóricos, que no han sido vinculados antes, y c) conceptos claves a introducir en el aprendizaje en línea, para apoyar una reflexión práctica, conducente al desarrollo de competencias de empleabilidad de los estudiantes.
Finalmente, es posible complementar las conclusiones presentadas, indicado que este tipo de estudio contribuye con información que promueve la reflexión por parte de estudiantes, docentes e instituciones, sobre cuáles son los factores capitales a los que deberíamos prestar atención para mejorar la calidad del aprendizaje virtual y cómo llevarlos a la práctica cuando se imparte un curso virtual, se diseñan actividades de evaluación online o se seleccionan herramientas digitales de creación para los aprendices del siglo XXI.
REFERENCIAS
Abou-Khalil, V., Helou, S., Khalifé, E., Chen, M. A., Majumdar, R. y Ogata, H. (2021). Emergency Online Learning in Low-Resource Settings: Effective Student Engagement Strategies. Education Sciences, 11(1), 24. https://doi.org/10.3390/educsci11010024
Adedoyin, O. B. y Soykan, E. (2023). Covid-19 pandemic and online learning: the challenges and opportunities. Interactive Learning Environments, 31(2), 863-875. https://doi.org/10.1080/10494820.2020.1813180
Al-Ashmori, Y. Y., Othman, I. y Rahmawati, Y. (2020). Bibliographic analysis of BIM Success Factors and Other BIM Literatures using Vosviewer: A Theoretical Mapping and Discussion. Journal of Physics: Conference Series, 1529(4), 042105. https://doi.org/10.1088/1742-6596/1529/4/042105
Al-Fraihat, D., Joy, M., Masa’deh, R. y Sinclair, J. (2020). Evaluating E-learning systems success: An empirical study. Computers in Human Behavior, 102, 67–86. https://doi.org/10.1016/j.chb.2019.08.004
Al Hattab, M. y Hamzeh, F. (2015). Using social network theory and simulation to compare traditional versus BIM–lean practice for design error management. Automation in Construction, 52, 59-69. https://doi.org/10.1016/j.autcon.2015.02.014
Álvarez-Huerta, P., Muela, A. y Larrea, I. (2021). Student engagement and creative confidence beliefs in higher education. Thinking Skills and Creativity, 40, 100821. https://doi.org/10.1016/j.tsc.2021.100821
Antonaci, A., Klemke, R. y Specht, M. (2019). The Effects of Gamification in Online Learning Environments: A Systematic Literature Review. Informatics, 6(3), 32. https://doi.org/10.3390/informatics6030032
Banjević, K., Gardasevic, B., Nastasic, A. y Radivojevic, V. (2021). Student performance: is there difference between traditional and distance learning? Mednarodno Inovativno Poslovanje = Journal of Innovative Business and Management, 13(2), 84-92. https://doi.org/10.32015/JIBM.2021.13.2.8
Barteit, S., Guzek, D., Jahn, A., Bärnighausen, T., Jorge, M. M. y Neuhann, F. (2020). Evaluation of e-learning for medical education in low- and middle-income countries: A systematic review. Computers & Education, 145, 103726. https://doi.org/10.1016/j.compedu.2019.103726
Bridgstock, R. (2009). The graduate attributes we’ve overlooked: enhancing graduate employability through career management skills. Higher Education Research & Development, 28(1), 31-44. https://doi.org/10.1080/07294360802444347
Castro, M. D. B. y Tumibay, G. M. (2021). A literature review: efficacy of online learning courses for higher education institution using meta-analysis. Education and Information Technologies, 26(2), 1367-1385. https://doi.org/10.1007/s10639-019-10027-z
Chen, P.-S. D., Lambert, A. D. y Guidry, K. R. (2010). Engaging online learners: The impact of Web-based learning technology on college student engagement. Computers & Education, 54(4), 1222-1232. https://doi.org/10.1016/j.compedu.2009.11.008
Chhinzer, N. y Russo, A. M. (2018). An exploration of employer perceptions of graduate student employability. Education + Training, 60(1), 104-120. https://doi.org/10.1108/ET-06-2016-0111
Dendir, S. y Maxwell, R. S. (2020). Cheating in online courses: Evidence from online proctoring. Computers in Human Behavior Reports, 2, 100033. https://doi.org/10.1016/j.chbr.2020.100033
Dewan, M. A. A., Murshed, M. y Lin, F. (2019). Engagement detection in online learning: a review. Smart Learning Environments, 6(1), 1. https://doi.org/10.1186/s40561-018-0080-z
Dumford, A. D. y Miller, A. L. (2018). Online learning in higher education: exploring advantages and disadvantages for engagement. Journal of Computing in Higher Education, 30(3), 452-465. https://doi.org/10.1007/s12528-018-9179-z
El Refae, G. A., Kaba, A. y Eletter, S. (2021). Distance learning during COVID-19 pandemic: satisfaction, opportunities and challenges as perceived by faculty members and students. Interactive Technology and Smart Education, 18(3), 298-318. https://doi.org/10.1108/ITSE-08-2020-0128
Esser, S. y Fahland, D. (2021). Multi-Dimensional Event Data in Graph Databases. Journal on Data Semantics, 10(1–2), 109–141. https://doi.org/10.1007/s13740-021-00122-1
Evans, C. (2014). Twitter for teaching: Can social media be used to enhance the process of learning? British Journal of Educational Technology, 45(5), 902–915. https://doi.org/10.1111/bjet.12099
Ferri, F., Grifoni, P. y Guzzo, T. (2020). Online Learning and Emergency Remote Teaching: Opportunities and Challenges in Emergency Situations. Societies, 10(4), 86. https://doi.org/10.3390/soc10040086
Forcael, E., Garcés, G., Bastías, E. y Friz, M. (2019). Theory of Teaching Techniques Used in Civil Engineering Programs. Journal of Professional Issues in Engineering Education and Practice, 145(2). https://doi.org/10.1061/(ASCE)EI.1943-5541.0000401
Forcael, E., Garcés, G. y Díaz-Lantada, A. (2021). Panel: How do we teach in Engineering? Educational Paradigms and Teaching Strategies for University Educators. 2021 World Engineering Education Forum/Global Engineering Deans Council (WEEF/GEDC), 571-577. https://doi.org/10.1109/WEEF/GEDC53299.2021.9657244
Forcael, E., Garcés, G. y Orozco, F. (2022). Relationship Between Professional Competencies Required by Engineering Students According to ABET and CDIO and Teaching-Learning Techniques. IEEE Transactions on Education, 65(1), 46-55. https://doi.org/10.1109/TE.2021.3086766
Fugate, M., Kinicki, A. J. y Ashforth, B. E. (2004). Employability: A psycho-social construct, its dimensions, and applications. Journal of Vocational Behavior, 65(1), 14-38. https://doi.org/10.1016/j.jvb.2003.10.005
Galaz-Delgado, E. I., Herrera, R. F., Atencio, E., Muñoz-La Rivera, F. y Biotto, C. N. (2021). Problems and Challenges in the Interactions of Design Teams of Construction Projects: A Bibliometric Study. Buildings, 11(10), 461. https://doi.org/10.3390/buildings11100461
Galvez, C. (2018). Análisis de co-palabras aplicado a los artículos muy citados en Biblioteconomía y Ciencias de la Información (2007-2017). Transinformação, 30(3), 277-286. https://doi.org/10.1590/2318-08892018000300001
Garcés, G. (2020a). Atributos de liderazgo entre los Gerentes de Proyectos: Una Revisión desde el Desempeño y la Incertidumbre en los Proyectos de Remodelación de Edificios. Revista Ingeniería de Obras Civiles, 10(1), 15-31. https://rioc.ufro.cl/index.php/rioc/article/view/2100
Garcés, G. (2020b). A literature review on leadership qualities among Project Managers of building refurbishment. Revista Ingeniería de Construcción, 35(1), 45-59. https://doi.org/10.4067/S0718-50732020000100045
Garcés, G. y Forcael, E. (2020). Proposal for a relationship between educational paradigms and engineering teaching-learning techniques. Revista Educación en Ingeniería, 15(29), 104–113. https://doi.org/10.26507/rei.v15n29.1072
Garcés, G. y Peña, C. (2020). Ajustar la Educación en Ingeniería a la Industria 4.0: Una visión desde el desarrollo curricular y el laboratorio. Revista de Estudios y Experiencias en Educación, 19(40), 129-148. https://doi.org/10.21703/rexe.20201940garces7
Garcés, G. y Peña, C. (2022). Adapting engineering education to BIM and industry 4.0: A view from Kolb’s experiential theory in the laboratory. Ingeniare. Revista Chilena de Ingeniería, 30(3), 497-512. https://doi.org/10.4067/S0718-33052022000300497
Gherheș, V., Stoian, C. E., Fărcașiu, M. A. y Stanici, M. (2021). E-Learning vs. Face-To-Face Learning: Analyzing Students’ Preferences and Behaviors. Sustainability, 13(8), 4381. https://doi.org/10.3390/su13084381
Goh, T.-T. y Yang, B. (2021). The role of e-engagement and flow on the continuance with a learning management system in a blended learning environment. International Journal of Educational Technology in Higher Education, 18(1), 49. https://doi.org/10.1186/s41239-021-00285-8
Golbeck, J. (2013). Network structure and measures. En Analyzing the Social Web (pp. 25-44). Morgan Kaufmann. https://doi.org/10.1016/B978-0-12-405531-5.00003-1
Granić, A. y Marangunić, N. (2019). Technology acceptance model in educational context: A systematic literature review. British Journal of Educational Technology, 50(5), 2572-2593. https://doi.org/10.1111/bjet.12864
Han, I. y Shin, W. S. (2016). The use of a mobile learning management system and academic achievement of online students. Computers & Education, 102, 79-89. https://doi.org/10.1016/j.compedu.2016.07.003
Harden, A. y Thomas, J. (2010). Mixed methods and systematic reviews: Examples and emerging issues. Sage Publications. https://doi.org/10.4135/9781506335193.n29
Heymann, P., Bastiaens, E., Jansen, A., van Rosmalen, P. y Beausaert, S. (2022). A conceptual model of students’ reflective practice for the development of employability competences, supported by an online learning platform. Education + Training, 64(3), 380-397. https://doi.org/10.1108/ET-05-2021-0161
Hickethier, G., Tommelein, I. D. y Lostuvali, B. (2023). Social network analysis of information flow in an IPD-project design organization. Proceedings of the International Group for Lean Construction, 319-328.
Hosseini, M. R., Maghrebi, M., Akbarnezhad, A., Martek, I. y Arashpour, M. (2018). Analysis of Citation Networks in Building Information Modeling Research. Journal of Construction Engineering and Management, 144(8). https://doi.org/10.1061/(ASCE)CO.1943-7862.0001492
Humburg, M. y Van der Velden, R. K. (2013). What is expected of higher education graduates in the 21st century?https://doi.org/10.26481/umaror.2013013
Li, W., Huang, J.-Y., Liu, C.-Y., Tseng, J. C. R. y Wang, S.-P. (2023). A study on the relationship between student’ learning engagements and higher-order thinking skills in programming learning. Thinking Skills and Creativity, 49, 101369. https://doi.org/10.1016/j.tsc.2023.101369
Matarneh, S. T., Danso-Amoako, M., Al-Bizri, S., Gaterell, M. y Matarneh, R. (2019). Building information modeling for facilities management: A literature review and future research directions. Journal of Building Engineering, 24, 100755. https://doi.org/10.1016/j.jobe.2019.100755
Miguel, S., Caprile, L. y Jorquera-Vidal. (2018). Co-term and social networks analysis for the generation of subject maps. El Profesional de La Información, 17(6).
Mittal, P. y Raghuvaran, S. (2021). Entrepreneurship education and employability skills: the mediating role of e-learning courses. Entrepreneurship Education, 4(2), 153-167. https://doi.org/10.1007/s41959-021-00048-6
Mongeon, P. y Paul-Hus, A. (2016). The journal coverage of Web of Science and Scopus: a comparative analysis. Scientometrics, 106(1), 213-228. https://doi.org/10.1007/s11192-015-1765-5
Oladinrin, O. T., Arif, M., Rana, M. Q. y Gyoh, L. (2023). Interrelations between construction ethics and innovation: a bibliometric analysis using VOSviewer. Construction Innovation, 23(3), 505-523. https://doi.org/10.1108/CI-07-2021-0130
Oraee, M., Hosseini, M. R., Papadonikolaki, E., Palliyaguru, R. y Arashpour, M. (2017). Collaboration in BIM-based construction networks: A bibliometric-qualitative literature review. International Journal of Project Management, 35(7), 1288-1301. https://doi.org/10.1016/j.ijproman.2017.07.001
Palmer, S. y Holt, D. (2010). Students’ perceptions of the value of the elements of an online learning environment: looking back in moving forward. Interactive Learning Environments, 18(2), 135-151. https://doi.org/10.1080/09539960802364592
Palomino-Flores, P. y Cristi-López, R. (2023). Virtual Classroom and the Impact of E-Skills on the Performance of Peruvian University Students (pp. 503-512). https://doi.org/10.1007/978-981-99-5414-8_46
Panagiotarou, A., Stamatiou, Y. C., Pierrakeas, C. y Kameas, A. (2020). Gamification Acceptance for Learners with Different E-Skills. International Journal of Learning, Teaching and Educational Research, 19(2), 263-278. https://doi.org/10.26803/ijlter.19.2.16
Park, S. y Kim, S. (2021). Is Sustainable Online Learning Possible with Gamification?-The Effect of Gamified Online Learning on Student Learning. Sustainability, 13(8), 4267. https://doi.org/10.3390/su13084267
Peña, C., Olmi, H., Gutiérrez, S. y Garcés, G. (2021). Diseño de un curso en modalidad virtual bajo la visión de Aprendizaje Basado en Proyectos. Revista Educación en Ingeniería, 16(31), 26-34. https://doi.org/10.26507/rei.v16n31.1161
Rabbany, R., Elatia, S., Takaffoli, M. y Zaïane, O. R. (2014). Collaborative Learning of Students in Online Discussion Forums: A Social Network Analysis Perspective (pp. 441-466). https://doi.org/10.1007/978-3-319-02738-8_16
Ramírez, F., Seco, A. y Cobo, E. P. (2011). New Values for Twenty-First Century Engineering. Journal of Professional Issues in Engineering Education and Practice, 137(4), 211–214. https://doi.org/10.1061/(ASCE)EI.1943-5541.0000068
Ryan, S., Scott, B., Freeman, H. y Patel, D. (2013). The Virtual University. Routledge. https://doi.org/10.4324/9781315042022
Sadeghi, M. (2019). A Shift from Classroom to Distance Learning: Advantages and Limitations. International Journal of Research in English Education, 4(1), 80–88. https://doi.org/10.29252/ijree.4.1.80
Salmon, G., Ross, B., Pechenkina, E. y Chase, A.-M. (2015). The space for social media in structured online learning. Research in Learning Technology, 23(1), 28507. https://doi.org/10.3402/rlt.v23.28507
Tanis, C. J. (2020). The seven principles of online learning: Feedback from faculty and alumni on its importance for teaching and learning. Research in Learning Technology, 28. https://doi.org/10.25304/rlt.v28.2319
Tomlinson, M. (2008). ‘The degree is not enough’: students’ perceptions of the role of higher education credentials for graduate work and employability. British Journal of Sociology of Education, 29(1), 49-61. https://doi.org/10.1080/01425690701737457
Tomlinson, M. (2012). Graduate Employability: A Review of Conceptual and Empirical Themes. Higher Education Policy, 25(4), 407-431. https://doi.org/10.1057/hep.2011.26
Tymon, A. (2013). The student perspective on employability. Studies in Higher Education, 38(6), 841-856. https://doi.org/10.1080/03075079.2011.604408
Van Eck, N. J. y Waltman, L. (2013). VOSviewer Manual.
Van Eck, N. J. y Waltman, L. (2014). CitNetExplorer: A new software tool for analyzing and visualizing citation networks. Journal of Informetrics, 8(4), 802-823. https://doi.org/10.1016/j.joi.2014.07.006
Vlachopoulos, D. y Makri, A. (2019). Online communication and interaction in distance higher education: A framework study of good practice. International Review of Education, 65(4), 605-632. https://doi.org/10.1007/s11159-019-09792-3
Wang, H., Pan, Y. y Luo, X. (2019). Integration of BIM and GIS in sustainable built environment: A review and bibliometric analysis. Automation in Construction, 103, 41-52. https://doi.org/10.1016/j.autcon.2019.03.005
Wu, W.-H., Jim Wu, Y.-C., Chen, C.-Y., Kao, H.-Y., Lin, C.-H. y Huang, S.-H. (2012). Review of trends from mobile learning studies: A meta-analysis. Computers & Education, 59(2), 817-827. https://doi.org/10.1016/j.compedu.2012.03.016
Yates, A., Starkey, L., Egerton, B. y Flueggen, F. (2021). High school students’ experience of online learning during Covid-19: the influence of technology and pedagogy. Technology, Pedagogy and Education, 30(1), 59-73. https://doi.org/10.1080/1475939X.2020.1854337
Zhang, Y. y Lin, C.-H. (2020). Student interaction and the role of the teacher in a state virtual high school: what predicts online learning satisfaction? Technology, Pedagogy and Education, 29(1), 57-71. https://doi.org/10.1080/1475939X.2019.1694061
Información adicional
Cómo citar: Garcés, G., & Bastías, E. (2025). Competencies model for online learning in higher education: a bibliometric analysis and systematic review [Modelo de competencias para el aprendizaje online en educación superior: un análisis bibliométrico y revisión sistemática]. RIED-Revista Iberoamericana de Educación a Distancia, 28(1). https://doi.org/10.5944/ried.28.1.41351