Artículos
Recepción: 19 Mayo 2020
Aprobación: 31 Agosto 2020
DOI: https://doi.org/10.18601/01229893.n48.03
RESUMEN:
Las objeciones gubernamentales han sido una figura constitucional aplicada durante varias décadas en el ordenamiento colombiano. No obstante, a raíz de las objeciones presentadas al Proyecto de Ley Estatutaria de la Administración de Justicia en la Jurisdicción Especial para la Paz, se pudo vislumbrar algunos problemas jurídicos, tales como el tipo de proyectos que se pueden objetar, las causales de objeción, la modificación del o los artículos objetados, el origen de la discusión y la posible discrepancia entre las cámaras del Congreso de la República, y la cosa juzgada constitucional. Asuntos que, en caso de no tener una hipótesis clara para resolver cada uno de ellos, podrían desembocar en vicios de forma y fondo para la implementación futura de esta figura.
En este documento, por tanto, se busca plantear algunas posibles hipótesis, además de otros interrogantes, para los problemas jurídicos enunciados. Para ello, se expone cuál es el panorama de la objeción gubernamental a partir de la Constitución Política de 1991; los antecedentes al Proyecto de Ley Estatutaria de la Administración de Justicia en la Jurisdicción Especial para la Paz; y las vicisitudes de índole constitucional procedimental y material de la figura que se vieron reflejados en este trámite.
PALABRAS CLAVE: Objeciones gubernamentales, Proyecto de Ley Estatutaria, Corte Constitucional, objeciones por inconveniencia, Congreso de la República.
ABSTRACT:
Government objections have been a constitutional figure applied for several decades in the Colombian Legal System. However, as a result of the objections presented to the Draft Statutory Law of the Administration of Justice in the Special Jurisdiction for Peace, it was possible to glimpse some legal problems, such as the type of projects that can be objected, the grounds for objection, the modification of the objected article(s), the origin of the discussion and the possible discrepancy between the Houses of the Congress of the Republic, and the constitutional res judicata. Issues that, in case of not having a clear hypothesis to solve each one of them, could lead to procedural and material defects.
In this document, therefore, we seek to raise some hypothesis, as well as to posit other questions, for the constitutional problems stated. Hence, it is exposed what is the legal panorama of the governmental objections since the Political Constitution of 1991; the background to the Draft of the Statutory Law of the Administration of Justice in the Special Jurisdiction for Peace; and the constitutional formal and material vicissitudes of the figure that were reflected in this procedure.
KEYWORDS: Governmental objections, Draft of the Statutory Law, Constitutional Court, Objections for Inconvenience, Congress of the Republic.
SUMARIO
Introducción. I. Las objeciones gubernamentales en el ordenamiento colombiano. A. Competencia para objetar. B. Término para objetar. C. Asuntos por los que se puede objetar un proyecto de ley. D. Trámite de las objeciones gubernamentales. II. Antecedentes y trámite de las objeciones gubernamentales al Proyecto de Ley Estatutaria de la JEP. III. Vicisitudes de la figura de la objeción gubernamental. A. ¿Qué proyectos se pueden objetar? B. Las causales de la objeción por inconveniencia política. C. Modificación del articulado. D. Discrepancia entre las cámaras. E. Si ningún sector alcanza la mayoría requerida. F. ¿El debate debe empezar en la cámara de origen? G. Fraude a resolución judicial. Conclusiones. Bibliografía
INTRODUCCIÓN
Las objeciones gubernamentales han sido parte de la historia constitucional colombiana. En efecto, tanto en las constituciones de 18211, 18302, 18323, 18434, 18535, 18586, 18637, 18868 y 19919, se ha admitido la posibilidad de que el presidente de la República y del Gobierno Nacional, en esta última Carta Política10, realice observaciones a proyectos de ley aprobados por el Congreso de la República. Podría afirmarse, entonces, que esta figura se ha constituido como un hito constitucional desde nuestra independencia.
Bien es sabido que en el derecho rara vez se encuentra una figura normativa completamente regulada o que pueda contemplar todos los supuestos de hecho que se producen en el mundo de las relaciones jurídicas de la sociedad. Las objeciones gubernamentales no escapan de esta lógica.
En efecto, durante varias décadas la jurisprudencia ha suplido e interpretado vacíos normativos relacionados con su aplicación, las causales, el trámite, sus consecuencias, entre otros factores. Desde la expedición de la Constitución Política, la Corte Constitucional ha sido, y sigue siendo, determinante para dotar de herramientas hermenéuticas a operadores jurídicos, legislativos y a la doctrina en general para comprender su implementación en el ordenamiento colombiano.
No obstante, a pesar de este transcurrir histórico y de la jurisprudencia derivada del tema, en el 2019, a partir de las objeciones gubernamentales presentadas al Proyecto de Ley Estatutaria 08 de 2017 Senado, 016 de 2017 Cámara, "Estatutaria de la Administración de Justicia en la Jurisdicción Especial para la Paz", se vislumbró la problemática respecto a que persisten vacíos jurídicos sobre la figura de las objeciones gubernamentales en el ordenamiento colombiano.
Lo anterior, se concreta en los siguientes asuntos: (1) sobre los proyectos que pueden ser objetados; (2) las causales de la objeción por inconveniencia política; (3) la modificación del articulado que fue objetado; (4) la discrepancia entre las cámaras del Congreso de la República, al decidir sobre las objeciones gubernamentales; (5) cuando ningún sector político logra obtener la mayoría requerida para aprobar las objeciones o insistir en el texto; (6) la Cámara donde debe iniciar el debate dentro del Congreso de la República; y (7) si se podrían generar consecuencias penales a los congresistas por presuntamente vulnerar la cosa juzgada constitucional.
Así las cosas, este texto busca aportar planteamientos teóricos para la aplicación de la figura de las objeciones gubernamentales. Precisamente, se plantearán algunos argumentos respecto a las cuestiones constitucionales suscitadas en la discusión de las objeciones gubernamentales al proyecto de ley recién referido, además de postular nuevos problemas jurídicos para desarrollar en futuras investigaciones. Vale aclarar que no se entrará en detalle, ni se desarrollarán los asuntos y artículos que fueron objetados en este, es decir de la objeción parcial presentada por el Gobierno, sino de su aplicación general a la luz de lo dispuesto por el ordenamiento colombiano desde que se expidió la Constitución Política de 1991.
Para estos efectos, el documento se dividirá en cuatro secciones. En la primera se enunciará, de forma sucinta, cómo está regulada la figura en sus aspectos generales, es decir, la competencia para objetar, el término para objetar, los asuntos por los que se puede objetar un proyecto de ley y el trámite que debe seguirse en el Congreso de la República. En la sección II se explicará cuáles fueron los antecedentes y el procedimiento para resolver las objeciones gubernamentales al Proyecto de Ley Estatutaria 08 de 2017 Senado, 016 de 2017 Cámara, "Estatutaria de la Administración de Justicia en la Jurisdicción Especial para la Paz". Lo anterior, permitirá plantear hipótesis y nuevos planteamientos, en la sección III, respecto a los vacíos jurídicos que se reflejaron en el trámite de este Proyecto de Ley, y que fueron anunciados previamente. Al final, se esbozarán algunas conclusiones.
I. LAS OBJECIONES GUBERNAMENTALES EN EL ORDENAMIENTO COLOMBIANO
La objeción gubernamental11 encuentra su sustento jurídico en la Constitución Política de 1991, la Ley 5.a de 1992 (artículos 196 a 201), el Decreto 2067 de 1991 y en jurisprudencia de la Corte Constitucional y del Consejo de Estado.
Esta regulación, en un ánimo metodológico, podría clasificarse en los siguientes ámbitos: (1) la competencia de quien puede utilizar la figura, (2) el término de tiempo para poder hacerlo, (3) sus asuntos o causales y (4) su trámite.
A. Competencia para objetar
La Constitución Política contempla que le corresponde al Gobierno la facultad de poder objetar un proyecto de ley. En efecto, el artículo 165 estipula que "aprobado un proyecto de ley por ambas cámaras, pasará al Gobierno para su sanción [...]"12. Concordante, el artículo 200 determina que le corresponde al Gobierno, en relación con el Congreso "1. Concurrir a la formación de las leyes, presentando proyectos por intermedio de los ministros, ejerciendo el derecho de objetarlos [...]".
A raíz de la lectura de los artículos constitucionales, surgen a la vista dos conclusiones. Por un lado, la figura de la objeción torna del ámbito presidencial al gubernamental. Tal como lo ha dicho la Corte Constitucional, "se pasó de una competencia que residía en cabeza del Presidente, a una competencia que reside, claramente, en cabeza del Gobierno, esto es, en el Presidente de la República y en el Ministro correspondiente"13.
Como corolario, se interpreta que la potestad de objetar un proyecto de ley está, entonces, en cabeza del presidente de la República, los ministros del despacho y los directores de departamentos administrativos. Lo anterior, considerando que el artículo 115 de la Constitución Política determina que son ellos quienes conforman el gobierno nacional. Particularmente, el propio artículo determina que "El Presidente y el ministro o director de departamento correspondientes, en cada negocio particular, constituyen el gobierno"14.
Así, dependiendo del sector o área en el cual se ubique la objeción presidencial, deberá llevar, por tanto, la firma de los respectivos ministros15. En caso de que no suscriba el documento el ministro correspondiente, las objeciones se tornarán improcedentes por tener un vicio de forma insubsanable16.
B. Término para objetar
El artículo 166 de la Constitución Política y el artículo 198 de la Ley 5.a de 1992 establecen el término que dispone el Gobierno Nacional para poder objetar un proyecto de ley; esto es, de acuerdo al número de artículos que tenga el texto.

De manera tal que el cumplimiento del término es imperativo para cumplir el requisito temporal para poder objetar. Al no obedecerlo, la norma prevé que el presidente deberá sancionarlo y promulgarlo.
La Constitución contempla, en el artículo 168, que si el presidente no cumple con la obligación de sanción y promulgación, será, entonces, el presidente del Congreso, es decir el presidente del Senado de la República, quien firme y promulgue el proyecto de ley.
De igual manera, la Constitución Política estipula que "si las cámaras entran en receso dentro de dichos términos, el Presidente tendrá el deber de publicar el proyecto sancionado u objetado en aquellos plazos"17.
C. Asuntos por los que se puede objetar un proyecto de ley
La Constitución Política y, por derivación de ella, el artículo 199 de la Ley 5.a de 1992 estipulan que "la objeción a un proyecto de ley puede obedecer a razones de inconstitucionalidad o de inconveniencia"18. Ahora bien, ninguna de las normas determina qué se entiende por cada una o cuáles son sus causales. Razón por la cual, la Corte Constitucional ha definido, a través de su jurisprudencia, qué implica cada tema.
Sobre las objeciones por inconstitucionalidad, la corporación determinó que se trata sobre la consideración que realiza el Gobierno Nacional frente a una presunta contradicción entre el texto jurídico aprobado por el Congreso de la República y la Constitución Política. En palabras de la Corte19, "se presenta una discrepancia de orden jurídico entre el Gobierno y el Congreso de la República, que debe ser resuelta por la Corte Constitucional" 20.
Si bien la forma de presentar los argumentos en la objeción por inconstitucionalidad, por parte del Gobierno, no está contemplada taxativamente21, sí debe cumplir unos requisitos22 so pena de que el alto tribunal declare la ineptitud formal, es decir, infundada la objeción gubernamental y, por ende, se expida fallo inhibitorio.
Por otro lado, en relación con las objeciones por inconveniencia, estas tienen que ver con el orden económico, social y político. En este sentido, "se constituyen en un mecanismo de control político legítimo que ejerce el Presidente respecto del Legislador, distinguibles de las objeciones por inconstitucionalidad que tienen como fundamento el desconocimiento de la Constitución"23.
De manera tal que las razones por inconveniencia difieren tanto en las consideraciones (el Gobierno no puede invocar argumentos de índole constitucional) como en que no conllevan el control por parte de la Corte Constitucional. Así, en principio24, el llamado a decidir sobre este tipo de argumentos es el Congreso de la República.
D. Trámite de las objeciones gubernamentales
Las particularidades del trámite de las objeciones gubernamentales han sido definidas por la Constitución Política, la Ley 5.a de 1992 y la jurisprudencia de la Corte Constitucional. No obstante, esta última ha precisado en detalle los alcances del procedimiento.
A raíz de una lectura exhaustiva de la jurisprudencia constitucional, podría resumirse el proceso de la siguiente manera:
- Objeción por razones de inconveniencia (total o parcial)
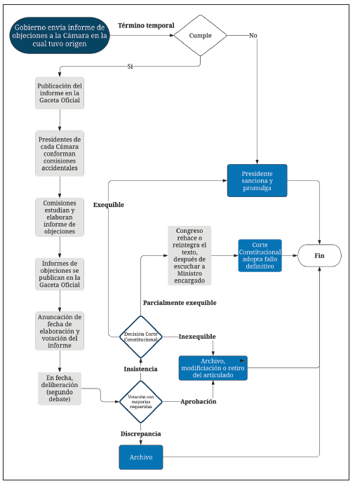
El Gobierno Nacional envía un informe de objeciones al Congreso de la República, a la cámara en la cual tuvo origen el proyecto de ley25. Dicha radicación debe estar dentro del término temporal (véase la tabla 1). Si no se encuentra dentro de dicho plazo, el presidente de la República deberá sancionar y promulgar el proyecto; por el contrario, si cumple el término, el informe de objeciones se debe26 publicar en la Gaceta Oficial para el conocimiento de ambas plenarias27. Una vez esté publicado, los presidentes28 de cada cámara conforman29 comisiones accidentales, las cuales deberán estudiar y elaborar30 un informe relativo las objeciones gubernamentales31. Escritos los respectivos informes, estos se deberán publicar en la Gaceta Oficial. Posteriormente, el Senado de la República y la Cámara de Representantes anunciarán de forma clara, determinada o determinable32 la fecha para la deliberación y votación de los informes de ponencia33. En la fecha estipulada se hará el llamado a lista34 y se surtirá la deliberación de las ponencias -como si se tratase de un segundo debate del proyecto de ley35- y se efectuará la votación de acuerdo a las mayorías requeridas36. El resultado de esta votación, puede derivar tres posibles escenarios: (a) las cámaras insisten en el proyecto de ley, por lo que el presidente de la República procederá a sancionar y promulgarlo37; (b) discrepancia en la votación de las cámaras, de manera que se archivará el proyecto38; y (c) aprobación de las objeciones, por lo que se archiva la iniciativa, se retira o se modifica la parte objetada, según lo haya solicitado el Gobierno39.

- Objeciones por razones de inconstitucionalidad (total o parcial)
El procedimiento de las objeciones por razones de inconstitucionalidad solo variará, en comparación con el previamente descrito, en relación con el resultado de la votación en el Congreso. En efecto, las posibilidades que acá se derivan son: (a) aprobación de las objeciones, lo cual conlleva al archivo del proyecto o retirar la parte que fue objetada; (b) discrepancia entre las cámaras, cuya consecuencia sería la misma del escenario a, es decir, el archivo del proyecto o el retiro de la parte que fue objetada40; y (c) la insistencia en el proyecto de ley. En este último, la Corte Constitucional41 deberá hacer el respectivo análisis de constitucionalidad42, dentro de los seis días siguientes43.
La decisión que esta corporación adopte puede ser declarando: (a) la exequibilidad del proyecto, por lo que el presidente deberá sancionar y promulgarlo; (b) la inexequibilidad, de manera que tendrá que archivarse todo el proyecto o solo la parte que fue objetada; (c) parcialmente exequible, por lo que así se lo indicará a la cámara en que tuvo origen. Acto seguido, se deberá escuchar al ministro encargado, y después rehacerse o integrarse el texto correspondiente conforme a lo estipulado por la Corte. Posteriormente, se le reenvía el proyecto, nuevamente a la Corte, para que adopte fallo definitivo.
Finalmente, cabe anotar que la duración del trámite de las objeciones gubernamentales no está taxativamente estipulada en la Constitución Política o en la ley. No obstante, y dado que se entiende que el proyecto de ley objetado retornó al segundo debate del iter legislativo, su duración no puede exceder más de dos legislaturas. Lo anterior encuentra concordancia con el artículo 162 de la Constitución Política44 y con lo dicho por la Corte Constitucional en la Sentencia C-885 de 200445 (véase la ilustración 2).

II. ANTECEDENTES Y TRÁMITE DE LAS OBJECIONES GUBERNAMENTALES AL PROYECTO DE LEY ESTATUTARIA DE LA JEP
El Proyecto de Ley Estatutaria 08 de 2017 Senado, 016 de 2017 Cámara, "Estatutaria de la Administración de Justicia en la Jurisdicción Especial para la Paz", tramitado en el Congreso de la República a través del procedimiento legislativo especial para la paz (denominado fast track)46, entre otras consideraciones47, buscaba regular y desarrollar los componentes del Sistema Integral de Verdad, Justicia, Reparación y No Repetición en virtud de lo dispuesto por el Acto Legislativo 01 de 2017.
Luego de su aprobación, se surtió el control automático y previo por parte la Corte Constitucional48, por tratarse de una ley estatutaria. Dicho proceso culminó con la expedición de la Sentencia C-080 de 2018, en la cual la corporación resolvió la exequibilidad o inexequibilidad de las normas contenidas en el Proyecto de Ley y se ordenó la remisión al presidente del Congreso de la República con el objetivo de que "el texto sea ajustado de acuerdo con el resolutivo de la presente sentencia (anexo I), se firme por los presidentes de ambas cámaras y se remita al Presidente de la República para su sanción y promulgación"49.
Surtido el trámite ordenado por la corporación y, dentro del término se-ñalado50, el presidente de la República, junto con las firmas de la ministra del Interior, la ministra de Justicia y el Derecho y el ministro de Defensa, radicó en la Cámara que tuvo origen, esto es, en el Senado de la República, las objeciones por inconveniencia al Proyecto de Ley Estatutaria.
Estas objeciones solicitaban la modificación del artículo 7 (reparación integral a las víctimas); del parágrafo 2° del artículo 19 (principio de selección); del artículo 63 (competencia personal); del inciso tercero del literal j del artículo 79 (funciones de la Sala de Reconocimiento); y del artículo 150 (extradición por conductas posteriores al Acuerdo Final). Sobre el artículo 153 (extradición de quienes están ofreciendo verdad en el Sistema Integral de Verdad, Justicia, Reparación y No Repetición), se le solicitó al Congreso de la República que "precise su alcance"51.
Tras la presentación de las objeciones, el presidente de la Cámara de Representantes elevó solicitud ante la Corte Constitucional, el día 13 de marzo, para que esta estableciera si el presidente tenía la facultad para objetar este proyecto de ley y si el Congreso tiene la competencia para dar el respectivo trámite52.
El 20 de marzo de 2019, la Corte Constitucional expidió el Auto 123 de 2019, mediante el cual da respuesta a la solicitud del presidente de la Cámara de Representantes. Sobre el particular, emitió tres órdenes, siendo las dos primeras las siguientes: inhibirse para ejercer, en este punto, el control automático de constitucionalidad; y disponer que el presidente del Congreso deberá remitir el expediente cuando haya concluido el trámite de objeciones o se haya vencido su plazo53 de discusión y votación54.
Con relación al trámite en el Congreso de la República, la Cámara de Re-presentantes55, el día 8 de abril de 2019, en sesión de plenaria, decidió insistir en el Proyecto de Ley Estatutaria, con el resultado de una votación 110 votos, contra 44 que aceptaban las objeciones gubernamentales.
Por su parte, en el Senado de la República, después de varias votaciones, y por interpretación del presidente de dicha cámara56 se remitió, el 2 de mayo de 2019, el expediente a la Corte Constitucional para que decidiera el estatus jurídico de las objeciones gubernamentales, es decir, del Proyecto de Ley Estatutaria.
Así, entonces, mediante el Auto 282 de 2019, la Corte Constitucional resolvió que el sector que apoyaba la insistencia, en ambas cámaras, del Proyecto de Ley Estatutaria había alcanzado la mayoría requerida y, por tanto, ordenó que se remitiese al presidente de la República para su respectiva sanción57.
En cumplimiento de dicha disposición, el presidente de la República sancionó y promulgó el proyecto de ley de referencia, entrando así en vigencia la Ley 1957 de 2019, "Estatutaria de la Administración de Justicia en la Jurisdicción Especial para la Paz".
III. VICISITUDES DE LA FIGURA DE LA OBJECIÓN GUBERNAMENTAL
Tal como se mencionó en la introducción, si bien la figura de las objeciones gubernamentales ha sido contemplada durante más de un siglo en la vida republicana colombiana, el trámite de las objeciones al Proyecto de Ley Estatutaria de la Administración de Justicia en la Jurisdicción Especial para la Paz revivió y agudizó diversos debates sobre su regulación y aplicación. Se demostró así que esta competencia aún no está completamente regulada, que se perciben vacíos jurídicos y que algunos postulados -sobre todo jurisprudenciales-requieren ser traídos a colación y reforzados teóricamente para futuros trámites.
De manera tal que a continuación se describirán y analizarán varios de los asuntos que se consideraron en el debate jurídico y público.
A. ¿Quéproyectos se pueden objetar?
Los artículos 165, 166 y 167 de la Constitución Política se refieren a los términos "proyecto de ley", "cualquier proyecto" o simplemente "proyecto". Lo anterior plantea un primer interrogante y es, entonces, ¿qué tipos de proyecto pueden ser objetados? ¿Podrían ser objetados proyectos de ley ordinarios, proyectos de ley estatutarios o, inclusive, proyectos de acto legislativo?
Sobre el particular, la doctrina ha puesto su atención especialmente en la posibilidad de objetar actos legislativos, a raíz de las objeciones gubernamentales que fueron formuladas al Proyecto de Acto Legislativo 07 de 2012, "por medio del cual se reforman artículos de la Constitución Política con relación a la Administración de Justicia y se dictan otras disposiciones".
En efecto, un sector de la doctrina58 consideró que el presidente sí está facultado para realizar objeciones a proyectos de acto legislativo. Lejos de convertirse en un veto a una reforma constitucional, es más bien una posibilidad para que las modificaciones a estos proyectos resulten más reflexivas y con un mayor consenso democrático.
Mientras que otro sector59 razona que el presidente no está revestido de la competencia para objetar proyectos de acto legislativo. Principalmente, consideran lo anterior a partir de la naturaleza jurídica de este tipo de actos y el trámite legislativo ordinario que debe surtirse en el Congreso de la República.
En torno a la jurisprudencia aplicable al tema, por su parte, la Corte Constitucional ha fijado su postura, mediante obiter dicta, sobre este asunto en algunas sentencias, tales como la C-543 de 199860, la C-178 de 200761 o la C-208 de 200562. En esta última, en particular, el Tribunal dijo:
El artículo 157-4 de la Constitución exige que para que un proyecto sea ley debe haber obtenido la sanción del Gobierno. Esta posibilidad no se da en el caso de los actos legislativos pues el artículo 375, específico de las reformas constitucionales, no supedita su entrada en vigencia a la sanción del ejecutivo, ni autoriza a éste para objetarlas63.
Por otro lado, el Consejo de Estado, ha sido enfático en rechazar la posibilidad de objetar actos legislativos. En efecto, la corporación, probablemente fijando la última postura jurisprudencial sobre el asunto, expresó lo siguiente64:
Darles cabida a las objeciones presidenciales a las reformas constitucionales desquicia los principios y valores fundantes del Constitucionalismo que logra su máxima expresión en el Estado de derecho, por resultar incompatibles con la filosofía que lo inspira y vulnera el equilibrio de poderes que debe prevalecer en nuestra democracia.
La competencia para formular objeciones presidenciales a proyectos de reforma constitucional debe ser expresa y no existe norma constitucional ni legal que la atribuya al Presidente de la República65.
Con esta última jurisprudencia parece haber quedar dilucidada en el ordenamiento colombiano la posibilidad de realizar objeciones gubernamentales a proyectos de actos legislativos. Por tanto, resta ahora analizar la posibilidad que le queda al Gobierno para ejercer dicha facultad frente a otro tipo de proyectos.
El artículo 166 constitucional hace referencia a la posibilidad de objetar cualquier proyecto de ley. Así las cosas, es factible interpretar que, con excepción de los actos legislativos, el Gobierno está en la plena facultad y competencia de objetar todo tipo de proyectos de ley, habida cuenta de sus diferentes clasificaciones.
No obstante, un sector considera que esta posibilidad no está contemplada para proyectos de ley estatutaria. Lo anterior, a propósito de las objeciones que hizo el presidente al Proyecto de Ley Estatutaria de la JEP. En efecto, la Procuraduría General de la Nación conceptuó que estos textos no pueden ser objetados por (1) generar riesgo de vulnerar la seguridad jurídica generada a raíz del control automático y previo que realiza la Corte Constitucional; y (2) invocar razones de índole política para, realmente, argumentar razones jurídicas atentando contra el principio de cosa juzgada66.
Sobre el primer asunto esbozado por el Ministerio Público, podrían afirmarse dos argumentos que sugerirían la derrotabilidad de este concepto67.
En primer lugar, existe un antecedente mediante el cual el Congreso de la República tramitó y aprobó un proyecto de ley estatutaria, este tuvo control de constitucionalidad y, posteriormente, fue objetado por parte del Gobierno. En efecto, se trató del Proyecto de Ley Estatutaria 189 de 2011 Senado, 104 de 2011 Cámara, "por medio del cual se modifica el numeral 9 del artículo 35 de la Ley 270 de 1996", y de la Sentencia C-406 de 2013 de la Corte Constitucional. El Congreso de la República, a pesar de la exequibilidad de la norma, aprobó las objeciones gubernamentales y, por ende, el mismo fue archivado.
El segundo argumento, y quizá el más importante, es que la Corte Constitucional, en diferente jurisprudencia68, admitió la posibilidad de objetar por inconveniencia proyectos de ley estatutaria, los cuales ya han surtido el control previo y automático69.
Por tanto, se reafirma, entonces, la hipótesis de que el Gobierno Nacional tiene la competencia para objetar cualquier proyecto de ley, así se trate de una ley estatutaria cuyo control automático y previo ya fue realizado, con la excepción, ya planteada, de los proyectos de acto legislativo.
B. Las causales de la objeción por inconveniencia política
Respecto al segundo asunto planteado por la Procuraduría General, esto es sobre la indebida posibilidad de que el Gobierno utilice la objeción por inconveniencia política para abordar asuntos jurídicos, o incluso, constitucionales, es evidente que se requiere un mecanismo estricto para evitar que se presente esta situación.
En primer lugar, dado que, por tratarse de objeciones por inconveniencia y, por ende, no estar sujeto al control de la Corte Constitucional, es claro que el organismo competente para resolver dicho asunto es el Congreso de la República. Así, por ejemplo, en el trámite de las objeciones al Proyecto de Ley Estatutaria 08 de 2017 Senado - 016 de 2017 Cámara, "Estatutaria de la Administración de Justicia en la Jurisdicción Especial para la Paz", dos de las ponencias abordaron el asunto. En efecto, las ponencias de insistencia en la Cámara de Representantes y en el Senado de la República afirmaban que las objeciones a este proyecto no contenían verdaderas razones de índole política, sino que se referían a asuntos de constitucionalidad o de discrepancias jurídicas asumidas por la Corte Constitucional70.
Habida cuenta de estas argumentaciones, como se señaló en la sección n de este documento, los dos informes de insistencia obtuvieron las mayorías requeridas para insistir en el Proyecto de Ley Estatutaria. Así, el Congreso de la República ejerció control sobre las objeciones y avaló la postura de que la causal por inconveniencia verdaderamente encubría asuntos de inconstitucionalidad.
Ahora bien, para efectos de ampliar el plano teórico, podría considerarse un escenario hipotético en el que, por el contrario, el sector que apoyaba las objeciones gubernamentales a un proyecto de ley estatutaria fuera el vencedor. En otras palabras, por diferentes consideraciones, el Congreso no se detiene en analizar si la objeción por inconveniencia política verdaderamente tenía argumentos de índole constitucional. Así, ¿cuál sería el mecanismo jurídico para no permitir que la causal política de inconveniencia sirva como pretexto para argumentar asuntos de inconstitucionalidad?
La respuesta que se plantea a este interrogante está en que la Corte Constitucional es la llamada a resolver el asunto. En efecto, si bien el numeral 9 del artículo 241 de la Constitución Política no activa la competencia de la corporación para conocer de objeciones por inconveniencia, sí la activa para realizar el control automático e integral de los proyectos de ley estatutaria. En ese caso, si se realizan modificaciones, adiciones, archivos, de un proyecto de esta índole, con ocasión de dicho control, debe ser sometido el texto de nuevo a su estudio.
Así lo hizo, por ejemplo, la Corte Constitucional en el trámite del Proyecto de Ley Estatutaria de la JEP. Mediante el Auto 123 de 2019 se dispuso que si en el resultado de las votaciones el proyecto de ley sufriese adiciones, supresiones, modificaciones o su archivo total o parcial, el alto tribunal deberá volver a examinar el expediente para efectos de analizar si el contenido resultante está ajustado a la Constitución Política71.
Con ocasión de este control, la Corte Constitucional realizará dos tipos de análisis: (1) verificar que las causales de inconveniencia no hayan encubierto argumentos de inconstitucionalidad y (2) constatar que las modificaciones que haya sufrido el texto estatutario no estén en contravía de los postulados de la Constitución Política.
Finalmente, podría plantearse un último escenario hipotético que, para nuevos efectos de investigación o discusión, se dejan expuestos: ¿una sentencia o una interpretación realizada por parte de la Corte Constitucional podría generar un escenario de inconveniencia política, o incluso social o económica72? En caso de que la respuesta sea afirmativa y sea así planteada por el Gobierno mediante objeciones e, incluso, estas aceptadas por el Congreso de la República, ¿es la Corte Constitucional competente para así definirlo, en un evento en que revise el resultado de la modificación hecha? En otras palabras, ¿debe el juez constitucional juzgar si su interpretación ocasionó una inconveniencia política, económica o social?
C. Modificación del articulado
La jurisprudencia de la Corte Constitucional, en reiteradas ocasiones73, ha avalado la posibilidad de que el Gobierno Nacional, mediante el trámite de objeciones, solicite no el archivo del articulado, sino su modificación. En efecto, ha entendido la corporación dicha posibilidad a raíz de lo dispuesto por la Constitución Política en su artículo 167, el cual afirma que el proyecto de ley objetado volverá a segundo debate. Así, se habilitaría la posibilidad de efectuar enmiendas al texto objetado por el Gobierno.
A raíz del trámite a las objeciones por inconveniencia al Proyecto de Ley Estatutaria 08 de 2017 Senado, 016 de 2017 Cámara, "Estatutaria de la Administración de Justicia en la Jurisdicción Especial para la Paz", se suscitó un problema jurídico, relevante para esta discusión, sobre quién debe proponer la modificación del articulado: ¿el Gobierno en el informe de objeciones o el Congreso de la República?
En la audiencia pública celebrada en la Cámara de Representantes a propósito del trámite de las objeciones de referencia, un sector consideró específicamente un "error de técnica jurídica fundamental"74 el que el Gobierno no hubiera incluido o sugerido el texto adicional. En otras palabras, el Gobierno cometió un yerro al no proponer el texto del proyecto de ley de una vez modificado, según sus específicas consideraciones75.
Sin embargo, no se comparte este concepto porque sí parece haber razones fundadas para que el presidente, mediante el escrito de objeciones, no introdujera la modificación o adición solicitada al proyecto de ley. En efecto, jurisprudencia de la Corte Constitucional permite inferir dicho razonamiento. Por un lado, en la Sentencia C-084 de 1996, el tribunal mencionó que "no le corresponde al Presidente de la República, cuando ejerce la facultad de objetar, determinar el contenido definitivo de las normas de un proyecto de ley aprobado por el Congreso ni mucho menos, incluir en el mismo disposiciones que considere más convenientes que las aprobadas por el legislador"76. Adiciona la Corte "que la finalidad de las objeciones no es la de permitir al Presidente tomar decisiones respecto del contenido del proyecto de ley, sino sólo plantear los argumentos que lo llevan a disentir del contenido normativo aprobado"77.
De igual manera, en la Sentencia C-805 de 2001 la Corte aseveró que las "modificaciones, como consecuencia de la competencia limitada que en esta instancia tienen las cámaras, no pueden dirigirse sino a acomodar el proyecto a las observaciones formuladas por el Gobierno, cuando las cámaras encuentran que ellas son acertadas"78.
Como se deduce la jurisprudencia citada, al presidente le corresponde presentar una serie de observaciones a un texto normativo objetado y el Congreso de la República, si a bien lo tiene, realizará las modificaciones únicamente en lo señalado79. En otras palabras, es el Congreso el que propone la modificación, no el Gobierno Nacional.
Dicho lo anterior, quedaría por tanto dilucidar en qué oportunidad debe la Cámara introducir las adiciones al articulado. ¿En el mismo informe que aprueba las objeciones o mediante una proposición por separado, una vez la Cámara haya decidido aceptar las objeciones gubernamentales?
Al observar el trámite del Proyecto de Ley Estatutaria 08 de 2017 Senado, 016 de 2017 Cámara, "Estatutaria de la Administración de Justicia en la Jurisdicción Especial para la Paz", en el informe de aceptación de las objeciones gubernamentales en la Cámara de Representantes no se incluía ninguna proposición de modificación a los seis artículos objetados; mientras que el informe de aceptación en el Senado de la República sí incluía proposiciones concretas de modificación.
Frente a esta disyuntiva, que podría ser considerada a la luz de la aplicación del principio de instrumentalidad de las formas80 o, por el contrario, del principio de corrección de las formas81, se sugiere que se atenga a lo regulado sobre las proposiciones en la Ley 5.a de 1992, artículos 112 a 115. De manera que es pertinente incluir de una vez en el informe de objeciones la modificación a los artículos objetados82.
D. Discrepancia entre las cámaras
En el trámite de las objeciones gubernamentales al Proyecto de Ley Estatutaria de la JEP se contemplaron diferentes escenarios frente al resultado que podría arrojar la votación de las cámaras. Para efectos de este análisis, se reflejan los cinco principales y posibles.

En el escenario número uno se plantea que tanto el Senado de la República como la Cámara de Representantes insisten en el proyecto de ley. Así, deberá el presidente de la República proceder a sancionarlo y promulgarlo. En caso de que no lo haga, lo firmará el presidente del Senado.
En el escenario número dos, ambas cámaras deciden aceptar las objeciones gubernamentales. Cuando se trata de hacer modificaciones, este será el paso siguiente que deberá seguir el órgano legislativo, para lo cual se desprenden dos posibilidades: (1) Senado y Cámara aprueban exactamente las mismas modificaciones o (2) cada una vota una modificación de texto diferente. En la primera no se genera ninguna vicisitud jurídica y el proyecto deberá ser remitido al estudio de la Corte Constitucional (en virtud de lo dispuesto por el Auto 123 de 2019). En el supuesto dos, deberá conformarse una comisión accidental, tal como lo dispone el artículo 161 de la Constitución Política83, la cual deberá unificar un solo texto para ser aprobado en ambas plenarias84. Si es aprobado por ambas, el proyecto de ley se remite a la Corte Constitucional. Si persiste la diferencia, pasamos a lo contemplado en el siguiente escenario.
El escenario tres plantea un supuesto en el cual ambas cámaras discrepan en el resultado de las votaciones, es decir, una podría aprobar todas o parcialmente las observaciones del Gobierno, mientras que la otra toma una decisión disímil. Para resolver este contexto, no podría acudirse a la conformación de comisión accidental, como se planteó previamente, toda vez que allí ambas cámaras aprobaban las objeciones, pero solo diferían en la proposición del texto adicional. Por lo tanto, acá debe recurrirse a una norma especial que contempla el supuesto de hecho, la cual se encuentra en la Ley 5.a de 1992.
En efecto, el artículo 200 estipula la solución jurídica cuando hay discrepancia de las cámaras en el trámite de objeciones gubernamentales. La norma dice que cuando una cámara aprueba las objeciones del Gobierno a un proyecto de ley, y otra las rechaza, es decir, insiste en el proyecto, este deberá ser archivado85.
La consecuencia jurídica del artículo resulta coherente si se interpreta que las objeciones gubernamentales fueron sobre la totalidad del articulado. No obstante, es drástica si se trató de una objeción parcial, pues si esta solución hubiese sido aplicada al Proyecto de Ley Estatutaria de la JEP, en caso de que se hubiera presentado discrepancia entre las cámaras, pese a que se trató de una objeción a solo seis de los ciento cincuenta artículos, el texto tendría que haberse archivado en su totalidad.
A raíz de ello, la Corte Constitucional estableció una interpretación más acorde. En efecto, en diferente jurisprudencia86, la corporación ha afirmado que los artículos no objetados no sufrirán de consecuencia jurídica alguna. Ello quiere decir que solo aquellos que tienen observaciones del Gobierno serán a los que se aplique la regla del artículo 200 de la Ley 5.a de 1992. Así, por ejemplo, del Proyecto de Ley Estatutaria de la JEP, si de los seis artículos objetados, en dos de ellos hay discrepancia, estos dos serán los archivados y los restantes cuatro seguirán incorporados. O, si en todos hay discrepancia, serán los seis archivados, manteniendo el resto del jurídico no objetado intacto.
La Corte ha manifestado que la aplicación de esta regla, en este sentido, resulta acorde con el principio de conservación del derecho, con el ánimo, valga la redundancia, de preservar al máximo la voluntad manifestada por el legislador, y del principio in dubio pro legislatore, para salvaguardar el ánimo mayoritario adoptado por el Congreso de la República.
El cuarto escenario contempla un supuesto en el cual no se conforma el quórum decisorio para la votación de las objeciones gubernamentales. Por lo cual, generará un problema serio al verse aplazada la discusión, requiriéndose los trámites formales87, hasta tanto este sea conformado. Lo anterior, con el agravante de que, si el escenario que se contempla hubiese ocurrido en el Proyecto de Ley Estatutaria de la JEP, ningún otro proyecto se podría haber discutido por estar vigente el Acto Legislativo 01 de 2016.
Finalmente, el último escenario fue el estipulado por la Corte Constitucional mediante el Auto 123 de 2019, cuyo planteamiento ya se explicó en la sección antecedente. Se recordará que si el Proyecto de Ley Estatutaria sufre alguna modificación, o si se vence el término de la votación, este deberá retornar para su estudio.
E. Si ningún sector alcanza la mayoría requerida
Otro escenario, si se quiere el sexto, que, por efectos metodológicos se estudia por aparte, es si en cualquiera de las cámaras no se hubiera logrado la mayoría requerida, bien sea para aprobar las objeciones o insistir en el proyecto de ley. Se recalca, por su puesto, que esto no sucedió en el trámite de las objeciones gubernamentales al Proyecto de Ley Estatutaria de la JEP. No obstante, resulta pertinente, por lo menos, plantear la hipótesis para que sirva como sustento teórico en caso que se presente en escenarios futuros.
Así las cosas, ¿cuál sería la solución jurídica en caso de que una cámara o las dos no alcancen la mayoría requerida para aprobar un informe de ponencia, tanto insistiendo en el proyecto o aprobando las objeciones?
Ateniendo el orden de votación que establecen los artículos 11488 y 15789 de la Ley 5.a de 1992, en primer lugar, deberá someterse a consideración la proposición de archivo. En caso de no alcanzar la mayoría, posteriormente se votará aquella que acepta las objeciones presidenciales. Si esta última tampoco logra el resultado requerido, surgen dos posibles soluciones.
Una primera interpretación sería la siguiente. Dado que los artículos objetados vuelven a segundo debate, se reabre la discusión, con la particularidad de que no puede borrarse lo realizado hasta el momento. Ello quiere decir que esos artículos ya fueron aprobados con las mayorías requeridas, tan es así que ya fueron analizados por parte de la Corte Constitucional (manteniendo el supuesto que se trata de un proyecto de ley estatutaria). Ahora resta decidir si ellos se verán modificados con base a las observaciones del Gobierno. Así, en caso de que la proposición de archivo de la modificación fuese derrotada, pero la aceptación de la proposición también, debe conservarse el texto original90.
Una segunda interpretación91 tiene en cuenta lo dispuesto en el artículo 135 de la Ley 5.a de 1992. Dicha norma establece que si llega a ocurrir un escenario de empate o igualdad, como es el que aparentemente resulta, en la votación de un proyecto, se procederá a una segunda votación. Si de nuevo este empate persiste, se entenderá negada la propuesta. Si bien este argumento podría resultar hermenéuticamente armónico con la integralidad del reglamento del Congreso, su tenor literal parece no resultar adecuado al supuesto de hecho contemplado. En efecto, el texto contempla un caso de empate o igualdad de votación. Según la Real Academia de la Lengua Española (RAE), empate se refiere a "obtener un mismo número de puntos o votos en una votación" o bien a "obtener igual de puntuación en un enfrentamiento o una competición"92. Es decir, un empate se produciría si el resultado de la votación fuese 1-1, 10-10, 49-49, etc. Así las cosas, no se considera que el artículo 135 de la Ley 5.a de 1992 sea aplicable para el supuesto de hecho relativo a cuando ningún sector logra la mayoría para aprobar una determinada proposición93.
De manera tal, se afirma que la primera afirmación es la más viable, la cual considera que en el trámite de objeciones gubernamentales estas no pueden de ninguna manera borrar lo realizado hasta el momento en el iter legislativo y desconocer, así, que ya existió un texto cuyos requerimientos mayoritarios ya fueron aprobados. Aplicando la frase "en el derecho las cosas se deshacen como se hacen", en caso de que ningún sector logre la mayoría requerida, deberá conservarse el texto original, el cual sí logró, previamente, dicho requerimiento94.
F. ¿El debate debe empezar en la cámara de origen?
Como se reseñó en la segunda sección, la Cámara de Representantes discutió y votó las objeciones gubernamentales, antes que el Senado de la República (cámara en la que tuvo origen el proyecto de ley). Por ello, el presidente del Congreso de la República de ese entonces, senador Ernesto Macías, interpuso una acción de tutela con el propósito "de subsanar el error al trámite legislativo del proyecto de Ley Estatutaria y, garantizar el proceso de formación de las leyes, con fundamento", alegando violación al derecho fundamental del debido proceso constitucional95.
Precisamente, uno de sus alegatos consistía en que se generó un vicio en el trámite formal toda vez que, con base en la interpretación del artículo 165 de la Constitución Política, las objeciones gubernamentales no solo se radican en la cámara en que tuvo origen, sino que su discusión y votación también debe empezar allí.
Si bien la tutela fue declarada improcedente por el Consejo Superior de la Judicatura, amerita, para efectos de dar un completo panorama sobre la figura de la objeción gubernamental, si, como lo aseguró el ex presidente del Congreso de la República, se generó un vicio en el trámite toda vez que la votación no se dio primero en la cámara en la cual tuvo origen el proyecto de ley.
Al respecto, vale traer a colación un antecedente concreto y un pronunciamiento de la Corte Constitucional. Sobre el primer tema, mediante la Sentencia C-432 de 2017, la corporación analizó las objeciones gubernamentales presentadas al Proyecto de Ley 191 de 2016 del Senado de la República y 086 de 2015 de la Cámara de Representantes, "por medio del cual se establece la entrega del informe anual sobre el desarrollo, avance y consolidación de los acuerdos comerciales ratificados por Colombia". Como se constata, en los antecedentes de dicho trámite, la Cámara de origen del proyecto fue la Cámara de Representantes y, sin embargo, el Senado de la República fue el que decidió primero. En dicho fallo la Corte no declaró un vicio formal en este proceso, a pesar de que se presentó esta situación96.
Por otro lado, el juez constitucional, mediante la Sentencia C-805 de 2001, expuso que la interpretación del artículo 167 de la Constitución Política "podría dar a entender que el debate debe darse de manera consecutiva, primero en la Cámara de origen y luego en la otra. Sin embargo, tal como acontece en la práctica legislativa, a dicha norma reglamentaria se le puede dar un mero alcance operativo"97. De manera que, a raíz de este pronunciamiento, se puede aseverar que se trata de un simple trámite operativo, por lo que no vicia, de ninguna manera, el procedimiento formal En otras palabras, es claro que el debate no requiere empezar, ni ser sometidas a votación las objeciones gubernamentales, en la cámara en que tuvo origen.
G. Fraude a resolución judicial
Un sector de la opinión98 consideró que los congresistas no podrían votar las objeciones gubernamentales por inconveniencia al Proyecto de Ley Estatutaria 08 de 2017 Senado, 016 de 2017 Cámara, "Estatutaria de la Administración de Justicia en la Jurisdicción Especial para la Paz". Lo anterior, toda vez que ellos estarían vulnerando el artículo 243 de la Constitución Política cuando establece que "ninguna autoridad podrá reducir el contenido material del acto jurídico declarado inexequible por razones de fondo [.. .]"99. Y derivado de esto, estarían incurriendo en el delito de fraude a resolución judicial o administrativa de policía del artículo 454 de la Ley 599 de 2000100.
Para efectos de analizar la postura recién expuesta, mediante la cual se entrelaza el concepto de cosa juzgada y el delito de fraude de resolución judicial, se enunciarán, brevemente, las diferentes clasificaciones de este principio que ha tratado la Corte Constitucional.
Por un lado, el alto tribunal ha dicho que se debe diferenciar el concepto de cosa juzgada absoluta y relativa. La primera se refiere a cuando un fallo agotó cualquier debate de constitucionalidad toda vez que fue analizada conforme a la integralidad de la Constitución Política. Por el contrario, será relativa en la medida en que se evaluaron solo determinados cargos de in-constitucionalidad, quedando la posibilidad de examinar la norma en cuestión desde nuevas acusaciones101.
De igual manera, se clasifica, también, entre cosa juzgada formal y material. Será formal en la medida en que ya existe un pronunciamiento previo por parte de la Corte Constitucional frente a un texto normativo, pero se solicita someterse a un nuevo escrutinio. De manera que la corporación declarará estarse a lo resuelto de la providencia anterior102. La cosa juzgada material se deriva cuando
A pesar de demandarse una disposición formalmente distinta, el contenido normativo resulta idéntico al de otra que fue objeto de examen constitucional. Este juicio implica la evaluación del contenido normativo, más allá de los aspectos formales que diferencien las disposiciones revisadas, luego también se configura cuando se haya variado el contenido del artículo siempre que no se afecte el sentido esencial del mismo. Por lo tanto, la decisión es de estarse a lo resuelto en providencia anterior y declarar la exequibilidad simple o condicionada de la disposición acusada103.
Finalmente, la jurisprudencia aborda el concepto de cosa juzgada aparente, fenómeno mediante el cual, si bien se expidió una orden de exequibilidad en la parte resolutiva, en realidad no se hizo ninguna evaluación de constitucionalidad -cosa juzgada ficticia- habilitando, así, a la Corte Constitucional para efectuar, ahora sí, un análisis de fondo104.
Ahora bien, establecidos estos conceptos, ¿formular objeciones gubernamentales a un proyecto de ley estatutaria, cuyo texto ya surtió control automático y previo por parte de la Corte, vulneraría el concepto de cosa juzgada? El interrogante se responde de la siguiente manera:
Queda por responder, entonces, si, con el ánimo de que el Congreso de la República decida la suerte de las objeciones gubernamentales, bien sea bajo las cuatro afirmaciones recién señaladas, la consecuencia jurídica sería la adecuación del supuesto de hecho que trae la norma 454 de la Ley 599 del año 2000. En otras palabras, ¿el congresista que vote afirmativa o negativamente las objeciones gubernamentales habría incurrido en el delito de fraude a resolución judicial?
Se comparte la tesis sostenida por un sector106 que considera que la respuesta es evidentemente negativa. Lo anterior, sustentado en dos argumentos: el concepto de inviolabilidad parlamentaria y el Auto 123 de 2019, que determinó que el Congreso sí puede decidir sobre las objeciones gubernamentales.
Respecto al primer fundamento, el artículo 185 de la Constitución Política consagra la figura de la inviolabilidad parlamentaria, estipulando que los congresistas serán inviolables por las opiniones y los votos que emitan en el ejercicio del cargo107. Este concepto ha sido precisado por la Corte Constitucional cuando sostuvo108 que no podrán ser perseguidos judicialmente los congresistas por sus votos y opiniones emitidos. Resulta evidente que se vería afectado en un alto grado el desempeño de la democracia si a causa de estas deliberaciones podrían ver comprometida su responsabilidad jurídica.
Finalmente, mediante el Auto 123 de 2019109, en el trámite de las objeciones gubernamentales al Proyecto de Ley Estatutaria de la JEP, la Corte Constitucional contempló que dicho texto deberá regresar para su estudio "luego de agotado el trámite legislativo" correspondiente. Es decir, implícitamente reconocía que el Congreso de la República está en la plena facultad de decidir sobre el informe presentado por el Gobierno Nacional.
CONCLUSIONES
La figura de la objeción gubernamental sigue constituyéndose como un hito de la historia constitucional colombiana. Por ende, este texto buscó plantear algunas soluciones, así como interrogantes, frente a su aplicación, trámite y posibles consecuencias jurídicas.
Frente a algunos de los asuntos que suscitaron debate en el trámite al Proyecto de Ley Estatutaria 08 de 2017 Senado, 016 de 2017 Cámara, "Estatutaria de la Administración de Justicia en la Jurisdicción Especial para la Paz", se contemplan las siguientes conclusiones:
BIBLIOGRAFÍA. Doctrina
ARGUELLO RUEDA, J. ¿Es procedente la objeción presidencial a actos legislativos en Colombia? En Dissertum (8.a ed.) 2014. ISSN: 2344-8180.
CARRILLO FLÓREZ, F. Consideraciones sobre el trámite de objeciones presidenciales al Acto Legislativo de reforma a la justicia 2012. En Vanegas, A. & Torres, M. (ed.). Las objeciones presidenciales a los actos legislativos. Bogotá: Ed. Universidad del Rosario, 2013.
CEPEDA, M Exmagistrado analiza alcance de los 'micos' en la reforma judicial. En Vanegas, A. & Torres, M. (ed.). Las objeciones presidenciales a los actos legislativos. Bogotá: Ed. Universidad del Rosario , 2013.
ESTRADA VALENCIA, F. Potestades presidenciales en la reforma constitucional en Colombia, Universidad Externado de Colombia, 2015.
MORALES, V. Las objeciones presidenciales a los actos legislativos en Colombia. En Vanegas, A. & Torres, M. (ed.). Las objeciones presidenciales a los actos legislativos. Bogotá: Ed. Universidad del Rosario , 2013.
Recursos electrónicos
DEJUSTICIA. "Rodrigo Uprimny en la audiencia pública sobre objeciones a Ley Estatutaria de la JEP". Youtube < Youtube https://www.youtube.com/watch?v=VyY1wxY8CiI> [consulta: 13 de abril de 2020].
HOYOS, E. (en línea). Duque no debe (quizá ni puede) objetar la estatutaria de la JEP por inconveniencia. La Silla Llena. Disponible en https://lasillavacia.com/silla-llena/red-paisa/historia/duque-no-debe-quiza-ni-puede-objetar-la-estatutaria-de-la-jep-por
REYES ALVARADO, Y. (en línea). Fraude a resolución judicial. El Espectador. Disponible en https://www.elespectador.com/opinion/fraude-resolucion-judicial-columna-846782.
REYES ALVARADO, Y. (en línea). Yesid Reyes contesta: objeciones e inviolabilidad. La línea del medio. Disponible en https://lalineadelmedio.com/yesid-reyes-contesta-objeciones-e-inviolabilidad/.
UPRIMNY YEPES, R. (en línea). Reforma constitucional y objeciones. Dejusticia. Disponible en https://www.dejusticia.org/column/reforma-constitucional-y-objeciones/.
UPRIMNY YEPES, R. (en línea). Audiencia Pública Cámara de Representantes Objeciones Gubernamentales al Proyecto de Ley Estatutaria de Administración de la JEP, 1.° de abril de 2019. Dejusticia. Disponible en https://www.dejusticia.org/wp-content/uploads/2019/04/Audiencia-Cámara-de-Representantes-Objeciones-jEP_RUY.pdf.
Jurisprudencia de la Corte Constitucional
Corte Constitucional. Auto 123 de 2019. MP: Antonio José Lizarazo Ocampo.
Corte Constitucional. Auto 282 de 2019. MP: Antonio José Lizarazo Ocampo.
Corte Constitucional. Sentencia C-011 de 1994. MP: Alejandro Martínez Caballero.
Corte Constitucional. Sentencia C-084 de 1996. MP: Carlos Gaviria Díaz.
Corte Constitucional. Sentencia C-543 de 1998. MP: Carlos Gaviria Díaz.
Corte Constitucional. Sentencia C-805 de 2001. MP: Rodrigo Escobar Gil.
Corte Constitucional. Sentencia C-064 de 2002. MP: Eduardo Montealegre Lynett.
Corte Constitucional. Sentencia C-810 de 2003. MP: Eduardo Montealegre Lynett.
Corte Constitucional. Sentencia C-885 de 2004. MP: Alfredo Beltrán Sierra.
Corte Constitucional. Sentencia C-208 de 2005. MP: Clara Inés Vargas Hernández.
Corte Constitucional. Sentencia C-178 de 2007. MP: Manuel José Cepeda Espinosa.
Corte Constitucional. Sentencia C-1040 de 2007. MP: Marco Gerardo Monroy Cabra.
Corte Constitucional. Sentencia C-1152 de 2008. MP: Humberto Antonio Sierra Porto.
Corte Constitucional. Sentencia C-196 de 2009. MP: Clara Elena Reales Gutiérrez.
Corte Constitucional. Sentencia C-398 de 2010. MP: Gabriel Eduardo Mendoza Martelo.
Corte Constitucional. Sentencia C-786 de 2012. MP: Luis Ernesto Vargas Silva.
Corte Constitucional. Sentencia C-406 de 2013. MP: Gabriel Eduardo Mendoza Martelo.
Corte Constitucional. Sentencia C-524 de 2013. MP: Jorge Ignacio Pretelt Chaljub.
Corte Constitucional. Sentencia C-134 de 2014. MP: María Victoria Calle Correa.
Corte Constitucional. Sentencia C-634 de 2015. MP: Mauricio González Cuervo.
Corte Constitucional. Sentencia C-007 de 2016. MP: Alejandro Linares Cantillo.
Corte Constitucional. Sentencia C-633 de 2016. MP: Luis Guillermo Guerrero Pérez.
Corte Constitucional. Sentencia C-332 de 2017. MP: Antonio José Lizarazo Ocampo.
Corte Constitucional. Sentencia C-432 de 2017. MP: Carlos Bernal Pulido.
Corte Constitucional. Sentencia C-051 de 2018. MP: Diana Fajardo Rivera.
Corte Constitucional. Sentencia C-064 de 2018. MP: José Fernando Reyes Cuartas.
Corte Constitucional. Sentencia C-080 de 2018. MP: Antonio José Lizarazo Ocampo.
Corte Constitucional. Sentencia SU-047 de 1999. MP: Carlos Gaviria Díaz y Alejandro Martínez Caballero.
Jurisprudencia del Consejo de Estado
Consejo de Estado (Sala Plena Contenciosa Administrativa). Sentencia n.° 11001-03-24000-2012-00220-00, del 16 de septiembre de 2014.
Normas jurídicas
Acto Legislativo 01 de 2016. "Por medio del cual se establecen instrumentos jurídicos para facilitar y asegurar la implementación y el desarrollo normativo del acuerdo final para la terminación del conflicto y la construcción de una paz estable y duradera".
Acto Legislativo 01 de 2017. "Por medio del cual se crea un título de disposiciones transitorias de la Constitución para la terminación del conflicto armado y la construcción de una paz estable y duradera y se dictan otras disposiciones".
Constitución Política de Colombia de 1991.
Decreto 2067 de 1991. "Por el cual se dicta el régimen procedimental de los juicios y actuaciones que deban surtirse ante la Corte Constitucional".
Ley 5.a de 1992. "Por la cual se expide el Reglamento del Congreso; el Senado y la Cámara de Representantes".
Ley 599 de 2000. "Por la cual se expide el Código Penal".
Ley 1957 del 2019. "Estatutaria de la Administración de Justicia en la Jurisdicción Especial para la Paz".
Otros documentos
Informe de objeciones presidenciales al Proyecto de Ley Estatutaria 08 de 2017 Senado, 016 de 2017 Cámara "Estatutaria de la Administración de Justicia en la Jurisdicción Especial para la Paz". Gaceta del Congreso n.° 195 Cámara de Representantes.
Informe de aceptación de las objeciones presidenciales por inconveniencia al Proyecto de Ley Estatutaria número 08 de 2017 Senado, 016 de 2017 Cámara, Estatutaria de la Administración de Justicia en la Jurisdicción Especial para la Paz. Gaceta del Congreso n.° 206 Cámara de Representantes.
Informe de objeciones presidenciales al informe de rechazo de las objeciones presidenciales al Proyecto de Ley Estatutaria Número 08 de 2017 Senado, 016 de 2017 Cámara "Estatutaria de la Administración de Justicia en la Jurisdicción Especial para la Paz" e insistencia en el texto aprobado por la Corte Constitucional. Gaceta n.° 258 Senado de la República.
Informe de ponencia a las Objeciones Presidenciales presentadas al Proyecto de ley 008 de 2017 Senado de la República, 016 de 2017 Cámara de Representantes, tramitado mediante procedimiento legislativo especial para la paz, de la ley, "Estatutaria de la Administración de Justicia en la Jurisdicción Especial Para la Paz". Gaceta n.° 258 Senado de la República.
MACÍAS TOVAR, E. Acción de tutela contra el trámite adelantado sobre las objeciones hechas al proyecto de ley "Estatutaria de Administración de Justicia en la Jurisdicción Especial para la Paz", 08 de 2017, 016 de 2017 Cámara.
Presidente Cámara de Representantes. Expediente RPZ-010. Objeciones presidenciales PLE 08 de 2017 Senado, 016 de 2017 Cámara "Estatutaria de la Administración de Justicia en la Jurisdicción Especial para la Paz".
Presidente de la República de Colombia. Objeciones gubernamentales por inconveniencia. Proyecto de Ley Estatutaria Número 08 de 2017 Senado, 016 de 2017 Cámara "Estatutaria de la Administración de Justicia en la Jurisdicción Especial para la Paz".
Presidente de la República de Colombia. Objeciones al Proyecto de Acto Legislativo 07 de 2012, "por medio del cual se reforman artículos de la Constitución Política con relación a la Administración de Justicia y se dictan otras disposiciones".
Procuraduría General de la Nación. Sanción presidencial al Proyecto de Ley 08 de 2017 Senado, 016 de 2017 Cámara, "Estatutaria de la Administración de Justicia en la Jurisdicción Especial para la Paz".
Proyecto de Acto Legislativo n.° 07 de 2012 "por medio del cual se reforman artículos de la Constitución Política con relación a la Administración de Justicia y se dictan otras disposiciones".
Proyecto de Ley Estatutaria 189 de 2011 Senado, 104 de 2011 Cámara. "Por medio del cual se modifica el numeral 9 del artículo 35 de la Ley 270 de 1996".
Proyecto de Ley Estatutaria 08 de 2017 Senado, 016 de 2017 Cámara "Estatutaria de la Administración de Justicia en la Jurisdicción Especial para la Paz".
Notas
Notas