Comunicaciones
Recepción: 09 Junio 2020
Corregido: 08 Diciembre 2020
Aprobación: 18 Diciembre 2020
Resumen: El presente estudio tiene como fin desarrollar un modelo estructural de satisfacción del empleado en el trabajo. Se diseñó un modelo multivariante que fue alimentado con los datos de una muestra de 2353 empleados que laboran en una organización de servicios sin fin lucrativo. La información recolectada fue analizada con los paquetes estadísticos SPSS y SMART-PLS, recurriendo a la técnica de ecuaciones estructurales mediante análisis factorial exploratorio para realizar el respectivo análisis. El modelo cumplió con los criterios de validez obteniendo el 75,8% de representatividad, al analizar en total once variables independientes distribuidas en cuatro variables latentes, de las cuales las variables Actitud (X.) y Capacitación (X.) son significativas.
Palabras clave: Gestión de Empleado, Motivación, Satisfacción, Servicios, Trabajo.
Resumo: O presente estudo tem como finalidade desenvolver um modelo estrutural de satisfação dos funcionários no trabalho. Foi desenhado um modelo multivariado alimentado com os dados de uma amostra de 2.353 funcionários que trabalham em uma organização de serviços sem fins lucrativos. A informação coletada foi analisada com os pacotes estatísticos SPSS e SMART-PLS, utilizando a técnica de equações estruturais mediante análise fatorial exploratória para realizar as respectivas interpretações. O modelo atendeu aos critérios de validade obtendo 75,8% de representatividade, ao analisar um total de onze variáveis independentes distribuídas em quatro variáveis latentes, sendo significativas as variáveis Atitude (X.) e Capacitação (X.).
Abstract: This study aims to develop a structural model of employee satisfaction at work. A multivariate model was developed and fed with data from a sample of 2353 employees working in a non-profit service organization. The information collected was analyzed with the statistical packages SPSS and SMART-PLS, using the technique of structural equations through exploratory factor analysis to perform the respective analysis. The model complied with validity criteria obtaining 75.8% representativeness, upon analysis of eleven independent variables distributed in four latent variables, or which Attitude (X.) and Training (X.) are significant.
Introducción
La psicología laboral estudia la conducta laboral de los empleados que pertenecen a una determinada organización, enfocándose en el desarrollo de sus actividades laborales. El término conducta corresponde a la manifestación del comportamiento que realiza ciertas acciones de acuerdo a su entorno y su respectiva percepción. En el tema laboral, las organizaciones se interesan en saber qué es lo que impulsa a un empleado a cumplir con sus actividades laborales con el afán de alcanzar sus objetivos y continuar proporcionado su servicio. En el sentido conductual positivo el empleado tiende a estar satisfecho en su área de trabajo; en cambio, si el empleado está insatisfecho su conducta es negativa, y en palabras de Mansilla-Izquierdo et al. (2010) es un empleado negligente, agresivo y hasta abandona su puesto de trabajo, ocasionando que la organización se vuelva ineficiente.
El término satisfacción del empleado en el trabajo (SET) es una disposición psicológica del sujeto a su trabajo y ello supone un conjunto de actitudes o sentimientos (Schultz, 1991). La actitud está compuesta por tres atributos: el cognitivo, que se refiere a las creencias respecto al objeto; el emocional, referido al placer o displacer que produce y; por último, el conductual, que designa las acciones efectivas adoptadas (Summers, 1978). La actitud del individuo por el cumplimiento de sus actividades laborales, la motivación, el ambiente de trabajo y el puesto en función son el centro de los estudios sobre la SET. Taylor (1911) afirmaba que la principal motivación del empleado es la percepción económica y la superación personal no se tomaba en cuenta. A poco más de un siglo de proponer esta teoría, en diferentes culturas y status social, sigue formando parte de la rutina económica del empleado; su principal motivación es obtener mayores ingresos. En ese transcurso de tiempo han aparecido diferentes teorías, como por ejemplo: Herzberg et al. (1959) analizaron las actitudes y la relación con la productividad, y se basan en la hipótesis de que existe un factor motivacional en la actitud laboral, con influencia predominante como un satisfactor o insatisfactor; la teoría de la autodeterminación habla de que el individuo requiere satisfacer tres necesidades: de competencias, de autonomía y de relacionarse, y por ende, está motivado y toma decisiones orientadas a satisfacer dichas necesidades. Lunenburg (2011) considera que una persona está motivada en medida que: a) su esfuerzo laboral dará un rendimiento aceptable, b) el rendimiento alcanzado será recompensado, y c) el valor de la recompensa será alto. Esta teoría predice que una persona va a actuar de una determinada manera basado en la expectativa de que el acto será seguido por un resultado determinado y en el atractivo de ese resultado para el individuo (Renko et al., 2012).
Entre los factores identificados para aumentar la satisfacción del empleado en el trabajo se encuentra el ambiente de trabajo (Lambert et al., 2001) y la salud del individuo, que puede influir en la productividad del trabajo. Fein (1974), Hicks (1999) y Zivin y Neidell (2013) mencionan que la satisfacción del empleado está en tener la oportunidad de trabajar, de ser eficiente y de ser alabado por lo que hace en el trabajo, y en otros casos el empleado cumple con sus logros con la finalidad de demostrar que es competente o con habilidades superiores a los demás; sin embargo, el nivel de competencias o habilidades dependerá subjetivamente del éxito o fracaso del individuo en sus actividades laborales. Estos criterios dependen de la disposición y la motivación del empleado (Gómez-López et al., 2015) siendo también es importante el conocimiento de la empresa, su perfil, su visión, su misión y valores. Los empleados que tienen poco conocimiento sobre la empresa enfrentan dificultades para desarrollarse profesionalmente y, por consecuencia, también se les dificulta el ascenso laboral (Szuchmacher y Gomes, 2009).
Por otro lado, la variable capacitación podría tener un impacto positivo sobre la SET. De acuerdo a Schmidt (2007), las organizaciones que ofrecen un efectivo plan de capacitación tienen empleados más satisfechos y mejor entrenados, lo cual conlleva a tener empleados con mayor compromiso en cumplir las metas de la organización y con mayor motivación. El concepto de capacitación, según Grados (2009), se refiere a la acción destinada a incrementar las aptitudes y los conocimientos del trabajador con el propósito de prepararlo para desempeñar eficientemente una unidad de trabajo específico e impersonal.
En los negocios, las empresas se enfrentan constantemente a retos (externos a su organización) debido a la globalización, la tecnología, innovación, desarrollo y ventajas competitivas, entre otros, lo que demanda personal con habilidades y conocimiento para desempeñar las actividades correspondientes a los objetivos de la empresa. Sin embargo, las empresas se enfrentan a un reto (interno a la organización) con su personal y aunque éstos conozcan el manejo de la organización y tengan las habilidades y conocimientos suficientes debe de adquirir una actualización de la información obtenida a lo largo de su experiencia tanto profesional como laboral. Es decir, los nuevos empleados deben conocer el manejo de la organización (procesos operativos y administrativos) y los empleados que ya conozcan el manejo de la organización deben actualizar sus habilidades y conocimientos en herramientas de trabajo como lo es la tecnología, que está en constante cambio.
De acuerdo a Rahman (2014) el éxito de una organización depende de su mano de obra calificada y experimentada, y la capacitación permite que el personal tenga la oportunidad de aprender y desempeñar su trabajo con mayor eficiencia para de esta manera aumentar la productividad de la empresa. La capacitación es una inversión sostenible de una empresa para mejorar el nivel de motivación del empleado. Por otro lado, la correcta aplicación de la capacitación aumenta los niveles de confianza y de competencia. Tal aumento se refiere al hecho que la satisfacción de los empleados marca la diferencia en los objetivos primordiales de la compañía. La capacitación ayuda a que los empleados sientan empatía por su compañía e incrementa la disposición para realizar sus labores, por lo cual generalmente se muestran más satisfechos con sus trabajos, con sus compañeros y con la administración (Sims y Sims 1989). Siebern-Thomas (2005) analizó la relación entre capacitación y satisfacción del empleado y encontró que la satisfacción tiende a ser mayor cuando el empleado tiene acceso a la capacitación en su lugar de trabajo. Por su parte Vasudevan (2014) investigó la relación entre capacitación y: compromiso laboral, satisfacción y rendimiento en el trabajo; define que la capacitación está compuesta por cuatro componentes que son: compromiso, necesidades, contenido y enfoque, y evaluación. Estos componentes son importantes en la administración de recursos humanos porque identifican la efectividad del personal en desarrollar su rendimiento. Los resultados de Vasudevan demuestran que la capacitación afecta de manera positiva en el compromiso laboral, la satisfacción y el rendimiento en el trabajo.
Para las organizaciones, el actuar como líder que se adapte a las necesidades motivacionales de sus empleados y a las características del ambiente de trabajo representa un desafío (Solano y Minervino, 2007). Por lo tanto, desde el punto de vista de la organización sin fin lucrativo, ¿cuáles son los factores que debe ofrecer la organización al empleado para que perciba una satisfacción en el trabajo? Para responder a esta cuestión el objetivo del presente estudio es desarrollar un modelo estructural de motivación y satisfacción del empleado en el trabajo.
Método
Empresa de estudio y muestra
La empresa en que se llevó a cabo el estudio es una organización de servicios sin fines de lucro ubicada en México con presencia a nivel nacional. Dedicada a proveer servicios de electricidad, la empresa cuenta con la generación de energía eléctrica con tecnologías tales como centrales hidroeléctricas y termoeléctricas, de vapor convencional, geotermoeléctricas, turbogás, ciclo combinado, diesel (combustión interna), carboeléctricas, fotovoltaica y otras tecnologías sustentables. Los diferentes aspectos funcionales de la empresa son logística, planeación estratégica, comercial, sistemas, administración y calidad, entre otros. En cuanto al código de ética, se le informó a la empresa participante que la información proporcionada será utilizada para fines científicos y derivados del proyecto de investigación como lo es la divulgación de los resultados.
El estudio cubre geográficamente el noreste del país (estados de Coahuila, Nuevo León y Tamaulipas) con un total de 7768 empleados de los cuales el 22,17% son empleados de confianza y el 77,83% son empleados sindicalizados. La recolección de los datos fue realizada durante el año 2011. Para obtener el tamaño de la muestra representativa de análisis, se utilizó siguiente fórmula propuesta por Anderson et al. (2012):
[nopt]donde N: tamaño de la población= 7768; p: probabilidad de ocurrencia de un evento o éxito= 0,5; E: error= 1,6868%; Z: valor para intervalo de confianza de 95%= 1.96. Se obtuvo un tamaño de muestra de 2.353 empleados encuestados.
La información demográfica de la muestra representativa (2.353) se distribuye de la siguiente manera: por entidad federativa, el estado de Nuevo León con el 55,72% de participantes, Tamaulipas con el 21,84% y Coahuila con el 22,44%; por género, 77,22% son hombres y 22,78% mujeres; con relación a sus labores, el 54,78% son empleados de campo y el 45,22% son empleados de oficina; la escolaridad se distribuye de la siguiente manera: sin estudios el 0,08%, estudios de nivel básico (primaria y secundaria) el 15,81%, estudios de bachillerato el 29,54%, con una carrera técnica el 18,78%, con licenciatura el 33,11% y con nivel de postgrado el 2,68%.
Instrumento de medida
El presente estudio es de tipo exploratorio; se abordó el enfoque cuantitativo con diseño no experimental, transeccional, con recolección de datos por medio de un cuestionario con preguntas relacionadas con la satisfacción del empleado en el trabajo. El instrumento de medida se distribuyó a cada empleado directamente, y una vez que lo completaban se entregaba al departamento de recursos humanos para la respectiva captura de información. El instrumento de medida (Tabla I) fue adaptado de acuerdo a la teoría consultada, del instrumento elaborado por Schmidt (2004) y además se consideró el reglamento y los procesos operativos y administrativos de la empresa. Las repuestas fueron codificadas bajo la escala Likert, donde el encuestado califica cada ítem según su percepción en puntuaciones de 1 a 5, siendo 1= totalmente en desacuerdo, 2= en desacuerdo, 3= ni de acuerdo ni en desacuerdo, 4= de acuerdo, y 5= totalmente de acuerdo.
Se empleó la técnica de análisis estadístico multivariable por medio de ecuaciones estructurales, la cual es permite separar las relaciones entre las variables para cada conjunto de variables dependientes. La técnica emplea el uso de variables no observables denominadas variables latentes. Este tipo de variables simplifica la información contenida en las variables observables, conocidas también como variables manifiestas o indicadores, y ayudan a simplificar la cantidad de datos a manejar. Este tipo de análisis inicia con variables observables que pueden ser medidas en unidades y pueden ser consideradas objetivas o subjetivas.
Desarrollo del modelo e hipótesis
La propuesta inicial del estudio estaba compuesta por la aportación empírica de algunos autores en las que afirman que existe relación entre diversas variables independientes con la variable dependiente (SET) y, aunque existen instrumentos de medida, por ejemplo, el de Schmidt (2004), que ha sido adaptado para realizar este estudio, en donde las variables de estudio tienen indicadores que pueden ser interpretadas en otras variables, es una combinación entre práctica y teoría. Por lo tanto, primeramente se realiza una reducción de dimensiones a través del análisis de factores por componentes principales con rotación varimax para observar el comportamiento de los indicadores y definir la respectiva agrupación.
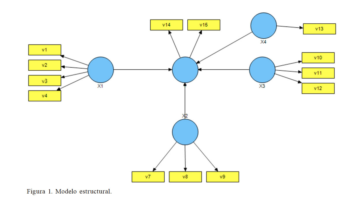
Como se puede observar en la Tabla II, los indicadores han sido agrupados en dos componentes; es decir, se han formado dos variables latentes: Ambiente de trabajo (X1) y Motivación (X2), además de los constructos propuestos: Actitud (X3), Capacitación (X4) y SET (Y). Estos tres constructos ya tienen sus respectivos indicadores y por lo tanto no se requirió de reducir dimensiones.

Como resultado del análisis factorial por componentes principales y rotación varimax se proponen las siguientes hipótesis:
H1: El ambiente de trabajo (X.) tiene relación significativa con la SET (Y).
H2: La motivación (X.) tiene relación significativa con la SET (Y).
Además, como resultado de la revisión de la literatura, se proponen las siguientes hipótesis de investigación:
H3: La actitud (X.) tiene relación significativa con la SET (Y).
H4: La capacitación (X.) tiene relación significativa con la SET (Y).
Validación
A fin de validar el modelo estructural se utilizaron los siguientes criterios:
i- Al obtener una muestra de 2353 participantes se asume que el comportamiento de los datos es normal. Además, el software estadístico utilizado para el análisis estandariza la información en caso de no cumplir con el supuesto básico de normalidad.
ii- Análisis de multicolinealidad. En la Tabla III se muestran los valores correspondientes a cada una de las cuatro variables latentes en su respectivo análisis con la variable dependiente. El factor de inflación de la varianza (FIV) muestra valores <4 y el índice de tolerancia se encuentran en un nivel aceptable (los valores no son bajos, cerca de 0, y no son altos, no sobrepasan el valor de 1). Esto indica que no hay presencia de colinealidad entre las variables latentes.

iii- Varianza extraída media (AVE; Tabla IV). Se refiere a la cantidad promedio de variación que una variable latente es explicada por las variables observables en relación a su teoría (Farrell, 2010). Valores >0,5 son aceptables (Hair et al., 2011). Como se aprecia en la tabla, todos los valores son >0,5. Así mismo, se obtiene el promedio de la AVE, cuyo resultado es de 0,730. Por tanto, se cumple con la validez convergente (Farrell, 2010; Hair et al., 2011), la cual se refiere a evaluar si un conjunto de indicadores mide realmente un constructo determinado y no están midiendo otro concepto distinto (Fornell y Larcker, 1981).

iv- Validez discriminante. Esta se refiere a comprobar que cada constructo mide un concepto distinto de otros constructos. Se utilizó el método Fornell-Larcker, el cual consiste en comparar el valor más alto de las correlaciones al cuadrado (0,601) con la AVE por variable, pudiéndose comprobar que la AVE es superior.
v- R2, que corresponde (Tabla IV) a 0,758 para la variable SET (Y). De acuerdo a Hair et al. (2011) para la variable dependiente este valor tiene una representación sustancial. No obstante, aunque el modelo propuesto es sustancial, no se descarta que existan más variables y otros indicadores que permitan definir otros aspectos la SET (Y).
vi- Alfa de Cronbach (Tabla IV). Este criterio se refiere a la correlación interna o confiabilidad de un conjunto de indicadores observables para medir una variable que no es observable o medida directamente. En este caso, cada una de las variables propuestas X1, X2, X3 e Y han sido medidas con sus respectivos indicadores y los resultados indican que son aceptables para cada una de las variables de estudio. La variable X4 ha sido medida con un solo indicador y por esta razón tiene la puntuación más alta disponible (1.000). De acuerdo a Hair et al. (2011), el resultado para una investigación de tipo exploratorio tiene como límite inferior aceptable a 0,6. Por tanto, se cumple con el criterio de confiabilidad.
vii- Validez de contenido. La determinación de la validez de contenido permite evaluar cada una de las variables latentes y comprobar su respectivo agrupamiento. El análisis se realiza en dos partes (Tabla V). La primera parte consiste en la medida de adecuación muestral Kaiser-Meyer-Olkin (KMO), prueba que indica si los factores analizados son candidatos a ser agrupados y conformar una variable (Kaiser, 1974). La segunda parte se realiza para definir si el análisis es apropiado utilizando la prueba de esfericidad de Bartlett, la cual indica si la prueba es significativa mediante el p-valor (sig.) del análisis realizado, comparando este resultado con el valor de significancia del nivel de confianza perteneciente al 95% que corresponde a 0,05 basado en la suposición que la población es normal (Levy y Varela, 2006). Como se puede observar en la Tabla V, los valores son >0,500 en la prueba KMO e indican que la primera parte es aceptable, y la segunda parte con la prueba de esfericidad de Bartlett es significativa. Cabe aclarar que la prueba se omitió para la variable X4 debido a que es medida con un indicador y por lo tanto, no se obtiene resultado.

f2 y Q2 (Tabla VI). El primero de estos criterios mide el cambio en R. cuando una variable latente específica no es incluida en el modelo, y es evaluado para observar si la variable latente no incluida tiene impacto sustancial en el valor de R2 (Hair et al., 2013). En este caso, como se puede observar en la tabla, las variables actitud (X3) y capacitación (X4) tienen impacto medio sobre la SET (Y) y de las variables analizadas, la capacitación (X4) es la de mayor impacto. Por otro lado, en la misma tabla se aprecia que Q2, que se refiere a la relevancia predictiva del modelo, indica que todas las variables de estudio sobre la SET (Y) tienen baja relevancia predictiva en el modelo.

Comprobación de la hipótesis
Para comprobar las hipótesis cuatro (Xi → Y) se utilizó el estadístico ‘t’ para la prueba de dos colas, el cual tiene establecido como límite inferior a 1,96 (Hair et al., 2013) para un nivel de confianza del 95%. Este estadístico permite identificar cuales son las variables de estudio significativas sobre las variables dependientes y por consecuente conocer el impacto del respectivo análisis. De acuerdo a Anderson et al. (2012) la forma de saber la representatividad de las variables latentes sobre la variable dependiente es comparar la ‘t’ teórica (valor de 1,96) con el resultado de la ‘t’ práctica. Ambos estadísticos en pueden ser observados en la Tabla VII.

En todas las escalas se utilizó una escala Likert de uno a cinco puntos, con 1 (totalmente en desacuerdo) a 5 (totalmente de acuerdo).
Resultados
Los principales hallazgos del estudio en relación al modelo propuesto en una organización de servicios sin fin lucrativo son, por una parte, que el modelo es representativo de manera sustancial con 75,8% de R2. Por otra parte, en cuanto a las cuatro variables consideradas en el análisis:
- La primera variable latente, ambiente de trabajo (X1) resulta con representatividad baja de f2 en 0,082 y relevancia predictiva Q2 baja de 0,030 sobre la variable SET (Y). La variable tiene relación positiva y no significativa sobre la SET (Y). La interpretación de la relación es: a mejor ambiente de trabajo mayor satisfacción del empleado. La mayor insatisfacción de los empleados es que perciben que sus superiores no se están comportando como líderes (v4) sino como administradores, lo cual repercute en la carga laboral, sin omitir que tampoco están teniendo buena relación con sus compañeros de trabajo (v3), los programas de seguridad e higiene no están funcionando correctamente (v2) o la higiene del lugar de trabajo no es la adecuada (v1). Es común pensar que el ambiente de trabajo está deteriorado cuando un empleado no se siente satisfecho con su entorno diario. Los indicadores imagen de la empresa (v5) y limpieza de sanitarios (v6) han quedado fuera del análisis debido a que existía alta correlación con otros indicadores y no permitían validar el modelo.
- La segunda variable latente, motivación (X2) resulta con representatividad baja de f. en 0,024 y relevancia predictiva Q2 baja de 0,013 sobre la variable SET (Y). La variable tiene relación positiva y no significativa sobre la SET (Y). La interpretación de la relación es: a mayor motivación, mayor satisfacción del empleado. El empleado no se siente motivado debido a que se ha quedado estancado en una rutina salarial y laboral en donde no percibe los ingresos que espera por sus actividades laborales ni le permiten crecer profesionalmente en la organización y esto afecta en el cumplimiento de sus actividades laborales, ya que al realizar una correlación bivariada se encontró que: a) (0,455) al no percibir el salario (v7) que el empleado espera, éste no cumple a tiempo con sus actividades (v9), y b) (0,529) el no tener superación profesional (v8), el empleado no tiene deseos de cumplir con sus actividades laborales (v9).
- La tercera variable latente, actitud (X3) tiene una representatividad media de f2 en 0,169 y relevancia predictiva baja Q2 de 0,068 sobre la variable SET (Y). La variable tiene relación positiva y significativa sobre la SET (Y). Se interpreta que a mayor actitud, mayor satisfacción del empleado. Los empleados se sienten satisfechos porque consideran que las medidas de las evaluaciones al desempeño individual (v10) son las apropiadas, la equidad entre salario y actividades (v11) son adecuadas (es diferente al indicador anterior ya que este indicador es sobre la remuneración percibida de acuerdo a sus actividades y el caso del indicador anterior (v7) es sobre el deseo por percibir mayor salario), y se identifican con la misión de la empresa.
- La cuarta variable latente y definida con mayor peso en el modelo es la capacitación (X4) con representatividad media de f. en 0,317 y relevancia predictiva baja Q2 de 0,101 sobre la variable SET (Y). Esta variable tiene relación positiva y significativa con la SET (Y), coincidiendo con Schmidt (2004). Esto demuestra que a mayor capacitación, mayor satisfacción del empleado, y la importancia del compromiso entre empresa y empleado por mantener la calidad de los procesos desarrollados y cumplimiento de las actividades laborales en la organización, en función del conocimiento. Además, es una variable que la organización no debe descuidar debido a que el bajo conocimiento de los procesos llevados a cabo en la organización implica invertir tiempo en conocer cada uno de estos en las respectivas áreas.
Conclusiones
El modelo estructural resultante de la investigación (Figura 1) está compuesto de once variables independientes distribuidas en cuatro variables latentes y una dependiente.

Al cumplir con el objetivo de investigación, que es desarrollar un modelo estructural de motivación y satisfacción del empleado en el trabajo, se contesta la pregunta de investigación: ¿cuáles son los factores que debe ofrecer la organización al empleado para que perciba una satisfacción en el trabajo? El enfoque es sobre las variables que han sido rechazadas debido a que los empleados no se sienten satisfechos en relación al ambiente de trabajo (X1) y la motivación (X2). Estas dos variables están fuera del alcance (individual) del empleado, debido a que los indicadores están orientados a que tanto la organización como los empleados (grupos) no están reconociendo el trabajo individual del empleado ni al lugar de trabajo. La organización debe permitir al empleado crecer profesionalmente para conseguir sus metas debido a que un individuo con disposición al trabajo desea ascender a puestos de trabajo con mayor jerarquía; para esto debe crear un programa de desarrollo personal y profesional. Este plan de desarrollo permitirá a los empleados estar motivados para hacer otras actividades personales o profesionales, logrando el objetivo del empleado. Esto permitirá a la organización, adicionalmente, retener el personal que cumple con los objetivos de la organización.
Por otro lado, las variables que están al alcance (individual) del empleado y que la organización no debe descuidar son su propia actitud (X3) en aceptar que existen procesos que pueden ser mejorados, debiéndose trabajar para alcanzar una meta que sea aceptable para todos los miembros que conforman la organización y cumplir con sus responsabilidades laborales; y la capacitación (X4), en que además de que la empresa posee un programa de capacitación aceptable, el empleado se siente satisfecho con los conocimientos adquiridos.
Por último, el presente estudio permite generar una nueva línea de investigación dentro de la organización de servicios que corresponde a investigar si el modelo propuesto tiene un impacto en la productividad de la organización al incorporar dicha variable como dependiente.
MOTIVACIÓN Y SATISFACCIÓN LABORAL EN UNA ORGANIZACIÓN DE SERVICIOS SIN FINES DE LUCRO
Anderson DR, Sweeney DJ, Williams TA (2012) Estadística para Negocios y Economía. 11ª ed. Cengage. México. 1108 pp.
Farrell AM (2010) Insufficient discriminant validity: A comment on Bove, Pervan, Beatty, and Shiu. J. Bus. Res. 63: 324-327.
Fein M (1974) Motivation for Work. Work Measurement and Methods Engineering Division, American Institute of Industrial Engineers.
Fornell C, Larcker DF (1981) Structural equation models with unobservable variables and measurement error: Algebra and statistics. J. Market. Res. 18: 382-388.
Gómez-López M, Granero-Gallegos A, Baena-Extremera A, Bracho-Amador C, Pérez-Quero FJ (2015) Efectos de interacción de sexo y práctica de ejercicio físico sobre las estrategias para la disciplina, motivación y satisfacción con la educación física. Rev. Iberoam. Diagn. Eval. Avaliaç. Psicol. 2(40): 6-16.
Grados JA (2009) Capacitación y Desarrollo de Personal. Trillas. México. 332 pp.
Hair J, Ringle C, Sarstedt M (2011) PLS-SEM: Indeed a silver bullet. J. Market. Theory Pract. 19: 139-151.
Hair J, Hult T, Ringle C, Sarstedt M (2013) A Primer on Partial Least Squares Structural Equation Modeling (PLS-SEM). Sage. Thousand Oaks, CA, EEUU. 328 pp.
Herzberg F, Mausner B, Snyderman B (1959) The Motivation to Work (2ª ed.) Wiley. New York, EEUU. 157 pp.
Hicks PE (1999) Ingeniería Industrial y Administración. Una Nueva Perspectiva (2ª ed.) CECSA. México. 463 pp.
Kaiser HF (1974) An index of factorial simplicity. Psychometrika 39: 31-36.
Lambert EG, Hogan NL, Barton SM (2001) The Impact of Job Satisfaction on turnover intent: a test of a structural measurement model using a national sample of the workers. Soc. Sci. J. 38: 233-250.
Lunenburg FC (2011) Expectancy theory of motivation: motivating by altering expectations. Int. J. Manag. Bus. Admin. 15: 1-6.
Mansilla-Izquierdo F, García-Micó JC, Gamero-Merino C, Congosto-Gonzalo A (2010) Influencia de la insatisfacción laboral en las demandas de cambio de puesto de trabajo por motivos de salud. Med. Segur. Trab. 56(219): 147-157.
Rahman MH (2014) Training and job satisfaction for organizational effectiveness: A case study from the banking sector. Centr. Eur. Bus. Rev. 3: 27.
Renko M, Kroeck KG, Bullough A (2012) Expectancy theory and nascent entrepreneurship. Small Bus. Econ. 39: 667-684.
Schmidt SW (2004) The Job Training and Job Satisfaction Survey: Technical Manual. East Carolina University. Greenville, NC, EEUU. 35 pp.
Schmidt SW (2007) The relationship between satisfaction with workplace training and overall job satisfaction. Human Resource Devel. Quart. 18: 481-498.
Schultz DP (1991) Psicología Industrial (3ª ed.) McGraw-Hill. México. 457 pp.
Siebern-Thomas F (2005) Job quality in European labour markets. In Job Quality and Employer Behaviour. Palgrave Macmillan. Londres, RU. pp. 31-66.
Sims RR, Sims SJ (1989) American colleges and training for industry. Indust. Commerc. Train. 21(6): 3-9.
Solano AC, Minervino R (2007) Motivación para liderar, inteligencia práctica y efectividad de los líderes. RIDEP 23: 175-199.
Summers G (1978) Medición de Actitudes (1ª ed.) Trillas. México. 688 pp.
Szuchmacher A, Gomes J (2009) Expectativas profissionais no discurso de terceirizados em ti professional expectations in information technology subcontracted workers’ discourse. RAE-Eletrôn. 8(2): 1-25.
Taylor F (1911) The Principles of Scientific Management. Harper & Row. Nueva York, EEUU. 154 pp.
Vasudevan H (2014) Examining the relationship of training on job satisfaction and organizational effectiveness. Int. J. Manag. Bus. Res. 4: 185-202.
Zivin JG, Neidell M (2013) Environment, health, and human capital. J. Econ. Lit. 51: 689-730.
Notas de autor
jlcmata@gmail.com