Comunicaciones
DESAFÍOS EN LA INNOVACIÓN CURRICULAR EN LA FORMACIÓN UNIVERSITARIA DESDE LA MIRADA DE LOS ACADÉMICOS
DESAFIOS DA INOVAÇÃO CURRICULAR NA EDUCAÇÃO UNIVERSITÁRIA NA PERSPECTIVA DOS ACADÊMICOS
CHALLENGES IN CURRICULAR INNOVATION IN UNIVERSITY EDUCATION FROM THE PERSPECTIVE OF ACADEMICS
DESAFÍOS EN LA INNOVACIÓN CURRICULAR EN LA FORMACIÓN UNIVERSITARIA DESDE LA MIRADA DE LOS ACADÉMICOS
Interciencia, vol. 47, núm. 5, pp. 181-190, 2022
Asociación Interciencia
Recepción: 04 Mayo 2021
Corregido: 16 Mayo 2022
Aprobación: 27 Mayo 2022
Resumen: Implementar innovaciones en educación superior es un proceso altamente desafiante debido a múltiples causas. Subestimar los propósitos de la innovación, así como no considerar al profesorado que lo implementa, puede generar problemas importantes. El presente estudio analizó las percepciones del profesorado universitario en torno a los procesos de innovación curricular en una universidad regional chilena, desde la mirada de académicos de diferentes carreras. Diecinueve miembros de la universidad participaron en una serie de entrevistas semiestructuradas y un grupo focal. El estudio tuvo un enfoque cualitativo y las respuestas se analizaron utilizando los principios de la Teoría Fundamentada (Grounded Theory). Los resultados se agruparon en torno a tres dimensiones: a) el contexto político (micro y macro) en que se insertan los procesos de innovación, b) las tensiones entre la institución y estos procesos, y c) la innovación en torno a sus significados, y valoraciones. Los participantes coinciden en que la innovación curricular es un proceso muy complejo, en el que la negociación de sentidos y significados es fundamental para desarrollar un proceso adecuado, y que en tanto se sientan parte del diseño de estos procesos, su involucramiento en las tareas será mayor.
Palabras clave: Académicos, Educación Universitaria, Innovación Curricular, Política Universitaria.
Resumo: A implementação de inovações no ensino superior é um processo altamente desafiador devido a múltiplas causas. Subestimar os propósitos da inovação, assim como não considerar o corpo docente que a implementa, pode gerar problemas importantes. O presente estudo analisou as percepções de professores universitários sobre os processos de inovação curricular em uma universidade regional chilena, na perspectiva de acadêmicos de diferentes carreiras. Dezenove membros da universidade participaram de uma série de entrevistas semiestruturadas e de um grupo focal. O estudo teve abordagem qualitativa e as respostas foram analisadas com base nos princípios da Grounded Theory. Os resultados foram agrupados em três dimensões: a) o contexto político (micro e macro) em que os processos de inovação estão inseridos, b) as tensões entre a instituição e esses processos e c) a inovação em torno de seus significados e classificações. Os participantes concordam que a inovação curricular é um processo muito complexo, no qual a negociação de sentidos e significados é essencial para desenvolver um processo adequado e que, desde que se sintam parte do desenho desses processos, seu envolvimento nas tarefas será idoso.
Abstract: Implementing innovations in higher education is a highly challenging process, due to multiple causes. Underestimating the purposes of innovation without considering the teaching staff that implements it can generate important problems. The study analyzed the perceptions about innovation in a sample of teachers from different academic programs at a Chilean regional university. Nineteen members of the university participated in a series of semi-structured interviews and one focus group. The study had a qualitative approach, and the responses were analyzed using the Grounded Theory principles. The results were sorted into three dimensions: a) the political context (micro and macro) in which the innovation processes are implemented, b) the tensions between the institution and innovation, and c) the innovation in terms of meanings and their evaluations. The participants agree that curricular innovation is a very complex process, in which the negotiation of senses and meanings is essential to develop an adequate implementation; consequently, if they feel part of the design processes, they will feel more engaged in the tasks.
Introducción
La educación superior se encuentra inmersa en un contexto social altamente cambiante. Los requerimientos y demandas de la sociedad, particularmente en el contexto universitario, no se circunscriben a generar en los estudiantes más y mejores conocimientos y habilidades, sino que también incluyen la capacidad de anticipar y adaptarse a los cambios (Azman et al., 2014). Desde esta perspectiva, la innovación curricular en la educación superior ha tendido a focalizar en el desarrollo de competencias declaradas en los perfiles de egreso y nuevos modelos educativos centrados en el estudiante como sujeto responsable de su aprendizaje. Además, los procesos de innovación han puesto la figura del docente como el creador de ambientes y espacios que potencien y guíen aprendizajes para la vida (Tejada y Navío, 2019).
La innovación curricular en educación superior responde a un conjunto de políticas de nivel internacional y nacional que determinan y orientan la aplicación de una variedad de enfoques con el objetivo de mejorar (Amadio et al., 2015). Sin embargo, la implementación de la innovación en el cambio curricular ha sido débil, probablemente debido a una cultura enraizada en procesos tradicionales (Collazo, 2016; Verdín-Zea et al., 2020). A nivel latinoamericano, la innovación curricular se ha ejecutado por medio de una serie de proyectos de innovación docente y curricular, incluyendo movilidad internacional de estudiantes y académicos (Brunner, 2015;Guzmán et al., 2015). Sin embargo, los estudios muestran que el proceso ha girado específicamente en torno al proceso de flexibilización de las mallas curriculares (Guzmán-Valenzuela et al., 2019).
Los nuevos desafíos en la educación superior de la región radican en la importancia de la diversidad e inclusión, como también la investigación, la ciencia y la tecnología (Lemaitre, 2019; Krause, 2019). No obstante, desafortunadamente persiste una visión altamente tradicional de lo que la universidad es y debería ser (Chen, 2007), lo que, en el contexto de sistemas altamente burocráticos, genera una tensión constante y creciente entre lo que se demanda y lo que efectivamente la universidad es capaz de ofrecer y ejecutar.
Uno de los principales desafíos que enfrenta la cultura universitaria es que los cambios que demanda la sociedad son ineludibles; por tanto, las modificaciones, inclusiones y adaptaciones deben ser consideradas como parte de un proceso instalado, y no como algo episódico y atemporal (Chen, 2007). En este sentido, el cambio debe ser el resultado de las propias decisiones de los colectivos que participan en la organización, con un sentido voluntario, compartido y con significado, de manera que exista una cultura institucional. Esto resulta desafiante pues las universidades se distinguen por poseer una fragmentación estructural o acoplamiento débil (Fullan, 2002;Christensen, 2011). Entonces, es indudable que “las iniciativas de cambio implican esfuerzos en diferentes niveles de la organización para ajustar, mejorar, y a veces innovar en procesos curriculares” (Yáber et al., 2018: 60).
Origen de la innovación: top-down y bottom up
Gros y Lara (2009) proponen clasificar el origen de las iniciativas en innovación emergente (bottom-up) e innovación estratégica (top-down). Las primeras surgen desde el personal de los centros educativos; en cambio, las segundas se originan en los gobiernos con el objetivo de convertirse en líneas que fomenten la innovación en centros educativos. Estas dos líneas de origen rara vez se encuentran vinculadas, aun cuando a los docentes se les incentiva a que configuren nuevas iniciativas. Sin embargo, existen parámetros definidos que limitan el actuar de docentes, por lo cual hay una primacía de las políticas top-down en el ámbito de la innovación que coarta la innovación curricular (Karakhanyan et al., 2011).
Frecuentemente las políticas de innovación son impuestas desde arriba (top-down) y de forma descontextualizada de las instituciones que van a llevar a cabo los procesos, lo que ocasiona cambios negativos en la aplicación de la innovación, como sobrecarga laboral, malas relaciones con el equipo y con los directivos, la falta de presupuesto, el individualismo, las actitudes docentes y las políticas del sistema educativo. Esto es consistente con lo señalado por Fullan y Stiegelbauer (1997) como la falta de claridad dolorosa, ya que solo se adoptan cambios superficiales que impactan en la comunidad de manera negativa, porque no se ha considerado su visión ni percepción para llevar a cabo dicha transformación.
Hasanefendic et al. (2017) condujeron un estudio sobre prácticas innovadoras en educación superior en Portugal, Países Bajos y Alemania. El estudio, que se dirige a partir de los relatos de un grupo de académicos, demostraba un alto nivel de motivación, apertura e interés por el cambio, con un amplio conocimiento del campo experiencial interno y externo, liderazgo y uso estratégico de las redes. Sin embargo, en los relatos emergieron también ciertas barreras institucionales que limitaban el cambio; ello podría ser a causa de la falta de información, comprensión y claridad acerca del motivo del cambio, o el no considerar la dimensión personal del profesorado, y las condiciones para el proceso, generando resistencias (Zabalza y Zabalza, 2012; García et al., 2015;Meza et al., 2020).
Fullan y Stiegelbauer (1997) proponen que la innovación en educación debiese ser multidimensional y considerar la voz de los principales actores involucrados; es decir, los docentes; considerando los materiales a utilizar, los sistemas de enseñanza y, sobre todo, las convicciones y creencias del personal. Solo eso permitiría generar un cambio profundo en la institución educativa. No obstante, a pesar de la relevancia del docente, menos es sabido en torno al rol del profesorado como un agente de impulso del cambio, cómo orientan la innovación, sus valores y normas en el contexto de la institución que las implementa (Hasanefendic et al., 2017).
Desafíos en la innovación curricular en educación superior
La actual sociedad del conocimiento asume la ‘innovación’ como una necesidad permanente de revisión, de carácter sistemático, dinámico, sinérgico, y promovida por personas concretas que se vinculan con iniciativas y propósitos formativos que emanan de la institución. Requiere, además, de una serie de medios y estrategias para su implementación y evaluación que permita determinar el nivel de mejora (Gairín y Rodríguez- Gómez, 2011; Guzmán et al., 2015;Burgos et al., 2018).
Con el propósito de conducir una innovación curricular exitosa, Zabalza (2013) señala tres aspectos cruciales: i) apertura: que implica una actitud y disposición al cambio por parte de los actores involucrados; ii) actualización y mejora: superar la situación anterior, fundamentalmente, con una estructura organizativa y de funcionamiento basada en la información efectiva y oportuna; y iii) evaluación y seguimiento: verificar cómo va el proceso de la actualización y el perfeccionamiento constante de sus miembros. Esto reafirma la idea de que para promover e impulsar la innovación se deben considerar aspectos contextuales.
Si bien es cierto que algunos autores circunscriben la innovación curricular al cumplimiento del diseño de un plan de estudio que responda con los requerimientos institucionales y de calidad, no siempre están las condiciones contextuales para su éxito, porque es posible que se manifiesten una variedad de posturas colectivas sobre la innovación, sobre todo la negación frente a la necesidad de cambio y una estructura que la perciba como una obligación (Verdín-Zea et al., 2020). En esta línea resulta ineludible sortear ciertas tensiones entre los distintos organismos y estructuras de la universidad.
En un estudio de caso con siete universidades europeas que estaban llevando a cabo procesos de innovación, se reportó que las universidades con un grado menor de autonomía poseían un enfoque de innovación más vertical, es decir, top-down (Brennan et al., 2014). Esto no necesariamente implicaba características negativas, ya que eran procesos lentos e incrementales que consideraban a todos los actores involucrados. Los autores concuerdan en la necesidad de capacitar a los directivos para que gestionen correctamente estos tránsitos, considerando recomendaciones como: otorgar incentivos y recompensas a los miembros de los proyectos, involucramiento del personal y fomentar una cultura institucional, entre otros.
En otro estudio similar con diez universidades europeas, se concluyó que hay tres aristas que dificultan la implementación de la innovación en educación superior (Lašáková et al., 2017). En primer lugar, barreras externas a nivel macro tales como i) la obligatoriedad de las políticas top-down, las cuales provocan un mayor clima de agitación en las universidades que las bottom-up (Schneckenberg, 2009; Karakhanyan et al., 2011); y ii) la burocracia institucional que impone barreras en las etapas del proyecto (Findlow, 2008). En segundo lugar, barreras internas del entorno organizacional tales como i) escasa comunicación entre los docentes de los centros educativos, que dificultan la fluidez del intercambio de información (Miralles et al., 2012; Hernández y Medina, 2014); y ii) falta de incentivos que motiven el desarrollo de los proyectos (Brennan et al., 2014). En tercer lugar, barreras individuales de los actores como i) carencia de formación de los docentes en desarrollo de estrategias (Hernández y Medina, 2014), y ii) actitudes académicas como falta de imaginación o resistencia a riesgos (Findlow, 2008).
Uno de los principales desafíos a los que enfrenta la implementación de la innovación en la educación terciaria está vinculado a las actitudes académicas de los docentes. En particular, a la resistencia al cambio que implica instalar impedimentos al momento de ejecutarlos, siendo la falta de comunicación un elemento central de resistencia (Gairín, 2006;Findlow, 2008;Brennan et al., 2014; García, 2014;López et al., 2015; Lašáková et al., 2017).
Adicionalmente, la presión del mercado en las universidades, la inadecuada cohesión grupal, la falta de compromiso, malestar y desmotivación, son elementos que socavan el curso de la innovación (Findlow, 2008; Schneckenberg, 2009; Zhu y Engels, 2014). Hay estudios que señalan la necesidad de abordar los desafíos de la implementación de la innovación desde dos grandes áreas: en primer lugar, el origen de las políticas y como estas se difunden en las instituciones y, en segundo lugar, el trabajo en torno a la reducción de las resistencias al cambio (Gairín, 2006;Gil et al., 2016).
Resulta crucial planificar y dirigir la atención a aquellos aspectos individuales, colectivos e institucionales que toman parte en los procesos de innovación (Gros y Lara, 2009), generando las condiciones internas para el fomento de instancias colaborativas, la promoción de estrategias, la estimulación del liderazgo, el intercambio y cooperación, un clima de confianza, compromiso y diálogo que permita recoger las características de cada contexto en función del cambio propuesto, situando a la institución como un espacio colectivo donde todos participen, lo que implica que el proceso sea más humano (Miralles et al., 2012;Hernández y Medina, 2014;Zhu y Engel, 2014;Gómez, 2017).
En síntesis, las investigaciones en el área dan luces respecto de los posibles desafíos que tienen las universidades al momento de implementar procesos de innovación. La aceptación de los docentes, quienes suelen implementar las reformas “depende de la medida en que éstas se ajustan a sus escalas de valores” (Olaskoaga- Larrauri et al., 2015: 116). Por lo tanto, el profesor es una pieza clave para la implementación del cambio (Álvarez, 2015).
Problema de investigación
El presente artículo busca relevar las concepciones, creencias y expectativas de los actores que ejecutan la innovación en educación superior. En particular, las nociones en torno al contexto político (micro y macro) en que se insertan los procesos de innovación, las tensiones entre la institución y la innovación, y los significados y percepciones que tienen los académicos, quienes señalan elementos que favorecen o dificultan la implementación de reformas en su propia universidad. Considerar lo que señalan los participantes podría tener al menos tres aplicaciones importantes en términos de futuros diseños de innovación curricular en el marco de la educación superior. En primer lugar, podría alertar de manera temprana el posible éxito o fracaso de la innovación curricular, y diseñar para ese fin nuevos dispositivos de acompañamiento para su implementación. En segundo lugar, proporcionar evidencia respecto de las áreas que los académicos señalan como cruciales a la hora de implementar aquellas innovaciones desde modelos verticales o top-down. Finalmente, promover instancias dialógicas que permitan un mejor consenso entre el diseño y la aplicación de estas políticas universitarias, particularmente porque uno de los principios básicos de toda implementación exitosa es que esta debe incluir necesariamente a los actores que ejecutan el trabajo en las aulas. Si se subestima su accionar, no solo se corre el peligro de fracasar en la política implementada, sino que se promueve una señal errónea; esto es, que los actores implementadores son poco relevantes en la innovación. En estos casos, la respuesta es la resistencia activa o pasiva.
Metodología
El presente estudio tuvo como objetivo analizar las percepciones del profesorado universitario relacionados con el proceso de innovación curricular, en una universidad chilena. Se indagaron las nociones de los académicos en torno al contexto político (micro y macro) en que se insertan los procesos de innovación, las tensiones entre la institución y la innovación, y los significados y percepciones que tiene la innovación. El estudio se llevó a cabo en una universidad regional perteneciente al Estado chileno que imparte 44 programas académicos, con más de 300 académicos y un total de 9.000 estudiantes.
Diseño
Para analizar las percepciones de los docentes se utilizó un enfoque de carácter cualitativo, con un diseño de carácter descriptivo, y exploratorio. Se utilizaron dos técnicas de recolección de información: entrevistas semiestructuradas y grupo focal. La utilización de ambas técnicas buscó saturar la información, por medio de avanzar en la comprensión y los desafíos que la innovación en la educación superior supone, desde el análisis interpretativo de la narrativa de quienes lo vivencian. Los temas de las preguntas que guiaron ambos instrumentos se generaron a partir de la revisión teórica conducida para este propósito.
Participantes
Se utilizó un muestreo intencionado o de convivencia (Patton, 2002) con el propósito de recoger las percepciones de quienes deben implementar los procesos de innovación que se desarrollan en la universidad. La selección de participantes contempló como criterios de inclusión a académicos que llevaran más de 10 años en la institución y que tuvieran una dedicación de 44 horas. Se excluyó a académicos recién incorporados a la institución. Participaron 19 académicos de 10 programas de estudio diferentes. El promedio de edad fue de 55 años, con un total de nueve mujeres y diez hombres. Nueve de ellos tomaron parte de entrevistas semiestructuradas de carácter individual, y diez participaron en el grupo focal.
Instrumento
Para el desarrollo de los instrumentos de recolección de la información, las preguntas se agruparon en distintas categorías que provienen de la revisión de estudios en el área. La pauta de entrevista incluyó nueve preguntas que abordaron temas tales como difusión de la información, coordinación, cultura institucional, involucramiento de los protagonistas, implicación, apertura al cambio, cambio y mejoramiento en las formas de enseñanza y práctica en el aula, actualización y formación continua.
En cuanto al grupo focal, se construyó un guion basado en la revisión de la literatura. Se generó un proceso iterativo entre las entrevistas y los grupos focales, en fases sucesivas alternantes, con el propósito de rescatar mayor riqueza de los datos recolectados.
Tanto las pautas de las entrevistas, como del grupo focal, fueron revisadas por un equipo académico con alta experiencia en procesos de innovación, utilizando la técnica de entrevista cognitiva.
Procedimiento
Las entrevistas se realizaron durante dos meses y duraron en promedio 30 minutos, mientras que el grupo focal tuvo una duración de una hora y media. El estudio se difundió por medio de cartas de invitación que contenían los datos generales de la investigación y su finalidad, y orientaciones en cuanto al desarrollo y modalidad. Todos los académicos participantes firmaron un consentimiento informado que aseguraba el resguardo de la información y el anonimato de sus nombres y respuestas. A cada uno de ellos, en el momento de la entrevista o grupo focal se le volvió a informar sobre los objetivos del estudio, el marco en que se insertaba y se aseguró el adecuado resguardo en la cadena de custodia. Las entrevistas fueron luego transcritas y anonimizadas, de acuerdo con los lineamientos éticos provistos por la Universidad Autónoma de Barcelona.
Tan pronto se concluyó el proceso de análisis de la información, los resultados del estudio fueron comunicados a los participantes, en una jornada docente que desarrolló la universidad y a la que asistieron los participantes de este estudio.
Análisis de datos
Para el análisis de datos provenientes de las entrevistas y del grupo focal se utilizaron los principios de la Teoría Fundamentada (Grounded Theory; Glaser y Holton, 2004), lo cual significa que en vez de comprobar una hipótesis se intentó construir un modelo conceptual en torno a la percepción que la innovación curricular tenía para los participantes. La Teoría Fundamentada plantea un modo sistemático de interpretación de los aspectos emergentes de la narrativa de los participantes. Esta forma de análisis es apropiada para el presente estudio pues permite considerar los desafíos de la innovación considerando las características en las que los participantes se sitúan.
En este tipo de modelo se busca representar cómo los participantes vivencian un fenómeno, las causas y consecuencias que atribuyen, y como son capaces de generar inferencias y relaciones entre distintas temáticas (Corbin y Strauss, 2014). Para el análisis se utilizaron codificaciones abiertas, axiales y selectivas con las que se construyeron las categorías y subcategorías. En la codificación abierta, las intervenciones de los participantes fueron resumidas en un código amplio que intentó resumir el concepto trasmitido. Posteriormente todos estos códigos fueron analizados por medio de codificaciones axiales que refieren al proceso de relacionar y jerarquizar los códigos recogidos en el primer paso, con el fin de crear categorías y subcategorías. Finalmente se realizó un proceso de codificación selectiva, donde se llevó a cabo la depuración de los códigos con el fin de crear un modelo comprensivo. Para el análisis se utilizó la versión web del software Atlas.Ti (v.9).
Resultados
Los resultados que se presentan corresponden a los tres ejes en los que se organizó la información recogida tanto en los grupos focales como en las entrevistas: 1) el contexto político (micro y macro), 2) las tensiones entre la institución y la innovación, y 3) la innovación en torno a los significados y percepciones. Se incluyen además algunos de los desafíos que ésta conlleva. Cada cita lleva asociado un código donde la primera letra y número identifica al entrevistado (i.e. E3), seguido del número de la intervención en que realizó el comentario (i.e. I2). GF identifica al grupo focal.
Política micro y macro e innovación en educación superior
A continuación se presenta la primera de las dimensiones que considera este estudio referido al vínculo entre la política micro y macro en el contexto de innovación en educación superior.
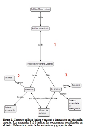
Innovación en el contexto de políticas micro y macro. La Figura 1 incluye numerales 1 al 3 en rojo, con el fin de explicar las diferentes subsecciones consideradas en la figura. En lo que respecta a la subsección 1, los participantes señalan que la innovación, la política y gestión universitaria no pueden estar desligados de la política institucional, ni del acontecer nacional. Uno de los participantes señala “…pienso que la política institucional de la universidad influye en eso, pero también (está) influenciada por las políticas nacionales” (E3I11). Un ejemplo de esta vinculación sería a través de los dineros que llegan a cada universidad y que de cierta forma marcan los ejes o énfasis en la gestión universitaria, al privilegiar la investigación por sobre la docencia. En esta línea, el mismo participante dice que “como la política nacional envía los dineros por investigación principalmente, obviamente la institución privilegia la investigación, entonces la docencia no le reporta mayores ingresos… …no se reconoce en la misma medida la docencia” (E3I11). Además, se menciona que habitualmente suele existir muy poco acompañamiento por parte de las unidades superiores de la universidad en cuanto a los cambios que se proponen. Es decir, pareciera no existir un involucramiento real por parte de las autoridades para promover los cambios propuestos; se señala “…creo que si nosotros vamos a la innovación, como institución necesitamos tener autoridades acompañando el compromiso y yo lo siento como muy lejano… …yo siento un desinterés entre las autoridades y nosotros (los docentes)” (GFI23). Esta reflexión que hace el docente está íntimamente vinculada a su experiencia local, a las experiencias de innovación que ha conducido la universidad en la que ejerce su labor, aunque seguramente es transferible a cualquier otra universidad del país, de similares características (mediana/pequeña, estatal y regional).

Disonancia entre lo requerido y los recursos disponibles. En lo relativo a la subsección 2 en la Figura 1, las distintas entrevistas y grupos focales evidencian una disonancia entre lo que la universidad pretende hacer y los recursos que efectivamente invierte para ese fin. A juicio de los participantes, los procesos de innovación curricular requieren contar con personal estable con el fin de responder a estas tareas, sin descuidar las que efectivamente se están ejecutando; un docente señala que “estos cambios requieren, por ejemplo, de una mayor diversidad de profesores en cuanto a especialidades y eso significa nuevas contrataciones y aparentemente la política hoy día es contratar lo menos posible… …ahí es donde yo temo que el asunto no vaya a funcionar todo lo bien que debiera funcionar” (E4I5). Otro participante refiere que “por ejemplo, hay muchos docentes con ideas nuevas, con formas distintas de hacer las cosas, pero tú tienes en la universidad más de un cincuenta por ciento que son académicos contratados, entonces la situación contractual tampoco favorece que son cosas yo diría fundamentales” (E7I8). Lo llamativo en estos relatos es que se sigue manteniendo una noción de innovación asociada a un enfoque top-down y no bottom up, lo que significa que las políticas de innovación se configuran como algo que debe ser aplicado, no como algo que ellos perciban como importante o significativo de rehacer en sus prácticas laborales.
Desafíos en los procesos internos de la universidad. Un tercer aspecto (subsección 3 en la Figura 1) está relacionado con los desafíos que internamente debe enfrentar la universidad que apuesta por innovar. Estos desafíos se relacionan con burocracia en los procesos y la tensión entre docencia e investigación. En lo relativo a la burocracia, esta se entiende como un aspecto urgente a revisar por parte de los directivos. Una docente señala “creo que la universidad tiene que entender que no puede hacer de todo, tiene que focalizarse en algunas cosas, porque los cargos que ocupamos acá son cargos transitorios. Yo creo que la universidad debería en términos administrativos definirse… porque todo eso al final se deriva en una sobrecarga de trabajo para las distintas unidades que son las ejecutoras” (E7I10). Se insiste también en la noción que la universidad debería facilitar los mecanismos que posibiliten la innovación. En este punto hay versiones contrapuestas entre el reconocimiento de acciones que ha emprendido la universidad en función de este objetivo, versus otro grupo que señala que la universidad no ha hecho lo suficiente, sino que más bien ha entorpecido esta labor. Dentro del primer grupo se señala que “a nosotros la institución, como escuela, nos apoyó, además de darnos las facilidades para asistir a los cursos de docencia… …a cursos de perfeccionamiento en las mejores universidades de Chile para las distintas áreas, recursos humanos, negocios, en finanzas, entonces estamos todos actualizados, eso fue ahora hace poco” (E6I12). Esta visión no es compartida por otros participantes, quienes sostienen que la universidad no fomenta los espacios para la innovación curricular, en cuanto a soportes físicos como a los tiempos requeridos para estos fines: “no están los espacios para reunirse, porque la universidad no genera esos espacios estructuradamente, nacen de la voluntad de uno solamente” (E4I31); o “los cursos de perfeccionamiento me ayudan a adquirir algunas técnicas, pero necesito tiempo, pero si la institución me carga con mucho trabajo administrativo, ¿a qué hora los hago?” (E8I9).
Tensiones entre la institución y la innovación
En esta segunda categoría se agrupan aspectos relativos a las posibles tensiones entre la política universitaria y los procesos de innovación (Figura 2). Estos aspectos refieren a la falta de integración entre las disciplinas, falta de incentivos y la falta de información.

Falta de integración entre los equipos. La falta de cultura grupal en la institución es descrita como una de las grandes dificultades al momento de desarrollar procesos de innovación. La poca integración parece ser un elemento transversal a las distintas facultades presentes en la universidad. Uno de los participantes subraya que “no hay cultura de trabajo en equipo en esta, ni en ninguna universidad, no conozco una que realmente estén trabajando en equipo” (E5I15). Se menciona que los docentes universitarios no perciben el hecho de reunirse como un elemento cotidiano en su quehacer profesional, sino como un elemento aislado, puntual, y poco integrado con sus prácticas laborales. Esto ocurre solo cuando hay una presión externa, por ejemplo, ejecutar un proyecto de investigación. Todo esto afecta fuertemente los procesos de innovación curricular. Se señala que “cuesta mucho generar procesos de evaluación, de autoevaluación, de comisiones que modernicen las cosas, además que significa trabajo en equipo y en general en las personas de la universidad no existe tampoco la cultura de mucho trabajo en equipo” (E7I2). Entre quienes fomentan una cultura grupal en sus unidades esto se percibe como muy positivo. Un participante refiere que “en el departamento somos muy cohesionados, pero es un hecho concreto, ahora por área conversamos bastante y nos vamos enriqueciendo al generar estos vínculos y estructuralmente en nuestras reuniones de departamento semanalmente estamos tocando temas importantes y transmitiendo” (E8I16).
Falta de incentivos. Otro de los aspectos que emergieron del análisis es la falta de incentivos para que éstos se ejecuten. Se señala que los procesos de innovación no solo demandan tiempo, sino también trabajo adicional a los que realizan. Estas nuevas tareas no se acompañan de un incentivo conforme a los requerimientos; una participante se queja que “hay pocos incentivos para trabajar en este sentido, para hacer por ejemplo cosas a lo que a uno no le corresponde hacer, hay poco incentivo” (E1I6); y otra participante señala que esto es un problema transversal en las universidades: “los incentivos son un problema que está ocurriendo en todas las facultades de todas las universidades” (E2I9). Estas faltas de incentivo no se traducen en acciones concretas a las que un docente se vea beneficiado por acceder. Una participante señala que “no hay incentivos, uno que diga que yo voy a generar un premio o una distinción o un reconocimiento o un bono por prácticas novedosas en el aula, eso no existe” (E7I5). Nuevamente en el discurso de los docentes, aparece la noción extraña, ajena y vertical de la innovación, y no como un elemento que ellos mismos diseñen, ejecuten y evalúen para desarrollar mejores prácticas.
Falta de información. Otro de los aspectos mencionados se relaciona con la falta de información entre las unidades centrales de la institución y las distintas carreras. En esta línea, se plantea que no todos están actualizados sobre las políticas que se están ejecutando en la universidad. Una de las participantes cree que “no hay información, cada uno percibe sus propósitos y eso es básicamente lo que ocurre en todos lados” (E2I15). Otra participante señala que no es solo el fondo el problema, sino que también la forma en que se difunden estos procesos, en sus palabras ella cree que “la información, la difusión, la instalación no es la más apropiada” (E7I1). Esta falta o retraso en la difusión de la información provocaría lentitud en la promoción de la innovación curricular, y una de las participantes recuerda que “al principio fue muy lento o escaso… al principio faltaba como información, compromiso desde todo ámbito, académico de todos lados” (E1I1). Por otra parte, el acceso a la información se distingue como algo circunstancial, que no forma parte de un mecanismo instaurado que la universidad emplee para dar a conocer lo que está realizando. La difusión de la información parece quedar a criterio de lo que el Decano o Jefa/e de carrera decida hacer. Una de las participantes señala que “tuve el privilegio quizá, que mi Decano me nombró para participar de una comisión de articulación curricular de ese convenio, por lo tanto, ahí me he informado de algunas cosas y es ahí donde baja y he tratado de traer algunas cosas para acá …creo que eso depende mucho de los coordinadores de docencia de cada una de las escuelas o facultades que tiene que bajar también la información hacía los demás docentes y particularmente acá quizá no bajaba” (E6I3). Este relato parece ser anecdótico cuando se analiza el total de las intervenciones. Los mecanismos por los cuales la universidad define prioridades de innovación, etapas, secuencias y evaluación de ellas, no son claros para los académicos.
Innovación: significados y percepciones
En esta última sección se agrupan algunos elementos referidos a la noción global que tienen los académicos en torno a la innovación, así como a sus percepciones en términos de valoración de los procesos que se ejecutan. Estos aspectos refieren a la definición de innovación y a la valoración positiva y negativa que tienen los académicos sobre esta.
Definición. Los participantes reconocen a la innovación como un conjunto de acciones pedagógicas que permiten desarrollar metodologías que impactan significativamente en los procesos de aprendizaje de los estudiantes. Sin embargo, los propósitos, que constituye el núcleo de lo que se define por innovación, varían. Se pueden señalar al menos cuatro variantes de los propósitos que tendría la innovación curricular: considerar las diferencias entre los estudiantes, la eficiencia en los procesos de enseñanza, su impacto en los aprendizajes y el desarrollo de competencias para la vida, especialmente en el contexto de las transformaciones permanentes que experimentan los estudiantes en la sociedad del conocimiento.
Respecto del primer punto ligado a las diferencias de los estudiantes, se señala que para innovar es necesario entender las características distintivas de los estudiantes a los cuales se enseña. Esto sería una condición clave, y en este sentido una de las participantes señala: “para mi innovar en el aula significa entender que cada alumno es un universo distinto, eso es una cuestión súper elemental y que por lo tanto el accionar debería tender a no ser uniforme dentro del aula porque hay universo distinto” (E4I21). En segundo lugar, innovar es conceptualizado como un mecanismo que permite hacer más eficiente la enseñanza. Un participante recuerda que él “hacía cosas innovadoras, buscaba respuesta o mecanismos distintos para obtener una misma respuesta, que pudieran ser más prácticos, más rápidos, más económicos, más seguros” (E4I14). En tercer lugar, innovar es conceptualizado como el hecho de desarrollar los mejores mecanismos para el aprendizaje de los estudiantes “significaría …tener mejores estrategias didácticas para que los estudiantes comprendan los conceptos …tener una metodología más activa, y a la par un sistema de evaluación de procesos que vaya informando de cómo va resultando eso, que vaya verificando si está dando resultado o no” (E3I14). Otro participante define que “innovar en el aula para mí …es desarrollar las competencias de aprendizaje, cumplir con los objetivos de aprendizaje que tiene propuesta cada asignatura …creo que es muy importante para producir cambios efectivos que trabajemos con nuevas técnicas …de tal manera de conseguir logros efectivos y que haya un cambio sustantivo significativo en el hacer, no tan solo en la distribución del contenido a los alumnos, sino también en el cómo vivencian y adquieren las competencias necesarias” (E8I3).
Un número considerable de los participantes relaciona innovar con el desarrollo de competencias de los estudiantes. En este sentido, no solo hay un cambio de paradigma respecto de la enseñanza, sino que también de las competencias que el estudiante debe desarrollar en su vida universitaria. Se hace necesario reformular el tipo de aprendizaje que se pretende favorecer: “aprenderse cosas de memoria hoy día no sirve …el conocimiento está todo en el computador o en el teléfono o en cualquier máquina hoy día nos tiene todo el conocimiento a mano” (E5I10). Este aspecto es particularmente importante respecto de las competencias que en el futuro serán requeridas por los actuales estudiantes. Una docente señala que “hoy día tenemos que formar para el futuro …porque realmente no sabemos que es lo que va a pasar, entonces una de las cosas que tenemos que hacer …que los futuros profesionales sean abiertos de mente, puedan enfrentar lo que venga, tengan disposición al cambio, lo único que estamos seguros ahora es que hay cambios” (E5I5).

Valoración negativa de la innovación. Uno de los aspectos que parece dificultar la ejecución del cambio curricular es la percepción respecto de quienes son los encargados de generar el cambio. Se atribuye el éxito o el fracaso de la innovación a la buena o mala gestión del resto, denotando así un bajo involucramiento en las tareas, dado que existe una atribución externa del proceso. Uno de los participantes, quien se percibe completamente ajeno a las iniciativas de innovación de cualquier tipo señala “te reitero no es mi responsabilidad, no estoy en cargo directivo, no soy jefe de carrera ni nada de eso. A mí no me interesa el tema concretamente, yo entiendo que el trabajo en equipo parte por la dirección del trabajo, o sea acá hay una Vicerrectoría Académica, una Dirección de Asuntos Estudiantiles, cantidad de burocracia que se encarga del aprendizaje de los muchachos que meterme yo entre medio a discutir no sé qué cosa. No es mi pega, yo creo que es un problema grave que está atentando contra la viabilidad incluso política de las Universidades, pero esta cuestión como se está arrastrando …que dicen formar profesionales y en realidad no sé qué diablos están haciendo no sé cuánto tiempo más va a aceptar la comunidad nacional que se siga botando el chorro de plata que se gasta en estas leseras” (E2I21).
Valoración positiva de la innovación. En general los participantes tienen una valoración positiva de los procesos de innovación curricular que se ejecutan en la universidad. Una de las participantes refiere a que ella cree que “el proceso en términos administrativos y de soporte y de disposición de recursos humanos ha sido bueno …la idea de por sí es buena” (E7I1). Entre los aspectos que se destacan están la inclusión de los docentes en el diseño de la innovación, la ejecución de convenios de apoyo y colaboración, el soporte de los académicos y profesionales externos. Todo esto ha tenido como consecuencia ordenar las acciones que algunas facultades realizaban. Esta cita pone de manifiesto la importancia de incluir a todos los actores en el proceso de innovación, con el propósito de asegurar su ejecución, en línea con lo sugerido por Fullan y Stiegelbauer (1997).
Es altamente valorado que se haya incluido a los profesionales de la universidad, no sólo en la ejecución, sino que también en el diseño de estas modificaciones. En esta línea una de las participantes señala que una “de las mejores decisiones que tomó la universidad es que el cambio se elabore desde los profesores, hemos estado todos participando, rehaciendo nuestras asignaturas, …mallas curriculares y la universidad nos ha puesto monitores que nos ayudan a hacerlo ordenadamente, entonces no nos ha salido difícil hacer el cambio curricular” (E5I1).
También se valoran los convenios de cooperación que han sido ejecutados, dado el impacto que estos han tenido en las distintas carreras. Se señala que este aspecto “se ha hecho bien a través de la implementación o de la socialización con los convenios que tienen que ver con este tema y de la implementación que los mismos han impactado en las carreras donde se trabajó con esto” (E9I1).
Se valora positivamente el trabajo sistemático que se ha realizado para la ejecución de los procesos de innovación curricular, que incluye la valoración de los profesionales de apoyo externos, así como de las autoridades. Una de las participantes señala que este trabajo ha resultado “muy bien, en el sentido de que la institución nos ha puesto personas nos han ido ayudando, curriculistas especializados …a través de comisiones curriculares que en todas las carreras se han formado, y a su vez han informado a los consejos en los plenos, han pedido opiniones también” (E5I4). Otra participante confirma esta noción planteando que “creo que este proceso se está llevando a cabo en una forma muy organizada y sistemática …con el apoyo de la institución de las autoridades, me refiero a la Vicerrectoría académica, la dirección de docencia y por supuesto en el centro donde se está desarrollando” (E3I1).
Estos aspectos son concebidos como un nuevo paradigma respecto de los soportes que se requieren al innovar. Una participante señala que “esta cultura que se está instalando progresivamente en la universidad …una asesoría institucional, que ha sido algo tremendo, fue un salto cualitativo, porque llegó a imponer valor a todos los elementos” (GFI6). En esta línea, también se valora que el proceso de innovación haya incluido a un número más amplio de docentes y profesionales. Un participante señala que “en este ejercicio de participación se observa la participación además de otras personas, distintos actores, distintos puntos de vista …el resultado es de alguna manera una conformidad de varios, esto se valora mucho” (E4I1).
Otra de las virtudes en torno a los procesos de innovación se refiere a la oportunidad de organizar, y reorganizar algunos procesos difusos. Una participante plantea que “para nosotros fue súper importante …nos ordenó la casa, nos hizo ver hasta donde nosotros tenemos las asignaturas, por ejemplo, coordinarnos con la siguiente asignatura, cómo ésta le aporta a la otra. Nosotros antes lo conversábamos …lo pensábamos, hablábamos de las comunidades universitarias, de las líneas de nosotros de trabajo, pero nunca lo llevamos a la malla hasta que tuvimos que innovar y tuvimos que sentarnos hacer el currículum” (GFI21).
Discusión
La innovación curricular es un proceso altamente complejo, que requiere desarrollar un proceso de negociación de significado no solo de los fines, sino que de las necesidades desde donde emergen. Factores tales como el origen de la promoción del cambio, la comunicación y diálogo con los ejecutores, los márgenes de acción, tiempos y recursos físicos requeridos, la cultura institucional, el grado de vinculación de los profesionales y las consecuencias asociadas, entre otros factores, podrían posibilitar o entorpecer los procesos de cambio.
En primer lugar, se reconoce la necesidad de entender el proceso de innovación como una sucesión de acciones instaladas en la organización, más allá de dar respuesta a elementos puntuales. Para esto resulta necesario que la institución sea capaz de gestionar y promover las condiciones para el cambio; en particular, negociar los significados con los académicos. De lo contrario, la ejecución de la innovación dependerá de la naturaleza de quienes se integren en términos de como asumen e interpreten los cambios y sus alcances. Adicionalmente, la falta de una verdadera participación y negociación sobre la innovación tendrá como consecuencia falta de confianza e inseguridad en la forma en que se está implementando, en línea con la evidencia previa (Fullan y Stiegelbauer, 1997; Fullan, 2002), o bien que se consideren estos procesos como asincrónicos y externos (Findlow, 2008; Gros y Lara, 2009; Schneckenberg, 2009; Lašáková et al., 2017).
Otro hallazgo es visibilizar la coexistencia de valoraciones positivas y negativas que no se encuentran ni dialogan entre sí. Esto puede deberse a que las instituciones suelen conducir los procesos de cambio con una carga importante de incertezas que podrían generar ansiedad y malestar entre quienes ejecutan los procesos de cambio. López et al. (2015) encontraron que el profesorado universitario suele no tener demasiadas expectativas respecto de los cambios que se inician. En un estudio reciente (Ramsey y Khan, 2021) se ha planteado que los docentes en educación superior, cuando se ven enfrentados a innovación curricular, suelen vivir una serie de desafíos o dilemas respecto a cómo conducir sus prácticas; en el estudio participaron 30 académicos y los dilemas que debían resolver se concentraban en cuatro áreas: empatía con los estudiantes, la necesidad de persistencia y resiliencia, respuestas de amor y odio de los estudiantes y entusiasmo por difundir las acciones innovativas. Otro estudio (Errington, 2004) mostró que la necesidad de los docentes por tiempo y espacio físico es a menudo subestimada por los equipos directivos, quienes consideran que la innovación depende exclusivamente de recursos y no de estos aspectos.
Otro de los aspectos transversales recogidos en este estudio es la falta de comprensión respecto tanto del contenido como de la forma del cambio que la institución de educación lidera. Los participantes del estudio, quienes no reciben soporte adecuado, reportaron ejecutar acciones de forma más bien individual e intuitiva a partir de como ellos mismos estructuran los significados de la innovación, cuestión que probablemente ocurre en muchas otras instituciones que desarrollan procesos de este tipo. Esta falta de sintonía puede llevar a problemas en la gestión de la innovación y aumentar la probabilidad de fracasar a poco tiempo de iniciada.
Si bien la disposición de los ejecutores es un factor importante, no necesariamente asegura por sí solo el éxito del cambio; también deben considerarse factores del contexto, tales como el tiempo y el espacio para implementar los cambios (Errington, 2004). Estos elementos, que a simple vista parecen pedestres, estarían vinculados con un sistema creencias y valores más amplios a partir de los cuales los docentes pueden encontrar ‘sentido’ a esa innovación a la que son invitados. En otras palabras, son hechos sencillos, pero que dan cuenta de un fenómeno más amplio y relacionado con los sentidos y la negociación de significados.
Los académicos participantes de este estudio señalan tener que lidiar constantemente con una alta burocracia de las universidades, lo que evidentemente genera tensiones con los organismos directivos. La falta de espacios establecidos y regulares mencionados, así como la negociación de los significados asociados a la innovación son factores percibidos como amenazas en la implementación de la innovación. Por el contrario, aquellas instituciones que instauran el cambio como un aspecto nuclear de la organización, permitiendo el desarrollo profesional de sus participantes, logran un mayor involucramiento y mejores resultados de la implementación, en línea con la evidencia especializada (Zhu y Engel, 2014; Gómez, 2017).
En síntesis, una cultura organizativa que motiva y colabora con el cambio en todos los niveles de la organización, “debe estar arraigada en las personas que los llevan a cabo, analizando lo que piensan y perciben, porque los valores de los participantes en la innovación se consideran como una de las dimensiones claves” (Tomàs et al., 2010: 17). Este podría ser el camino para que el cambio sea efectivo en las instituciones de educación superior, particularmente en los cambiantes contextos en el que esta se sitúa.
Conclusiones
Para la consecución exitosa de los procesos de innovación en las instituciones de educación superior se deben considerar al menos cinco elementos: 1) clarificar los motivos que originan los procesos de innovación; 2) promover confianza en el proceso mediante el acceso a información clara y contingente; 3) incluir la cultura y características de las instituciones, tanto para el diseño como la ejecución de la innovación; 4) asegurar tiempo y espacio para la ejecución de este proceso evitando que la innovación compita con la docencia; y 5) considerar un adecuado sistema de incentivos.
Si bien los puntos anteriores (1 al 4), han sido discutidos a lo largo del texto, poco se ha mencionado respecto de los incentivos. En esta línea, la evidencia empírica es limitada, respecto a las acciones que en efecto promueven los incentivos, particularmente los monetarios, para los académicos (Moreno, 2014). Los estudios en universidades mexicanas, por ejemplo, no muestran que los incentivos económicos hayan generado una mejor capacidad de organización y desempeño académico (Kent, 2009).
Si bien el presente estudio abordó los significados y percepciones de los académicos y directivos sobre cómo se ha llevado a cabo la innovación curricular en la institución, es necesario extender la mirada al profesor universitario como parte de una subcultura que desarrolla una variedad de tareas. Futuros estudios deberán considerar no solo a otros actores, sino también otras técnicas complementarias, tales como la observación de aula, el estudio de casos o investigación de corte etnográfico, que puedan ayudar a conocer y comprender a cabalidad el contexto mismo de su profesión, la forma en que se ejecuta el cambio curricular, y otros aspectos que no han sido recogidos en este estudio. Estos podrían incluir, por ejemplo, el rol de los cargos intermedios en la universidad (i.e. decanaturas, jefes de departamentos, jefes de área), las prácticas profesionales, la vinculación con el medio, etc. Adicionalmente, sería de interés estimar las características del proceso desde los estudiantes, cuestionando respecto a los alcances de estas innovaciones, desafíos y relevancia que ellos asignan a estos cambios.
Referencias
Álvarez C (2015) De la innovación educativa a la transformación social: teoría y práctica. Intang. Capital 11: 285-292. http://dx.doi.org/10.3926/ic.663
Amadio M, Opertti R, Tedesco JC (2015) El currículo en los debates y en las reformas educativas al horizonte 2030: Para una agenda curricular del siglo XXI. IBE Working Papers on Curriculum Issues 15. UNESCO.
Azman N, Sirat M, Ahmad A (2014) Higher education, learning regions and the Malaysian transformation policies. Higher Educ. Policy 27: 301-321. https://dx.doi.org/10.1057/hep.2013.26
Brennan J, Broek S, Durazzi N, Kamphuis B, Ranga M, Ryan S (2014) Study on Innovation in Higher Education: Final Report. European Commission Direc-torate for Education and Training Study on Innovation in Higher Education. European Union. 334 pp.
Brunner J (2015) Medio siglo de transformaciones de la educación superior chilena: Un estado del arte. En Bernasconi A (Ed.) La Educación Superior de Chile. Transformación, Desa-rrollo y Crisis. Universidad Católica de Chile. pp. 21-107.
Burgos C, Páez K, Gutiérrez Y, Olivares M (2018) Caracterización del discurso sobre innovación curricular en FID en universidades de Chile. Opción 86: 201-234.
Chen S (2007) The features and trends of university development in Australia and China. Higher Educ. Policy 20: 207-216. https://dx.doi.org/10.1057/palgrave.hep.8300147
Christensen T (2011) University governance reforms: potential problems of more autonomy? Higher Educ. 62: 503-517. https://dx.doi.org/10.1007/s10734-010-9401-z
Collazo M (2016) El cambio curricular, una oportunidad para repensar (nos). InterCambios 1: 36- 43.
Corbin J, Strauss A (2014) Basics of Qualitative Research. Grounded Theory Procedures and Techniques. Sage. Thousand Oaks, CA, EEUU. 435 pp.
Errington E (2004) The impact of teacher beliefs on flexible learning innovation: some practices and possibilities for academic developers. Innov. Educ. Teach. Int. 41: 39-47. http://dx.doi.org/10.1080/1470329032000172702)
Findlow S (2008) Accountability and innovation in higher education: a disabling tension. Stud. Higher Educ. 33: 313-329. http://dx.doi.org/10.1080/030750 70802049285
Fullan M (2002) Los Nuevos Significados del Cambio en la Educación. Octaedro. Barcelona, España. 97 pp.
Fullan M, Stiegelbauer S (1997). El Cambio Educativo. Guía de Planeación para Maestros. Trillas. México. 328 pp.
Gairín J (2006) La cultura institucional y la universidad. En Tomàs M (Ed.) Reconstruir la Universidad a través del Cambio Cultural. Universidad Autónoma de Barcelona. España. pp. 13-49.
Gairín J, Rodríguez-Gómez D (2011) Cambio y mejora en las organizaciones educativas. Educar 47: 31-50.
García L (2014) Evaluación formativa de los aprendizajes en el contexto universitario: Resistencias y paradojas del profesorado. Educación XXI 17: 35-55. https://dx.doi.org/10.5944/educxx1.17.2.11478
García M, Serna R, Gutiérrez A, Ruiz Y (2015) La teoría del cambio y la innovación como fundamento para la gestión del conocimiento. Ciencia UANL 72: 47-53.
Gil H, Roca E, Pàmies J (2016) Formas de Adopción Generadas en los Profesores ante la Práctica Educativa de un Currículum Innovador. Tesis. Universitat Autónoma de Barcelona. España. https://www.tdx.cat/handle/10803/399900? locale-attribute=en#page=1
Glaser BG, Holton J (2004) Remodeling Grounded Theory. Forum: Qualit. Soc. Res. 2: 1-17. https://doi.org/10.17169/fqs-5.2.607
Gómez E (2017) Creando la universidad innovadora en Nicaragua. Rev. Nicarag. Antropol. 1: 84-91. https://dx.doi.org/10.5377/raices.v1i2.5862
Gros B, Lara P (2009) Estrategias de innovación en la educación superior: el caso de la Universitat Oberta de Catalunya. Rev. Iberoam. Educ. 49: 223-245. http://redalyc.uaemex.mx/src/inicio/ArtPdfRed.jsp?iCve= 80011142010
Guzmán M, Maureira Ó, Sánchez A, Vergara A (2015) Innovación curricular en la educación superior: ¿Cómo se gestionan las políticas de innovación en los (re) diseños de las carreras de pregrado en Chile? Perfiles Educ. 37: 60-73. http://www.scielo.org.mx/scielo.php?script=sci_arttext&pid=S0185-26982015000300004
Guzmán-Valenzuela C, Queupil J, Ríos-Jara H (2019) Global and peripheral identities in the production of knowledge on higher education reforms: The Latin American case. Higher Educ. 2: 1-9. https://dx.doi.org/10.1057/s41307-019-00134-4
Hasanefendic S, Birkhloz J, Horta H (2017) Individuals in action: Bringing about innovation in higher education. Eur. J. Higher Educ. 7(2): 101-119. https://dx.doi.org/10.1080/21568235.2017.1296367
Hernández E, Medina R (2014) Análisis de los obstáculos y barreras para el cambio y la innovación en colaboración en los centros de secundaria: un estudio de caso. Rev. Invest. Educ. 32: 499-512. https:/dx./doi.org/10.6018/rie.32.2.172041
Karakhanyan S, Van Veen K, Bergen T (2011) Educational policy diffusion and transfer: The case of Armenia. Higher Educ. Policy 24, 53-83. https://dx.doi.org/10.1057/hep.2010.25
Kent R (2009) Las Políticas de la Educación Superior en México Durante la Modernización: Un Análisis Regional. Asociación Nacional de Universidades e Instituciones de Educación Superior. México. 281 pp.
Krause A (2019) Diversidad y calidad: desafíos de la inclusión en universidades chilenas. En Lemaitre MJ (Ed.) Diversidad, Autonomía, Calidad. Desafíos para una Educación Superior para el Siglo XXI. Centro Interuniversitario de Desarrollo. Chile. pp. 105-109.
Lašáková A, Bajzíková L, Dedze I (2017) Barriers and drivers of innovation in higher education: Case study-based evidence across ten European universities. Int. J. Educ. Devel. 55: 69-79. http://dx.doi.org/10.1016/j.ijedudev.2017.06.002
Lemaitre MJ (2019) Diversidad, Autonomía, Calidad. Desafíos para una Educación Superior para el siglo XXI. Centro Interuniversitario de Desarrollo. Chile. 237 pp.
López M, Pérez-García M, Rodríguez M (2015) Concepciones del profesorado universitario sobre la formación en el marco del espacio europeo de educación superior. Rev. Invest. Educ. 33: 179-194. https://dx.doi.org/10.6018/rie.33.1.189811
Meza D, Cedeño C, Meza H (2020) Factores que inciden en las innovaciones educativas: Perspectivas de maestrantes de la PUCE-SD. Mundo Recursivo 3(2): 28-41.
Miralles P, Maquilón J, Hernández F, García A (2012) Dificultades de las prácticas docentes de innovación educativa y sugerencias para su desarrollo. Rev. Electr. Interuniv. Formac. Profes. 15: 19-26.
Moreno C (2014) Políticas, Incentivos y Cambio Organizacional en la Educación Superior en México. Universidad de Guadalajara. México. 232 pp.
Olaskoaga-Larrauri J, González-Lazkibar X, Marúm-Espinosa E, Onaindia-Gerrikabeitia E (2015) Reformas organizativas en las instituciones de educación superior, condiciones laborales y reacciones de los académicos. Rev. Iberoam. Educ. Sup. 6(17): 102-118. https://dx.doi.org/10.1016/j.rides.2015.07.003
Patton MQ (2002) Qualitative Research and Evaluation Methods. 3. ed. Sage. Thousand Oaks, CA, EEUU. 598 pp.
Ramsey PL, Khan S (2021) Dilemmas, emotion and innovation in tertiary education. Innov. Educ. Teach. Int. 58: 250-260, http://dx.doi.org/10.1080/14703297.2020.1733046
Schneckenberg D (2009) Understanding the real barriers to technology- enhanced innovation in higher education. Educ. Res. 51: 411-424. http://dx.doi.org/10.1080/00131880903354741
Tejada-Fernández J, Navío-Gámez A (2019) Valoración de la adquisición de competencias profesionales en el prácticum a través del contrato de aprendizaje por parte de los alumnos: caso del grado de Pedagogía. Rev. Iberoam. Eval. Educ. 12(2): 67-88. https://dx.doi.org/10.15366/riee2019.12.2.004
Tomàs M, Borrell N, Castro D, Feixas M, Bernabeu D, Fuentes M (2010) La Cultura Innovadora de las Universidades. Estudio de Casos. Octaedro. Barcelona, España. 235 pp.
Verdín-Zea A, Abundis-De León F, González-Basilio S (2020) Educational innovation and university academics: the challenges of incorporating change into teaching and management practice. J. Human Resourc. 6: 1-9. http://dx.doi.org/10.35429/jhrt.2020.17.6.1.9
Yáber G, Chaves A, Csoban E (2018). Governance, leadership and management model in higher education institutions applied to the curricular innovation. Acad. Negoc. 4(19): 53-64. http://ran.udec.cl/ojs/index.php/ran/article/view/74/230
Zabalza M, Zabalza A (2012) Innovación y Cambio en las Instituciones Educativas. Homo Sapiens. Buenos Aires, Argentina. 203 pp.
Zabalza M (2013) Competencias Docentes del Profesor Universitario. Narcea. Madrid, España: 217 pp.
Zhu C, Engels N (2014) Organizational culture and instructional innovations in higher education: Perceptions and reactions of teachers and students. Educ. Manag. Admin. Leadersh. 42:136-158. http://dx.doi.org/10.1177/174114 3213499253
Notas de autor
gmeneses@academicos.uta.cl