Artículos de investigación científica y tecnológica
BURNOUT ESTUDIANTIL POR COVID-19. Un estudio en universidades colombianas
STUDENT BURNOUT BY COVID-19. A study in Colombian universities
ESGOTAMENTO DO ESTUDANTE PELO COVID-19. Um estudo em universidades colombianas
BURNOUT ESTUDIANTIL POR COVID-19. Un estudio en universidades colombianas
PANORAMA, vol. 16, núm. 30, 2022
Politécnico Grancolombiano

Recepción: 08 Febrero 2022
Aprobación: 23 Marzo 2022
Resumen:
Objetivo: el objetivo de este estudio fue visibilizar los impactos de la salud mental de los jóvenes universitarios de Colombia, en el marco de las políticas de confinamiento tomadas por el impacto del Coronavirus, desde marzo de 2020 a octubre de 2020, quienes tuvieron educación mediada por la tecnología y limitaciones en sus estudios. Metodología: se realizó una aplicación auto-administrada y muestreo tipo bola de nieve de la escala unidimensional del burnout estudiantil y los indicadores de estrés a 528 estudiantes universitarios del territorio colombiano, para verificar el nivel del síndrome y de estrés en la población de estudio. Conclusiones: se encontraron niveles altos percibidos de estrés y ansiedad derivados del distanciamiento social y la imposibilidad de asistir a los centros educativos, así como dificultades académicas originadas. Los estudiantes que llenaron la encuesta manifestaron sentirse limitados y que la situación tanto de confinamiento como de ansiedad y miedo había afectado sus estudios. Las tres dimensiones del burnout (agotamiento, el cinismo y la ineficacia) fueron encontradas de manera positiva y evidente, se relacionaron con niveles altos de ansiedad que afectaron la calidad de vida de los jóvenes y su salud mental y física. Esta población es particularmente vulnerable por su necesidad de interacción social, algunos tienen baja autoestima y presión social para salir adelante en los estudios. Se llama la atención a los sistemas de salud universitarios sobre alertas tempranas para evitar dificultades mayores en términos de salud mental, por lo que las consecuencias del SARS-COV-2 deberán ser valoradas en un futuro cercano y permanentemente.
Palabras clave: ansiedad, estrés, estudiantes universitarios.
Abstract:
Objective: the objective of this study was to visualize the mental health impacts of young university students in Colombia, within the framework of the confinement policies taken due to the impact of the Coronavirus, from March 2020 to October 2020, who had technology-mediated education and limitations in their studies. Methodology: a self-administered application and snowball sampling of the unidimensional scale of student burnout and stress indicators was made to 528 university students of the Colombian territory, to verify the level of the syndrome and stress in the study population. Conclusions: high perceived levels of stress and anxiety derived from social distancing and the impossibility of attending educational centers were found, as well as academic difficulties originated. The students who filled out the survey stated that they felt limited and that the situation of confinement, anxiety and fear had affected their studies. The three dimensions of burnout (exhaustion, cynicism and ineffectiveness) were found to be positively and evidently related to high levels of anxiety that affected the quality of life of the young people and their mental and physical health. This population is particularly vulnerable because of their need for social interaction; some have low self-esteem and social pressure to succeed in their studies. Attention is drawn to university health systems on early warnings to avoid major difficulties in terms of mental health, so the consequences of SARS-COV-2 should be assessed in the near future and permanently.
Keywords: anxiety, stress, university students.
Resumo:
Objectivo: o objectivo deste estudo era visualizar os impactos na saúde mental de jovens estudantes universitários na Colômbia, no âmbito das políticas de confinamento tomadas devido ao impacto do Coronavírus, de Março a Outubro de 2020, que tiveram uma educação mediada pela tecnologia e limitações nos seus estudos.. Metodologia: uma aplicação auto-administrada e uma amostragem de bola de neve da escala unidimensional dos indicadores de burnout e stress dos estudantes foi realizada em 528 estudantes universitários na Colômbia, para verificar o nível da síndrome e do stress na população estudada. Conclusões: foram encontrados níveis elevados de stress e ansiedade derivados do distanciamento social e da impossibilidade de frequentar centros educativos, bem como dificuldades académicas. Os estudantes que completaram o inquérito relataram sentir-se limitados e que a situação de confinamento e ansiedade e medo tinham afectado os seus estudos. As três dimensões do esgotamento (exaustão, cinismo e ineficácia) foram consideradas positivas e evidentemente relacionadas com elevados níveis de ansiedade que afectaram a qualidade de vida dos jovens e a sua saúde mental e física. Esta população é particularmente vulnerável devido à sua necessidade de interacção social, alguns têm baixa auto-estima e pressão social para terem sucesso nos seus estudos. Chama-se a atenção para os alertas rápidos dos sistemas de saúde universitários para evitar grandes dificuldades em termos de saúde mental, e as consequências da SRA-COV-2 devem ser avaliadas num futuro próximo numa base contínua.
Palavras-chave: ansiedade, estresse, estudantes universitários.
INTRODUCCIÓN
El virus SARS-CoV-2 que afectó primero Asia, posteriormente Europa y África, llegó finalmente a América (Accinelli et al., 2020; Manrique et al., 2009), originó una pandemia mundial y requirió procesos de aislamiento social importantes en prácticamente todos los países (Palgi et al., 2020). Los primeros casos detectados llegaron al país a principios de marzo, de tal manera que para el 17 de marzo se dictó un confinamiento total en Colombia. Fueron dos meses en los cuales las personas tuvieron que quedarse en casa, dejaron de trabajar y de realizar las actividades a las cuales estaban acostumbradas, para poder tener un autocuidado y dar tiempo a las autoridades de salud para prepararse frente a una pandemia que desde la gripe española no tenía algo que pudiera comparársele (Manrique et al., 2009). La apertura gradual se hizo durante los meses de junio y julio, y la fecha propuesta fue el 30 de agosto para terminar estos cierres. En el mes de septiembre se autorizaron vuelos nacionales piloto, aperturas de restaurantes y la economía se preparó para una reapertura con restricciones. A finales de septiembre, las universidades y colegios fueron autorizadas para la reapertura con un aforo del 25% (El tiempo, 2020). Algunos de ellos regresaron después de la semana de receso, el 14 de octubre, en alternancia y con medidas de seguridad para evitar el contagio. Sin embargo, desde la segunda semana de marzo debieron terminar el primer semestre con educación asistida de forma virtual e iniciar el segundo semestre de la misma forma. Muchas universidades, incluso, no programaron educación intersemestral. Para el caso de las universidades públicas, hasta septiembre de 2021 se ha seguido con la educación asistida por telecomunicaciones y se plantea un regreso con alternancia.
Aunado a esto se suman las dificultades de índole económico que afectan la matrícula; de hecho, según la Asociación Colombiana de Universidades (Ascun), la deserción para el segundo semestre llegó a niveles del 25 por ciento, y podría ser de un 20 por ciento para el 2021 (Semana, 2020). La misma asociación declara que muchos estudiantes tienen la intención de regresar a las clases una vez se regrese a los campus, al menos con un enfoque que combine la presencialidad y la virtualidad.
Si bien profesores y estudiantes adaptaron sus estrategias de estudio a esta nueva forma de enfrentar los procesos educativos, no fue fácil, pues ni unos ni otros tenían en sus casas espacios adaptados para este trabajo, ni equipos tecnológicos, e incluso el acceso al internet estaba restringido. Poco a poco se han ido superando en alguna medida estas dificultades, algunas aunadas al bajo nivel de acercamiento de la tecnología de algunos docentes con mayor rango de edad, provocando que todas estas condiciones hayan afectado a las familias de estudiantes y profesores.
De otro lado, la pandemia COVID-19 ha sido descrita como una ‘tormenta perfecta” para la salud mental (Danese & Smith, 2020), y desafortunadamente los actores de la salud han debido poner atención a otros escenarios y olvidar este aspecto tan importante de la salud de las personas (Callejas et al., 2020). Así mismo, el 2020 es considerado como un año laboralmente complejo, de hecho, el más estresante de la historia, toda vez que el 70% de las personas percibió que tuvo ansiedad y estrés en el trabajo, más que en cualquier otro año; los síntomas más comunes fueron el insomnio (40%), estado físico en detrimento (35%), - a pesar de estar trabajando allí - separación del hogar (33%), relaciones familiares difíciles (30%), entre otros (Portafolio, 2020).
Un grupo en especial ha sido particularmente vulnerado, el de los jóvenes, quienes además han estado expuestos a otros factores de riesgo conocidos para la psicopatología: percepción de amenaza de la infección y sus dramáticas consecuencias para la salud; las muchas consecuencias negativas del cierre de las instituciones educativas, el aislamiento de amigos y familiares, la interrupción de la rutina y la falta de estructura, la incertidumbre sobre el futuro, y desnutrición para los más desfavorecidos; también la disminución de actividades agradables con amigos y la actividad física; y, posiblemente, los efectos directos de la infección en el cerebro (Zambrano et al., 2020).
Más allá de estos factores de riesgo individuales, los jóvenes también se han visto afectados por los factores de estrés familiares: enfermedad, el abuso/negligencia infantil, y hasta los procesos de duelos traumáticos y complicados (Danese & Smith, 2020), así como presiones sociales (Li et al., 2021).
Dadas las anteriores consideraciones, el manejo del COVID-19 y su posterior desarrollo debe ser tratado como un problema multidisciplinar, para atender a la población desde una perspectiva que integra la salud física y mental, debido a que las tensiones de la vida cambiaron, volviéndola más compleja y a las personas más vulnerables (Holmes et al., 2020; López-López et al., 2020), porque, aunque la vacunación ha avanzado, la amenaza sigue latente por las mutaciones del virus.
El estrés académico – síndrome de burnout
El síndrome de burnout (Maslach & Jackson, 1981) es la explicación de una condición de ansiedad y estrés que deteriora la salud de aquellos que se ven influenciados por este (Karimi, 2014), ya que impacta la calidad de vida para quienes la desarrollan (Robins et al. 2015). El estrés ha sido definido como una respuesta natural ante un factor que se percibe como amenazante, sin importar su origen (Picasso-Pozo et al., 2012). Esta respuesta a las condiciones del entorno y que se complican dependiendo de la capacidad de la persona de subsanar las dificultades con las cuales se enfrenta, se ha estudiado en el impacto de las relaciones académicas y universitarias en los jóvenes.
El estrés académico, como se ha denominado, o burnout académico es un proceso que se da en tres momentos; el primero de ellos es el elemento incitante, que implica el sometimiento a eventos que desde la perspectiva del estudiante pueden ser considerados como estresores. El segundo es la situación estresante con síntomas que determinan el impacto del elemento incitante y, por último, la consecuencia, que implica la sensación de estrés y ansiedad como un desequilibrio sistémico que debe ser intervenido (Barraza, 2009).
Esto, además, se ve con una implicación por el momento de la adolescencia, que es un período de desarrollo marcado por cambios biológicos, psicológicos y sociales (Jiménez & Caballero, 2021). Las características de esta fase de vida son complejas, en especial por la transición entre la infancia y la edad adulta. Una forma de demarcar la adolescencia se basa en la edad: los investigadores han definido ubicarla entre los 10 y 24 años por el desarrollo en especial de las funciones cognitivas y de adaptación (de Oliveira et al., 2020).
En los estudiantes universitarios, el síndrome de burnout o agotamiento estudiantil (Merino-Soto & Fernández-Arata, 2017; Barraza, 2008; Copca et al., 2017) es un problema que debe ser analizado y especialmente tenido en cuenta (Pérez et al., 2012), pues el malestar psicológico no solo dificulta su desempeño académico, sino su salud (Cárdenas, 2006). Estudios recientes (Rodríguez-Villalobos et al., 2019) presentan las consecuencias negativas de la prevalencia de este síndrome en los estudiantes, que de hecho terminan repercutiendo en sus entornos cercanos – familiares y amigos – y también en la sociedad. Es por ello por lo que debe ponerse especial atención, porque esta condición de salud es prevenible y debe ser tratada antes de que empeore para quienes lo sufren (Picasso-Pozo el al., 2012).
Un alto nivel de burnout (Survey, 2016) o síndrome de quemado, puede llevar a generar sensaciones de no poder dar más de sí mismo (Hernández-Torrano et al., 2020), tanto física como psíquicamente, desvalorización, pérdida del interés y del valor frente al estudio y dudas sobre sus propias capacidades para adelantar las actividades académicas (Ricardo & Rosales, 2013), incluso poniendo en riesgo la persona al tomar decisiones que ponen en peligro su vida. Jiménez y Caballero (2021) concluyen que genera hasta ideación suicida y que cualquier dimensión del síndrome de burnout es un factor de riesgo.
Se encuentran como principales motivos de la generación de este estado de estrés y ansiedad prolongado y incapacitante las altas exigencias, dificultades en recursos, cambios en estilos de vida, lo anterior mediado por las características de personalidad y la clasificación o nivel del sistema nervioso, además de las motivaciones por las cuales la persona realiza sus estudios (Ricardo & Rosales, 2013), además de estar en medio de una pandemia. Estos y otros efectos se resumen en la tabla 1.

Un estudio en la misma población, después de más de 6 meses de paro académico en Colombia, mostró cómo el impacto del receso de los estudios había generado: “un sentimiento de cansancio (agotamiento), donde el 34% de los estudiantes estaban cansados todos los días, señalando cómo no había descanso de la actividad académica en horas o días de la semana. En la dimensión cinismo, se encontró que los estudiantes no pierden el interés por sus estudios, así mismo que el considerarse buenos estudiantes (eficacia), se valida con el estímulo que sienten al logro de sus objetivos, algo que debe considerarse como factor motivacional para todos los estudiantes, el refuerzo, como una actividad que deben desarrollar docentes para minimizar la aparición del síndrome” (Montoya et al., 2021, p.24).
Estrés derivado por el Covid
El Covid vino a afectar aún más la condición de la juventud estudiantil (de Oliveira et al., 2020; Chen et al., 2020), influyendo directamente en la salud mental de los adolescentes, que son una población altamente vulnerable (Korthagen, 2005). Se ha concluido que entre los efectos de la cuarentena y el virus se encontraron síntomas de estrés, confusión e ira, preocupaciones sobre la escasez de suministros y pérdidas financieras, además de aumento en el estigma social y la discriminación contra algunos grupos específicos que son más vulnerables (Silva Junior et al., 2020; Cohen & Bosk, 2020). En especial, la población de niños y jóvenes se vio afectada por la imposibilidad de regresar a sus estudios (Parnell et al., 2020). Como resultado de la pandemia derivada del COVID-19 los estudiantes tuvieron una interrupción en la normalidad de sus actividades cotidianas (Lee, 2020), se afirma que lo anterior puede ser precipitante para enfermedades mentales como la depresión, ansiedad y transtornos derivados de estrés (Racine et al., 2020). Algunos de estos síntomas, además, se ven más impactados por la soledad que sienten y el impacto de las redes sociales que genera mayor presión sobre este grupo poblacional (Jiang, 2021).
Dada la naturaleza sin precedentes y en rápida evolución de la pandemia COVID-19, su impacto en la infancia y la juventud, los trastornos siguen siendo altamente inciertos; es por ello que debe seguirse investigando las dificultades que todo este proceso trae en los jóvenes (Courtney et al., 2020; Alania-Contreras et al., 2020). Es así como el aislamiento, el distanciamiento, uso de espacios individuales en casa, de ropa impermeable, tapabocas, etc. fueron aplicadas para la contención de la epidemia (Callejas et al., 2020) y afectaron aún más las condiciones ya estresantes de este grupo de población, en especial por la ausencia de vida social y soporte académico presencial necesario, elementos que refuerzan esta situación (Li et al., 2021). Jacobo-Galicia (2021), destaca factores adicionales como el miedo a contagiarse y contagiar a otros y la difícil relación con los profesores, que se ve empeorada por reglas de distanciamiento o educación por tele-conexión. Rossi et al. (2020) señala la importancia de evaluar con precisión los impactos en la salud mental de los jóvenes y formular estrategias de intervención, preventivas y tempranas para aquellos en grupos de riesgo (Xiong et al., 2020; López-Aguilar & Álvarez-Pérez, 2021; Guessoum et al., 2020). Actividades como más tiempo en las pantallas, más comidas a deshoras y menos actividad física se tradujeron también en síntomas más altos de ansiedad y depresión (Mata et al., 2020; Lahiri & Kedia, 2011; Haghani et al., 2020; Moreno et al., 2020). En este contexto, los jóvenes deben ser considerados y tener una especial atención por parte de sus cuidadores (Xiong et al., 2020; Guessoum et al., 2020; Sheridan Rains et al., 2020).
Para UNESCO (2020), en América Latina y el Caribe se pueden haber afectado más de 23 millones de estudiantes y más de un millón de docentes, aproximadamente, por las medidas de aislamiento, lo que provocó la implementación de didácticas propias de la virtualidad sin suficiente preparación; además, el proceso educativo requiere de formas colectivas de colaboración e interacción entre pares y supervisores, para las que hubo en muchos casos que improvisar, generando impacto mental y desgaste emocional (Lee, 2020; Launer, 2020), y se trabajó en las propias habilidades de esta población para superar las dificultades que trajo la enfermedad (Power et al., 2020), como se observa en la figura 1.

MÉTODO
Para el presente documento se siguió como estructura metodológica una estrategia que inicia con la revisión conceptual y bibliométrica, posteriormente se analizaron las escalas y se eligió la escala; una vez se aplicó se obtuvieron los resultados que se presentan en el presente documento y se describen en la figura 2.

De la revisión conceptual se encontraron, hasta el 20 de octubre de 2020, en la base de datos de Scopus®, 4.367 documentos que relacionaban los conceptos “Covid and mental Health”, todos pertenecientes al año 2020; de estos, 269 del año 2020 y 1 del 2021 que hablaban específicamente “Covid and Burnout”, entre ellos el 60% se realizaron en el área médica, en especial con trabajadores de la salud que al estar expuestos al virus y ver a sus propios compañeros enfermarse e incluso morir fueron fuertemente afectados por el estrés y la ansiedad. De todos los artículos revisados, 12 se centraron en burnout académico estudiantil, pero todos ellos fueron directamente relacionados con áreas de estudios de la salud y prácticas académicas. Se señala la importancia en todos ellos de un diagnóstico y tratamiento oportuno para evitar mayores dificultades en los especialistas de la salud.
En términos generales del análisis de las publicaciones, se puede señalar que los investigadores tienen especial interés en el impacto negativo de la salud mental frente a la pandemia, en especial por estudiantes universitarios (Azzi et al., 2021; Kordzanganeh et al., 2021; Rosales-Ricardo et al., 2021; Fernández-Castillo & Fernández-Prados, 2021; Villamizar & Domínguez, 2021), pero hay pocos estudios publicados sobre la educación superior en áreas diferentes a las médicas, que obviamente han sido fuertemente afectadas.
De los 4.367 documentos relacionados con la salud mental, se encuentran dos importantes centros de estudio de la pandemia, China y Estados Unidos, seguidos de Australia y Brasil, como se observa en el mapa No. 1

Y, como es de esperarse, las áreas de trabajo son medicina, neurociencias, enfermería, bioquímica, inmunología y posteriormente otras, que se vieron afectadas por las restricciones como agricultura, ingeniería, energía y otras (Figura 3).

Con respecto a la segunda fase de la metodología, se evaluaron los diferentes cuestionarios para analizar el burnout en estudiantes universitarios; de estas, la más tradicional es el Inventario de burnout para estudiantes de Maslach (Maslach Burnout Inventory Student Survey: MBI-SS), adaptado por Shaufeli et al. (2002), Pérez et al. (2012), Hederich-Martínez & Caballero-Domínguez (2016), Simancas-Pallares et al., (2017). A partir de este análisis se presenta la Escala Unidimensional de Burnout Estudiantil (EUBE), para medir el nivel de burnout en los estudiantes de medicina (Barraza, 2008, (A), (b)). Como un instrumento sencillo y adaptado que permite evaluar el síndrome de burnout con alta confiabilidad (Rosales, 2012).
Para la presente investigación se decidió utilizar la escala unidimensional (Barraza, 2008), auto-administrado por la web mediante invitación por redes sociales y listados de clases, solicitando apoyo a los profesores para que compartieran el vínculo y con una estrategia de “bola de nieve”. La encuesta fue lanzada en la página web el día 15 septiembre y estuvo disponible hasta el 22 de septiembre de 2020, logrando 528 encuestados universitarios en Colombia. Previamente se les pidió que leyeran un consentimiento informado, y mediante escala de Likert desde nunca hasta siempre (4 calificaciones) se les pidió que respondieran las preguntas correspondientes al inventario (Rodríguez-Villalobos et al., 2019; Montoya et al., 2021).
RESULTADOS
La muestra se distribuyó geográficamente en un 38% de estudiantes de la Universidad Nacional de Colombia en las sedes andinas, un 13% de la Fundación Universitaria Tecnológico Comfenalco ( Eje Cafetero), Universidad de Caldas (5%), Universidad de Antioquia y del Valle 5% cada uno, Externado (4% Bogotá) y el resto las otras universidades. De los encuestados, el 86% vive con sus padres, 7% con la pareja, 4% solo y los demás con amigos u otras personas, y las carreras que más participaron en el estudio fueron Administración de empresas 17%, Financiera 12%, e ingenierías administrativas 7%, Industrial 8% y Forestal 5% entre otros. El 76% de los estudiantes se encontraba entre 18-25 años.

En la figura No. 4 se presentan los porcentajes de los encuestados que señalaron tener siempre o casi siempre el factor, encontrando una importante incidencia de los elementos del síndrome en las respuestas.

Para el análisis factorial se utilizaron las 36 variables exógenas presentes en la base de datos; para hacer su manejo más sencillo se modificaron sus nombres por X1 hasta X36, de acuerdo con su orden en la base de datos, y el análisis se realizó con el criterio de eigenvalores mayores a 1; como resultado se obtuvieron 3 factores, tal como se presenta en la tabla a continuación:

En consecuencia, a partir del análisis factorial se conformaron tres constructos o dimensiones, en los que el primero está formado por las variables X1 a X15, la X 20 y la X26; el segundo por X16 a X19, X21 a X25, X27 y X32 a X36; el tercero está conformado por las restantes X28 a X31. Es relevante indicar que los resultados de consistencia y esfericidad de este análisis factorial resultan satisfactorios, toda vez que el determinante de la matriz de correlación es cero, el test de esfericidad de Barlett tiene un p-valor de 0,000 y, consecuentemente, el test de medida de adecuación al muestreo Kaiser-Meyer-Olkin es de 0,959.
Es así que al realizar una interpretación de los factores, en el primero se acumularon los ítems de la Escala Unidimensional de Burnout Estudiantil (EUBE), el ítem asociado a la conducta de uso de alcohol o drogas para relajarse y el síntoma de falta de energía o concentración. En la segunda dimensión se encuentran los demás síntomas físicos y emocionales y las conductas asociadas al burnout. Por último, el tercer factor está relacionado con los ítems que plantean inconformidad y deficiencias en el relacionamiento con su entorno cercano como pares, familia y pareja.
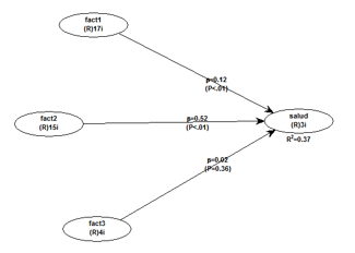
Dada la consistencia del análisis factorial, se procedió a realizar un modelo de ecuaciones estructurales, en donde se analizó la influencia del burnout estudiantil (fact1), los síntomas físicos y emocionales asociados a este fenómeno (fact2) y la inconformidad y relacionamiento con el entorno cercano (fact3) en el reporte de estado de salud. La tabla 4, a continuación, presenta el ajuste del modelo y los indicadores de calidad, los cuales resultan satisfactorios y consistentes. Así mismo, la figura 3 muestra que la mayor influencia en el reporte del estado de salud está dada por los síntomas físicos y emocionales asociados al burnout estudiantil, seguido del fenómeno en sí, mientras que la inconformidad y relacionamiento cercano al tener p un valor superior a 0.05 no tendría una influencia consistente en el estado de salud reportado por los participantes.


DISCUSIÓN Y CONCLUSIÓN
Las adaptaciones que tuvieron que hacerse en la educación superior, a raíz del surgimiento del Covid 19, afectaron de diversas maneras a estudiantes, profesores y sus familias. En especial, este estudio evaluó el impacto en 528 estudiantes de educación superior en Colombia, encontrando una alta incidencia de niveles de estrés, reflejados en la aplicación del Inventario de burnout para estudiantes de Maslach, adaptado por Barraza (2008). Los indicadores señalaron importantes niveles de ansiedad de parte de los estudiantes, en los que algunos casos pudieron ser corroborados por sus efectos a nivel somático como dolores de cabeza (71%), problemas estomacales (33%), dificultad para dormir (74%), entre otros. Los resultados de la investigación agregada muestran que el 87 % de los estudiantes algunas veces, siempre o casi siempre se sienten somnolientos durante las clases, el 85 % presentan alguna dificultad para concentrarse y un 70 % cree que estudiar les trae un desgaste emocional.
Recomendaciones
La Asociación Americana de Psicología ha observado la importancia del apoyo social como respuesta al COVID-19 (Asociación Psicológica, 2020). Se requiere el apoyo conjunto de las personas para fortalecer las habilidades para afrontar las dificultades (Palgi et al., 2020).
Los padres y tutores pueden apoyar a sus hijos adolescentes en este momento, ayudándoles a entender cognitiva o emocionalmente la importancia de las medidas de salud que se están adoptando para controlar el COVID-19. Sin embargo, muchos padres no están preparados para esta tarea (de Oliveira et al., 2020).
Existen algunas estrategias para combatir el síndrome de burnout, en especial en la población juvenil (De Arco & Castillo, 2020): identificar los factores estresantes, realizar un plan de choque y cambio, proponer cambios de actitud, realizar actividad física, tomar pausas activas, buscar actividades diferentes, tener grupos de apoyo y reencontrase con amigos (de forma virtual y presencial segura). Se considera que uno de los elementos más importantes y que fue un resultado de la investigación es hacer conciencia de los aspectos mentales y físicos que pueden llevar situaciones de estrés prolongados, los cuales se comportan como una enfermedad silenciosa y que afectan la calidad de vida, no solo de estudiantes, sino de compañeros y familia.
Conflicto de interés: Los autores declaran que no existe, de manera directa o indirecta, ningún tipo de conflicto de intereses, financieros, académicos ni personales para la publicación de este artículo de investigación.
Fuentes de financiación: esta publicación es parte del proyecto con código hermes 51619, financiado por el Fondo de Investigación de la Facultad de Ciencias Económicas de la Universidad Nacional de Colombia, en el marco de la Convocatoria Jesús Antonio Bejarano 2020.
REFERENCIAS BIBLIOGRÁFICAS
Accinelli, R., Zhang, C., Ju, J., Yachachin-Chávez, J., Cáceres-Pizarro, J., Tafur-Bances, K., Flores-Tejada, R., & Paiva-Andrade, A. (2020). COVID-19: La pandemia por el nuevo virus SARS-CoV-2. Revista Peruana de Medicina Experimental y Salud Pública, 37(2), 302–311. https://doi.org/10.17843/rpmesp.2020.372.5411
Alania-Contreras, R., Llancari-Morales, R., Rafaele, M., & Ortega-Révolo, D. (2020). Adaptación del cuestionario de estrés académico SISCO SV al contexto de la crisis por COVID-19. Socialium, 4(2), 111–130. https://doi.org/10.31876/sl.v4i2.79
Álvarez-Pérez, P., & López-Aguilar, D. (2021) El burnout académico y la intención de abandono de los estudios universitarios en tiempos de Covid-19. Revista Mexicana de Investigación Educativa, 663. http://www.comie.org.mx/v5/sitio/wp-content/uploads/2021/07/rmie.90.pdf#page=15
Azzi, D., Melo, J., Neto, A., Castelo, P., Andrade, E., & Pereira, L. (2021). Quality of life, physical activity, and burnout syndrome during online learning period in Brazilian university students during the COVID-19 pandemic: a cluster analysis. Psychology, Health & Medicine, 1-15. https://www.tandfonline.com/doi/abs/10.1080/13548506.2021.1944656
Barraza, A. (2009). Estrés académico y burnout estudiantil. Análisis de su relación en alumnos de licenciatura. Psicogente, 12(22), 1. https://dialnet.unirioja.es/servlet/articulo?codigo=3265008
Barraza, A. (b) (2008). Escala unidimensional del burnout estudiantil. Investigación Educativa Duranguense, (9), 104.
Barraza, A. (a) (2008). Burnout estudiantil: un enfoque unidimensional. Revista Psicología Cientifica, 10(30).
Caballero, C. (2018). El burnout académico: prevalencia y factores asociados en estudiantes universitarios del área de la salud de la ciudad de Barranquilla. 1–300. http://manglar.uninorte.edu.co/jspui/bitstream/10584/7411/1/sindrome.pdf%0Ahttp://manglar.uninorte.edu.co/bitstream/handle/10584/7411/sindrome.pdf?sequence=1
Callejas, J., Ríos, R., & Ortego, N. (2020). Un mundo, una salud: la epidemia por el nuevo coronavirus COVID-19. Medicina Clínica, 155(6), 272. https://doi.org/10.1016/j.medcli.2020.05.015
Cárdenas, R. (2006). Prevalencia, características y factores asociados del Síndrome de Burnout o agotamiento estudiantil en los alumnos de la Escuela de Medicina Humana de la Facultad de Medicina Humana de la Universidad Privada de Tacna en el año 2006. ET VITA, 3(2), 12. ISSN: 1995-7254
Chen, S., Cheng, Z., & Wu, J. (2020). Risk Factors for Adolescents’ Mental Health During the COVID-19 Pandemic: A Comparison between Wuhan and Other Areas in China. Research Square, 1–11. https://doi.org/10.21203/rs.3.rs-58710/v1
Cohen, R., & Bosk, E. (2020). Vulnerable youth and the COVID-19 pandemic. Pediatrics, 146(1). https://doi.org/10.1542/peds.2020-1306
Copca, G., Canales, H., Trejo, F., Muller, S., Mendoza, G., Reynoso, V., & Ruvalcaba, L. (2017). El síndrome de burnout como factor influyente en el rendimiento académico del estudiante universitario. Educación y salud Boletín Científico Instituto de Ciencias de la Salud Universidad Autónoma del Estado de Hidalgo, 5(10). https://doi.org/10.29057/icsa.v5i10.2542
Courtney, D., Watson, P., Battaglia, M., Mulsant, B., & Szatmari, P. (2020). COVID-19 Impacts on Child and Youth Anxiety and Depression: Challenges and Opportunities. Canadian Journal of Psychiatry, 65(10), 688–691. https://doi.org/10.1177/0706743720935646
Danese, A., & Smith, P. (2020). Debate: Recognising and responding to the mental health needs of young people in the era of COVID-19. Child and Adolescent Mental Health, 25(3), 169–170. https://doi.org/10.1111/camh.12414
De Arco, L., & Castillo, J. (2020). Síndrome de burnout en época de pandemia: caso colombiano. Interconectando saberes, 5(10), 115-123. https://is.uv.mx/index.php/IS/article/view/2675
de la Fuente, J., Pachón-Basallo, M., Santos, F., Peralta-Sánchez, F., González-Torres, M., Artuch-Garde, R., ... & Gaetha, M. (2021). How has the COVID-19 crisis affected the academic stress of university students? The role of teachers and students. Frontiers in Psychology, 12. https://www.ncbi.nlm.nih.gov/pmc/articles/PMC8204055/pdf/fpsyg-12-626340.pdf
de Oliveira, W., da Silva, J., Andrade, A., de Micheli, D., Carlos, D., & Silva, M. (2020). Adolescents’ health in times of COVID-19: A scoping review. Cadernos de Saude Publica, 36(8). https://doi.org/10.1590/0102-311X00150020
Deng, C., Wang, J., Zhu, L., Liu, H., Guo, Y., Peng, X., ... & Xia, W. (2020). Association of Web-Based Physical Education With Mental Health of College Students in Wuhan During the COVID-19 Outbreak: Cross-Sectional Survey Study. Journal of Medical Internet Research, 22(10), e21301.
ELTIEMPO. (2020). Estudiantes de 25 universidades en Bogotá regresan a las aulas https://www.eltiempo.com/bogota/bogota-estudiantes-de-25-universidades-regresan-a-las-aulas-540838
Fernández-Castillo, A., & Fernández-Prados, M. (2021). Resilience and burnout in educational science university students: Developmental analysis according to progression in the career. Current Psychology, 1-10. https://link.springer.com/article/10.1007/s12144-021-01370-x
Guessoum, S., Lachal, J., Radjack, R., Carretier, E., Minassian, S., Benoit, L., & Moro, M. (2020). Adolescent psychiatric disorders during the COVID-19 pandemic and lockdown. Psychiatry Research, 291(June), 113264. https://doi.org/10.1016/j.psychres.2020.113264
Haghani, M., Bliemer, M., Goerlandt, F., & Li, J. (2020). The scientific literature on Coronaviruses, COVID-19 and its associated safety-related research dimensions: A scientometric analysis and scoping review. Safety Science, 129(April), 104806. https://doi.org/10.1016/j.ssci.2020.104806
Hare, T., Camerer, C., Knoepfle, D., & Rangel, A. (2010). Value computations in ventral medial prefrontal cortex during charitable decision making incorporate input from regions involved in social cognition. The Journal of Neuroscience : The Official Journal of the Society for Neuroscience, 30(2), 583–590. https://doi.org/10.1523/JNEUROSCI.4089-09.2010
Hederich-Martínez, C., & Caballero-Domínguez, C. (2016). Validación del cuestionario Maslach Burnout Inventory-Student Survey (MBI- SS) en contexto académico colombiano. Revista CES Psicología, 9(1), 1–15. http://www.scielo.org.co/pdf/cesp/v9n1/v9n1a02.pdf
Hernández-Torrano, D., Ibrayeva, L., Sparks, J., Lim, N., Clementi, A., Almukhambetova, A., Nurtayev, Y., & Muratkyzy, A. (2020). Mental Health and Well-Being of University Students: A Bibliometric Mapping of the Literature. Frontiers in Psychology, 11(June), 1–16. https://doi.org/10.3389/fpsyg.2020.01226
Holmes, E., O’Connor, R., Perry, V., Tracey, I., Wessely, S., Arseneault,L., Ballard, C., Christensen, H., Cohen, R., Everall, I., Ford, T., John, A., Kabir, T., King, K., Madan, I., Michie, S., Przybylski, A., Shafran, R., Sweeney, A.,… Bullmore, E. (2020). Multidisciplinary research priorities for the COVID-19 pandemic: A call for action for mental health science. The Lancet Psychiatry, 547-560. https://doi.org/10.1016/S2215-03 66(20)30168-1
Jacobo-Galicia, G., Máynez-Guaderrama, A., & Cavazos-Arroyo, J. (2021). Miedo al Covid, agotamiento y cinismo: su efecto en la intención de abandono universitario. European Journal of Education and Psychology, 14(1), 1-18. https://doi.org/10.32457/ejep.v14i1.1432
Jeste, D., Lee, E., & Cacioppo, S. (2020). Battling the modern behavioral epidemic ofloneliness: suggestions for research and interventions. JAMA Psychiatry, 77,553–554.https://doi.org/10.1001/jamapsychiatry.2020.0027
Jiang, Y. (2021). Mobile Social Media Usage and Anxiety among University Students during the COVID-19 Pandemic: The Mediating Role of Psychological Capital and the Moderating Role of Academic Burnout. Frontiers in Psychology, 12, 76. https://www.frontiersin.org/articles/10.3389/fpsyg.2021.612007/pdf
Karimi, Y., Bashirpur, M., Khabbaz, M., & Hedayati, A. (2014). Comparison between Perfectionism and Social Support Dimensions and Academic Burnout in Students. Procedia - Social and Behavioral Sciences, 159(December), 57–63. https://doi.org/10.1016/j.sbspro.2014.12.328
Kordzanganeh, Z., Bakhtiarpour, S., Hafezi, F., & Dashtbozorgi, Z. (2021). The Relationship between Time Management and Academic Burnout with the Mediating Role of Test Anxiety and Self-efficacy Beliefs among University Students. Journal of Medical Education, 20(1). https://sites.kowsarpub.com/jme/articles/112142.html
Korthagen, F. (2005). The organization in balance: Reflection and intuition as complementary processes. Management Learning, 36(3), 371–387. https://doi.org/10.1177/1350507605055352
Lahiri, S., & Kedia, B. (2011). Co-evolution of institutional and organizational factors in explaining offshore outsourcing. International Business Review, 20(3), 252–263. https://doi.org/10.1016/j.ibusrev.2011.01.005
Launer, J. (2020). Burnout in the age of COVID-19. Postgraduate Medical Journal, 96(1136), 367–368. https://doi.org/10.1136/postgradmedj-2020-137980
Lee, J. (2020). Mental health effects of school closures during COVID-19. The Lancet Child and Adolescent Health, 4(6), 421. https://doi.org/10.1016/S2352-4642(20)30109-7
Li, Y., Cao, L., Liu, J., Zhang, T., Yang, Y., Shi, W., & Wei, Y. (2021). The prevalence and associated factors of burnout among undergraduates in a university. Medicine, 100(27). https://www.ncbi.nlm.nih.gov/pmc/articles/PMC8270577/pdf/medi-100-e26589.pdf
Liang, L., Ren, H., Cao, R., Hu, Y., Qin, Z., Li, C., & Mei, S. (2020). The Effect of COVID-19 on Youth Mental Health. Psychiatric Quarterly, 91(3), 841–852. https://doi.org/10.1007/s11126-020-09744-3
López-Aguilar, D., & Álvarez-Pérez, P. (2021). Modelo predictivo PLS-SEM sobre intención de abandono académico universitario durante la COVID-19. Revista Complutense de Educación, 32(3), 451. https://www.researchgate.net/profile/David-Lopez-Aguilar/publication/352876473_Modelo_predictivo_PLS-SEM_sobre_intencion_de_abandono_academico_universitario_durante_la_COVID-19/links/60dd6d2e299bf1ea9ed35ae8/Modelo-predictivo-PLS-SEM-sobre-intencion-de-abandono-academico-universitario-durante-la-COVID-19.pdf
López-López, W., Salas, G., Vega-Arce, M., Cornejo-Araya, C., Barboza-Palomino, M., & Ho, Y. (2020). Publications on COVID-19 in high impact factor journals: A bibliometric analysis. Universitas Psychologica, 19(in pre).
Manrique, F., Martínez, A., Meléndez, B., & Ospina, J. (2009). La pandemia de gripe de 1918–1919 en Bogotá y Boyacá, 91 años después. Infectio, 13(3), 182–191. https://doi.org/10.1016/s0123-9392(09)70148-1
Martínez, S. (2020) La educación en tiempos de la COVID- 19. Radiónica. Recuperado de https://www.radionica.rocks/blogs/esteban-zapata-calderon/opinion-educacion-covid-19
Maslach, C., & Jackson, S. (1981). The measurement of experienced burnout. Journal of organizational behavior, 2(2), 99-113.
Mata, J., Wenz, A., Rettig, T., Reifenscheid, M., Möhring, K., Kreiger, U., Friedel, S., Fikel, M., Cornesse, C., Blom, A., & Naumann, E. (2020). Health behaviors and mental health during the COVID-19 pandemic: A longitudinal population-based survey. 139943784.
Merino-Soto, C., & Fernández-Arata, M. (2017). Single-item burnout in higher education students: Content validity study. Educación Médica, 18(3), 195–198. https://doi.org/10.1016/j.edumed.2016.06.019
Mizumoto, K., & Chowell, G. (2020). Transmission potential of the novel coronavirus(COVID-19) onboard the Diamond Princess Cruises Ship, 2020. Infect. Dis. Model, 5,264–270. https://doi.org/10.1016/j.idm.2020.02.003.
Montoya-Restrepo, L., Uribe-Arévalo, A., Uribe-Arévalo, A., Montoya-Restrepo, I., & Rojas-Berrío, S. (2021). Burnout académico: impacto de la suspensión de actividades académicas en el sistema de educación pública en Colombia. Panorama, 15(29). https://doi.org/10.15765/pnrm.v15i29.2319
Moreno, C., Wykes, T., Galderisi, S., Nordentoft, M., Crossley, N., Jones, N., Cannon, M., Correll, C., Byrne, L., Carr, S., Chen, E., Gorwood, P., Johnson, S., Kärkkäinen, H., Krystal, J., Lee, J., Lieberman, J., López-Jaramillo, C., Männikkö, M., … & Arango, C. (2020). How mental health care should change as a consequence of the COVID-19 pandemic. The Lancet Psychiatry, 7(9), 813–824. https://doi.org/10.1016/S2215-0366(20)30307-2
Palgi, Y., Shrira, A., Ring, L., Bodner, E., Avidor, S., Bergman, Y., Cohen-Fridel, S., Keisari, S., & Hoffman, Y. (2020). The loneliness pandemic: Loneliness and other concomitants of depression, anxiety and their comorbidity during the COVID-19 outbreak. Journal of Affective Disorders, 275(July), 109–111. https://doi.org/10.1016/j.jad.2020.06.036
Parnell, D., Widdop, P., Bond, A., & Wilson, R. (2020). COVID-19, networks and sport. Managing Sport and Leisure, 0(0), 1–7. https://doi.org/10.1080/23750472.2020.1750100
Pérez, V., Parra, P., Fasce, H., Ortiz, M., Bastías, V., & Bustamante, D. (2012). Estructura factorial y confiabilidad del inventario de burnout de Maslach en universitarios chilenos. Revista Argentina de Clínica Psicológica, 21(3), 255-263.
Picasso-Pozo, M., Gallardo-Schultz, A., Huillca-Castillo, N., Omori-Mitumori, E., Salas-Chavez, M., & Ávalos-Marquez, J. (2012). Síndrome de burnout en estudiantes de odontología de una universidad peruana. Kiru, 51-58.
Portafolio. (2020). La pandemia creó el año laboral más estresante de la historia. https://www.portafolio.co/economia/la-pandemia-creo-el-ano-laboral-mas-estresante-de-la-historia-545432?utm_medium=Social&utm_source=Facebook&fbclid=IwAR2QFUKu--ZNWXMGmOMURZRwITt6oivuXFuHYBniSHS27RMKq9C50Qcs1SU#Echobox=1602110217
Power, E., Hughes, S., Cotter, D., & Cannon, M. (2020). Youth Mental Health in the time of COVID-19. Irish Journal of Psychological Medicine. https://doi.org/10.1017/ipm.2020.84
Racine, N., Cooke, J., Eirich, R., Korczak, D., McArthur, B., & Madigan, S. (2020). Child and adolescent mental illness during COVID-19: A rapid review. Psychiatry research.
Ricardo, Y., & Rosales, F. (2013). Burnout estudiantil universitario. Conceptualización y estudio. Salud Mental, 36(4), 337–345. https://doi.org/10.17711/sm.0185-3325.2013.041
Robins, T., Roberts, R., & Sarris, A. (2015). Burnout and engagement in health profession students: The relationships between study demands, study resources and personal resources. The Australasian Journal of Organisational Psychology, 8. DOI: https://doi.org/10.1017/orp.2014.7
Rodríguez-Villalobos, J., Benavides, E., Ornelas, M., & Jurado, P. (2019). El burnout académico percibido en universitarios; comparaciones por género. Formación universitaria, 12(5), 23-30. https://dx.doi.org/10.4067/S0718-50062019000500023
Rosales, Y. (2012). Estudio unidimensional del síndrome de burnout en estudiantes de medicina de Holguín. Revista de la Asociación Española de Neuropsiquiatría, 32(116), 795-803. https://dx.doi.org/10.4321/S0211-57352012000400009
Rosales-Ricardo, Y., Rizzo-Chunga, F., Mocha-Bonilla, J., & Ferreira, J. (2021). Prevalence of burnout syndrome in university students: A systematic review. Salud mental, 44(2), 91-102. http://www.scielo.org.mx/pdf/sm/v44n2/0185-3325-sm-44-02-00091.pdf
Rossi, R., Socci, V., Talevi, D., Mensi, S., Niolu, C., Pacitti, F., Di Marco, A., Rossi, A., Siracusano, A., & Di Lorenzo, G. (2020). COVID-19 Pandemic and Lockdown Measures Impact on Mental Health Among the General Population in Italy. Frontiers in Psychiatry, 11(August), 7–12. https://doi.org/10.3389/fpsyt.2020.00790
Salari, N., Hosseinian-Far, A., Jalali, R., Vaisi-Raygani, A., Rasoulpoor, S., Mohammadi, M., Rasoulpoor, S., & Khaledi-Paveh, B. (2020). Prevalence of stress, anxiety, depression among the general population during the COVID-19 pandemic: A systematic review and meta-analysis. Globalization and Health, 16(1), 1–11. https://doi.org/10.1186/s12992-020-00589-w
Schaufeli, W., Martínez, I., Pinto, A., Salanova, M., & Bakker, A. (2002). Burnout and engagement in university students: A cross-national study. Journal of cross-cultural psychology, 33(5), 464-481.
Semana Educación. (2020). ¿Cuánto cayeron las matrículas en las universidades? https://www.semana.com/educacion/multimedia/cuanto-cayeron-las-matriculas-en-las-universidades/695650/
Seperak-Viera, R., Fernández-Arata, M., & Lara, S. (2021). Prevalencia y severidad del burnout académico en estudiantes universitarios durante la pandemia por la COVID-19. Interacciones, e199-e199. https://www.ojs.revistainteracciones.com/index.php/rin/article/view/199
Sheridan Rains, L., Johnson, S., Barnett, P., Steare, T., Needle, J., Carr, S., Lever, B., Bentivegna, F., Edbrooke-Childs, J., Scott, H., Rees, J., Shah, P., Lomani, J., Chipp, B., Barber, N., Dedat, Z., Oram, S., Morant, N., Simpson, A., … & Cavero, V. (2020). Early impacts of the COVID-19 pandemic on mental health care and on people with mental health conditions: framework synthesis of international experiences and responses. Social Psychiatry and Psychiatric Epidemiology, 0123456789. https://doi.org/10.1007/s00127-020-01924-7
Silva, F., Sales, J., Monteiro, C., Costa, A., Campos, L., Miranda, P., Monteiro, T., Lima, R., & Lopes-Junior, L. (2020). Impact of COVID-19 pandemic on mental health of young people and adults: A systematic review protocol of observational studies. BMJ Open, 10(7), 1–6. https://doi.org/10.1136/bmjopen-2020-039426
Simancas-Pallares, M., Fortich, N., & González, F. (2017). Validity and internal consistency of the Maslach Burnout Inventory in dental students from Cartagena, Colombia. Revista Colombiana de Psiquiatría (English Ed.), 46(2), 103–109. https://doi.org/10.1016/j.rcpeng.2017.05.009
Suárez-Colorado, Y., & Restrepo, D. (2019). Recursos personales en el trabajo académico. “Self-Efficacy”: una herramienta para la intervención del burnout en universitarios. (Documento de Generación de contenidos impresos N.° 9). Bogotá: Ediciones Universidad Cooperativa de Colombia. doi: https://doi.org/10.16925/gcnc.09https://repository.ucc.edu.co/bitstream/20.500.12494/14852/3/2019_GP_Recursos%20Personales_Suarez_VF.pdf
Uribe, A., Uribe, A., Montoya, I., Montoya, A., & Rojas, S. (2020). El burnout académico percibido en estudiantes universitarios del sistema de educación pública en Colombia bajo un escenario de paro académico. En prensa.
Velázquez, L. (2020). Estrés académico en estudiantes universitarios asociado a la pandemia por COVID-19. Espacio I+ D: Innovación más Desarrollo, 9(25). https://espacioimasd.unach.mx/index.php/Inicio/article/view/249/794
Villamizar, M., & Domínguez, C. (2021). La salud general percibida y su asociación al síndrome de burnout académico e ideación suicida en universitarios colombianos. Psicogente, 24(45), 1-20. http://revistas.unisimon.edu.co/index.php/psicogente/article/view/3878/4990
Xiong, J., Lipsitz, O., Nasri, F., Lui, L., Gill, H., Phan, L., Chen-Li, D., Iacobucci, M., Ho, R., Majeed, A., & McIntyre, R. (2020). Impact of COVID-19 pandemic on mental health in the general population: A systematic review. Journal of Affective Disorders, 277(July), 55–64. https://doi.org/10.1016/j.jad.2020.08.001
Ye, Y., Huang, X., & Liu, Y. (2021). Social Support and Academic Burnout Among University Students: A Moderated Mediation Model. Psychology Research and Behavior Management, 14, 335. https://www.ncbi.nlm.nih.gov/pmc/articles/PMC7987309/pdf/prbm-14-335.pdf
Zambrano, D., Serrato, D., & Galindo, O. (2020). Publications in Psychology Related to the COVID-19: A Bibliometric Analysis. Psicología desde el Caribe, 38(1).