Artículos
Recepción: 10 Septiembre 2018
Aprobación: 28 Octubre 2018
Publicación: 30 Junio 2019
DOI: https://doi.org/10.11144/Javeriana.ayd23-44.eets
Resumen: La energía eólica se ha convertido en una de las energías renovables de mayor crecimiento en la última década. En Colombia, aunque la entrada de la energía eólica ha tenido que enfrentar ciertas barreras, el Gobierno busca incentivar el desarrollo de esta fuente. En este trabajo se desarrolla una metodología para identificar y evaluar zonas con potencial eólico en Colombia. Se establecen criterios ambientales, técnicos y económicos con los que se crean mapas de zonas restringidas y evaluadas. El método de Proceso de Análisis Jerárquico (AHP) es implementado para calcular la importancia relativa de cada criterio de evaluación, para ello se tiene en cuenta la opinión de expertos en campos relacionados con la energía eólica. Finalmente, se propone un índice de factibilidad de las zonas para el desarrollo de la energía eólica. La metodología propuesta se aplica en el departamento de La Guajira. Los resultados muestran que existe un porcentaje importante del área total del departamento disponible para el desarrollo de proyectos de energía eólica.
Palabras clave: energía eólica, La Guajira, métodos de decisión multicriterio (MDMC), proceso de análisis jerárquico (AHP), sistemas de información geográfica (SIG).
Abstract: Eolic Energy has become one of the renewable energies with higher growth in the last decade. In Colombia, while the introduction of the eolic energy has faced some barriers, the Government is seeking to encourage the development of this energy source. This work uses a methodology intended to identify and evaluate zones with eolic potential in Colombia. Environmental, technical and financial criteria are set for the creation of assessed and restricted zone maps. The method Hierarchical Analysis Process (HAP) is implemented to calculate the relative significance for each evaluation criterion. To do so, opinions by experts in fields related eolic energy are considered. Finally, a feasibility index is proposed for the development of eolic energy in these zones. The proposed methodology is applied in La Guajira Province. The results show that there exists an important percentage of the province total area available for developing eolic energy projects.
Keywords: eolic energy, La Guajira, multi-criteria decision-making methods (MCDMM), Hierarchical Analysis Process (HAP), geographic information system (GIS).
Introducción
Los combustibles fósiles tradicionales, como el carbón o el petróleo, han sido empleados durante mucho tiempo como materia prima para la generación de energía. Sin embargo, la idea de producir energía eléctrica a partir de combustibles fósiles se ha visto afectada en las últimas décadas por motivos ambientales, políticos y económicos. La creciente preocupación por el cambio climático, el acelerado aumento de la demanda energética, la variabilidad de precios y eventuales problemas de suministro de los combustibles fósiles, así como políticas implementadas en diferentes países, han fomentado el desarrollo de energías alternativas renovables. Las proyecciones de la demanda energética en Colombia y a nivel mundial estiman que esta será cada vez más alta (Ministerio de Minas y Energía de Colombia, 2015). En la actualidad, los combustibles fósiles aportan en total un 78,4 % de la energía que se consume a nivel mundial, la energía nuclear un 2,3 % y las energías renovables un 19,3 % (REN 21, 2017). En cuanto a producción de energía eléctrica global, el 75,5 % proviene de fuentes no renovables y el restante 24,5 % de fuentes renovables como la energía hidráulica (16,6 %), la energía eólica (4 %), bioenergía (2 %) y la energía solar (1,5 %) (REN 21, 2017). En Colombia, el 70 % de la energía eléctrica es generada por hidroeléctricas (Ministerio de Minas y Energía de Colombia, 2015). Sin embargo, las fuentes convencionales de generación de energía eléctrica, como los combustibles fósiles y las hidroeléctricas, se ven amenazadas constantemente. Las primeras por la variabilidad de los precios del mercado y el eventual agotamiento de los yacimientos; las segundas por fenómenos naturales, como El Niño. Además, la utilización de combustibles fósiles tradicionales, como petróleo, gas natural o carbón, contribuye al calentamiento global, causado principalmente por las emisiones de gases de efecto invernadero (GEI). Por lo anterior, debe considerarse la implementación de proyectos de generación de energía eléctrica a partir de recursos naturales renovables que permitan aumentar la capacidad instalada de energía firme y ayuden a disminuir la emisión de GEI a la atmósfera.
Estado actual de la energía eólica
La energía eólica se ha convertido en una opción real y comercialmente atractiva para generar energía eléctrica y por ello, en una de las de mayor crecimiento, como se puede observar en la figura 1. Este crecimiento fue impulsado principalmente por la adopción de políticas energéticas que buscan favorecer y establecer objetivos claros con respecto a la producción de las energías renovables, así como por los procesos de innovación en las compañías fabricantes de aerogeneradores para reducir sus costos y mejorar su rendimiento. En el 2016, se alcanzó una capacidad eólica instalada cercana a los 487 GW. Según datos de la World Wind Energy Association (WWEA), para el final del 2016 más de 90 países tenían proyectos comerciales de energía eólica y 29 tenían en operación más de 1 GW (WWEA, 2017). Asia, Europa y América del Norte presentaron los mayores crecimientos en el sector, con un 53 %, 23,2 % y 16,2 %, respectivamente. China, Estados Unidos y Alemania fueron los países con mayores adiciones. El crecimiento en Latinoamérica fue del 6,5 %; en ocho países se instalaron más de 3,5 GW (REN 21, 2017).

En Colombia existe un gran potencial eólico, de acuerdo con mediciones de la velocidad del viento realizadas por el Instituto de Hidrología, Meteorología y Estudios Ambientales (Ideam) e investigaciones realizadas anteriormente: en la costa Caribe, principalmente en el departamento de La Guajira y en algunas zonas en Santander, Boyacá y Huila (Pinilla, 2008). Sin embargo, en el 2015 la participación de la energía eólica en el mercado energético colombiano era del 0,1 % (Ministerio de Minas y Energía de Colombia, 2015). En Colombia, el primer y único parque eólico en funcionamiento conectado al Sistema interconectado Nacional (SIN) es el Parque Eólico Jepírachi. Este se encuentra ubicado en el departamento de La Guajira, en el municipio de Uribia. El parque es un proyecto piloto de Empresas Públicas de Medellín (EPM) para el aprovechamiento de la energía eólica en el departamento de La Guajira (EPM, 2010).
Un mercado energético como el colombiano, en donde la energía eléctrica es producida principalmente por hidroeléctricas, está obligado a contar con plantas de generación de energía firme que suplan la demanda energética en caso de sequías. El Gobierno colombiano se propone que en 2020 el 6,5 % de la capacidad instalada en el SIN y el 30 % de la generación eléctrica del país (conectada y no conectada) sea generada a partir de fuentes renovables (REN 21, 2017). Sin embargo, la entrada de las energías renovables al mercado energético colombiano ha tenido que enfrentar múltiples barreras. Entre estas barreras identificadas, se encuentran: la alta inversión inicial, el débil marco legal o la falta de políticas energéticas, la falta de incentivos financieros, la deficiente infraestructura, el rechazo cultural o la aceptación social y la información limitada del recurso viento disponible (Rosso-Cerón y Kafarov, 2015). Algunas de las barreras mencionadas pueden enfrentarse a partir de la elección de sitios apropiados para la generación eólica. Por ejemplo, los proyectos deberían situarse cerca de la infraestructura (vías y redes de transmisión eléctrica) que se encuentra actualmente construida; de esta forma también se disminuyen los costos asociados al transporte de los equipos y a la conexión a la red eléctrica. El rechazo social se puede afrontar ubicando los proyectos eólicos lo suficientemente alejados de zonas pobladas.
Integración de sistemas de información geográfica (SIG) y métodos de decisión multicriterio (MDMC)
La selección de la ubicación de proyectos de generación eólica es fundamental para el óptimo desarrollo de estos. La planeación de un proyecto de generación eólica es muy compleja, dada la cantidad de variables para tener en cuenta en la selección de una zona adecuada para su asentamiento. Como en todo proyecto, se deben evaluar los impactos ambientales que se pueden generar, así como los requerimientos técnicos que la zona en donde se va a ubicar debe satisfacer. El propósito final es determinar una zona en donde la rentabilidad económica sea máxima y los impactos ambientales sean mínimos, lo cual representa un desafío para los planeadores de hoy. Sin embargo, la planeación de este tipo de proyectos se puede optimizar por medio de una evaluación espacial, a través de la integración de sistemas de información geográfica (SIG) y métodos de decisión multicriterio (MDMC). Los SIG y los MDMC son herramientas que se complementan. Los SIG ofrecen la posibilidad de adquirir, almacenar, visualizar y analizar la información georreferenciada. Basándose en dicha información, los MDMC proveen las técnicas y los procedimientos para estructurar un problema de decisión y evaluar las alternativas posibles (Malczewski, 1999). Dado el uso de los SIG, la calidad de los resultados depende de la calidad de los datos de entrada utilizados, en cuanto a resolución o escala, procedencia, distribución espacial, concordancia temporal y consistencia lógica.
En la literatura, la integración de los SIG con los MDMC ha sido empleada en diferentes estudios para determinar la ubicación de proyectos de energías renovables. Podemos mencionar como ejemplos recientes los trabajos de Tegou, Polatidis y Haralambopoulos (2010); Aydin, Kentel y Duzgun (2010); Uyan (2013); Atici, Simsek, Ulucan y Tosun (2015); Latinopoulos y Kechagia (2015); Siyal et al. (2015); Sánchez-Lozano, García-Cascales y Lamata (2016); Höfer, Sunak, Siddique y Madlener (2016), y Noorollahi, Yousefi y Mohammadi (2016). Estos estudios presentan diferentes metodologías de acuerdo con el tipo de energía o la zona de estudio. En general, los resultados obtenidos corresponden a mapas de la distribución de zonas factibles para instalar turbinas de viento. Las zonas potenciales son elegidas conforme a criterios de restricción y evaluación y su importancia. La selección de estos criterios debe ser analizada cuidadosamente para cada área de estudio y los resultados obtenidos dependen directamente de los criterios seleccionados. Todo estudio de selección y evaluación de áreas con potencial eólico debe tener en cuenta, además de los impactos ambientales, aspectos técnicos y económicos (Tegou et al., 2010).
En la tabla 1, se observan los criterios de restricción y evaluación elegidos por diferentes autores en trabajos donde se integran los SIG con los MDMC para seleccionar sitios apropiados en donde ubicar proyectos de energías renovables, además se muestran las metodologías utilizadas en los estudios. Como se puede observar en la tabla 1, en la literatura no existe un consenso en torno a la definición de los criterios o su clasificación en importancia. La mayoría de los estudios revisados presentan una deficiencia común en la asignación de pesos, que representan la importancia relativa de cada criterio, y es que los pesos son asignados de acuerdo con la experiencia de los autores. La asignación de los pesos, al igual que la selección de los criterios de restricción o valores límite, debería hacerse teniendo en cuenta la opinión de expertos.

En la tabla 1 también se puede notar que el proceso de análisis jerárquico (AHP, por sus siglas en inglés) fue el MDMC más utilizado en los trabajos revisados. El AHP es un método diseñado para resolver problemas complejos que implican múltiples criterios u objetivos (Tegou et al., 2010). En la aplicación de este método, quien toma la decisión debe comparar la importancia de un criterio con respecto a otro. Con esto se obtiene una jerarquización de las alternativas posibles. Para aplicar el AHP se requiere: a) definir el objetivo del problema, así como los criterios y las alternativas; además, se requiere estructurar el problema de decisión como una jerarquía; b) crear una matriz de comparación por pares, en donde se compara la importancia de un criterio frente a otro; c) calcular el vector de prioridades que indica la importancia relativa de los diferentes criterios, y d) validar la consistencia de los resultados (R. W. Saaty, 1987; T. L. Saaty, 1980). La comparación por pares es la base fundamental del AHP. De acuerdo con T. L. Saaty (1980), para n criterios es posible construir una matriz A=[aij], con i,j =1,2,…,n. El valor de cada aij corresponde a la importancia relativa del criterio Ci (fila i ) sobre el criterio Cj (columna j ), según la escala fundamental propuesta por Saaty (tabla 2). Cuando i=j, el valor de aij será igual a 1 ya que estamos comparando un criterio con el mismo.

Luego de construir la matriz de comparación por pares, se procede a calcular el vector de prioridades. Este vector indica la influencia de un criterio sobre el objetivo global, en estos casos la ubicación optima de un parque eólico. Existen múltiples formas de calcular este vector, una de ellas es usando el método del vector propio principal w tal que:
A × W =λ_max × w, donde λ_max es el máximo valor propio de la matriz A
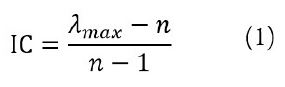
Finalmente se verifica la consistencia de la matriz de comparaciones pareadas. La matriz A es consistente si aij.ajk = aik para i,j,k = 1,2,…,n.. Para validar la consistencia razonable de los juicios en la matriz de comparación por pares se calcula el índice de consistencia (IC ) (ecuación 1) y la razón de consistencia (RC ) (ecuación 2). La razón de consistencia (RC ) se calcula a partir de un índice de consistencia aleatorio (IA ), que varía de acuerdo con el tamaño de la matriz A (tabla 3). La matriz se considera consistente si RC < 0,1; en caso contrario, se considera inconsistente y se aplica la corrección de consistencia planteada por Saaty (T. L. Saaty, 2003).




Propósito del trabajo
En este trabajo nos enfocamos en identificar y evaluar las zonas potenciales para instalar parques eólicos en el departamento de La Guajira, en Colombia, a partir de una metodología que integre los SIG y los MDMC. La selección de las zonas se realizará a partir de criterios ambientales, técnicos y económicos. El MDMC usado para calificar dichas zonas será el AHP. De acuerdo con lo planteado anteriormente, en este trabajo de investigación intentamos responder a la siguiente pregunta: ¿Cuáles áreas en el departamento de La Guajira son las más viables para desarrollar un proyecto de generación eólica desde el punto de vista económico, técnico y ambiental?
Metodología
Área de estudio
La Guajira es uno de los 32 departamentos de Colombia. Está ubicado al noreste del país, en la región Caribe, por lo que cuenta con línea costera en el océano Atlántico (figura 2). Con un área de 20.848 km2, es el vigésimo quinto departamento más extenso de Colombia y representa un 1,76 % de la superficie del país. El área se encuentra comprendida entre las latitudes 10º 23’ N y 12º 28’ N y las longitudes 71º 06’ W y 73º 39’ W. La Guajira limita al norte con el océano Atlántico, al oriente con la República Bolivariana de Venezuela, al occidente con los departamentos de Cesar y Magdalena y al sur con la República Bolivariana de Venezuela y el departamento de Cesar. La Guajira tiene una población proyectada a 2017 de 1.012.926 habitantes (Departamento Administrativo Nacional de Estadística, 2011).

Marco metodológico
La metodología seguida durante el desarrollo de este trabajo se ilustra en la figura 3. La definición de esta metodología se hizo con base en la revisión de la literatura y la legislación colombiana. El primer reto era establecer los criterios de restricción y de evaluación de las zonas con potencial eólico y fijar los valores límites de estos. Los criterios de restricción corresponden a los que limitan el desarrollo de proyectos eólicos, mientras que los criterios de evaluación definen la idoneidad de una zona para el desarrollo de estos proyectos. En primera instancia, se consideraron los criterios más relevantes utilizados en los estudios revisados (tabla 1). Sin embargo, aunque algunos de estos criterios pueden ser utilizados a nivel mundial, como la velocidad del viento, la pendiente del terreno o la elevación, se incluyeron algunos de acuerdo con la legislación colombiana, por ejemplo, la protección de los manglares. En Colombia, no existe una legislación explícita para la ubicación de parques eólicos, por ello nos basamos en la normatividad ambiental vigente.

Luego de establecer los criterios de restricción y de evaluación, se procedió a realizar los análisis en un SIG. El software ArcGIS de ESRI (v. 10.3.1) fue utilizado para el modelamiento y análisis espacial. La zona de estudio se dividió en celdas de 200 m x 200 m, con el fin de asegurar el correcto posicionamiento de un aerogenerador en una celda. En la tabla 4, se muestran los criterios de restricción establecidos para el área de estudio, además se muestran las distintas fuentes de información cartográfica y los valores límites fijados para estos. Para la exclusión de las áreas restringidas, a partir de cada criterio de restricción se crearon rasters, que posteriormente se reclasificaron haciendo uso de lógica booleana, de modo que se le asignó un valor de cero (0) a las celdas que se encuentren dentro de la zona restringida y un valor de uno (1) a las que se encuentren fuera de dicha zona. Finalmente, se creó un mapa de áreas restringidas al multiplicar los rasters correspondientes a los criterios de restricción. Las celdas con un valor de uno (1) en todos los rasters representan el área total disponible para instalar aerogeneradores en el departamento de La Guajira.

Para evaluar y establecer las áreas óptimas para el desarrollo de proyectos eólicos en La Guajira, se definieron los criterios mostrados en la tabla 5. Para los criterios que dependen de distancias, se crearon rangos de distancia y luego se le asignó una calificación a cada rango basado en la revisión de la literatura. Los criterios que no dependen de distancias (velocidad del viento, pendiente del terreno y uso/cobertura del suelo) solo fueron reclasificados de acuerdo con la tabla 5. La velocidad promedio del viento de un área se considera como uno de los criterios más importantes en el momento de elegir la ubicación de un parque eólico. Este es un criterio clave al momento de estimar el potencial eólico y, por consiguiente, el rendimiento económico del proyecto. Para este criterio, se creó un mapa de velocidad promedio del viento, a una altura de 85 m, a partir de datos de la National Aeronautics and Space Administration (NASA) (2011) y de mediciones de estaciones meteorológicas en La Guajira realizadas por el Ideam. La distancia a la red vial es también uno de los criterios más utilizados. Con el fin de reducir los costos de construcción de un parque eólico, estos deberían estar ubicados cerca de las vías. En los estudios revisados, las áreas más alejadas de las vías se consideraron menos viables para construir parques eólicos. Además, las vías deben ser lo suficientemente amplias para el óptimo transporte de las estructuras del aerogenerador (Tegou et al., 2010). Para el área de estudio, se consideraron las vías primarias y secundarias, de acuerdo con la clasificación del Instituto Nacional de Vías (Invías) (Ministerio de Transporte, 2008). Con el objetivo de reducir los costos asociados a las pérdidas debido a largas distancias de transmisión y el cableado, los parques eólicos deben situarse en las proximidades de la red eléctrica. Los parque eólicos con más de 10 MW instalados normalmente se pueden conectar a la red de alto voltaje (110kW) y generalmente se requiere construir una nueva subestación (Hau, 2013). Los rangos de distancia y calificación para este criterio se fijaron basados en la revisión de la literatura y la Resolución n.º 90708 (Ministerio de Minas y Energía de Colombia, 2013), que reglamenta las distancias mínimas de proyectos al Sistema Interconectado Nacional (SIN).

Para minimizar los impactos negativos a las comunidades cercanas, en cuanto a impacto visual y ruido, los proyectos eólicos deberían ubicarse lo más lejano posible de zonas altamente pobladas. En la Resolución 627 de 2006, el Gobierno colombiano estableció el máximo estándar permisible de ruido en 50-65 dB en zonas pobladas (urbanas y rurales) (Ministerio de Ambiente, Vivienda y Desarrollo Territorial, 2006). Las áreas naturales protegidas corresponden a las establecidas por el Sistema Nacional de Áreas Protegidas (Sinap), como parques nacionales naturales, santuarios de fauna y flora, áreas naturales únicas y reservas nacionales naturales. Además, otras áreas protegidas, como los distritos regionales de manejo integrado y las reservas forestales protectoras regionales (Ministerio de Ambiente, Vivienda y Desarrollo Territorial, 2010). Este criterio es importante por la preservación de la biodiversidad de la zona, principalmente de aves y murciélagos, que se ven afectados por la colisión con los aerogeneradores. La pendiente del terreno es un criterio técnico, debido a que las altas pendientes dificultan la accesibilidad de la maquinaria para construir un parque eólico y de esta manera aumentan los costos de construcción. Por ello, se consideran más optimas las zonas planas de bajas pendientes que las zonas con altas pendientes. En la literatura, los valores límite permisibles de pendientes varían entre el 10 % y más del 80 %. Para el área de estudio, planteamos un valor límite máximo de 25 %. Un modelo de elevación digital (DEM) de alta resolución se obtuvo a partir del satélite Advanced Land Observation Satellite (ALOS). A partir de este modelo, se generó el mapa de pendientes. La factibilidad de un área también se ve afectada por el uso o cobertura del suelo. Por ejemplo, áreas con vegetación corta son preferibles a áreas con vegetación alta (Tegou et al., 2010). Para establecer la calificación de las zonas de acuerdo con su cobertura, se compararon las coberturas en las zonas de estudio de los trabajos revisados, en especial los coeficientes de longitud de rugosidad para las coberturas Corine Land Cover (CLC), establecidos en Sliz-Szkliniarz (2013), con las de La Guajira, y se les asignó una calificación con base en ello. En general, se prefieren las zonas con poca o ninguna vegetación, también las destinadas a la agricultura (Höfer et al., 2016). Las coberturas en La Guajira corresponden a lo establecido en la leyenda nacional de coberturas de la tierra, cuya clasificación se basa en CLC (Ministerio de Ambiente, Vivienda y Desarrollo Territorial e Ideam, 2010).
Como los criterios de evaluación no tienen la misma importancia, es necesario definir el nivel de importancia de cada uno. El método AHP fue el usado para asignar los pesos a cada criterio. En la figura 4, se muestra la estructura jerárquica del problema de decisión. Esta es una estructura de tres niveles. En el primer nivel, se encuentra el objetivo general del proceso, el cual consiste en encontrar la ubicación óptima para instalar parques eólicos en La Guajira (Colombia). En el segundo nivel, se encuentran los criterios que afectan la decisión, es decir, los criterios de evaluación seleccionados anteriormente: velocidad del viento, distancia a la red vial, distancia al SIN (red eléctrica), distancia a zonas urbanas/rurales, distancia a áreas naturales protegidas, pendiente del terreno y cobertura/uso del suelo. En el tercer nivel, se encuentran las alternativas de solución, las cuales son los sitios o celdas en donde es posible ubicar aerogeneradores.
Luego de la construcción del modelo jerárquico, se procedió a la construcción de la matriz de comparación por pares. Para ello, se tuvo en cuenta la opinión de expertos de diferentes áreas relacionadas con la energía eólica. A los expertos se les realizó una entrevista, en la que organizaban, según su juicio, los criterios en orden de importancia y llenaban la matriz de comparación por pares, que en este caso resultó ser una matriz de 7 × 7, pues hay siete criterios de evaluación. Los expertos seleccionados son parte de diferentes campos, como docentes, investigadores, ingenieros electricistas e ingenieros ambientales asociados a empresas privadas y públicas colombianas.

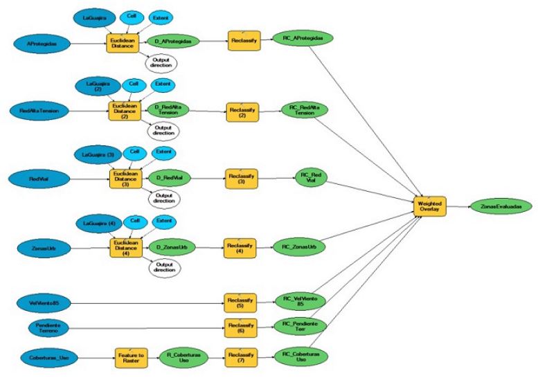
A partir de las matrices, se calcularon los vectores de prioridad con el método del máximo valor propio. Para sintetizar el resultado final de las entrevistas, se usó el método de la media aritmética de las prioridades de los individuos (Aczél y Saaty, 1983; Forman y Peniwati, 1998). En este caso, todos los entrevistados tienen la misma importancia. A partir de los pesos obtenidos, y por medio de una superposición ponderada, se generó un mapa de evaluación de las áreas. En la figura 5, se muestra el modelo de geoprocesamiento para generar el mapa de evaluación de las áreas.

El mapa de factibilidad de áreas fue creado a partir de los dos mapas generados por los modelos presentados anteriormente (mapa de áreas restringidas y mapa de evaluación de las áreas). El modelo de geoprocesamiento utilizado se muestra en la figura 6. Además, se definió un índice de factibilidad con cuatro clases (tabla 6).


Resultados y discusión
De acuerdo con la metodología planteada, en la primera etapa del estudio se excluyeron las zonas en donde no es posible instalar parques eólicos, esto debido a la legislación colombiana o a aspectos técnicos o ambientales. Los criterios que individualmente tienen un mayor porcentaje de área restringida con respecto al área total del departamento, y por consiguiente menor porcentaje de área disponible, son distancia a áreas naturales protegidas (21 %), distancia a los cuerpos de agua (19,4 %), pendiente del terreno (13,1 %) y distancia a zonas pobladas (11,1 %). Esto se explica por la presencia de áreas de gran extensión protegidas por el Sinap, especialmente, la Sierra Nevada de Santa Marta y la Serranía de Macuira, categorizadas como parques nacionales naturales; además de otras áreas protegidas, como las cuencas de los ríos Ranchería y Camarones. Las altas pendientes (> 25 %) son generadas por los sistemas montañosos presentes: al suroeste la Sierra Nevada de Santa Marta y al sur la Serranía del Perijá. Asimismo, por la presencia de pequeños asentamientos rurales de comunidades indígenas en la Media y Alta Guajira. La distancia a aeropuertos (98,3 %), sitios arqueológicos (99,7 %) y manglares (99,7 %) son los criterios que individualmente tienen mayor porcentaje de área disponible.
En la figura 7, se muestra el mapa final de áreas restringidas y disponibles. Este fue calculado a partir de cada capa de restricción. Luego de la exclusión de las zonas restringidas, aproximadamente el 54,2 % del área del departamento de La Guajira permanece disponible para el desarrollo de proyectos de energía eólica. Esto corresponde aproximadamente a 11.300 km2 del total de los 20.848 km2 del departamento. En la tabla 7 se muestra el área disponible por municipio. Los municipios de Uribia, Maicao y Manaure son los que cuentan con mayor área disponible, mientras que Dibulla, Urumita y Villanueva poseen una menor área disponible para desarrollar proyectos de energía eólica. Del área disponible total, el 53,6 % (5987,9 km2) se encuentra en el municipio de Uribia, que corresponde al 76 % del área municipal. Aunque este es el municipio de mayor extensión territorial, el alto porcentaje de área disponible se debe a que es una zona de relieve plano a ligeramente ondulado, semidesértica, árida y de escasa vegetación. El municipio de Dibulla tiene solo un 8,9 % de su área disponible, debido a la presencia de la Sierra Nevada de Santa Marta, que, como se dijo anteriormente, es un área natural protegida, que además tiene zonas de gran elevación y pendiente.

La importancia relativa de los criterios de evaluación se muestra en la tabla 8. De acuerdo con los expertos que formaron parte de las entrevistas, los criterios más importantes al momento de seleccionar zonas para instalar parques eólicos en Colombia son la velocidad promedio del viento (26,83 %), la distancia a áreas naturales protegidas (21,46 %) y la distancia a áreas urbanas (17,65 %). Estos resultados son similares a otros estudios, en cuanto que la velocidad promedio del viento es el criterio más importante. Sin embargo, la diferencia en la importancia relativa de estos criterios es menor. Esto se puede atribuir a la conformación del grupo de expertos. La distancia al SIN (14,16 %) y la cobertura/uso del suelo (10,22 %) les siguieron en orden de importancia. La pendiente del terreno (5,6 %) y la distancia a las vías (4,08 %) fueron considerados como los criterios menos importantes.

El mapa de evaluación de las áreas se muestra en la figura 8. Este se obtuvo a partir de una superposición ponderada de los mapas calificados y su respectivo peso, obtenido por el método AHP. A partir del mapa obtenido, podemos decir que la parte norte del departamento de La Guajira es la más propicia para implementar proyectos de energía eólica. Dado que la velocidad del viento es el criterio más importante, las zonas con mayor calificación se encuentran hacia la parte norte del departamento (zonas con mayor velocidad promedio del viento). Además, estas zonas se encuentran alejadas de zonas urbanas altamente pobladas y de áreas naturales protegidas. Asimismo, son zonas con un relieve plano. Las zonas con baja calificación corresponden a zonas de vegetación boscosa y con altas pendientes, en las cuales se presentan bajas velocidades del viento. Las zonas cercanas o en la Sierra Nevada de Santa Marta, la Serranía del Perijá y la Serranía de Macuira obtuvieron bajas calificaciones, debido a que estas son áreas naturales protegidas, en donde la cobertura del suelo es mayormente de vegetación boscosa, que está asociada con bajas velocidades del viento.
Finalmente, a partir del mapa de áreas restringidas y del mapa de evaluación de las áreas de las zonas evaluadas, podemos obtener un mapa de factibilidad de las zonas. A cada celda se le asignó un tipo de factibilidad, de acuerdo con la tabla 6. El mapa de factibilidad obtenido se muestra en la figura 9. Del área total del departamento, el 9,7 % (150 km2) se clasifica como zonas de factibilidad alta, el 43,8 % (9133 km2) de factibilidad media y el 0,7 % (2025 km2) de factibilidad baja. El 45,8% (9540 km2) restante corresponde a las áreas restringidas o excluidas.



De acuerdo con el mapa de factibilidad, el mayor porcentaje de zonas con alta factibilidad o idoneidad se encuentran en la Alta Guajira, en el municipio de Uribia. Esto debido al hecho de que en estas zonas se presentan las mayores velocidades promedio del viento y están alejadas de poblaciones urbanas y áreas naturales protegidas. Adicionalmente, estas zonas son semidesérticas y de escasa vegetación, condiciones que favorecen la implementación de proyectos de energía eólica. La mayor parte del área disponible se catalogó como zonas de factibilidad media. Estas se encuentran distribuidas en todo el departamento. Las zonas de media factibilidad en el norte del departamento (Alta Guajira) se favorecieron por altas calificaciones en los criterios de velocidad del viento, distancia a zonas urbanas, distancia a áreas naturales protegidas y cobertura del suelo; aunque se vieron castigadas por la lejanía de las vías y las líneas de transmisión. Hacia el sur del departamento (Media y Baja Guajira), a pesar de que se presentan bajas velocidades de viento, se vieron favorecidas por la cercanía a la infraestructura existente (red eléctrica y red vial). Las zonas de baja factibilidad se encuentran hacia el sur del departamento. En estas se presentan bajas velocidades del viento. Además, existe una alta presencia de zonas urbanas y áreas naturales protegidas, por lo cual se vieron castigadas.
Con el fin de validar los resultados obtenidos, comparamos la ubicación de las turbinas en el Parque Eólico Jepírachi con el mapa de áreas evaluadas por medio del método AHP (figura 10). Con esto se pudo establecer que la mayoría de las turbinas (12 turbinas de 13 en total) se encuentran en una zona de factibilidad alta. Existe un caso particular en el cual una turbina se encuentra cerca de una vía principal, por lo cual se considera situada en un área restringida. También se puede observar que existen áreas cercanas al Parque Eólico Jepírachi de factibilidad alta que podrían ser utilizadas para el desarrollo de la energía eólica en el departamento.

Conclusiones
La energía eólica es una de las más importantes fuentes de energía renovable a nivel mundial y una de las energías renovables de mayor crecimiento en capacidad instalada durante la última década. Con la implementación de proyectos de energía eólica, se busca disminuir la emisión de gases de efecto invernadero y así combatir el cambio climático. Sin embargo, los proyectos eólicos generan impactos ambientales cuyas medidas de mitigación comienzan desde la selección de su ubicación. El objetivo de este trabajo de investigación fue diseñar una metodología para la identificación y evaluación de zonas con potencial eólico en Colombia en la cual se integren los SIG con los MDMC, se tengan en cuenta criterios técnicos, económicos y ambientales y, a partir de esta metodología, se establezca la factibilidad de las áreas para desarrollar proyectos de generación eólica en el departamento de La Guajira. La integración de SIG con MDMC en la planeación de proyectos de energías renovables se ha utilizado recientemente en la literatura como una metodología novedosa para identificar y evaluar zonas con potencial eólico. Esto con el fin de promover el estudio y el uso de este tipo de energías, que en países como Colombia han sido poco estudiadas y apenas se empiezan a promover. En ese sentido, este trabajo hace un aporte al estudio del potencial eólico colombiano.
Para establecer la metodología, se realizó una revisión de la literatura, cuyo propósito era explorar los criterios de selección y evaluación, así como los enfoques utilizados para situar proyectos eólicos. De acuerdo con la literatura revisada, los criterios seleccionados corresponden a factores ambientales, técnicos y económicos. Algunos de estos criterios son elegidos conforme a la legislación del área de estudio. Es por esta razón que en la literatura revisada no hay un consenso general con respecto a la definición de criterios o su importancia. Sin embargo, los autores coinciden en que la velocidad promedio del viento es el criterio que más importancia relativa tiene al momento de calificar un área. De la revisión de la literatura es claro que el método más utilizado para asignar pesos a los criterios es el AHP. Las ventajas que ofrece este método, como el presentar un sustento matemático, la posibilidad de verificar la consistencia de los juicios o permitir la participación de expertos, lo convierten en uno de los métodos preferidos para solucionar un problema de decisión. La aplicación de este tipo de metodologías se concentra en países europeos y asiáticos, en donde hay un marco legislativo establecido para las energías renovables. Además, existen objetivos claros con respecto a la futura participación de las energías renovables en el mercado energético. En el caso colombiano, no existe un marco regulatorio definido con respecto al posicionamiento de parques eólicos. Por ello se definieron los criterios de restricción y evaluación de las zonas con base en la revisión de la literatura y la legislación colombiana correspondiente.
El método AHP se utilizó para asignar los pesos a cada criterio de evaluación y así determinar la influencia de cada uno sobre la factibilidad de una zona para desarrollar proyectos de energía eólica. Para aplicar el método AHP, se realizaron entrevistas a un grupo de expertos de campos relacionados con la energía eólica. A los entrevistados se les solicitó organizar en orden de importancia y realizar una comparación por pares de los siete criterios de evaluación seleccionados. Estas matrices se procesaron por medio del método AHP, con el fin de obtener la importancia relativa de cada criterio. Los resultados manifestaron los intereses de cada experto. Así, mientras que unos expertos favorecen criterios económicos, como la velocidad del viento y la distancia a la red eléctrica, otros favorecen criterios ambientales, como la distancia a áreas naturales protegidas y la distancia a áreas urbanas. El incluir la opinión de expertos para la asignación de pesos por medio del método AHP es una mejora metodológica con respecto a otros trabajos, en donde los pesos se asignaron a partir del juicio de los autores.
La metodología planteada se aplicó en el departamento de La Guajira (Colombia). En primera instancia, se creó un mapa de zonas restringidas en las que no es posible el desarrollo de la energía eólica debido a la normatividad colombiana o a limitaciones técnicas y económicas. Luego, un mapa de evaluación de zonas de todo el departamento fue creado, teniendo en cuenta la opinión de expertos. Finalmente, a partir de los dos mapas, se obtuvo un mapa final de factibilidad, el cual se clasificó en tres clases: alta, media y baja. Los resultados mostraron que hacia la parte norte y noreste del departamento se encuentran ubicadas la mayoría de las zonas de alta factibilidad para la implementación de proyectos de generación eólica. A su vez, las zonas de factibilidad media se encuentran distribuidas en todo el departamento y ocupan el mayor porcentaje de las zonas disponibles. Las zonas de baja factibilidad se encuentran hacia el sur del departamento. Con esto, podemos afirmar que existe suficiente espacio para el desarrollo de la energía eólica en el departamento de La Guajira. Asimismo, se pudo verificar que la mayoría de las turbinas del Parque Eólico Jepírachi están ubicadas en zonas de alta factibilidad. De esta forma, se validaron los resultados del modelo espacial construido. En el mejor de los casos, el mapa de factibilidad creado es una herramienta que permitirá a los organismos de planeación explorar nuevas áreas para la ejecución de proyectos eólicos durante etapas tempranas de la planeación. Los mapas y tablas obtenidos al aplicar la metodología planteada deben considerarse como una primera aproximación para evaluar la viabilidad económica y ambiental de proyectos de energía eólica. La metodología utilizada se puede aplicar a otras zonas de estudio del país, e inclusive a todo Colombia. En caso de ser necesario, la metodología planteada también permite incluir nuevos criterios de selección o de evaluación. Además, la integración de los SIG y los MDMC se puede aplicar para estimar potenciales de otras fuentes de energía renovable, como la energía solar, la geotérmica o la bioenergía (energía de la biomasa).
Durante el desarrollo de este trabajo de investigación, se evidenciaron algunas de las barreras que ha tenido que enfrentar la energía eólica para la entrada al país. La falta de un marco regulatorio robusto y el estudio del recurso viento fueron las que más afectaron el progreso de la investigación. Existe un gran potencial eólico en departamento de La Guajira, que podría entrar al mercado energético colombiano y de esta manera suplir la demanda de energía en temporadas de sequías y disminuir así la dependencia de fuentes tradicionales de generación. No obstante, la falta de infraestructura (vías y líneas de transmisión) y de una regulación fuerte que promueva la inversión en energías renovables limitan el desarrollo de la energía eólica. Es por esto por lo que los esfuerzos del Estado colombiano y de otras entidades involucradas deberían encaminarse a incentivar el desarrollo responsable de la energía eólica y, en general, de las energías renovables. Los datos y resultados de este trabajo de investigación se encuentran disponibles en una base de datos compatible con el software ArcGIS de ESRI en caso de ser requeridos.
Referencias
Aczél, J., y Saaty, T. L. (1983). Procedures for synthesizing ratio judgements. Journal of Mathematical Psychology, 27(1), 93–102. Recuperado de https://doi.org/10.1016/0022-2496(83)90028-7
Atici, K. B., Simsek, A. B., Ulucan, A., y Tosun, M. U. (2015). A GIS-based Multiple Criteria Decision Analysis approach for wind power plant site selection. Utilities Policy, 37, 86–96. Recuperado de https://doi.org/10.1016/j.jup.2015.06.001
Aydin, N. Y., Kentel, E., y Duzgun, S. (2010). GIS-based environmental assessment of wind energy systems for spatial planning: A case study from Western Turkey. Renewable and Sustainable Energy Reviews, 14(1), 364–373. Recuperado de https://doi.org/10.1016/j.rser.2009.07.023
Departamento Administrativo Nacional de Estadística. (2011). Estimaciones y proyecciones de población - Estimación y proyección de población nacional, departamental y municipal total por área 1985-2020. Recuperado de https://www.dane.gov.co/files/investigaciones/poblacion/proyepobla06_20/Municipal_area_1985-2020.xls
Empresas Públicas de Medellín (EPM). (2010). Jepírachi: una experiencia con la comunidad indígena Wayuu de la Alta Guajira colombiana. Recuperado de https://www.epm.com.co/site/documentos/mediosdecomunicacion/publicacionesimpresas/jepirachi/LibroJepirachienespanol.pdf
Forman, E., y Peniwati, K. (1998). Aggregating individual judgments and priorities with the analytic hierarchy process. European Journal of Operational Research, 108(1), 165–169. Recuperado de https://doi.org/10.1016/S0377-2217(97)00244-0
Hau, E. (2013). Wind Turbines. Fundamentals, Technologies, Application, Economics. Berlín, Heilderberg: Springer. Recuperado de https://doi.org/10.1007/978-3-642-27151-9
Höfer, T., Sunak, Y., Siddique, H., y Madlener, R. (2016). Wind farm siting using a spatial Analytic Hierarchy Process approach: A case study of the Städteregion Aachen. Applied Energy, 163, 222–243. Recuperado de https://doi.org/10.1016/j.apenergy.2015.10.138
Latinopoulos, D., y Kechagia, K. (2015). A GIS-based multi-criteria evaluation for wind farm site selection. A regional scale application in Greece. Renewable Energy, 78, 550–560. Recuperado de https://doi.org/10.1016/j.renene.2015.01.041
Malczewski, J. (1999). GIS and Multicriteria Decision Analysis. Nueva York, USA: John Wiley and Sons.
Ministerio de Ambiente, Vivienda y Desarrollo Territorial. (2006, 7 de abril). Resolución n.º 627. Recuperado de http://parquearvi.org/wp-content/uploads/2016/11/Resolucion-627-de-2006.pdf
Ministerio de Ambiente, Vivienda y Desarrollo Territorial. (2010, 1.o de julio). Decreto 2372. Recuperado de http://www.minambiente.gov.co/images/normativa/decretos/2010/dec_2372_2010.pdf
Ministerio de Ambiente, Vivienda y Desarrollo Territorial, e Instituto de Hidrología, Meteorología y Estudios Ambientales (Ideam). (2010). Leyenda nacional de coberturas de la tierra (Metodología Corine Land Cover Adaptada para Colombia). Recuperado de http://siatac.co/c/document_library/get_file?uuid=a64629ad-2dbe-4e1e-a561-fc16b8037522&groupId=762
Ministerio de Minas y Energía de Colombia. (2013, 30 de agosto). Resolución n.º 90708. Recuperado de http://www.einceltda.com/docs/ANEXO%20RES%2090708%20DEL%2030%20DE%20AGOSTO%20%202013%20RETIE.pdf
Ministerio de Minas y Energía de Colombia. (2015). Plan de Expansión de Referencia: Generación-Transmisión. 2015-2029. Recuperado de http://www.upme.gov.co/Docs/Plan_Expansion/2013/Plan_Expansion_Referencia_2013.pdf
Ministerio de Transporte. (2008). Manual de diseño geométrico de carreteras. Recuperado de http://artemisa.unicauca.edu.co/~carboled/Libros/Manual%20de%20Diseno%20Geometrico%20de%20Carreteras.pdf
National Aeronautics and Space Administration (NASA). (2011). Surface meteorology and solar energy. Recuperado de https://power.larc.nasa.gov/common/php/Agro_ExSummary.php
Noorollahi, Y., Yousefi, H., y Mohammadi, M. (2016). Multi-criteria decision support system for wind farm site selection using GIS. Sustainable Energy Technologies and Assessments, 13, 38–50. Recuperado de https://doi.org/10.1016/j.seta.2015.11.007
Pinilla, A. (2008). El poder del viento. Revista de Ingeniería, 28, 64–69. Recuperado de https://ojsrevistaing.uniandes.edu.co/ojs/index.php/revista/article/view/267/304
REN 21. (2017). Renewables 2017: global status report. Recuperado de https://www.ren21.net/wp-content/uploads/2019/05/GSR2017_Full-Report_English.pdf
Rosso-Cerón, A. M., y Kafarov, V. (2015). Barriers to social acceptance of renewable energy systems in Colombia. Current Opinion in Chemical Engineering, 10, 103–110. Recuperado de https://doi.org/10.1016/j.coche.2015.08.003
Saaty, R. W. (1987). The analytic hierarchy process-what it is and how it is used. Mathematical Modelling, 9(3-5), 161–176. Recuperado de https://doi.org/10.1016/0270-0255(87)90473-8
Saaty, T. L. (1980). The Analytic Hierarchy Process. Nueva York: McGraw-Hill.
Saaty, T. L. (2003). Decision-making with the AHP : Why is the principal eigenvector necessary. European Journal of Operational Research, 145(1), 85–91. Recuperado de https://doi.org/10.1016/s0377-2217(02)00227-8
Sánchez-Lozano, J. M., García-Cascales, M. S., y Lamata, M. T. (2016). GIS-based onshore wind farm site selection using Fuzzy Multi-Criteria Decision Making methods. Evaluating the case of Southeastern Spain. Applied Energy, 171, 86–102. Recuperado de https://doi.org/10.1016/j.apenergy.2016.03.030
Siyal, S. H., Mörtberg, U., Mentis, D., Welsch, M., Babelon, I., y Howells, M. (2015). Wind energy assessment considering geographic and environmental restrictions in Sweden: A GIS-based approach. Energy, 83, 447–461. Recuperado de https://doi.org/10.1016/j.energy.2015.02.044
Sliz-Szkliniarz, B. (2013). Energy planning in selected European regions: Methods for evaluating the potential of renewable energy sources. Recuperado de https://www.ksp.kit.edu/download/1000031312
Tegou, L.-I., Polatidis, H., y Haralambopoulos, D. A. (2010). Environmental management framework for wind farm siting: Methodology and case study. Journal of Environmental Management, 91(11), 2134–2147. Recuperado de https://doi.org/10.1016/j.jenvman.2010.05.010
Uyan, M. (2013). GIS-based solar farms site selection using analytic hierarchy process (AHP ) in Karapinar region , Konya/Turkey. Renewable and Sustainable Energy Reviews, 28, 11–17. Recuperado de https://doi.org/10.1016/j.rser.2013.07.042
World Wind Energy Association (WWEA). (2017). World Wind Market has reached 486 GW from where 54 GW has been installed last year. Recuperado de https://wwindea.org/blog/2017/06/08/11961-2/
Notas
Este artículo es el resultado del trabajo de investigación titulado Evaluación del Potencial Eólico Basada en Sistemas de Información Geográfica y Métodos de Decisión Multicriterio en el Departamento de La Guajira, Colombia. Fue realizado por el grupo de investigación Geolimna, de la Universidad de Antioquia, durante el periodo comprendido entre febrero de 2017 y mayo de 2018. Fue financiado con recursos propios de los autores.
Notas de autor
a Autor de correspondencia. Correo electrónico: bgguerreroh@unal.edu.co