Artículos
Herramientas virtuales para la comunicación directa entre los agentes de la comunidad educativa. Análisis de caso de la aplicación móvil Smart Schools
Virtual tools for direct communication between the agents of the educational community. Case analysis of the Smart Schools mobile application
Eines virtuals per a la comunicació directa entre els agents de la comunitat educativa. Anàlisi de cas de l'aplicació mòbil Smart Schools
Herramientas virtuales para la comunicación directa entre los agentes de la comunidad educativa. Análisis de caso de la aplicación móvil Smart Schools
@tic. revista d'innovació educativa, núm. 19, pp. 1-9, 2017
Universitat de València
Recepción: 03 Mayo 2017
Aprobación: 10 Noviembre 2017
Publicación: 21 Diciembre 2017
Resumen: La comunicación directa entre los diferentes agentes de la comunidad educativa cada vez es más factible por el uso de herramientas virtuales. En el presente artículo, analizamos el uso de la aplicación móvil Smart Schools para la comunicación escuela- familia y gestión interna de un centro escolar. Como estudio de caso, seleccionamos uno de los primeros cinco centros pioneros de la Comunidad de Madrid donde se ha implantado, el CEIP Bachiller Alonso López. Como metodología de análisis, se han realizado encuestas y entrevistas en profundidad a una muestra representativa de cada uno de los perfiles (docentes, padres y equipo gestor) que están utilizando dicha app. El objetivo es detectar cuáles son los aspectos positivos que aporta esta aplicación móvil, así como los que habría que mejorar, además de analizar la viabilidad y sus posibles líneas de desarrollo futuro. Como principal conclusión, observamos que, si bien el proceso de adaptación para el uso de esta herramienta ha requerido mucho trabajo y esfuerzo, la comunidad educativa se ha activado de forma rápida. La mayoría de los profesores han apostado por esta iniciativa innovadora y las familias se han ido adaptando. Por otra parte, la figura del coordinador TIC ha sido fundamental para aportar soluciones a los problemas planteados. Es interesante conocer esta experiencia como referente de implementación de aplicaciones en los centros escolares como un nuevo recurso de gestión académica.
Palabras clave: Comunicación virtual, aplicación móvil, comunidad educativa, gestión académica, Smart Schools.
Abstract: The direct communication between the different members of the educational community is more feasible due to the use of virtual tools. In the present essay, we analyse the use of the mobile app Smart Schools for the communication between school-family and the internal management of the school. As a case study, we choose one of the first five pioneering schools of the Community of Madrid where it has been implemented, the CEIP Bachiller Alonso López. The methodology is based on surveys and in depth interviews with a representative sample of each profile (teachers, families and team management) who are using the app. The objective is to detect the positive aspects, as well as the ones that should be improved, its viability and its future lines. As a principal conclusion, we observe that the adaptation process has required a lot of work and effort, the educational community has activated itself in a fast way. The majority of the teachers have bet on this pioneering initiative and the families are used to it. Also, the figure of the Coordinator ICT has been essential giving solutions to the possible problems. It is interesting to have this experience as a reference of the implementation of apps in the schools as a new resource of academic management.
Keywords: Virtual communication, mobile application, educative community, academic management, Smart Shools.
Resum: La comunicació directa entre els diferents agents de la comunitat educativa cada vegada és més factible per l'ús d'eines virtuals. En el present article, analitzem l'ús de l'aplicació mòbil Smart Schools per a la comunicació escola-família i gestió interna d'un centre escolar. Com a estudi de cas, seleccionem un dels primers cinc centres pioners de la Comunitat de Madrid on s'ha implantat, el CEIP Batxiller Alonso López. Com a metodologia d'anàlisi, s'han realitzat enquestes i entrevistes en profunditat a una mostra representativa de cadascun dels perfils (docents, pares i equipe gestor) que estan utilitzant aquesta app. L'objectiu és detectar quins són els aspectes positius que aporta aquesta aplicació mòbil, així com els que caldria millorar, a més d'analitzar la viabilitat i les seues possibles línies de desenvolupament futur. Com a principal conclusió, observem que, si ben el procés d'adaptació per a l'ús d'aquesta eina ha requerit molt treball i esforç, la comunitat educativa s'ha activat de forma ràpida. La majoria dels professors han apostat per aquesta iniciativa innovadora i les famílies s'han anat adaptant. D'altra banda, la figura del coordinador TIC ha sigut fonamental per a aportar solucions als problemes plantejats. És interessant conèixer aquesta experiència com a referent d'implementació d'aplicacions en els centres escolars com un nou recurs de gestió acadèmica
Paraules clau: comunicació audiovisual, aplicació móvil, comunitat educativa, gestió acadèmica, Smart Schools.
1. Introducción y estado de la cuestión
La evolución de Internet ha repercutido en la configuración de la sociedad y ha supuesto una pieza modificadora de los diferentes ámbitos. La Red ha supuesto una revolución para la economía, la sociabilidad, la actividad política, la educación, la comunicación, los movimientos sociales y un largo etcétera. Internet procesa la virtualidad y produce una metamorfosis de nuestra realidad constituyendo la sociedad en la que vivimos (Castells 2001). “Una red capaz de expandirse e integrar a esos nodos que son, por una parte autónomos y, por otra, dependientes de la red” (Gabelas, Marta-Lazo y Hergueta 2012:8).
Por la llamada convergencia de medios discurren fluidamente contenidos mediáticos mediante sistemas mediáticos, donde coexisten unos con otros (Jenkins 2008). Se abre pues, una nueva cultura, la cultura de la convergencia. “La convergencia mediática es el marco tecnológico, empresarial y comunicativo que describe y define la industria de la información, el conocimiento y el entretenimiento del siglo XXI” (Gabelas et al. 2012:2). En este paradigma empujado por la web 2.0, el usuario es el centro de la vida mediática, se ha producido un cambio de roles fomentado y apoyado por las aplicaciones y servidores, transformado el mundo de la industria de la comunicación.
Internet tiene una tasa de crecimiento exponencial bastante superior al resto de medios. Aibar (2008) aporta datos sobre el número de usuarios por año: en 1995 había 16 millones de usuarios, en 2003 había 600 millones y en 2007 había 1300 millones. Si analizamos los datos expuestos por Miniwatts Marketing Group (2016), observamos que en los últimos dieciséis años el número de usuarios ha crecido un 905,9%. Con la web 1.0, los usuarios eran internautas, pero ahora con la web 2.0 se han convertido en webactores. Los webactores no se conforman con navegar y surfear en la Red como los internautas de la web 1.0, hoy en día, el usuario quiere ser parte activa del proceso, vivenciar y experimentar todo lo que la Red pueda ofrecer. Cada vez hay más webactores, se establecen más conexiones entre ellos y, como consecuencia, el funcionamiento del sistema mejora (Pisani y Piotet 2009).
Con la llegada de Internet a nuestras vidas y la convergencia de medios, tecnológica y cultural, la manera de comunicarnos ha cambiado en nuestro ámbito personal y en la mayoría de las empresas. “Para operar en el ritmo de desarrollo de la sociedad actual, tenemos que repensar nuestras habilidades y procesos” (Siemens 2006:23).
Los centros educativos tienen el deber de dar respuesta a las nuevas necesidades sociales. Para ello, es importante que los agentes de la comunidad educativa, tanto los docentes, como los gestores educativos y también las propias familias, entiendan la necesidad de integrar nuevos procesos y herramientas virtuales. “La proximidad y la facilidad de apropiarse de la información y de conectar con el resto de miembros de la comunidad permiten desarrollar relaciones sociales entre sus miembros y se establecen lazos de interconexión entre los miembros del entorno virtual” (Cantillo, Roura y Sánchez 2012:19).
En la actualidad, se siguen utilizando en algunos colegios medios ya anticuados de intercambio de información entre escuela y familia. Sin embargo, los tiempos han cambiado, ahora las familias tienen un rol activo y representativo gracias a las Asociaciones de Madres y Padres de Alumnos (AMPAS), formando parte del Consejo Escolar del centro. “El modelo de participación en Consejos Escolares ha ido languideciendo progresivamente, por lo que revitalizarlo supone un cambio de la «cultura organizativa de participación» en la vida cotidiana del centro” (Bolívar 2006: 128).
En el caso que analizamos en este estudio, se disponía de un correo de jefatura de estudios para la difusión de las circulares tanto a nivel de centro como de nivel educativo, un sistema que podría mejorar para dar respuesta a las necesidades de una comunidad educativa tan extensa, debido a que la comunicación docentes-familias se centraba en la comunicación vía agenda. Al detectar esta necesidad, se decidió implantar la aplicación Smart Schools. Mediante la nueva aplicación, se pretende gestionar y agilizar dicho intercambio comunicativo con las familias y también a nivel interno de centro. “Las tecnologías móviles han redibujado el panorama educativo, aportando a la educación no sólo movilidad sino también conectividad, ubicuidad y permanencia, características propias de los dispositivos móviles” (Cantillo, et al. 2012:3).
La comunicación digital pasa a ser nuestra forma de relacionarnos en el día a día por lo que, la llamada escuela 2.0 o 3.0 se plantea este intercambio comunicativo virtual como el siguiente paso. “La convergencia digital, en la que residen los diferentes soportes, canales, lenguajes, narrativas, abre la comunicación a un territorio poblado de hibridaciones. Los textos abandonan la linealidad y exploran la transmedialidad” (Marta-Lazo y Gabelas 2016:43).
Para poder utilizar dicha aplicación se necesita conexión a Internet, un dispositivo móvil y un ordenador, dependiendo del perfil utilizado. Observamos, por tanto, que gracias a Internet y la convergencia la comunicación será ubicua (en cualquier momento y en cualquier lugar). En la Encuesta sobre Equipamiento y Uso de Tecnologías de Información y Comunicación en los Hogares del año 2016, destacan los siguientes datos:
Un 96,7% de los hogares españoles disponen de teléfono móvil.
El tipo de conexión a Internet más utilizada es a través del teléfono móvil, un 80,1% de las viviendas con este acceso.
El 88,2% de los internautas dicen haber accedido a Internet mediante el teléfono móvil fuera de casa.
El teléfono móvil se ha convertido en una parte de nosotros mismos, algunos autores lo han denominado segunda piel (Cruces 2012; Ramos 2016). El tiempo promedio que pasan los españoles entre los 16 y 55 años en las redes sociales es de 2 horas 57 minutos a la semana (IAB Spain 2016). Observamos que la convergencia tecnológica y de medios es constante, las intersecciones mediáticas se crean permanentemente, encontrando una convergencia en los dispositivos, en las empresas, en el propio cerebro del consumidor (Jenkins 2008). Todo está pensado por y para la convergencia y el propio usuario tiene ese pensamiento, tiene esa necesidad. El estudio “Internet use by Individuals”, llevado a cabo por Eurostat (2016) apunta que un 94% del grupo generacional en el que se encontrarían las familias de los centros educativos (25-54 años aproximadamente), posee un Smartphone y de todos los españoles, un 93% ha accedido a Internet mediante su teléfono móvil en los últimos tres meses. El uso de una aplicación móvil para la gestión educativa sería, por tanto, accesible para la gran mayoría.
Las aplicaciones móviles dan respuesta a los consumidores que requieren acceso constante y frecuente (always on), sobre todo, cuando se encuentran fuera de casa (Ericsson ConsumerLab 2015). “La promesa de un futuro hiperconectado, en el que dispositivos que llevamos encima nos ayudan a simplificar nuestra vida diaria es ya una realidad” (Grey Group 2016-2017:12). Otro aspecto que cabe considerar es la interfaz y diseño de la aplicación móvil. El uso de aplicaciones comunicativas visuales es una tendencia al alza entre los usuarios (Ericsson ConsumerLab 2015). En este caso del estudio que nos ocupa, la aplicación Smart Schools ofrece sencillez en el diseño acompañado de una interfaz intuitiva para el usuario.
No obstante, el analfabetismo digital es uno de problemas a los que debe de hacer frente a la hora de instaurar nuevas aplicaciones en los centros escolares, tanto por parte de los docentes como de las familias. En el estudio sobre “Brecha Digital en España” llevado a cabo por UGT (2015:45) se define que “el analfabetismo digital es la incapacidad de interactuar, comprender o usar de forma provechosa las nuevas tecnologías”. Según el citado estudio, un 47,24% de los españoles no está bien preparado para utilizar las nuevas tecnologías.
Con respecto a la educación mediática propiamente dicha, los resultados no son mejores. En una investigación pionera sobre competencia mediática en España en la que participaron las 17 Comunidades Autónomas, se determinó que el 95,4% de los españoles suspendía, es decir, el grado de competencia mediática de los españoles es realmente insuficiente (Ferrés i Prats 2013). Desgraciadamente, muchos docentes no están formados para esta inmersión tecnológica, “Si vamos específicamente a la falta de formación previa para el uso docente de las TIC, el 25,8% y el 56,9% le atribuyen mucha o bastante importancia como obstáculo” (Fernández Enguita y Vázquez 2016: 58). No obstante, toda la formación digital debe estar regida por un principio básico y fundamental sobre su uso, hay que tener sentido común (Torre 2017).
Por este motivo, nos planteamos que la puesta en funcionamiento de proyectos como el del objeto de estudio, a pesar de que sean de gran interés para la comunidad académica, tienen como hándicap que, si los docentes y las familias no saben cómo gestionar la aplicación, no se va a llegar a la comunicación virtual convergente y ubicua que se pretende conseguir. Otro aspecto que cabe considerar son los problemas técnicos. No hay que olvidar, que el centro educativo en la fase de iniciación estudiada, no facilita ningún medio tecnológico, son los propios docentes quienes deben utilizar su Smartphone personal para llevar a cabo dicha comunicación. Y, en este caso, hay que destacar también que los profesores utilizan su propia conexión a Internet, ya que la red WI-FI del centro no tiene capacidad para albergar tanta cantidad de datos de conexión.
En definitiva, es un proyecto que intenta dar respuesta a la convergencia que vivimos hoy en día, que pretende reciclarse y actualizarse para llegar a una verdadera escuela 3.0. Teniendo esto en cuenta se plantean necesidades comunicativas muy diferentes a las establecidas en el pasado. Las familias abogan por una implicación total en la vida escolar de sus hijos/as y determinan una necesidad comunicativa al respecto, en el que la inmediatez y efectividad sean el engranaje para poder colaborar y ayudar todo lo posible a la evolución académica, cognitiva y emocional de sus hijos/as. “Este escenario plantea la necesidad de un nuevo modelo donde se entienda y se practique la escuela como una institución que trabaje su dimensión TIC con las familias, promoviendo a la vez su acceso, su alfabetización y su participación en el centro” (Beneyto-Seoane y Collet-Sabé 2016: 7). Es en este punto, donde la presencia de las nuevas tecnologías y los paradigmas y valores que conllevan entran en acción. “En resumen, España registra una creciente penetración de las TIC en la población y sin embargo, queda camino por recorrer para que el uso sea más generalizado, igualitario, y provechoso” (Consejo Económico y Social España 2016:33).
Sin embargo, aunque el mundo que nos rodea nos arrastre a ello, implantar un proyecto de estas características tiene que ser valorado y consensuado por todo el claustro de profesores, ya que requiere una serie de esfuerzos extra. No solo para los docentes, para que el sistema funcione las familias también tienen que implicarse. Podemos advertir que llegar a ser una comunidad educativa con una comunicación virtual y convergente es un arduo trabajo que implica motivación, ganas de hacer algo diferente y estar abiertos a aprender.
No obstante, el analfabetismo digital es uno de problemas a los que debe de hacer frente a la hora de instaurar nuevas aplicaciones en los centros escolares, tanto por parte de los docentes como de las familias. En el estudio sobre “Brecha Digital en España” llevado a cabo por UGT (2015:45) se define que “el analfabetismo digital es la incapacidad de interactuar, comprender o usar de forma provechosa las nuevas tecnologías”. Según el citado estudio, un 47,24% de los españoles no está bien preparado para utilizar las nuevas tecnologías.
2. Hipótesis y objetivos
Las hipótesis que nos planteamos en esta investigación son:
H1: La comunicación virtual, gracias a su inmediatez y ubicuidad en el proceso de comunicación, favorece la efectividad del intercambio de información.
H2: La falta de tiempo y los problemas técnicos dificultan la comunicación diaria
H3: El analfabetismo digital por parte del profesorado y de las propias familias supondrá una mayor lentitud en la fase de iniciación.
H4: La aplicación Smart Schools puede realizar mejoras en sus funcionalidades para ofrecer un mejor servicio.
H5: Smart Schools es una aplicación viable para establecer una comunicación virtual escuela-familia sobre la vida escolar de los alumnos y alumnas y la gestión interna del centro.
Los objetivos planteados de la investigación en relación a las hipótesis:
Analizar y estudiar las ventajas/puntos fuertes de la aplicación Smart Schools en la fase de iniciación (H 1).
Determinar las necesidades encontradas en la fase de iniciación del proyecto por parte de los miembros implicados (H 2 y H3).
Investigar y determinar la viabilidad del proyecto y las líneas de desarrollo futuro (H4 y H5).
3. Métodos y materiales
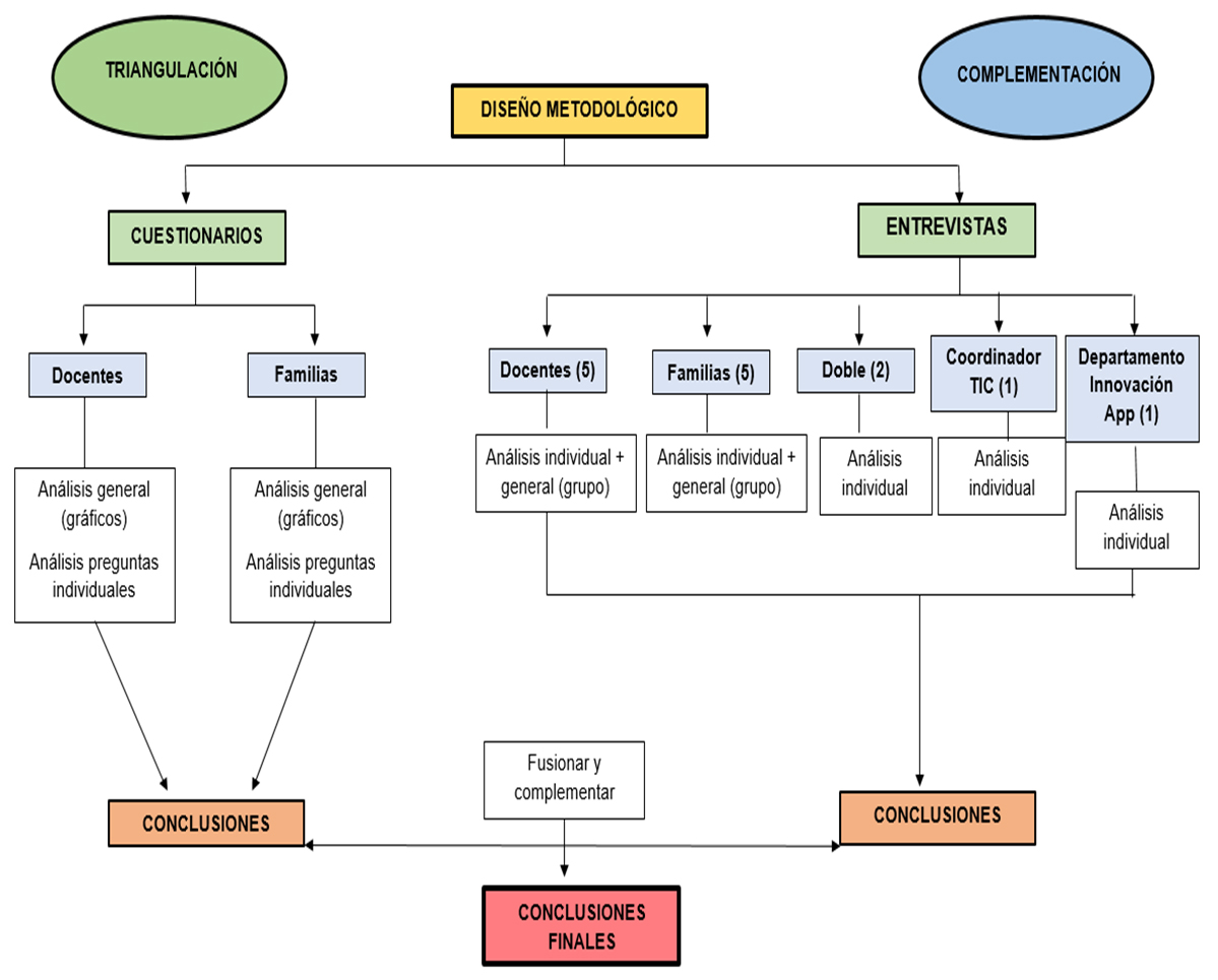
Para realizar esta investigación, se ha optado por la combinación de análisis de tipo cuantitativo (encuestas) y cualitativo (entrevistas semiestructuradas), con el propósito de realizar una triangulación y enriquecer los resultados. La perspectiva cuantitativa investiga hechos u opiniones fácticas, es decir, se trata de registrar la declaración de un individuo sobre un comportamiento (Callejo y Viedma 2006). Por otro lado, la investigación cualitativa es abierta e interactiva (Corbetta 2007), se basa en la comprensión del testimonio del sujeto, no en una estandarización de sus respuestas.
El estudio de la aplicación objeto de estudio se llevará a cabo a través del análisis de las impresiones de todos los agentes implicados en el proceso: profesores, coordinador TIC, familias y representante de la aplicación. La complementariedad de sus respuestas permitirá obtener una visión global y complementaria para dar respuesta a las hipótesis planteadas en la investigación. El diseño de la investigación contiene todos los agentes y fases del estudio (Véase Figura 1).

Los métodos, técnicas y materiales empleados se recogen en la Figura 2:

4. Análisis y resultados
El trabajo de campo realizado in situ para la recogida de datos de investigación (cuestionarios y entrevistas con participación voluntaria y anónima) se ha llevado a cabo del 12 al 25 de diciembre de 2016. A continuación, se detallan los datos de la muestra recogida:
Cuestionarios docentes: 20/37. Más de la mitad de los maestros/as contestaron al cuestionario (54%).
Cuestionarios familias: 128/515. Casi un cuarto de las familias con acceso a la aplicación participó en la investigación (24,8%).
Entrevistas en profundidad docentes: se realizaron 5 entrevistas a docentes con diferentes perfiles dependiendo de la etapa, curso y cargo (tutor o especialista).
Entrevistas en profundidad familias: se materializaron un total de 5 entrevistas, atendiendo a diferentes perfiles en función del número de hijos, etapa y curso.
Entrevistas estratégicas con perfil doble: se llevaron a cabo 2 entrevistas con perfil mixto, es decir, familias y maestros/as del centro a la vez. Un perfil muy interesante para poder investigar desde la doble visión.
Entrevista Coordinador TIC del centro: perfil que aporta una visión interna y global del proyecto, contribuyendo a establecer nodos de conexión entre las diferentes partes.
Entrevista Directora del Departamento de Innovación de la aplicación Smart Schools: aporta la filosofía de la aplicación, explicando sus orígenes y líneas futuras.
4.1 Análisis cuantitativo de resultados
4.1.1 Docentes
La participación de los docentes en el cuestionario fue del 54%, lo que se considera una muestra lo suficientemente significativa para esta investigación, ya que la diversidad de ese 54% hace que todos los docentes del centro estén representados (etapas de Infantil y Primaria).
Con respecto al bloque 1, en general, la tecnología es considerada de manera muy positiva en la escuela por parte de los docentes, señalan su efectividad en la comunicación con las familias y el gran impacto en las escuelas.
En el bloque 2, se hacía referencia específicamente a la aplicación Smart Schools. La aplicación es desconocida y nueva para la mayoría, convirtiéndose, en un gran reto para casi todo el profesorado. La app es valorada positivamente (3,5/5), indicando ciertas dificultades en la fase de iniciación: la mayoría considera que tiene formación para gestionarla, pero no la suficiente, lo que puede ser un indicador de la valoración establecida. Figura 3.

Otro indicador de dicha valoración es que la gran mayoría añadirían o modificarían funcionalidades a la aplicación. Consideran que es un sistema que necesita desarrollo para dar respuesta a las necesidades reales de la comunidad educativa, es más nadie define la aplicación como un sistema poco eficaz.
En cuanto al grado de mejora de los diferentes elementos del intercambio comunicativo, el que obtiene un mayor grado de mejora es la inmediatez, seguido de la ubicuidad, accesibilidad y efectividad. Figura 4.

Por último, más de la mitad de los docentes indican que no han tenido problemas técnicos con la aplicación. No obstante, los que sí han tenido dificultades en el manejo hacen referencia a la lentitud de la aplicación en algunas ocasiones, más concretamente, en la sección de calificaciones. Este dato nos hace reflexionar que algunos docentes aún no han utilizado todas las funcionalidades de la aplicación, solo las más básicas e intuitivas, hecho que se relaciona con la posible falta de formación y tiempo.
En el bloque 3, la investigación se centra en dar respuesta a la comunicación con las familias a través de la aplicación. Encontramos dos bloques de opiniones divididos en este respecto. Uno considera que ha mejorado la comunicación con las familias y que su implicación en el proceso ha sido positiva. Por otro lado, encontramos el bloque de encuestados que consideran que la comunicación no ha mejorado mucho y la implicación ha sido neutra. No obstante, ambos grupos coinciden mayoritariamente en que la implicación por parte de las familias podría mejorar. Figura 5.

En el bloque 4, nos centramos en la gestión interna del centro a través de la aplicación. En general, los docentes consideran acertada la utilización de la aplicación como un sistema globalizador de la comunicación coincidiendo con la valoración de utilizar las tecnologías como medios de comunicación entre la comunidad educativa. No obstante, no consideran que la comunicación interna del colegio haya mejorado muy significativamente, esto puede deberse al uso en paralelo de otros canales de comunicación.
Por último, en el bloque 5, la investigación tiene como objetivo averiguar los aspectos o funcionalidades que los docentes añadirían, modificarían o eliminarían. Cabe destacar que más de la mitad de los encuestados añadirían o modificarían alguna funcionalidad. En general, las propuestas de mejora se pueden resumir en:
Unificación de la versión web y la aplicación.
Bidireccionalidad.
Etapa de Infantil: mayor adaptación de la aplicación a esta etapa.
Notificaciones de novedades a través de pop-up.
Comunicados: crear listas de distribución (tutoría, nivel, ciclo, centro) y poder buscar a las familias por el nombre del alumno.
Tutorías: elección de la disponibilidad en función de los huecos y que sean más abiertas.
Especialistas con acceso a la información de los alumnos a los que dan clase y también acceso al formato web.
4.1.2 Familias
Por otro lado, la participación por parte de las familias ha sido de un 24,8%, es decir, casi un tercio de las 515 familias a las que se ha enviado el cuestionario. La muestra obtenida es considerada óptima, ya que de esas 128 familias encontramos gran variedad y todos los cursos quedan representados.
Con respecto al bloque 1, en general, consideran las tecnologías como buenos medios para fortalecer y mejorar la comunicación entre escuela-familia, en un alto porcentaje. Sin embargo, hay diversidad de opiniones con respecto al impacto que estas tienen en la escuela; aunque el balance indica que opinan que el impacto es elevado, muchos de ellos consideran el impacto en un grado normal, es decir, que aún no están implementadas a un nivel elevado en la escuela, deducimos, pues, que el impacto dependerá del uso que den los profesores que impartan clases a sus hijos/as.
En referencia al bloque 2, Smart Schools, encontramos que el 96,1% de las familias desconocían la aplicación. Esto puede conllevar un desconocimiento del uso de esta, pero, sin embargo, casi la mitad de las familias consideran que tienen suficiente formación para gestionarla. En esta fase de iniciación, las familias mayoritariamente, han recibido información, por lo que, si la mitad de ellas consideran que tienen suficiente formación no es un dato llamativo, puesto que a nivel técnico solo han tenido opciones de consulta; por otro lado, la otra mitad manifiestan que podría mejorar su formación y un casi 5% indica que es nula. Para dar respuesta a esta posible falta de formación, se plantea una pregunta con respecto a cursos de formación, a los cuales el 40,6% determina que no asistiría, frente a un 32,8% que responde afirmativamente y casi 1/3 que no sabe/no contesta.
La aplicación ha sido valorada con un 3,75 sobre 5. No obstante, encontramos opiniones (8/128) que señalan la aplicación como un sistema poco eficiente. Puede que esta casuística haya coincidido con docentes que aún no hayan utilizado la aplicación y, por lo tanto, estas familias no hayan establecido contacto alguno con los docentes a través de ella.
La mitad de los encuestados definen la aplicación como un sistema innovador y ubicuo que puede favorecer y enriquecer el intercambio comunicativo. La gran mayoría afirma que no ha tenido problemas técnicos con la aplicación. Por otro lado, los encuestados que sí han tenido, los relacionan con la edición del perfil, dificultades en el acceso y lentitud.
Con respecto al bloque 3, la mitad de las familias valoran positivamente el grado de mejora en la comunicación debido al uso de la aplicación. Figura 6. No obstante, un 20,5% considera que el grado de comunicación ha mejorado poco o nada, hecho que se corresponde con un 22,6% que manifiesta que la implicación por parte de los docentes frente al proyecto puede mejorar, es decir, docentes que en la fase de iniciación no han utilizado la aplicación. No obstante, todos los elementos comunicativos son valorados con más de 3 puntos sobre 5, en orden de mejora: Inmediatez, accesibilidad, efectividad y ubicuidad.


Y, por último, en el bloque 4, encontramos los datos referidos a las propuestas de mejora. Figura 7.
Bidireccionalidad: poder comunicarse con los docentes, breves campos de texto.
Mayor carga informativa: no meramente académica
Mejorar el sistema de notificaciones y etiquetado de las mismas.
Tutorías: poder solicitar un día en concreto en función de la disponibilidad y poder indicar el motivo de la solicitud de tutoría.
4.2 Análisis cualitativo
4.2.1 Docentes
Todos los docentes entrevistados consideran las tecnologías como herramientas fundamentales en la vida en general y, por lo tanto, también en la escuela. No obstante, todos coinciden en que, en general, las escuelas no están preparadas para el cambio tecnológico, ni a nivel de medios ni de formación docente. Manifiestan que esta formación depende de cada individuo, lo que puede dar lugar a que esa formación no se lleve a cabo.
En relación a la aplicación, la valoración es positiva para todos ellos. Son conscientes que se encuentra en una fase inicial de desarrollo y tienen que lidiar con aspectos con ciertas limitaciones que, en un futuro, serán mejorados. Afirman que es un cambio beneficioso para el colegio a nivel interno y de comunicación con las familias.
La gestión de la aplicación con su propio teléfono móvil y datos de navegación no ha supuesto un problema para ellos, pero exponen que sí que lo ha supuesto para otros compañeros/as o para ellos mismos en ocasiones puntuales. Con respecto a la gestión de la aplicación, todos coinciden en que llevarla a cabo en horario laboral es complicado y tienen que dedicar horas fuera del horario de trabajo.
En relación a la implicación de las familias hay variedad de opiniones. Uno de los argumentos que cabe destacar es el referido a que la implicación de las familias dependerá del uso que los profesores hagan de la aplicación. En general, consideran que las familias están contentas con el uso de este sistema, aunque para los maestros, conlleve trabajar con varias vías de comunicación al mismo tiempo. Manifiestan que la comunicación ha mejorado y el intercambio se produce con mayor rapidez e inmediatez.
A nivel interno, todos ellos exponen que es un buen sistema en el cual globalizar toda la comunicación del centro. Debido al uso de la aplicación, afirman que los problemas de comunicación serán solventados y el funcionamiento interno mejoraría.
Por último, las propuestas de mejora son diversas en función de cómo haya utilizado el maestro la aplicación y el cargo que tenga (especialista o tutor). No obstante, cabe destacar la propuesta referida a la bidireccionalidad de la comunicación. Es un tema al que se hace referencia en la mayoría de las entrevistas y las opiniones son diversas. Algunos docentes afirman que sería una opción muy beneficiosa, de esta manera, las familias podrían hacer llegar vía aplicación diferentes informaciones que ahora mandan vía agenda. Sin embargo, otra perspectiva de dicha casuística prevé que probablemente en ocasiones las familias no lleven a cabo un uso correcto de esa funcionalidad, pudiendo causar problemas o riesgos en la comunicación. Como consecuencia, la mayor apertura de la aplicación para otros usos en un futuro entra en un debate cuanto menos complejo.
4.2.2 Familias
En general, las familias consideran que las tecnologías son importantes en la vida diaria, ya que nos ofrecen inmediatez, agilidad en los procesos y apertura en la comunicación de opiniones, entre otras cosas. En consecuencia, al ver que las tecnologías tienen una función muy importante en la sociedad, también deben estar presentes y usarse en las escuelas. En este punto, en algunas ocasiones, se deja entrever que las escuelas no están preparadas para tal cambio. En casa, manifiestan que suelen utilizar las tecnologías tanto en el ámbito lúdico como académico.
Con respecto a la aplicación, los entrevistados coinciden en que es una herramienta muy positiva. Ofrece una comunicación más directa y la opción de tener más información sobre la vida escolar de sus hijos/as. No obstante, en algunos casos, esta opinión es establecida con una mirada al futuro, es decir, que los profesores de sus hijos/as aún no la han utilizado y, en consecuencia, ellos tampoco. Esto hace que comprobemos que la mayor o menor implicación de las familias puede depender de la implicación por parte de los maestros/as que dan clase a sus hijos/as y de cómo estos estén utilizando dicha aplicación.
Otro aspecto que hay que considerar es la figura del estudiante en este proceso. En este sentido, algunas familias plantean que es importante que los alumnos/as no pierdan responsabilidad debido a su uso, es decir, determinan que cierta información tiene que seguir pasando por ellos para fomentar su autonomía y responsabilidad.
La bidireccionalidad es una función que es requerida por las familias. Poder comunicarse con el centro es considerado una gran oportunidad de apertura a la vida escolar de hijos/as. Sin embargo, manifiestan que esta apertura puede suponer muchos riesgos en la comunicación, imposibilitando que los maestros/as puedan abarcar a contestar a todos. Esta afirmación la realizan al dar por hecho que posiblemente se llevaría a cabo un mal uso en algunos casos, porque estiman que algunas familias no utilizarían correctamente la aplicación, no realizarían un filtro en diferenciar qué es importante y qué no lo es.
Además, no se olvidan de las familias que no saben cómo utilizar la aplicación o las que no tienen medios para poder tenerla. Consideran que de alguna manera se tiene que dar respuesta a esta casuística.
En relación a las propuestas de mejora, todas las familias se centran en la apertura comunicativa mencionada anteriormente. Todos los que la plantean saben que es un proceso complejo, pero definen que sería un cambio beneficioso para el centro. Las otras propuestas de mejora tienen que ver con las notificaciones, con poder filtrar y ordenar las notificaciones y el registro de solicitud de tutorías.
4.2.3 Coordinador TIC
La figura del coordinador TIC ha sido muy importante en todo este proceso. En la entrevista, define su cargo como globalizador y dinámico. Él mismo considera que la formación de los docentes, en algunos casos, no es suficiente y que la variable de querer formarse o no por parte de estos entra en juego.
Con respecto a la aplicación Smart Schools afirma que su descubrimiento ha sido un acierto. A grandes rasgos, él se puso en contacto con la empresa y le explicaron el proyecto y filosofía de la aplicación. A continuación, con el apoyo del claustro de profesores, el centro decidió embarcarse en esta aventura como centro colaborador. El hecho de ser centro colaborador quiere decir que el colegio tiene cierta atención preferente frente a otros que no lo son.
El coordinador TIC afirma que, en el centro, la respuesta ha sido positiva y que una gran mayoría de los docentes están embarcados en el proyecto. Resalta que, en la fase de iniciación, el uso de la aplicación por parte del profesorado es voluntario. Asimismo, añade que, en la fase de iniciación, cada docente ha elegido cómo utilizarla y hasta qué punto, es decir, se ha dejado vía libre a la experimentación e iniciativa personal.
Considera que es un cambio beneficioso para el centro y que así se lo han transmitido las propias familias. A nivel de centro también manifiesta una valoración positiva, mejorando la comunicación y el intercambio de información.
4.2.4 Directora del Departamento de Innovación Educativa de Smart Schools
La Directora del Departamento de Innovación Educativa de la aplicación describe su labor como mediadora de comunicación entre los colegios e institutos y la empresa, es decir, se define como los “oídos de la app” para transmitir las necesidades reales que se detectan en los centros. Manifiesta que se quieren expandir y evolucionar con el feedback real de quienes utilizan la aplicación día a día.
Smart Schools surge de los socios fundadores, quienes decidieron dar respuesta a los colegios públicos que no utilizaban aplicaciones móviles de gestión educativa debido al coste económico. De esta forma, surgió una aplicación gratuita de gestión educativa, Smart Schools. La gratuidad es una de sus principales características y seguirá siendo así en un futuro.
Actualmente, tienen ya unos 800 centros registrados, 300 a nivel nacional. La aplicación ha decidido contar con los llamados centros colaboradores. Estos centros tienen una atención preferente frente al resto, es decir, tienen un soporte directo con la aplicación. Y la aplicación, a cambio, obtiene un feedback continuo que le permite mejorar y dar respuesta al resto de centros que no son colaboradores.
La Directora de Innovación Educativa manifiesta que la apertura comunicativa de la aplicación es considerada como peligrosa por la mayoría de los centros y, por este motivo, han sido reticentes a llevarla a cabo. Por otro lado, expone que el uso del dispositivo móvil es la filosofía de la aplicación porque es la tendencia hoy en día. No obstante, no cierran puertas a realizar modificaciones para dar respuesta a las necesidades que les plantean los centros educativos.
5. Conclusiones
La sociedad actual evoluciona tecnológicamente y la escuela tiene que dar el gran salto tecnológico para poder dar respuesta a las necesidades comunicativas reales. En teoría parece muy fácil, pero cuando un proyecto de esta envergadura se pone en práctica requiere mucho tiempo y trabajo.
La comunidad educativa del centro en la implementación de la app objeto de estudio se ha activado de forma rápida, dando un paso al frente encarando el nuevo reto.
Como resultados más destacables, nos encontramos con que los docentes entrevistados consideran las tecnologías como herramientas fundamentales en la escuela. Las familias reclaman bidireccionalidad para poder comunicarse con el centro, lo que es considerado una gran oportunidad de apertura a la vida escolar de sus hijos/as. Por su parte, el coordinador TIC manifiesta que la introducción de la aplicación Smart Schools en el centro ha tenido una respuesta positiva para los docentes y que es un cambio muy beneficioso también para las familias. Por lo que respecta a la Directora del Departamento de Innovación Educativa de la app, apunta que se quieren expandir con el feedback real de los usuarios de la aplicación.
En cuanto a resultados concretos de cada perfil, la mayoría del equipo de maestros/as quiere innovar, para ello incluso han utilizado su propio teléfono, datos de navegación, tiempo e iniciativa personal para que el proyecto saliera adelante. Hay factores que han ralentizado el proceso de iniciación como, por ejemplo, la falta de formación, de tiempo y el uso de un dispositivo móvil propio. Los mismos docentes consideran que su formación para gestionar la aplicación puede mejorar, por lo que es necesaria una inversión en formación. La valoración de la aplicación por parte del equipo docente ha sido positiva, afirmando que la comunicación con las familias ha mejorado debido al uso de la aplicación, dando rapidez e inmediatez al intercambio comunicativo. Por otro lado, la figura del coordinador TIC del centro ha sido una referencia muy importante para el proyecto como impulsador y mediador entre docentes y familias.
Las familias del centro, dando respuesta al uso por parte de los docentes, han aportado la paciencia y comprensión en esta primera etapa. En general, consideran la aplicación como un buen sistema de comunicación que genera rapidez en el intercambio de información. No obstante, solicitan que la comunicación sea bidireccional, aunque transmiten preocupación por un posible mal uso de esta opción. Las familias consideran que tienen una formación suficiente para gestionar la app desde el rol de consulta, ya que es una aplicación muy sencilla e intuitiva. No obstante, cuando se hace referencia a una apertura comunicativa la posible falta de educación mediática se presenta como una dificultad.
La aplicación tiene aspectos mejorables. Una vez analizados los datos, se plantean diversas líneas futuras a tener en cuenta sobre el proyecto: la necesidad de una apertura comunicativa para las familias, reflexionar sobre la figura del alumno/a en el proceso, solventar las propuestas de mejora, cursos de formación y creación de una comisión formadora, creación de la figura de centro formador (un año de experiencia) y centro en prácticas (colegio que se inicia), entre otras. No obstante, el lanzamiento al mercado de una herramienta gratuita de estas características puede ser el punto de inflexión en la comunicación de muchos colegios. La propia aplicación se muestra receptiva ante las propuestas de mejora planteadas, aunque vayan en contra de su filosofía inicial. Uno de sus objetivos es ser útil y funcional y gracias a la presencia de los centros colaboradores y el feedback recibido, pueden tomar nota de las necesidades comunicativas reales de los colegios.
El caso analizado ha demostrado que es necesario seguir trabajando para su completa y correcta implementación, pero el proyecto es viable. El centro ha buscado soluciones, ha escuchado a todos los miembros de la comunidad educativa y se ha convertido en un colegio de referencia en gestionar la comunicación entre todos de manera virtual.
Referencias
Aibar, E. (2008). “Las culturas de Internet: la configuración sociotécnica de la red de redes”. Revista Iberoamericana de Ciencia, Tecnología y Sociedad (11), 9-21.
Beneyto-Seoane, M. y Collet-Sabé, J. (2016). “Las relaciones digitales entre familias y escuela: análisis y propuestas” @tic. Revista d’innovació educativa (16) Primavera (Enero-Junio 2016), 1-9. http://bit.ly/2pBc27p
Bolívar, A. (2006). “Familia y escuela: dos mundos llamados a trabajar en común”. Revista de educación, 339, 119-146.
Cantillo, C., Roura, M. y Sánchez, A. (2012) “Tendencias actuales en el uso de dispositivos móviles en educación”. La Educ@ación Digital Maganize (147), from http://bit.ly/1UE50ZT
Castells, M. (2001). Internet y la Sociedad Red. Recuperado en: https://www.uoc.edu/web/cat/articles/castells/castellsmain2.html
Comisión Ejecutiva Federal UGT. (2015)., La Brecha Digital en España. Estudio sobre la desigualdad postergada, from http://bit.ly/2pBvdxR
Callejo, J., y Viedma, A. (2006). Proyectos y estrategias de Investigación Social: la perspectiva de la intervención, McGraw-Hill, Madrid.
Consejo Económico y Social España (2016). Informe Nuevos Hábitos de Consumo, Cambios Sociales y Tecnológicos, from http://bit.ly/2pBbSNp
Corbetta, P. (2007), Metodología y técnicas de investigación social, McGraw-Hill, Madrid.
Cruces, F. (2012) Jóvenes y corrientes culturales emergentes. En García Canclini, N; Cruces, F. y Urteaga Castro, M. (coords.). Jóvenes, culturas urbanas y redes digitales, Ariel, Barcelona.
Ericsson ConsumerLab (2015). Communication in the world of apps. Understanding how app usage is transforming the way we interact, from http://bit.ly/2jivQWi
Eurostat (2016). “Internet use by individuals”, Newsrelease, from http://bit.ly/2hD5Qb5
Ferrés i Prats, J. (2013). “Competencia mediática. Investigación sobre el grado de competencia de la ciudadanía en España. Evaluación de la competencia mediática: los cuestionarios”. Creando redes, estableciendo sinergias: la contribución de la investigación a la educación. I Seminario internacional REUNI + D, Barcelona, from http://bit.ly/2p1UcYf
Fernández Enguita, M., y Vázquez, S. (2016)., La larga y compleja marcha del clip al clic. escuela y profesorado ante el nuevo entorno digital, Ariel, Barcelona.
Gabelas, J.A., Marta-Lazo, C., y Hergueta Covacho, E. (2012). “Comunicación, Ubicuidad y Aprendizaje”. Actas- IV Congreso Internacional Latina de Comunicación Social- IV- CILCS- Universidad de La Laguna, from http://bit.ly/PvtrZF
Grey Grou, (2017). Tendencias digitales 2016-17, Informe Anual, from http://bit.ly/2oQNpo3
IAB Spain (2016). Estudio Anual de Redes Sociales, from http://bit.ly/1qDIgvy
Instituto Nacional de Estadística (2016). Encuesta sobre Equipamiento y Uso de Tecnologías de Información y Comunicación en los Hogares, from http://bit.ly/2dwZCaD
Jenkins, H. (2008). Convergence Culture. La cultura de la convergencia de los medios de comunicación, Paidós, Barcelona.
Marta-Lazo, C. y Gabelas, J. (2016). Comunicación Digital. Un modelo basado en el Factor R-elacional. UOC, Barcelona.
Miniwatts Marketing Group (2016). Estadísticas Mundiales del Internet 2016., from http://bit.ly/2gRpdt0
Pisani, F. y Piotet, D. (2009). La alquimia de las multitudes: cómo la web está cambiando al mundo, Paidós Ibérica, Barcelona.
Ramos, R. (2016). La segunda piel. Tecnología, hábitos culturales y jóvenes aragoneses en la era digital. Tesis doctoral inédita. Facultad de Filosofía y Letras, Universidad de Zaragoza, Zaragoza.
Siemens, G. (2006). “Conociendo el conocimiento”. Ediciones Nodos ELE. Traducción de Quintana, E., Vidal, D., Torres, L. y Castrillejo, V, from http://bit.ly/2qqB7zT
Torres, F. (2017). “Los nativos digitales no existen”. Siglo XXI La nueva España, from http://bit.ly/2n74N5H