Artigos
Trabalho decente e sustentabilidade: Um modelo para as organizações de segurança pública
Decent Work and sustainability: A model for public security organizations
Trabajo digno y sostenibilidad: un modelo para las organizaciones de seguridad pública
Trabalho decente e sustentabilidade: Um modelo para as organizações de segurança pública
Administração Pública e Gestão Social, vol. 17, núm. 3, 1070, 2025
Universidade Federal de Viçosa

Recepción: 31 Enero 2024
Aprobación: 16 Mayo 2025
Publicación: 30 Septiembre 2025
Resumo:
Objetivo da pesquisa: investigar se a percepção dos policiais civis do Rio Grande do Sul sobre seu ambiente de trabalho está alinhada com os indicadores de trabalho decente propostos pela Organização Internacional do Trabalho (OIT).
Enquadramento teórico: a pesquisa se fundamenta no conceito de Trabalho Decente da OIT, que inclui elementos como diálogo social, oportunidades de emprego, jornada de trabalho, conciliação entre trabalho e vida pessoal/familiar, e rendimentos adequados.
Metodologia: trata-se de uma pesquisa quantitativa aplicada com a participação de 706 policiais civis do RS. Foram realizadas análises estatísticas e técnicas multivariadas para a interpretação dos dados coletados.
Resultados: os principais resultados destacam-se nos seguintes aspectos: diálogo social e representação; oportunidades de emprego; jornada de trabalho decente; conciliação entre trabalho, vida pessoal e familiar; rendimentos adequados e trabalho produtivo.
Originalidade: ao aplicar o conceito de Trabalho Decente da OIT ao contexto específico dos policiais civis do Rio Grande do Sul, buscou-se proporcionar uma visão detalhada sobre as condições de trabalho desta categoria.
Contribuições teóricas e práticas: teoricamente o estudo amplia a compreensão do conceito de Trabalho Decente. No contexto prático, os resultados podem subsidiar políticas públicas e ações institucionais visando a melhoria das condições de trabalho dos policiais civis.
Palavras-chave: Trabalho Decente, Policiais Civis, Rio Grande do Sul, Organização Internacional do Trabalho, Condições de Trabalho.
Abstract:
Research objective: to investigate whether the perceptions of civil police officers in Rio Grande do Sul regarding their work environment align with the decent work indicators proposed by the International Labour Organization (ILO).
Theoretical framework: the research is grounded in the ILO concept of Decent Work, which includes elements such as social dialogue, employment opportunities, working hours, work-life balance, and adequate earnings.
Methodology: this is a quantitative study conducted with the participation of 706 civil police officers from Rio Grande do Sul. Statistical and multivariate analysis techniques were employed to interpret the collected data.
Results: the main findings highlight the following aspects: social dialogue and representation; employment opportunities; decent working hours; work-life balance; adequate earnings; and productive work.
Originality: by applying the ILO concept of Decent Work to the specific context of civil police officers in Rio Grande do Sul, this research aims to provide a detailed view of the working conditions in this category.
Theoretical and practical contributions: theoretically, the study enhances the understanding of the concept of Decent Work. Practically, the results can inform public policies and institutional actions aimed at improving the working conditions of civil police officers.
Resumen:
Objetivo de la investigación: investigar si la percepción de los policías civiles de Rio Grande do Sul sobre su ambiente de trabajo está de acuerdo con los indicadores de trabajo decente propuestos por la Organización Internacional del Trabajo (OIT).
Marco teórico: la investigación se basa en el concepto de Trabajo Decente de la OIT, que incluye elementos como diálogo social, oportunidades de empleo, horario de trabajo, conciliación de la vida laboral y personal/familiar e ingresos adecuados. Metodología: se trata de una encuesta cuantitativa realizada con la participación de 706 policías civiles de la RS. Se utilizaron análisis estadísticos informatizados y técnicas multivariantes para interpretar los datos recogidos.
Resultados: los principales resultados destacan en los siguientes aspectos: diálogo social y representación; oportunidades de empleo; horarios de trabajo decentes; conciliación de la vida laboral, personal y familiar; ingresos adecuados y trabajo productivo.
Originalidad: al aplicar el concepto de Trabajo Decente de la OIT al contexto específico de los policías civiles de Rio Grande do Sul, buscamos ofrecer una visión detallada de las condiciones de trabajo de esta categoría.
Contribuciones teóricas y prácticas: teóricamente, el estudio amplía nuestra comprensión del concepto de Trabajo Decente. Prácticamente, los resultados pueden apoyar políticas públicas y acciones institucionales dirigidas a mejorar las condiciones de trabajo de los policías civiles.
Palabras clave: Trabajo Decente, Policía Civil, Estado de Rio Grande do Sul, Indicadores.
Introdução
Esta pesquisa aborda o trabalho dos policiais civis do Estado do Rio Grande do Sul, avaliados pela perspectiva do conceito de trabalho que a Organização Internacional do Trabalho (OIT) denominou Decent Work, que significa um trabalho decente. O conceito de trabalho pretendido pela OIT considera o panorama laborativo, suas conexões e reflexos no sistema biopsicossocial dos trabalhadores e de suas famílias.
O trabalho humano foi impactado em todas as fases do desenvolvimento, podendo ser traçado um panorama histórico que abrange a Antiguidade, a Idade Média com as sociedades escravocratas e feudais, a Revolução Industrial e, por fim, a grande revolução vivida atualmente na era digital. No Brasil, a dignidade do trabalhador ganhou maior relevo após a Constituição Federal (CF) de 1988, que colocou o indivíduo como centro, razão e fim, a partir de princípios constitucionais (BRASIL, 1988). O amadurecido conceito de sustentabilidade exalta a vida e o meio ambiente, considerando todas as suas relações – políticas, econômicas, jurídicas, sociais, entre outras dimensões. Nesse contexto, o trabalho e o trabalhador encontram-se abrangidos por esse moderno conceito de sustentabilidade.
A OIT vem há muito tempo abordando a temática desta pesquisa, e passou a uma postura mais ativa nos anos de 1998 e 1999, quando estabeleceu o conceito decent work. Definindo critérios que explicam um paradigma de trabalho que deve ser observado e promovido pelos países-membros da Organização, como forma de garantia de um piso de direitos fundamentais como: igualdade de oportunidades, erradicação do trabalho escravo e do trabalho infantil, fortalecimento dos atores tripartites e do diálogo social como instrumento de governabilidade democrática e geração de mais e melhores empregos (OIT, 2015).
O trabalho decente da OIT foi incluído entre os oito Objetivos de Desenvolvimento do Milênio (ODM), e entre os dezessete Objetivos de Desenvolvimento Sustentável (ODS), os quais traduzem a tônica da prioridade nas políticas públicas internacionais pretendidas até o ano de 2030 (ONU, 2015, pág. 7). Os ODS consagram um espectro ampliado da pretensão dos ODM, englobando outras necessidades básicas e complementares. Em meio a essas ambições mundiais está inserido o trabalho decente – elencado como ODS número 8 – que pretende "promover o crescimento econômico sustentado, inclusivo e sustentável, o emprego pleno e produtivo e o trabalho decente para todos" (ONU, 2015, pág. 28).
No contexto das forças de segurança pública, o trabalho dos servidores e das organizações policiais insere-se em um sistema mais amplo, delineado a partir da Ordem Constitucional e normatizado por leis ordinárias, decretos e regulamentos. Além disso, há instituições relacionadas à saúde, educação, habitação e lazer que influenciam indiretamente na segurança e no bem-estar social. No entanto, as particularidades da atividade policial – como os riscos elevados, as jornadas intensas e o impacto psicossocial significativo – ainda são pouco exploradas sob a perspectiva do trabalho decente.
Apesar da crescente atenção ao conceito de trabalho decente da OIT, há uma escassez de estudos aplicados às forças de segurança pública, especialmente no Brasil. A maior parte das pesquisas concentra-se em setores como indústria, comércio e serviços, enquanto as condições laborais dos policiais civis permanecem pouco investigadas sob esse viés. No Rio Grande do Sul, em particular, não há registros de estudos que avaliem a percepção desses profissionais em relação aos indicadores de trabalho decente estabelecidos pela OIT. Essa lacuna evidencia a necessidade de investigações que analisem como esses profissionais percebem seu trabalho e em que medida suas condições laborais atendem aos critérios internacionais, contribuindo para um debate mais fundamentado sobre melhorias no ambiente de trabalho e na formulação de políticas públicas para a segurança pública.
Diante desse contexto, esta pesquisa tem como objetivo analisar a percepção dos policiais civis do Estado do Rio Grande do Sul (RS) quanto aos indicadores de trabalho decente da OIT. Para isso, busca-se compreender o perfil dos policiais civis do RS, sua percepção sobre suas atribuições e a convergência entre sua realidade laboral e os critérios estabelecidos pela OIT, permitindo mensurar os principais fatores que influenciam o trabalho desses profissionais.
A próxima seção apresenta um panorama da OIT e seu papel na formulação do conceito de trabalho decente, seguido por uma abordagem específica sobre a atuação da OIT no Brasil. Em seguida, discute-se a segurança pública e a atividade policial, contextualizando o ambiente de trabalho dos policiais civis. A seção subsequente apresenta a construção teórica das hipóteses do estudo. Na sequência, são detalhados os procedimentos metodológicos adotados na pesquisa. Por fim, as considerações finais sintetizam as contribuições do estudo e suas implicações para a gestão do trabalho policial e as políticas públicas voltadas ao trabalho decente.
Organização Internacional do Trabalho
A Organização Internacional do Trabalho (OIT) é uma agência com estrutura tripartite formada por representação de trabalhadores, empregadores e Governos, que reúne 187 Estados-Membros. Possui como objetivo oferecer possibilidades de acesso ao trabalho decente e produtivo para homens e mulheres sob condições de liberdade, equidade, segurança e dignidade (OIT, 2021).
A origem da OIT é contemporânea ao fim da Segunda Grande Guerra, tendo sua Constituição elaborada por uma Comissão Trabalhista – composta por nove Estados: Estados Unidos, Bélgica, Cuba, Checoslováquia, França, Itália, Japão, Polônia e Reino Unido no ano de 1919. A Agência nasceu efetivamente no conjunto normativo do Tratado de Versalhes, como instrumento para Justiça social e paz universal, com vista no desenvolvimento sustentável para todos. Destaca-se que o cenário que antecedeu a criação de tal Organização era de grande exploração de trabalhadores assalariados e de alienação da mão de obra com relação aos seus meios de produção, tudo em virtude da Revolução Industrial
A OIT firmou-se como agência multilateral filiada à ONU, especializada em questões sobre trabalho, com a missão de promover oportunidades com vista ao trabalho digno e produtivo, hoje perfeitamente alinhado com os Objetivos de Desenvolvimento Sustentável (ODS) da Agenda 2030. É necessário destacar a forte vertente social que caracterizou a constituição da OIT, eis que o indivíduo trabalhador passou a ser parte central de proteção dessa Organização. Nesse contexto, pode-se perceber vinculação com o que hoje se denomina Sustentabilidade
Esse viés de sustentabilidade está relacionado à constituição da OIT que também coloca o indivíduo no centro de proteção, pois é ele quem irá promover desenvolvimento e executar medidas para obtenção da Sustentabilidade em sentido amplo, cultural, econômico, social e ambiental. Em sequência, para além do aspecto puramente econômico, observa-se o movimento da comunidade internacional, para outras dimensões ligadas ao desenvolvimento, no caminho do progresso sustentável, considerado o meio ambiente em todos os seus aspectos.
A partir da Constituição da OIT, verificam-se significativas influências no mundo do trabalho, decorrentes de seus programas e ações, que a consagraram como uma grande agente de transformação para o estabelecimento de um paradigma mundial de trabalho digno. Em âmbito brasileiro, a Organização Internacional do Trabalho assume seus contornos a partir de 1950. Com essa integração, todas as convenções internacionais e tratados ratificados pelo Brasil integraram a legislação interna, com status de lei federal.
Decent Work
Oliveira (1995) destaca que o trabalho na pré-história era realizado de forma comunitária, restrito a recolher os produtos de consumo que a natureza oferecia. Na sequência histórica, a maioria das sociedades era escravagista, e o trabalho era realizado por escravos e povos vencidos em guerras.
Apesar dos diversos esforços dos trabalhadores e sindicatos, que buscavam os seus direitos, ainda não se tinha noção de trabalho digno e que representasse orgulho. Apenas na modernidade o trabalho ganhou conotação positiva ainda que, por vezes, relacionado a esforço, mas agora como empenho, esmero, em marcha para o alcance de algum objetivo. Avançando quanto à significação e sentido do trabalho, Antônio Álvares da Silva, prefaciando a obra de Azevedo Neto (2015), destaca a completude do trabalho, visto modernamente como fator de progresso, realização e pertencimento a uma comunidade.
Nesse passo, voltando à OIT, o conceito de trabalho pretendido foi formalizado em 1999, na 87ª Reunião da Conferência Internacional do Trabalho (OIT, 2021c). Juan Somavia, Diretor-Geral da OIT, em suas memórias que deram origem à DPDFT de 1999, já destacava a necessidade de um olhar para a responsabilidade social, articulando necessidades econômicas com as necessidades das vidas dos seres humanos como fator de proteção, em um mundo globalizado que tem causado grandes desigualdades. Esse padrão encontra-se hoje perfeitamente alinhado com o que se pretende de sustentabilidade.
Avançando ao conceito de trabalho decente, reitere-se, que a OIT reúne sob esse conceito critérios do direito fundamental no trabalho, buscando sintetizar a missão histórica da Organização, no sentido de proporcionar o trabalho digno, com oportunidade para o desempenho de labor produtivo e de qualidade. Deste modo, o conceito decent work apresenta os quatros objetivos estratégicos da OIT: respeito aos direitos no trabalho; promoção do emprego produtivo e de qualidade; ampliação da proteção social e o fortalecimento do diálogo social (OIT, 2021c).
A OIT define o trabalho decente como "aquele desenvolvido em ocupação produtiva, justamente remunerada, e que se exerce em condições de liberdade, equidade, seguridade e respeito à dignidade da pessoa humana” (OIT, 2021).
Verifica-se que o conceito de trabalho da OIT encontra-se alinhado com a visão ampla de sustentabilidade, quando preconiza que o atendimento aos critérios do trabalho decente são condição fundamental para a redução das desigualdades sociais, a superação da pobreza, a garantia da governabilidade democrática e o desenvolvimento sustentável (OIT, 2020).
A OIT Brasil
No Brasil a representação da OIT está estabelecida desde a década de 1950, buscando estabelecer ações e programas vinculados aos objetivos da Organização, que modernamente vieram a compor o conceito do trabalho decente. A Agenda do Trabalho Decente da OIT busca conquistar melhores configurações econômicas e de trabalho a todos os trabalhadores, sob uma perspectiva de paz, prosperidade e progresso.
Essa agenda deriva de um compromisso assumido pelo Brasil em diversas Reuniões e Conferências internacionais, possuindo quatro objetivos: definir e promover normas e princípios e direitos fundamentais no trabalho; criar maiores oportunidades de emprego e renda decentes para mulheres e homens; melhorar a cobertura e a eficácia da proteção social para todos; e fortalecer o tripartismo e o diálogo social (OIT, 2021a).
O Brasil deu início ao processo de elaboração da Agenda Nacional, em junho de 2003, prevendo um programa de cooperação para o desenvolvimento da Agenda do Trabalho Decente no Brasil, com base nos princípios que regem a OIT: geração de empregos; viabilização do sistema de seguridade social; fortalecimento da coparticipação e do diálogo social; e combate ao trabalho infantil e à exploração sexual e comercial de crianças e adolescentes, ao trabalho forçado e à discriminação no emprego e na ocupação (Agenda Nacional de Trabalho Decente, 2006).
Verifica-se o reconhecimento da necessidade de um patamar mínimo de dignidade laboral levou o trabalho decente a figurar como Objetivo de Desenvolvimento do Milênio, firmado no documento final da Conferência das Nações Unidas sobre Desenvolvimento Sustentável – Rio+20. (BRASIL, 2012). A Rio 92, Conferência das Nações Unidas sobre o Meio Ambiente e o Desenvolvimento, reuniu chefes de Estado, para discutir o desenvolvimento por uma perspectiva baseada no Relatório Brundtland. Da conferência, surgiu a Declaração do Rio sobre Meio Ambiente e a adoção da Agenda 21 (Movimento ODS, 2020).
Os 191 Estados integrantes da ONU e cerca de 22 organizações internacionais comprometeram-se a trabalhar pelos 8 Objetivos – com suas 22 metas e 48 indicadores – de desenvolvimento do milênio abaixo referidos, que pretendiam ser atingidos até o ano de 2015: erradicar a pobreza extrema e a fome; alcançar o ensino primário universal; promover a igualdade de gênero e empoderar as mulheres; reduzir a mortalidade infantil; melhorar a saúde materna; combater o HIV/AIDS, a malária e outras doenças; garantir a sustentabilidade ambiental; desenvolver uma parceria global para o desenvolvimento.
Os ODM estabeleceram as bases de uma nova política global para o desenvolvimento, contemplando não mais a visão econômica estrita, mas sim diversas circunstâncias que consideram a dignidade humana e a capacidade dos recursos do planeta, articulando diferentes dimensões da sustentabilidade. O trabalho decente da OIT encontra-se subjacente, no âmbito dos ODM, mais especificamente nos indicadores de número 1, 3, 7 e 8.
Após ter constatado entre os Objetivos de Desenvolvimento do Milênio, o "decent work" encontra-se agora entre os 17 Objetivos de Desenvolvimento Sustentável, meta da Agenda 2030 (ONU, 2015, pág. 8). Esses objetivos são tratados como indivisíveis e integrados, para equilibrar as três dimensões de sustentabilidade: econômica, social e ambiental. Visando à construção da ideia de trabalho digno conforme a OIT, na busca pelos ODS, em especial ao ODS 8, o tema do trabalho decente foi incluído em várias metas da Agenda 2030.
Segurança pública e atividade policial
Falar em Segurança Pública, é referir em atividades que vão desde a atividade legislativa que cria legislação para a política de segurança estrita, até o sistema prisional que funciona como derradeiro instrumento repressivo no sistema de segurança. As regras de conduta são inerentes à própria noção de Estado, que existe para garantir um piso mínimo de convivência capaz de garantir e proporcionar direitos e deveres, bem assim proporcionar a fruição de interesses indispensáveis à vida em sociedade, como liberdade, dignidade, patrimônio, vida, saúde e segurança, entre diversos outros objetos jurídicos constitucionalmente protegidos.
Nesse passo, Carvalho (2010) ressalta essa necessária sinergia entre atores estatais e outras organizações da sociedade para a efetivação de ações voltadas à segurança, que não se restringe à atividade policial, justiça e carceragem, já que a segurança pública é um direito de todos e uma demanda social que precisa das estruturas estatais e das organizações da sociedade para seja efetivada, o chamado sistema de segurança pública: instituições ou órgãos estatais responsáveis por ações que garantam a segurança individual e coletiva da sociedade.
A partir da previsão constitucional, as polícias, e especialmente a Polícia Civil do RS e seus colaboradores são parte essencial do sistema de segurança pública. Assim, passa-se a uma breve análise da atividade de polícia em sentido amplo, seguida da apresentação do histórico e do atual momento da instituição no RS.
O artigo do CTN explicita poder de polícia como uma atividade da administração pública que limita ou disciplina direitos, interesses e libertadas, regulando atos ou abstenção de fatos, levando em conta o interesse público, à segurança, à higiene, à ordem, os costumes, a produção e o mercado, o exercício de atividades econômicas que depende de concessão ou autorização do Poder Público, à tranquilidade pública e o respeito à propriedade e aos direitos (Brasil, 1966).
No que se refere a Polícia Civil do RS necessariamente passa pela análise da legislação que a organiza e disciplina, sendo regida primordialmente pelas leis 10.098/94 – Organização Básica da instituição, 7366/1994 – Estatuto dos Servidores da Polícia Civil, e 10.994/97 Estatuto dos Servidores Públicos do Estado do RS. Deve-se mencionar ainda a Lei Federal 12.830/2013 que dispõe sobre a investigação criminal conduzida pelo delegado de polícia, servindo como norma geral nacional às polícias civis de todos os Estados e à polícia federal, que também é uma polícia civil.
Quanto à composição dos seus quadros, a polícia civil do Rio Grande do Sul é composta por autoridades policiais, que são delegados e delegadas, e por agentes da autoridade, comissários, escrivães e inspetores. A Polícia Civil do RS conta com diversos Departamentos e Divisões Administrativas em sua estrutura. Atualmente conta com 5.242 Policiais Civis, entre Agentes e Delegados, o que corresponde a 53,32% do efetivo previsto pelo Departamento de Administração Policial (DAP), que é de 9.828 policiais. Há 469 Delegados de Polícia, 554 Comissários de Polícia, 2.032 Escrivães de Polícia, 2.187 Inspetores de Polícia, sendo: 3.222 Policiais Homens e 2.020 Policiais Mulheres (Anuário PC/RS, 2020).
Construção teórica das hipóteses
A partir dos objetivos estratégicos da OIT os autores desta pesquisa propuseram sete áreas temáticas relacionadas aos indicadores de trabalho decente da OIT e suas possíveis relações conceituais (Figura 1).

O diálogo social refere-se à interação e negociação entre empregadores, trabalhadores e seus representantes com a finalidade de tomar decisões que afetam as condições de trabalho, emprego e relações laborais (Reinecke & Donaghey, 2021). Portanto as representações têm oportunidades de expressar suas preocupações e demandas, trabalhando em conjunto em prol dos empregadores para garantir a igualdade de oportunidades promovendo a justiça e a equidade no local de trabalho (Sisson, 2019; Newton & Huppatz, 2020).
O diálogo social poderá ajudar a promover a conscientização e adoção de práticas de segurança no local de trabalho, bem como permitir a identificação de soluções de problemas de segurança no trabalho (Rantanen et al., 2020; Silva & Amaral, 2019). O diálogo social e a representação dos trabalhadores e empregados são ferramentas importantes na promoção de trabalho seguro, saudável e produtivo ajudando na prevenção de acidentes de trabalho, doenças ocupacionais (Jain et al., 2021; Cetrulo et al., 2022). A partir do que se propõem apresenta-se as seguintes hipóteses:
● H1 e H6: O Diálogo social e representação de trabalhadores e empregados se relaciona com a Igualdade de oportunidades e de tratamento no emprego e com um ambiente de trabalho seguro.
Uma oportunidade de emprego acessível a todos os indivíduos, independente da raça, cor, etnia, orientação sexual e idade reflete numa sociedade mais justa e igualitária e quando relacionada a igualdade de oportunidades e de tratamento no emprego significa dizer que todos os indivíduos devem ser tratados com mesmas chances de serem contratadas, promovidas e ter acesso a treinamento e desenvolvimento profissional (Opoku & Williams, 2019; Anlesinya & Amponsah-Tawiah, 2020). Quando as oportunidades de emprego se limitam para alguns grupos, como mulheres, minorias étnicas e deficientes por exemplo, isso gera desigualdades e limita o acesso a oportunidades de desenvolvimento pessoal e profissional (Roberson et al., 2020).
Um ambiente de trabalho seguro garante que os trabalhadores possam desempenhar suas funções de forma eficaz e produtiva, se colocar a saúde e a segurança em risco (Çalış & Büyükakıncı, 2019). Isso inclui o fornecimento de equipamentos de proteção pessoal adequados, instalações em boas condições e que os funcionários tenham treinamento sobre segurança no trabalho (Nath et al., 2020).
Oferecer oportunidade de emprego em ambientes de trabalho seguros faz parte da responsabilidade social da empresa, garantindo aos trabalhadores dignidade e que não corram riscos desnecessários no trabalho (Wiryawan, 2022; Shrestha, 2023). Desse modo, formula-se as seguintes hipóteses:
● H2 e H7: A Oportunidades de emprego se relaciona com a igualdade de oportunidades e de tratamento no emprego e com um ambiente de trabalho seguro.
A jornada de trabalho é uma das questões centrais do mundo do trabalho e é essencial para garantir que as pessoas possam desempenhar suas funções de maneira adequada, sem prejudicar a saúde e o bem-estar (Lovejoy et al., 2021; Sharma & Kumar, 2022). A jornada de trabalho decente se refere a um tempo razoável e justo permitindo que o trabalhador consiga equilibrar suas responsabilidades profissionais e pessoais, isso inclui, intervalo de descanso, alimentação e salário justo (Cvenkel, 2021). Quando a jornada de trabalho é justa e razoável, isso contribui para a promoção da igualdade de oportunidades e tratamento no emprego, permitindo que os trabalhadores possam cumprir suas responsabilidades de maneira adequada e equilibrada, garantindo a saúde e o bem-estar dos trabalhadores (Rantanen et al., 2020).
Um ambiente de trabalho seguro é aquele que protege os trabalhadores de lesões, doenças e outros riscos à saúde e segurança (Yanar et al., 2019). Quando os trabalhadores são submetidos a jornada de trabalho excessiva, desumana e desgastante, aumentam os riscos de acidentes e lesões ocupacionais, afetando negativamente a saúde mental e física do trabalhador. Portanto, uma jornada de trabalho decente em ambiente de trabalho seguro poderá levar a uma maior produtividade, qualidade de trabalho e redução do absenteísmo e da rotatividade e, portanto, melhorar o desempenho da empresa (Chen et al., 2021; Wu et al., 2022). A partir dos achados propõem-se as seguintes hipóteses:
● H3 e H8: A jornada de trabalho decente se relaciona com a igualdade de oportunidades e de tratamento no emprego e com um ambiente de trabalho seguro.
A conciliação entre trabalho, vida pessoal e familiar é um aspecto fundamental para o bem-estar dos trabalhadores e da igualdade de oportunidades no local de trabalho, significa dizer que todas as pessoas devem ter as mesmas oportunidades e tratamentos. Quando direcionada a igualdade de oportunidade de tratamento no emprego, permite que os trabalhadores atendam às suas responsabilidades familiares e pessoais, levando a uma maior qualidade de vida e produtividade no trabalho (Gonsalves, 2020; Sinclair et al., 2020).
Quanto a conciliação entre trabalho, vida pessoal e familiar com o ambiente de trabalho seguro, isso ajuda a promover um ambiente de trabalho inclusivo e respeitoso, os trabalhadores se sentem mais valorizados e apoiados, reduzindo o estresse e a fadiga em função da flexibilização do seu horário de trabalho, dando oportunidade de conviver mais no ambiente familiar (Efimov et al., 2022; Li & Peng, 2022). Desse modo, formula-se as seguintes hipóteses:
● H4 e H9: A Conciliação entre trabalho, vida pessoal e familiar se relaciona com a Igualdade de oportunidades e de tratamento no emprego e com um ambiente de trabalho seguro.
Os rendimentos adequados são essenciais para garantir que os trabalhadores sejam tratados com justiça no ambiente de trabalho, quando um trabalhador recebe salário justo, eles são capazes de atender às suas necessidades básicas e viver com dignidade e contribuir para o sucesso e crescimento da empresa (Seubert et al., 2021). O trabalho produtivo leva a maiores oportunidades de promoção e desenvolvimento profissional, que pode contribuir com a equidade e igualdade de oportunidades no trabalho (Malisch et al., 2020).
Quanto os trabalhadores se sentem seguros em seu ambiente de trabalho, eles são capazes de se concentrar mais nas tarefas e serem mais produtivos e em consequência a rendimentos mais adequados (Leitão et al., 2019); Diab-Bahman & Al-Enzi, 2020). Os trabalhadores querem se sentir mais seguros e protegidos em uma empresa que demonstra estar preocupada com a segurança e o bem-estar de seus funcionários e em decorrência tem mais chance de manter a equipe motivada e engajada (Campbell & Gunning, 2020; Chanana, 2021). Por fim, formula-se as seguintes hipóteses:
● H5 e H10: Os rendimentos adequados e trabalho produtivo se relaciona com a Igualdade de oportunidades e de tratamento no emprego e com o Ambiente de trabalho seguro.
Método
O estudo partiu de uma Revisão bibliográfica e bibliométrica, sobre o Trabalho Decente, Sustentabilidade e Polícia Civil, com objetivo de dar suporte para o desenvolvimento do instrumento quantitativo. Para a elaboração do estudo a coleta de dados foi instrumentalizada por análise de um roteiro semiestruturado a partir dos dez indicadores do Trabalho Decente da OIT, conforme apresentado no Quadro 1.

A coleta de dados foi realizada por meio de uma survey com policiais dos quadros da Polícia Civil do Estado do RS, conforme preleciona Hair et al. (2014). O instrumento foi viabilizado via formulário no Google Forms e pré-testado com especialistas. O instrumento dividido em áreas temáticas, conforme os indicadores de Trabalho Decente da OIT, sendo a primeira com 15 perguntas relacionadas a dados referentes ao respondente e a segunda com 30 perguntas derivadas dos indicadores de trabalho decente, solicitando resposta mediante apontamento em escala de Likert de 5 pontos (Malhotra, 2006).
A população investigada totalizou 5.280 participantes, conforme contabilização interna da Polícia Civil do RS até novembro de 2019, para a qual se obteve um retorno de 706 questionários respondidos, acima do tamanho estipulado pelo método de estimação de amostra utilizado. A fórmula adotada para determinar o tamanho da amostra foi extraída de Rea e Parker (2000).
Neste item são apresentadas algumas hipóteses de relacionamento quantitativo entre as áreas temáticas (Variáveis Latentes - VL’s), para as quais foi desenvolvido um modelo de equações estruturais utilizando o software SmartPLS® versão 4.1.0.6 (Ringle et al., 2022), o método utilizado é denominado mínimos quadrados parciais, que é adequado para modelar relações complexas com múltiplas relações de dependência e independência entre (Nascimento & Macedo, 2016).
Para estimar o modelo de mensuração Partial Least Squares Structural Equation Modeling (PLS-SEM), configurado para 7 critérios de preenchimento. Utilizou-se a ponderação parametrizada com base no modelo path, uma vez que sua finalidade é proporcionar maiores valores para os coeficientes de explicação (R2) para os temas definidos como endógenos (dependentes). O número de iterações foi fixado em 300 e os pesos iniciais para os indicadores externos foram fixados em 1,0. O modelo estabilizou após 7 iterações (Hair et al., 2017).
Resultados e Discussão
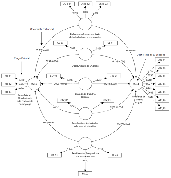
Este modelo é estimado pelo algoritmo PLS-SEM composto pelos seguintes pressupostos: - avaliar o modelo de mensuração, a consistência interna do modelo foi avaliada pelo Alfa de Cronbach (AC), Confiabilidade Composta (CC) ambos devem satisfazer o intervalo (0,7 < è < 0,95), e a validade convergente, pela Variância Média Extraída (AVE), (AVE > 0,5) (Hair et al., 2017). Observou-se que alguns indicadores apresentaram cargas fatoriais (ë) abaixo do esperado de 0,6, portanto, esses indicadores foram excluídos do modelo a fim de cumprir os pressupostos de consistência interna e validade convergente. Os indicadores excluídos foram: ATS07 (ë = 0,224), ATS08 (ë = 0,228), CTV04 (ë = 0,208), CTV05 (ë = 0,395) e CTV06 (ë = 0,525). Analisando a Tabela 1 pode-se observar que o Alfa de Cronbach e a Confiabilidade estão dentro dos pressupostos, portanto o modelo apresenta consistência interna e a AVE > 0,5, portanto o modelo apresenta validade convergente.

A validade discriminante é definida como à medida que indica o grau em que uma dimensão é verdadeiramente distinta das outras dimensões, conforme demonstrado por padrões empíricos (Hair et al., 2017), os testes envolvem o critério de Fornell-Larcker e o critério Heterotrait-Monotrait Ratio (HTMT) (Ringle et al., 2014). A Tabela 2 apresenta o critério de Fornell-Larcker e o critério HTMT (Heterotrait-Monotrait Ratio) calculados pelo bootstrapping utilizando 5.000 subamostras.
Analisando a Tabela 2, observa-se que as raízes quadradas das VME’s estão acima de 0,715, que vem a ser superior que a maior correlação é r = 0,615 (JTD vs CTV). Quanto ao critério HTMT, os valores do limite superior do intervalo de confiança de 95% devem ser menores que 1,0.

A próxima etapa inicialmente avalia-se a colinearidade pela Variance Inflation Factor (VIF) entre os LV's exógenas com os LV’s endógenas e este valor deve ser menor que 5,0. A seguir avalia-se o modelo estrutural quanto sua capacidade preditiva e as relações entre os temas, validade dos betas.
Verifica-se a não presença de colinearidade entre os temas (VIF < 5) e quanto aos coeficientes de explicação dos temas preditivos, ambos são efeitos fortes e significativos (R2 > 0,19) (Hair et al., 2017; Obregon et al., 2024). A Tabela 3 apresenta as relações entre os temas exógenos com os temas endógenos propostos. Ao analisar a Tabela 5, observa-se que apenas 2 hipóteses não foram confirmadas, ou seja, JTD → IOT e CTV → ATS não são significativas (p > 0,05), portanto esses temas não apresentam relação de acordo com o modelo proposto. A Tabela 3 e a Figura 2 exemplificam os resultados.


O modelo de mensuração demonstra que o ambiente de trabalho seguro foi a dimensão que obteve o maior número de conexões. Apresenta ligação com diálogo social, oportunidade de emprego, jornada de trabalho decente, conciliação entre trabalho e vida pessoal e com rendimentos adequados. Após o ambiente de trabalho seguro, a igualdade de oportunidades e tratamento no emprego também revela importantes conexões com os mesmos indicadores.
Considerações finais
O trabalho foi desenvolvido em base qualitativa e quantitativa, realizadas a partir de entrevistas com gestores e policiais civis do Estado do RS, através do envio de formulário contendo questões sobre trabalho policial, onde foram retornadas 706 respostas.
Para responder ao objetivo proposto, deve-se necessariamente retomar o ponto de partida, centrado na percepção que os policiais civis do Estado do Rio Grande do Sul têm sobre seu trabalho, analisado pelos indicadores de trabalho decente da Organização Internacional do Trabalho, relacionados a direitos no trabalho, promoção de emprego digno, proteção e diálogo social. Quanto aos indicadores que perfazem trabalho decente, relacionado às temáticas, pode-se observar que duas relações não se confirmaram:
A hipótese H3 sugere que a jornada de trabalho decente não está relacionada com a igualdade de oportunidade e tratamento no emprego entre os policiais civis. Essa falta de relação pode ser atribuída a diversos fatores específicos do contexto organizacional da polícia civil. A cultura organizacional da polícia, frequentemente marcada por hierarquias rígidas e práticas tradicionais, pode impactar negativamente a percepção e implementação de igualdade no ambiente de trabalho (Ferraro et al., 2016; Allen, 2021).
Além disso, a jornada de trabalho dos policiais civis, que muitas vezes envolve longos turnos e situações de alta pressão, pode não ser organizada de maneira a promover a igualdade de oportunidades. A ausência de processos de recrutamento e promoção transparentes e igualitários contribui para a percepção de injustiça e desigualdade. Essas práticas podem favorecer certos grupos ou indivíduos, perpetuando a desigualdade social e limitando as chances de ascensão para todos os policiais de maneira equitativa (Ferraro et al., 2016; Allen, 2021).
A falta de formação e capacitação adequadas também desempenha um papel relevante, pois policiais que não têm acesso a oportunidades de desenvolvimento profissional podem sentir-se desvalorizados e menos preparados para assumir novas responsabilidades, o que pode impactar negativamente sua saúde mental e bem-estar (Ferraro et al., 2016).
Quanto a H9: conciliação da vida profissional, pessoal e familiar não se relaciona com o ambiente de trabalho seguro, isso ocorre devido à natureza intrinsecamente arriscada do trabalho policial, no qual precisaria de um ambiente de trabalho seguro, mas que não é real por lidar com situações perigosas e isso reflete na vida pessoal e familiar (Jacquot et al., 2011; Rahaman & Tul-Jannat, 2015).
Para entender como as demais hipóteses se confirmam no ambiente da polícia civil, é importante observar a natureza única e o desafio deste trabalho. Os policiais civis desempenham um papel vital na sociedade, lidando com situações de alta pressão, enfrentando riscos à segurança pessoal e, frequentemente, lidando com traumas (Jacquot et al., 2011).
Os achados desta pesquisa oferecem subsídios para a formulação de políticas públicas voltadas ao aprimoramento das condições de trabalho na Polícia Civil do RS. Ao evidenciar a importância de fatores como diálogo social, ambiente seguro e conciliação entre vida pessoal e profissional, os resultados sugerem que estratégias institucionais devem priorizar o fortalecimento das relações laborais e a promoção de práticas mais equitativas no ambiente policial. Além disso, esses achados podem contribuir para a construção de um modelo de trabalho mais sustentável e humanizado. Conforme Ferraro et al. (2016) e Jabber et al. (2023), a implementação de políticas alinhadas ao conceito de trabalho decente pode impactar diretamente a motivação e a produtividade dos policiais, refletindo na qualidade dos serviços prestados à sociedade. Dessa forma, os resultados deste estudo reforçam a necessidade de ações coordenadas entre gestores públicos e entidades representativas, visando transformar as evidências encontradas em medidas concretas para a valorização do profissional da segurança pública.
O ambiente da polícia civil é complexo e desafiador. É crucial que questões como igualdade de oportunidades, segurança no trabalho e bem-estar sejam priorizadas para garantir que a força policial possa operar de maneira eficaz e justa (Jabber et al., 2023). A confirmação dessas afirmações no ambiente da polícia civil ressalta a importância de abordar prontamente estas questões para o benefício dos próprios policiais e da sociedade que eles servem.
Pode-se sugerir para estudos futuros, considerando outros temas para o Desenvolvimento Sustentável – ODS, uma aplicação de pesquisa na polícia civil, visando mensurar os comportamentos para a sustentabilidade. Conhecer esses comportamentos na área policial é fundamental para a implementação de práticas para o desenvolvimento do trabalho, políticas públicas e gerenciais que visem a garantia do respeito aos recursos naturais e à vida do trabalhador. Estudos como o desenvolvido por Garlet et al. (2021), sobre comportamentos para a sustentabilidade, demonstram a importância de ligar os vetores da sustentabilidade com a responsabilidade social.
Apesar das contribuições deste estudo, algumas limitações devem ser consideradas. A pesquisa focou exclusivamente na Polícia Civil do Rio Grande do Sul, o que restringe a generalização dos achados para outras forças policiais do Brasil, que podem enfrentar desafios distintos em termos de trabalho decente e sustentabilidade. Além disso, a abordagem quantitativa permitiu mapear percepções e relações entre variáveis, mas não aprofundou a experiência subjetiva dos policiais em relação às dificuldades diárias de sua profissão. Estudos futuros poderiam adotar metodologias qualitativas, investigando o efeito de políticas públicas recentemente implementadas, verificando se iniciativas voltadas ao bem-estar policial resultam em melhorias concretas.
Referências
Allen, M. Decent Work: Gender and Equal Opportunity Policies and Outcomes. Decent Work: Opportunities and Challenges, p. 53-67, 2021.
Anlesinya, A.; Amponsah-Tawiah, K. Towards a responsible talent management model. European Journal of Training and Development, 44(2/3): p. 279-303, 2020.
Agenda Nacional de Trabalho Decente. Gerar Trabalho Decente para Combater a Pobreza e as Desigualdades Sociais. Brasília, 2006.
Azevedo Neto, P. T. O trabalho decente como um direito humano. São Paulo: LTr, 2015.
Brasil. Lei 5.172 de 25 de outubro de 1966. Dispõe sobre o Sistema Tributário Nacional e institui normas gerais de direito tributário aplicáveis à União, Estados e Municípios. Presidência da República. Brasília, DF, 1966a.
Brasil. Carta de Lei de 25 de março de 1824. Manda observar a Constituição Política do Imperio, offerecida e jurada por Sua Magestade o Imperador. Presidência da República. Brasília, DF, 1966b.
Brasil. Constituição da República Federativa do Brasil. Brasília, DF: Senado Federal, 1988.
Çalış, S., Büyükakinci B. Y Occupational health and safety management systems applications and a system planning model. Procedia Computer Science, 158, p. 1058-1066, 2019.
Campbell, M. A., Gunning, J. G. Strategies to improve mental health and well-being within the UK construction industry. Proceedings of the Institution of Civil Engineers-Management, Procurement and Law 173(2): p. 64-74, 2020.
Carvalho Neto, A. M.; Tanure, B.; ANDRADE, J. Executivas: carreira, maternidade, amores e preconceitos. RAE – Eletrônica, v. 9, n. 1, Art. 3, 2010.
Cetrulo, A. Guarascio, D., Virgillito, M. E. Working from home and the explosion of enduring divides: income, employment and safety risks. Economia Política 39(2): p. 345-402, 2022.
Chanana, N. Employee engagement practices during COVID‐19 lockdown. Journal of public affairs 21(4): e2508, 2021.
Chen, M., Ran, B., Gao, X., Yu, G. Wang, Jagannathan, J. Evaluation of occupational stress management for improving performance and productivity at workplaces by monitoring the health, well-being of workers. Aggression and Violent Behavior 101713, 2021.
Cvenkel, N. Work-Life Balance and Well-Being at Work: Employees’ Perspective to Promote a Psychologically Healthy Workplace. The palgrave handbook of corporate social responsibility, p. 429-451, 2021.
Diab-Bahman, R., AL-Enzi, A. The impact of COVID-19 pandemic on conventional work settings. International Journal of Sociology and Social Policy 40(9/10): p. 909-927, 2020.
DWNA. Agenda Nacional de Trabalho Decente. Gerar Trabalho Decente para Combater a Pobreza e as Desigualdades Sociais. Brasília, 2006.
Efimov, I., Lengen, J. C., Kordsmeyer, A. C., Harth, V., Mache, S. Capturing and analysing the working conditions of employees with disabilities in German social firms using focus groups. BMC Public Health 22(1): p. 413, 2022.
Ferraro, T., Santos, N. R., Pais, L., Mónico, L. Historical landmarks of decent work. European Journal of Applied Business and Management 2(1), 2016.
Garlet, V., Beuron, T. A., Ávila, L. V., Madruga, L. R. D. R. G. Construção e Validação da Escala de Comportamentos para a Sustentabilidade. Desenvolvimento em Questão 19(55): p. 359-374, 2021.
Gonsalves, L. From face time to flex time: The role of physical space in worker temporal flexibility. Administrative Science Quarterly 65(4): p. 1058-1091, 2020.
Hair, J. F.; Gabriel, M. L. D. S.; Patel, V. K. Modelagem de Equações Estruturais Baseada em Covariância (CB-SEM) com o AMOS: Orientações sobre a sua aplicação como uma Ferramenta de Pesquisa de Marketing. Revista Brasileira de Marketing, v. 13, n. 2, p. 44-55, 2014.
Hair, J. F., Hult, G. T. M., Ringle, C., Sarstedt, MA primer on partial least squares structural equation modeling (PLS-SEM). Los Angeles: Sagepublications. 2017.
Jabber, M. A., Sakib, M. N., Rahman, M. M. Exploring the roles and challenges of the servant leadership: A critical examination of the Bangladesh police. Heliyon 9(1), 2023.
Jacquot, S. Ledoux, C., Palier, B. A means to a changing end. European resources: the EU and the reconciliation of paid work and private life. European Journal of Social Security 13(1): p. 26-46, 2011.
Jain, A., Hassard, J., Leka, S., Di Tecco, C., Iavicoli, S. The role of occupational health services in psychosocial risk management and the promotion of mental health and well-being at work. International Journal of Environmental Research and Public Health, 18(7): 3632, 2021.
Jorge Neto, F. F.; Cavalcante, J. de Q. P. Direito Processual do Trabalho. Rio de Janeiro: Lumen Juris. Tomo II, 2005.
Leitão, J., Pereira, D., Gonçalves, Â. Quality of work life and organizational performance: Workers’ feelings of contributing, or not, to the organization’s productivity. International journal of environmental research and public health 16(20): 3803, 2019.
Li, X., Peng, P. How does inclusive leadership curb workers’ emotional exhaustion? The mediation of caring ethical climate and psychological safety. Frontiers in psychology, 13, 2022.
Lovejoy, M., Kelly, E. L., Kubzansky, L. D., Berkman, L. F. Work redesign for the 21st century: Promising strategies for enhancing worker well-being. American Journal of Public Health 111(10): p. 1787-1795, 2021.
Malhotra, N. Pesquisa de marketing: uma orientação aplicada. 4. Ed. Porto Alegre: Bookman, 2006.
Malisch, J.L., Harris, B.N., Sherrer, S.M., Lewis, K. A Shepherd SL McCarthy PC ... and Deitloff J In the wake of COVID-19, academia needs new solutions to ensure gender equity. Proceedings of the National Academy of Sciences 117(27): p. 15378-15381, 2020.
Moreira Neto, D. de F. Curso de Direito Administrativo. 16. ed. rev. e atual. Rio de Janeiro: Forense14. 2014.
MS, Movimento Nacional. A Agenda 2030 para o Desenvolvimento Sustentável. 2015. Disponível em https://movimentoods.org.br/agenda-2030/, acesso em 20/11/2021.
Nascimento, J. C. H. B., Macedo, M. A. S. Modelagem de Equações Estruturais com Mínimos Quadrados Parciais: um Exemplo da Aplicação do SmartPLS® em Pesquisas em Contabilidade. Revista de Educação e Pesquisa em Contabilidade, 10(3): p. 289-313. 2016.
Nath, N. D., Behzadan, A. H., Paal, S. G. Deep learning for site safety: Real-time detection of personal protective equipment. Automation in Construction 112: 103085, 2020.
Newton, K., Huppatz, K. Policewomen’s perceptions of gender equity policies and initiatives in Australia. Feminist criminology 15(5): p. 593-610, 2020.
Obregon, S. L., Lopes, L. F. D., Silva, W. V. D., Silva, D. J. C. D., Castro, B. L. G. D., Kuhn, N., Camargo, M. E., Veiga, C. P. D. The influence of spirituality in the relationship between religiosity and work engagement: a perspective on social responsibility. Social Responsibility Journal, 2024.
OIT. Organização Internacional do Trabalho (2011). Agenda Nacional de Trabalho Decente para a Juventude. Disponível em: https://www.ilo.org/Search5/search.do.
OIT. Organização Internacional do Trabalho. 2021. Disponível em:https://www.ilo.org/brasilia/conheca-a-oit/oit-no-brasil/lang--pt/index.htm.
OIT. Organização Internacional do Trabalho. Observatório Digital de Saúde e Segurança do Trabalho, em parceria com o Ministério Público do Trabalho (MPT). 2017. Disponível em: https://www.ilo.org/brasilia/noticias/WCMS_551769/lang--pt/index.htm.
OIT. Organização Internacional do Trabalho Comissão Global sobre o Futuro do Trabalho. 2017. Disponível em: https://www.ilo.org/brasilia/noticias/WCMS_571065/lang--pt/index.htm.
Oliveira, C. R. História do trabalho. São Paulo: Ed. Ática, 1995.
ONU. Organização das Nações Unidas (2015) Transformando Nosso Mundo: A Agenda 2030 para o Desenvolvimento Sustentável. Traduzido pelo Centro de Informação das Nações Unidas para o Brasil (UNIC Rio).
ONU. Organização das Nações Unidas (2015). Declaração do Milénio. 2000. Disponível em: https://www.oas.org/dil/port/2000%20Declara%C3%A7%C3%A3o%20do%20Milenio.pdf
Opoku, A., Williams, N. Second-generation gender bias: An exploratory study of the women’s leadership gap in a UK construction organisation. International Journal of Ethics and Systems 35(1): p. 2-23, 2019.
Rahaman, A., Tul-Jannat, K. Reconciliation of Professional and Personal Life: An Empirical Work Life Balance Study on Context of Women Empowerment. International Journal of Economics, Commerce and Management 3(9), 2015.
Rantanen, J., Muchiri, F., Lehtinen, S. Decent work, ILO’s response to the globalization of working life: Basic concepts and global implementation with special reference to occupational health. International journal of environmental research and public health 17(10): 3351, 2020.
Rea, L. M., Parker, R. Metodologia da pesquisa: do planejamento à execução. São Paulo: Pioneira Thomson Learning, 2000.
Ringle, C. M., Wende, S., Becker, J. M. SmartPLS 4. Bönningstedt: SmartPLS, 2022.
Reinecke, J., Donaghey, J. Towards worker‐driven supply chain governance: developing decent work through democratic worker participation. Journal of Supply Chain Managemen, 57(2): p. 14-28, 2021.
Roberson, Q., King, E., Hebl, M. Designing more effective practices for reducing workplace inequality. Behavioral Science and Policy 6(1): p. 39-49, 2020.
Seubert, C., Hopfgartner, L., Glaser, J. Living wages, decent work, and need satisfaction: an integrated perspective. European Journal of Work and Organizational Psychology 30(6): p. 808-823, 2021.
Sharma, N. K., Kumar, N. Post-Pandemic Human Resource Management: Challenges and Opportunities. Poonam Shodh Rachna, 2022.
Silva, S. L. C., Amaral, F. G. Critical factors of success and barriers to the implementation of occupational health and safety management systems: A systematic review of literature. Safety science 117: p. 123-132, 2019.
Sinclair, R. R., Allen, T., Barber, L., Bergman, M., Britt, T. Butler, A ..., Yuan, Z. Occupational health science in the time of COVID-19: Now more than ever. Occupational health science 4: p. 1-22, 2020.
Sisson, K. The Fair Work Wales report: a manifesto for all of us. Industrial Relations Journal 50(5-6): p. 564-579, 2019.
Wiryawan, I. W. G. The corporate social responsibility policy in the fulfillment of facilities for workers with disability. International Journal of Research in Business and Social Science 11(1): p. 340-349, 2022.
Wu, T. J., LI, J. M., Wu, Y. J. Employees' job insecurity perception and unsafe behaviors in human–machine collaboration. Management Decision (ahead-of-print), 2022.
Yanar, B., Lay, M., Smith, P.M. The interplay between supervisor safety support and occupational health and safety vulnerability on work injury. Safety and health at work 10(2): p. 172-179, 2019.
Información adicional
redalyc-journal-id: 3515