Artículos
Desarrollo de un sistema de riego de precisión en un pivote central.
Development of a precision irrigation system on central pivot team.
Desarrollo de un sistema de riego de precisión en un pivote central.
Tecnología y Ciencias del Agua, vol. VIII, núm. 4, pp. 101-116, 2017
Instituto Mexicano de Tecnología del Agua

Recepción: 18 Octubre 2012
Aprobación: 03 Febrero 2017
Resumen: La presente investigación se desarrolló en el pivote central de riego del Colegio de Postgraduados, México, campus Montecillo, de 2011 a 2012. El objetivo fue diseñar, construir y evaluar un sistema de riego a precisión que operara en un pivote central. La metodología consistió en el desarrollo de 1) componente electromecánico, basado en la ubicación del sistema, cableado e instalación de electroválvulas; 2) componente electrónico, con la elaboración de dos tablillas, integración de GPS y comunicación con la computadora; 3) software basado en la comparación de los datos obtenidos por el GPS con un mapa establecido de zonas “homogéneas” para el riego, y 4) evaluación del sistema con la comparación de la cantidad de agua aplicada (conforme al software desarrollado en el presente estudio) y el agua colectada a nivel del suelo. Los resultados obtenidos fueron los siguientes: a) el sistema de riego a precisión en el pivote central, que permite la operación de electroválvulas en función del geoposicionamiento; b) software de riego a precisión abierto y adaptable a cualquier equipo de rodamiento circular (pivote central) en cualquier ubicación de la tierra, bajo cualquier criterio de programación de variabilidad del suelo o cultivo; c) la precisión del riego permitió un ahorro de 39.09% de agua, en comparación con la aplicación uniforme que se logra con el uso de un pivote central de riego convencional, y d) la variación entre la lámina aplicada y colectada fue de 8.41%, atribuida al viento y retraso de actuación de las válvulas en condiciones de operación del pivote central bajo estudio.
Palabras clave: riego de control automático, riego en tiempo real, riego de tasa variable, riego diferenciado, riego de precisión.
Abstract: This research was conducted in the central pivot of the Colegio de Postgraduados, Mexico, Montecillo campus from 2011 to 2012. The objective was to design, build and evaluate a precision irrigation system operating on a central pivot. The methodology was quartered 1) development of electromechanical component, based on the location of the system, cabling and installation of valves; 2) electronic component, with the development of two tablets, GPS integration and communication with the computer; 3) software based on the comparison of the data obtained by the GPS with a map set zones “homogeneous” for irrigation, and 4) evaluation of the system by comparing the amount of water applied (ordered by the program) and the water collected at ground level. Among the results was a) the precision irrigation system in the central pivot, which allows the operation of valves according to position; b) development of a precision irrigation software open and adaptable to any equipment bearing circular (central pivot) at any location on earth, by any standard programming or cultivation soil variability; c) evaluation of the precision was found to allow a saving irrigation of water 39.09% compared to uniform application achieved with the use of a conventional irrigation pivot and variation between the applied and collected sheet of 8.41% was attributed to wind and delay in valve actuation operating conditions under study.
Keywords: Precision irrigation, variable rate irrigation, automation of irrigation, differential irrigation, real time irrigation.
Introducción
La concepción de riego hoy en día difiere de la que se tenía hace 20 años, que consistía en la aplicación del agua suplementaria a la obtenida de la lluvia, mientras que hoy el riego se define como “un medio artificial de aplicar agua a la zona radicular de los cultivos de forma que ésta pueda ser utilizada al máximo en el momento y cantidad precisa con la calidad recomendada”. El riego de precisión, en su definición, incluye la exactitud en volumen y tiempo de aplicación de agua, impactando en el incremento de la rentabilidad de la cosecha y disminuyendo el riesgo ambiental (Ortega, 2008). Se considera como una metodología que consiste en procedimientos sencillos para la aplicación de agua al suelo de manera diferenciada a un cultivo, pero con gran capacidad para emplear tecnologías de punta, como los sistemas de posicionamiento, medición y monitoreo de propiedades de suelo, condiciones de cultivo y clima en tiempo real; uso de información de sensores remotos y satélites; aprovechamiento y desarrollo de software para procesar información que facilite la toma de decisiones; implementación de sistemas de control automático, que permiten monitoreo remoto vía Internet; evaluación mediante mediciones periódicas y “exactas” de desarrollo, y rendimiento de cultivos como fin principal (Balastreire, 2001). Se toma en cuenta un enfoque de sistemas en el que se van incorporando actores y procesos que llevan a incrementar la cantidad y calidad de las cosechas (FAO, 2005). La acción del riego dentro de un sistema de producción moderno se relaciona con temas como precisión, exactitud, adelantos tecnológicos, sistemas de comunicaciones y la transversalidad de ciencias: electrónica, electromecánica, inteligencia artificial y robótica, entre otras (Al-Karadsheh, Sourell, & and Krause, 2002).
Desde 1990 se está trabajando en la modificación de equipos de riego móviles (pivotes centrales y avances laterales), para hacer riego diferenciado, en función de la medición y el monitoreo de un sinnúmero de variables de suelo y cultivo; estas investigaciones se vienen realizando en países de la Unión Europea y Estados Unidos, principalmente (Smith, Baillie, McCarthy, & Raine, 2010), y en menor grado en países latinoamericanos, como Argentina, Brasil, Chile y México. El presente documento contiene una propuesta de riego preciso, que incluye diseño, construcción, implementación, operación y evaluación de un sistema capaz de aplicar agua en forma eficiente y eficaz a los cultivos, cuyos objetivos específicos son el desarrollo de software de riego preciso en función de la variación espacial del suelo y cultivo; adaptación del componente de control de riego a precisión, y la evaluación comparativa entre el riego de precisión y la aplicación de láminas uniformes que se logran con el uso del sistema de riego móvil convencional conocido como pivote central.
Materiales y métodos
Ubicación
El proyecto de investigación se desarrolló en el Campo Experimental del Colegio de Postgraduados, campus Montecillo, que se localiza en el km 36.5 de la carretera federal México-Texcoco, Texcoco, Estado de México, a 19° 28’ 00’’ de latitud norte; 98° 54’ 20” de longitud oeste, y a 2 245 msnm. Las evaluaciones se realizaron en los lotes 17 a 20 del bloque E y F, donde opera el equipo de riego “pivote central”, como se muestra en la figura 1.
Materiales
El equipo de riego, un pivote central que consiste en una estructura de tubos y ángulos de acero galvanizado acoplado a los sistemas de rodamiento, alineación, energía eléctrica y operación (cuadro 1).
Para la construcción del sistema de riego a precisión se usaron diferentes tipos de materiales, los cuales se adquirieron en el mercado local o se confeccionaron a partir de otros, como electroválvulas, GPS, tablillas y relevadores, entre otros componentes electrónicos especializados.

Plano de la ubicación del experimento en el Colegio de Posgraduados, campus Montecillo (Ascencio, 2009).

Especificaciones técnicas del sistema pivote central del Colegio de Postgraduados, México.
Metodología
El sistema de riego a precisión desarrollado y su evaluación se resume en el diagrama de la figura 2. La información del suelo y cultivo se obtuvo previamente con mediciones de variables edáficas, como pH, conductividad eléctrica, materia orgánica, textura, capacidad de campo, y punto de marchitez permanente en una distribución espacial georreferenciada densa, que permite el análisis e interpolación, generando mapas de zonas “homogéneas”, que son la base de la aplicación precisa del agua de riego. Dichas variables son las que determinan los límites espaciales hasta donde se aplica una lámina de agua similar.
Teniendo como central un equipo de cómputo con un puerto de comunicación USB se desarrolló un software y se construyó el hardware que permitió hacer el riego de precisión de un pivote central.
Hardware del sistema de riego a precisión
Se inició con la integración del GPS LS20031 (Electronics, 2012a) a la tablilla 1 desarrollada, como se muestra en la figura 2, esto con el uso de cinco cables soldados, teniendo en cuenta que siempre el GPS quedara expuesto en la parte superior, para facilitar la ubicación de satélites y evitar interferencias (Electronics, 2012b). El GPS LS20031 es un completo receptor con antena inteligente, de bajo costo, que genera una asombrosa cantidad de información de la posición a una velocidad de cinco veces por segundo; su tecnología Locosys ha sido probada para hacer un seguimiento de hasta 66 satélites y/o torres de corrección en tierra; la navegación y actualización lo hacen con bajo consumo de energía; se le considera de sensibilidad superior para operar en zonas urbanas, equipos en movimiento, ambientes densos de follajes y otras aplicaciones basadas en localización en zonas con interferencia (Electronics, 66 Channel LS20031 GPS 5Hz Receiver, 2012a).
El GPS LS20031 no tiene un abastecimiento de energía propio ni una unidad de almacenamiento de información, por lo que para obtener los datos de la unidad se necesita conectar a la computadora; también se incluye un display que permite la observación directa, en este caso de la latitud y longitud en grados decimales.
La tablilla 1 también contiene un puerto de comunicación (puerto serial) para conexión a la computadora; el abastecimiento de energía, con una intensidad de hasta 5 voltios, puede ser dado por este mismo puerto serial de la computadora o al usar un adaptador de 110 a 5 voltios; también hay conexión de la tablilla 1 a la tablilla 2 de controladores.
Los circuitos de la tablilla 1 se conectan a la tablilla 2 (figura 3) vía puerto serial, donde recibe la información de la computadora para la operación de electroválvulas. La tablilla aloja los circuitos para la operación de cada electroválvula en forma independiente, que poseen un control tipo switch, que tiene la potencia necesaria para el cierre y apertura. El diseño de la tablilla 2 (figura 4) también muestra la disposición de los relevadores, puerto de comunicación serial, entrada de energía de 24 v, para activación de electroválvulas, y demás circuitos de energía y flujo de información.
Asimismo, las tablillas requieren de accesorios, como el convertidor de conexión serial a USB, para hacerlo compatible con la mayoría de equipos de cómputo actuales; transformador de energía de 110 a 24 v; energía necesaria para la operación de válvulas; accesorios de seguridad, como un fusible para impedir sobrecargas de energía; ventilador para evitar el calentamiento de todo el sistema de riego a precisión y de la computadora que es necesario dejar junto al equipo de riego mientras opera; caja de protección hecha en policarbonato reforzada con marco de hierro para prevenir contaminantes, como polvo, entre otros, pero a la vez evitar la interferencia con el GPS.
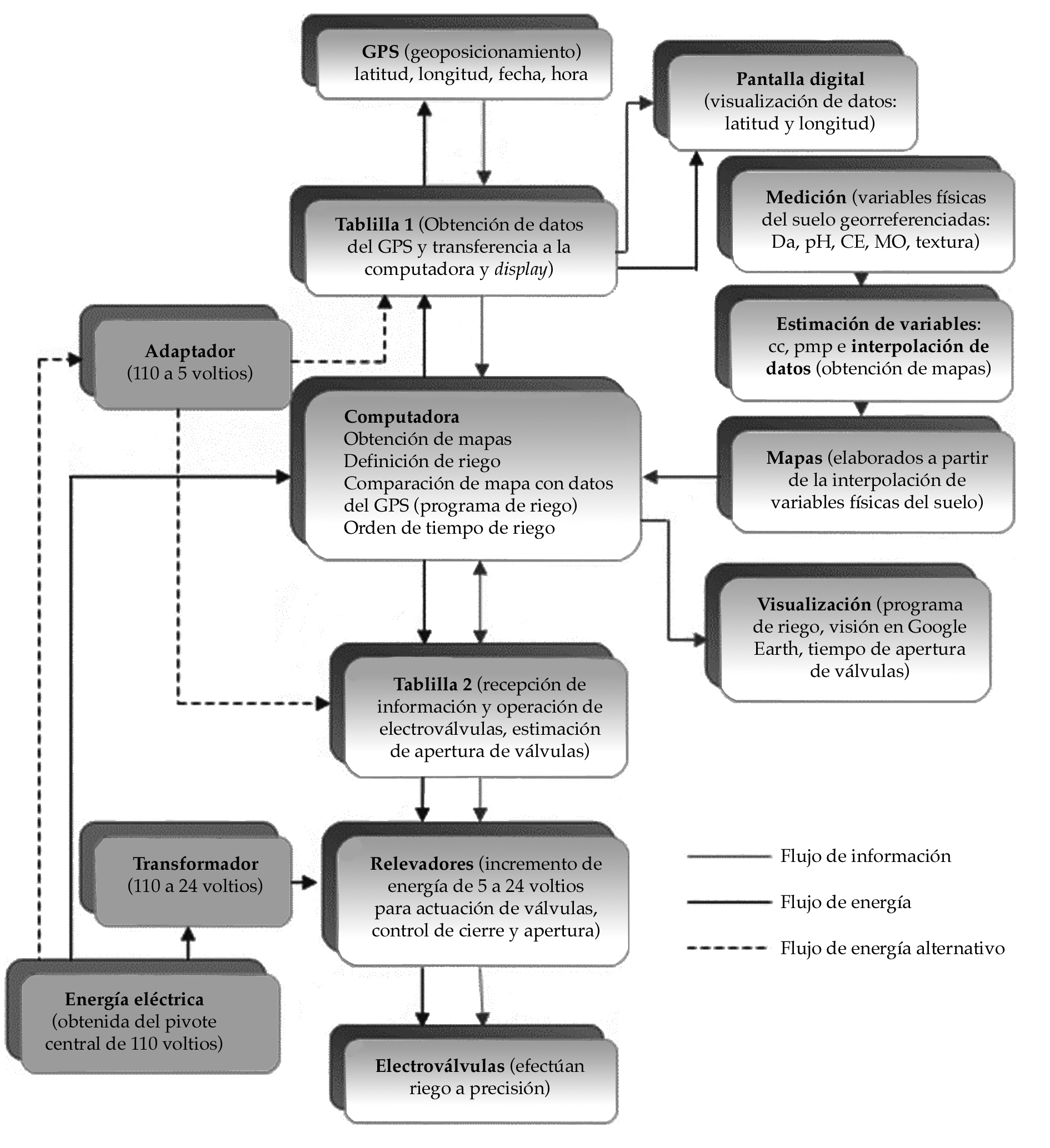
La figura 5 resume el flujo de información y energía de los componentes del sistema. La información obtenida por el GPS se transmite a la tablilla 1 y a la computadora. Por otro lado, se definieron zonas “homogéneas” que rigen el riego diferenciado; los datos generados se procesaron e integraron al programa. Previo a la comparación de la posición del GPS con el mapa preestablecido, se envía la orden de tiempo de apertura y cierre de válvulas según el agua que se requirió en la tablilla 2, la cual recibe la información del tiempo y envía el impulso a los relevadores, que tienen la energía necesaria para operar las válvulas; de la tablilla 2 regresa el cálculo de tiempo de las válvulas abiertas para el control de apertura. La energía para la operación del sistema y funcionamiento de la computadora se toma de la estructura del pivote en su sistema de control de la torre 4, variando de 110 a 24 voltios para la operación de las electroválvulas, y de 110 a 5 voltios para el funcionamiento de las tablillas, GPS, y su respectivo display.
Software del sistema de riego a precisión
Se desarrolló el programa en Phyton versión 2.7.3 (Python, 2012), utilizando las librerías de imágenes, como Phyton, PIL versión. 1.1.7 (Phyton, 2009) y del software PyQt, versión 4.8 (Limited, 2007); librerías para soportar conexiones a puertos seriales como Pyserial (Phyton, 2010), y compiladores como el Py2.exe (Phyton, 2007). También, para facilitar la programación, se escribió el código en el programa de apoyo Aptana Studio 3, versión 3.1.3 (Appcelerator, 2009).
La figura 6 resume la estructura del software, que inicia con la creación de las forma gráficas o pantalla del programa en Phyton, PIL versión 1.1.7, que son importadas a Python versión 2.7.3, que debe tener activadas las librerías de imágenes, funciones matemáticas, puerto serial y tiempo; después se declararán las variables a usar y el encendió del puerto serial a conectar a la computadora; se solicita la operación de objetos.
El cuerpo del software se define en tres tiempos o subrutinas: la primera es la definición de los ciclos de riego mostrados más adelante en la pantalla 4; la segunda muestra una imagen de barra en la pantalla 1 o principal, que indica la actualización del programa cada segundo, que es el tiempo cuando el programa solicita una nueva posición al GPS; la tercera hace la comparación de la posición del GPS con el mapa preestablecido, que en realidad es una tabla de valores que define los límites de las áreas “homogéneas” de acuerdo con la variable de suelo o cultivo utilizada, y que cambian el patrón de ciclos de riego y el ancho de acuerdo con el porcentaje de error (franja) que se considere.
Por otro lado, para que los puntos sean tomados en cuenta, es necesario crear dos tablas: la “tabla de datos”, que especifica la coordenada de cambio de los límites de cada sección, y la “tabla de riego”, que define el ciclo de riego adoptado para cada sección y por cada electroválvula; también se tienen las tablas de datos, de riego, y la del GPS, que son convertidas en archivos de extensión .kml, mostrados en el programa Google Earth. La posición del GPS tiene la capacidad de mostrarse en tiempo real y actualizar su posición a medida que obtiene el nuevo dato de su ubicación (cada segundo).
Al cierre del programa se completa la impresión de latitud, longitud, hora, sección de riego, sumatoria del tiempo de apertura de cada válvula, y hora exacta de inicio y fin de riego en una tabla de texto y archivada con el nombre que coincide con el año, mes y día del riego, y que sirve para la evaluación.
Evaluación del sistema:
a) Medición del gasto. Para esto se escogió una sección con riego de ciclo completo; es decir, las válvulas siempre estuvieron abiertas, luego se colocó una bolsa plástica en cada uno de las boquillas de 0.60 * 0.40 m a la cual se le cortó una esquina, para que el agua saliera en forma de chorro; después de establecerse la presión de salida del agua a 18 PSI, se colectó el agua en una cubeta de 12 litros, anotando el tiempo que demoraba en llenarse dicho recipiente; esta actividad se hizo por cinco ocasiones, en cada una de las ocho salidas en estudio. Con los datos obtenidos se calculó el gasto por salida en litros por segundo (l/s) (León, 2008).
b) Medición de la lámina aplicada. Para esto se midieron distancias de 21.50 m aproximadamente, tomando como guía la rodada de la torre 4 de pivote central y se colocaron “canaletas pluviométricas” alternado su posición, es decir, dentro y fuera de la rodada en toda la circunferencia trazada por la huella de la torre 4. Para la construcción de las canaletas pluviométricas se utilizaron mitades de tubos de plástico de 0.185 m de diámetro interno por 2.64 m de largo ubicadas a 0.40 m de altura, con la finalidad de reducir el efecto de rebote de agua del suelo y el ladeo al momento de la aplicación de riego; para esto fue necesario elaborar fijadores de madera, que fueron capaces de sostener la canaleta y permitir el vaciado a la cubeta de colección de 0.26 m de diámetro por 0.40 m de altura, llegando a tener un área de colección total de 0.5415 m2 . Las canaletas se instalaron en 54 sitios de muestreo a lo largo del perímetro, de manera perpendicular a la rodada de la torre y paralela al paso del brazo del pivote, con un desnivel de 3% en favor de la ubicación de la cubeta para el escurrimiento. Se aplicó el riego a precisión a una velocidad de 100% (159.44 m/h en la punta del brazo de 199.92 m y 145.95 m/h en la última rodada donde se ubica el sistema de riego a precisión, 183 m del brazo). Para evitar el efecto de la evaporación del agua colectada se midió inmediatamente después del riego ―de la cubeta de colección― y se cambió a la nueva posición de la canaleta; en cada punto de colección también se consideraron datos como la posición georreferenciada del centro de la canaleta, tiempo de inicio y final, así como el volumen capturado de agua. Obtenidos los datos de gasto de las salidas y el tiempo que permanecieron abiertas cada una de las válvulas se estimó la lámina aplicada en cada sección, la que se comparó con los valores de agua colectada en las canaletas; también se contrastó el total de agua aplicada por el riego a precisión con la que se aplicaría con el pivote sin modificaciones, a fin de conocer la eficiencia de riego a precisión.

Diagrama de sistema de riego a precisión.

Diseño de la tablilla 1 e integración de componentes.

Diseño de la tablilla 2 del control individualizado de las válvulas.

Diagrama de flujo de información y energía del sistema de riego diferenciado.

Diagrama de flujo del sistema de riego diferenciado.

Componentes de hardware del sistema de riego a precisión.
Resultados
El sistema de riego a precisión se integró por dos componentes: el hardware y el software. El hardware se construyó con la parte electrónica: tablillas, display, controladores; y la parte mecánica: electroválvulas, cables, ventilador, caja de protección; equipos: GPS, laptop, tal como se muestra en la figura 7. El software se diseñó con base en los dispositivos electromecánicos del hardware.
Por otra parte, el software se basa en el respectivo código de programación y se presenta en las pantallas en las que se tienen que precisar algunos valores, tal es el caso de la “pantalla de riego”, donde se especifica el tiempo total del ciclo de riego, el cual se define en segundos y está en función de la velocidad del equipo y el criterio del operador; se recomiendan tiempos de 30, 60 o 120 segundos, sin embargo se puede usar el valor que se quiera. Al definir el total del ciclo se establece la duración de apertura de cada uno de los cinco tipos de riego, siendo generalmente el 1 (color rojo) de cierre total o sin riego, y el 5 (color gris) de apertura total o siempre riego, dejando las opciones 2, 3 y 4 para especificar la cantidad de segundos que resulte de la necesidad de lámina requerida para las diferentes zonas. El programa cuenta con un algoritmo que calcula el tiempo que las válvulas permanecen cerradas en cada uno de los tipos de riego; asimismo, esta pantalla muestra una representación gráfica de los riegos, donde se tiene el moviendo cíclico y continuo que precisa las acciones llevadas a cabo en un momento dado; el recorrido de este espacio coincide con el tiempo total del ciclo, mientras que las marcas se refieren a la cantidad de segundos que está abierta la válvula, convirtiéndose así en un primer control de acción de cada válvula.
La “pantalla de secciones”, por su parte, permite especificar el ángulo donde existe un cambio de zona “homogénea”. Inicia su programación en forma coincidente en los 0° de un eje de coordenadas que coincide en su centro con el punto de pivoteo del equipo. El valor de cada sección es en grados decimales; de manera práctica se recomienda la precisión en grados enteros. El número de secciones y el ancho de cada una de éstas se define por un mapa derivado de la interpolación de información puntual de la humedad del suelo medida directamente o por mapas producto de la correlación de variables, como la conductividad eléctrica utilizada para el presente software. Los valores en grados considerados en esta pantalla son de fácil modificación, pero se debe tener en cuenta su orden; en caso de error es posible hacer la inserción o borrarlos de secciones intermedias; es importante indicar que los valores del ángulo son acumulativos y su suma total no debe exceder los 360°; en caso de tener secciones fuera de este valor se borrarán de forma automática cuando se guarden los valores y se actualice el programa. Asimismo, esta pantalla solicita el tipo de riego que efectuará cada válvula de forma individualizada ―para nuestro caso, cinco tipos― y debe ser para cada una de las secciones establecidas; finalmente se tiene la opción de aceptar, con ello se actualiza la pantalla y el software estima las coordenadas (latitud y longitud) en grados decimales de cada uno de los límites de las secciones consideradas, que son los que se comparan con los datos tomados por el GPS, y se ejecutan las acciones individualizadas de cada válvula.
La “pantalla de dimensiones” solicita datos de referencia de alta precisión, como la coordenada del punto de pivoteo, que debe ser en grados, con la mayor cantidad de decimales posible; esto se puede hacer con un GPS diferencial o estimando una media de varios GPS “comunes” o de precisión común (+/- 3 a 15 m). Es necesario mencionar que a partir de este valor se hace el cálculo de las coordenadas del límite de cada una de las secciones del programa de riego, después hay que introducir la longitud “exacta” del brazo del equipo desde el punto del pivoteo hasta la ubicación del sistema de riego a precisión; esta medida debe ser en metros, considerándose los decimales que se deseen; después se incluye el número de válvulas, que en un equipo de riego totalmente adaptado con un sistema de precisión debe coincidir con el número total de válvulas; para el caso de nuestro estudio fueron ocho. En su ubicación contigua se anota la distancia entre válvulas en metros y con estos dos valores (número y distancia entre válvulas), el software calcula la ubicación en metros de cada una de las válvulas, iniciando del final o del valor en metros de la longitud total del brazo del pivote; sin embargo, estos valores se pueden cambiar de forma manual cuando se conoce que este valor es distinto; los valores de la ubicación de las válvulas se muestran en una tabla adjunta, donde se enumeran y se especifica su distancia a partir del punto de pivoteo, esto se genera de forma automática; la pantalla de dimensiones también permite establecer el valor de tolerancia de posicionamiento del GPS, el cual genera un área de cada sección, definida por su longitud y ancho en metros, este valor se obtiene de la multiplicación del porcentaje deseado con la longitud del equipo, precisando un área circular virtual que permite discriminar los valores del GPS que no estén comprendidos en dicho espacio. Si se considera nuestro equipo, por ejemplo, de 183 m, el 1% representó 1.83 m a cada lado de la ubicación del sistema de riego a precisión. De manera recomendable se puede considerar una precisión de 3 m a cada lado, dependiendo de la precisión del GPS utilizado y de la longitud total del pivote central (Locosys Technology Inc., 2006). Para finalizar con el guardado de los datos, se tiene la opción de aceptar, lo cual facilita hacer el cálculo de la posición de las válvulas, y actualizar los valores de secciones y datos de las demás pantallas.
La pantalla “principal” inicia con la especificación del puerto de comunicaciones con la computadora, para esto es necesario conocer el número, caso contrario se va probando desde 1 hasta encontrar el puerto que corresponde; junto con esto se muestra una barra gráfica de actualización continua (cada segundo), que indica la toma y comparación de un nuevo dato del GPS; esta pantalla también registra y publica hasta 26 datos de número correlativo de la posición, latitud, longitud y la sección donde se ubica dicha coordenada, información que va siendo almacenada en una tabla de extensión .txt, y sirve para el análisis y comparación del riego a precisión con un riego uniforme; por otro lado, se debe tener en cuenta que en caso de que el GPS sufra interferencias o marque un dato fuera del rango de tolerancia establecido como límite virtual en la pantalla de dimensiones, se imprimirán avisos como “adquiriendo señal” o “sin señal”, y en forma automática se cerrarán todas las válvulas activas. La pantalla principal también muestra en forma gráfica la extensión de todas las secciones especificadas en la pantalla de secciones y la respectiva trayectoria de las válvulas de la pantalla de dimensiones, y el tipo de riego que se aplica de acuerdo con los colores establecidos en la pantalla de riego; en esta gráfica también se aprecia la posición exacta del GPS y su actualización en tiempo real, que de manera precisa debe estar dentro del límite de tolerancia virtual, graficado con dos círculos de color celeste; en el caso de la trayectoria de las válvulas, se refleja el área de riego que alcanza a cubrir cada una de las válvulas. Además, en la parte inferior se cuenta con una barra numérica, que muestra el funcionamiento individual de las válvulas en operación, siendo “1” cuando está abierta y “0” cuando está cerrada; en esta pantalla también se cuenta con las opciones de “inicio” de funcionamiento del programa y la opción de “detener”, los cuales son dependientes, es decir, cuando uno está “activado” o se encuentra ejecutando su función, el otro está en forma “inactiva”.
Finalmente, la pantalla “principal” dispone de la opción de visualización de todo el área de riego en Google Earth, que al activarse abre dicho programa y exporta tres archivos temporales con extensión .kml, que son el mapa de secciones de cada tipo de riego, el área de tolerancia de posición del GPS y la ubicación del GPS con actualización en tiempo real, mismo que se actualiza a medida que se tiene una nueva posición (un segundo), motivo que presenta siempre la pantalla de Google Earth sobre los demás programas que se estén ejecutando.
La evaluación del sistema de riego a precisión inicia con el término de la aplicación del agua y la impresión de los datos en un archivo de texto, que reúne el “año, mes y día” del riego. En este documento se anota la hora del inicio de riego; una lista con la hora exacta de los intervalos de tiempo en los que se dio el riego; un valor correlativo del dato; latitud y longitud en grados decimales; el número de sección en la que se regó, creándose tantas líneas como dure el riego a intervalos de 1 a 5 segundos, dependiendo de la capacidad con que se registre la actualización; en la parte final se muestra la información acumulada del tiempo para cada válvula abierta, terminando la sesión con la hora de término de riego. Este archivo se actualiza cada vez que se termina el riego y se cierra el programa. Además, los archivos creados son para cada día de riego en forma independiente, es decir, inicia su registro a las 00:00:00 a.m. y termina a las 11:59:59 p.m. En caso de que la sesión dure más de un día, se crearán tantos archivos conforme los días que se opere el equipo de pivote central.
De las mediciones hechas del gasto o cantidad de agua capaz de aplicar cada salida se pudo elaborar la gráfica presentada en la figura 8, donde se tienen volúmenes desde 0.84 hasta 1.08 l/s, con una media de 0.97 l/s de las ocho últimas salidas del equipo de riego.
Teniendo el intervalo de tiempo total en que se dio el riego (que para este caso fue de 29 842 s) y conociendo el gasto, se estima el volumen total aplicado, asumiendo que la apertura está siempre y totalmente abierta, que sería en promedio de 28.91 m3 por cada salida. Para la comparación con el volumen aplicado en el riego a precisión se multiplicó el tiempo que permaneció cada válvula abierta con el gasto respectivo. Para el estudio se utilizaron cinco diferentes ciclos de riego, con una duración total de ciclo de 30 s:
Riego 1: siempre cerrada.
Riego 2: 20 s abierta 10 s cerrada.
Riego 3: 23 s abierta 7 s cerrada.
Riego 4: 26 s abierta 4 s cerrada.
Riego 5: siempre abierta.
La figura 9 muestra la comparación del volumen de agua total aplicado, asumiendo un riego uniforme con el pivote central, sin modificaciones con la cantidad de agua utilizada con el sistema de riego a precisión.
La figura 9 muestra la cantidad de agua aplicada por cada aspersor con el sistema de riego a precisión y el porcentaje que esto representa en comparación del riego uniforme; el ahorro de agua con el sistema a precisión es en promedio de 39.09% para el área irrigada con los ocho últimos aspersores del pivote central del Colegio de Postgraduados. Después se comparó la lámina aplicada conforme al programa de riego (que va de 6.0 a 8.0 mm), basado en el mapa de humedad de suelo, producto de la correlación de la conductividad eléctrica con la lámina colectada a nivel del suelo.
La figura 10 muestra la variación entre la lámina aplicada y la colectada, en la que en promedio es de 8.41%, atribuyéndose al efecto del viento, la influencia de la vegetación al momento de la colección de agua en las canaletas, y los desfases de operación de las electroválvulas al momento de la apertura y cierre por efecto de magnetización.

Gasto promedio (cinco repeticiones) de los últimos ocho aspersores del pivote central.
Discusión
En los últimos años ha surgido un nuevo enfoque en los sistemas continuos de movimiento de riego (principalmente pivotes y avances), que consiste en controlar electroválvulas de tipo solenoide, conectados de manera independiente o formando grupos de boquillas accionadas con base en mapas de propiedades del suelo y/o cultivo (Chávez, Pierce, & Evans, 2010a). Desde 1990, grupos de técnicos en Estados Unidos han modificado los sistemas de riego para obtener precisión (Sadler, Evans, Stone, & Camp, 2005a), movimiento continuo (Evans, Buchleiter, Sadler, King, & Harting, 2000), movimiento lineal (LM) y pivote central (CP), que controlan la aplicación variable de caudal en las válvulas solenoides (Evans et al., 2000).
El riego de tasa variable (VRI) ofrece una flexibilidad total, en función de las necesidades específicas del cultivo. El VRI controla la velocidad del sistema para modificar la profundidad de aplicación de riego. Es compatible con el pivote central, avance frontal de movimiento lateral y reverso. Se puede instalar en sistemas de riego nuevos o como un complemento de los sistemas actuales (Lindsay International Ltd., 2007a).
Entre los software desarrollados, PivoRF (De Queiroz, Botrel, & Frizzone, 2008), WSU-CPAS RIMCS (Chávez et al., 2010a) y AccuFlow VRI (Lindsay International Ltd., 2007b) permiten planear el riego de acuerdo con el mapeo previo en el programa FieldMAP-, CropMetrics ® VRI Optimization, CropMetrics Virtual Agronomist Pro (VA Pro), y facilitan la identificación del número óptimo, así como la ubicación de las zonas de control de velocidad para generar la aplicación de agua diferenciada. PLC permite la programación, activación, seguimiento en campo, comunicación inalámbrica a un ordenador base y cambio entre dos sistemas de riego en un solo equipo. La captura de la señal del GPS (Harting, 1999; Evans & Harting, 1999) requiere de una PC para el ingreso de datos, aunque algunas de sus funciones se puedan establecer en su propio display de control del PLC. Farmscan Irrigation ManagerTM, para aplicación de VRI en un CP se basa en la división radial del círculo en secciones de 2 a 10° y hasta 48 tramos a lo largo del brazo, definiendo un mapa de aplicación diferenciado a partir de la digitalización, utilizando láminas de 0 a 200% de la media propuesta de un riego necesario (Perry & Pocknee, 2003).
Los hardware de un sistema de riego de aplicación de tasa variable constan de un controlador, nodos inalámbricos, válvulas solenoides, cableado de alimentación y unidad GPS (Lindsay International Ltd., 2007b). Cada válvula solenoide opera sobre los valores de la base de datos y la ubicación en el campo, para controlar el riego de cada zona. La ubicación en el campo se determina usando un codificador de posición, contando el número de gradas, lo que da una clara ventaja en la lectura de la ubicación exacta del pivote con respecto a un círculo de 360° (Al-Karadsheh et al., 2002). En cuanto a la aplicación efectiva del VRI en CP, Valley Irrigation ha trabajado en dos aspectos: el cambio de la velocidad y el agrupamiento de válvulas solenoides a lo largo del brazo (Valley, 2008).
Los sistemas de riego de precisión están diseñados para controlar bancos de boquillas que aplican “láminas de agua uniformes” dentro de una zona específica de riego o el área experimental (Chávez, Pierce, Elliott, Kim, & Iversen, 2010b). Tomando este criterio (Perry, Dukes, & Harrison, 2004), la evaluación de un sistema de monitoreo y control instalado en sistemas de riego móvil funciona, porque es flexible y capaz de integrar una serie de láminas de agua aplicadas de acuerdo con la medición de sensores en tiempo real, o mapas de características del suelo, cultivo y clima. Una comparación de los SIG programados y ejecutados muestra un buen desempeño, operando las solenoides (on/off) a partir de los mapas incluidos (Chávez et al., 2010b).

Comparación de riego uniforme y diferenciado en ocho aspersores del pivote central.

Comparación de la lámina aplicada con la colectada.
Conclusiones y recomendaciones
Se logró diseñar e implementar un sistema de riego a precisión que permite la operación de electroválvulas en función del geoposicionamiento del pivote central.
Se elaboró un programa de riego diferenciado abierto y adaptable a cualquier equipo de rodamiento circular bajo condiciones variables del suelo y cultivo.
Se adaptó un sistema de riego electromecánico de control individualizado de las ocho salidas, demostrando la compatibilidad para la conversión total del pivote central.
Se comparó el riego diferenciado con la aplicación uniforme de una lámina de riego obtenida con el uso de un pivote sin modificaciones, definiendo que en las condiciones de operación del pivote central es de hasta 39.09% menos.
La variación entre la lámina aplicada y la colectada es de 8.41% debido al efecto del viento, vegetación y desfase de operación de las electroválvulas.
El riego de precisión con aplicación diferenciada de lámina de riego es una técnica plenamente adaptable a cualquier pivote central que opere en el campo agrícola y se puede diseñar, implementar, poner en funcionamiento, monitorear y evaluar con los recursos que se tienen, logrando un ahorro de agua significativo.
Se recomienda seguir probando el prototipo de riego diferenciado, instalado en otros equipos con más válvulas, y definiendo la cantidad de recurso a aplicar de acuerdo con variables directas medidas en el suelo, como humedad o estrés hídrico del cultivo.
Referencias
Al-Karadsheh, E., Sourell, H., & and Krause, R. (2002). Precision irrigation: New strategy irrigation water management. Conference on International Agricultural Research for Development, Witzenhausen, Germany.
Appcelerator, I. (2009). Aptana Studio 3. Recovered from http://www.aptana.com/products/studio3/download.
Ascencio, R. (2009). Diseño, instalación y evaluación de un laboratorio de riego en el Campus Montecillo del Colegio de Postgraduados. Montecillo, México: Colegio de Postgraduados.
Balastreire, L. (2001). Tecnología para o terceiro milênio, Cultivar Máquinas. Empresa Jornalística CERES, 1(1), 12-14.
Chávez, J. L., Pierce, J. F., & Evans, G. R. (2010a). A remote irrigation monitoring and control system for continuous move systems. Part A: Description and development. Precision Agriculture, 11(1), 1-10.
Chávez, L. J., Pierce, J. F., Elliott, T. V., Kim, Y., & Iversen, W. M. (2010b). A remote irrigation monitoring and control system (RIMCS) for continuous move systems. Part B: field testing and results. Precision Agriculture, 11(1), 11-26.
De Queiroz, T. M., Botrel, T. A., & Frizzone, J. A. (2008). Desenvolvimento de software e hardware para irrigação de Precisão usando pivô central. Revista Brasileira de Engenharia Agrícola e Ambiental, 28(1), 44-54.
Electronics, S. (2012a). 66 Channel LS20031 GPS 5Hz Receiver. Recovered from SparkFun Electronics: http://www.sparkfun.com/products/8975.
Electronics, S. (2012b). Tutorial: LS20031 GPS Assembly Guide. Recovered from SparkFun Electronics: http://www.sparkfun.com/tutorials/176.
Evans, R. G., & Harting, G. B. (1999). Precision irrigation with center pivot systems on potatoes. In: Water Resources Engineering Conference. Walton, R., Nece, R. E., & Reston, V. A. (eds.). Seattle, Washington: ASCE.
Evans, R. G., Buchleiter, G. W., Sadler, E. J., King, B. A., & Harting, G. B. (2000). Control for precision irrigation with self-propelled systems. In Proceedings of the 2000 ASAE 4th decennial national irrigation symposium (pp. 322-331). Evans, R. G., Benham, B. L., & Trooien, T. P. (eds.). Michigan: St. Joseph.
FAO (2005). Género y sistemas de producción campesinos: lecciones de Nicaragua (2ª ed.). Devé, F. (ed.). Roma: Organización de las Naciones Unidas para la Agricultura y la Alimentación (FAO).
Harting, G. B. (1999). As the pivot turns. Resource, 6(4), 13-14.
León, M. J. (2008). Adaptación y evaluación técnica de un sistema de riego lineal por goteo móvil y aspersión. Montecillos, México: Colegio de Postgraduados.
Limited, R. C. (2007). PyQt. Recovered from http://www.riverbankcomputing.co.uk/software/pyqt/download.
Lindsay International Ltd. (2007a). Lindsay Corporation’s. Recovered from http://www.zimmatic.com/.
Lindsay International Ltd. (2007b). Precision irrigation. Recovered from http://www.precisionirrigation.co.nz/en/pages/full_variable_rate/#page=page-2.
Locosys Technology Inc. (2006). Locosys. Recovered from http://www.sparkfun.com/datasheets/GPS/Modules/LS20030~3_datasheet_v1.2.pdf.
Ortega, B. (2008). Agricultura de precisión y manejo sitio específico en Chile. Chileriego, 3(18), 37-41.
Perry, C. D., Dukes, M. D., & Harrison, K. A. (2004). Effects of variable-rate sprinkler cycling on irrigation uniformity. Michigan, USA: ASAE.
Perry, C., & Pocknee, S. (2003). Precision pivot irrigation control to optimize water application. Tifton, USA: University of Georgia.
Phyton (2007). Python. Recovered from Py2exe: http://www.py2exe.org/.
Phyton (2009). Python Imaging Library (PIL). Recovered from http://www.pythonware.com/products/pil/.
Phyton (2010). Pyserial. Recovered from http://sourceforge.net/projects/pyserial/files/.
Python (2012). python.org. Recovered from http://www.python.org/getit/releases/2.7.3/.
Sadler, E. J., Evans, R. G., Stone, K. C., & Camp, C. R. (2005a). Opportunities for conservation with precision irrigation. Journal of Soil and Water Conservation, 60(6), 371-379.
Smith, R., Baillie, J., McCarthy, A., & Raine, S. &. (2010). Review of precision irrigation technologies and their application. Toowoomba: National Centre for Engineering in Agriculture Publication.
Valley (2008). Valley, The leader in precision irrigation. Recovered from http://www.valleyirrigation.com/page.aspx?id=2343&pid=2342.