Artículos
El proceso de Metropolización en Querétaro 1990-2010
The Metropolization processes in Queretaro 1990-2010.
El proceso de Metropolización en Querétaro 1990-2010
Contexto. Revista de la Facultad de Arquitectura de la Universidad Autónoma de Nuevo León, vol. XII, núm. 16, pp. 79-91, 2018
Universidad Autónoma de Nuevo León

Recepción: 10 Octubre 2017
Aprobación: 12 Febrero 2018
Resumen: En las zonas metropolitanas de México los efectos del proceso de metropolización han generado un tipo de crecimiento urbano que ya no se produce en continuidad con el tejido urbano existente. Se conoce que este fenómeno emerge en el contexto de la globalización, como un proceso socioeconómico que se manifiesta físicamente en el territorio y produce transformaciones sociales, urbanas y políticas en las ciudades. Aplicando el enfoque del análisis territorial el estudio se enfoca al proceso de metropolización en la Zona Metropolitana de Querétaro, la cual ha destacado por lo acelerado que se ha expandido en su superficie de urbanización a través del tiempo. La metodología busca estandarizar la medición del fenómeno con el objeto de comparar los resultados entre las ciudades mexicanas. En este caso, la investigación muestra la manera en que un territorio de escala metropolitana se va cubriendo de urbanizaciones y como puede explorarse comparativamente entre las décadas 1990-2010.
Palabras clave: Análisis territorial, Proceso de Metropolización, crecimiento urbano..
Abstract: The effects of the metropolization process in the metropolitan areas of Mexico have generated a type of urban sprawl that doesn’t continue with the existing urban tissue. It’s known that this phenomenon flourishes in the globalization context, as a socioeconomic process that manifest physically in the territory and produces social, urban and political transformations in cities. Applying territorial analysis approach, the study focus on the metropolization process in Queretaro’s Metropolitan Area, which has been noticed for the accelerated sprawl of its urban surface through time. The methodology searches to standardize the measurement of this phenomena in order to compare results between the Mexican cities. In this case the research shows the way a metropolitan scale territory is covered by urbanization and how to make a comparative exploration between decades 1990-2010.
Keywords: Territorial Analysis, Metropolization process, urban sprawl..
Introducción
El proceso de metropolización es un fenómeno que aparece en México desde la década de los setenta, es un proceso urbano en el cual interviene el crecimiento físico de las ciudades en distintas modalidades o tendencias observables en la escala metropolitana. Dependiendo de la ciudad que se explore, puede identificarse la distribución central, radial, o polinuclear, en este tipo de crecimiento urbano puede observarse la unión entre los municipios que conforman una zona metropolitana, pero no necesariamente debe existir como condicionante una fusión física o conurbación, puede presentarse el fenómeno en ciudades entre las cuales existe una distancia física significativa.
El fenómeno del proceso de metropolización se manifiesta en el territorio de una manera multifactorial, por ser un proceso socioeconómico y un proceso urbano. Entre sus rasgos más significativos pueden destacarse las interacciones económicas entre las ciudades, los sistemas de transporte avanzados, desarrollo de las comunicaciones de alto nivel, las capacidades de una ciudad para atraer población y aumentar su crecimiento poblacional. Estos factores socioeconómicos se encuentran asociados al crecimiento urbano de las ciudades desde la escala de observación correspondiente y adecuada para las zonas metropolitanas. De manera aislada, estos factores no logran explicar la complejidad del fenómeno, pero al estudiar el conjunto utilizando el enfoque del Análisis Territorial, se han logrado identificar aspectos relevantes para ampliar el conocimiento sobre el proceso de metropolización, los cuales han derivado de las correlaciones entre los elementos del territorio que se presentan a continuación. Las tendencias mundiales apuntan hacia el estudio de sistemas de ciudades y la expansión urbana de las zonas metropolitanas. A nivel internacional, investigadores, instituciones y gobiernos, le han dado importancia al estudio del fenómeno urbano del proceso de metropolización, caracterizado por su complejidad debido a que es dinámico, evolutivo y trascendente para la comprensión de las nuevas formas de asentamiento en todas las ciudades del mundo.
Existe una amplia gama de fenómenos metropolitanos, entre ellos el fenómeno multifactorial conocido como proceso de metropolización, concepto que requiere diferenciarse de la metropolización, ya que son dos fenómenos metropolitanos distintos.
El proceso de metropolización representa el crecimiento de una gran ciudad (principal) que va integrando territorios contiguos, por procesos de expansión o conurbación hasta formar una metrópoli; se caracteriza por una alta concentración de población y de actividades económicas especializadas (Icazuriaga, 1992:24 e Iracheta, 2009:51).
En el caso de México, de acuerdo a las proyecciones del Programa de las Naciones Unidas para los Asentamientos Humanos y Naciones Unidas para el Medio Ambiente; indican que para el 2030 el 83.3% de la población total se concentrará en áreas urbanas y el principal crecimiento se dará en ciudades intermedias entre 100 mil y 999 mil habitantes, por lo que en México existirán 20 ciudades de más de un millón de habitantes (UN-Hábitat, 2011:10). Es evidente que la transición urbana que experimentan las ciudades mexicanas intermedias, hacia configurarse como Zonas Metropolitanas (ZM), es un fenómeno complejo, gestado en nuestro país desde 1960, cuando se reconocieron las primeras 12 ZM representando el 25.6% de la población total. La evolución de las zonas metropolitanas se manifiesta en 2010 con 59 ZM concentrando el 55.8% de la población total (UN-Hábitat, 2011:75).
Hoy en día, se presenta una clara tendencia hacia el proceso de metropolización en las ciudades mexicanas que integran el sistema urbano nacional. En 2005, se delimitaron 56 ZM, y para el 2010 se identificaron 59 (CONAPO, 2004; CONAPO, 2010).
Además de incrementarse en pocos años el número de ZM, en la delimitación de las distintas ZM, se realizaron modificaciones, a incorporarse en 2010 nuevos municipios a las delimitaciones ya publicadas en 2005. La problemática urbana a la que hoy se enfrenta México se deriva de la situación de la población urbana en el mundo, y las tendencias globales del proceso de metropolización. Existe una amplia gama de estudios sobre las nuevas dinámicas urbanas relacionadas con el proceso de metropolización y su importancia radica en el conocimiento de las necesidades de las ciudades, destinadas a las sociedades y culturas del siglo XXI. En este sentido, se distinguen los siguientes puntos: Primero, la estructura urbana en proceso de metropolización, continúa creciendo y en un proceso dinámico de adaptación se modifica independientemente a las delimitaciones político-administrativas, lo cual detona problemáticas diversas en relación a la dotación de todos los servicios municipales, infraestructura de transporte, calidad de vida, y administrativamente repercute en la recaudación y la planificación urbana de los municipios.
Segundo, es conocido el hecho de que el proceso de urbanización acelerado en las ciudades mexicanas, no siempre es equivalente a su crecimiento económico. Se ha observado que el crecimiento urbano excesivo ha provocado altos índices de pobreza urbana, sobrepoblación, y proliferación de asentamientos irregulares. Por lo cual, el término “proceso de metropolización” podría no significar un progreso de las ciudades hacia un crecimiento equilibrado y sustentable. Tercero, la delimitación “zona metropolitana”, no en todos los casos corresponde a una situación de articulación urbana o un buen funcionamiento; por lo cual se decidió investigar si las ZM responden simplemente a una “nueva” delimitación político-administrativa, o cuáles son las características y problemas que se han presentado en las ZM, con el objetivo de conocer y explicar el proceso de metropolización en las ciudades de México.
En el siguiente apartado, se intenta acercar al lector hacia la complejidad del proceso de metropolización mediante un recorrido por el estado del arte y posteriormente se propone una manera de simplificar el estudio del fenómeno aplicando el Enfoque del Análisis Territorial al caso de la Zona Metropolitana de Querétaro entre 1990- 2010.
Avances en la investigación sobre los procesos de metropolización en México.
Los Procesos de Metropolización en México, se han estudiado desde 1976 por Luis Unikel, Ruiz Chiapetto y Gustavo Garza compilados en (Flores, 1993)1; Por Carlos Garrocho, Boris Graizbord, Jaime Sobrino y Eugenia Negrete Salas en (Garrocho, 1995)2. A partir de diversos estudios de caso en ciudades como el Distrito Federal por (Icazuriaga, 1992)3 ; Roberto Eibenschutz, Francisco Covarrubias y Jaime Sobrino en Estado de México; (Delgado, 1993)4 en Querétaro. Los autores advertían desde los años setenta sobre los riesgos y problemas de caer en la urbanización desmedida y sin regulación de las zonas metropolitanas. Los estudios de caso que describen los procesos de metropolización existentes en las zonas metropolitanas de: Monterrey (Bassols, 2006:87; Garza, 1999)5 ; Valle de México, Guadalajara y Toluca (Icazuriaga, 1992; e Iracheta, 2009)6; y Puebla (Iracheta, 2012)7 . Asimismo, existen diversos estudios comparativos para los casos de las ciudades intermedias, como el de León, San Luis Potosí y Torreón, describiendo su proceso de Metropolización entre 1970-1980 (Salazar, 1984)8 . Se identificaron autores que han desarrollado investigaciones de gran relevancia, como referente para el estudio del fenómeno; en cuanto a contenido teórico y metodológico, en el caso de ciudades como: México (Hiernaux-Nicolas, 2003); Monterrey (Sousa, 2006); Toluca (Tapia, 2009); Guadalajara (Tovar, 2010); y Pachuca (Vargas, 2011); trabajos que se describen a continuación.
En México, los orígenes de la investigación científica en el tema del Proceso de Metropolización se remontan al surgimiento de trabajos pioneros como el “Ensayo para la delimitación de la zona metropolitana de la ciudad de México en 1940, 1950 y 1960” desarrollado por Luis Unikel9, uno de los autores más importantes cuyas contribuciones han permanecido a través del tiempo.
En 1976, Crescencio Ruiz Chiapetto, Gustavo Garza y Luis Unikel, presentan la primera edición del libro “El desarrollo urbano de México. Diagnostico e implicaciones futuras” 10; también publicado en 1978; el cual marco el inicio de una nueva era en el campo del urbanismo mexicano, haciendo referencia a las características generales de las zonas metropolitanas para definir distintas etapas de su Proceso de Metropolización. Las aportaciones de los autores, radican en la innovación en relación a los distintos métodos para la delimitación de zonas metropolitanas, las unidades de análisis y una propuesta de etapas de metropolitanismo. Posteriormente, en 1981 Margarita Nolasco11 presenta las políticas para el desarrollo metropolitano y analiza el fenómeno a partir de la Teoría de la Dependencia.
En 1986 Negrete Salas y Héctor Salazar12 proponen las Zonas metropolitanas en México de 1980; en 1988 Emilio Duhau13 y Alfonso Iracheta14 analizan la Metropolización y la política urbana en la ciudad de México; en 1992 Carmen Icazuriaga 15 desarrolla una hipótesis sobre el Proceso de Metropolización y construye uno de los referentes teóricos más sobresalientes de los noventas.
Desde una perspectiva multidisciplinaria, uno de los trabajos más avanzados y completos a nivel nacional, en relación al cuerpo de conocimientos existente es la tesis del autor Sousa (2006)16 ; aborda el Proceso de Metropolización en Monterrey desde una perspectiva integral.
Las teorías que maneja para interpretar el fenómeno de Metropolización, son la teoría de la Planeación y las teorías de la forma urbana. Las aportaciones más relevantes, se indentifican en el Capítulo III. Análisis Morfológico y construcción instrumental. En el cual se efectúa un análisis de la morfología urbana de Monterrey y se desarrollan ampliamente los siguientes aspectos sobre el proceso de metropolización:
Las fases del desarrollo urbano y nacional, Las etapas de Metropolización: Urbanizacion, Suburbanizacion, Desurbanizacion y Reurbanizacion; los Niveles de la Metropolización y la Conformación de los contornos metropolitanos.
Las metodologías que se utilizaron para el análisis, Modelo para el Análisis de las tendencias de ocupación del suelo metropolitano, así como simulaciones de la expansión urbana. Experimenta con un sistema para el análisis de la dispersión y aplica métodos tradicionales estadísticos y gráficos para el conocimiento de la dinámica poblacional, representados en el área metropolitana de Monterrey.
La perspectiva multidisciplinaria, presenta la cualidad de permitir la descripción y el análisis de un fenómeno tan complejo como el proceso de Metropolización, pero también se han utilizado las perspectivas de la Sociología y la Economía.
Desde la perspectiva sociológica, el autor Tapia (2009)17; aborda el cambio urbano y social en la localidad de San Pedro Totoltepec, municipio de Toluca, durante el periodo 1990-2000, partiendo de las condiciones de subordinación de esta localidad, por estar regido bajo una relación de metropolización, distinta a la de los procesos de urbanización que se conocieron entre los años 1940 y 1980.
El autor Tapia, selecciona la Teoría del cambio social, para interpretar el proceso de urbanización como agente directo y causal de las transformaciones que se manifiestan en las comunidades y localidades rurales. La metodología aplicada, utiliza como unidad de análisis, al nivel de área geo estadística básica (AGEB), de datos socioeconómicos y estudia la tipología de usos de suelo en relación a dos cortes censales, 1990 y 2000.
Respecto al proceso de metropolización, Tapia realiza algunas precisiones muy interesantes sobre los movimientos campo-ciudad, para explicar que actualmente el movimiento ocurre también a la inversa, de la ciudad hacia el campo, porque el fenómeno “implica un proceso de desconcentración de la actividad urbana a partir de la apertura de nuevas zonas de instalación y localización industrial, comercial y de áreas residenciales” (Icazuriaga, 1993; citada en Tovar, 2009: 446).
Desde una perspectiva ecléctica, el autor Sousa (2010)18; analiza las etapas de Metropolización por las cuales ha atravesado al Zona Metropolitana de Monterrey, en el periodo de 1940-2005. Y parte de las siguientes preguntas: ¿Cómo se generan procesalmente estos espacios proclives en la sobremodernidad? ¿Qué fuerzas impulsan a la ciudad a convertirse en una metrópoli? ¿Cómo se producen los desplazamientos expansivos de pobladores? ¿Cómo se vinculan estos desplazamientos de pobladores a la vivienda vulnerable y en riesgo?
Con base en el trabajo de Eduardo Sousa puede deducirse que “Las fases del proceso de Metropolización 19 ”, mencionadas por Delgado (1993) en su trabajo “Querétaro: hacia la ciudad región”, se retoman en la actualidad por Sousa en (2010), quien agrega que los autores Unikel (1978), Sobrino (1993), Busquets y Delgado (1993) coinciden en las siguientes cuatro etapas: “Urbanización: cuando la tasa de crecimiento porcentual anual de pobladores de la ciudad central supera a la de la periferia. Suburbanización: cuando la periferia alcanza una mayor tasa de crecimiento porcentual anual.
Desurbanización: cuando la ciudad central observa un despoblamiento relativo o absoluto. Reurbanización: cuando en la ciudad central ocurre un repoblamiento relativo o absoluto” (Sousa, 2010: 24).
Los hallazgos del autor, se distinguen por la creación de modelos explicativos y los esquemas correspondientes para los siguientes procesos: 1) Proceso iterativo de Metropolización, basado en la velocidad del ciclo reproductor de la vida de los pobladores; 2. Proceso iterativo de Metropolización, basado en una situación antinómica de planeación; y 3) Proceso iterativo de Metropolización, basado en la actividad productiva de los pobladores, el ciclo reproductivo y la antinomia de planeación. Para explicar la transformación de una ciudad en un centro metropolitano, además de los tres modelos explicativos, el autor presenta un análisis de las combinaciones posibles; concluye que no es suficiente abordar el fenómeno desde una perspectiva única y como solución propone una perspectiva ecléctica, para intentar acercarse al fenómeno del proceso de Metropolización. Al tomar como referencia los modelos explicativos y la perspectiva ecléctica, pueden construirse hipótesis ligadas al proceso de Metropolización, a la ocupación del suelo en las zonas periféricas por grupos desfavorecidos y sus viviendas; para entender cómo se han dado las transformaciones de un sitio en el transcurso del tiempo y como se representan estos elementos en el espacio físico territorial. Mediante este análisis en la evolución de las transformaciones, podría darse explicación a la génesis del Área Metropolitana de Monterrey y las distintas zonas, tanto residenciales como marginales.
Desde la perspectiva de una Génesis del Proceso de Metropolización; el autor Tovar (2010)20 desarrolla un estudio sobre el caso de Guadalajara y presenta una crítica muy interesante sobre el fenómeno, que se podría clasificar como una postura en oposición a las interpretaciones ya conocidas sobre la Metropolización en México; puesto que hace referencia al caos metropolitano. El autor Tovar (2010) inicia por describir con una clara sencillez las diferencias entre los términos: Metropolización, proceso de Metropolización, conurbación, aglomeración urbana y la conversión de ciudad a metrópoli.
Posteriormente, respecto a la génesis del fenómeno, hace referencia al México rural del siglo XX y su transición hacia convertirse en un país mayormente urbano, el cual presenta varias tendencias hacia iniciarse como un país metropolitano desde los inicios del siglo XXI y menciona lo siguiente: “El proceso de Metropolización es dinámico, gradual y en México alcanzó dimensiones que preocupan a diversos especialistas porque, hasta el momento, la velocidad del proceso ha superado los intentos por controlarlo y dirigirlo. El caos de las ciudades metropolitanas mexicanas es un hecho palpable” (Tovar, 2010: 6). Las preguntas de las cuales parte el trabajo son las siguientes: ¿Por qué la metrópoli impone su dinámica sobre los otros núcleos urbanos, haciéndoles crecer y desarrollarse de manera dependiente?, ¿es posible encontrarnos ante una metrópoli cuyo proceso de urbanización, crecimiento y desarrollo hacia afuera incluya y respete la identidad y dinámica propia de los centros urbanos secundarios? ¿el desarrollo urbano de Guadalajara contenía las características de un proceso de Metropolización con anterioridad? El primer hallazgo de Tovar (2010)21 identifica las siguientes tres problemáticas asociadas al proceso de Metropolización en México; cabe aclarar que por su relevancia para el análisis, se citan textualmente los argumentos de este autor, con el objetivo de advertir los posibles escenarios a los que podría enfrentarse la investigación del fenómeno:
1. Problemática sobre los límites político- administrativos.
“los límites administrativos no coinciden con los límites reales del proceso de desarrollo de los núcleos urbanos, lo que produce descontrol y confusión entre las autoridades para dirigir y administrar el proceso de urbanización y las consecuencias de allí derivadas. Esta necesidad de coordinación para la gestión del proceso de urbanización de la ciudad central y de sus núcleos secundarios da vida práctica al proceso de metropolización” (Tovar, 2010: 9).
2. Problemática sobre la delimitación y conteo de Zonas metropolitanas, se cuestiona la metodología empleada por Gustavo Garza (2003) y también la metodología de Sedesol, Conapo e Inegi (2005).
“Porque para señalar que existe un proceso de metropolización en una ciudad que no sobrepasa sus límites municipales, se debe demostrar que su proceso de urbanización, crecimiento y desarrollo influye sustancialmente en el proceso de urbanización, crecimiento y desarrollo de los núcleos urbanos (municipios) vecinos […] Tarea difícil de medir con los datos disponibles” (Tovar, 2010: 9).
3. Problemática sobre las limitaciones en la medición del fenómeno.
“Es un hecho consensuado la imposibilidad práctica de medir plenamente la magnitud de las relaciones que ejerce una ciudad central (o metrópoli) sobre los centros urbanos secundarios, es decir, el grado en que una región sufre un proceso de metropolización. Por lo anterior, también existe una imposibilidad práctica para definir el área de influencia de la metrópoli, es decir, la delimitación de la región, zona o área metropolitana. Además, el fenómeno es dinámico, por lo que los núcleos urbanos que conforman la zona metropolitana son susceptibles de variar con el tiempo” (Tovar, 2010: 10).
El segundo hallazgo, del autor Tovar (2010)22 propone un método para deducir el momento de inicio en un proceso de Metropolización; y explica que dicho proceso se da entre urbes, no entre localidades, entonces es posible determinar un referente del inicio del fenómeno, a partir del momento en que las localidades rurales se convierten en localidades urbanas, con base en la situación de sobrepasar los 2,500 habitantes.
Respecto a la teoría que se puede tomar como referencia para acercarse hacia la comprensión de los Procesos de Metropolización, Tovar propone la teoría del continuum urbano rural, que analiza en las localidades netamente rurales y las localidades completamente urbanas y su relación en un continuo proceso de cambio sin existir un límite que marque el paso de un estado a otro.
En un tercer hallazgo, sobre la metodología de Luis Unikel (1976); “los primeros procesos de Metropolización en México datan de 1940 a 1950; su trabajo ha tenido una gran influencia, sin embargo, su metodología identifica estos procesos específicamente para el año 1960, por lo que sus interpretaciones sobre la presencia del fenómeno antes de esa fecha están basadas en juicios de valor, subrayando la necesidad de elaborar estudios de caso” (Tovar, 2010: 6).
El autor Tovar aclara que es factible encontrar la génesis del proceso a partir del análisis e identificación de la zona metropolitana, en función de la ciudad central y la influencia que ejerce hacia los núcleos secundarios; concluye que no es una condicionante la cuestión de que los núcleos urbanos secundarios tengan una continuidad física respecto al núcleo urbano central.
La autora Negrete Salas define el término metrópoli23, en el contexto de las metrópolis mexicanas, “hace referencia a la ciudad con relación a sus territorios aledaños y, por extensión, a la ciudad más importante en una región […]
Remite a relaciones asimétricas de poder y subordinación y, por ende, a vínculos funcionales de dependencia” (Negrete, 2010: 175).
Las metrópolis presentan nuevas formas físicas de acuerdo a (Tovar, 2010; y Ramírez, 2008)24, “la forma actual es de una urbanización más discontinua y menos densa […] en sus periferias ocupan cada vez más superficie por habitante” (Negrete, 2010: 180); aspectos que se vinculan al proceso de Metropolización desde la perspectiva morfológica.
Desde la perspectiva económica, Negrete (2010)25 presenta los criterios para determinar la jerarquía de una metrópoli, entre los cuales considera de utilidad los siguientes aspectos económicos: la dimensión demográfica, la competitividad urbana, la función político-administrativa y la influencia regional.
Aclara que no puede jerarquizar a las metrópolis en base al tamaño poblacional, pero si en base a su atractividad poblacional; y su competitividad entendida como el “grado en el cual una ciudad, en comparación con otras ciudades en competencia, es capaz de atraer inversiones productivas que se traducen en generación de empleos e incremento en los ingresos” (Negrete, 2010:187).
Desde la perspectiva política, el trabajo de Vargas (2011)26 ; analiza el proceso de Metropolización en la ciudad de Pachuca, partiendo de un análisis sobre la urbanización y conurbación, así como de las políticas urbanas y del poder local, que genera problemáticas y conflictos de carácter urbano y social. Lo cual permite obtener un enfoque político del fenómeno urbano.
El autor aborda los problemas de coordinación de los servicios para los habitantes de la ciudad, desde un punto de vista de gestión metropolitana considerando los cuatro municipios que conforman la conurbación para resolver los problemas derivados del proceso de Metropolización (Vargas, 2011: 145).
Finalmente, entre las múltiples aportaciones de Sousa (2012)27; destaca el concepto metrópolis prematura y el análisis de la Transformación espacial y sus procesos intervinientes (Sousa, 2012: 62), los cuales se desarrollan para explicar la configuración espacial de Monterrey de 1940-2010 a partir de los tres procesos por los que atraviesa la metrópolis (Sousa, 2010).
Mediante la recopilación de aspectos clave para el conocimiento y explicación del fenómeno de proceso de metropolización, se busca mostrar las consideraciones y dificultades que intervienen al abordar una investigación de esta índole. Principalmente debido a que la perspectiva a utilizar para el análisis determina la utilidad de los resultados de investigación. Partiendo de que el territorio para su estudio puede subdividirse en categorías, subsistemas y elementos más sintéticos aplicables al análisis de un sistema urbano regional como el de Querétaro; fue necesario seleccionar el enfoque de Análisis Territorial, como el más adecuado para estudiar la dinámica territorial en la escala metropolitana correspondiente al proceso de metropolización que experimentan Querétaro y su zona metropolitana.
El enfoque de análisis territorial aplicado al proceso de metropolización en Querétaro
El enfoque del Análisis Territorial tiene por objeto conocer y explicar los aspectos (económicos, sociales, urbanos, ambientales, políticos y culturales) que se producen dentro de la delimitación un área geográfica y un tiempo determinado.
De acuerdo a Pujadas (1998) “El análisis territorial se ha de apoyar tanto en el conocimiento teórico interdisciplinar, como en un conjunto amplio de instrumentos de análisis de carácter más metodológico, que han de permitir explicar conjuntamente los procesos territoriales. Se nutre de un amplio bagaje de conocimientos teóricos y metodológicos” (Pujadas, 1998:36). Al respecto, cabe destacar la importancia de la interdisciplinariedad en el análisis territorial para el objetivo de mejorar la comprensión del proceso de metropolización.
El enfoque del análisis territorial se sustenta en teorías generales, teorías sustantivas y conceptos, que desde la perspectiva económica, geográfica y urbana se fusionan y complementan, conformando conceptos más amplios o generales (Isard, 1960; Secchi, 1968; Chorley, 1971; Hall, 1975; Harris, 1975; Stuart, 1977; Hagget, 1979; Wilson, 1980; y Johnson, 1987).
El enfoque se ha aplicado por expertos en el fenómeno del Proceso de Metropolización para el caso particular de México, como el autor Sousa (2006), con quien se coincide respecto a la descomposición del fenómeno en cinco elementos del territorio: “las concentraciones metropolitanas generalmente conjugan 5 variables o componentes, que guardan una relación característica de correspondencia uno a uno:
1. La variable del componente económico: que se relaciona con su producción especifica o la especialización funcional y lo que de esto se deriva (empleo y su localización, crecimiento económico por sectores secundario y terciario); teniendo un efecto en el producto interno bruto (PIB) nacional.
2. La variable del componente político: que se asocia con el órgano de gobierno generalmente centralizado en la ciudad primada, o mejor; en la ciudad central de la metrópoli […] de donde emanan algunas de las decisiones de política social y territorial al resto de los gobiernos locales.
3. La variable del crecimiento demográfico: que se liga básicamente con la tasa natural (nacimientos menos defunciones) de crecimiento de la población y sus características inherentes en cuanto a grado de escolaridad, movimientos de la población y otros.
4. La variable del componente territorial: que es el componente físico-espacial y tiene su expresión en la ocupación y localización del suelo por la población y de la actividad económica derivada de la misma; generando entre otros, los altos índices de densidad y algunos nuevos como los de concentración- dispersión periférica; y por último,
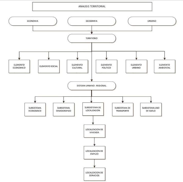
5. La variable del componente Ambiental: que se coliga […] por lo menos en la mayoría de los países emergentes incluyendo a México; con la característica de degradación del ambiente. Es decir, la ausencia de equilibrio dinámico entre las características de especialización económica de la metrópoli, las funciones demográficas y la conservación del ecosistema; comprometiendo la capacidad de futuras generaciones para generar libremente su bienestar” (Sousa, 2006: 77)28. Teóricamente el enfoque plantea que cada uno de los elementos del territorio, puede referenciarse a los subsistemas que integran el sistema urbano-regional: subsistema demográfico, económico, localización de las actividades en específico residencia, empleo, servicios, transporte y uso de suelo29.
En términos metodológicos, el enfoque del Análisis Territorial, permite que el territorio sea estudiado con base en sus seis elementos: el elemento económico, el social, el cultural, el político, el urbano y el ambiental. En este sentido, los principales resultados obtenidos son distintos esquemas que sintetizan la complejidad de las interrelaciones entre los elementos del territorio y el sistema urbano regional. Interpretando lo anterior en una matriz, colocando verticalmente los elementos del territorio y horizontalmente los subsistemas del sistema urbano-regional, se puede concluir que existen organizaciones, correlaciones, y patrones; que son observables y comprobables dentro del territorio.
Espacialmente, se identifica que las interacciones entre los elementos del territorio y los subsistemas del sistema urbano regional, son cuantificables en tiempo, distancia, y frecuencia; con esto se distingue, que las unidades cuantificables son aplicables y comunes, para un análisis desde la perspectiva económica, geográfica o urbana.
Mediante distintas escalas de observación, el enfoque del análisis territorial nos lleva hacia un conocimiento más amplio y estructurado de todos los aspectos que habrá que considerar como antecedente para fundamentar el estudio del proceso de metropolización.
Se identifica que los Procesos de Metropolización en México se han analizado en distintos contextos urbanos; asimismo, se considera que el fenómeno si ha sido suficientemente estudiado, pero ha quedado pendiente el desarrollo de una metodología que permita medir el fenómeno homogéneamente en las distintas zonas metropolitanas del país, para analizar los resultados comparativamente. Es este punto medular en el cual el enfoque de análisis territorial contribuye de manera importante a los estudios territoriales actuales en la escala metropolitana.
Por otra parte, en el estado del arte, se ha encontrado que el fenómeno del proceso de metropolización como causa, tiene efectos que derivan en distintas problemáticas que pueden clasificarse en los elementos que plantea el enfoque: a) El aspecto social: Segregación y polarización urbana; b) El aspecto político: Políticas urbanas, gestión metropolitana; c) El aspecto económico: competitividad urbana y localización de actividades económicas, entre otros.
En este sentido, las problemáticas, variables e indicadores asociados al proceso de metropolización pueden clasificarse e identificarse de acuerdo al esquema resultante en la figura 1. Dentro de este mismo esquema, cada investigador podrá realizar una selección de los elementos de su interés adecuados a la problemática del proceso de metropolización a estudiar.
Desde el enfoque del Análisis Territorial, el estudio del sistema urbano-regional en los municipios y de la estructura urbana en sus distintas escalas de observación, simplifica la complejidad del proceso de metropolización y permite establecer las bases para afirmar o descartar si las condiciones en una zona metropolitana, realmente corresponden al concepto de metrópoli, ya que en algunas zonas metropolitanas es cuestionable lo anterior.

Hipótesis
En la Zona Metropolitana de Querétaro el crecimiento urbano disperso se produce en función de la localización espacial de la oferta de suelo urbano y la dinámica de inmigración como consumidor. Existe una correlación entre el suelo urbano de bajo precio y el proceso de metropolización de la estructura urbana en los cuatro municipios de la Zona Metropolitana de Querétaro entre 1990-2010.
Metodología
De acuerdo a la delimitación oficial de zonas metropolitanas (CONAPO, 2010), para la ZMQ se seleccionaron los municipios de: Corregidora, El Marqués, Huimilpan, y Santiago de Querétaro, ya que se requiere analizar los cuatro municipios, para obtener la información completa de la zona metropolitana y observar su comportamiento durante el proceso de metropolización en el periodo 1990-2010.
El tamaño de la muestra contempla la observación de cinco (10) asentamientos periféricos por cada municipio, resultando un total de 40 reactivos. Para la muestra seleccionada, se recopilaron los datos socioeconómicos de los censos cada 10 años, 1990, 2000 y 2010, con el objeto de observar el comportamiento de las variables cada 10 años. Asimismo, se observaron los datos a partir de 1995 cuando se iniciaron los conteos. Lo anterior debido a que los conteos realizados cada 5 años, se han utilizado para poder dar certeza al censo, y a partir de los conteos se han realizado las proyecciones actuales. En la primer variable proceso de metropolización, se observaron fotografías aéreas a través de las cuales, se generaron polígonos de los rasgos físicos y la urbanización en los cuatro municipios. Paralelamente se revisó la información de los vuelos fotogramétricos siguientes: año 1993, año 2000 y como el más reciente se encuentra el del año 2006. A partir de esto, se estudió la evolución de la urbanización a través del tiempo y sus relaciones con los nuevos asentamientos y el crecimiento metropolitano.
A una escala metropolitana, la metodología de análisis cartográfico aplicado, comprende una contrastación de la parte grafica con los datos duros obtenidos mediante un sistema de información geográfica SIG. En este proceso, se requirieron los siguientes métodos: Método Comparativo Cartográfico, Método de la Malla y Método de Sobre posición de Capas, así como también una combinación de técnicas para la Construcción de Planos Temáticos en ArcGis en conjunto con la Elaboración de Fichas para el Análisis Urbano.
Resultados
Los resultados obtenidos al aplicar el enfoque del Análisis Territorial han permitido observar que determinadas características como la densidad y la inmigración interestatal pueden explicar en gran parte la ocupación del suelo a través del tiempo y el proceso de metropolización, por lo tanto se han relacionado las características del territorio con la distribución de la tendencia en el crecimiento urbano. En síntesis, se puede afirmar que el proceso de metropolización constituye un fenómeno multifactorial, mayormente asociado a las fluctuaciones de inmigración, su manifestación física es evidente en el territorio. Por lo anterior, las variables más signficativas que aportan una clara tendencia de correlación con el proceso de metropolización son: la inmigración interestatal, la distancia periférica y el incremento en la población total.
Con base en la técnica de correlación lineal y aplicando la fórmula de Correlación de Karl Pearson, para obtener el producto x en un momento y, se calculan de esta manera los efectos del proceso de metropolización en la Zona Metropolitana de Querétaro. En este sentido, se correlacionan los valores de coberturas en la superficie de urbanización para los momentos correspondientes al periodo de estudio 1990-2010, con los datos sociodemográficos obtenidos de la colecta. La investigación ha requerido de dos cortes temporales transversales en los momentos 1970 y 1980, para lograr una comparativa más significativa en términos de observar el crecimiento urbano en la parte grafica; y por otra parte, con el objeto de tomar dos puntos de referencia para realizar el análisis de correlación de datos e interpretación de los resultados de investigación como lo muestran las figuras 2, 3, 4, 5 a 6.





Conclusiones
En base al análisis e interpretación de las correlaciones, es posible afirmar que en el caso del fenómeno de proceso de metropolización en la Zona Metropolitana de Querétaro, el crecimiento natural de la población no es una causal del fenómeno, por lo tanto, no aporta relevancia como indicador explicativo.
Primero, en la Zona Metropolitana de Querétaro se comprueba que el proceso de metropolización entre 1990-2010 se comporta en correspondencia con el modelo explicativo de Eduardo Sousa 2010 sobre la generatriz de contornos metropolitanos.
Segundo, en el caso de la ZMQ el fenómeno se comporta de manera contraria al modelo explicativo del Ciclo de nacimiento de los pobladores (Sousa, 2010), ya que el indicador población total no es significativo; a partir de lo cual puede deducirse de manera general que el indicador inmigración interestatal si es un factor explicativo del fenómeno.
Los resultados obtenidos en el proceso de investigación han permitido observar que determinadas características como la densidad habitacional y el indicador de inmigración interestatal pueden explicar el proceso de metropolización y la ocupación del suelo a través del tiempo; por lo tanto, se han relacionado los elementos del enfoque de análisis territorial con la distribución en la tendencia del crecimiento urbano.
Tercero, se puede afirmar que el proceso de metropolización constituye un fenómeno multifactorial, mayormente asociado a las fluctuaciones de inmigración que se han presentado en la Zona Metropolitana de Querétaro entre 1990-2010. Su manifestación física es evidente en el territorio a través de los mapas de resultados en los cuales se observa un crecimiento metropolitano de tipo polinuclear.
Finalmente, como parte de los resultados obtenidos, se comprueba una influencia del terremoto de 1985 en la expulsión de habitantes del Distrito Federal hacia la ciudad de Querétaro, por lo cual, será importante retomar el estudio a partir del reciente terremoto de la Ciudad de México en 2017, para estudiar su impacto en la inmigración y en el proceso de metropolización de la Zona Metropolitana de Querétaro en las próximas décadas 2020-2040.
Queda para futuras investigaciones, la aplicación de correlaciones múltiples ampliando a grupos de variables, para corroborar los resultados y avanzar en el conocimiento sobre el fenómeno. Los recientes avances tanto teóricos como aplicados en este campo facilitan a los investigadores una nueva visión del proceso de metropolización que puede complementar y enriquecer los enfoques de corte cuantitativo.
BIBLIOGRAFIA
Bassols, Mario (2006), Explorando el régimen urbano en México: Un análisis metropolitano, UAM, 324p.
Chorley, Hagget et. al. (1971), La Geografía y los Modelos Socioeconómicos, Madrid : Methuen & Co Ltd, 436p.
Delgado, Javier (1993), “Querétaro: hacia una ciudad región”, en Revista Estudios Demográficos y Urbanos, México, El Colegio de México, Vol. 8, no. 3, Septiembre-Diciembre 1993, 655-699p.
Duhau, Emilio (1988), Planeación metropolitana y política urbana municipal en la ciudad de México, México, UAM.
Flores, Sergio (1993), Desarrollo Metropolitano. Análisis y Perspectivas, México, Benemérita Universidad de Puebla, 233p.
Garrocho, Carlos y Sobrino (1995), Sistemas Metropolitanos: Nuevos enfoques y prospectiva, México, Colmex, 574p.
Garza, Gustavo et al. (1999), Políticas urbanas en grandes metrópolis: Detroit, Monterrey y Toronto, México, Colmex.
Hall, Peter et al. (1975), Modelos de Análisis Territorial, Barcelona, Oikos- tau, 218 p.
Hagget, Peter (1979), Geography a Modern Synthesis, New York, Harper International.
Harris, Britton et al. (1975), Modelos de Desarrollo Urbano, Barcelona, Editorial Oikos-tau, 144 p.
Icazuriaga, Carmen (1992), La Metropolización de la ciudad de México a través de la instalación industrial, México, Centro de Investigaciones y Estudios superiores de Antropología Social, 217p.
Iracheta, Alfonso (1988), Metropolización y política urbana en la ciudad de México, El Colegio de México.
Iracheta, Alfonso (2009), Políticas públicas para gobernar las metrópolis mexicanas, México, El Colegio Mexiquense, 294p.
Iracheta, Alfonso (2012), Metrópolis en crisis: una propuesta para la zona metropolitana Puebla-Tlaxcala, Puebla, Universidad Autónoma de Puebla, 165p.
Isard, Walter (1960), Métodos de Análisis Regional, Barcelona, Editorial Ariel.
Johnson, James (1987), Geografía urbana, España, Editorial Oikos-tau.
Negrete Salas y Héctor Salazar (1986), Zonas metropolitanas en México 1980, México, El Colegio de México.
Negrete Salas, Eugenia (2010), Las metrópolis mexicanas: Conceptualización, gestión y agenda de políticas, en Los Grandes Problemas de México Vol. II, Desarrollo Urbano y Regional por Gustavo Garza y Shteingart, Martha (Coord), México, El Colegio de México, pág. 173-210.
Nolasco, Margarita (1981), Políticas de desarrollo metropolitano en la ciudad de México, México.
Nolasco, Margarita (1981), Cuatro ciudades. El proceso de urbanización dependiente, México, INAH.
Pujadas, Roma (1998), Ordenación y Planificación Territorial, Madrid, Editorial Síntesis.
Ramírez, Rebeca (2008), Formas Territoriales. Visiones y perspectivas desde la teoría, México, Porrúa, 290p.
Salazar, Héctor (1984), Dinámica del crecimiento de las ciudades intermedias en México: Los casos de León, San Luis Potosí y Torreón (1970-1980), México, El Colegio de México, 110p.
Secchi, Bernardo (1968), Análisis de las Estructuras Territoriales, Barcelona, Gustavo Gili, S.A., 476 p.
Sousa, Eduardo (2006), Tesis Doctoral. El Área Metropolitana de Monterrey: análisis y propuesta de lineamientos metodológicos para la planeación en zonas periféricas.
Sousa, Eduardo (2010), De la ciudad a la metrópolis. Monterrey.
Sousa, Eduardo (2012), De la ciudad a la metrópolis prematura: Los tres procesos. Concepto metrópolis prematura.
Stuart, Chapin (1977), Planificación del Uso de Suelo Urbano, Barcelona, Editorial Oikos-tau, 431 p.
Tapia, Jorge (2009), Cambio socioterritorial en el contexto de las metrópolis, en Dinámicas Ambientales y Territoriales en México. Una disciplina multidisciplinaria.
Tovar, Edgar (2010), Génesis del proceso de Metropolización en Guadalajara.
Unikel, Luis, Ensayo para la delimitación de la zona metropolitana de la ciudad de México en 1940, 1950, y 1960, México, El Colegio de México.
Unikel, Luis et al. (1978), El desarrollo urbano de México. Diagnostico e implicaciones futuras, México, El Colegio de México, primera edición 1976.
Vargas, Pablo (2011), La conflictividad en el Proceso de Metropolización de Pachuca.
Vázquez, Rubí (2011), Tesis de Maestría en Planeamiento Urbano y Regional, Propuesta Metodológica para la formulación de un Modelo de Ordenamiento Territorial, Universidad de Guanajuato.
Wilson, A.G. (1980), Geografía y Planeamiento Urbano y Regional, Madrid, Editorial Oikos-tau, 452 p.
Notas
Notas de autor