PROCEDURE FOR THE EVALUATION OF BUSINESS OPPORTUNITIES IN THE SUGAR INDUSTRY
PROCEDURE FOR THE EVALUATION OF BUSINESS OPPORTUNITIES IN THE SUGAR INDUSTRY
Revista Científica "Visión de Futuro", vol. 20, no. 2, pp. 175-192, 2016
Universidad Nacional de Misiones

Received: 08 January 2016
Accepted: 25 February 2016
Abstract: The aim of this study was to propose a method, to develop, assess and validate the business opportunities that arise in the premises of the Cuban sugar industry. A Heuristic Diagram which took into account technical, economic, social, environmental and risk factors, using tools Management Analysis Development to identify the main options of industrial production processes with high efficiency, material balances designed and energy Complex goal Process Analysis, which allows you to view the best business option. The proposed production process of D-xylose and glucose from waste and by-products of the sugar industry procedure was applied. The criteria used were quantified using the SuperPro Designer® version 9.0, Statgraphics Centurion version XVI, KeywordSpy and Excel software. It was concluded that the procedure was successfully applied and developed to validate, in this case, the production of D-xylose and glucose from bagasse from sugar cane. Moreover, this business opportunity evaluated, presented viable technical, economic and environmental indicators for the Cuban sugar industry.
Keywords: Sugar Industry, Business, Evaluation Procedure.
INTRODUCTION
The development of industrial investment decisions is a task which is linked with the center of the activity of business management, and so it can function, adapt, progress, take advantage of opportunities and overcome the crisis needs an efficient organization. Being diverse range of problems facing an organization, because "many decisions are repeated several times during a working day, while others occur infrequently and once in years can happen" (Heredia, 1995, pp. 82-83), as is the if investors always require absorption processes and technology transfer, and therefore the maximum attention of the company. (Oquendo, 2002)
The competitive development of enterprises of chemical and biological industry will be conducted with a level of risk and anticipation that it may be reduced to the extent that the uncertainty in all its manifestations is cleared. It is therefore necessary to formulate alternatives and proceed to Multicriterion (EM) evaluation to organize its implementation in the most appropriate manner. It is necessary, from a business point of view, formulate and evaluate alternatives and business opportunities for companies. (Gonzalez, 1991)
When the modern tools of Management Development (GD), project analysis to assess business opportunities, in addition to and submit generality of scope, it must demonstrate its usefulness or validity when applied to a particular product are developed and in a particular setting, preferably importance and meaning in it. (Cunningham, 1997)
It develops, proposes and describes the methodology under investigation in terms of conceptual diagrams, sequential steps and mathematical methods. emphasis on the steps and benefits mean a clear contribution to the state of the art is made. In addition, the development process of decision-making tool, can go simultaneously with applying to an example, so that a positive synergy between the goal of the methodological tool and the decision itself is given. Complex Analysis Process (ACP), which as a decision-making methodology integrates the Design Process with capital budgeting by Gonzalez (2014) examined first.
That is why the scientific question raised was: how to evaluate different business opportunities with the support of existing facilities in the industry of sugar cane?
The hypothesis of this paper stated: using a scientifically argued methodological procedure that enables the selection and evaluation of business opportunities you can start harvesting and conversion of existing facilities enabling the territorial and national development of agribusiness.
The general objective was: to propose and validate a procedure with Development Management tools to evaluate business opportunities in existing facilities of the Cuban sugar industry.
Specific objectives were:
DEVELOPMENT
The development of new investment and technology transfer for recipient countries, may involve serious risks when selecting the most appropriate business (Hernandez, 2008) is why worth of methods to promote the best selection should be, considering not only technical, commercial and economic factors of technology but also of others, such as the response to a small market, to restrictions on raw materials, shortage of skills, the underdeveloped infrastructure, the conditions of the territory among others factors.
The development of procedures and evaluation of successful experiences of application of scientific methods for an appropriate strategy in the development and assimilation of technologies, has evolved from economic technical analysis of the best alternatives, including dynamic analysis to the concept of achieving cleaner technologies, through the environmental and technological security, which calls for greater effort in consideration of the problems of uncertainty of the transformational processes in the chemical and fermentation industry which has been addressed in previous works, according to Gonzalez, ( 2002).
The Software CONFAR UN 2001 and classical design methods and equipment investment analysis in the chemical industry (Perry, 2008); in international and national scientific literature procedures proposed by the Venezuelan experience (1999 PDVSA) are available which leads to optimal design of chemical plants (Peters & Timmerhaus, 1991), most recently by González (2005), for evaluating investments for the production of ethanol. Process simulation with specific software has been used extensively in recent years successfully as a tool to fully understand the chemical and biochemical processes and the physical and economic implications of experimental modifications (Peters & Timmerhaus, 1991).
Cunningham, (1997) has argued that for proper GD can apply a set of 8 tools, sometimes complementary to each other, as appropriate, they are:
Tool 1. Context analysis tool: four models are developed as follows:
sector model: what the company should do is implement an adequate system of competitive intelligence.
quantitative model: what the company should do is develop a database on resources, likely trends and interaction between variables.
systemic model: what the company should do is identify the participants, select variables and to develop scenarios based on these elements.
structural model: what the company should do is pay attention to the state of evolution of the contemporary wave to lead it.
Tool 2. Analysis of business trends: has five aspects that are market orientation, differentiation, integration downstream, internationalization and concentration.
Then he wonders if there is an opportunity of raw material, product, market and technology according to these five aspects; if not then you should take action to resolve these issues and re-ask the question and if yes is passed to the third tool.
Tool 3. Evolution of demand: here wondering whether or not demand for the product, if the answer is no, go to the formulation of a new business opportunity, if yes, continue with the fourth tool.
Tool 4. Evolution of profit margins Product: here the experience curve is applied and the principle of total quality is implemented (to reduce costs) and then wonders if these, if negative will reduce the response should take action to help reduce and re-ask the question, if positive is passed to the fifth tool.
Tool 5. Two other margins: here are calculated the total cost without depreciation and cost above the variable cost, wonders whether it meets the requirements of the costs and if no actions are taken to address this item, if yes is passed to the sixth tool.
Tool 6. Performance and utilization plan: here it comes to determining the experimental correlations between return on investment and the degree of plant utilization, wonders if it is profitable, if the answer is no, must take actions such as increasing capacity plan and seek more downstream integration, among others, the question is repeated and if positive then passed to the seventh tool.
Tool 7. The product and its compatibility with the company: here he wonders if passing through the first filter, where the size and growth of the market for the product in question, number of major competitors, general characteristics of the technology involved, appear if does not pass through this filter then actions are taken to resolve this and asks again, being positive is passed to second filtering where an estimate of profitability is performed, it is on accessibility to technology and middle-environmental accessibility, not to go through this filtering action is taken to resolve this and asks again, being positive is passed to a follow-up stage where a detailed market and marketing, production processes, access to raw materials analysis is performed, official regulations, effects on competition, cash flow, etc., product cards are then presented, as well as the descriptive profile of the product, once completed this tool is passed to the eighth.
Tool 8. Analysis Tool entry business: then listed seven key strategies for analyzing: internal development, acquisition, licensing, internal generation, joint venture, corporate investment and incorporation of experts. He wonders now if you meet these strategies, if not then you have to look for another business proposal, if positive there is a business opportunity which passes the phase information display, the idea here is to be displayed from initially all the complexities involved in the process, links and interfaces between each activity and decisions that support them are understood, once analyzed this, in the case of constituting a product becomes part of the mesh of chemicals that he will propose, if it were then service the same way will work only with the peculiarities of that option, the chemical route is determined and wonders if there are technological restrictions, if negative it is to the mesh of chemicals and takes another, of an affirmative answer questions whether technology being negative it is to the mesh of chemicals and takes another, if positive is going to design the process, if there is availability of equipment you could go is available reconversion assimilation of technology with the corresponding calculation and design of new equipment if not necessary and would then be passed in both cases to select the technology itself. Investments logically then arranged, the timeline is prepared according to considerations of local development where this business opportunity, the critical path of investment is determined as well as the size and location of the project, uncertainty is estimated availability of raw materials, continuous preliminary development phase of the project and wondered whether the project is likely to be negative it becomes a mesh products find another business opportunity.
This feasibility must integrate harmoniously the known technical and economic traditional factors as Peters & Timmerhaus, (1991), energy, environmental sustainable factors and technological risks, if positive the report is prepared and passed to the control opportunities business as proposed for local development.
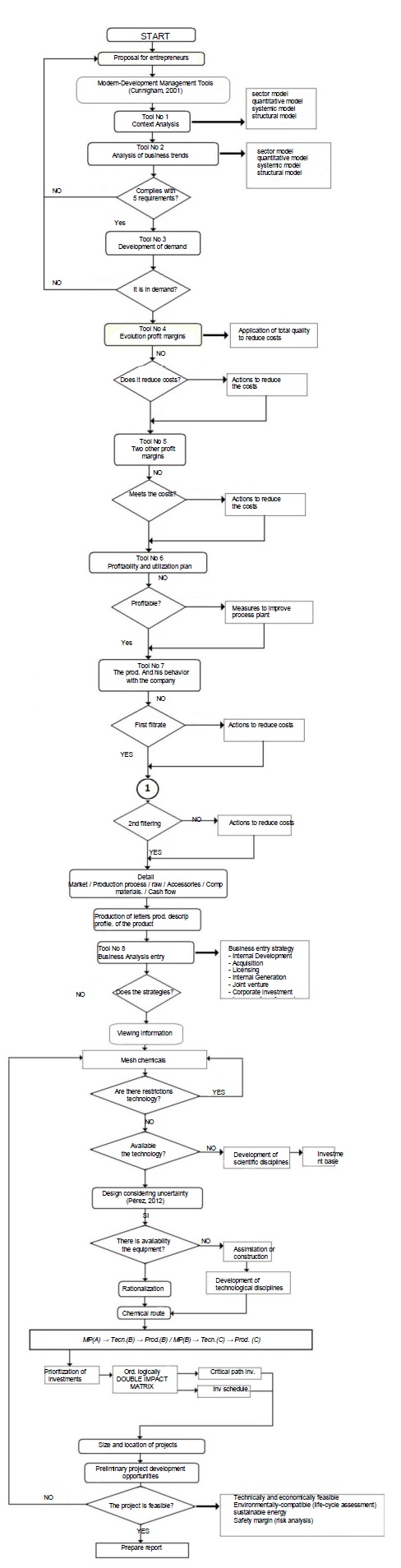
The procedure for evaluating business opportunities presented in Diagram Heuristic Figure 1; which includes modern tools of GD and use of computer software for calculations, design and simulation of processes in the chemical industry.

Business proposal: to develop D-xylose and glucose from bagasse
To assess whether this proposal is a viable business opportunity in the sugar industry, with the support of existing industrial plants, the methodological procedure presented in Figure 1 applies.
It is part of the proposal entrepreneurs: developing D-xylose and glucose from bagasse in the sugar industry.
The first tool: Analysis of context; 4 models are developed here:
Sectoral Model: manifests as an excellent opportunity that the raw material for this proposal is bagasse, renewable source, low acquisition cost and does not require an external provider in the logistics company, despite I can compete as raw material for other productions of interest.
Quantitative Model: Taking into account the resources involved in this business opportunity, namely in terms of premium (depithed bagasse, sulfuric acid, sodium hydroxide, water, oil, electricity) material, the strength of a trade held in the sugar in the country chores, the economic base primarily agricultural, the prospects of increasing technical development with the implementation of new university courses in shorter periods for the sugar business, would allow the successful development of new productions that would increase exports the country and consequently decrease imports.
Systemic Model: They participate actively and state sectors agricultural production cooperatives whose social order is fundamentally sugarcane production, all suppliers of chemical industries in the country, as well as the National Electrical Union, planners companies in the sugar agroindustrial sector, universities and knowledge management centers. The main variables to be evaluated are: availability of raw materials, training of personnel involved and everything about the conception of an optimistic scenario, using precisely raw material of national origin and have prestigious centers for knowledge management.
Structural Model: Harnessing the strengths offered by the new Cuban economic model where special attention to the production of derivatives of the sugar industry and empower companies to manage their own development by diversifying its production in this case is provided.
The second tool: Analysis of business trends, this has 5 key aspects are:
Market orientation: the D-xylose is raw material for the production of Xylitol and adds a new product to the mesh of chemicals in the country.
Differentiation: the technology is known, the characteristics of the product and its use which helps considerably to become a fortress within productions.
Downstream integration: the main tendency of the bagasse in Cuba today is the generation of electricity, because the productions resulting from this residual are very depressed (boards, furfural, etc.), so any initiative by adding new values and products from waste is welcome, especially when in addition to production proposal can be obtained glucose increases the added value of the proposal and serves as a raw material for other loss-productions, in turn by the lack of this, say sorbitol and other benefits it brings to the pharmaceutical, biomedical and cosmetic industries, D-xylose itself that transforms into Xylitol by fermentation using yeast Candida guilliermondii. (Nápoles, 2005)
Internationalization: to ensure the possibilities offered by the new foreign investment law in the country that can open new commercial fields.
Concentration: seek alliances with other companies in the territory make stronger the proposal, for example between sugar factories undiversified.
Then he asks if it meets these five aspects, if the answer is yes, it is passed to the next stage.
The third tool: There is an annual demand for xylitol production ranging from 20 000 to 40 000 tonnes per year (t / y) using the D-xylose as a raw material for this production. The xylose and glucose products also have a large demand in the world for its mainly biomedical use, and in Cuba in particular glucose production is highly sensitive to possess the land plant sorbitol 10% of its installed capacity, lack glucose. (Gonzalez y col., 2011).
The fourth tool: no experience in production of D-xylose and glucose from bagasse, but if the entity is able to apply the principles of total quality to have strong partnerships with governing bodies in knowledge management and training.
It is favorable to have the experience, technology, constraints and opportunities of integrating the production of xylose and glucose to a sugar factory producing.
The technology used for the production of D-xylose is reported in the literature (Villalba y col., 2011) and is the proposal that is simulated in this research, constraints for implementation are not exactly in the raw materials being renewable use no shortage in the country and another in the technological equipment that does not exist, not counting the country with plants for these productions, so it is vital that the implementation of this is in an adjacent factory wit to take hence some of the ancillary facilities providing integration downstream in this type of process, say then, water, electricity, energy (steam), lower transportation costs in respect of raw material (bagasse) and should stop the plant for any reason, raw materials do not deteriorate as follow their customary in the mill in question.
Furthermore this integration would increase the added value of production in the adjacent factory, increasing its differentiation and competitiveness in the market, raising the profitability of economic operations and moving towards a program of cleaner production technologies. For example bagasse exhausted leaving the filter can be used for the production of alcohol, chipboard, paper etc., and the rich hydrolyzate D-Xylose can be processed then, both chemically and by fermentative route, for an alcohol of great importance, xylitol, whereas glucose can be used as raw material in the production of sorbitol.
The fifth tool: here two profit margins are calculated: the total direct cost (CTD), Cost Total Indirect (CTI) and the Direct Fixed Capital (CFD), according to criteria (Perry, 2008; Peters & Timmerhaus, 1991 ; Sinnott, 2005).
CTD = 5042000 U $ D // CTI = 3076000 U $ D // CFD = CTD + CTI = 8118000 U $ D
The sixth tool: is the main equipment used, capacity, price. The characteristics of the equipment necessary according to the criteria of (Perry, 2008; Peters & Timmerhaus, 1991; Sinnott, 2005), are presented in Table N° 1.

Because the country does not have a production facility of this type it is necessary to use a simulator, to get the best production variant and a reliable version of what would be the actual production process.
The criteria to simulate the process with SuperProDesigner® 9.0 software, plant D-xylose and glucose as technical and economic data were:
2 600 t D-xylose / year 99.85% purity // // D-Xylose 2.5 t / h maximum 13 // lot / batch
2 260 t glucose / year 95% purity // // 2 t glucose / Lot
Sale price 2,47 US $ / kg D-xylose (Gonzalez, 2014)
Sale price 5.50 US $ / kg glucose (Gonzalez, 2014)
The plant will operate about 7800 hours / year using 1 month / year to perform maintenance, cleaning, repairs of equipment and auxiliary facilities, etc. Also it possesses a physical-chemical laboratory to carry out quality control of the products obtained and investigations. Plus it has a maintenance workshop, storage facilities for raw materials, inputs and products, equivalent to 1 year of production capacity.
A period of construction of the plant is assumed 12 months, with 3 months to make its launch, while the lifetime of the project is 20 years. It is considered that the plant always operates at 85% capacity, with a constant annual depreciation lifetime of equipment 2%.
All D-xylose and glucose produced has the required quality to be sold as a finished product, so do not take into account the additional costs related to the treatment of defective lots, which have been rejected for failing to meet requirements established quality. Not taken into account the costs associated with the treatment of waste, both liquid and solid, generated during the production process.
other costs such as those related to advertising operations and sales, quality control, consuming additional electricity, commissioning and validation of the production process, and generating research and development were considered, all determined as a% of Direct Fixed Capital (CFD).
Finally average interest rate of 15% is assumed to determine the Net Present Value (NPV), and 30% tax in revenue.
Is also used by the proposed procedure Perez, (2012) for chemical plant design; in Table 2 consumption rates and costs of raw materials and inputs necessary for the production of xylose and glucose are presented.

The seventh tool: see if the xylose and glucose products are compatible with the company where they will be developed. And of course they are, because they are all sugars.
First filtering:
Xylose also called wood sugar is a pentose obtained from fruits, berries, vegetables and other products containing xylan hemicellulose as (http://www.secretosparatusalud.com/product/68024/xilitol; 2009).
Is not found free in nature, it is an intermediate product, necessary for the metabolism of organic animal kingdom and is one of the eight essential sugars to human and animal nutrition. It is widely used in the food industry for the production of a variety of foods intended for patients with metabolic disorders such as diabetes mellitus (DM), and in the biomedical field in general. In the pharmaceutical industry it is widely used in the production of toothpaste to prevent cavities, among other uses (http://wwwkeywordSpy.com.es; 2009).
Glucose is the most common and abundant monosaccharides and is the most important nutrient of the cells of the human body because of the energy it provides. It is a form of sugar found in fruits free especially in grapes, in honey, seeds (counting cereals) and tubers. Its energy efficiency is 3.75 kcal / g under standard conditions, so it is widely used in the food industry where it is known as dextrose. It used as raw material in obtaining sorbitol as (Martínez y col., 2002).
Second filtering:
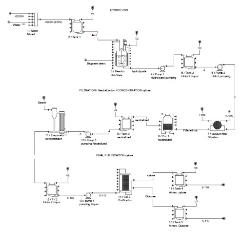
The details of the production process of D-xylose and glucose from sugar cane bagasse was simulated with the SuperPro Designer ® 9.0 software, see Figure 2.
Pretreatment bagasse begins the process with washing operations, depithed and stored, then follows: acid hydrolysis, filtering the hydrolyzate, neutralization of the filtrate, the concentration of the neutralized liquid, the purification of the concentrated liquid (liquor), liquor purification and storage of products.
A brief description of all listed operations:
Washing is effected because the residual sugars still present in the bagasse, mainly sucrose, can create undesirable problems such as increased weight of the material, and obtaining an ideal medium for the growth of microorganisms occurs during storage substrate, causing degradation of a large number of components of interest. Furthermore, the silica contained in the bagasse has abrasive properties, which creates additional difficulties during processing.
The depithed is performed as the granulometry has an important role during the impregnation and drying operations, as well as the hydrodynamics of the overall process. Also, the core contains high amounts of ash, which are transferred to the hydrolyzate and interfere with purification process. Depithing bagasse chemistry physical composition is in Table 3.

Storage is done in silos under the required conditions.
This pretreatment can be performed in the mill itself, as in the sugar plantations of Camilo Cienfuegos and Pablo Noriega.

Hydrolysis: the bagasse stored is then sent to the hydrolysis section, specifically the hydrolyzer reactor, using conveyor belts and chutes. At this stage bagasse, once inside the reactor, is added an aqueous solution of sulfuric acid 0.6% volume concentration, and then proceed to heating the mixture obtained (hydrolysis process) using saturated steam as heating agent, which circulates inside the jacket installed on this machine. The hydrolysis occurs at 145-150 for 30 minutes, approximately. After this process one-greenish yellow, known as liquid hydrolyzate, which contains mostly xylose, glucose and arabinose is obtained, but it also has other components such as furfural, acetic acid and certain phenolic compounds. The other product obtained in this process is the celolignina, which can be used as fuel.
Filtration: the hydrolyzate obtained at the outlet of the reactor, which has a pH 1.5-1.8, is pumped to a buffer tank, to then be sent to a rotary vacuum filter, in order to remove remaining impurities (cake) still present in the liquid.
Neutralization: once filtered, the hydrolyzate obtained is fed to a battery of three columns containing weakly anionic resin ion exchange, in order to increase the pH thereof to a value between 5.0 and 5.5.
Concentration: the neutralized hydrolyzate is stored in another storage tank, and then is fed to the concentration step, where it performs its concentration using a tubular multiple effect evaporator, which uses steam as a heating agent . At the outlet of this equipment a liquid stream (the concentrated liquor) having a concentration between 45-50ºBrix is obtained. The water removed during evaporation is stored in tanks to be later used in the hydrolysis step, while the concentrated liquor is stored in a cylindrical tank, before being sent to the purification step.
Purification and Final storage: in the purification step two ion exchange columns, and other cationic anionic are used to separate and purify the xylose present in the liquor. At the end of this stage two main streams, one containing xylose (xylose syrup) with certain trace impurities, and one with a high glucose concentration are obtained. Both products are stored in separate stainless steel tank, provided with cooling.
It goes to a follow-up stage where a detailed market analysis and marketing, the production processes, careful evaluation of other relevant factors such as access to raw materials, official regulations, effects on competition, cash flow is realized, etc. ., letters descriptive of the product profile of the product are then presented, as well.
The eighth tool is the analysis of input to the business: then listed seven key strategies for asking such as: internal development, acquisition, licensing, internal generation, joint venture, corporate investment, incorporating experts; He wonders now if you meet these strategies: this proposal is ideal as internal development for the company and also feasible to enter the business.
As this tool is positive, then this proposal is a business opportunity using bagasse as the primary raw material in the production process.
End products are obtained: D-xylose and glucose 99.85% to 95%. The characteristics of these products by (Nápoles, 2005) and (Perry, 2008), shown in Table 4.

Production of D-xylose and glucose to the mesh of chemicals in the diagram of Figure 1 is proposed.
The chemical route for the obtaining process of D-xylose and glucose from the sugar cane bagasse is determined. Stages of chemical route are presented in Figure 3.

Investments are arranged logically, taking the criterion of uncertainty in the demand for raw materials.
Uncertainty in the availability of raw materials.
A projection 10 years of the availability of sugar cane grinding according to Badea 1987 and González 2002 presented in Table 5.

The investment schedule is prepared according to local development considerations which aims to develop this business opportunity:
He wondered whether the project is feasible, the feasibility must integrate harmoniously the known traditional technical and economic factors Peters & Timmerhauss, (1991), energy, environmental factors and technological risks.
The values of the main items involved in the Direct Fixed Capital and Operating Costs respectively are summarized in Tables 6 and 7.

Other operation parameters calculated were:
The operating time of the plant 7 794.93 h / year
The duration of the lot: 12.47 hours
The amount of processed lots: 1 043 batches / year
The total workforce: 48 845 h / year

Moreover, in Table 8 major global project indicators are presented: Investment Income and Indicators dynamic, calculated and adjusted with specific software, which are directly related to the technical and economic feasibility of the proposed investment project.

According to the results in Table 8, it will take about 8,309,000 U $ D to carry out the construction, installation and commissioning of a plant producing 2,600 t D-xylose / year and 2,260 t glucose / year from acid hydrolysis of sugar cane bagasse. Dynamic analysis of economic indicators were favorable with PRI of 2.49 years, an IRR of 16.33% and a NPV of 7,722,000 U $ D; net profit calculated for the proposed project was 3,322,000 U $ D / year.
CONCLUSION
A methodological basis using tools Development Management, Complex Analysis Process with support of SuperPro Designer ® 9.0, Statgraphics Centurion XVI and KeywordSpy software was established to evaluate business opportunities in the sugar industry.
It was designed and plotted a diagram to apply as Heuristic Evaluation Procedure to business proposals in the sugar industry.
The evaluation of the production of D-xylose and glucose from cane residue produced with the established procedure guide, showed good technical, economic and environmental indicators to become a viable business opportunity in the Cuban sugar industry.
Finally it was established a methodology guide that had a satisfactory performance when evaluating a business opportunity in the existing sugar industry.
BIOGRAPHICAL ABSTRACT
Please refer to articles Spanish Biographical abstract.
REFERENCES
Please refer to articles in Spanish Bibliography.