Artículos
Política exterior y de CTI en Colombia: la diplomacia científica como frontera
Foreign Policy and Science and Technology Policy in Colombia: Scientific Diplomacy as Frontier
Política externa e CTI na Colômbia: a diplomacia científica como fronteira
Política exterior y de CTI en Colombia: la diplomacia científica como frontera
Desafíos, vol. 34, núm. 2, 2022
Universidad del Rosario

Recepción: 01 Abril 2022
Aprobación: 10 Octubre 2022
Resumen: La diplomacia científica (DC) se consolida como una propuesta ecléctica y de frontera entre la ciencia, la tecnología y la innovación (CTI), por un lado, y las Relaciones Internacionales y la política exterior, por el otro. ¿Cómo se articulan las políticas del sector ciencia y tecnología, y relaciones internacionales en Colombia en torno a la diplomacia científica? A partir de un análisis exploratorio y de naturaleza cualitativa-descriptiva de documentos de política pública en el período 2018-2022, se identifican las acciones de DC que Colombia ha implementado. Concluimos que se han dado pasos importantes y acelerados, pero persisten desafíos en materia de articulación y consolidación de la DC como una estrategia efectiva que facilite la consecución de objetivos tanto para el sector CTI, como de Relaciones Internacionales. Este artículo señala las bases conceptuales para comprender de manera situada la DC, algunas de sus críticas, y ubica la experiencia colombiana en perspectiva comparada con la de Brasil, México y Chile.
Palabras clave: política exterior colombiana, diplomacia científica (DC), ciencia, tecnología e innovación (CTI), América Latina, política pública.
Abstract: Science diplomacy (SD) is consolidated as an eclectiIc and frontier proposal between science, technology, and innovation (STI), on the one hand, and International Relations and foreign policy, on the other. How is public policy on science and technology in Colombia articulated with public policy on technology and International Relations through scientific diplomacy? This article identifies the SD actions that Colombia implemented between 2018-2022, based on an exploratory and qualitative-de-scriptive analysis of public policy documents from that period. We conclude that important and accelerated steps have been taken, but challenges persist in terms of the articulation and consolida-tion of SD as an effective strategy that facilitates the achievement of objectives for both the STI sector and International Relations. We sketch the conceptual foundations that can aid in understanding SD in a situated manner, introduce some of its criticisms, and place the Colombian experience in comparative perspeCTIve with relation to those of Brazil, Mexico, and Chile.
Keywords: Colombian foreign policy, science diplomacy, science, technology, and innovation, Latin America, public policy.
Resumo: A diplomacia científica (DC) se consolida como uma proposta eclética e de fronteira entre ciência, tecnologia e inovação (CTI), de um lado, e as Relações Internacionais e a política externa, de outro. Como se articulam as políticas do setor de ciência e tecnologia e as relações internacionais na Colômbia em torno da diplomacia científica? Com base em uma análise exploratória e de natureza qualitativo-descritiva de documentos de políticas públicas no período de 2018-2022, são identificadas as ações de DC que a Colômbia implementou. Concluímos que passos importantes e acelerados foram dados, mas persistem desafios em termos de articulação e consolidação da DC como uma estratégia eficaz que facilite o alcance dos objetivos tanto para o setor de CTI quanto para as Relações Internacionais. Este artigo aponta as bases conceituais para entender a diplomacia científica de forma situada, apresenta algumas de suas críticas, e coloca a experiência colombiana em perspectiva em relação às experiências do Brasil, México e Chile.
Palavras-chave: política externa colombiana, diplomacia científica (DC), Ciencia, Tecnologia e Inovação (CTI), América Latina, políticas públicas.
Introducción
La diplomacia científica (DC) viene ganando terreno como eje de estudio y comprensión de fenómenos sociales complejos, en distintos niveles y sobre diferentes temas de la agenda internacional. Esta situación ha generado que, a nivel global y regional, se tomen medidas, en ocasiones aisladas sin adecuada coordinación. Colombia no ha sido ajena a esa situación, si bien en el Plan Nacional de Desarrollo (2018-2022) no se contempla explícitamente, se han tomado acciones institucionales y prácticas que así lo evidencian, generando ciertos desafíos para lograr una acción más coordinada y eficaz.
Encontrar una definición precisa o generalmente aceptada que explique la relación entre ciencia, tecnología e innovación (CTI), por un lado, y diplomacia y política exterior, por el otro, no es una tarea sencilla de llevar a cabo. Requiere la construcción de puentes e interacción constante entre el campo de la ciencia, la política y la economía (Rüfin & Flink, 2019). En la relación entre ciencia y asuntos internacionales, constantemente intervienen formas de cooperación y conflicto, oportunidades de colaboración y competencia, y exclusión y trabajo colaborativo. Incluso en los momentos más álgidos de la Guerra Fría, se ejecutaron acciones de DC para estimular intercambios científicos dirigidos a asegurar el control de la producción del conocimiento, evitar que cayera en manos extranjeras o enemigas y como vehículo encubierto para misiones de información y espionaje (Turchetti & Lalli, 2020).
A pesar de que la evolución del conocimiento científico tiene un carácter disruptivo y transformacional, no hace parte de los debates centrales de la disciplina de Relaciones Internacionales. La seguridad internacional, la economía, el comercio internacional, el medio ambiente e incluso recientemente la salud, ocupan un lugar más importante. Al convertirse en centenaria, la disciplina cuestiona progresivamente los marcos tradicionales de respuesta, señalando como lo hiciera Chimamanda Ngozi el peligro de las verdades únicas, aquellas que provienen de posiciones del poder, y, por el contrario, se estimula la construcción de marcos de interpretación más amplios, representativos de un mundo heterogéneo y diverso, que descentralicen el conocimiento y su utilización (Tickner & Smith, 2020).
Con base en lo antes mencionado, en los últimos años se han estimulado reflexiones sobre el papel de la disciplina, la capacidad explicativa de los conceptos y métodos implementados e incluso sobre la pertinencia en la utilización de ciertas teorías, haciendo énfasis en la construcción de enfoques más situados y prácticos. La DC tiene la intención de potenciar las ventajas e intereses de los Estados que la utilizan. Así, la ciencia y la tecnología desempeñan un rol transformacional en la manera como se llevan a cabo las Relaciones Internacionales, en ocasiones dinamizando y generando nuevos temas de la agenda, y al tiempo produciendo nuevos riesgos e inseguridades (Weiss, 2015). Desde esta perspectiva, la DC debe ser entendida como un punto de encuentro entre CTI y Relaciones Internacionales, que crea las condiciones para nuevas dinámicas en el mundo de la política exterior. Así, la DC crea un nuevo espacio de interacciones entre actores y mecanismos de gobernanza multinivel (Aukes et al., 2020). Resulta imperativo redoblar esfuerzos para continuar profundizando estas discusiones en América Latina, a partir de la comprensión de los objetivos que tienen las estrategias nacionales, la interacción entre los actores participantes en los sistemas nacionales de CTI y la evolución que la DC adquiere, tanto a nivel regional como local.
Para avanzar en esta dirección, el presente artículo aborda la pregunta de investigación: ¿cómo se articulan las políticas del sector ciencia y tecnología y relaciones internacionales en Colombia en torno a la diplomacia científica? Se presenta un contexto general de la DC en la región latinoamericana y, posteriormente, se analiza los documentos de política exterior y de CTI adoptados por el gobierno colombiano en el periodo 2018-2022.
Usando parte del andamiaje conceptual de los estudios de ciencia y tecnología de los años 80 del siglo pasado, se asumirá en este artículo que la DC es “un objeto frontera” (Star & Griesemer, 1989) que vincula dos ámbitos de conocimiento y de práctica: por un lado, i) la comunidad de estudiosos y practicantes de la política exterior y, por el otro, ii) la comunidad científica en general y los practicantes de política científico-tecnológica. Los “objetos frontera” permiten a diferentes grupos trabajar juntos, sin consenso, y mejorar la capacidad de una idea, teoría o práctica cruzando fronteras culturalmente definidas, regularmente inconmensurables, pero en algún sentido traducibles (Star, 2010; Fox, 2011).
En Colombia no se cuenta con una estrategia nacional de diplomacia científica y se observa una desarticulación entre actores del Sistema Nacional de Ciencia, Tecnología e Innovación y el Ministerio de Relaciones Exteriores.
Además, no se cuenta con acciones de largo plazo enfocadas en la diplomacia científica, sino con acciones dispersas en el entramado institucional (Echeverría King et al., 2021). No obstante, el debate de la DC ha ganado relevancia en América Latina y, por supuesto, en Colombia. Para ubicar la experiencia colombiana en el marco regional, el presente artículo describe los avances y desafíos de la DC en Brasil, México y Chile. Comparado con estos países, Colombia refleja un progreso medio de desarrollo, en cuanto a DC, a partir de acciones lideradas principalmente por el Estado, con la intención de hacer frente a desafíos transnacionales, como la crisis climática, la seguridad alimentaria o la transición energética.
Marco teórico
En este apartado se expone los elementos conceptuales con los que se abordó el análisis, teniendo en cuenta un enfoque ecléctico, el cual vincula conceptos de las Relaciones Internacionales como disciplina y, parcialmente, nociones propias de los estudios de ciencia y tecnología, en particular, el concepto de “objeto frontera” (Star & Griesemer, 1989).
En los últimos treinta años al interior de la disciplina internacional, creció el debate y la necesidad de ampliar los marcos de comprensión de los fenómenos internacionales. Así, una línea que se fortalece con el paso del tiempo es la de incorporar experiencias locales —de regiones diferentes a las que históricamente contribuyeron a los estudios, como la estadounidense o europea—, en las que se integren y adapten enfoques teóricos que den cuenta de realidades distantes de los centros de poder tradicional y que proyecten explicaciones e interacciones más incluyentes y complejas del Estado y otros actores (Tickner & Smith, 2020). En ese sentido, los estudios internacionales se reconfiguran para alcanzar una capacidad de explicación más plural y verdaderamente global. Así las cosas, este marco teórico conceptual se estructura alrededor de los siguientes elementos.
En primer lugar, los enfoques eclécticos construyen prismas de estudio pragmáticos, seleccionando aquellos elementos específicos de diversas disciplinas que permiten trazar puentes y desarrollar ángulos de entendimiento a la medida, con una concepción de la investigación enfocada en la práctica, a partir de una delimitación puntual del objeto de estudio (Sil & Katzenstein, 2010). En otras palabras, la perspectiva ecléctica reconfigura y flexibiliza los postulados metateóricos y se dirige hacia orientaciones que migran o se mueven entre diferentes campos, con el propósito de encontrar vías alternativas de explicación y comprensión de fenómenos específicos.
Lo anterior refleja una situación en la cual, los paradigmas tradicionales o las orientaciones rígidas u ortodoxas de un campo relativamente bien delimitado se quiebran para dar pie a explicaciones novedosas en problemas sociales complejos. El eclecticismo extrae, traslada y, selectivamente, combina elementos y componentes analíticos de teorías y modelos o narrativas diversas, que incluso pueden ser competitivos entre sí (Sil & Katzenstein, 2010).
En segundo lugar, el término política exterior será entendido como un objeto polisémico que involucra acciones, reacciones e inacciones de una o varias entidades, cuerpos, o instituciones del Estado, que se despliegan o actúan en el ambiente internacional (Morin & Paquin, 2018). Adicionalmente, para Hudson (2012) la política exterior es un proceso multicausal, en el que intervienen tanto factores materiales como ideacionales, diversas instituciones públicas y, de manera creciente, otros actores (sector privado o sociedad civil, por ejemplo) en la configuración de los objetivos, las estrategias y acciones que fijan los Estados para alcanzar sus objetivos.
Para la ejecución de la política exterior, el Estado requiere hacer diplomacia, entendida esta como la comunicación estructurada entre dos actores que tienen contacto regular y periódico para anunciar un mensaje en el que se promueva mejorar el comercio, la cultura, la salud y el bienestar (McGlinchey, 2017). En este artículo, la diplomacia no será entendida de manera tradicional, como un relacionamiento Estado-Estado, sino que, se abordará desde una perspectiva en la que se reconoce que los relacionamientos se dan entre diferentes actores, más allá de los estatales. Así, contempla marcos de relacionamiento diversos que se enfocan en encontrar soluciones para los problemas del ciudadano, a partir de relaciones más horizontales, multinivel y multiactor (Cull, 2009).
Acá se adopta el enfoque de diplomacia pública, que la abarca como concepto, práctica y campo de estudio multidisciplinar. La primera, señala que es una forma de comunicación policéntrica entre entidades políticas y personas u otros actores interesados. Como práctica, refleja la evolución, adaptación o el cambio de patrones en dinámicas más grandes que no controla, como la globalización, la comunicación, los procesos de democratización o la influencia ideológica y, como campo de estudio, se destaca por la intersección entre diversas disciplinas que facilitan la comprensión de las decisiones políticas, a partir de la generación de redes relacionales y colaborativas (Huijgh, 2016).
Entonces, la diplomacia pública se convierte en una forma de diplomacia híbrida, que promueve la participación de actores no tradicionales, incluso individuos, para establecer mecanismos de diálogo y concertación con las autoridades sobre temas de interés recíproco.
En tercer lugar, a inicios del siglo XXI, con la intención de generar espacios de entendimiento novedosos, la Royal Society británica y la Academia Americana para el Avance de la Ciencia (AAAS, por sus siglas en inglés), se propusieron construir una definición que diera cuenta de las relaciones entre política exterior, diplomacia y toma de decisiones, por un lado, y la ciencia, la tecnología y la innovación, por el otro, para la solución de problemas comunes y complejos. En otras palabras, las primeras definiciones de DC resultan de entender que la relación entre política y ciencia es antigua, pero no existía una definición apropiada que reflejara las interacciones entre ambos campos y que, además, reconociera que los desafíos contemporáneos requieren de acciones transdisciplinares en diferentes niveles y con la interacción variada de actores (Ordóñez et al., 2021).
Así, se plantea que la diplomacia científica tiene tres ejes: i) Ciencia en la diplomacia, esto es, el rol que desempeña el asesoramiento científico para la toma de decisiones en política exterior, ii) Diplomacia para la ciencia, que consiste en hacer diplomacia para facilitar, estimular y desarrollar el que hacer científico y, finalmente, iii) Ciencia para la diplomacia, esto es, utilizar la cooperación científica para mejorar las relaciones internacionales entre Estados, regiones u organizaciones (The Royal Society, 2010). Estas acepciones propias de la DC facilitan la comprensión de cómo un conjunto de actores, incluido el Estado, se ven involucrados en “dos mundos” que tienden a considerarse separados: la ciencia y la toma de decisiones político-diplomáticas.
Por su parte, la declaración de Madrid sobre DC, de 2019, reafirma que esta consiste en una serie de prácticas de intersección entre ciencia, tecnología y política exterior, que sirve para atender desafíos globales y relaciones entre pueblos y Estados más productivas y sostenibles en el tiempo. Adicionalmente, se considera que la DC permite construir una interfaz para ejecutar una política exterior basada en evidencia científica y contribuir a la mejora de la ciencia y la formulación de políticas públicas (S4D4C, 2019).
La definición anterior reafirma que la CTI, en un mundo más interconectado, debe abandonar su enfoque nacional (Varsavsky, 1972) y disciplinar-canónico para dirigirse hacia otro, en el que los desafíos y retos que la humanidad presenta tienen una estructura interdisciplinar y transnacional (Copeland, 2016).
Sobre el particular, hay autores que han vinculado la DC con teorías de las Relaciones Internacionales, pues aquella refleja intereses de los Estados (realismo) en especial, en términos de capacidades científicas y materiales. En segundo lugar, permite la articulación entre organizaciones intergubernamentales, Estados y sociedad civil (liberalismo) para la solución de problemas transnacionales y, por último, son prácticas sociales (constructivismo) que revelan interacciones entre actores con variados intereses (Kaltofen & Acuto, 2018).
Lo anterior permite entender, como lo señala Gual Soler (2020), que la solución de los complejos problemas públicos del siglo xxi, requieren eclecticismo para la ruptura de las fronteras del conocimiento y la proyección de soluciones por tres características inseparables: necesitan de ciencia, tecnología e innovación (CTI) para comprenderlos y solucionarlos; los efectos trascienden las fronteras nacionales y ningún país o sector podrá resolverlos por sí mismo (Gual Soler, 2020).
Diversos autores consideran que la DC es un recurso que fortalece las capacidades de influencia del Estado en el ámbito internacional y aprovecha las potencialidades del personal científico doméstico. Por ejemplo, Flink y Schreiterer (2010) entendieron que las estrategias desplegadas por un Estado en materia de DC: i) facilitan el acceso a investigadores, centros de investigación y tecnologías en otras latitudes, ii) contribuyen a la promoción del país en el escenario regional o global y, por último, iii) influyen en la percepción de la opinión pública, tomadores de decisiones y actores significativos.
Además, cuando las relaciones entre dos Estados se ven afectadas, el poder de la atracción científica es un medio para distensionar y buscar vías adicionales a las comúnmente utilizadas para relanzar una relación que se ha visto fracturada (Rufini, 2017). En ese sentido, la DC puede ser un dinamizador del poder blando de los Estados, en tanto, facilita proyectar intereses por medios diferentes a la coacción física y, además, utiliza la necesidad de atracción de conocimiento para la consecución de resultados.
Enfoques más recientes de DC sugieren situar su definición en un espacio que reconozca prácticas heterogéneas. Aquellas se insertan en una agenda política relativamente definida, pero en constante evolución y encaminada a diversos propósitos, entre los cuales se destacan: ejercer el poder blando, responder a situaciones de emergencia o crisis nacional y contribuir al crecimiento económico a través del fortalecimiento de los sistemas nacionales de CTI (Gluckman et al., 2017).
Cabe resaltar que la DC no ha estado exenta de críticas. Hay quienes consideran que la DC es una nueva forma de referirse a prácticas que ya se llevaban a cabo, pero que hoy tienen una nueva etiqueta (Davis & Patman, 2014). Como se refleja en los párrafos de arriba, las conceptualizaciones respecto de la DC muestran que es una noción novedosa, pero aún “borrosa”, bajo construcción y en debate (Rüfin & Flink, 2019, p. 105).
En este artículo se considera la DC, como en la definición original de objeto frontera, un “objeto” que habita en varios mundos sociales que se cruzan y que satisfacen sus necesidades de información con este. Precisamente, como “objeto” (idea, abstracción representación, metáfora) es lo suficientemente flexible para adaptarse a las necesidades de desarrollo institucional en Colombia y a las restricciones de las diversas comunidades que la emplean, pero lo suficientemente robusta para mantener una “identidad común” independientemente de dónde y quién la aborde, ya sea la comunidad de internacionalistas, la de científicos o la de estudiosos y practicantes de las políticas de CTI.
La DC como objeto frontera es aún bastante abstracta, aunque parece “habitar” en determinadas prácticas, escenarios de diálogo y, más recientemente, en políticas públicas concretas. Si bien tiene diferentes significados en diferentes mundos sociales y comunidades, parece que su estructura es común para más de un grupo de personas, relativamente bien delimitado. Su constitución y gestión en el ámbito de lo público y social es un proceso clave en el desarrollo y mantenimiento de la intersección de estos dos mundos sociales, regularmente interpretados como distantes: las relaciones exteriores y la CTI y sus políticas (Star & Griesemer, 1989; Fox, 2011).
La DC en América Latina
Este apartado se concentra en vislumbrar que, a pesar de que en los últimos años han aumentado las dudas sobre el multilateralismo regional, hay ciertos avances en materia colectiva en términos de DC, para lo cual, se toman algunos ejemplos de México, Brasil y Chile. No son los únicos, pero se tomará en cuenta su recorrido como una muestra representativa de los avances que la diplomacia científica viene dando en la región.
México
Para México, la DC es un medio a través del cual el “poder blando de la ciencia” promueve la participación y el libre intercambio de ideas, contribuyendo al progreso, la innovación y la paz (Centro de Investigación Internacional [CII] & Scitech Diplohub, 2020). A finales de la década del ochenta, en México se dio un fortalecimiento institucional que derivó en la creación del Consejo Consultivo de la Ciencia con la intención de proveer asesoría directa a la oficina presidencial, que se transformó en el 2013 en la oficina de Ciencia, Tecnología e Innovación adscrita a esa entidad (López-Vergès et al., 2021).
Posteriormente, desde la Secretaría de Relaciones Exteriores, el Consejo Nacional de Ciencia y Tecnología (CONACYT) impulsó la creación de la Oficina de Información Científica y Tecnológica para el Congreso de la Unión, que brinda información y asesoría a universidades, centros de investigación e investigadores sobre oportunidades científicas en México y el exterior (Gutiérrez, 2018).
También, a través del CONACYT se han ampliado los instrumentos jurídicos que vinculan a México con países como Alemania, Austria, Canadá, Estados Unidos, España y Francia, con la intención de aumentar la formación de los diplomáticos mexicanos en diplomacia científica y vincular, tanto a investigadores de esos países como a mexicanos residentes en el exterior, en actividades científicas en México (CII & Scitech Diplohub, 2020; “Dirección adjunta…”, s. f.).
Adicionalmente, a través del Instituto de los mexicanos en el exterior, se identifica y organiza a la diáspora altamente calificada con la intención de generar espacios de participación en el desarrollo social, económico, científico, tecnológico y de innovación de México (CII & Scitech Diplohub, 2020).
Brasil
Para Brasil, institucionalmente la DC ha sido desarrollada a partir del departamento de ciencia y tecnología adscrito al Ministerio de Asuntos Internacionales. Este desarrolla un programa de diplomacia de la innovación en el estado de Sao Paulo (Gual Soler, 2021). La diplomacia de la innovación se convierte en un eje transversal, al vincular intereses nacionales (mejorar la participación global en CTI), relacionar al sector privado (desarrollo y transferencia de tecnología) y fortalecer las capacidades locales en las ciudades, a través del fortalecimiento de los sistemas de CTI (InnSciD, 2019).
A pesar de la aún arraigada creencia de que solo los llamados países desarrollados tienen las capacidades, recursos técnicos y financieros, así como la vocación de desarrollar estrategias de DC, el caso brasileño ha desmitificado en buena medida este asunto. La firma de convenios científicos que promueven la movilidad estudiantil, estimula el intercambio sectorial y amplían las relaciones, más allá de los asuntos políticos o económicos y comerciales, ha sido una tradición de ese país desde la década del treinta del siglo pasado (Ferreira & De Oliveira, 2020).
En 2021 Brasil cumplió 40 años de investigaciones científicas desarrolladas en la Antártida. Si bien, en un primer momento tuvo influencia la geopolítica a través de la Marina brasileña, principal impulsora de la adhesión al Tratado Antártico, en los años ochenta esa visión se transformó, incluyendo otros objetivos en ciencias ambientales y biología, con lo cual hoy la participación depende principalmente de intereses geopolíticos, prioridades políticas y científicas, y mecanismos idóneos de financiación (Câmara et al., 2021).
Por lo anterior, el desarrollo de capacidades en materia científica le ha permitido a Brasil articular diversas narrativas en materia de CTI frente a terceros; entre las que se encuentran: i) las que exhiben explícitamente poder, en especial las relacionadas con la seguridad, ciberseguridad y el desarrollo del aparato productivo militar; ii) se ubican las que despliegan mecanismos de cooperación y asociatividad en materia científica, vinculadas a la industria química, farmacéutica y empresarial, y, por último, iii) las asistencialistas, enfocadas en la cooperación sur-sur, dirigidas a desarrollar una visión de Brasil como país cooperante y solidario (Costa Leite et al., 2020).
Chile
Otro caso significativo a nivel regional es el de Chile, el cual ha desarrollado pasos en varias líneas de articulación. En primer lugar, en 2019, como una estrategia para fortalecer la formación científica de los diplomáticos, la Academia Diplomática Andrés Bello abrió un curso de formación en DC con la intención de fortalecer tanto el conocimiento científico en la materia, como la inserción internacional de Chile a través de la CTI (“Academia Diplomática abre cátedra…”, 2019). Incluso la Universidad de Chile por medio del Instituto de Estudios Internacionales ofreció y ejecutó de manera virtual un curso sobre diplomacia científica enfocado a perfiles articulados con las relaciones internacionales (“Curso de extensión…”, s. f.).
A nivel institucional, al interior del ministerio de Relaciones Exteriores de Chile se creó la división de ciencia, energía, educación, innovación y astronomía. Esta división se ha encargado de formalizar acuerdos estratégicos con otros Estados, organismos multilaterales y otros actores estratégicos en temas en los cuales el país tiene una ventaja comparativa (Gual Soler, 2021).
Hace más de 25 años, Chile formalizó con Estados Unidos un memorando de entendimiento en materia de CTI que, sumado a otras iniciativas con la Unión Europea y Japón, permitió la construcción y puesta en funcionamiento de alma: el radiotelescopio más grande del mundo. Esta es una apuesta de cooperación científica internacional de gran envergadura que hoy permite el desarrollo de una comunidad epistémica que gira en torno a varias ciencias del espacio desde el sur del continente (Silva Navarro, 2021).
Adicionalmente, debido a los abundantes recursos naturales que la región de la Antártica y Magallanes posee, el Gobierno chileno ha implementado acciones dirigidas a fortalecer la investigación científica. Estas regiones presentan una baja tasa demográfica (menos del 1 % de la población chilena habita allí) y una aportación minúscula al PIB (también menos del 1 %), pero una riqueza natural incalculable en términos de biodiversidad, recursos oceánicos y marítimos, y minerales y piedras preciosas. A través de gestiones dadas en el seno del SNCTI chileno, se ha incrementado la participación de centros de investigación y desarrollo, académicos independientes, empresas, agentes financieros y otras agrupaciones de la sociedad civil que impulsan a Chile como un “destino” apropiado para hacer investigación científica (Riquelme, 2013).
La DC en Chile ha desarrollado acciones que le permiten: i) aprovechar sus ventajas comparativas y competitivas, ii) la inserción internacional en escenarios altamente competitivos y iii) proyectar nuevos intereses científicos y diplomáticos.
En general, como se describe en esta sección, es notorio que se han consolidado acciones de DC en algunos países de la región, que se ajustan a sus necesidades, ventajas y expectativas, reflejando los lazos comunicantes entre diplomacia y ciencia y dando sentido, en alguna medida, al argumento principal que se pretende explorar en este artículo: la DC como objeto institucional ecléctico y de frontera, puede ayudar a la toma de decisiones políticas domésticas, a la cualificación interna de los SNCTI y a la articulación y consolidación de comunidades epistémicas nacionales e internacionales.
La política exterior colombiana (2018-2022): más allá de lo tradicional
Este apartado señala la manera como el Estado colombiano, en el periodo 2018-2022, ha venido ejecutando acciones que contribuyen al ensamblaje de la DC, más allá de lo discursivo, y muestra la forma como se ha abordado el tema en los documentos de política de CTI y Relaciones Exteriores.
En este periodo (2018-2022), la DC tuvo un gran auge. En el Plan Nacional de Desarrollo (PND), la política exterior quedó consignada en el “Pacto por la Legalidad”, en el que se planteó una política exterior responsable, innovadora y constructiva (Departamento Nacional de Planeación [DNP], 2018). Sin embargo, la estrategia de diplomacia para la legalidad, el emprendimiento y la equidad, no fue suficiente para lograr un mejor posicionamiento para los intereses de Colombia y un acoplamiento con los intereses de otros países de la región (Marriner & Becerra, 2020).
Cuatro fueron los ejes sobre los cuales se estructuró la política exterior en el PND 2018-2022: i) participación activa y de liderazgo en la escena internacional; ii) construcción de una política migratoria integral para la movilidad y atracción de colombianos que desean regresar al país, en especial la población altamente cualificada; iii) consolidación de un acompañamiento a los colombianos en el exterior, y iv) la construcción de una política integral de fronteras para la estabilización y el desarrollo de los territorios (DNP, 2018).
En relación a la CTI, el PND se enfocó en 4 objetivos: i) aumentar la inversión pública y privada en CTI; ii) estimular la colaboración entre universidades y empresas para una investigación con mayor impacto; iii) potenciar la innovación pública a través de herramientas para medir, fortalecer y articular las capacidades de innovación y iv) aprovechar a los colombianos con doctorado que regresarán al país en los próximos años, lo cual es consistente con una clara ambición de desarrollo de actividades de DC, sin llamarla de esta manera.
Adicionalmente, el Plan Estratégico de la Cancillería establece siete objetivos que amplían lo establecido en el PND, en lo concerniente a política exterior. Para efectos del presente artículo, se destacan los primeros tres, debido a que estos se refieren de manera directa o indirecta temas de conocimiento, ciencia, tecnología o innovación, a saber: i) participación responsable, proactiva y sostenible en los escenarios internacionales, ii) fortalecer la posición de Colombia en sus relaciones bilaterales y iii) promover los intereses nacionales en los mecanismos de concertación e integración regionales (Ministerio de Relaciones Exteriores, 2019).
Si bien, ni el PND ni el Plan Estratégico de la Cancillería establecieron de manera explícita la inclusión de la DC, como una herramienta o estrategia de la administración pública en este periodo, sí se mencionan parcialmente actividades relacionadas con la misma y, adicionalmente, el país sí adelantó acciones que muestran una apropiación parcial. Sin embargo, no se observó en este periodo, ni en documentos ni en la práctica, un adecuado engranaje de la DC por parte de las diferentes agencias del Estado a nivel central.
Acciones de diplomacia científica colombiana
Colombia no ha sido la excepción a una tendencia creciente en el ámbito global y regional. Si bien el entorno complejo generado por la pandemia global pudo producir un estímulo externo, para utilizar la DC, como una herramienta adicional a las que usualmente se empleaban en la relación con otros Estados u actores, las acciones de DC han fortalecido la institucionalidad pública —en lo que respecta a las relaciones exteriores y la gobernanza de la CTI en Colombia— de la siguiente manera:
En primer lugar, a finales de 2019 se presentó el informe final de la Misión de Sabios, convocada después de 25 años de inacción para plantear una hoja de ruta hacia una economía basada en el conocimiento, la cual está centrada en ocho focos misionales que pretenden ser implementados1 y proyectar a Colombia de una manera en la que se proteja la biodiversidad y la productividad de manera sostenible y equitativa (Misión de Sabios, 2020). Adicionalmente, los diversos documentos de la Misión reconocen que la DC puede ser una herramienta para la solución de problemas y desafíos tanto a nivel nacional como regional, estimulando la internacionalización del país (Misión de Sabios, 2020).
En segundo lugar, se creó el Ministerio de Ciencia, Tecnología e Innovación (MinCiencias) que reemplazó al Departamento Administrativo de Ciencia, Tecnología e Innovación (Colciencias). Este logro institucional permitió, entre otras cuestiones, elevar a rango ministerial la internacionalización de la CTI, del desarrollo tecnológico y la innovación, así como la atención a la diáspora científica y la dimensión internacional de las redes de conocimiento (Ley 2162 de 2021).
Adicionalmente, se pretende consolidar una estrategia de diplomacia científica nacional que pasa por la articulación de diversas instancias de gobernanza en el país: MinCiencias y Ministerio de Relaciones Exteriores, sector académico, representantes de la diáspora científica, científicos e investigadores independientes y sector privado, entre otros (“Diplomacia científica: una apuesta…”, 2021). En otras palabras, la atención del Estado en relación con la ciencia —como un asunto a escalar en las decisiones, dada su comprensión como “motor de desarrollo”— implica un trabajo de gobernanza multinivel, así como riesgos y desafíos por superar, y la construcción de un entorno constructivo, productivo y anticipatorio (Aukes et al., 2020).
En tercer lugar, durante el segundo semestre de 2021, MinCiencias realizó el lanzamiento del programa de nodos de DC. Los nodos se entienden como una priorización de algunos países que, por sus avances en temas relevantes para el país —como los definidos en la Misión de Sabios—, deben tener una posición privilegiada para profundizar y ampliar las relaciones bilaterales. Adicionalmente, para el país, los nodos tienen también la tarea de dinamizar, mejorar y fortalecer la relación fronteriza, es decir, deben tener un anclaje que facilite potencializar el diálogo con los países vecinos sobre temas prioritarios para ambos, como la Agenda 2030 (“Colombia fue sede del primer Foro…”, 2022).
Sobre el particular, en febrero de 2022, Colombia fue sede del primer Foro Iberoamericano de Diplomacia Científica, organizado conjuntamente por la Cancillería, MinCiencias y la Secretaría General Iberoamericana (SEGIB). Dicho encuentro contó con la participación de más de 18 países de la región y sirvió para presentar tanto los ejes temáticos como la priorización geográfica de la Estrategia de Diplomacia Científica de Colombia, que de manera conjunta fue planteada por los ministerios previamente mencionados.
Por un lado, el intercambio de becas y el desarrollo de investigación conjunta, el lanzamiento del programa de estancia y pasantías posdoctorales, la construcción de redes de conocimiento y el fortalecimiento de los mecanismos de financiación contribuirán para que, en el mediano plazo, se logre articular de manera efectiva la diáspora científica colombiana, se fortalezca la estrategia de conexión con el sector privado y otros actores del SNCTI, se implemente una estrategia de formación y fortalecimiento de capacidades técnicas y, finalmente, se articule la diplomacia científica con la política exterior colombiana (“Colombia fue sede del primer Foro…”, 2022).
Por el otro, como se observa en la tabla 1, la priorización geográfica responde a una estrategia multipropósito: en primer lugar, desarrollar y ampliar el relacionamiento con ciertos países fronterizos y regionales; en segundo lugar, aprovechar las ventajas comparativas de ciertos países en materia de CTI; y, en tercer lugar, mejorar y asegurar la participación de la diáspora científica colombiana que se encuentra dispersa en varios países identificados como prioritarios.

En febrero de 2022 también se llevó a cabo la firma del acuerdo de entendimiento entre Colombia y el Instituto de Naciones Unidas para Formación Profesional e Investigaciones (UNITAR). Este acuerdo permitirá que el país cuente con recursos técnicos y humanos para el desarrollo de programas de capacitación de diplomáticos en distintos frentes, entre los que se destacan temas de DC, medio ambiente y sostenibilidad, inteligencia artificial, técnicas de negociación con actores múltiples y desenvolvimiento con la comunidad (Cancillería Colombia, 2022).
Como se describe en esta sección, el país ha implementado acciones en DC que reflejan diversidad e intención de participar activamente en el tema. Sin embargo, con el ánimo de elaborar una estrategia coherente, se requiere fortalecer, aprovechar y posicionar las capacidades en materia de CTI según las especificidades, teniendo en cuenta lo que se tiene y lo que se necesita en esta materia, así como reconocer la dimensión política (politics), y una política pública (policy) que garantice su viabilidad, tal y como se está dando en estos momentos (Ordóñez-Matamoros et al., 2021).
Metodología para el análisis de documentos de política pública
Diseño y procedimiento
Este estudio es de carácter descriptivo, exploratorio y de naturaleza cualitativa. Se utilizó el análisis documental como método para el procesamiento de la información. Para esto, se importaron los documentos de política pública de CTI y política exterior, del periodo 2018-2022, a un software de análisis cualitativo. En el caso de los documentos de política de CTI se priorizaron aquellos centrados en internacionalización de la CTI y en DC. En el caso de la política exterior se escogieron los dos documentos estratégicos de la política exterior actual y en ellos se rastrearon los siguientes temas: CTI, emprendimiento, productividad y competitividad.
En ambos conjuntos de documentos de política, la densidad semántica fue la clave del análisis y criterio para presentar los resultados en la siguiente sección. Estos documentos se escogieron de 285 CONPES, en los que se rastrearon los términos ciencia, tecnología, innovación y emprendimiento, para el caso de los documentos de política exterior; y los términos diplomacia e internacionalización, para el caso de los de los documentos de CTI. En ambos casos se seleccionaron aquellos en los que con más frecuencia estaban presentes dichas palabras. Adicionalmente, se seleccionaron el CONPES 4069 y el informe de la Misión de Sabios Colombia 2019 (2020) debido a su relevancia política y contextual hoy en Colombia.
La densidad semántica, adaptando la aproximación de Maton y Doran (2017), la entendemos como la relación del significado y la proximidad que hay entre los conceptos rastreados en una fuente de información escrutada. Cuanto más cerca se encuentran los términos y en cuanto más se relacionan sus sentidos, mayor densidad semántica y, así, más “analizable” para encontrar los resultados; con los cuales, en este caso, se expone cómo internacionalización, diplomacia y política constituyen un “objeto frontera”, que facilita el encuentro de mundos, tanto institucionales como sociales, en lo que respecta a los intereses por la cooperación internacional, por un lado, y el papel de la CTI en la sociedad y la economía, por el otro.
Se escogieron, leyeron e interpretaron siete documentos de política de innovación y de política exterior, y se analizó el Plan Estratégico del Ministerio de Relaciones Exteriores y la Estrategia Nacional de Cooperación Internacional (ENCI) de 2019. El análisis temático ha sido el método utilizado para abordar los contenidos de los mencionados textos.
Análisis de los datos
En el proceso de interpretación se crearon categorías de análisis de forma inductiva, que permitieran agrupar por temáticas (Mayring, 2016) relevantes, aquellas secciones de los documentos de política que facilitan la abstracción de las intenciones del Estado colombiano en cuanto a internacionalización de la ciencia en sector administrativo denominado CTI y de la CTI como temática en el sector administrativo denominado “Relaciones Exteriores”. En los documentos de política de innovación, la categorización se hizo en torno a estrategias que pudieran ser agrupadas, como “diplomacia científica”, y para el caso de los documentos de política exterior se categorizaron igualmente las temáticas, pero en razón a la forma en que el sector administrativo de “relaciones internacionales” tramita asuntos, que regularmente serían del apalancamiento del Ministerio de CTI a través de su grupo de internacionalización.
Resultados del análisis de documentos de política pública
Análisis de documentos de política exterior
A continuación, se presentan los resultados del análisis de los documentos de política exterior colombiana referidos, en los que se rastrea la relación con la CTI.
Este análisis descriptivo se presenta en dos secciones que corresponden a los campos de intervención típicos de las políticas de innovación. Por un lado, la CTI y, por otro, el emprendimiento, la productividad y la competitividad.
Ciencia, Tecnología e Innovación
En lo concerniente a la CTI, encontramos que la ENCI actualmente hace más referencia a la tecnología que a la innovación y la ciencia en sí, lo cual es atípico en las políticas contemporáneas de innovación en América Latina. Esto es consistente con la narrativa de la transferencia de conocimiento que se pone de manifiesto en estos documentos y que fue muy común en los años 70, 80 y entrados los 90 en la región. Por otro lado, se comprende en los documentos de política exterior que “el desarrollo de tecnologías innovadoras” surte un efecto positivo sobre el desarrollo sostenible cuando es objeto de gestión de la diplomacia.
En cuanto a instancias de gobernanza del conocimiento, la política exterior colombiana se dispuso a crear comisiones mixtas, para maximizar el impacto de la cooperación en la creación y el fortalecimiento de capacidades y transferencia tecnológica.
Respecto a la cooperación triangular, se reconoce como una modalidad de cooperación que escala el nivel de las alianzas entre “diferentes actores del desarrollo”, lo que se asume en esta política genera un valor agregado a la cooperación Sur-Sur. En conjunto ambas facilitan la movilización de conocimientos, experticia, recursos y, de nuevo, de “transferencia de tecnología”, en este caso, para plantear soluciones —según lo mencionan los documentos— de política, de desarrollo, inclusivas, eficientes y sostenibles, “adaptadas a cada contexto” de los países involucrados en la cooperación (Agencia Presidencial de Cooperación Internacional de Colombia [APC], 2019).
La ayuda oficial al desarrollo es considerada en Colombia como la principal forma de financiación para el desarrollo, desde la perspectiva de la política exterior, y se considera que debe implementarse enfocada por demanda para que sea “ajustada a las prioridades nacionales”. En el caso de la ENCI, vale la pena mencionar que, entre los objetivos e indicadores de la política exterior colombiana, es relevante medir el número de redes de actores locales y nacionales que intercambian conocimientos sobre cooperación.
Por otra parte, la política exterior colombiana planteó —a través del plan estratégico institucional de la Cancillería— que, para el 2022, Colombia sería líder en procesos de concertación en torno a varios temas, entre ellos: vacunación y recuperación post pandemia, seguridad digital, cambio climático, medio ambiente, sostenibilidad, cuidado de los océanos, emprendimiento, ciencia, tecnología e innovación, asuntos que deben tener trámite a través de acciones diplomáticas.
Si bien el centro de la aproximación de la política exterior en relación con la CTI es la “transferencia tecnológica”, vale la pena mencionar que se proyectan algunas directrices coincidentes con la Agenda Global 2030 de los Objetivos de Desarrollo Sostenible, como las mencionadas anteriormente. Tal mención coincide, parcialmente, con la aspiración “transferencista”, que versa sobre la necesidad de hacer diplomacia para adoptar tecnología que puede conducir al desarrollo sostenible.
Emprendimiento, competitividad y productividad
En lo concerniente al emprendimiento, la competitividad y la productividad (ECP), la ENCI en Colombia responde, principalmente, a un lineamiento de corte estratégico del Gobierno durante 2018-2022, denominado “pactos estructurales” (equidad, legalidad y emprendimiento). Este pacto por el emprendimiento y el CONPES 3918 de 2018 son entendidos por la política exterior como una hoja de ruta para las acciones de diplomacia y como “un instrumento” para conseguir las metas de los ODS.
En la política exterior se asumió que, en parte, el “Pacto por el emprendimiento” resolvería problemas de inequidad y oportunidades para todos los colombianos, como consecuencia de la materialización de los derechos de los pueblos indígenas, el pueblo rom y las comunidades negras, afrodescendientes, raizales y palenqueras. Este pacto, desde la perspectiva de los hacedores de la política exterior, habilitaría las condiciones para lograr territorios más equitativos y emprendedores, garantizando así más competitividad regional y, por tanto, mayor productividad y facilidad para insertar los mercados locales en la economía internacional. Para lo cual se propone la creación de instrumentos que faciliten condiciones para entornos productivos y emprendedores.
En este documento de política pública se considera que el bienestar social depende de la cultura de la legalidad, la seguridad y la justicia, las cuales, se sobreentiende, son condiciones para generar emprendimientos. El emprendimiento en sí se interpreta, desde la política exterior, como pilar de dinámicas económicas incluyentes y sostenibles, sobre las que se debe trabajar en clave de cooperación para fortalecer el tejido empresarial.
Por otro lado, la ENCI busca, de alguna manera, articular la política social y la política económica, y no necesariamente la política de CTI, a pesar de que se menciona el emprendimiento como un aspecto estratégico a perseguir en la cooperación. Con relación a la política social, la política exterior hace énfasis en la importancia de trabajar en la cooperación y la diplomacia, entre otros, los siguientes temas: salud, educación, formación de capital humano, seguridad alimentaria, vivienda y hábitat. Temas que, si bien pueden ser objeto de gestión y gobernanza de políticas de CTI, en este contexto del Ministerio de Relaciones Exteriores, se asocian directamente con el emprendimiento.
Por su parte el Plan Estratégico Institucional tiene como objetivo establecer la hoja de ruta para el cumplimiento de las metas del Gobierno nacional y en ese marco, las acciones de política pública exterior estarían orientadas, entre otras cosas, por una diplomacia para el emprendimiento. Así, este plan estratégico, si bien no se refiere a una DC, de acuerdo con las definiciones dadas en el marco conceptual del presente documento, sí se refiere a una diplomacia económica, que a la luz de su perspectiva posicionaría a Colombia como un país innovador y con potencial de emprendimiento sectorial y social.
En conclusión, la política exterior colombiana actual —respecto a los temas de CTI— converge, al menos en sus aspiraciones, en torno a dos asuntos: la transferencia tecnológica y el emprendimiento como factor habilitante de bienestar económico y social. En general, no aborda con gran precisión, ni en sus expectativas, ni en sus objetivos, los posibles instrumentos temas o ámbitos de la política científico-tecnológica.
Análisis de documentos de política pública de ciencia, tecnología e innovación
El análisis inicia con el CONPES 4069, la denominada “Política Nacional de Ciencia, Tecnología e Innovación” 2022-2031 propone estrategias para el desarrollo de la DC colombiana (figura 1). Este documento hace hincapié en la necesidad de lograr una articulación efectiva entre el Ministerio de Ciencia, Tecnología e Innovación, la Cancillería y la Agencia Presidencial de Cooperación Internacional (APC), para vincular necesidades e intereses de CTI con la agenda de la política exterior, así como oferta y demanda de cooperación para el país.

Este CONPES indica que se debe generar una política de internacionalización de la CTI y la DC, que se enfoque, entre otras cosas, en las necesidades y prioridades regionales. Se expone, asimismo, que es necesario propiciar alianzas internacionales para proyectos de CTI, así como priorizar estos aspectos en colaboraciones bilaterales y multilaterales del país. Por otra parte, se busca fortalecer las relaciones con la diáspora científica colombiana, con el fin de realizar intercambios y transferencia de conocimientos. Otra de las acciones que promueve el CONPES 4069 es la inserción de la ciencia colombiana en redes internacionales, dada la aún débil participación de investigadores colombianos en estos espacios (DNP, 2021).
En el informe de la Misión de Sabios se plantean, igualmente, estrategias para promover la DC (figura 2). En este sentido, se expone la necesidad de impulsar la participación de investigadores colombianos en grupos, con líderes internacionales, en especial los relacionados con los retos: Colombia Biodiversa, Colombia Productiva y Sostenible y Colombia Equitativa. También, se plantea la importancia de establecer alianzas internacionales para el desarrollo de la CTI, así como liderar y fomentar la estructuración de proyectos de cooperación de CTI.
En el mismo documento se establece la necesidad de crear alianzas para el desarrollo de programas de movilidad en todos los niveles formativos, empezando desde la enseñanza básica y media. También se plantea la necesidad de favorecer proyectos internacionales de CTI para las empresas colombianas, con el fin de mejorar productos y servicios para que sean insertados en cadenas globales de valor. Adicionalmente, la Misión de Sabios propone la cooperación internacional para: i) el desarrollo de la Agenda 2030, ii) el intercambio de buenas prácticas en áreas del interés del país, iii) dinamizar el comercio internacional y iv) el desarrollo de infraestructura de CTI (Misión de Sabios, 2020).


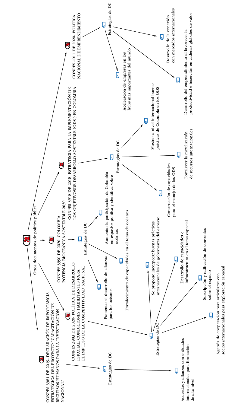
Por otra parte, se analizaron otros documentos que exponen, de manera implícita, direccionamientos sobre la DC (figura 3). Algunos de ellos son: el CONPES 3918 de 2018, el cual detalla la directriz para las contribuciones nacionales a los Objetivos de Desarrollo Sostenible (ODS) por medio de la diplomacia científica. Se pretende i) la construcción de capacidades para el manejo de los ODS, ii) fortalecer la movilización de recursos internacionales para este particular y iii) mostrar a nivel internacional buenas prácticas de Colombia frente a la implementación de la Agenda 2030 (DNP, 2018).
El CONPES 3981 de 2019 busca fortalecer los recursos humanos para la investigación nacional, propone realizar acuerdos con universidades internacionales de reconocido prestigio, para la formación de capital humano de alto nivel (maestrías y doctorados) por parte de colombianos (DNP, 2019). Por su parte, el CONPES 3983 de 2020 expone las políticas para el desarrollo espacial con miras al impulso de la competitividad nacional, propone incorporar buenas prácticas para la gobernanza del espacio estelar. Por medio de la DC se pretende apoyar a la construcción de capacidades y al desarrollo de infraestructura espacial, así como la suscripción y ratificación de la firma de convenios y tratados internacionales sobre el espacio estelar. Por último, este CONPES indica la importancia de generar una agenda internacional para la exploración espacial, con propósitos pacíficos y principalmente investigativos (DNP, 2020a).
También, en el CONPES 3990 se propone convertir a Colombia en una potencia bioceánica sostenible a 2030. En el marco de este CONPES se indica la necesidad de desarrollar y suscribir alianzas internacionales relacionadas con los océanos, así como, desarrollar capacidades sobre la materia y aumentar la participación de Colombia, tanto en espacios de investigación como políticos, en esta temática (DNP, 2020b); y el CONPES 4011 de 2020, (Política Nacional de Emprendimiento), busca apalancar el emprendimiento por medio de la DC, haciendo conexiones internacionales para insertarlos en las cadenas globales de valor e impulsar a las empresas colombianas en los Hubs de Conocimiento y Desarrollo Tecnológico más importantes del mundo (DNP, 2020c).
En esta sección se ha resumido la forma como los documentos recientes de política de innovación abordan los “asuntos” de política exterior. En conclusión, la política de innovación, en el periodo 2018-2022, resalta al menos en sus aspiraciones: i) la importancia de la articulación de los sectores administrativos de CTI y relaciones exteriores, entre otros; ii) la necesidad de descentralizar la internacionalización de la CTI y la DC, llamando la atención sobre la dimensión regional de la misma; iii) la relevancia de la direccionalidad de la política, orientada por la narrativa contemporánea del desarrollo sostenible; iv) la carencia de conexión con la diáspora científica y la inserción del capital altamente calificado en el aparato productivo nacional, y, finalmente, v) la necesidad de insertar a la empresa colombiana en cadenas globales de valor.
Discusión y conclusiones
Teniendo en cuenta que los documentos analizados son de política, y tienen un carácter aspiracional, podemos observar que, en relación con las dimensiones de DC propuestas por The Royal Society (2010), la dimensión más representativa es la diplomacia para la ciencia, la cual busca mejorar las capacidades de hacer ciencia por medio de la cooperación internacional. Esto se observa principalmente en los documentos CONPES 4069 de 2021, la Misión de Sabios y la ENCI, los cuales exponen la importancia de la cooperación científica internacional para el desarrollo de proyectos de interés para el país con aliados internacionales y la transferencia tecnológica.
Otro de los temas recurrentes en los documentos de política analizados es la necesidad de “acceder” (Flink & Schreiterer, 2010) a capacidades, infraestructura, recursos, alianzas y redes internacionales, con el fin de fortalecer el SNCTI colombiano y las economías locales.
En estos documentos también se evidencia un enfoque de emprendimiento, orientado por la idea de que la innovación es un motor de crecimiento y desarrollo económico, que deriva en bienestar social. Aproximación muy común en los estudios y prácticas de innovación y política de innovación de la primera mitad del siglo XX (Schumpeter, 1935; Solow, 1957).
Dado que los temas de CTI no son ajenos a la política exterior y en ella se percibe una marcada aproximación ortodoxa en relación con el conocimiento científico, no se habla en ellos de apropiación y/o gestión del conocimiento por medio de la cooperación internacional. Este último elemento es fundamental para la generación de esquemas de DC, los cuales requieren, especialmente en países del sur, la inclusión de diferentes actores —Estado, academia, sector privado— (Kaltofen & Acuto, 2018).
Adicionalmente, se observa en los documentos de políticas públicas analizados, la necesidad de apalancar el SNCTI por medio de la diplomacia científica, buscando atraer al país proyectos convergentes alineados con problemas globales, pero con impacto local (López-Vergès et al., 2021). No es claro, sin embargo, cómo lograr una articulación efectiva entre los problemas globales, los retos establecidos en la Misión de Sabios y las necesidades y vocaciones de las regiones.
Por otra parte, al revisar los ejes sobre los cuales se estructuró la política exterior del país (DNP, 2018), es notorio que Colombia busca una “participación activa” en la escena internacional con el “tema” CTI, tal y como lo muestran el CONPES 3983 y 3990 de 2020. Otro elemento importante de la política exterior, que se ve reflejado en los documentos de política, es una vinculación más efectiva con la diáspora colombiana. El CONPES 4069 de 2021 expone la necesidad de aprovechar la diáspora científica y sus redes para el desarrollo del SNCTI, así como para el fomento de intercambio de conocimiento y tecnología (DNP, 2021).
Teniendo en consideración lo anterior, puede decirse que la DC en Colombia podría actuar como “un objeto frontera” (Star, 2010; Star y Griesemer 1989), no únicamente en los procesos de construcción teórica, en el seno de comunidades científicas y académicas, sino a nivel burocrático, es decir, en la escala de la producción de la política pública y su consecuente efecto de poder a nivel nacional e internacional. Consideramos que esta suposición debería validarse en futuras investigaciones, indagando a nivel de prácticas (Schatzki et al., 2001), la gramática de las comunidades de pensamiento en torno a la DC y la internacionalización de la CTI, así como futuros documentos e instrumentos de política al respecto. La DC —al estar en el intersticio de dos sectores administrativos y dos comunidades epistémicas, relativamente bien conocidas en el país— permitiría describir la forma en que se entretejen dos mundos conexos de facto, pero inconexos y lejos de estar en consenso, aunque trabajando juntos: los internacionalistas y los estudiosos e interesados en los fenómenos de la CTI. Además, podría profundizar el conocimiento respecto al modo en que se está entretejiendo la DC en países como Colombia, teniendo en cuenta su compleja naturaleza ecléctica.
Adicionalmente, la DC se encuentra “imbuida en la internacionalización”; vemos que las fuentes analizadas exponen la manera como, potencialmente, la DC puede constituir un complejo ensamblaje en torno al cual comunidades epistémicas (Knorr-Cetina, 1982) y los sectores administrativos del Estado confluyen, y pueden trabajar por misiones o propósitos bien establecidos, en espacios de diálogo que faciliten la resolución, ya sea de problemas apremiantes de la sociedad y la economía de los países o en el robustecimiento de las estructuras de conocimiento, institucionales o físicas de los territorios.
Las prácticas sistemáticas de encuentro y legitimación de la DC, como se ve en la figura 4, pueden resultar en un aprendizaje que ‘naturalice la gestión misma de la diplomacia y la internacionalización en la administración del Estado, mediante la inserción de los procesos regulares de diseño, implementación, evaluación, aprendizaje y rediseño de política pública’. Algunas preguntas al respecto pueden surgir y deberían ser abordadas en futuras investigaciones.

Para concluir, la relación entre CTI, por un lado, y política exterior y diplomacia, por el otro, presenta una vieja y, en cierto sentido, fructífera relación de encuentros esporádicos y poco desarrollados. La DC, como categoría de análisis, resulta un hecho relativamente novedoso, pero de crecimiento exponencial frente a la opinión pública y las acciones que llevan a cabo los gobiernos. Así las cosas, esta se entiende a partir de constituirse en eje articulador, práctica gris y de frontera, en la cual se vinculan intereses distintos, entre actores de diferente naturaleza, para encontrar solución a las dificultades compartidas y cumplir los retos, en diferentes espacios de la gobernanza mundial.
La complejidad de los asuntos globales con implicación local incentiva que se vincule el estudio de la DC a las relaciones internacionales, lo que conlleva a ampliar la manera como tradicionalmente se entiende la CTI, que tiene una vocación doble: favorecer los intereses de los Estados que más la utilizan y, también, una perspectiva transnacional y colaborativa. Entonces, esa situación nos lleva a visualizar la DC como un espacio diverso y con múltiples potencialidades, borroso en ocasiones, que requiere de desarrollos posteriores.
En América Latina, la DC es también un concepto relativamente novedoso, que presenta un crecimiento y apropiación acelerados. El rezago de los países y la coyuntura de crisis a nivel global de difícil solución, generaron un espacio para que, en el período de estudio, la diplomacia se posicionara como un tema relevante. Hay que tener en cuenta que el impulso en varios países depende de la voluntad del ejecutivo, lo que se torna difícil de mantener frente a los cambios de gobierno.
La situación para Colombia en materia de DC, como ámbito de encuentro articulador entre CTI, por un lado, y política exterior, por el otro, ha cambiado de manera acelerada en el período de estudio. Como se expuso a lo largo del documento, diversas acciones se han ido tomando para articular intereses tanto de CTI como de política exterior, sin que haya un propósito definido, acoplado y coherente. Esta situación debería traducirse, en el futuro próximo, en la necesidad de encontrar una mejor articulación de la DC, tanto en el entramado institucional del Estado colombiano, como también, a partir del relacionamiento con otros actores y en diferentes niveles de la gobernanza regional y global.
Referencias
Academia Diplomática abre cátedra de Formación Diplomática Científica. (2019, 15 de marzo). Sala de prensa. Ministerio de Relaciones Exteriores del Gobierno de Chile. https://minrel.gob.cl/minrel/noticias-anteriores/academia-diplomatica-abre-cate-dra-de-formacion-diplomatica-cientifica
Agencia Presidencial de Cooperación Internacional de Colombia, APC-Colombia. (2019). Estrategia Nacional de Cooperación Internacional – ENCI 2019-2022. https://www.apccolombia.gov.co/Estrategia-Nacional-de-Cooperacion-Internacio-nal-ENCI-2019-2022
Aukes, E. J, Ordóñez-Matamoros, G., & Kuhlman, S. (2019). Meta-Governance for Science Diplomacy - towards a European Framework [STePS working paper series Science, Technology and Policy Studies, N.o 01]. University of Twente. https://doi.org/10.3990/4.2589-2169.2019.01
Aukes, E., Ordóñez-Matamoros, G., Kuhlmann, S., & Ebrahim, S. (2020). Towards effec-tive science diplomacy practice [s4d4c, Policy Brief N.o 02]. https://s4d4c.eu/wp-content/uploads/2020/01/S4D4C-Towards-effective-science-diploma-cy-practice.pdf
Câmara, P., Barros-Platiau, A., De Oliveira Andrade, I., & Hillebrand, G. R. L. (2021). Brazil in Antarctica: 40 years of science. Antarctic Science, 33(1), 30-38. https://doi.org/10.1017/S0954102020000449
Cancillería Colombia. (2022, 21 de febrero). Firma virtual entre Cancillería e Instituto de la ONU para la Formación e Investigaciones – UNITAR [Archivo de video]. https://www.youtube.com/watch?v=ktWeAzkJdl8&t=281s
Centro de Investigación Internacional, & Scitech Diplohub. (2020). Diplomacia Científica y tecnológica [Nota de análisis 09]. Secretaría de Relaciones Exteriores; Instituto Matías Romero. https://www.gob.mx/cms/uploads/attachment/file/577428/NA-Diplomacia_cienti_fica-esp-final.pdf
Colombia fue sede del primer Foro Iberoamericano de Diplomacia Científica. (2022, 28 de febrero). Sala de prensa. Ministerio de Ciencia, Tecnología e Innovación.https://minciencias.gov.co/sala_de_prensa/colombia-fue-sede-del-primer-foro-iberoamericano-diplomacia-cientifica
Copeland, D. (2016). Science Diplomacy. En C. M. Constantinou, P. Kerr, & P. Sharp (Eds.), The SAGE handbook of diplomacy (pp. 628-641). SAGE.
Costa Leite, I., Mascarello, J., & Aguilar Gayard, N. (2020). Diplomatic narratives on science, technology and innovation: Power, cooperation and perspectives from Brazil as a developing Country. Conjuntura Austral, 11(54), 54-72. https://doi.org/10.22456/2178-8839.100675
Cull, N. J. (2009). Diplomacia pública: consideraciones teóricas. Revista mexicana de política exterior, (85), 55-92. https://revistadigital.sre.gob.mx/index.php/rmpe/article/view/690
Curso de extensión: la diplomacia científica. (s. f.). Universidad de Chile. http://www.iei.uchile.cl/cursos/180531/curso-de-extension-la-diplomacia-cientifica
Davis, L., & Patman, R. G. (2014). Science Diplomacy: New Day or False Dawn? World Scientific.
Departamento Nacional de Planeación. (2018, 15 de marzo). Estrategia para la implementación de los Objetivos de Desarrollo Sostenible (ODS) en Colombia [CONPES 3918]. https://colaboracion.dnp.gov.co/CDT/Conpes/Econ%C3%B3micos/3918.pdf
Departamento Nacional de Planeación. (2019, 23 de diciembre). Declaración De Importancia Estratégica del Proyecto “Capacitación de Recursos Humanos para la Investigación Nacional” [CONPES 3981]. https://colaboracion.dnp.gov.co/CDT/Conpes/Econ%-C3%B3micos/3981.pdf
Departamento Nacional de Planeación. (2020a, 13 de enero). Política de Desarrollo Espacial: Condiciones Habilitantes para el impulso de la Competitividad Nacional [CONPES 3983]. https://colaboracion.dnp.gov.co/CDT/Conpes/Econ%C3%B3micos/3983.pdf
Departamento Nacional de Planeación. (2020b, 31 de marzo). Colombia Potencia Bioceánica Sostenible 2030 [CONPES 3990]. https://colaboracion.dnp.gov.co/CDT/Conpes/Econ%C3%B3micos/3990.pdf
Departamento Nacional de Planeación. (2020c). Política Nacional de Emprendimiento [CONPES 4011]. https://colaboracion.dnp.gov.co/CDT/Conpes/Econ%C3%B3mi-cos/4011.pdf
Departamento Nacional de Planeación. (2021, 20 de diciembre). Política Nacional de Ciencia, Tecnología e Innovación 2022-2031 [CONPES 4069]. https://colaboracion.dnp.gov.co/CDT/Conpes/Econ%c3%b3micos/4069.pdf
Diplomacia científica: una apuesta por el desarrollo del país. (2021, 13 de agosto). Sala de prensa. Ministerio de Ciencia, Tecnología e Innovación. https://minciencias.gov.co/sala_de_prensa/diplomacia-cientifica-una-apuesta-por-el-desarrollo-del-pais
Dirección adjunta de desarrollo científico. (s. f.). CONACYT. https://conacyt.mx/conacyt/areas-del-conacyt/desarrollo-cientifico/
Ferreira, G. G. C., & De Oliveira, A. J. N. S. (2020). Da Diplomacia da Ciência à Diplomacia da Educação: o caso brasileiro. Conjuntura Austral, 11(54), 90-104. https://doi.org/10.22456/2178-8839.100750
Flink, T., & Schreiterer, U. (2010). Science diplomacy at the intersection of S&T policies and foreign affairs: toward a typology of national approaches. Science and Public Policy, 37(9), 665-677. https://doi.org/10.3152/030234210X12778118264530
Fox, N. J. (2011). Boundary Objects, Social Meanings and the Success of New Technologies. Sociology, 45(1), 70-85. https://doi.org/10.1177/0038038510387196
Gluckman, P. D., Turekian, V. C., Grimes, R. W., & Kishi, T. (2017). Science Diplomacy: A pragmatic perspective from the inside. Science & Diplomacy, 6(4), 13-26. https://www.siencediplomacy.org/article/2018/pragmatic-perspective
Gual Soler, M. (2020). Diplomacia científica en América Latina y el Caribe. Estrategias, mecanismos y perspectivas para fortalecer la diplomacia de la ciencia, tecnología e innovación. UNESCO; cilac 2020. http://forocilac.org/wp-content/uploads/2020/11/PolicyPapers-DiplomaciaCientifica-ES.pdf
Gual Soler, M. (2021). Science diplomacy in Latin America and the Caribbean: Current landscape, challenges, and future perspective. Frontiers in Research Metrics and Analytics, 6, 10-19. https://doi.org/10.3389/frma.2021.670001
Gutiérrez, L. (2018). incytu. Oficina de Información Científica y Tecnológica para el Congreso de la Unión. Consejo Mexicano de Ciencias Sociales-COMESCO. https://www.comecso.com/tag/incytu
Hudson, V. M. (2012). Foreign Policy Analysis. Classic and contemporary theory. Rowman & Littlefield.
Huijgh, E. (2016). Public diplomacy. En C. M. Constantinou, P Keer, & P. Sharp (Eds.), The sage handbook of diplomacy (pp. 437-450). sage.
InnSciD. (2019). São Paulo framework of innovation diplomacy [Folleto]. iri; iea; usp; fapesp. https://innscidsp.com/framework.pdf
Kaltofen, C., & Acuto, M. (2018). Rebalancing the Encounter between Science Diplomacy and International Relations Theory. Global Policy, 9(S3), 15-22. https://doi.org/10.1111/1758-5899.12620
Knorr-Cetina, K. D. (1982). Scientific communities or transepistemic arenas of research? A critique of quasi-economic models of science. Social Studies of Science, 12(1), 101-130. https://www.jstor.org/stable/284886
Ley 2162 de 2021. Por medio de la cual se crea el Ministerio de Ciencia, Tecnología e Innovación y se dictan otras disposiciones. 06 de diciembre de 2021. D.O. N.o 51.880. http://www.secretariasenado.gov.co/senado/basedoc/ley_2162_2021.html
López-Vergès, S., Macías-Navarro, L., Hernández-Mondragón, A. C., Corrales-Aguilar, E., Gual Soler, M., & Guerra, M. (2021). Closing the gap between emerging initiatives and integrated strategies to strengthen Science Diplomacy in Latin America. Frontiers in Research Metrics and Analytics, 6. https://doi.org/10.3389/frma.2021.664880
Marriner, K. V., & Becerra, L. S. (2020). ¿Política exterior responsable, innovadora y constructiva, o en construcción? En J. Julio (Ed.), Seguimiento y análisis de políticas públicas en Colombia (pp. 11-21). Universidad Externado de Colombia. https://publicaciones.uexternado.edu.co/media/anuario2020.pdf
Maton, K., & Doran, Y. J. (2017). Semantic density: A translation device for revealing complexity of knowledge practices in discourse, part 1—wording. Onomázein, (NE II), 46-76. https://doi.org/10.7764/onomazein.ne2.03
Mayring, P. (2016). Einführung in die qualitative Sozialforschung. Beltz Verlag
McGlinchey, S. (2017). Diplomacy. En S. McGlinchey (Ed.), International Relations (pp. 20-30). E-international relations publishing.
Ministerio de Relaciones Exteriores. (2019). Plan Estratégico Institucional 2019-2022. Diplomacia para la legalidad, el emprendimiento y la equidad [Orientación de la política exterior y plan de acción]. https://www.cancilleria.gov.co/sites/default/files/FOTOS2019/plan_estrategico_institucional_2019-2022_2.pdf
Misión de Sabios Colombia 2019. (2020). Colombia hacia una sociedad del conocimiento. Reflexiones y Propuestas (Vol. 1) [Colección Misión Internacional de Sabios 2019]. Vicepresidencia de la República de Colombia; Ministerio de Ciencia, Tecnología e Innovación. https://minciencias.gov.co/sites/default/files/upload/paginas/ebook-colombia_hacia_una_sociedad_del_conocimiento.pdf
Morin, J.-F., & Paquin, J. (2018). Foreign Policy analysis. A toolbox. Palgrave Macmillan
Ordóñez-Matamoros, G., Roa González, M. P., & Centeno, J. P. (2021, julio-diciembre). Reflexiones en torno a la diplomacia científica: estado del debate, experiencia internacional y perspectivas para Colombia. oasis, (34), 13-38. https://doi. org/10.18601/16577558.n34.03
Riquelme, X. (Coord.). (2013). Región de Magallanes y Antártica chilena. Diagnóstico de las capacidades y oportunidades de desarrollo de la Ciencia, Tecnología e Innovación. Comisión Nacional de Investigación Científica y Tecnológica.
Rüfin, N., & Flink, T. (2019). The current state of the art of science diplomacy. En S. Dagmar, S. Kuhlmann, J. Stamm, & W. Canzler (Eds.), Handbook on science and public policy (pp. 104-121). Edward Elgar.
Rufini, P.-B. (2017). Science and diplomacy. A New Dimension of International Relations. Springer.
s4d4c. (2019). Declaración de Madrid sobre Diplomacia Científica. s4d4c.https://www.s4d4c.eu/s4d4c-1st-global-meeting/the-madrid-declaration-on-science-diplo-macy/
Schatzki, T. R., Knorr-Cetina, K., & Von Savigny, E. (Eds.). (2001). The practice turn in contemporary theory (Vol. 44). Routledge.
Schumpeter, J. A. (1935). The analysis of economic change. The review of Economics and Statistics, 17(4), 2-10. https://doi.org/10.2307/1927845
Sil, R., & Katzenstein, P. (2010). Analytic eclecticism in the study of world politics: reconfiguring problems and mechanisms across research traditions. Perspectives on politics, 8(2), 411-431. https://doi.org/10.1017/S1537592710001179
Silva Navarro, A. (2021, 19 de agosto). Andean Science Diplomacy: Interview with Chile’s Ambassador to the U.S., Ambassador Silva [Entrevistado por Kim Montgomery]. Science Diplomacy. https://www.sciencediplomacy.org/conversation/2021/andean-science-diplomacy-interview-chiles-ambassador-us-ambassador-silva
Solow, R. M. (1957). Technical change and the aggregate production function. The review of Economics and Statistics, 39(3), 312-320. https://doi.org/10.2307/1926047
Star, S. L. (2010) This is not a boundary object: reflections on the origin of a concept. Science, technology & human values, 35(5), 601-617. https://doi.org/10.1177/0162243910377624
Star, S. L., & Griesemer, J. R. (1989). Institutional Ecology, ‘Translations,’ and Bound-ary Objects: Amateurs and Professionals in Berkeley’s Museum of Vertebrate Zoology, 1907-39. Social Studies of Science, 19(3), 387-420. https://www.jstor.org/stable/285080
The Royal Society. (2010). New frontiers in science diplomacy. Navigating the changing balance of power. aaas. https://www.aaas.org/sites/default/files/New_Frontiers.pdf
Tickner, A. B., & Smith, K. (Eds.). (2020) International Relations from the Global South, Worlds of Difference. Routledge.
Turchetti, S., & Lalli, R. (2020). Envisioning a “science diplomacy 2.0”: on data, global challenges, and multi-layered networks. Humanities and Social Sciences Communications, 7. https://doi.org/10.1057/s41599-020-00636-2
Varsavsky, O. (1972). Hacia una política científica nacional. Periferia.
Weiss, C. (2015). How do science and technology affect international affairs? Minerva, 53(4), 411-430. https://philpapers.org/rec/WEIHDS
Notas
Información adicional
Para citar este artículo: Piñeros Ayala, R., Echeverría-King, L. F., & Andrade-Sastoque, E. (2022). Política exterior y de CTI en Colombia: la diplomacia científica como frontera. Desafíos, 34(Especial), 1-35. https://doi.org/10.12804/revistas.urosario.edu.co/desafios/a.11881