Revisiones
El uso de blog como estrategia de formación continua en enfermería: una revisión integradora de la literatura
Blog of use as continuing education strategy in nursing: an integrative review of literature
O uso do blog como estratégia de educação continuada em enfermagem: uma revisão integrativa da literatura
El uso de blog como estrategia de formación continua en enfermería: una revisión integradora de la literatura
Enfermería Global, vol. 17, núm. 49, 2018
Universidad de Murcia
Recepción: 14 Diciembre 2016
Aprobación: 07 Abril 2017
RESUMEN:
Objetivo: Identificar la producción científica sobre la utilización de blogs por enfermeros como herramienta para la formación continua.
Método: Se trata de una revisión integradora de literatura de artículos completos, orientada hacia la cuestión de la investigación: “Qué se sabe sobre la utilización de blogs por enfermeros como tecnología educacional”?
Resultados: Se realizaron búsquedas on line en las bases de datos CINAHL, IBECS, Web of Science. Después de aplicados criterios de inclusión y exclusión, se seleccionaron nueve artículos para el análisis.
Conclusiones: La utilización de los blogs como estrategia de formación continua en enfermería tiene potencial innovador y abre un espacio para la información, reflexión y colaboración entre los usuarios, diseminando buenas prácticas y optimizando el desempeño profesional.
Palabras clave: Blogs+ Instrucción por Computador+ Formación Continua en Enfermería.
ABSTRACT:
Objective: To identify scientific papers on the use of blogs by nurses as a tool for continuing education.
Method: This integrative literature review of full-text articles, the formulated research question was: “What is known about the use of blogs by nurses as educational technology?”
Results: Databases, such as CINAHL, IBECS, Web of Science, were searched. Eight articles were selected after using inclusion and exclusion criteria.
Conclusions: It was stated that the use of blogs as a strategy for continuing nursing education has innovative potential and creates an accessible space for information, reflection and collaboration among users, allowing best practices to be spread and professional performance optimization.
Keywords: Blogs, Computer-Assisted Instruction, Continuing Education Nursing..
RESUMO:
Objetivo: Identificar a produção científica acerca da utilização de blogs por enfermeiros como ferramenta para educação continuada.
Método: Trata-se de uma revisão integrativa de literatura de artigos completos, norteada pela questão de pesquisa: “O que se sabe sobre a utilização de blogs por enfermeiros como tecnologia educacional?”.
Resultados: Foi realizada busca online nas bases de dados CINAHL, IBECS e Web of Science. Após serem aplicados os critérios de inclusão e exclusão, foram selecionados para análise nove artigos.
Conclusões: A utilização do blog como estratégia de educação continuada em enfermagem possui potencial inovador e abre um espaço para a informação, reflexão e colaboração entre os usuários, disseminando boas práticas e melhorando o desempenho profissional.
Palavras chave: Blogs, Instrução por Computador, Educação Continuada em Enfermagem.
INTRODUCCIÓN
La incorporación de nuevas tecnologías trae consigo nuevas demandas, muchas veces aumentando la intensidad del trabajo, requiriendo la multidisciplinariedad del conocimiento y trabajadores con especialidades diversas y complementarias. El proceso de innovación es complejo, no lineal, incierto y requiere interacción entre los profesionales, instituciones y gestores.
La innovación tecnológica, al emplearse en favor de la salud, contribuye directamente con la calidad, eficacia, efectividad y seguridad del cuidado, o sea, cuando se utiliza de manera adecuada crea condiciones que contribuyen para un vivir saludable entre los individuos que en la sociedad son productos y productores. Así, se cree que hay espacio para la tecnología y el cuidado ético/humanizado (1. La tecnología digital ofrece oportunidades para la utilización de estrategias de aprendizaje móviles en ambientes de salud (2.
La palabra "blog" es una abreviatura del término "Web log": un registro en la web(3. La pantalla se parece mucho a una página web. Mantener un log (una especie de diario) significa colgar mensajes regulares y pasar informaciones relativamente cortas, que pueden ser de interés para otras personas. Las publicaciones pueden variar e incluir fotografías, videos o clips de audio, dependiendo de la capacidad del blog y de su host y plataforma. Mantener un registro es una actividad familiar para muchos, pero lo que hace blogging diferente es que los mensajes sean compartidos con un alto número de personas.
Los blogs pueden ser públicos y cualquier persona que tenga acceso a internet puede leerlos, o cerrados utilizando un sistema de contraseña. La finalidad es generalmente divulgar informaciones y compartir experiencias o ideas con otras personas (4.
Los blogs se volvieron uno de los principales canales de comunicación en internet. El blog viene siendo utilizado tanto por empresas como por profesionales independientes como una forma de divulgar rápidamente sus ideas de un modo sencillo y ágil. Básicamente, un blog es un conjunto de mensajes cortos o largos que son conocidos como posts. Estos mensajes están dispuestos en orden decreciente según fecha de la publicación.
El crecimiento de los blogs muestra claramente una gran tendencia, que es el hecho de que las personas tienen la necesidad de compartir conocimiento y darse a conocer al mundo. Esta inmensa red de blogs forma lo que llamamos la blogosfera, cuyo poder de comunicación crece día a día (5.
Así, según lo expuesto, para el presente estudio se delimitó como objetivo, caracterizar la producción científica acerca de la utilización de blog por el enfermero como herramienta para la educación continua.
MÉTODO
Se trata de un estudio de revisión integradora de la literatura (6, método de investigación que viabilizó la búsqueda, evaluación y síntesis de las evidencias disponibles sobre la utilización de blogs por enfermeros para la educación continua.
Se siguieron seis etapas de este método: establecimiento de la pregunta de investigación, búsqueda en la literatura, categorización de los estudios, evaluación de los estudios, interpretación de los resultados y presentación de la revisión. La pregunta guía de la investigación fue: ¿“Qué se conoce sobre la utilización de blogs por enfermeros como tecnología educacional?”
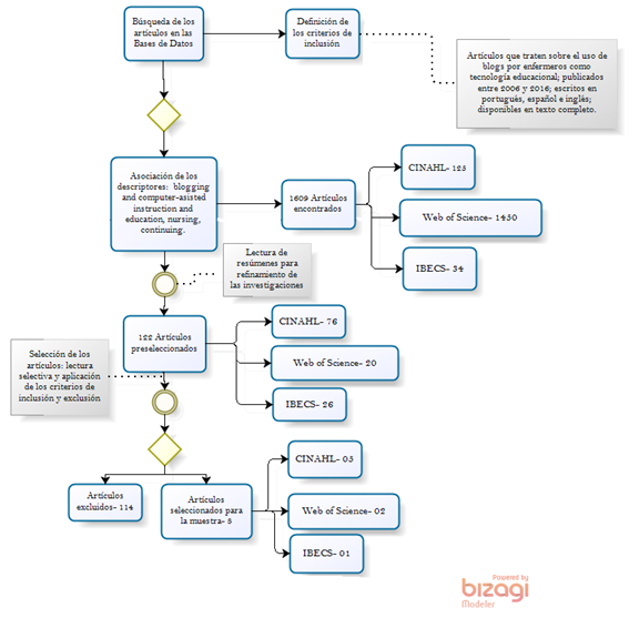
Para la búsqueda de las producciones fueron utilizados los siguientes descriptores de la base de registro del Portal de Descriptores de las Ciencias de la Salud (DeCs): BlogsandComputer-Assisted Instruction and Education, Nursing, Continuing. Las bases de datos consultadas fueron: Cumulative Index to Nursing and Allied Health Literature (CINAHL), Índice Bibliográfico Español de Ciencias de la Salud (IBECS) y Web of Science. En la base de datos Web of Science fue reemplazado el operador booleano and por or después del descriptor blogs, para refinamiento de la investigación, aplicando el filtro asunto nursing, lo que posibilitó la recuperación de un mayor número de artículos.
La búsqueda se realizó en el mes de junio de 2016. Los criterios de inclusión fueron: artículos publicados en periódicos científicos nacionales e internacionales que trataban del tema “utilización de blogs por enfermeros como tecnología educacional”; publicados en el período comprendido entre 2006 y 2016; divulgados en los idiomas portugués, inglés o español. Los criterios de exclusión aplicados fueron: publicaciones no disponibles en texto completo; publicaciones que presentaban texto completo disponible, pero no permitían tener acceso a ellos integralmente; estudios que no contestaban a la pregunta de la investigación. El flujograma con la estrategia de búsqueda y selección de las producciones es presentado en la Figura 1.

Para la extracción y síntesis de los datos de las producciones seleccionadas, se utilizó un formulario con las siguientes informaciones: título/autores, objetivo principal, metodología, nivel de evidencia, principales resultados y conclusiones. El análisis de los datos extraídos fue realizado de forma descriptiva, utilizando la técnica de análisis de contenido temático, lo que permitió la evaluación del nivel y calidad de las evidencias disponibles sobre el tema en estudio, además de identificar las lagunas del conocimiento para el desarrollo de futuras investigaciones.
En lo que concierne al nivel de evidencia, los estudios que conformaron la muestra de esta revisión fueron analizados con base en el sistema de clasificación de seis niveles, a saber: Nivel I- estudios tales como metaanálisis de múltiples estudios controlados; Nivel II- estudios experimentales individuales; Nivel III- estudios cuasiexperimentales, como ensayo clínico no aleatorio, grupo único pre y pos test, además de series temporales o caso control; Nivel IV- estudios no experimentales, como investigación descriptiva, correlacional y comparativa, con abordaje cualitativa y estudios de caso; Nivel V- datos de evaluación de programas obtenidos de forma sistemática; y Nivel VI- opiniones de especialistas, relatos de experiencias, consensos, reglamentaciones y legislaciones.7
RESULTADOS
De los 122 estudios inicialmente encontrados, fueron seleccionados los que trataban directamente de la utilización de blogs por la Enfermería como tecnología educacional. Después de la lectura de los resúmenes y aplicación de los criterios de inclusión y de exclusión de este estudio, quedaron 08 artículos para el análisis, como se muestra en el Cuadro 1.
| Estudio / Título | País | Fuente de Datos | Tipo de Estudio | Año |
|---|---|---|---|---|
| E1 - Mobile learning: a workforce development strategy for nurse supervisors(2) | Australia | Study Health Technol Inform | Cuantitativo, Descriptivo | 2014 |
| E2 - Disseminating best practice through a web log(4) | Inglaterra | Nursing Standard | Descriptivo | 2010 |
| E3 - You can lead a horse to water, but you can’t make it blog? (8) | EUA | Online Journal of Nursing | Reflexión | 2012 |
| E4 - Blogging as a venue for faculty development (9) | EUA | Nursing Education Perspectives | Relato de Experiencia | 2006 |
| E5 - The nursing students’ attitude toward using blogs in a nursing clinical practicum in Taiwan: a 3-R framework (10) | China | Nurse Education Today | Cuantitativo, Exploratorio | 2012 |
| E6 - Use of a blog in an undergraduate nursing leadership course(11) | EUA | Nurse Education in Practice | Editorial | 2015 |
| E7 - Blogged nursing analysis of the phenomenon and contextualization in the spanish setting(12) | España | Computers Informatics Nursing | Cualitativo, Descriptivo | 2015 |
| E8 - Using social media for continuous professional development(13) | Inglaterra | Journal of Advanced Nursing | Editorial | 2015 |
Se identificó el predominio de producciones en el año 2015 (37,5%), seguido de los años 2012 con (25%), 2006, 2010 y 2014 (12,5%, cada año). En relación con el tipo de revistas, todas son del área de Enfermería. Los estudios encontrados son todos en lengua inglesa. En lo que se refiere al delineamiento de los estudios, se evidenció un predominio de estudios de abordaje cualitativo (75%), seguido de estudios cuanti-cualitativos (25%).
Se resalta la dificultad en la identificación del delineamiento y tipo metodológico en las producciones seleccionadas para componer la muestra. En relación con la fuerza de evidencia, dos estudios relatan opinión de especialistas y uno es un relato de experiencia, caracterizándose como nivel de evidencia VI; cinco son estudios descriptivos, caracterizados con el nivel de evidencia IV. Estos resultados demuestran que cuando se relacionan blog y enseñanza en Enfermería, se encuentran pocas producciones, con baja clasificación en el nivel de investigación. Eso puede ser atribuido a la innovación en el uso de esa herramienta como tecnología educacional por parte de la Enfermería.
Después de la lectura, análisis y síntesis de los principales hallazgos de los estudios, los temas que emergieron fueron agrupados en dos categorías, a saber: Categoría 1- Interfaz teórica para construcción y utilización de medios sociales; Categoría 2- Saberes y prácticas de los enfermeros en la utilización del blog, como lo presentado en el Cuadro 2.
| Categoría/Énfasis | Principales Hallazgos | Estudio |
|---|---|---|
| 1 - Interfaz teórica para construcción y utilización de medios sociales(Teórica) | Una masa crítica de competencias y conocimiento puede desarrollarse en torno a un blog. Deben ser planeados para diseminar las mejores prácticas en Enfermería, con propósito claro e informativo. Pueden contener artículos, reseñas de libros para incentivar el debate, links para otros blogs u organizaciones afines. La utilización cada vez mayor de dispositivos móviles (smartphones y tablets) revela tal vez una tendencia a la utilización de micro-blogging con posts más cortos e interacción en tiempo real. El medio social puede ser usado para el desarrollo continuo del profesional de Enfermería. | E2, E3, E8 |
| 2 - Saberes y prácticas de los enfermeros en el uso del blog(Práctica) | La participación en comunidades virtuales puede mejorar la práctica profesional a través de la reflexión y el debate. Requiere competencias en tecnologías de comunicación en informática, que deben ser incluidas en los cursos de graduación de Enfermería. El Blog es un medio fácil para conectar profesores y alumnos en actividades de enseñanza y aprendizaje, a través de la reflexión crítica y del diálogo. Sirve para la creación de grupos de estudio, evitando desplazamientos y ahorrando tiempo en el ambiente online. Estimula la colaboración y fortalece lazos profesionales. Educadores utilizan el blog como un canal para reflexionar, compartir y discutir ideas con fines educativos. Estudiantes pueden utilizar el blog para publicar sus trabajos, discutiendo en grupo y realizando revisión por pares en los trabajos de los demás. Comparten éxitos, desafíos y nuevos conocimientos. | E1, E4, E5, E6, E7 |
DISCUSIÓN
Más allá de su definición, el blog es mucho más que solamente un diario personal publicado en internet. Posee potencial para la interactividad, conectando un sinfín de personas. Utilizado como herramienta para la educación continua, permite diseminar conocimiento, estimular la participación y colaboración entre profesionales.
La aplicación de las más recientes tecnologías de información para la educación aprovecha la creciente disponibilidad de acceso a internet (usando fibras ópticas, Wi-Fi y tecnología de telefonía móvil 3G/4G), permitiendo una amplia utilización de los contenidos en diversos lugares (casa, locales de trabajo y locales públicos tales como bibliotecas, parques y puntos de internet).
Las ventajas de ofrecer un programa de enseñanza a distancia son fácilmente reconocidas: bajos costos, distribución generalizada, aumento de accesibilidad a la información, actualizaciones frecuentes de contenido e instrucción personalizada en términos de contenido y ritmo de aprendizaje son algunos de los beneficios más citados (14.
Hay muchas ventajas en la utilización de un blog como tecnología educacional. Entre ellas el desarrollo de habilidades de comunicación, gerencia e investigación. Se trata de un método que promueve la organización del discurso, incentiva el debate y favorece la creación de comunidades de aprendizaje (15. También puede ser útil para la actualización de informaciones en el contexto clínico, promoviendo la comunicación entre profesionales. Los enfermeros pueden utilizar esta tecnología para facilitar la enseñanza y el aprendizaje en una variedad de tipos de cuidados en salud (16.
Con el crecimiento del uso de las redes sociales, se observa una mayor interacción, o se observa, como algunos sugieren, simplemente el uso de las redes sociales como un conjunto de "canales de difusión" por muchas personas. Engelen citado por Murray8, por ejemplo, que invirtió mucha energía en usar y explotar medios de comunicación sociales, sugiere que el medio social "aún es usado principalmente como un canal de envío y no como un pasillo de dos vías" por muchos de los hospitales en Europa que ya han desarrollado su utilización.
Sobre las tendencias de largo plazo, Murray (8 analiza el hecho de que el acceso a internet para muchas personas, en muchos países, es cada vez mayor por medio de dispositivos móviles (smartphones, tablets) en vez de computadoras "convencionales" de mesa y laptops con teclados de tamaño normal, siendo posible comenzar a ver un movimiento en el sentido de trabajar con textos menores, más convenientes para estos equipos (8.
Mantener un blog activo es fundamental para el éxito de sites de blog. Para mantener los blogs, el contenido debe ser actualizado diariamente. Blogueros y otros usuarios son obligados a publicar el contenido regularmente, y aún otros usuarios del blog deben visitar y hacer comentarios con frecuencia. Una vez que los usuarios visitan los blogs varias veces y constantemente reciben respuestas, el uso del blog se vuelve habitual y el nivel de implicaciónde sus usuarios crece (17.
Globalización y tecnología de la información y comunicación (TIC) siguen cambiando el mundo en que vivimos. La Enfermería está en un momento oportuno, en donde cuestiones globales de salud desafiantes, escasez de fuerza de trabajo internacional y crecimiento macizo de las TIC se combinan para crear un espacio bastante original para el liderazgo y intervención de Enfermería. Las oportunidades ofrecidas por las TIC pueden ser maximizadas por enfermeros para aumentar la eficiencia, equidad y calidad de los cuidados de la salud, disminuyendo al mismo tiempo el impacto de las distancias geográficas.
La práctica de informática se está volviendo rápidamente parte de la competencia esperada de cada enfermero y, por lo tanto, ya no se trata solamente de una responsabilidad de cada enfermero, sino también de una oportunidad para cada enfermero. Como enfermeros, se tiene la oportunidad de renovar e innovar, de conducir la evolución de una forma que se pueda promover la salud para todos (18.
Los enfermeros están en posición de dirigir el desarrollo de la ciencia en esta área, ya que muchos aspectos de los cuidados de la Enfermería son naturalmente posibles de ser entregados de forma virtual, especialmente en las áreas de evaluación, enseñanza, paciente, de apoyo a la decisión e de identificación precoz de problemas19.
El uso de tecnología de la información en salud está creciendo exponencialmente y los enfermeros necesitan estar preparados. Estudiantes de Enfermería siguen graduándose sin una preparación adecuada para el uso de esas tecnologías. Educadores de Enfermería necesitan abrazar las competencias existentes e incluir actividades que preparen a los alumnos para usar tecnologías de información en salud que resultarán en la transformación clínica (20.
De hecho, el escenario de la enseñanza superior ha cambiado, y esos cambios van a moldear la manera como la enseñanza de Enfermería se presenta, con el fin de preparar la próxima generación de enfermeros. La Enfermería, en comparación con otras profesiones de la salud, es muchas veces vista como una de las primeras en adoptar innovaciones educativas (21. Preparar a los profesores y estudiantes para usar apropiadamente la tecnología en sus actividades de enseñanza y aprendizaje es un precursor esencial para su utilización. Competencias en tecnología e informática para enfermeros deben ser tenidas en cuenta en la planificación de programas de educación en salud para poder transformar la Enfermería y los cuidados en salud 22.
CONCLUSIÓN
Debido al alcance de las tecnologías de la información y comunicación, las distancias y el tiempo son mucho más cortos. La Enfermería necesita apoderarse de esas nuevas tecnologías para el alcance del mayor número posible de profesionales y grupos de interesados en asuntos relacionados con el cuidado en salud. La utilización del blog como herramienta educacional puede transformar el aprendizaje porque posee potencial para gerenciar el cuidado individual, informar a la población y compartir el conocimiento entre los profesionales. La colaboración entre los profesionales y la educación continua en Enfermería pueden volverse más rápidas y participativas, generando resultados positivos para la práctica asistencial.
Es necesario que educadores de enfermeros tomen las medidas para adaptar el currículum al desarrollo de competencias que posibiliten el uso de las tecnologías disponibles, a fin de mejorar el aprendizaje.
REFERENCIAS
1. Arone EM, Cunha ICKO. Avaliação tecnológica como competência do enfermeiro: reflexões e pressupostos no cenário da ciência e tecnologia. Rev bras enferm. [Internet]. 2006 jul-ago [citado em 07 dez 2016]; 59: 569-72. Disponível em: http://www.scielo.br/pdf/reben/v59n4/a19v59n4.pdf
2. Mather C, Cummings E. Mobile learning: a workforce development strategy for nurse supervisors. Stud Health Technol Inform. 2014; 204: 98-103. PubMed; PMID 25087534.
3. Kline D, Burstein D. Blog! how the newest media revolution is changing politics, business and culture. New York: CDS Books; 2005.
4. Price B. Disseminating best practice through a web log. Nursing Standart [Internet]. 2010 Mar [cited 2016 Dec 07]; 24(29): 35-40. Available from: http://journals.rcni.com/doi/pdfplus/10.7748/ns2010.03.24.26.35.c7568
5. Okabe M. O que é um blog e para que serve? [Internet]. 2009 mai 13 [citado em 08 dez 2016]. Disponível em: http://www.konfide.com.br/artigos/marketing-online/o-que-e-um-blog-e-para-que-serve/
6. Mendes KDS, Silveira RCCP, Galvão CM. Revisão integrativa: método de pesquisa para a incorporação de evidências na saúde e na enfermagem. Texto & contexto enferm [Internet]. 2008 [citado em 08 dez 2016]; 17(4): 758-64. Disponível em: http://www.scielo.br/pdf/tce/v17n4/18.pdf
7. Stetler CB, Morsi D, Rucki S, Broughton S, Corrigan B, Fitzgerald J, Giuliano K, Havener P, Sheridan EA. Utilization-focused integrative reviews in a nursing service. Appl Nurs Res. 1988 Nov; 11(4): 195-206. PubMed; PMID 9852663.
8. Murray P. You can lead a horse to water, but you can't make it blog. Different seas, same boats? Column. Online J Nurs Inform [Internet]. 2012 [cited 2016 dec 08]; 16(1): 58-60. Available from: http://ojni.org/issues/?p=1255
9. Shaffer SC, Lackey SP, Bolling GW. Blogging as a venue for faculty development. Nurs Educ Perspect. 2006; 27(3): 126-9.
10. Lin KY, Shen YF. The nursing students' attitude toward using blogs in a nursing clinical practicum in Taiwan: a 3-R framework. Nurse Educ Today. 2013 Sept; 33(9): 1079-82. PubMed; PMID 22520239.
11. Reed SJ, Edmunds D. Use of a blog in an undergraduate nursing leadership course. Nurse Educ Pract. 2015 Nov; 15(6): 537-42. PubMed; PMID 26299700.
12. Brito-Brito PR, Rodríguez-Álvaro M, Romero-Sánchez JM, Santillán-Garcia A, Paloma-Castro O, Fernández-Gutiérrez DÁ. Blogged nursing analysis of the phenomenon and contextualization in the spanish setting. Comput Inform Nurs. 2015 Feb;33(2):63-70. PubMed; PMID 25521787.
13. Moorley C, Chinn T. Using social media for continuous professional development. J Adv Nurs. 2015 apr; 71(4):713-7. Disponível em: http://onlinelibrary.wiley.com/doi/10.1111/jan.12504/epdf
14. Wentling TL, Waight C, Gallagher J, La Fleur J, Wang C, Kanfer A. E-learning: a review of literature. University of Illinois at Urbana-Champaign; 2000; 9: 1-73. Available from: http://learning.ncsa.uiuc.edu/papers/elearnit.pdf
15. Lara T. Blogs para educar: usos de los blogs en una pedagogía constructivista. Revista TELOS [Internet]. 2005 out [citado 08 dic 2016]; 65: 86-96. Disponible en: https://telos.fundaciontelefonica.com/telos/articulocuaderno.asp@idarticulo=2&rev=65.htm
16. Billings DM. Wikis and blogs: consider the possibilities for continuing nursing education. J Contin Educ Nurs. 2009 Dec; 40(12): 534-5. PubMed; PMID 20000260.
17. Shiau WL, Luo MM. Continuance intention of blog users: the impact of perceived enjoyment, habit, user involvement and blogging time. Behav Inf Technol [Internet]. 2013 Jun [cited 2016 Dec 07]; 32(6): 570-83. Available from: http://www.pacis-net.org/file/2010/S20-02.pdf
18. Abbott PA, Coenen A. Globalization and advances in information and comunication technologies: the impact on nursing and health. Nurs Outlook. 2008; 56(5): 238-46.e2. PubMed; PMID 18922277.
19. Schlachta-Fairchild L. International competencies for telenursing. Geneva: International Council of Nurses; 2007.
20. Gassert CA. Technology and informatics competencies. Nurs Clin North Am. 2008;43(4):507-21. PubMed; PMID 18940408.
21. Skiba DJ, Connors HR, Jeffries PR. Information technologies and the transformation of nursing education. Nurs Outlook. 2008; 56(5): 225-30. PubMed; PMID 18922273.
22. Weiner EE. Supporting the integration of technology into contemporary nursing education. Nurs Clin North Am. 2008; 43(4): 497-506. PubMed; PMID 18940407.