Trabajos Originales
Received: 19 May 2015
Accepted: 04 December 2015
Abstract: Globally, about 50% of liver cancer originates as a result of long term infection with hepatitis B virus (HBV), and some genotypes and mutations have been associated with an increased severity of infection. The aim of this study was to evaluate the genetic diversity of HBV in patients from Venezuela, with chronic infection, cirrhosis and hepatocellular carcinoma (HCC) and to compare the occurrence of mutations in all patient groups. Samples from patients with different pathologies of the liver, associated with HBV infection, were collected. The HBV S region was analyzed for genotype determination and, when available, the whole genome sequence was examined for mutations analysis. Genotype F was the most common genotype (87%). While the HBV subgenotype F3 was the most frequent genotype in the whole group of samples (44%), the subgenotype F2 predominated in HCC patients (56%). Mutations were more common in HCC and cirrhosis cases (p=0.01). The A1762T mutation was significantly associated with the advanced stage of liver disease (p=0.008). Additionally, mutations were more common in early stages of liver disease in HBV subgenotype F2- infected patients, and a significant association between this subgenotype and the emergence of T1753C, A1762T, A1762T/G1764A (p=0.04) and C1773T (p=0.001) mutations in chronic patients was found, when compared to the HBV subgenotype F3. By comparing F2 with all other HBV subgenotypes, a positive association for the three basal core promoter (BCP) mutants (A1762T, A1762T/G1764A p=0.01, G1764A p=0.04) was found. These results suggest that the HBV subgenotype F2 might be associated to more severe forms of liver disease in comparison with the HBV subgenotype F3.
Keywords: HBV, HCC, HBV subgenotype F2, BCP mutations..
Resumen: Mundialmente, alrededor del 50% del cáncer de hígado se origina como consecuencia de la infección a largo plazo con el virus de la hepatitis B (VHB), y algunos genotipos y mutaciones han sido asociados con severidad incrementada de la infección. El objetivo de este estudio fue evaluar la diversidad genética del VHB en pacientes de Venezuela con infección crónica, cirrosis y carcinoma hepatocelular (CHC) y comparar la ocurrencia de mutaciones en los tres grupos de pacientes. Se reunieron muestras de pacientes con diferentes patologías de la enfermedad del hígado asociada a la infección por VHB. La región S del VHB fue analizada para la determinación del genotipo y cuando estuvo disponible, la secuencia del genoma completo fue examinada para análisis de mutaciones. El genotipo F de VHB fue el más frecuente (87%). Mientras que el F3 fue el subgenotipo más encontrado en el grupo completo de muestras (44%), el F2 fue predominante en pacientes con CHC (56%). Las mutaciones fueron más comunes en casos de pacientes con cirrosis y CHC (p=0,01). La mutación A1762T estuvo asociada significativamente con estado avanzado de la enfermedad del hígado (p=0,008). Adicionalmente, las mutaciones fueron más comunes en estados tempranos de la enfermedad del hígado en pacientes infectados con el subgenotipo F2, encontrándose una asociación significativa entre este subgenotipo y la ocurrencia de las mutaciones T1753C, A1762T, A1762T/ G1764A (p=0,04) y C1773T (p=0,001) en pacientes crónicos, en comparación con el subgenotipo F3. Por otro lado, al comparar F2 con los demás subgenotipos de VHB, se encontró una asociación positiva para las tres mutantes del promotor basal de la cápside (PBC) (A1762T, A1762T/G1764A p=0,01, G1764A p=0,04). Estos resultados sugieren que el subgenotipo F2 de VHB puede estar asociado a formas más severas de la enfermedad del hígado en comparación al subgenotipo F3.
Palabras clave: VHB, carcinoma hepatocelular, subgenotipo F2 de VHB, mutaciones del promotor basal de la cápside..
INTRODUCTION
Hepatocellular carcinoma (HCC) is the most common primary liver cancer and the most severe complication of chronic liver disease (1). According to GLOBOCAN estimates (http://globocan.iarc.fr/) (2), about 782,000 new cases of liver cancer were diagnosed in 2012, being the fifth most common cancer in men (554,000 cases, 7.5% of the total) and the ninth in women (228,000 cases, 3.4%). Liver cancer is the second most common cause of death from cancer worldwide, estimated to be responsible for nearly 746,000 deaths in 2012 (9.1% of the total). The major etiological factors for the developing of HCC are hepatitis B virus (HBV) and hepatitis C virus (HCV) infections, dietary intake of aflatoxin B1 (AFB1) and chronic alcohol abuse (3). Globally, about 50% of liver cancer originates as a result of long term infection with HBV (4), and there is important evidence suggesting an association between the infecting genotype and the generation of specific mutations with the progression of liver disease (5-9).
HBV infection is a global health problem. About 2 billion people, a third of the world population, have been exposed to HBV and at least 380 million are chronic carriers of HBV infection (6% of the world population). Up to ten genotypes (A to J) and several subgenotypes have been reported. In Venezuela the HBV genotype F is the most frequent in the overall population (10, 11), being the HBV subgenotype F3 the most common (12).
Among the major mutations in HBV that have been associated with the development of HCC, those found in the region of the basal core promoter (BCP), which involve a transversion of adenine for thymine at nucleotide 1762 (A1762T) and a transition of guanine to adenine at nucleotide 1764 (G1764A), have been widely studied and associated with an increased severity of infection (13). On the other hand, several studies have associated the emergence of C1653T, T1753C, C1766T, T1768A and G1899A mutations with an increased risk of HCC (7, 9, 14-16).
In Venezuela, the information available on the genetic diversity of HBV in cirrhosis and HCC patients is scarce, and even less is known about the frequency of occurrence of HBV BCP mutants in these patients compared to chronic patients. The aim of this study was to evaluate the genetic diversity of HBV in patients from Venezuela, with chronic infection, cirrhosis and HCC and to compare the occurrence of mutations (X, BCP, Enhancer II and preCore regions) in all patient groups, representing the first study of its kind in our country.
PATIENTS AND METHODS
Patients and blood samples
This study was approved by the Bioethics Committee of the Instituto Venezolano de Investigaciones Científicas (IVIC). A total of 35 blood samples from HBV positive patients with different pathologies of the liver disease were analyzed, after signing an informed consent. The samples were stored at -70°C until use. Additionally, four samples of liver tissue biopsies embedded in paraffin were included in this study. To summarize, the group of samples consisted of nine HCC cases (mean age 44 years, 56% men), 10 from cirrhosis (mean age 55 years, 80% male) and 20 cases of patients with chronic viral infection without severe liver disease (mean age 41 years, 45% men). All samples were positive for HBV DNA. The patients were from the Capital District and the state of Mérida, Venezuela.
PCR y Sequencing
All samples were analyzed by nested PCR of the region S of HBV (10). For the determination of mutations in the X, BCP, preCore and enhancer II regions of HBV, in a total of 30 samples the whole genome of HBV was amplified, using in the first and second PCR round primers previously described (17, 18). For the remaining nine samples smaller fragments of the HBV genome were amplified. All PCR products were purified using QIAquick PCR Purification Kit (Qiagen) and subjected to direct nucleotide sequencing. In all cases, both sense and antisense inner primers were used for sequencing and all sequences were performed by Macrogen Service Center, Seoul, Korea.
Phylogenetic and sequence analysis
Nucleotide sequences were aligned using DNAman 5.2.2 (Lynnon Bio Soft, Canada). Phylogenetic analyses were performed by the Neighbor Joining method (1000 bootstrap replicates, with genetic distances estimated with Kimura 2 parameter correction). HBV sequences were compared with sequences available in GenBank. To investigate the presence of mutations in the X, BCP, enhancer II and preCore regions of HBV, HBV isolates were analyzed by comparing them with a HBV subgenotype F3 sequence (AY311370). Nucleotide sequence data have been deposited into the GenBank database under the accession numbers KP995082-KP995126.
Statistical Analysis
Statistical differences were evaluated by the Chi-square test with Yates correction, or Fischer Exact test, using Epi Info version 7.1.1.14 (Center for Disease Control and Prevention, Atlanta, GA, USA). A p value < 0.05 was considered statistically significant.
RESULTS
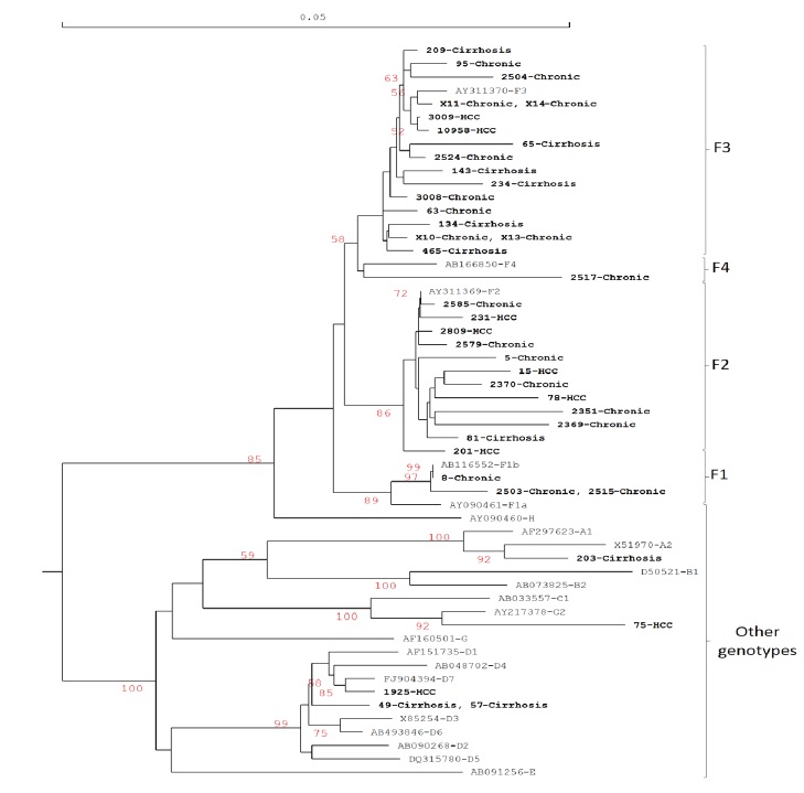
A fragment of the HBV S region (680 nt) was analyzed on 38 isolates from patients with several pathologies of the liver, and compared to HBV reference sequences available in GenBank (Fig. 1). For one sample, the HBV subgenotype was determined using a smaller fragment of the HBV S region (340 nt) (data not shown). The HBV genotype F was the most frequent genotype, present in 87% of chronic infection, cirrhosis and HCC cases, with a small proportion of cases (13%) due to other HBV genotypes. While the HBV subgenotype F3 was the most common in the whole group of samples (44%), especially in the groups of chronic and cirrhosis patients, the genotype F2 was the most often found in the group of HCC patients (56%), although this tendency did not reach statistical significance (Table I).


The frequency of occurrence of mutations in the X gene, BCP, enhancer II and preCore regions of HBV was evaluated in 36 samples (Table II). A1762T, G1764A, the double BCP mutant, T1753C and C1773T mutations were the most frequently found. Mutations were more common in patients with cirrhosis and HCC, for which a positive association was found. Also, A1762T and T1768A mutants were associated with advanced stage of the liver disease.

Some mutations, especially BCP mutants, were more common in early stages of liver disease in HBV subgenotype F2 infected patients (Table III). Even more, a significant association between the HBV subgenotype F2 and the emergence of T1753C, A1762T, A1762T/G1764A and C1773T mutations in chronic patients, in relation to HBV subgenotype F3, was found. Also, by comparing F2 with all other HBV subgenotypes a positive association for the three BCP mutants (A1762T, A1762T/G1764A and G1764A) was found.
DISCUSSION
In this study, the HBV genotype F was found to be highly prevalent in Venezuelan patients with chronic infection, cirrhosis and HCC associated to HBV infection, with a small proportion of cases due to other genotypes. These results are similar to those previously reported (11, 19), about the prevalence of the HBV genotype F in Venezuela. Regarding HBV subgenotypes, F3 was the most common (44%), followed by F2 (31%). This distribution of HBV subgenotypes, with predominance of F3 was similar to that observed in the overall population of Venezuela (20), in Amerindians from Venezuela and the overall population of Colombia (10). It should be noted that in patients with HCC, the HBV subgenotype F2 was the predominant, whereas the HBV subgenotype F3 was more frequent in cirrhotic and chronic patients. Several studies have established relationships between infection with several HBV genotypes and the development of HCC. For the HBV genotype F, three studies suggest a relationship with more severe forms of liver disease. The first one, made in Spain, found that death related to liver disease was more frequent with the HBV genotype F than with HBV genotypes C or D (21). The second study, conducted in Alaska native patients, found a significant association between HBV genotype F and the development of HCC in young patients (6), being the HBV subgenotype F1b, which circulates in Alaska (22). The third, a more recent study, made in Colombia, found that HBV genotype F, specifically the subgenotype F3, was prevalent in samples of patients with severe forms of hepatic disease (HCC + Cirrhosis) (23). On the other hand, Venezuelan patients with HCC had a higher average age than that reported in the study of Alaska (6). Additionally, the average age in HCC patients infected with HBV subgenotype F2, was lower than that observed for the group of HCC associated to HBV subgenotype F3 (data not shown). These data seem to suggest a more rapid progression to HCC by HBV subgenotype F2 than by F3, which would be more associated with the development of cirrhosis. Thus, the results of association of HBV genotype F with HCC seem to be variable in the region. One possible explanation is that the severity of infection by HBV genotype F might be influenced by the HBV subgenotype infecting. In addition, the occurrence of mutations, which are an important factor associated with HCC, may be distinct between different HBV subgenotypes.

In the past decade, attention has focused on HBV variant strains that contribute to the clinical severity of liver disease, especially HCC (24). Thus, a number of mutations pattern of HBV, such as the mutant preCore at nucleotide 1896 or the double mutant in the region of the BCP, have been widely studied in relation with clinical severity (5, 7). Several studies have shown the relationship between the occurrence of HBV mutants, the infection with certain HBV subgenotypes and development of HCC (9, 16, 25-28). In the present investigation, the mutations more frequently found were A1762T, G1764A and the double BCP mutant. Others fairly common mutations were T1753C and C1773T. Mutations, especially BCP mutants, were present mostly in patients with HCC and cirrhosis associated to HBV subgenotype F2 and F3 infection. Although the number of HCC cases gathered was low, mutations were observed from early stages of liver disease in patients infected with the HBV subgenotype F2, finding an association between the occurrence of T1753C, A1762T, A1762T/G1764A and C1773T mutations, the HBV subgenotype F2 infection and the development of HCC.Again, these results suggest a possible increased tendency of HBV subgenotype F2 to the development of cancer and in any case subgenotype differences on the progression of liver disease. These subgenotype differences have been observed in other studies developed in our region. A recent study, made in Argentina, found a bias of mutations among genotypes (A2, D, F1b and F4). Mutations in the BCP were more frequently found in subgenotype F1b than in A2, D and F4. Genotype F showed a lower seroconversion rate of hepatitis B “e” antigen (HBeAg). These findings suggest that intrinsic biological features of each genotype may lead to a longer HBeAg positive stage and therefore to different implications in the progression of the infection (29).
In conclusion, these results represent the first study that shows an association between the infection with the HBV subgenotype F2 and the generation of mutations related to more severe forms of liver disease, so further studies are required to establish a definitive association between infection with HBV subgenotype F2 and the development of HCC. As expected, the HBV subgenotype F3 was the most frequent, while F2 was more common in HCC patients. The occurrence of mutations was more common from early stages of liver disease in HBV subgenotype F2 infected patients.
ACKNOWLEDGEMENTS
This work was supported by Grant PEI 2012200451 from FONACIT, Venezuela.
REFERENCES
1. Llovet J, Burroughs A, Bruix J. Hepatocellular Carcinoma. Lancet 2003; 362: 1907-1917.
2. Ferlay J, Shin HR, Bray F, Forman D, Mathers C, Parkin DM. GLOBOCAN 2012 v1.0. Cancer Incidence and Mortality Worldwide: IARC Cancer Base No. 11 (Internet). Lyon, France: International Agency for Research on Cancer; 2013. Available at http://globocan.iarc.fr, accessed on 30/04/2015.
3. Hirohashi S, Blum HE, Ishak KG, Deugnier Y, Kojiro M, Puig PL, Wanless IR, Fischer HP, Theise ND, Sakamoto M, Tsukuma H. Hepatocellular carcinoma. In: Hamilton SR, Aaltonen LA, editors. Pathology and Genetics of Tumours of the Digestive System. Lyon : IARC Press; 2000. P 159-172.
4. Franceschi S. Introduction to Section One: Global Strategy to prevent hepatitis viruses. In: Chemin, I, editor. Hepatocellular Carcinoma: A global Challenge. Cancer Etiology, diagnosis and treatments. New York: Nova Science Inc; 2012. P 1-4.
5. Baptista M, Kramvis A, Kew MC. High prevalence of 1762(T) 1764(A) mutations in the basic core promoter of hepatitis B virus isolated from black Africans with hepatocellular carcinoma compared with asymptomatic carriers. Hepatology 1999; 29(3):946-953.
6. Livingston S, Simonetti J, McMahon B. Hepatitis B virus genotypes in Alaska native people with hepatocellular carcinoma: Preponderance ogenotype F. J Infect Dis 2007; 195: 5-11.
7. Cao GW. Clinical relevance and public health significance of hepatitis B virus genomic variations. World J Gastroenterol 2009; 15(46):5761-5769.
8. McMahon BJ. The influence of hepatitis B virus genotype and subgenotype on the natural history of chronic hepatitis B. Hepatol Int 2009; 3:334- 342.
9. Chen Y, Yu D, Zhang W, Qiu C, Xiang G, Dai W, Wu S, Wang X. HBV subgenotype C2 Infection, A1762T/G1764A mutations may contribute to hepatocellular carcinoma with cirrhosis in Southeast China. Iran J Public Health 2012; 41(11):10-18.
10. Devesa M, Loureiro CL, Rivas Y, Monsalve F, Cardona N, Duarte MC, Poblete F, Gutierrez MF, Botto C, Pujol FH. subgenotype diversity of hepatitis B virus American genotype F in Amerindians from Venezuela and the general population of Colombia. J Med Virol 2008; 80(1):20-26.
11. Machado IV, del Pilar Fortes M, Vargas- Lovelle B, Trómpiz AC, López DA, León RV, Senior M, Dagher L, López CE, Pestana E, Bacalao R, Garassini ME. Genotype F prevails in Venezuelan urban patients with chronic hepatitis B. Ann Hepatol 2010; 9(2):172-176.
12. Devesa M, Pujol FH. Hepatitis B virus genetic diversity in Latin America. Virus Res 2007; 127:177-184.
13. Kuang SY, Jackson PE, Wang JB, Lu PX, Muñoz A, Qian GS, Kensler TW, Groopman JD. Specific mutations of hepatitis B virus in plasma predict liver cancer development. Proc Natl Acad Sci U S A 2004; 101(10):3575-3580.
14. Liao Y, Hu X, Chen J, Cai B, Tang J, Ying B, Wang H, Wang L. Precore mutation of hepatitis B virus may contribute to hepatocellular carcinoma risk: evidence from an updated meta-analysis. PLoS One 2012; 7(6):e38394.
15. Malik A, Singhal DK, Albanyan A, Husain SA, Kar P. Hepatitis B virus gene mutations in liver diseases: a report from New Delhi. PLoS One 2012; 7(6):e39028.
16. Shi HP, Zhang J, Shang XC, Xie XY. Hepatitis B virus gene C1653T polymorphism mutation and hepatocellular carcinoma risk: an updated meta-analysis. Asian Pac J Cancer Prev 2013; 14(2):1043-1047.
17. Günther S, Li BC, Miska S, Krüger DH, Meisel H, Will H. A novel method for efficient amplification of whole hepatitis B virus genomes permits rapid functional analysis and reveals deletion mutants in immunosuppressed patients. J Virol 1995; 69(9):5437-5444.
18. Hu X, Margolis HS, Purcell RH, Ebert J, Robertson BH. Identification of hepatitis B virus indigenous to chimpanzees. Proc Natl Acad Sci USA 2000; 97:1661-1664.
19. Blitz L, Pujol FH, Swenson PD, Porto L, Atencio R, Araujo M, Costa L, Monsalve DC, Torres JR, Fields HA, Lambert S, Van Geyt C, Norder H, Magnius LO, Echevarría JM, Stuyver L. Antigenic diversity of hepatitis B virus strains ogenotype F in Amerindians and other population groups from Venezuela. J Clin Microbiol 1998; 36(3):648-651.
20. Devesa M, Rodriguez C, León G, Liprandi F, Pujol FH. Clade analysis and surface antigen polymorphism of hepatitis B virus American genotypes. J Med Virol 2004; 72, 377-384.
21. Sánchez-Tapias J, Costa J, Mas A, Bruguera M, Rodés J. Influence of hepatitis B virus genotype on the long-term outcome of chronic hepatitis B in Western patients. Gastroenterology 2002; 123:1848-1856.
22. Alvarado-Mora MV, Pinho JR. Distribution of HBV genotypes in Latin America. Antivir Ther 2013; 18(3 Pt B):459-465.
23. Cortes-Mancera F, Loureiro CL, Hoyos S, Restrepo JC, Correa G, Jaramillo S, Norder H, Pujol FH, Navas MC. Etiology and viral genotype in patients with end-stage liver diseases admitted to a Hepatology Unit in Colombia. Hepat Res Treat 2011; 363205.
24. Kim DW, Lee SA, Hwang ES, Kook YH, Kim BJ. Naturally occurring preCore /core region mutations of hepatitis B virus genotype C related to hepatocellular carcinoma. PLoS One 2012; 7(10):e47372.
25. Tong S. Impact of viral genotypes and naturally occurring mutations on biological properties of hepatitis B virus. Hepatol Res 2007; 37(s1):S3-8.
26. Fang ZL, Sabin CA, Dong BQ, Ge LY, Wei SC, Chen QY, Fang KX, Yang JY, Wang XY, Harrison TJ. HBV A1762T, G1764A mutations are a valuable biomarker for identifying a subset of male HBsAg carriers at extremely high risk of hepatocellular carcinoma: a prospective study. Am J Gastroenterol 2008; 103(9):2254-2262.
27. Araujo O C, Barros JJ, Do Ó KM, Nabuco LC, Luz CA, Pérez RM, Niel C, Villela-Nogueira CA, Araujo NM. Genetic variability of hepatitis B and C viruses in Brazilian patients with and without hepatocellular carcinoma. J Med Virol 2014; 86(2):217-223.
28. Park YM, Jang JW, Yoo SH, Kim SH, Oh IM, Park SJ, Jang YS, Lee SJ. Combinations of eight key mutations in the X/preC region and genomic activity of hepatitis B virus are associated with hepatocellular carcinoma. J Viral Hepat 2014; 21(3):171-177.
29. González López Ledesma MM, Mojsiejczuk LN, Rodrigo B, Sevic I, Mammana L, Galdame O, Gadano A, Fainboim H, Campos R, Flichman D. Hepatitis B virus genotype distribution and genotype-specific BCP/preCore substitutions in acute and chronic infections in Argentina. PLoS One 2015; 10(3): e0121436. doi:10.1371/journal.pone.0121436.
Author notes
* Corresponding author: Flor H. Pujol. Laboratorio de Virología Molecular, CMBC, Instituto Venezolano de Investigaciones Científicas, Aptdo 20632, Caracas 1020-A, Venezuela. Phone/Fax +58-212-5041623, E-mail address: fhpujol@gmail.com