Artículo original
Influencia de ITIL V3 en la gestión de incidencias de una municipalidad peruana
Influence of ITIL V3 in incident management of a Peruvian municipality
Influencia de ITIL V3 en la gestión de incidencias de una municipalidad peruana
Revista Cubana de Ciencias Informáticas, vol. 15, núm. 3, pp. 1-19, 2021
Editorial Ediciones Futuro
Recepción: 09 Junio 2021
Aprobación: 22 Junio 2021
RESUMEN: La gestión de incidencias de ITIL v3 permite a las organizaciones que la atención, manejo y resolución de las mismas sea de manera rápida y organizada, y las interrupciones en los servicios serán cada vez menos. El objetivo de esta investigación fue mejorar la gestión de incidencias en una municipalidad peruana, a través de la implantación de un modelo de gestión de incidencias del marco de trabajo de ITIL v3. El diseño de la investigación fue de tipo pre experimental con una muestra de 40 trabajadores, a quienes se les aplicó un instrumento que contaba con 3 dimensiones y 12 indicadores en escala de Likert, para medir el grado de satisfacción y la percepción de la calidad del modelo implantado. Los resultados del análisis de datos a través de la prueba t de Student para muestras relacionadas fueron favorables dado que los valores de p por dimensiones fueron menores a 0,005, asimismo, existe una diferencia entre el pre test y post test, de 55 % a 82%. Finalmente se concluye que el modelo de gestión de incidencias bajo el marco de trabajo de ITIL V3 influenció significativamente en la gestión de incidencias de la municipalidad.
Palabras clave: calidad de servicio, gestión de incidencias, ITIL v3, tecnología de información.
ABSTRACT: The implementation of a framework such as the Information Technology Infrastructure Library in organizations is essential for good management of information technology services. The objective of this review was to explore and show the reasons for the success or failure of an ITIL version 3 implementation. The systematic literature review methodology was used to search and classify reliable and quality studies published in bookstores. renowned digital target related. The research and review of different studies on ITIL implementation, identified 12 reasons for both success and failure, which are related to the human factor and organization, in some cases these reasons were explicitly obtained and in others it was adopted the inference method. Finally, it was concluded that success revolves around the commitment, attitude and aptitude of both senior management and all the people involved in the project, in addition to fluent communication, a good interpersonal relationship, and a good working environment between them, likewise, the failure is mainly due to the poor determination of the objectives and strategic alignment of the project.
Keywords: quality of service, management of incidents, ITIL v3, information technology.
INTRODUCCIÓN
Las Tecnologías de la Información (TI) dentro de las organizaciones poseen un rol destacado, pero desafortunadamente en muchas de ellas la gestión de las TI es deficiente, impidiendo proporcionar valor agregado o competitividad a los productos o servicios que se brindan, incumpliendo con los objetivos de negocio y retrasando la operatividad (Montenegro, Larco y Fonseca, 2017; Díaz et al., 2017; Moscoso-Zea, Paredes-Gualtor y Luján-Mora, 2019).
En España por ejemplo, las empresas consumidoras de servicios de TI, en su mayoría no cuentan con un departamento de TI ni con objetivos de negocio articulados con las Tecnologías de la información y la comunicación (TIC), debido al desconocimiento del valor de los recursos y servicios de TI, y la despreocupación por mejorar los procesos tecnológicos, la gestión de incidencias y problemas debido a la falta de conocimientos y experiencias en este rubro por parte de los trabajadores (Oliver-Mora y Iñiguez-Rueda, 2017; Rodríguez-Lemus, Valencia-Pérez y Peña-Aguilar, 2018).
Más cerca, en Ecuador, las actividades tecnológicas y administrativas de las instituciones públicas se ven afectadas pues no existe un modelo adecuado para la valoración, control e integración con las TIC de los procesos organizacionales, llegando a incumplir en gran parte con las políticas de la Norma de Control Interno establecidas por el estado. Los problemas están relacionados con la escasa comunicación, desconocimiento de funciones del personal y deficiente planificación por requerimientos confusos (Merchan-Lima et al., 2019; Crespo y Bermeo, 2018; López y Cañizares, 2018).
En la realidad peruana, el área de TI en la mayoría de las empresas peruanas aún carece de herramientas que agilicen y gestionen los procesos de manera adecuada, pues la poca inversión e importancia que se le da a esta área y a las TI ocasiona que se trabajen con herramientas básicas manuales, tales como Word, Excel y, otros softwares inapropiados que vulneran la seguridad de información sensible. Asimismo, la poca inversión en la capacitación al personal y no seguir con un modelo de buenas prácticas juega un papel importante pues al suscitarse un problema o incidencia relacionado con las TI, estos no son atendidos de forma secuencial, ya sea por desconocimiento u omisión de los procesos operativos del área de TI (Pérez, 2017; Cucho-Espinoza, 2017; Ramírez, Ovando y Lino-Gamiño, 2019).
En la investigación se identificó que en la Municipalidad Provincial de Mariscal Cáceres (MPMC), uno de los problemas era la insatisfacción de los trabajadores de las distintas áreas al reportar las incidencias, porque el personal de la Oficina de Tecnologías de la Información y Comunicaciones (OTIC) no contaba con las suficientes herramientas tecnológicas y/o conocimientos para dar una solución rápida, y en caso de no haber solucionado la incidencia, el mismo jefe de área tenía que hacerlo cuando estaba disponible (López, 2017).
Otro problema en la municipalidad, era el mismo que le ocurría a (Richard et al., 2019), la omisión de los registros de incidencias le impedía saber qué incidencias ya habían sido resueltas o cuáles eran reiterativas. De igual manera, las incidencias eran resueltas según criterios propios, importancia o tiempo de solución. Por lo tanto, el problema era la insatisfacción del personal de la municipalidad debido al deficiente proceso de registro, priorización, manejo y solución de incidencias ocurridas por parte de la Oficina de Tecnologías de la Información y Comunicaciones (OTIC).
Lo anterior se ha debido al deficiente conocimiento del proceso de solución de incidencias del personal de la Oficina de Tecnologías de la Información y Comunicaciones, cuando ocurría una incidencia que no podía ser solucionada, estos tenían que recibir indicaciones del qué hacer o cómo hacerlo del jefe de área, y en caso de no poder solucionarlo, los trabajadores de la Municipalidad Provincial de Mariscal Cáceres tenían que esperar hasta que el jefe de área lo solucione personalmente (Dharmawan et al., 2018; Gómez y Salas, 2019; Sousa et al., 2019).
El inadecuado uso y manejo de los equipos tecnológicos y sistemas de información en la municipalidad, se debió principalmente a los escasos mantenimientos preventivos y correctivos tanto de equipos como de sistemas de información, ya que estos están en constantes actualizaciones no previstas por la organización. El jefe de área de TI y parte de su personal al no haber comprendido del todo la composición de la infraestructura no podían dar seguimiento inmediatamente a las fallas y/o actualizaciones (Lema-Moreta y Calvo-Manzano, 2018).
Asimismo, la omisión del registro y la clasificación de incidencias se ha debido a que no se priorizaban o categorizaban las incidencias y estos llegaban a ser resueltos de acuerdo al criterio del propio personal técnico, ya sea por orden de importancia del área solicitante, importancia de la incidencia o tiempos de solución (Lema-Moreta y Calvo-Manzano, 2018; Dharmawan et al., 2018).
En consecuencia, en la municipalidad el rendimiento y productividad de los trabajadores de la Oficina de Tecnologías de la Información y Comunicaciones por las confusiones, malentendidos y dudas en las funciones o los pasos a realizar al momento de presentarse una incidencia, era lo mismo que les ocurría a (Bayona, Baca y Vela, 2017), estos estaban por debajo de los niveles de satisfacción de los usuarios del servicio, ya sea por la poca enseñanza de sus superiores o la poca formación de sus habilidades, ocasionando a su vez retrasos en los servicios que se prestaba a la ciudadanía.
El incumplimiento de los indicadores de calidad del servicio impuestos por la alta gerencia, generaba desconfianza en la administración de los bienes y/o servicios de las TI de la municipalidad por los recurrentes fallos o paradas inesperadas en los servicios (Gómez y Salas, 2019).
Los retrasos e incapacidad para solucionar las incidencias en la municipalidad, tal como les ocurría a (Nugraha y Legowo, 2017), eran parte del día a día pues esto ocasionaba que, la insatisfacción laboral sea cada vez mayor por el aumento en los tiempos de espera y por la manera ineficiente, pausada y en algunas veces prolongada en la que ofrecían sus servicios a la ciudadanía.
Así, el objetivo fue mejorar la gestión de incidencias en la oficina de tecnología de la información y comunicación (OTIC) de la municipalidad provincial de Mariscal Cáceres (MPMC), de manera que se pudo: i) implantar la biblioteca de gestión de incidencias del marco de trabajo de ITIL v3; ii) mejorar la satisfacción del personal de la MPMC y la percepción de la calidad de los servicios de solución de incidencias brindadas por la Oficina de Tecnologías de la Información y Comunicaciones.
METODOLOGÍA
En esta investigación se empleó un diseño pre experimental, y de corte cuantitativo. La población estuvo conformada por todo el personal de la Municipalidad Provincial de Mariscal Cáceres, que a julio del 2020 sumaron un total de 40 trabajadores. Por la cantidad de trabajadores, como muestra se tuvo a toda la población en conjunto.
Para la implantación de los procesos para la gestión de incidencias del marco ITIL v3, tanto el jefe la oficina de tecnología de la información y comunicaciones, y los demás trabajadores se comprometieron a cumplir responsablemente con los procesos implantados para lograr el objetivo de nuestra investigación.
Para la identificación de los indicadores de gestión de incidencias, se revisó bibliografía relacionada al tema de estudio, así (Baygorrea, 2017; Chavarry y Gallardo, 2018) trabajan con la dimensión “capacidad de respuesta”, (Chavarry y Gallardo, 2018) trabajan con la dimensión “eficacia”, y (Chavarry y Gallardo, 2018; Tolentino, 2017) trabajan con la dimensión “calidad”. Asimismo, para la medición de estos indicadores, se empleó la técnica de entrevistas, las cuales fueron efectuadas al personal de la Municipalidad Provincial de Mariscal Cáceres.
La información fue recopilada por medio de un instrumento, denominado “Instrumento para medir la calidad del servicio del personal de la oficina de tecnología de información y comunicaciones de la municipalidad provincial de Mariscal Cáceres”, en base a (Baygorrea, 2017; Chavarry y Gallardo, 2018; Tolentino, 2017), con la finalidad de medir el nivel de satisfacción de los usuarios respecto a la gestión de incidencias por parte del personal de la Oficina de Tecnologías de la Información y Comunicaciones de la municipalidad. El instrumento cuenta con 3 dimensiones y 12 indicadores en escala de Likert; y fue validada mediante juicio de expertos con una calificación de 4.67, en la escala de 1 a 5.
Para el cumplimiento del primer objetivo, se evaluó la gestión de incidencias bajo ITIL v3, se identificó los cuellos de botella, se diseñó el proceso de gestión de incidencias bajo ITIL v3 y se implementó el proceso (Pérez, Carrera y García, 2018; Rodríguez, Juan Armando, López y de los Monteros, 2018; Bayona, Baca y Vela, 2017).
Para el cumplimiento del segundo objetivo, se analizó la situación actual de la gestión de incidencias en la MPMC y se encuestó a los trabajadores de la muestra (pre test) para la medición de los indicadores de la gestión de incidencias que se veían afectados por los procesos mal gestionados en la Oficina de Tecnologías de la Información y Comunicaciones (López, 2017; Bayona, Baca y Vela, 2017).
Para el cumplimiento del tercer objetivo, se evaluó el cumplimiento de los procesos de gestión de incidencias bajo ITIL v3, se encuestó a los trabajadores de la muestra (post test), se tabuló los datos y se interpretó los resultados, para finalmente realizar las recomendaciones y redactar el informe final (Vidal et al., 2019; Lezcano, Mary y Cuevas, 2017).
Para un mejor entendimiento y cumplimiento de los procesos implantados, se procedió a una charla, la cual estuvo dividida en dos partes: la primera estuvo dirigida para la Oficina Tecnologías de la Información y Comunicaciones, y comprendía temas sobre ITIL y la gestión de incidencias, mientras que la segunda parte estuvo dirigida para para el resto de trabajadores de la municipalidad, con temas relacionados sobre uso de las TIC, incidencias menores que ellos mismos podrían solucionar, y las acciones a realizar ante un determinado caso. También, se procedió a una evaluación a modo de entrevista para determinar necesidades de retroalimentación (Rodríguez, Juan, López y de los Monteros, 2018; Hernández, Orrego y Quiñones, 2018).
Además, se actualizó el manual de funciones de la Oficina de Tecnologías de la Información y Comunicaciones y el Plan Operativo Informático (POI), para ello, se trabajó articuladamente entre, la Sub gerencia de Recursos Humanos y la Sub gerencia de Tesorería, de manera que se tuvo que realizar modificaciones y redefinición de los procesos, para luego ser derivados a Gerencia Municipal con la finalidad que se plantee su aprobación para que, posteriormente, sean aprobados y revisados a nivel de concejo municipal y alcaldía.
Los datos fueron procesados en el software estadístico SPSS v.24 para la tabulación, obtención de gráficos y datos estadísticos. Asimismo, para evaluar la normalidad de los datos, se empleó el test de Shapiro-Wilk, dado que los datos tenían una distribución normal, estos fueron analizados a través de la prueba t de Student para muestras relacionadas con el fin de determinar y comparar la variación entre el pre test y post test.
RESULTADOS Y DISCUSIÓN
Calidad del servicio del personal de la oficina de tecnología de información y comunicaciones
En la Tabla 1, observamos los resultados de la prueba de normalidad, para ello se empleó el test de Shapiro-Wilk porque se contaba con un total de 40 personas. De esta manera, debido a que todos los valores de p son mayores que 0,05, se rechazó la hipótesis nula y se concluyó que los datos tienen una distribución normal (Navarro et al., 2017; Mishra et al., 2019; D’Agostino, 2017; Kaliyadan y Kulkarni, 2019).

Con el objetivo de evaluar la influencia del marco de trabajo de ITIL V3 en la variación de la gestión de incidencias, se consideró tres dimensiones, como la capacidad de respuesta, eficiencia y calidad.

En la Tabla 2, se muestra el resultado del análisis de datos a través de la prueba t de Student para muestras relacionadas, y se encontró que existe mejora en la gestión de incidencias y en la percepción de la calidad de los servicios de solución de incidencias brindadas por la Oficina Tecnologías de la Información y Comunicaciones, dado que los valores de p son menores a 0.005, lo mismo les ocurrió a (Arévalo-Avecillas, Nájera-Acuña y Piñero, 2018; Gonzáles y Lescaille, 2018), quienes hicieron el mismo procedimiento, ya que los modelos planteados en sus investigaciones demostraron que sus indicadores poseían resultados positivos y significativos en la mejora de la rentabilidad y productividad de sus áreas de estudio luego de la implantación de los procesos de TI. Asimismo, las charlas para el entendimiento de los procesos implantados permitieron utilizar las TI y solucionar de manera eficiente sus incidencias.
En la Figura 1, podemos observar que existe una diferencia significativa entre el pre test y post test, tal como lo indican ( Flores-Ruiz, Miranda-Novales y Villasís-Keever, 2017; Cid et al., 2018; McCarthy et al., 2019), que para determinar la validez y efectividad de la investigación, entre ambos test debe haber diferencia entre los puntajes, debido a que, en el pre test se mide el nivel de conocimiento respecto al tema de estudio antes del experimento y en el post test, el efecto de la manipulación de la variable independiente sobre la variación de la variable dependiente.


En la Tabla 3, se muestra los resultados del análisis de datos del pre test y post test a través de la prueba t de Student, y dado que el valor de p es menor a 0,005 podemos afirmar que cumplimos con nuestro objetivo de estudio y que la implantación de la biblioteca de gestión de incidencias del marco de trabajo de ITIL v3, mejoró la gestión de incidencias en la Oficina de Tecnología de la Información y Comunicación (OTIC) de la municipalidad provincial de Mariscal Cáceres (MPMC). (Vidal et al., 2019; Huacanjulca, Meléndez y Florián, 2018) obtuvieron resultados favorables parecidos en sus investigaciones porque mejoraron la recepción, clasificación, registro de las incidencias y las habilidades del personal de TI para la solución de las mismas, de esa manera se genera ventaja competitiva frente a otras organizaciones pues la continuidad del negocio no ha sido afectada.
Proceso de gestión de incidencias bajo ITIL v3
A continuación, se muestra el modelo de la gestión de las incidencias existentes antes de la aplicación de ITIL v3.

En la Figura 2, se trató de representar lo que ocurre en la oficina, ya que según las entrevistas que se realizó, los usuarios se quejaban porque gran parte del tiempo que se ocupan en resolver el problema está en Analizar y Resolver Incidente, consideraban que no se debería demorar mucho en estas tareas ya que los técnicos cuentan con los conocimientos suficientes para resolver el incidente en el menor tiempo posible. Algo similar les ocurrió a (Vidal et al., 2019) en su investigación pues pese a contar con los suficientes conocimientos y herramientas no se realizaba una correcta gestión de incidentes por los cuellos de botella existentes en el proceso.
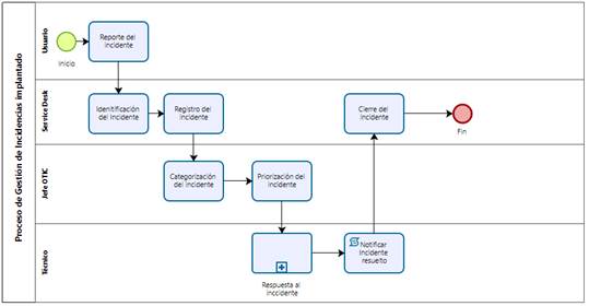
Luego de haber analizado la gestión de incidencias bajo ITIL v3, se planteó el nuevo modelo, que cuenta con 7 procesos y un subproceso, el cual se muestra en la siguiente figura.


En la Figura 3.0 apreciamos que el modelo se divide en 7 procesos y un sub proceso (Figura 4). Cada proceso tiene un indicador que ayudó a determinar el nivel de calidad de servicio. Asimismo, se dividió a la Oficina de Tecnologías de la Información y Comunicaciones en 3 roles para que la resolución de las incidencias sea de manera organizada y las interrupciones en los servicios sean menores. Eso mismo hicieron (Huacanjulca, Meléndez y Florián, 2018) en su investigación, pues tuvieron que definir los procesos para la gestión de los incidencias de acuerdo a ITI v3 para alinear la calidad del servicio con la satisfacción de los usuarios.
Los resultados en investigaciones similares en municipalidades peruanas fueron favorables, como el de (Mostacero, 2021) en la municipalidad provincial de Bellavista (San Martín, Perú) donde el porcentaje de satisfacción subió del 5% al 43%, a (Rodríguez, 2020) en la municipalidad distrital de Santa Rosa (Lima, Perú) pues no hubo inconvenientes luego de la implantación de los procesos, y a partir de ese entonces se gestiona y controla las incidencias de manera diligente influyendo significativamente en la mejora del servicio; a (LLontop, 2017) en la municipalidad de Breña (Lima, Perú) cuyo porcentaje de incidencias resueltas incrementó en el 26,61%.
CONCLUSIONES
Se evaluó la gestión de incidencias bajo ITIL v3 y se identificó los cuellos de botella, entonces, a partir de ello se diseñó un nuevo proceso de gestión de incidencias bajo ITIL v3 y se implementó el proceso.
Se analizó la situación actual de la gestión de incidencias en la municipalidad provincial de Mariscal Cáceres y se encuestó a los trabajadores (pre test) para la medición de los indicadores de la gestión de incidencias que se veían afectados por los procesos mal gestionados en la oficina de tecnología de la información y comunicación.
Se evaluó el cumplimiento de los procesos de gestión de incidencias bajo ITIL v3, se encuestó a los trabajadores (post test), se tabuló los datos y se interpretó los resultados, para finalmente realizar las recomendaciones y redactar el informe final.
Finalmente podemos concluir que el modelo de gestión de incidencias bajo el marco de trabajo de ITIL V3 influenció significativamente en la gestión de incidencias de la oficina de tecnología de la información y comunicación de la municipalidad provincial de Mariscal Cáceres.
El modelo fue diseñado con el objetivo de que las municipalidades que decidan incursionar en la experiencia de implantación de gestión de incidencias bajo ITIL v3, tengan en cuenta las características, cualidades y condiciones en la que se encuentran las organizaciones para evitar fracasos y pérdidas de recursos tanto en personal, tiempo y dinero.
REFERENCIAS
Arévalo-Avecillas, D., Nájera-Acuña, S. Y Piñero, E., 2018. La Influencia De La Implementación De Las Tecnologías De Información En La Productividad De Empresas De Servicios. Información Tecnológica [En Línea], Vol. 29, No. 6, Pp. 199-212. Disponible En: Http://Dx.Doi.Org/10.4067/S0718-07642018000600199.
Baygorrea, D., 2017. Propuesta De Un Service Desk Para Mejorar Los Procesos De Resolución De Incidencias A Través De Itil, Empresa Cogesa, 2016 [En Línea]. S.L.: Universidad Wiener. [Consulta: 13 Noviembre 2019]. Disponible En: Http://Repositorio.Uwiener.Edu.Http//Repositorio.Uwiener.Edu.Pe/Bitstream/Handle/123456789/446/T061_73061798_T.Pdf?Sequence=1&Isallowed=Y3061798_T.Pdf?Sequence=1&Isallowed=Y.
Bayona, S., Baca, Y. Y Vela, G., 2017. Gestión De Servicios De Ti Usando Itil V3: Caso De Estudio. Iberian Conference On Information Systems And Technologies, Cisti [En Línea], Pp. 26-32. Issn 2166-0735. Doi 10.23919/Cisti.2017.7975963. Disponible En: Https://Ieeexplore.Ieee.Org/Abstract/Document/7975963.
Chavarry, A.M. Y Gallardo, J., 2018. Influencia De Un Sistema De Help Desk En La Gestión De Incidencias De Tecnologías De Información, De La Municipalidad Distrital De Llacanora Periodo - 2017 [En Línea]. S.L.: Universidad Privada Antonio Guillermo Urrelo. Disponible En: Http://Repositorio.Upagu.Edu.Pe/Handle/Upagu/554.
Cid, P., Sanhueza, O., Merino, J.M. Y Sáez, K., 2018. Efecto De Una Intervención Estructurada De Enfermería En Disminución Del Hábito Tabáquico En Mujeres Fumadoras. Enfermería Global, Vol. 18, No. 1, Pp. 281-303. Doi 10.6018/Eglobal.18.1.315761.
Crespo, E. Y Bermeo, J., 2018. Testing The Information Risk Level With Ecu@Risk. Proceedings - 3rdInternational Conference On Information Systems And Computer Science, Inciscos 2018 [En Línea], Vol. 2018-Decem, Pp. 343-350. Doi 10.1109/Inciscos.2018.00056. Disponible En: Https://Ieeexplore.Ieee.Org/Abstract/Document/8564548.
Cucho-Espinoza, M., 2017. Uso De Tecnología Para Acercar Al Ciudadano A Su Local De Votación. Ingeniería Industrial [En Línea], No. 35, Pp. 207-222. Issn 1025-9929. Disponible En: Https://Www.Redalyc.Org/Pdf/3374/337453922011.Pdf.
D’agostino, R.B., 2017. Tests For The Normal Distribution. Goodness-Of-Fit Techniques [En Línea]. S.L.: Routledge, Pp. 367-420. Isbn 0203753062. Disponible En: Https://Www.Taylorfrancis.Com/Chapters/Edit/10.1201/9780203753064-9/Tests-Normal-Distribution-Ralph-Agostino.
Dharmawan, M.T., Sukmana, H.T., Wardhani, L.K., Ichsani, Y. Y Subchi, I., 2018. The Ontology Of It Service Management By Using Itilv.3 Framework: A Case Study For Incident Management. Proceedings Of The 3rd International Conference On Informatics And Computing, Icic2018 [En Línea], Doi 10.1109/Iac.2018.8780478. Disponible En: Https://Ieeexplore.Ieee.Org/Abstract/Document/8780478.
Díaz, B., Gómez, J., García, J., Melo, H. Y Sanabria, F., 2017. Contribución De Las Iniciativas De Tecnologías De La Información En Las Organizaciones: Una Revisión De La Literatura. Innovar [En Línea], Vol. 27, No. 66, Pp. 41-55. [Consulta: 16 Mayo 2020]. Disponible En: Disponible En: Http://Www.Scielo.Org.Co/Pdf/Inno/V27n66/0121-5051-Inno-27-66-00041.Pdf.
Flores-Ruiz, E., Miranda-Novales, M.G. Y Villasís-Keever, M.Á., 2017. El Protocolo De Investigación Vi: Cómo Elegir La Prueba Estadística Adecuada. Estadística Inferencial. Revista Alergia México [En Línea], Vol. 64, No. 3, Pp. 364. Issn 0002-5151. Doi 10.29262/Ram.V64i3.304. Disponible En: Http://Www.Scielo.Org.Mx/Pdf/Ram/V64n3/2448-9190-Ram-64-03-0364.Pdf.
Gómez, P. Y Salas, R., 2019. Prestación Del Servicio De Producción De Tecnología Educativa Con Base En Las Buenas Prácticas De La Librería Itil. Ride - Revista Iberoamericana Para La Investigación Y El Desarrollo Educativo [En Línea], Vol. 9, No. 18, Pp. 683-716. [Consulta: 11 Noviembre 2019]. Issn 2007-7467. Disponible En: Disponible En: Http://Www.Scielo.Org.Mx/Pdf/Ride/V9n18/2007-7467-Ride-9-18-683.Pdf.
Gonzáles, A. Y Lescaille, N., 2018. Las Tecnologías De La Información Y Las Comunicaciones Aplicadas Al Procesos Enseñanza Aprendizaje. Revista Cubana De Tecnología De La Salud [En Línea], Vol. 8, No. 1, Pp. 142-154. Disponible En: Http://Www.Revtecnologia.Sld.Cu/Index.Php/Tec/Article/View/980.
Hernández, R.M., Orrego, R. Y Quiñones, S., 2018. Nuevas Formas De Aprender: La Formación Docente Frente Al Uso De Las Tic. Propósitos Y Representaciones, Vol. 6, No. 2, Pp. 671. Issn 2307-7999. Doi 10.20511/Pyr2018.V6n2.248.
Huacanjulca, M., Meléndez, G. Y Florián, A., 2018. Modelo De Una Gestión De Incidencias En El Centro De Datos Del Sistema De Video Vigilancia De Seguridad Ciudadana En El Distrito De Víctor Larco Herrera , Trujillo , La Libertad Bajo El Enfoque De Las Buenas Prácticas De Itil . V3. Pueblo Continente [En Línea], Vol. 29, No. 2, Pp. 309-316. Disponible En: Http://Journal.Upao.Edu.Pe/Pueblocontinente/Article/View/997/920.
Kaliyadan, F. Y Kulkarni, V., 2019. Types Of Variables, Descriptive Statistics, And Sample Size. Indian Dermatology Online Journal [En Línea], Vol. 10, No. 1, Pp. 82. Disponible En: Https://Www.Ncbi.Nlm.Nih.Gov/Pmc/Articles/Pmc6362742/.
Lema-Moreta, L. Y Calvo-Manzano, J., 2018. A Proposal For Implementation Of Itil Incident Management Process In Smes. 2017 Ieee 2nd Ecuador Technical Chapters Meeting, Etcm 2017 [En Línea], Vol. 2017-Janua, Pp. 1-5. Doi 10.1109/Etcm.2017.8247494. Disponible En: Https://Ieeexplore.Ieee.Org/Abstract/Document/8247494/.
Lezcano, M., Mary, L. Y Cuevas, A.A., 2017. Usando Tic Para Enseñar Matemática En Preescolar: El Circo Matemático Using Ict To Teach Preschool Mathematics: The Mathematical Circus. Revista Cubana De Ciencias Informáticas [En Línea], Vol. 11, No. 1, Pp. 168-181. Issn 2227-1899. Disponible En: Http://Scielo.Sld.Cu/Scielo.Php?Script=Sci_Arttext&Pid=S2227-18992017000100012.
Llontop, A., 2017. Sistema Web Basado En El Framework Codeigniter Para El Proceso De Control De Incidencias En La Municipalidad De Breña [En Línea]. S.L.: Universidad Cesar Vallejo. Disponible En: Https://Repositorio.Ucv.Edu.Pe/Handle/20.500.12692/47264.
López, A.A. Y Cañizares, M., 2018. El Control Interno En El Sector Público Ecuatoriano: Caso De Estudio: Gobiernos Autónomos Descentralizados Cantonales De Morona Santiago. Cofin Habana [En Línea], Vol. 12, No. 2, Pp. 51-72. Issn 2073-6061. Disponible En: Http://Scielo.Sld.Cu/Pdf/Cofin/V12n2/Cofin04218.Pdf.
López, D.N., 2017. Modelo De Gestion De Los Servicios De Tecnologia De Informacion Basado En Cobit, Itil E Iso/Iec 27000. Revista Tecnológica - Espol [En Línea], Vol. 30, No. 1, Pp. 51-69. Disponible En: Http://Www.Rte.Espol.Edu.Ec/Index.Php/Tecnologica/Article/View/581/356.
Mccarthy, R. V, Mccarthy, M.M., Ceccucci, W. Y Halawi, L., 2019. What Do Descriptive Statistics Tell Us. Applying Predictive Analytics [En Línea]. S.L.: Springer, Pp. 57-87. Disponible En: Https://Www.Ncbi.Nlm.Nih.Gov/Pmc/Articles/Pmc6362742/.
Merchan-Lima, J., Astudillo-Salinas, F., Tello-Oquendo, L., Sanchez, F., Lopez, G. Y Quiroz, D., 2019. Information Security Management Frameworks In Higher Education Institutions: An Overview. 2019 3rd Cyber Security In Networking Conference, Csnet2019 [En Línea]. S.L.: S.N., Pp. 63-65. Isbn 9781728139494. Doi 10.1109 / Csnet47905.2019.9108845. Disponible En: Https://Ieeexplore.Ieee.Org/Abstract/Document/9108845.
Mishra, P., Pandey, C.M., Singh, U., Gupta, A., Sahu, C. Y Keshri, A., 2019. Descriptive Statistics And Normality Tests For Statistical Data. Annals Of Cardiac Anaesthesia [En Línea], Vol. 22, No. 1, Pp. 67. Disponible En: Https://Www.Ncbi.Nlm.Nih.Gov/Pmc/Articles/Pmc6350423/.
Montenegro, C., Larco, A. Y Fonseca, E., 2017. Enfoque Ágil De Armonización De Modelos Para La Mejora De Procesos De Ti. Revista Electrónica De Computación, Informática, Biomédica Y Electrónica [En Línea], Vol. 6, No. 1, Pp. 17-37. Disponible En: Https://Www.Redalyc.Org/Jatsrepo/5122/512253717002/512253717002.Pdf.
Moscoso-Zea, O., Paredes-Gualtor, J. Y Luján-Mora, S., 2019. Enterprise Architecture, An Enabler Of Change And Knowledge Management. Enfoque Ute [En Línea], Vol. 10, No. 1, Pp. 247-257. Issn 1390-9363. Disponible En: Https://Www.Redalyc.Org/Articulo.Oa?Id=572262171020.
Mostacero, L., 2021. Implementación De Un Sistema Web Para El Proceso De Control De Incidencias Informática En La Municipalidad Provincial De Bellavista - Región San Martin [En Línea]. S.L.: Universidad Cesar Vallejo. Disponible En: Https://Repositorio.Ucv.Edu.Pe/Bitstream/Handle/20.500.12692/60552/Mostacero_Fle-Sd.Pdf?Sequence=1&Isallowed=Y.
Navarro, P., Ottone, N.., Acevedo, C. Y Cantín, M., 2017. Pruebas Estadísticas Utilizadas En Revistas Odontológicas De La Red Scielo. Avances En Odontoestomatología [En Línea], Vol. 33, No. 1, Pp. 25-32. Issn 0213-1285. Disponible En: Http://Scielo.Isciii.Es/Scielo.Php?Script=Sci_Arttext&Pid=S0213-12852017000100004&Lng=Es&Nrm=Iso&Tlng=Es.
Nugraha, A. Y Legowo, N., 2017. Implementation Of Incident Management For Data Services Using Itil V3 In Telecommunication Operator Company. Proceedings- 2017International Conference On Applied Computer And Communication Technologies,Comcom 2017 [En Línea]. S.L.: S.N., Pp. 1-6. Isbn 9781509040483. Doi 10.1109/Comcom.2017.8167093. Disponible En: Https://Ieeexplore.Ieee.Org/Abstract/Document/8167093.
Oliver-Mora, M. Y Iñiguez-Rueda, L., 2017. O Uso Das Tecnologias Da Informação E Da Comunicação (Tic) Nos Centros De Saúde: A Visão Dos Profissionais Na Catalunha, Espanha. Interface: Communication, Health, Education [En Línea], Vol. 21, No. 63, Pp. 945-955. Issn 1414-3283. Doi 10.1590/1807-57622016.0331. Disponible En: Https://Www.Scielosp.Org/Pdf/Icse/2017.V21n63/945-955/Es.
Pérez, L., Carrera, J. Y García, A.M., 2018. Eficacia Como Constructo Multidimensional En La Determinación De Estrategias De Informatización Empresarial. Ingeniare. Revista Chilena De Ingeniería [En Línea], Vol. 26, No. 2, Pp. 354-369. Doi 10.4067/S0718-33052018000200354. Disponible En: Https://Scielo.Conicyt.Cl/Pdf/Ingeniare/V26n2/0718-3305-Ingeniare-26-02-00354.Pdf.
Pérez, M., 2017. Uso Actual De Las Tecnologías De La Información En La Educación Médica. Revista Médica Herediana [En Línea], Vol. 28, No. 4, Pp. 258-265. Disponible En: Https://Www.Redalyc.Org/Pdf/3380/338053958008.Pdf.
Ramírez, G., Ovando, C. Y Lino-Gamiño, J.A., 2019. Modelo De Gestión De Servicios De Cómputo En La Nube Para Las Compañías De Consumo. Nova Scientia, Vol. 11, No. 23, Pp. 473-522. Issn 2007-0705. Doi 10.21640/Ns.V11i23.1987.
Richard, Gaol, F.L., Warnars, H.L.H.S., Abdurachman, E. Y Soewito, B., 2019. Development Of Web Application Based On Itil - Incident Management Framework In Computer Laboratory. Proceedings Of 2019 International Conference On Information Management And Technology, Icimtech 2019 [En Línea], Vol. 1, No. August, Pp. 120-125. Doi 10.1109/Icimtech.2019.8843799. Disponible En: Https://Ieeexplore.Ieee.Org/Abstract/Document/8843799.
Rodríguez-Lemus, C., Valencia-Pérez, L.R. Y Peña-Aguilar, J.M., 2018. Aplicación De Las Ti’s A La Cadena De Valor Agrícola Para Productores De Agricultura Protegida. Revista Tecnología En Marcha, Vol. 31, No. 1, Pp. 181. Issn 0379-3982. Doi 10.18845/Tm.V31i1.3507.
Rodríguez, Juan, López, M. Y De Los Monteros, A., 2018. Estudio Sobre La Implementación Del Software Help Desk En Una Institución De Educación Superior. Paakat: Revista De Tecnología Y Sociedad, Vol. 8, No. 14, Pp. 3. Issn 2007-3607. Doi 10.18381/Pk.A8n14.298.
Rodríguez, Juan Armando, López, M.C. Y De Los Monteros, A., 2018. Estudio Sobre La Implementación Del Software Help Desk En Una Institución De Educación Superior. Paakat: Revista De Tecnología Y Sociedad [En Línea], Vol. 8, No. 14, Pp. 3. Issn 2007-3607. Doi 10.18381/Pk.A8n14.298. Disponible En: Http://Www.Scielo.Org.Mx/Pdf/Prts/V8n14/2007-3607-Prts-8-14-00003.Pdf.
Rodríguez, O.H., 2020. Aplicación Web De Gestión De Incidencias Para La Mejora Del Servicio De Soporte Técnico En La Municipalidad Distrital De Santa Rosa. S.L.: Universidad Inca Garcilaso De La Vega.
Sousa, A.B., Lima, A.S., De Souza, N. Y Moura, J.A.B., 2019. Support For Incident Management In Optical Networks Through Critical Points Identification. Ingenieria E Investigacion, Vol. 39, No. 1, Pp. 43-52. Issn 2248-8723. Doi 10.15446/Ing.Investig.V39n1.71346.
Tolentino, J., 2017. Tecnologías De La Información Y Gestión Administrativa En La Municipalidad Distrital De Paramonga, 2016 [En Línea]. S.L.: Universidad César Vallejo. Disponible En: Http://Repositorio.Ucv.Edu.Pe/Bitstream/Handle/Ucv/8891/Tolentino_Ojc.Pdf.
Vidal, C., Vengoechea, J., Gordon, Y., Angulo, G. Y Gutierrez, C., 2019. Biblioteca De Infraestructura De Tecnologías De La Información (Itil) Como Estrategia Para La Gestión De Incidentes En La Universidad. En: Red De Investigación E Innovación Educativa (Ed.), Edunovatic 2019 [En Línea]. España: S.N., Pp. 730-734. Isbn 9788409195688. Disponible En: Https://Dialnet.Unirioja.Es/Servlet/Libro?Codigo=765286.
Notas de autor
*Autor para la correspondencia. (fiorella.sanchez@upeu.edu.pe)
Declaración de intereses