Artigos
Recepção: 22 Janeiro 2020
Revised document received: 12 Março 2021
Aprovação: 24 Maio 2021
DOI: https://doi.org/10.1590/1806-9584-2021v29n371117
Financiamento
Fonte: MCTIC/CNPq
Número do contrato: 408886/2018-8
Descrição completa: Chamada MCTIC/CNPq Nº 28/2018 - Universal/Faixa A. Processo: 408886/2018-8. Título do Projeto: De menores abandonadAs a adolescentes infratorAs: gênero, controle e punição. Recurso liberado: verba de Capital R$ 1.500,00
Resumo: Neste artigo, discutimos a emergência da mulher na história das práticas punitivas no Brasil, propondo descortinar a invisibilidade do controle e da violência dirigidos às meninas pobres e racializadas no espaço urbano, classificadas como ‘abandonadas’ ou ‘infratoras’, entre os anos 1930-1960, revelando a centralidade dessas práticas para a manutenção e reprodução do sistema de desigualdades e violência baseado nos marcadores de gênero, raça e classe. Por meio dos prontuários do Serviço Social de Menores de São Paulo, identificaram-se formas de criminalização e punição e os dispositivos de controle sobre o corpo, a sexualidade e a autodeterminação que, apesar de reforçarem iniquidades, não impediram que estratégias fossem engendradas pelas sujeitas para resistir às investidas do poder, através de atos de insurgência cotidianos reativos às tentativas reiteradas de sujeição.
Palavras-chave: Mulheres, infância, punição, resistência, ilegalismos.
Abstract: This article discusses the emergence of women in the history of punitive practices in the country, proposing to unveil the invisibility of control and violence directed at poor girls in the urban space, abandoned and delinquent, in the years 1930-1960, revealing the centrality of these practices for the maintenance and reproduction of the system of inequalities and violence based on gender, race and class markers. Through the institutional records of the Social Service for Minors of São Paulo, forms of criminalization and punishment were identified, as well as the control devices over the body, sexuality and self-determination that, despite reinforcing inequities, did not prevent strategies from being engendered by the subjects to resist the onslaught of power, through daily insurgency acts reactive to repeated attempts at subjection.
Keywords: Women, Childhood, Punishment, Resistance, Illegalisms.
Resumen: Este artículo discute el surgimiento de las mujeres en la historia de las prácticas punitivas en Brasil, proponiendo develar la invisibilidad del control y la violencia dirigida a las niñas pobres en el espacio urbano, abandonadas y delincuentes, en las décadas de 1930-1960, revelando la centralidad de estas prácticas para el mantenimiento y reproducción del sistema de desigualdades y violencia soportados por marcadores de género, raza y clase. A través de los registros del Servicio Social del Menor de São Paulo se identificaron formas de criminalización y sanción, así como los dispositivos de control sobre el cuerpo, la sexualidad y la autodeterminación que, a pesar de reforzar las inequidades, no impidieron que los sujetos diseñaran estrategias para resistir el ataque de poder, a través de actos de insurgencia cotidianos reactivos a repetidos intentos de sometimiento.
Palabras clave: Mujeres, infancia, castigo, resistencia, ilegalismos.
Introdução
Neste artigo, pretendemos refletir sobre a emergência da mulher na história das práticas punitivas e nos mecanismos de controle social no país, levando-se em conta formas de controle e criminalização, no espaço público e no universo institucional, dirigidas às mulheres seletivamente segundo os marcadores de raça e classe, que implicaram recorrentes modos de assujeitamento, sem perder de vista, contudo, as múltiplas estratégias de resistência engendradas por essas sujeitas.
Na primeira parte, recuperamos o debate sobre mulheres e criminalidade, conferindo especial ênfase aos estudos produzidos no campo da História a partir da década de 1970, que promoveram importantes deslocamentos epistemológicos às interpretações criminológicas e sociológicas, até então dominantes, sobre a criminalidade feminina. Também serão discutidos os aportes trazidos pelo pensamento feminista negro estadunidense, por permitirem compreender a atuação dos diferentes eixos de opressão que marcam as trajetórias e as investidas do poder sobre mulheres racializadas, acrescidos das contribuições do feminismo decolonial para a inteligibilidade do fenômeno ‘colonialidade dos gêneros’, constructo concebido por María Lugones (2019) para designar a “combinação de processos de racialização, colonização, exploração capitalista e imposição da heterossexualidade” (LUGONES, 2019, p. 363).
Na delimitação de um recorte empírico-analítico, propomos dois pontos de deslocamento para estudar a problemática da criminalidade feminina. Primeiro, ao invés das mulheres adultas, elegemos as meninas (crianças e adolescentes) como as sujeitas sobre as quais situamos nosso posto de observação. Em segundo lugar, ao invés de olharmos para os crimes, ou mesmo para as prisões, nos voltamos às práticas policiais e judiciais investidas contra essas crianças durante a primeira metade do século XX, que iam do controle e repressão à exploração pelo trabalho doméstico, nas instituições de abrigo, custódia, nas casas de famílias abastadas e nos circuitos criminais. Para amparar essa escolha, ao mesmo tempo epistemológica e metodológica, recorremos à noção de gestão diferencial dos ilegalismos, extraída da obra de Michel Foucault (1975), assim como de suas contribuições para a análise do funcionamento das instituições e seus dispositivos disciplinares, já na segunda parte deste artigo.
A escolha pelas crianças ocorre pela centralidade que representavam para a manutenção do sistema fortemente hierarquizado pautado na criminalização, perseguição e exploração de contingentes empobrecidos e racializados, na passagem do modelo escravista para o do ‘trabalho livre’. Como discutiremos, será através da categoria ‘menoridade’ que o aparato jurídico-policial operará a contínua desumanização e sujeição dessas crianças. Assim, os termos ‘menoridade’ e ‘menor’ serão apenas utilizados neste artigo quando se referirem à transcrição do que foi enunciado pelos agentes oficiais ou pela imprensa, ou para designar os nomes dos aparatos de gestão e controle, e será sempre grafado com aspas, do mesmo modo que as demais categorias estigmatizadoras como ‘infratora’ e ‘abandonada’.
Este artigo é parte do resultado de uma pesquisa1 que se volta para as práticas institucionais e de controle dirigidas às crianças e adolescentes no estado de São Paulo, entre as décadas de 1930 a 1960. A fonte privilegiada foram os prontuários do Serviço Social de Menores de São Paulo,2 instituição responsável pela gestão das crianças e jovens pobres, na condição de ‘abandonadas’ ou ‘infratoras’, na primeira metade do século XX.
Na última parte do artigo focalizamos as trajetórias de duas jovens no interior da labiríntica rede de controle de crianças e adolescentes, e de sua gestão através do Juizado de Menores no período, constituindo suas histórias exemplos paradigmáticos do incessante trânsito entre as diferentes instituições (inclusive as psiquiátricas), as casas de família e a rua. A escolha por tais trajetórias é também estratégica para a compreensão sobre a complexidade do fenômeno prospectado, sobretudo por implicarem manifestações de pungente resistência aos diferentes dispositivos de poder, expressas em atos, mais ou menos performáticos, porém sempre reivindicadores de uma “subjetividade ativa” (LUGONES, 2019), insurgências que buscamos também contemplar.
Mulheres e criminalidade: estereótipos e apagamento histórico
Dos manuais de criminologia aos livros de sociologia criminal, há uma narrativa que situa as primeiras abordagens sobre a questão da ‘mulher criminosa’ ou ‘delinquente’ nos marcos da Escola Positiva e seus preceitos biodeterministas, na segunda metade do século XIX. O icônico La Donna Delinquente, la prostituta e la donna normale (Criminal Woman, the Prostitute, and the Normal Woman), escrito pelo médico italiano Cesare Lombroso e seu genro Guglielmo Ferrero (2004), é um libelo sobre a condição da inferioridade feminina, construído sob o manto da cientificidade da época. Alinhavado por um discurso de grande apelo moral e religioso, e fortemente embasado no racismo científico e nos procedimentos antropométricos que marcaram a criminologia em seus primórdios, os autores centram suas definições a partir de uma preocupação obsessiva sobre a sexualidade feminina e, definindo a mulher como um ser essencialmente desprovido de razão, definem um curto arco analítico que vai da mãe e esposa submissa (paradigma de normalidade) até a prostituta (paradigma da degenerescência e, portanto, da delinquência), passando eventualmente pela homicida passional.
A obra influenciou não apenas a criminologia nascente, como também se sintonizava com as práticas correcionalistas nas primeiras prisões femininas, também no período, na Europa e nos EUA (Lucia ZADNER, 1998), marcadas pela atuação religiosa e preocupações de ordem moral, na perspectiva de domesticação dos corpos (e das almas) das mulheres, a fim de torná-las dóceis e úteis para o trabalho produtivo e reprodutivo.
No Brasil, as prisões exclusivas para mulheres começam a ser criadas apenas no final da década de 1930 e início de 1940, restritas, ainda assim, a algumas capitais. Os trabalhos de Angela Artur (2011) e de Bruna Soares Angotti Batista Andrade (2011) retratam o contexto da criação do Presídio de Mulheres de São Paulo em 1942, dirigido pelas freiras da Congregação do Bom Pastor D’Angers, sob os auspícios da alegada correção moral e religiosa das reclusas, e ilustram as preocupações presentes nesse contexto.
Ocorre que, enquanto uma minoria de mulheres era de fato processada, condenada e enviada às poucas prisões femininas existentes no país, a imensa maioria delas, também pobres e racializadas, permanecia sob o jugo do controle e do arbítrio policiais, submetidas a detenções arbitrárias como as ‘prisões para averiguação’ e ‘detenções correcionais’, sem qualquer formalidade ou prazo legal, sendo muitas delas continuamente extorquidas e expostas à violência, inclusive sexual (Alessandra TEIXEIRA, 2016).
Tem remanescido, assim, pouco estudada essa dimensão sobre o controle e a segregação policial dirigidas às mulheres racializadas e empobrecidas em sociedades coloniais e pós-coloniais, em especial as que vivenciaram tanto o sequestro e a escravização (de povos africanos), como o genocídio e o etnocídio de suas populações originárias.
Seguindo as proposições de autores decoloniais (LUGONES, 2019; Aníbal QUIJANO, 2009), podemos entender a ‘colonialidade’ como o projeto de poder/saber instaurado com a modernidade colonial no século XVI, apoiada em dicotomias hierárquicas estruturadas basicamente em dois eixos: racialização e generificação. É, sobretudo, na noção de ‘colonialidade dos gêneros’ que vai residir, segundo Lugones (2019), o coração da colonialidade moderna, e também em parte o que garante sua vitalidade e permanente renovação:
Uso o termo colonialidade para nomear não apenas uma forma de classificar pessoas através de uma colonialidade do poder e dos gêneros, mas também para pensar o processo ativo de redução das pessoas, a desumanização que as qualifica para a classificação, o processo de subjetivação, a tentativa de transformar o colonizado em menos que humano (LUGONES, 2019, p. 361).
Talvez como resultado de uma exitosa ‘obediência epistêmica’ (Walter MIGNOLO, 2017), o pensamento social se desenvolveu ao longo de todo o século XX sem interpelar a maneira como o problema da criminalidade e da punição foi construído a partir dos paradigmas da racionalidade liberal (e penal) moderna. Assim, as ciências humanas, embora abandonando o racismo científico na explicação do fenômeno da criminalidade, continuaram invisibilizando os processos que de fato estão na base da criminalização, segregação e punição diferencial das mulheres racializadas, ao insistirem em usar as lentes de interpretação forjadas pela colonialidade - de modo que é até hoje prevalecente uma compreensão sobre o fenômeno da criminalidade feminina que associa, historicamente, sua baixa incidência ao suposto confinamento das mulheres ao lar, e assim ao âmbito privado, em função de uma divisão sexual do trabalho prevalecente desde a modernidade (Boris FAUSTO, 1984; Julita LEMGRUBER, 1983; Michelle PERROT, 1998). Segundo essa perspectiva, é possível situar sua alegada emergência (tardia) à conquista gradativa do espaço público produtivo a partir de meados dos anos 1960.
Foi no campo historiográfico que se registraram os primeiros e mais importantes deslocamentos de tal interpretação, mormente a partir da década 1970, por influência de transformações no campo da história social, que passa a assistir a uma valorização da micro-história, do recurso à história oral e de uma aproximação com a memória, recuperando assim as vozes de sujeitos subalternizados até então pela historiografia. Nesse empreendimento, os estudos feministas emergem como um campo de conhecimento marcado pela interdisciplinaridade, agrupando diferentes saberes, expresso, sobretudo, por um deslocamento epistêmico que buscou historicizar processos de construção de sujeitos e saberes universais. Ao dar voz e visibilidade às mulheres em sua “experiência vivida”, em seus papéis informais, nas suas múltiplas expressões de resistência, trazendo assim para as ciências humanas e especialmente para a História aquilo que Maria Odila Dias (2019) designou de uma “hermenêutica do cotidiano”, essas abordagens permitiram recuperar os processos de invisibilização, de apagamento e de subalternização do protagonismo das mulheres no registro histórico.
No mesmo período, o feminismo negro estadunidense apresentou as bases para a crítica ao que Angela Davis (2016) atribuiu de “ideologia da feminilidade” - um subproduto do capitalismo na modernidade que teria apartado as mulheres brancas do processo produtivo. Essa ideologia e sua recepção acrítica pelas ciências humanas e pelo próprio movimento feminista foram responsáveis por obnubilar fortemente os elementos de raça e classe que se entrecruzam com o gênero, fazendo com que as mulheres racializadas, em suas experiências, fossem apagadas como sujeitos históricos e até mesmo como mulheres (bell hooks, 2015).
Assim, ao contrário de estarem ‘confinadas no lar’, tais mulheres jamais estiveram apartadas do processo produtivo, e sim cumularam as árduas tarefas braçais da lavoura, o subemprego doméstico, o comércio informal e precário, o penoso mercado de trabalho industrial, com os afazeres domésticos de uma família predominantemente monoparental. O controle e a repressão que se dirigiam a elas permaneceram ferrenhos e proporcionalmente desiguais, como já mencionamos: submetidas à violência sexual cotidiana, a prisões ilegais, à extorsão e à criminalização pelo simples fato de ocuparem o espaço urbano, em regra retratadas pelos registros oficiais como ‘escandalosas’, ‘desordeiras’ e ‘desonestas’.
No Brasil, as historiadoras Maria Odila Dias (1995) e Rachel Soihet (1989) foram as primeiras a deslocar a interpretação sobre a residualidade da criminalidade feminina, ao retratarem o cotidiano de mulheres pobres no contexto urbano de São Paulo no século XIX, e do Rio de Janeiro no início do século XX. Ambas as autoras puderam comprovar a presença massiva dessas mulheres (escravizadas e ex-escravizadas e brancas empobrecidas) no espaço público, a desvalorização de seu trabalho e de seus modos de vida, a perseguição cotidiana que sofriam pelas forças de ordem, bem como sua utilidade para a manutenção da estrutura capitalista escravista. Ambas as autoras recorreram a processos criminais e a registros policiais e correcionais como fontes de dados que trazem informações abundantes sobre essas mulheres, encontradas tão somente nesse tipo de registro, revelando que “a memória social de suas vidas vai se perdendo antes por um esquecimento ideológico do que por efetiva ausência de documentos” (DIAS, 1995, p. 13).
Soihet (1989) descreve a inflexão que representa retratar o cotidiano dessas mulheres, que em nada se aproxima à prescrição do feminino na ideologia burguesa para o período, revelando que, ao mesmo tempo que tais mulheres eram submetidas às formas precárias de sobrevivência e ao constante controle e arbitrariedade policial e moral, desenvolveram uma subjetividade própria que também escapava, em alguma medida, às normas e às expectativas dos papéis de gênero à época:
As mulheres da nossa amostra, em grande parte, não se adaptam às características dadas como universais do sexo feminino, como submissão, recato, delicadeza, fragilidade etc. São mulheres que trabalham, e muito, em sua maioria não são formalmente casadas, brigam, pronunciam palavrões, fugindo, em grande escala, aos estereótipos que lhes são atribuídos (SOIHET, 1989, p. 11).
Em parte decorrentes de tais estereótipos que construíram a idealidade de um feminino encerrado ao lar e submisso, são até hoje predominantes interpretações que tentam explicar a participação das mulheres no crime a partir de uma relação ou dependência afetiva de companheiros criminosos, enfatizando uma subordinação de agência. Essa interpretação, que pretende muitas vezes isentar ou minimizar a responsabilidade da mulher pelo crime, acaba, na verdade, por reforçar a atribuição de papéis sociais e as desigualdades persistentes nas relações entre homens e mulheres.
A centralidade do controle e repressão à infância pobre na gestão dos ilegalismos
Adotando o pressuposto de que as práticas seletivas de controle e repressão são também produtoras do fenômeno da delinquência, o qual visam formalmente combater (FOUCAULT, 1975), uma aposta teórica e empírica seria então buscar reconhecer, no interior dessas práticas e discursos, a grade de inteligibilidade para a compreensão do crime e de seu controle. O deslocamento do objeto de análise da criminalidade para o da dinâmica que se estabelece entre as práticas institucionais historicamente marcadas pelo arbítrio, pela violência e também pela ilegalidade e aquilo que se atribuiu, em dado momento, como desordem ou crime, é um empreendimento que vem sendo adotado há algum tempo por pesquisas no campo dos estudos prisionais no país (Sérgio ADORNO; Eliana BORDINI, 1989; Fernando SALLA, 1999).
A aposta em seguir aquilo que Foucault (1975) chamou de “gestão diferencial dos ilegalismos” - as formas de seleção, hierarquização dos ilegalismos operadas pelas normas penais e práticas institucionais - permite romper com a evidência da falsa neutralidade dessas normas e deslocar o objeto de análise das infrações e suas autoras para a positividade do poder que se incide sobre elas, a partir do aparelho penal.
Como temos chamado a atenção, ainda são bastante limitadas as análises, numa perspectiva histórica, abrangendo o século XX até a atualidade, sobre os mecanismos de gestão dos ilegalismos que colaboram diretamente como produtores da delinquência feminina, na figura da ‘mulher criminosa’ ou da ‘adolescente infratora’. Pode-se imaginar um gradiente analítico cujo arco privilegiou os sujeitos homens, depois os adolescentes, em seguida as mulheres adultas e por fim as adolescentes.
Essa escala, no entanto, não significa que as mulheres e meninas estivessem à margem ou não fossem alcançadas pelos mecanismos de controle social, pela repressão e punição. À exceção da prostituição que sempre foi alvo de intensas intervenções policiais, os demais circuitos de inserção das mulheres nas economias ilegais nunca foram objeto de maiores informações nos aparatos de controle social nem mesmo de investigações acadêmicas. Trata-se de uma invisibilidade a ser contornada, perscrutada por meio de ferramentas analíticas e fontes empíricas capazes de recompor os estudos sobre criminalidade, aparatos repressivos e sua participação nas dinâmicas das economias ilegais numa direção que permita identificar os distintos lugares em que se encontram as mulheres e os papéis por elas ali desempenhados.
Ao mesmo tempo, defendemos que, considerando o período estudado, há uma verdadeira centralidade das práticas de controle, repressão e institucionalização impostas às meninas - ‘abandonadas’ ou ‘infratoras’ reunidas, indistintamente, sob a infâmia da ‘menoridade’, posto que marcadas pela pobreza - para a manutenção e reprodução do sistema de desigualdades, privilégios e violência baseado nos marcadores de gênero, raça e classe, prolongamento interminável do modelo escravista no país.
Embora haja uma consolidada bibliografia que tenha abordado as práticas voltadas às meninas na imposta condição de ‘abandonadas’ (Ana Cristina BASTOS, 2012; Sílvia AREND, 2011; Elaine BERNAL, 2004; Gislene AZEVEDO, 1996), a produção referente às meninas atribuídas como ‘infratoras’ é bastante escassa, e em geral está subsumida nos estudos sobre a gestão da ‘menoridade’ do período.
Entendemos, contudo, que a alegada distinção entre o abandono e a infração que acompanha toda a retórica normativa sobre a construção jurídica da ‘menoridade’ a partir da Primeira República se dilui na análise concreta dos sujeitos objetivados nas previsões legais e nas práticas policiais: era a infância pobre, sobretudo aquela racializada, o alvo dos aparelhos de controle, gestão e repressão. Era essa condição substantivada na categoria ‘menoridade’ (Mariza CORRÊA, 1982; Adriana VIANNA, 1999) que expunha tais crianças ao permanente escrutínio pelas forças de ordem e, no caso das meninas, à exploração pelo interminável e abusivo trabalho doméstico.
Trata-se de mais uma dimensão específica que adquirem os aparatos disciplinadores em sociedades capitalistas forjadas no regime da escravidão moderna, recaindo sobre as mulheres, e em especial sobre as mulheres negras, o legado do prolongamento e de reinvenção dessas práticas, mesmo após a abolição desse regime. Assim, se na origem das prisões femininas, no contexto europeu, estava em jogo a conversão de mulheres indóceis em esposas submissas, recatadas e voltadas ao trabalho no lar, é certo que, em sociedades abissalmente desiguais, nas quais a emergência da prisão coexistiu com a prática da escravidão, um sentido muito próprio acabou por ser conferido à dinâmica punitiva e “regenerativa” do cárcere. Nos dizeres de Davis (2018): “obviamente, um treinamento destinado a produzir esposas e mães melhores dentre as mulheres brancas de classe média produzia empregadas domésticas qualificadas dentre as mulheres negras e pobres” (DAVIS, 2018, p. 69).
De um modo geral, as trajetórias de crianças que eram inseridas nos fluxos do controle policial e institucional, a partir dos anos 1930, expressavam a sujeição a uma miríade de procedimentos e violências, desde aqueles que se produziam no universo das instituições - atravessados por discursos criminológicos marcados pelas concepções biodeterministas e pelas intervenções deles decorrentes - até aqueles que inseriam as meninas na rede interminável de exploração do trabalho, do corpo e da sexualidade, para fora das instituições, mas a partir delas.
Dinâmicas institucionais e fluxos da gestão diferencial de menores
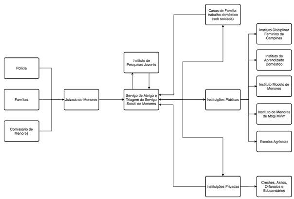
O Serviço Social de Menores (SSM) ocupou um lugar estratégico na gestão da infância pobre desde os anos 1930. As crianças e jovens, pobres e racializadas eram internadas, por alegado abandono ou por serem acusadas de terem cometido infrações, em instituições públicas ou privadas pelas mãos do juiz de Menores (Capital) ou juízes comuns (Interior), sendo o SSM a instância pública encarregada de gerenciar a rede de instituições e seus congêneres voltadas para o recolhimento dessas crianças.
Embora o Estado dispusesse de unidades públicas para internação, recorrentemente o SSM acionava uma rede de instituições privadas, majoritariamente pertencentes à Igreja Católica, por meio da Liga das Senhoras Católicas, para o encaminhamento principalmente das crianças e jovens consideradas em estado de abandono. Para as meninas, havia, na Capital, também, o Instituto de Aprendizado Doméstico.
Depois de encaminhado pelo juiz de Menores, o local de acolhida no SSM era o Serviço de Abrigo e Triagem (SAT), que tinha por atribuições identificar e avaliar os casos das ‘menores’ que chegavam e, feito isso, decidir medidas de encaminhamento.

Para as crianças que eram inseridas no fluxo do SSM, eram abertos prontuários a partir dos quais se pode obter algumas informações sobre elas, bem como sobre as características da vida institucional. O universo empírico de todos os prontuários do SSM (que teve existência até 1967) é constituído por cerca de 82 mil prontuários, depositados no Arquivo do Estado de São Paulo.3
Foram lidos, numa fase exploratória, de conhecimento dessa documentação, todos os 299 prontuários existentes para o período 1930-1934. Cerca de 87% eram de meninos e 13% de meninas. Em seguida, foram pesquisados, até o final dos anos 1950, mais 313 prontuários, escolhidos aleatoriamente. Dentre os lidos e analisados, 157 eram de meninas (50,1%) e 156 de meninos (49,8%). Embora ainda não esteja completamente finalizada a identificação e catalogação de todos os prontuários do SSM, de 1930 a 1952, o montante existente no Arquivo do Estado para esse período era de cerca de 26 mil. De 1936 a 1952, os prontuários de meninas oscilavam ano a ano de 37,7 a 42,1% do total.
A principal função dos prontuários era registrar o percurso institucional de quem entrava no sistema (do SSM), sendo compostos por documentos do poder judiciário (sentença, guia de internação, solicitações de laudos e exames), encaminhamentos dos comissários de Menores, registros de: atividades internas na instituição (trabalho, escola, esportes etc.), punições, ofícios de comunicação de transferência de um local para o outro, fugas, pareceres de psicólogos, médicos, pedagogos, assistentes sociais, registros policiais, termos de responsabilidade assinados por adultos para receberem as crianças em trabalho doméstico ou em estabelecimento comercial ou industrial etc.
De tal modo, a maioria dos documentos revelam conhecimentos produzidos pelas instituições sobre a criança ou adolescente em questão (FOUCAULT, 1975). Quanto maior o confronto entre elas e a instituição, maiores eram as informações produzidas. Os casos de não adaptação aos regimentos internos das instituições, as revoltas contra o futuro que era pensado para essas jovens, contra os maus-tratos, contra os preconceitos, em suma, todo ato de resistência gerava uma produção muito maior de documentos e conhecimentos pelas instituições em relação aos casos de ‘boa’ adaptação.
Num primeiro momento, os prontuários registram os contextos que provocam a inserção das crianças e jovens nas redes de controle e institucionalização: desde o abandono nas ruas, o abandono moral e material constatado pelas autoridades policiais e pelos juízes, a entrega dessas crianças pelos próprios pais por conta das condições sociais de miserabilidade, até o seu percurso nas infrações, sua relação com os ilegalismos, a eventual presença nos ambientes de prostituição etc.
Sobre o abandono moral e material, os discursos que se produziam tinham como diretriz retirar as crianças do ambiente em que se dava aquele abandono e prover as condições de “proteção” às abandonadas e de “correção” às infratoras.
Como se demonstrará mais adiante, era constante o fracasso da tutela do Estado, por meio de suas instituições de confinamento, em prover um ambiente protetor para aquelas ‘menores’; a pouca preocupação com a escolaridade e o foco sobre a formação do hábito do trabalho revelavam o projeto de inserção social que pretendia transformar crianças em boas e dóceis trabalhadoras (Irene RIZZINI, 2008).
Em segundo lugar, os prontuários proporcionam informações sobre a vida dessas crianças nas instituições - as práticas de trabalho, de educação, de punição, de produção de informações por parte dos psicólogos, assistentes sociais e administradores das instituições.
Era constante a busca pela inserção das meninas na vida doméstica como paradigma do lugar social da mulher naquela sociedade. Constata-se a colocação constante das meninas em trabalhos domésticos ‘sob soldada’,4 em casas de família com grande frequência e, mesmo quando se tornavam fracassadas tais experiências, era comum a insistência em mantê-las nesse trabalho, não sendo raras às vezes em que elas fugiam das casas, se revoltavam contra seus patrões, enveredavam no mundo das infrações e da prostituição. Esse cenário não reverteu por muito tempo o padrão de ‘tratamento’ a que elas eram submetidas, sendo baixo o interesse em oferecer escolarização e sem qualquer diversificação da formação profissional que não aquela voltada para o ambiente doméstico.
Além do abandono, as meninas entravam no SSM por diversos motivos. Os principais deles eram a inserção no circuito de prostituição (ou a suspeita) e os casos de ‘defloramentos’. São características que mostram uma vigilância sobre a sexualidade feminina fortemente atrelada à moral cristã. Além desses casos, temos as internações por indisciplina, quando os pais alegavam não ter mais ‘controle moral’ sobre a criança.
Para todos os casos citados, o horizonte proporcionado às meninas sob a tutela do Estado era o mesmo, o trabalho de doméstica sob regime de soldada, ou, se elas não se adaptassem a ele, em último caso, os hospitais psiquiátricos. Diferente dos meninos, as meninas, ao receberem uma instrução escolar de uns poucos anos, eram transferidas para os Institutos de Aprendizado Doméstico (IAD) e, normalmente, a partir dos dez anos de idade, passavam a trabalhar sob o regime de soldada, em casas de ‘famílias idôneas’. Quanto aos meninos, embora também recebessem instrução escolar de poucos anos, eram inscritos em cursos preparatórios de sapateiro, pedreiro, mecânico etc. ou realocados para escolas agrícolas e indústrias da região onde se encontravam os institutos disciplinares. Sua inserção no mundo do trabalho era bastante diversificada (serviços burocráticos, indústrias, casas comerciais, oficinas mecânicas) em comparação às meninas.
Na prática, as ‘soldadas’ representavam um forte resquício ou mesmo uma reinvenção das práticas escravistas, na sociedade brasileira da época, agora formalmente sob a égide do trabalho livre. Eram sobretudo adolescentes negras e pobres, ‘abandonadas’ ou ‘infratoras’, utilizadas como mão de obra barata e descartável em casas de classe média e alta no Estado de São Paulo. Eram comuns os relatos dos maus-tratos impingidos a elas nessas residências, como agressões físicas, sexuais e morais, privação de liberdade, negligência com a alimentação e vestuário, assim como a prática de sua ‘devolução’ ao SSM, por alegados motivos como inadaptação ao trabalho, desobediência, preguiça.
Controles, agenciamentos e resistências
A seguir, apresentaremos as trajetórias de Adélia e Laís,5 duas meninas inseridas, desde muito cedo, na rede de controle social e gestão da ‘menoridade’. Trata-se de duas jovens que ficaram por longos anos no SSM e tiveram seus percursos de vida institucional e social entrelaçados. São exemplos potentes de como as práticas institucionais voltadas para o governo de crianças e adolescentes pobres produziram a sua inserção em circuitos de imposição do trabalho doméstico, assim como da delinquência.
A presença, por quase duas décadas, na vida institucional, não impediu que elas praticassem furtos, prostituição, consumo de álcool e outras drogas e fossem constantemente apontadas como rebeldes e promotoras de revoltas nas instituições em que foram inseridas. As meninas sobre as quais conseguimos delinear traços de sua vida institucional eram ambas oriundas de condições extremas de pobreza e abandono. Os modos de resistência que expressaram à violência difusa que sofreram contribuíram, na verdade, por provocar aquilo que, pretensamente, os aparatos tutelares e disciplinadores deveriam evitar: a inserção em circuitos criminais, em posições hierarquicamente subalternas, marcadas por assimetrias e por sujeições diversas. Para além, contudo, suas trajetórias são exemplos pungentes do que Lugones (2019) chamou de reivindicação de uma “subjetividade ativa”, como forma privilegiada de resistência à colonialidade de gêneros em sociedades como a brasileira. Essa resistência se expressaria justamente na “tensão entre a subjetivação (a formação/informação do sujeito) e a subjetividade ativa, o senso mínimo de agência para que a relação oprimir →← resistir seja ativa, sem recorrer ao senso máximo da agência da subjetividade moderna” (LUGONES, 2019, p. 362).
Resistir, nessa perspectiva, se dá privilegiadamente através de atos que são considerados ilegítimos pelo enquadramento jurídico-político clássico, expressos nas pequenas insubordinações cotidianas, nos expedientes de mobilização coletiva, e até em ações pretensamente violentas, que nossas sujeitas engendraram. Vamos às suas trajetórias.
Adélia era uma jovem negra que nasceu em 1944. Sua mãe tinha sido internada na condição de “indigente” num hospital no extremo norte da cidade de São Paulo. Doente, provavelmente de tuberculose, morreu quatro meses depois de ter dado à luz à Adélia. Sozinha no mundo, o hospital, não tendo notícia de qualquer familiar, a entrega ao juiz de Menores. O seu destino era o SSM, que a internou numa creche da rede de instituições da Liga das Senhoras Católicas. Aos três anos de idade, foi colocada sob tutela de uma família. Embora haja lacunas de informações para os anos seguintes, ela teria ficado algum tempo também com uma tia.
Em torno dos 10 anos, Adélia retorna ao SSM e é encaminhada para o Instituto de Aprendizado Doméstico (IAD). Ali promove a primeira de suas inúmeras fugas das instituições de internação. Depois de capturada, o juiz determina sua entrega para a mesma tia com a qual já tivera algum contato em anos anteriores. O relacionamento com a tia é conflitivo a ponto de esta entregá-la a uma senhora, por conta própria, à revelia de qualquer comunicação ao Serviço Social ou mesmo ao juiz. Reconduzida ao Serviço Social de Menores, volta para o IAD e, a partir de então, se inicia uma longa série de inserções de Adélia em casas de família para trabalhar como empregada doméstica ou pajem, sob soldada, ganhando uma pequena quantia e alegadamente sob a responsabilidade de alguém.
Era prática rotineira do Serviço Social de Menores preparar as meninas para o trabalho doméstico e buscar a sua colocação em casas de família com alguma remuneração. Em geral, eram escolhidas famílias (consideradas idôneas) que tinham condições econômicas de receber as meninas e pagá-las, mas nem sempre a relação com elas era satisfatória nem mesmo os pagamentos eram feitos como se previa. É certo que havia uma enorme distância social entre as famílias e as meninas. As famílias que as acolhiam eram em geral das elites que provavelmente se dispunham a tanto como gesto de caridade. As meninas que eram internadas nas instituições do SSM, na sua grande maioria, vinham de famílias pobres, quando não miseráveis. Tais instituições faziam pouco para reduzir aquela distância que, sem dúvida, era fonte interminável de conflitos, desencontros de expectativas e frustrações recíprocas.
Mesmo sendo inúmeras as dificuldades de adaptação das meninas a esse tipo de trabalho doméstico, praticamente não era colocada como opção qualquer outra atividade laborativa a elas que, a partir dos dez anos, eram inseridas nos lares daquelas famílias. A vida de Adélia nessas casas foi instável pois, em geral, quando ela não fugia (alegando trabalhar muito ou por receber maus-tratos), os próprios patrões a levavam de volta para o SSM. Algumas famílias mencionaram que Adélia cometia pequenos furtos, era “mentirosa” e, ainda, “indolente”.
Uma das primeiras experiências de trabalho doméstico de Adélia foi numa casa de família na rua Oscar Freire, em São Paulo (até hoje área considerada ‘nobre’ da cidade). Ela ali ficou de outubro de 1957 a janeiro de 1958. A senhora que a tinha retirado do SSM foi devolvê-la, alegando alguns motivos que a assistente social assim registrou:
A menor em apreço é dotada de uma inteligência acima do normal, porém, com hábitos de conduta inconvenientes e nocivos à moral. Durante o período de permanência da menor em sua companhia teve ocasião de verificar que a mesma apresenta preocupação intensa de ordem sexual, sendo este assunto motivo constante de suas palestras com as demais empregadas da casa. A menor apresentou uma crise com perda de consciência. Verificou também que a menor por diversas vezes procurou bebidas alcoólicas para ingerir.
A assistente social recomendou ao diretor do SSM que se providenciasse o encaminhamento (que nunca veio a ocorrer) da menina, já com seus 14 anos, à Clínica Psicológica da Universidade Católica para exames, onde existia uma seção especializada para adolescentes. E já previa os possíveis desdobramentos de sua vida institucional: “somente com essas providências poderemos colaborar para tornar a menor uma pessoa completamente normal e adaptada à sociedade. Caso contrário teremos no futuro com relação à menor problemas mais complexos do que os presentes”.
À medida que se tornava um ‘problema’, informações, exames e pareceres eram produzidos sobre ela por assistentes sociais e psicólogos que passaram a ter uma presença cada vez maior nas instituições do SSM. Num relatório, por exemplo, indicava-se que ela tinha momentos depressivos, falava em suicídio, tinha “fala nervosa”, apresentava dificuldades de “ajustamento social” e seu aproveitamento escolar era baixo, conseguindo atingir apenas o 2º ano primário.
O fracasso da experiência de trabalho nas casas de família levou o SSM a colocá-la num Educandário, no qual também apresentou “problemas de comportamento”, de disciplina, por não se adaptar “ao regulamento da casa”. Foi transferida então para o Instituto Modelo Feminino (IMF) de Campinas, onde também não se adaptou. Retornou para o SAT Feminino na Capital. Dali, foi mais uma vez inserida em casas de família para trabalho sob soldada, por prazos geralmente curtos de um a dois meses. Agora, já com 14 anos, as pessoas que a recebiam assinavam um termo de responsabilidade no qual constava que Adélia poderia apresentar problemas como “furto, prostituição e conduta”.
Depois de mais uma sequência de inserções sem sucesso nas casas de família, foi novamente enviada para o IMF de Campinas, de onde fugiu com uma amiga também ali internada (Laís). Viajaram para Santos, mas sua captura se deu em São Paulo por uma “Rádio Patrulha” que a encaminhou para o Juizado de Menores. Tinha já cerca de 16 anos. O juiz de Menores a interna no SAT Feminino, que retoma a rotina de colocação de Adélia nas casas de família, repetindo-se o enredo das fugas e devoluções.
Um dos relatórios escritos por uma assistente social sobre Adélia, em 1960, dava conta de que muitas de suas fugas, tanto das casas em que era colocada como também de alguma unidade do SSM, seriam para “praticar a prostituição”, e que ela já estaria fazendo uso de entorpecentes e bebidas alcoólicas. Também é de 1960 um laudo de uma médica psiquiatra do SSM que fez as seguintes observações sobre Adélia:
Trata-se de personalidade psicopata com queda de senso ético e moral, que não respeita a obra e as funcionárias. Desde a última reinternação em 5 de julho de 1960 recusa-se formalmente a ir para casa de família.
Quando se vê na iminência de sair para emprego adota tal atitude frente às patroas que estas não mais se interessam em retirá-la. Quando deseja, burla a vigilância e se evade para ir praticar a prostituição e depois se apresenta espontaneamente no Juizado alegando ter sido orientada pelas funcionárias da casa a ir à procura de emprego, e se nada conseguisse que fosse ao Juizado dizer ter fugido. Reinternada, recomeça tudo novamente até sair outra vez. Diz às outras menores que a Traipu [Instituto de Aprendizado Doméstico] para ela é Hotel.
Desde que aqui veio reinternada outra menor, L. de O. [Laís], exatamente igual a ela, a situação tornou-se insustentável pois nem sequer dispomos de recursos para poder separá-las. Apresentam já problemas de ingestão de bebidas alcoólicas e uso de entorpecentes.
Nada podemos no momento fazer.
Não obstante o completo fracasso dessa estratégia de busca de inserção social de Adélia, a rotina de entradas em casas de família, fugas e reinternações continuou até 1962, quando se tem registro de um exame pré-natal que atesta que ela estava grávida. É feito seu encaminhamento para a Casa das Mães, mas ela foge antes disso.
Adélia não mais retornaria ao SSM. Um extenso relatório encaminhado ao juiz informava que ela havia pertencido a um “grupo de delinquentes especialistas em atacar operários que saíam das fábricas em dia de pagamento”. Também teria praticado assaltos nas estradas aos carros e caminhões quando lhe davam carona. Praticava a prostituição e já estaria viciada “em maconha e entorpecentes”. E mais nada dela se soube.
Laís era também negra e tinha quase a mesma idade de Adélia. Ambas permaneceram mais de quinze anos sob a tutela do Estado, circulando por diversas instituições do SSM. Elas se encontram em algumas dessas instituições, são parceiras de revoltas, de fugas, de prostituição, de infrações diversas. Partilharam as mesmas experiências de fracasso em incontáveis tentativas de se adaptarem aos serviços domésticos em casas de família. Laís, se igualmente rebelde como Adélia, teve contra si ser várias vezes rotulada e tratada como psicopata, o que motivou sua passagem por algumas instituições psiquiátricas.
Laís tinha dois anos quando, em novembro de 1947, foi encaminhada para o SSM junto com um irmão de 5 anos. O juiz, na sua sentença, decretou o estado de abandono de ambos, uma vez que a mãe havia tomado “paradeiro ignorado”. Foi encaminhada para uma creche.
Em março de 1953, portanto com cerca de apenas 7 para 8 anos, é transferida da instituição (Creche Santa Luiza) em que se encontrava por causa de reclamações da diretora. Apesar disso, tinha “inteligência normal” e estava cursando o primeiro ano, mas sem aproveitamento por ser “indisciplinada”. A diretora, para justificar seu pedido de transferência, alegava que era “mentirosa'”, nunca havia recebido visitas, tinha “péssimo comportamento”; costumava dar gritos e gargalhadas e perturbar o andamento e a disciplina do estabelecimento. Foi então enviada para o Abrigo Santa Maria, em Pirajuí, interior do estado.
Cerca de três meses depois, o juiz autoriza a entrega de Laís à mesma família que estava com o seu irmão no final de agosto de 1953. No entanto, passados quinze dias, ela retorna para o SSM, para uma unidade na capital de São Paulo (Instituto de Pesquisas Juvenis) que fazia avaliações médicas e psicológicas das ‘menores’. Não se tem notícia do que poderia ter acontecido para ser tão breve a permanência com a família que estava cuidando de seu irmão.
Em janeiro de 1954, estava no Instituto de Aprendizado Doméstico (IAP), que era o local que fazia a colocação das meninas nas casas de família para o trabalho doméstico “sob soldada”. A família que a acolheu a devolveu um mês depois, alegando ser a menina “muito levada e que lhe dava muito trabalho”. Uma vez mais é então transferida, agora, para o Preventório Imaculada Conceição, em Bragança, no interior. Ali permanece apenas dois meses. Volta para a capital e é colocada na casa de uma família. Depois de devolvida, foi para outra casa e lá a senhora que a havia acolhido também a devolve ao SSM, afirmando que a menina tinha “comportamento anormal” e teria gerado prejuízos materiais que a família “dispensava de cobrar”. A partir disso, o diretor do SSM pede a internação de Laís no Departamento de Assistência a Psicopatas, “com a máxima urgência” por ter ela necessidade de um tratamento especializado. O juiz autoriza, em 11 de novembro de 1954, sua internação em pavilhão de adultos em unidade do Departamento de Assistência a Psicopatas (o Hospício Central do Juqueri). Porém, essa transferência não se efetiva, sendo informado o juiz que ela estava aos cuidados de um psiquiatra que atuava no IAP. De todo modo, a caracterização de Laís como portadora de algum transtorno mental, por conta de sua indisciplina e rebeldia, já havia se dado.
Em março de 1957, com 12 anos, foi, com outras meninas, na condição de “débeis mentais”, para a Escola Dona Paulina de Sousa Queiroz. Juntamente com a Clínica Especializada Pestalozzi, foi submetida a vários testes que geraram a seguinte informação para o diretor do SSM:
Trata-se de um caso de debilidade mental profunda (Goodenough QI=51). Em março deste ano foi a menor enviada para a Clínica Pestalozzi para exame por apresentar grande agressividade constituindo perigo para as pessoas da casa. Foi recomendada pela Clínica Pestalozzi a permanência da menor nesta casa, em caráter experimental. Em meados de abril apresentou sérias crises de agressividade. Foi pedida uma consulta com o Dr. A. C. Pacheco e Silva Filho, ficando a menor em tratamento com Ampoazin [...]. Nos últimos dias tem ela instigado as colegas à desobediência e à fuga. Ela tem grande influência sobre as colegas. Sendo muito forte é temida e obedecida por elas. [...] nós a conduzimos ao Departamento de Assistência a Psicopatas onde foi medicada. Sua internação não foi possível porque não possuíamos a licença do senhor juiz de Menores. As duas menores que esperam vaga no Serviço de Assistência a Psicopatas estão muito agitadas. Outras menores que também apresentam sérios problemas de agressividade apoiam-nas nos momentos de agitação. Laís tem uma posição de chefe. Por tudo isso sua volta para nossa escola determinaria uma situação insuportável para nós, uma vez que nem sequer contamos com uma acomodação para isolar as menores agressivas.
Depois de obtida a autorização do juiz, Laís ficou internada no Hospital Psiquiátrico do Juqueri, por pelo menos um ano, até ser devolvida para o SSM, em meados de 1959, quando tinha então 14 anos.
Voltou a ser colocada em diversas casas de família para o trabalho doméstico e igualmente sendo logo devolvida. Algumas famílias assinavam o termo de entrega de Laís com a advertência: “Fui orientada quanto aos problemas que possam surgir, como furto, prostituição e conduta”. De sua parte, em depoimentos que fez ao juiz de Menores, Laís alegava maus-tratos das patroas em alguns casos. Fugiu diversas vezes. Numa das fugas ficou quase dois meses fora do SSM.
No começo de 1960, um laudo de uma assistente social apontava que Laís era dada à prática da prostituição. Não se adaptava às casas de família. Tinha “distúrbios de personalidade” e era “psicopata”. Os problemas que apresentava eram sempre os mesmos: “rebeldia, independência, agressividade e necessidade de reafirmação de si própria que realizava pelo negativismo. (...) apresenta dificuldades de adaptação em relação às outras menores, criando problemas e mesmo brigas”. Esse laudo justificou sua transferência para o Instituto Modelo Feminino de Campinas.
Em Campinas fica pouco tempo, de final de janeiro a março de 1960, pois teria sido responsável, com outras meninas, inclusive Adélia, por um considerado grave movimento de sublevação, com incitamento à depredação da unidade de internação. Voltou para São Paulo, no SAT Feminino, de onde fugia constantemente. Os responsáveis pelo SAT não sabiam o que fazer para conter a rebeldia e os constantes movimentos dessas meninas. Mas continuavam a ser inseridas em casas de família e devolvidas.
Sugere-se então que fosse Laís encaminhada para o Educandário Sagrado Coração de Maria para um estágio provisório naquela obra. No entanto, não fica ali nem um mês, pois
não conseguiu adaptar-se ao ambiente, embora procurássemos orientá-la, não dava ouvidos a conselhos; ao ser chamada atenção dava um sorriso zombeteiro e não ligava; diante dos superiores procurava simular seus instintos e junto às menores as incentivava a fazerem revoltas, procurava desorientá-las e as ajudava a fugir. É menor agressiva e amoral, fazia rodinhas com as menores, a lhes contar fatos de sua vida. Ontem evadiu-se desta seção e foi reinternada no SAT onde se encontra. Sugerimos seja a mesma encaminhada a outra Seção mais apta ao caso, visto que sua volta a esta Obra seria muito prejudicial às demais internadas tanto na parte de disciplina como moral [grifo do original].
Não permanecendo naquela instituição, retorna ao SSM e volta à rotina de ser colocada em casas de família de onde constantemente fugia. Em julho de 1960, um relatório indicava que ela já teria “mais de dez evasões”. Junto com Adélia, entrava e saía do SAT. Consta também, segundo um comunicado interno, que “foi apresentada no Hospital Psiquiátrico das Perdizes onde foi prescrito tratamento pelo eletrochoque, em ambulatório. O tratamento deveria ser iniciado hoje, entretanto a menor recusou-se a ir, nada se podendo fazer. Vem já fazendo uso de bebidas e entorpecentes”.
Diante dos inúmeros fracassos em submeter Laís aos trabalhos domésticos, e diante de seu histórico institucional que ia se agravando com fugas, motins e notícias de seu envolvimento com prostituição e uso de entorpecentes, assistentes sociais que trabalhavam no SAT sugerem a sua colocação no Asilo do Bom Pastor que, havia décadas, se dedicava a receber meninas que tinham trajetórias de infração e principalmente de envolvimento com prostituição. Mas, em meados de 1961, essa proposta não foi levada a efeito.
Em janeiro de 1962, por volta dos 16 anos, foi produzido um detalhado relatório sobre a situação de Laís no qual constavam diversas informações que ajudam a construir parte de sua trajetória até aquele momento. Teve várias experiências como empregada doméstica
que nunca lograram sucesso pois era sempre devolvida por insubordinação, isto quando não fugia. Conta ter sido deflorada aos 12 anos por Roberto de Tal, que era na ocasião seu namorado. A partir disso passou a se prostituir tendo ultimamente vivido maritalmente com um ladrão do bando ao qual fazia parte, bando esse também de maconheiros que fazia ponto na Avenida Tiradentes. Era dada à prática do “suadouro” e sua função no bando era de “vigia”, não tomando parte ativa no roubo. Conta com frieza os assaltos cometidos, bem como as depredações levadas a efeito nos colégios onde esteve internada. Era maconheira, ingeria grande quantidade de bebidas alcoólicas, bem como outros tóxicos. Com relação à família nada pudemos apurar dada a inexistência de contato da menor com a mesma. Criada sempre em abrigos desde tenra idade, a menor ressente-se da falta de afeição, do convívio familiar.
Adicionava-se a sua tendência à liderança das demais meninas, seu “desinteresse pelo trabalho'”. Por uma assistente social é considerada “elemento perigoso, com problemas sérios de comportamento”. O resultado dos testes feitos em Laís: “Conclusão Diagnóstica. Trata-se de menor portadora de debilidade mental com conduta francamente delinquencial”.
O chamado Estudo Jurídico desse relatório também trouxe informações importantes sobre Laís. Retomava a informação de que ela havia sido deflorada aos 12 anos e que depois do sucedido
passou a exercer a prostituição, ganhando 1.000 cruzeiros por relação. Suas passagens pelo Juizado eram motivadas por escândalos, arruaças e vagabundagem. Refere cinco passagens pela Delegacia de Costumes, D. I., motivadas pela prática de “trottoir”. Diversas passagens pela 3a. Delegacia da rua Guaianazes por prostituição também. Era participante de um bando de assaltantes e tomava parte em “suadouros”. Viciada em tóxicos (maconha, pervitin etc.) e bebidas alcoólicas. Fumava dois maços de cigarro por dia.
Ao final, esse relatório recomenda sua transferência para o Instituto Modelo Feminino de Campinas, o que vem a ocorrer mais uma vez. Uma semana depois, foge dali. É reinternada e, em junho de 1963, o juiz autoriza o desligamento de Laís do SSM.
Considerações finais
As análises tecidas neste artigo permitem estender a reflexão sobre as relações entre crime, controle e gênero no Brasil, ao propor uma abordagem que reconheça a centralidade estratégica que desempenharam as práticas de controle e repressão investidas, historicamente, contra meninas, não apenas para a estruturação do sistema penal (DAVIS, 2018), como para a edificação e manutenção de um modelo de iniquidade e violência contra as mulheres no país, em matriz interseccional.
O circuito de intermináveis interdições e imposições que se impunham às meninas pobres e racializadas, como um prolongamento do regime da escravidão, em suas diferentes dimensões - da exploração do trabalho doméstico compulsório, da violência física e sexual até, para as mais ‘indóceis’, as intervenções neuro e psicocirúrgicas e o confinamento manicomial -, ocorreu de modo a enfatizar as desigualdades e as hierarquias entre homens e mulheres, também no âmbito do controle e da punição.
As consequências dessa sobreposição de poderes e violência, e do caráter interseccional de sua inscrição, podem ser sentidas na própria invisibilidade desse controle nas narrativas sobre criminalidade, mulheres e prisão, ao longo de grande parte do século XX.
Adélia e Laís são exemplos expressivos da recalcitrância de um sistema que opera incessantemente de modo a extenuar as formas de sujeição dirigidas às meninas negras e pobres no contexto urbano durante grande parte do século XX. Ambas foram inseridas nas diferentes fases do circuito descrito anteriormente, mas é certo que também expressaram modos de resistência e enfrentamento a esses poderes: empreendendo fugas sistemáticas das nada honrosas casas de família para onde eram compulsoriamente enviadas a trabalhar sem descanso; nas pequenas e simples expressões, em diferentes momentos, de desejo e sexualidade a elas sistematicamente negadas; nas tentativas, talvez as mais arcaicas, de mobilização coletiva através da incitação a motins e revoltas nos espaços de internamento pelos quais passaram.
Apesar das inúmeras fugas, e enfim a trajetória errática entre os aparelhos disciplinadores e as casas de família, Adélia e Laís se enredaram em renovadas formas de assujeitamento para além desses espaços, inserindo-se precariamente nos circuitos da criminalidade e da prostituição, permanecendo também como peças úteis para a gestão dos ilegalismos. Se a condição de subordinação e opressão advinda de seus entrecruzados marcadores sociais de diferença impunha-lhes um destino dificilmente contornável, é certo, contudo, que as trajetórias de Adélia e Laís, sobretudo na forma obstinada com que procuraram escapar dessa condição, revelam expressões pouco conhecidas de luta e resistência à dominação masculina, e até hoje bastante menosprezadas ou subestimadas pelos saberes e discursos hegemônicos. Nesse sentido, os dados e a reflexão tecidos neste artigo permitem contribuir para a visibilização dessas experiências menos dignificadas na História, mas centrais para a compreensão das desigualdades e da violência baseada no gênero na nossa sociedade, como também da resistência e da luta das mulheres a essas opressões.
Se, como Lugones (2019, p. 362) sugere, a “subjetividade resistente costuma se expressar infrapoliticamente”, perscrutar experiências cotidianas, onde as práxis de resistência às investidas do poder se dão na esfera “subjetiva-intersubjetiva”, talvez seja o caminho mais fértil para enfim visibilizar as trajetórias dessas mulheres em sua posição ativa e transformadora na História.
Referências
ADORNO, Sérgio F.; BORDINI, Eliana B. T. “Reincidência e reincidentes penitenciários em São Paulo - 1974-1985”. Revista Brasileira de Ciências Sociais, v. 9, n. 3, p. 70-94, 1989.
ANDRADE, Bruna Soares Angotti Batista. Entre as leis da Ciência, do Estado e de Deus. O surgimento dos presídios femininos no Brasil. 2011. Mestrado (Antropologia) - Programa de Pós-Graduação em Sociologia, Departamento de Sociologia da Faculdade de Filosofia, Letras e Ciências Humanas da Universidade de São Paulo, São Paulo, SP, Brasil.
ARTUR, Angela Teixeira. A origem do Presídio de Mulheres do Estado de São Paulo. 2011. Mestrado (História) - Programa de Pós-Graduação em História da Faculdade de Filosofia, Letras e Ciências Humanas da Universidade de São Paulo, São Paulo, SP, Brasil.
AREND, Sílvia Maria Fávero. Histórias de Abandono: infância e justiça no Brasil (Década de 1930). Florianópolis: Editora Mulheres, 2011.
AZEVEDO, Gislene Campos. “A tutela e o contrato de soldada: a reinvenção do trabalho compulsório infantil”. História Social, Revista da Pós-Graduação em História IFCH, Unicamp, Campinas, n. 3, p. 11-36, 1996.
BASTOS, Ana Cristina do Canto Lopes. Nas Malhas do Judiciário: menores desvalidos em autos de tutoria e contrato de órfãos em Bragança SP (1889-1927). 2012. Doutorado - Faculdade de Educação da Unicamp, Campinas, SP, Brasil.
BERNAL, Elaine Marina Bueno. Arquivos do Abandono: experiências de crianças e adolescentes internados em instituições do Serviço Social de Menores de São Paulo, 1938-1960. São Paulo: Cortez, 2004.
CORRÊA, Mariza. “Antropologia e medicina legal: variações em torno de um mito”. In: VOGT, Carlos et al. (Orgs.). Caminhos cruzados: linguagem, antropologia e ciências naturais. São Paulo: Editora Brasiliense, 1982. p. 53-63.
DAVIS, Angela. Mulheres, Raça e Classe. São Paulo: Boitempo Editorial, 2016.
DAVIS, Angela. Estarão as prisões obsoletas? Rio de Janeiro: Difel, 2018.
DIAS, Maria Odila Leite da Silva. Quotidiano e Poder em São Paulo no século XIX. São Paulo: Editora Brasiliense, 1995.
DIAS, Maria Odila Leite da Silva. “Novas subjetividades na pesquisa histórica feminista: uma hermenêutica das diferenças”. In: HOLLANDA, Heloisa Buarque de (Org.). Pensamento feminista brasileiro. Formação e Contexto. Rio de Janeiro: Bazar do Tempo, 2019. p. 357-369.
FAUSTO, Boris. Crime e cotidiano: a criminalidade em São Paulo (1880-1924). São Paulo: Editora Brasiliense, 1984.
FOUCAULT, Michel. Surveiller et Punir. Naissance de la prison. Paris: Gallimard, 1975.
hooks, bell. “Mulheres negras: moldando a teoria feminista”. Revista Brasileira de Ciência Política, Brasília, n. 16, p. 193-210, janeiro/abril 2015.
LEMGRUBER, Julita. Cemitério dos vivos: análise sociológica de uma prisão de mulheres. Rio de Janeiro: Editora Achiamé, 1983.
LOMBROSO, Cesare; FERRERO, Guglielmo. Criminal Woman, the Prostitute, and the Normal Woman. Durham: Duke University Press, 2004.
LUGONES, María. “Rumo a um feminismo decolonial”. In: HOLLANDA, Heloisa Buarque de. Pensamento Feminista. Conceitos Fundamentais. Rio de Janeiro: Bazar do Tempo, 2019. p. 357-377.
MIGNOLO, Walter. “Colonialidade. O lado escuro da modernidade”. Revista Brasileira de Ciências Sociais, RBCS, v. 32, n. 94, 2017.
PERROT, Michelle. Os excluídos da História. Operários, mulheres e prisioneiros. Rio de Janeiro: Editora Paz e Terra, 1998.
QUIJANO, Aníbal. “Colonialidade e poder de classificação”. In: SANTOS, Boaventura de Souza; MENESES, Ana Paula. Epistemologias do Sul. Coimbra: Almedina Editora, 2009. p. 73-116.
RIZZINI, Irene. O Século Perdido: raízes históricas das políticas públicas para infância no Brasil. 2 ed. São Paulo: Cortez Editora, 2008.
SALLA, Fernando. As Prisões em São Paulo (1822-1940). São Paulo: Annablume-Fapesp, 1999.
SOIHET, Raquel. Condição feminina e formas de violência: mulheres pobres e ordem urbana: 1890-1920. Rio de Janeiro: Forense Universitária, 1989.
TEIXEIRA, Alessandra. O Crime pelo Avesso: gestão dos ilegalismos na cidade de São Paulo. São Paulo: Alameda Editorial, 2016.
VIANNA, Adriana de Rezende B. O mal que se adivinha. Polícia e Menoridade no Rio de Janeiro. 1920-1930. Rio de Janeiro: Arquivo Nacional, 1999.
ZADNER, Lucia. “Wayward Sisters: The Prisons for Women”. In: MORRIS, Norval; ROTHMANN, David (Orgs.). Oxford History of the Prison. New York: Oxford University Press, 1998. p. 329-361
Notas
Autor notes
alessandra.teixeira@ufabc.edu.brfersalla@usp.brvitor.jorge@usp.br
Declaração de interesses