Artículos
Conflictos por el agua de riego en San Juan: un análisis desde la ecología política y la experiencia de los regantes
Irrigation water conflicts in San Juan: an analysis from a political ecology perspective and the experience of irrigators
Conflictos por el agua de riego en San Juan: un análisis desde la ecología política y la experiencia de los regantes
Revista Universitaria de Geografía, vol. 34, núm. 1, pp. 110-155, 2025
Universidad Nacional del Sur

Recepción: 15 Abril 2025
Aprobación: 19 Junio 2025
Resumen:
“Regar no es lindo”, dice Yanina mientras recuerda la ardua tarea de vigilar la compuerta cuando es su turno de recibir agua, a veces a las 3 de la madrugada. Este artículo tiene como objetivos, por un lado, analizar desde un enfoque cualitativo los conflictos relacionados con el agua en San Juan, una provincia argentina caracterizada por su aridez, y, por otro, sugerir lineamientos de políticas públicas que contribuyan a reducirlos. El artículo presenta evidencia de prácticas que, aunque ilegales, se han naturalizado entre los usuarios y son analizadas desde las relaciones de poder dentro del marco de la ecología política, que considera al agua como un bien público en disputa. Como principal resultado, se sistematizan los conflictos situados, derivados de las circunstancias locales y de los actores involucrados (regantes agrícolas, usuarios de agua para consumo humano, entidades gubernamentales, etc.).
Palabras clave: Agua, Conflictos, Poder, Riego.
Abstract:
“Watering is not pleasant,” says Yanina as she recalls the arduous task of monitoring the floodgate when it is her turn to receive water—sometimes at 3 a.m. This article aims, on the one hand, to analyze irrigation-related conflicts in San Juan, a province in arid western Argentina from a qualitative and political ecology perspective, and, on the other, to suggest public policy guidelines that could help mitigate such conflicts. This article presents evidence of practices that, although illegal, have become normalized among users. These practices are analyzed through power relations within the framework of political ecology, which views water as a contested public good. The main contribution is the systematization of localized conflicts, shaped by specific territorial dynamics and the diverse actors involved (agricultural irrigators, domestic water users, government entities, among others). Primary data sources include specialized academic literature, official reports, and interviews with key informants. Through this case study, the article seeks to contribute to the improvement of water management and distribution systems, promoting a more equitable allocation
Keywords: Water, Conflicts, Power, Irrigation.
Introducción
El presente trabajo tiene como objetivo analizar los conflictos existentes en la disponibilidad, distribución y apropiación del agua para riego en la provincia de San Juan, Argentina, aportando sugerencias o lineamientos de políticas públicas.
El análisis parte de aportes teóricos que permiten comprender la importancia política y social del agua, especialmente en territorios caracterizados por su escasez. Además, identifica distintos tipos de conflictos hídricos en la bibliografía académica, aportando una sistematización analítica de los mismos en territorio sanjuanino. Luego, se aborda el caso de estudio considerando aspectos económicos, políticos, sociales y de infraestructura hídrica.
El artículo concluye destacando que los conflictos mencionados no son exhaustivos, pero sí suficientes para comprender la complejidad de los problemas derivados de la gestión del agua en contextos de sequía. Asimismo, se valora el aporte de la teoría al estudio y viceversa, al profundizar en la localización y análisis de variables dentro del marco de los estudios de ecología política.
El agravamiento de las condiciones de escasez hídrica en la provincia de San Juan en los últimos años ha aumentado la cantidad e intensidad de los conflictos. Estos enfrentamientos ocurren entre productores vitivinícolas y hortícolas, usuarios de agua superficial en distintas zonas de la provincia, funcionarios políticos y representantes de regantes, así como entre los regantes y quienes requieren agua para otros usos. Los hallazgos del trabajo de campo revelan que los conflictos en torno al agua de riego en San Juan son multidimensionales y afectan tanto aspectos estructurales como relacionales. Entre los principales motivos de conflicto identificados por los regantes se encuentran: el acceso desigual al caudal de agua según la ubicación de las fincas, el robo y desvío de agua, el bloqueo de canales y acequias, además del robo y la venta informal de turnos de riego. La falta de infraestructura adecuada o el deterioro de la existente, junto con la ausencia de información clara sobre normativas y caudales, refuerzan la percepción de injusticia y alimentan las tensiones entre los usuarios. Estos conflictos no sólo reflejan disputas materiales, sino también la persistencia de prácticas informales y la necesidad de fortalecer los mecanismos de gobernanza y control comunitario.
Otro hallazgo relevante es la aparición de nuevas dimensiones conflictivas que trascienden las categorías tradicionales. El estudio evidencia la existencia de conflictos de género en el territorio hídrico sanjuanino, donde las mujeres del ámbito rural enfrentan situaciones de subestimación o discriminación por su condición de género, perpetuando una cultura patriarcal en la gestión del agua. Asimismo, se observa que los conflictos no varían significativamente según el tamaño de la unidad productiva o el tipo de riego utilizado, lo que desafía supuestos previos sobre la relación entre capacidad de inversión y acceso al agua. La combinación de codificación deductiva e inductiva permitió identificar estas tendencias y ampliar la comprensión de la complejidad y heterogeneidad de los conflictos hídricos en la región, subrayando la importancia de abordar tanto los factores estructurales como las dinámicas emergentes en la gobernanza del agua.
En este estudio, se plantean las siguientes preguntas: ¿Cuáles son los conflictos relacionados con el agua en San Juan? ¿Surgen disputas entre los diferentes usos del agua? ¿Los regantes de distintos cultivos compiten por el recurso hídrico? ¿Qué aspectos polémicos emergen entre los usuarios históricos del agua y los agentes de nuevas actividades económicas? ¿Cómo incide el crecimiento demográfico en las zonas con derecho a riego en términos de conflicto? ¿Qué disputas surgen dentro del aparato estatal entre las distintas jurisdicciones? ¿Es el género una variable que influye en los conflictos sociohídricos? ¿La falta de infraestructura adecuada o de información clara genera tensiones entre los usuarios? ¿Qué lineamientos de políticas públicas podrían proponerse para atenuar los conflictos socio-hídricos en San Juan?
El marco teórico se basa en la ecología política y el análisis se centra en autores de la región de Cuyo, Argentina, con el propósito de identificar categorías útiles y aportar al estado del arte local. La metodología utilizada es cualitativa y se describe en el siguiente apartado.
Metodología
Este artículo adopta una perspectiva cualitativa para el trabajo de campo. Su recorte espacial se delimita a la provincia de San Juan (Argentina), con especial enfoque en su oasis central. Los conflictos analizados corresponden al presente de la provincia (2025), aunque se hace referencia a su trayectoria histórica, tomando como punto de partida las normas sancionadas que regulan el riego, establecidas a mediados del siglo XX y profundizando en los últimos años, particularmente desde el 2017, año desde el que se agrava la sequía, tal como se describe en el cuarto acápite.
La población abarca a los usuarios del agua con destino al uso agrícola, con especial atención a los regantes agrícolas. La principal técnica de producción de datos fue la entrevista semiestructurada, utilizada con el propósito de “obtener descripciones del mundo de la vida del entrevistado” (Kvale, 2008, p. 37) en relación con el agua de riego, vivido y relatado desde sus propias significaciones. A diferencia de la encuesta, este tipo de instrumento permite obtener información más detallada y profunda sobre el objeto de estudio. También se descartó el uso de entrevistas abiertas debido a la preexistencia de un marco conceptual que aportó categorizaciones originales al estudio. Como se menciona en el apartado respectivo, se tomó el esquema de clasificaciones de Martín y Larsimont (2019). Es decir, se partió de una estructura previa que se combinó con una estrategia de preguntas abiertas para dar lugar a categorías emergentes.
Las entrevistas se realizaron de manera presencial: algunas en el lugar de trabajo de los entrevistados, otras directamente en sus unidades productivas y algunas en la universidad donde trabajan los autores del artículo. Tuvieron una duración de entre 60 y 90 minutos.
Se aplicaron a 24 unidades de observación, en base a una muestra cualitativa no probabilística. Entre los participantes se incluyen regantes, sus representantes (consejeros y miembros de juntas y comisiones de canales), así como funcionarios actuales y de gestiones anteriores.
El trabajo de campo comenzó con entrevistas a 10 regantes, bajo los siguientes criterios de selección muestral:
Género: estudios previos han observado una arraigada cultura patriarcal entre los regantes, por lo que se anticipaba que ser mujer podría generar conflictos con algunos varones. De las 10 entrevistas realizadas a regantes, 6 fueron a mujeres productoras.
Cantidad de hectáreas cultivadas: se consideró que, a mayor tamaño de la unidad productiva, mayor capacidad de inversión en pozos para extraer agua subterránea y menor dependencia de la distribución general. Se infería que los regantes con solo riego superficial (mas pequeños) tendrían menor acceso al agua en contextos de sequía y, por lo tanto, experimentarían más conflictos. Sin embargo, esta hipótesis no fue confirmada por el trabajo de campo, ya que, aunque los productores con más hectáreas debían recurrir a ambos tipos de riego, la identificación de conflictos no varió entre los grupos.
Tipo de riego: se identificaron dos grupos; el de riego superficial sin apoyo tecnológico, utilizado en riego a manto o por inundación; y el de riego subterráneo, empleado por quienes poseen un pozo y utilizan energía eléctrica para la extracción de agua u otra tecnología de riego. La clasificación se vincula con el criterio anterior. De las 10 entrevistas, 5 correspondieron a cada grupo.
Tipo de cultivo: si bien San Juan es una provincia predominantemente vitivinícola, los entrevistados fueron productores de diversos cultivos con el fin de identificar posibles diferencias en los conflictos. Esta hipótesis fue efectivamente validada.
La síntesis se presenta en la siguiente tabla:

Paralelamente a la realización de entrevistas de regantes se realizaron visitas a los distintos representantes elegidos por los mismos productores. El agua de riego en San Juan está administrada por un co-gobierno. La dirección ejecutiva está en manos de un director general de Hidráulica nombrado por el Gobierno y un Consejo de Hidráulica (CH). Este consejo cuenta con dos representantes del Estado (que tienen que ser ingenieros agrónomos, hidráulicos o civiles) y tres de los usuarios (uno por cada zona de riego1).
En el nivel de los canales secundarios, las Delegaciones de Hidráulica están conformadas por un inspector técnico o delegado (nombrado por el Estado) y por las Juntas de Riego Departamentales (JR) conformadas por tres representantes de usuarios. En los distritos y canales terciarios, se encuentran los celadores pagados por Hidráulica que tienen la tarea de abrir las compuertas y las Comisiones de Regantes (CR) conformadas por usuarios.
Los representantes de los usuarios en el CH son elegidos por los las JR y los de esta última por las CR los que a su vez son votados directamente por los usuarios.
La elección de este tipo de unidades de observación radica en que, al ser representantes elegidos por los propios regantes para tomar decisiones de administración, tienen un conocimiento profundo sobre los conflictos y las dinámicas de uso del agua dentro de la comunidad. A continuación, se detallan los perfiles entrevistados en este grupo:

Por último, se realizaron entrevistas a informantes clave, entre ellos funcionarios vinculados al Departamento de Hidráulica. Los formularios fueron aplicados tanto al actual director como a un exdirector, con el supuesto de que, al haber pertenecido a gestiones de gobierno distintas, podrían identificarse diferencias en los conflictos percibidos, lo cual finalmente no se comprobó. También se entrevistó a trabajadores de esa jurisdicción y a investigadores especializados en temas hídricos. Este grupo fue seleccionado por su acceso privilegiado a información relevante sobre la gestión del agua y su capacidad para ofrecer una visión integral de los conflictos, considerando aspectos técnicos, legales y organizativos propios de la dinámica que caracteriza la administración de un recurso escaso. La tabla III detalla el perfil del entrevistado con el tipo de cargo que ocupaba:

Por su parte, las dimensiones a indagar para los regantes particularmente fueron: el acceso al caudal del agua según la ubicación de su finca; el robo y desvío de agua; el bloqueo de canales y/o acequias; el robo de turnos; la venta informal de turnos; el reparto desigual o inequitativo del agua; la falta de infraestructura hídrica o infraestructura deteriorada y otros motivos que recordara que podría haber ocasionado algún conflicto vinculado al riego. Esta dimensión quedó abierta, con intenciones de ser codificada al final del trabajo de campo. Además, si la entrevistada era mujer, también se consultó si recordaba algún episodio en el que había sido subestimada o discriminada en su rol de regante por su condición de género.
Respecto al análisis se utilizó el software Atlas Ti, adoptando un enfoque mixto de codificación que combina:
El uso de la codificación por lista permitió orientar el trabajo de campo inicial, contrastar los resultados con estudios previos, facilitar la organización inicial de los datos bajo criterios reconocidos y garantizar la coherencia en la categorización de conflictos dentro del marco conceptual existente. Los códigos empleados en esta etapa incluyen los conflictos entre usos, usuarios, instituciones, jurisdicciones, generaciones y actores involucrados.
Por otro lado, el uso de la codificación abierta permitió identificar fenómenos no contemplados en la clasificación original, aportando nuevas dimensiones. Estas categorías emergentes reflejan aspectos contemporáneos y contextuales del problema, tales como los conflictos de género, por cambios en el ciclo hidrosocial, los causados por el deterioro o ausencia de infraestructura y los vinculados a la falta de información hídrica y desconocimiento de las normas.
La combinación de codificación por lista y codificación abierta permitió fortalecer la clasificación inicial al integrar nuevas dimensiones, identificar tendencias y patrones no contemplados previamente y ampliar el alcance del análisis para reflejar la complejidad del fenómeno estudiado. Este enfoque híbrido refuerza la validez del estudio, al equilibrar una estructura predefinida con la capacidad de adaptación a la realidad empírica. Además, al aplicar el software, se facilita la organización, vinculación y análisis de los códigos, optimizando el procesamiento de información cualitativa.
Marco teórico
El agua es “mediadora de los vínculos sociales” (Casciarri y Van Aken, 2017, p. 17), supone tejidos de interdependencia o entramados que vinculan a grupos sociales heterogéneos, dando lugar a alianzas y conflictos. Por lo tanto, gestionar el agua es siempre gestionar el conflicto.
Nuestro punto de partida paradigmático es el de la ecología política, en tanto nos brinda un marco epistemológico para significar al agua como parte de una relación de poder. Para este paradigma (Alimonda, 2006; 2015; Escobar, 1995; Leff, 2006) la centralidad del poder en torno a la naturaleza y de uno sobre otros es fundamental. Su marco nos permite “esclarecer, discutir, entender las relaciones de poder que están en el seno de la relación sociedad-naturaleza” (Alimonda, 2015).
El agua para riego responde a configuraciones históricas materializadas en la creación de dispositivos políticos que la regulan, instituciones, leyes, códigos, derechos, tasas, etc., en particular en espacios en los que la agricultura fue históricamente una actividad estratégica de producción del territorio. Tal como lo plantea Swyngedouw:
La movilización de agua para diferentes usos en diferentes lugares es un proceso conflictivo y cada sistema tecno-social para organizar el flujo y la transformación del agua (a través de presas, canales, tuberías y similares) muestra cómo se distribuye el poder social en una sociedad determinada (1999 citado en Swyngedouw, 2009, p. 57).
Para Isch López “los distintos usos del recurso y las cantidades que estos demandan, así como las disparidades regionales, hacen del agua un recurso en disputa” (2012, p. 23) que por su misma naturaleza es conflictiva. Este autor, que aborda la justicia hídrica en la región andina, lista los siguientes temas vinculados al agua que más conflictos generan: el carácter social o privado del manejo y gestión de los derechos de uso; el reconocimiento del derecho humano al agua o su manejo como mercancía; la gestión de las temáticas ambientales y contextuales de los cauces y reservorios, ya sean naturales o construidos; la conservación o no, y bajo qué modalidad, de las cuencas, las nacientes de agua y otros; la administración de los sistemas de provisión de agua para los diversos usos, que pueden estar en manos del Estado, las empresas privadas, los usuarios o en fórmulas mixtas; los mecanismos y responsabilidades en la prevención, control y remediación de la contaminación; y la distribución del agua, acaparamiento y derechos de acceso (Isch López, 2012). Continuando con los conflictos, Hicks y Peña (2012) en un estudio de caso sobre las acequias en la cuenca del río Culebra (Estados Unidos) identifican diversas fuentes de conflictos relacionados a la gobernanza del agua, tales como las deserciones de las normas de autogobernanza de las acequias, especialmente desde los parciantes2 nuevos; la falta de compromiso por parte de los parciantes en la gobernanza de las acequias y en la gestión y mantenimiento de los sistemas de riego; y las irregularidades dentro de las acequias particulares con respecto a la gobernanza, incluso una comunicación inadecuada sobre las reuniones y una carencia de seguimiento de las derivaciones del agua (Hicks y Peña, 2012).
Según Doornbos (2012), quien a su vez cita a Barnett y Adger (2007), los medios de vida vulnerables, los Estados débiles y los procesos de migración constituyen los principales factores que contribuyen a la generación de conflictos violentos. Amaya Quiroz et al. (2014) destacan los cambios en el territorio San Jeronimo Amanalco, Texcoco, México, refiriéndose, por ejemplo, a los problemas para la sustentabilidad que genera la extracción de agua por encima de la recarga natural y cómo ello dificulta garantizar el derecho humano al agua. Mientras que Soto Coloballes (2024) en la misma región analiza el proceso histórico, los cambios en las normas y las resistencias locales, describiendo particularmente el conflicto que representó la “federalización del agua para los pueblos indígenas de Texcoco, estado de México, y el proceder de la incipiente burocracia hidráulica” (2024, p. 132). Por su parte, Margarita González Huerta (2000) aporta un estudio, sobre un estudio de caso que retoma la investigación de Millon (1962/1997), en el que analiza la organización comunal en la autogestión del sistema de riego de los manantiales de San Juan Teotihuacán y enuncia conflictos entre regantes y la intervención estatal o entre usuarios aguas arriba y aguas abajo.
Bueno de Mezquita (2012) describe los conflictos hídricos en Perú, identificando aquellos vinculados al trasvase de aguas, acceso y sentido de propiedad, disputas entre usos urbanos y rurales, con empresas hidroeléctricas, entre comunidades campesinas y empresas mineras, entre comunidades nativas y empresas petroleras, entre organizaciones de usuarios, comunidades campesinas y la administración y autoridad del agua. En el mismo país, María Teresa Oré (2005) ofrece un completo análisis sobre la historia, cultura, conflictos y transformaciones en torno al sistema de riego del canal de La Achirana, ubicado en el valle de Ica, Perú. Desde una perspectiva histórica, la autora analiza cómo la gestión del agua ha sido un eje central de cooperación, conflicto y negociación social, revelando las complejas relaciones entre regantes, Estado y actores locales a lo largo de más de un siglo.
Otra de las dimensiones centrales para el estudio de los conflictos hídricos se vincula con el papel que juegan las instituciones en el uso y distribución del agua. Pimentel Equihua y Velázquez (2008) señalan que, dado el carácter esencial que posee el agua para el sostenimiento de la vida, es de gran trascendencia que las instituciones implementen políticas de desarrollo participativo que incorporen nuevos actores a los procesos comunitarios y prevean formas de solucionar conflictos.
Las prácticas de uso del agua están condicionadas por las características biofísicas del territorio y por las estrategias individuales y/o colectivas en que se desenvuelven, cristalizando así los condicionamientos en el esquema de gobernanza propio. En este marco, el concepto de territorio hidrosocial permite un análisis transdisciplinario y multidimensional de las relaciones del ser humano con el agua, expresado en relaciones de poder desiguales en determinados contextos espaciales (Sánchez Ibor y Boelens, 2018) y se puede definir como:
Un imaginario contestatario y la materialización socioambiental de una red multiescalar unida espacialmente, en la que seres humanos, flujos de agua, relaciones ecológicas, infraestructura hidráulica, medios financieros, arreglos administrativo-legales, instituciones culturales y prácticas se definen, alinean y movilizan de forma interactiva a través de sistemas de creencias (Boelens, et. al, 2016, p. 2)3.
Martín y Larsimont (2019), en un artículo en el que analizan la provincia de Mendoza -perteneciente a la región cuyana de la cual también es parte San Juan-, presentan una tipología de conflictos por el agua, la que no es exhaustiva pero que evidencia su complejidad y diversidad:
Entre usos: cuando el recurso no satisface los distintos destinos del agua de una cuenca. Esto incluye usos actuales, nuevos o futuros. Ejemplo: emprendimientos mineros que demandan derechos de agua y generan riesgos de contaminación.
Entre usuarios: cuando el recurso no satisface los distintos destinos del agua de una cuenca. Esto incluye usos actuales, nuevos o futuros. por ejemplo, los conflictos entre regantes de distintos tramos de la cuenca.
Entre usuarios y no usuarios: se producen frente a terceros, por razones diversas a la competencia entre usos. Por ejemplo, los conflictos generados por el desmonte para la implantación de nuevos cultivos.
Entre jurisdicciones: tensión entre objetivos y competencias de las diferentes divisiones de la administración política. Por ejemplo, el aprovechamiento de un río por distintas unidades administrativas.
Entre generaciones: tensión entre las necesidades y preferencias de las generaciones actuales y la preservación del recurso como derechos de las generaciones futuras. Por ejemplo, el impacto de la minería en zonas de glaciares o periglaciares.
Entre instituciones: disputa entre actores, ya sean públicos y/o privados. Por ejemplo, la falta de coordinación entre autoridades del agua y áreas encargadas de obras de infraestructura, medio ambiente y energía (Martín y Larsimont, 2019)
En síntesis, se ha hecho un recorrido por casos de estudios de autores que abordaron el agua de riego, y algunos de los conflictos entre sus regantes en la región andina (Isch López, 2012) y altoandina (Doornbos, 2012); la cuenca del río Culebra (Hicks y Peña, 2012), la comunidad de Perú (Bueno de Mezquita, 2012 y María Teresa Oré, 2005), México (Soto Coloballes, 2024), el río Júcar, Valencia, España (Pimentel Equihua y Velázquez, 2008) y Mendoza, Argentina (Martín y Larsimont, 2019), todos elaborados desde la ecología política. Se observa un marco que permite superar las perspectivas puramente técnicas o económicas del manejo del agua, en tanto los conflictos entre regantes no sólo surgen por la escasez física del agua, sino por las relaciones desiguales de poder que determinan el acceso, uso y control. También dan cuenta, como se aspira en este artículo, a demostrar que el agua no es sólo un recurso de la naturaleza o un asunto técnico, sino también un bien social y político.
Por último, respecto de los antecedentes locales, remiten a varios autores que investigaron las dinámicas de riego en San Juan. Miranda (2015) ofrece una periodización de la trayectoria que siguieron las instituciones del riego, enfocando en las distintas normativas y situándose en los últimos dos siglos. El autor describe cómo, algunos de los conflictos en los primeros años del desarrollo del riego post colonial (falta de cooperación, otorgamiento de derechos de uso de agua como estrategia de poder y dificultades para instrumentar formas de acción colectiva equitativas) persisten en la actualidad. Unos años antes, el mismo autor, junto a Aubone y Graffigna (2011) aportaron un estudio con el mismo objeto, pero usando el enfoque del recurso de uso común, indagando en la realidad provincial la existencia de los ocho principios de diseño institucional aportados por Ostrom, en el marco del paradigma mencionado. El texto refiere a algunos de los conflictos comunes, en particular los relacionados a la limpieza de cauces comuneros, al turnado de entrega y a la escasa participación de los regantes, aspectos que, como se analiza en el apartado analítico, siguen caracterizando al territorio hidrosocial local. El mismo enfoque teórico, pero analizado en el Departamento de 25 de Mayo, tiene Andrieu (2016) en su tesis de maestría. También hay estudios enfocados en las normativas de riego y el conflicto que emerge entre ellas, tales como el de Guillermo Genini (2000) o el de Federico Sanna (2022).
Si bien estos autores mencionan conflictos, no se plantean como principal objetivo analizarlos y sistematizarlos. En este artículo nos proponemos aportar a esa vacancia, desde una mirada crítica, basándonos en el enfoque teórico que deriva de la ecología política.
La base de los conflictos: San Juan y su escasez hídrica
Los conflictos están vinculados a las relaciones de poder así que pueden surgir tanto en situaciones de abundancia de recursos como en casos de escasez. En ambas la distribución estará en disputa, pero especialmente en el segundo los enfrentamientos se agravarán, más aún en épocas de crisis.
Para comprender los conflictos relacionados al agua en San Juan, hay que partir de sus condiciones geográficas marcadas por la aridez y por la reducción de los volúmenes disponibles del agua para riego en los últimos años.
La provincia de San Juan, ubicada en una región árida de Argentina, depende de los ríos cordilleranos para la irrigación. Las precipitaciones son escasas, con un promedio de 95 mm anuales. La escasez de agua y la necesidad de una gestión eficiente han sido constantes desafíos. “La característica principal del medio en San Juan es su sequedad, pues las lluvias no alcanzan en el balance anual al mínimo necesario para la sustentación de la vida vegetal” (Genini, 2000, p. 2).
La disponibilidad de agua depende casi exclusivamente de los ríos que se nutren de las precipitaciones níveas en la cordillera. Los principales ríos son el San Juan (centro-sur) y el Jáchal (norte). El primero de ellos surge en el departamento Calingasta y abastece los oasis principales de Tulum, Ullum y Zonda donde se concentra la gran mayoría de la población.
Estos cursos de agua han sido aprovechados históricamente a través de sistemas de riego que sustentan los oasis agrícolas y urbanos de la provincia. La red hídrica presenta caudales irregulares, con máximos en primavera y verano debido al deshielo de la cordillera (Fig. 1).
Este ciclo es el que condiciona las posibilidades productivas. La vid es el principal cultivo; en 2023 la provincia tenía 4.502 viñedos que sumaban 41.108 ha (INV, 2024). Según el Censo Nacional Agropecuario (CNA, 2018), el siguiente cultivo en extensión es el olivo con 16.330,5 ha, seguido de hortalizas de verano que suman 5603,1 ha tales como el tomate, cebolla y ajo entre las principales (INDEC, 2021)4. El destino de la producción agrícola es tanto el mercado interno como la exportación, vendiéndose en fresco o industrializado (vinos, aceite de oliva, salsa de tomate, etc).
Según el CNA, el 39% de las exploraciones agropecuarias (EAPs) tienen menos de 5 ha y el 72% menos de 25 ha. Por su parte, las EAPs de más de 1000 ha concentran el 75% de la superficie cultivada. Es decir, el minifundio predomina a la vez que las grandes explotaciones concentran la mayor parte de la producción.
El riego es indispensable en toda la actividad agrícola, y la provincia ha desarrollado una infraestructura hidráulica significativa con represas, diques y canales.
La distribución del agua se realiza a través de un sistema ramificado de canales matrices, secundarios y terciarios que se van derivando unos de otros.

En base a los canales matrices la provincia se ha dividido en 3 zonas sus departamentos: zona 1 al oeste del río San Juan, 2 al este, 3 departamentos más alejados (Fig. 2). Cada zona tendrá un representante en el CH, principal órgano de toma de decisiones en la provincia.
La dotación asignada a ellos depende de la cantidad de hectáreas irrigadas que abarca y de un coeficiente idéntico para todas que es fijado de acuerdo con la disponibilidad de agua anual y a la decisión que adopte el organismo de contralor de guardar agua en los diques para futuros años.
El uso agrícola necesita una concesión e implica el pago de un canon de riego, tasas retributivas y una tarifa por mejoras de servicios. La concesión para riego no otorga derechos de propiedad sobre el agua, en términos de dominio, sino un derecho de uso específico para regar. El derecho de agua es inseparable de la tierra y sólo se transfiere con ella, son concesiones dadas por el Estado (Miranda, 2015).
La figura 3 muestra el derrame anual del río San Juan hasta septiembre de 2024 desde que existen mediciones presentando una clara tendencia a la disminución de los caudales. El promedio histórico anual de 1925 hm3, contrasta con los 1061 hm3 del ciclo 2023-2024 y más aún con el mínimo histórico de 2021-2022 de 536 hm3. Los datos demuestran que desde 2017 la provincia atraviesa la mayor crisis hídrica de su historia.


La sequía encontró en 2021 su máximo histórico registrado, superando incluso el registro más bajo anterior de 1969 (Poblete y Albeiro Castro, 2023). La provincia sufre una grave escasez de agua, que Andrieu (2016) define como un desbalance entre el nivel de suministro vigente y la demanda.
El cambio climático ha profundizado el ciclo de sequía. En ella influye principalmente la reducción en las precipitaciones níveas y el ineficiente uso del agua. La provincia cuenta con diques para almacenar. Los principales son denominados Ullum, Punta Negra y Caracoles, los cuales no han sido suficientes para contener las crisis recientes. Las ineficiencias se dan por evaporación y filtración en los embalses y canales y por mal aprovechamiento por parte de los usuarios, especialmente de los agrícolas que no han incorporado tecnologías.
El uso de pozos, bombas y tecnologías de riego subterráneo favorece a quienes tienen mayor capacidad de inversión, generando desigualdad entre regantes. Los pequeños productores, dependientes del riego superficial, quedan en desventaja en contextos de sequía. Si bien en otro contexto, y con grupos sociales distintos, Oré (2005) muestra también que, al igual en San Juan, la modernización técnica lejos de resolver los problemas de acceso, puede acentuar la desigualdad y los conflictos, beneficiando a los sectores con mayor capacidad adquisitiva y relegando aún más a los más vulnerables.
La provincia cuenta también con acuíferos subterráneos cuya explotación se ha acrecentado en los últimos años. La extracción a través de pozos públicos o privados se hace sin un adecuado control, lo que acarrea el riesgo de sobre explotación y contaminación, tal como sucedió en otros espacios como el que detallan Amaya Quiroz et al. (2014) en San Jerónimo.
Resultados y discusión: los conflictos por el uso del agua en San Juan
En base a la clasificación aportada por Martín y Larsimont (2019) se analizan los conflictos hídricos en San Juan. Si bien se tomaron las mismas categorizaciones, se agregan otras que emergen de las entrevistas. Se adopta dicha clasificación porque el espacio en el que localiza ese estudio (provincia de Mendoza, Argentina) comparte características productivas (predominancia de la vitivinicultura), geográficos (son parte de la misma región), climáticas y culturales a las de San Juan, territorio de estudio para este caso.
Conflictos entre usos
Se refiere a episodios que ocurren cuando los diferentes usos del agua—agrícola, industrial, minero, energético, recreativo y de consumo humano—se solapan, generando tensiones por la disponibilidad, calidad o distribución del recurso.
En el caso de San Juan, la ley provincial N° 4.392/1978, más comunmente conocida como el Código de Aguas, establece que los usos comunes del agua son el consumo humano y animal, la higiene y la navegación no lucrativa; ellos no requieren autorización. También determina que los usos especiales son el medicinal, el recreativo, el industrial, el hidro-energético, el minero, el pecuario y el agrícola; ellos requieren autorización e implican una contraprestación económica (pago de canón y tasas). Es decir, hay diversos usos posibles para el agua y por lo tanto conflictos entre esas alternativas, tales como:
Conflictos entre usuarios
Se refiere a disputas entre regantes, comunidades o grupos que comparten y utilizan el mismo bien, relacionadas con la asignación desigual del agua. Se encuentran varios sub-conflictos:
Conflictos generados por la ubicación del predio
Aquí se pueden observar diversos conflictos:
Los usuarios que se encuentran al final de un canal sostienen que el caudal que reciben es menor que los demás regantes, debido a que los usuarios aguas arriba agotan la disponibilidad antes de que el recurso alcance las zonas más alejadas generando frecuentes reclamos. El siguiente, es un fragmento de una entrevista a un regante cuya unidad productiva se ubica en el Departamento Pocito y refleja la frustración y preocupación ante la falta de agua en su finca:
Este ramo está abandonado, ¡abandonado! A una, dos, tres, cuatro fincas, el agua hasta ahí llega, o sea, no llega hasta las últimas cuatro. De ahí para allá… (Comunicación Personal, Regante Pocito)
La repetición del término “abandonado” enfatiza su percepción de descuido o falta de atención por parte de las autoridades de la distribución del agua. Además de la ubicación espacial, al mencionar que el agua llega hasta ciertas fincas pero no alcanza las últimas cuatro, el regante evidencia también un problema de infraestructura o ineficiente gestión, lo que sugiere una distribución desigual que afecta a ciertos productores.
Lo mismo ocurre entre las zonas de riego, los departamentos más alejados del lugar de distribución suelen realizar la misma protesta. Si bien no existen datos precisos de aforo que permitan brindar precisión para los controles, los departamentos situados en las partes finales del sistema (conocidos como “coleros”) enfrentan mayores desafíos durante épocas de sequía, exacerbando las desigualdades en el acceso al agua.
Cuando no me llega el agua empezás a echar la culpa. Si sos colero, que te la sacan de arriba, si sos de arriba, que la están enviando a otro canal principal (Comunicación Personal, Consejero de Hidráulica).
Este fragmento muestra cómo la escasez de agua genera tensiones entre los regantes, que se profundizan especialmente en épocas de sequía. La declaración del Consejero de Hidráulica refleja un patrón común en la gestión de recursos limitados: la búsqueda de responsables. Según el testimonio, los regantes de distintas posiciones dentro del sistema de distribución del agua tienden a culparse mutuamente por la falta del recurso. Si el agua no llega a un regante colero, suelen señalar a los de arriba, acusándolos de tomar más de lo que les corresponde. Por otro lado, quienes están en la parte superior del sistema pueden argumentar que el agua se desvía hacia otro canal principal, sin llegar a quienes la esperan. Esto ilustra la complejidad de la gestión hídrica en territorios con escasez, donde la percepción de injusticia en la distribución puede generar conflictos entre productores. El fragmento también evidencia la frustración y la falta de soluciones estructurales claras, dejando entrever que la gestión del agua no solo depende de infraestructuras, sino también de la cooperación entre los involucrados.
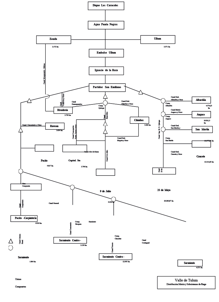
La figura 4 muestra el esquema de canales de la provincia y cómo el departamento Sarmiento, de dónde proviene el consejero entrevistado, se encuentra al final
La ubicación espacial es una variable de conflicto en múltiples comunidades de regantes, Oré (2005) ilustra situaciones similares a lo largo de La Achirana, en el Valle de Ica, Perú (2005, p. 83), Soto-Coloballes hace lo suyo en el antiguo lago de Texcoco de México (2024, p.7) y Gonzalez Huerta (2000) describe conflictos en las localidades situadas cerca del origen del río Atlatongo, cuyas comunidades disponían de caudal continuo, perjudicando a las más alejadas (como Tepexpan), en un estudio sobre el sistema de riego de los manantiales de San Juan Teotihuacán.
Las causas de las diferencias pueden ser tanto las pérdidas de eficiencia de conducción del agua ante la falta de revestimiento y mantenimiento de los canales, como el robo de agua por apertura de compuertas en momentos en que los turnos no han sido asignados.
Conflictos derivados de prácticas que no están sancionadas legalmente pero que son naturalizadas por los regantes
Aquí se encuentran prácticas como el desvío de agua, el bloqueo, la venta o préstamo informal de turnos y el derrame de agua en épocas en los que el cultivo no demanda riego.
Andrieu (2016) la llama “intercambio” a una negociación que tiene lugar entre dos o más usuarios para reorganizar la distribución del agua de turno a cambio de algún otro bien. Este bien puede ser agua en sí misma pero empleada en momentos diferentes o bienes materiales o servicios (se mencionan la entrega de fardos de pasto, horas de maquinaria y dinero).
Esta situación se agrava particularmente en épocas de sequía, cuando la disminución del caudal de agua exacerba su competencia. Ello suele requerir una supervisión constante de las compuertas durante los turnos asignados, generando desconfianza y, en ocasiones, enfrentamientos entre vecinos. Algunas significaciones de sentido al respecto son:
Pero bueno, están esas internas, siempre están que me robó agua, 2 minutos, 3 minutos y parece una zoncera, pero es increíble cuan importantes son los minutos y tenés que ir a las compuertas, ¡Porque yo a veces riego y tenés que estar ahí! esperando porque están… se amenazan con que se van a pegar un anchazo o denunciar a la policía y que las hay… un montón! un montón y sucede seguido... (Comunicación personal, Regante mujer de San Martín).
Esta significación de sentido revela la intensidad de las disputas entre regantes por el acceso al agua. La productora de San Martín enfatiza cómo incluso unos pocos minutos de diferencia en el riego pueden ser cruciales, lo que demuestra lo limitada y valiosa que es el agua. La mención del “robo” y la necesidad de estar presente en las compuertas reflejan la vigilancia constante que los productores deben ejercer para asegurarse de recibir su parte. Además, el tono de la entrevistada transmite un ambiente de tensión creciente, en el que las disputas pueden escalar a amenazas físicas (“se amenazan con que se van a pegar un anchazo”) o incluso llegar a instancias legales (“denunciar a la policía”). El uso repetitivo de “un montón” refuerza la frecuencia de estos conflictos, dejando en claro que no son hechos aislados, sino situaciones recurrentes que afectan la convivencia y la organización del riego, lo que evidencia la necesidad de espacios de resolución de conflictos, aún ausentes en el sistema institucional hídrico sanjuanino.

En algunos productores el riego aparece entonces como una labor necesaria pero cargada de violencia, “no es lindo ir a regar” dice Yanina, una productora joven que optó por irse a vivir al campo con su familia en búsqueda de un hábitat más saludable. En la misma línea se expresa Carolina:
Mirá, si vos sos productor y te interesa tu producción, todos los turnos estás mirando tu compuerta cómo está, en qué estado está y cuando llega el agua vas y te das una vuelta. En una de las vueltas que me doy, viene un tipo, me empezó a gritonear (Comunicación personal, regante mujer del Departamento Caucete).
La entrevistada explica que el conflicto surge cuando, en una de sus rondas de supervisión, alguien la confronta de manera agresiva (“me empezó a gritonear”). Este episodio revela cómo la competencia por el agua puede escalar rápidamente a enfrentamientos directos, lo que sugiere que la escasez no solo tiene consecuencias económicas, sino también sociales. Además, la falta de mecanismos de regulación efectivos puede hacer que la disputa por el recurso se torne personal.
Algo parecido ocurre en el caso peruano analizado por Oré (2005, p. 93) quien afirma que “el conflicto, el uso de la fuerza y la violencia en la disputa por el agua fueron práctica común entre los regantes, y formaba parte constitutiva de la organización del riego”. La violencia se encuentra en el origen de la apropiación de las tierras con derecho a agua o cercanas a las fuentes de estas, son ancestrales, tal como lo describe González Huerta (2000).
Volviendo al caso de San Juan, el robo de agua no distingue entre escalas, no excluye ni siquiera a los sujetos más grandes con mayor poder adquisitivo para incorporar tecnología de riego que aumente su disponibilidad:
Y lo que hay es mucho robo y cuando hay menos caudal, hay más robos. Digamos un vecino nuestro que es profundamente bondadoso, que adoramos, que es miembro de la cooperativa, encontró un colchón en su compuerta para regar una finca de un viejo gigante del otro lado y él se enojó, pero no es que la relación haya sido conflictiva. Es que le estaban robando el agua ¿me entendés? (Comunicación personal, Regante mujer, miembro de cooperativa).
La regante describe una situación en la que alguien de su cooperativa, reconocido por su bondad y armonía con la comunidad, descubre que su compuerta ha sido manipulada con un colchón, una técnica común para desviar agua hacia otra finca. La finca beneficiada pertenece a un productor grande, lo que refuerza la idea de que el robo no se basa únicamente en la carencia, sino en estrategias de maximización del recurso. Este relato aporta una mirada interesante sobre las dinámicas de poder dentro del sistema de riego y cómo la posesión de recursos no excluye a ciertos actores de participar en prácticas indebidas.
Además, el robo no es sólo entre regantes con fines productivos también es entre otros vecinos para el uso recreativo, tal como expresa un funcionario:
El robo no sólo para regar la finca, en verano es muy frecuente la venta de agua en camiones para llenar las piletas domiciliarias y eso es ilegal. ¿De dónde saca el agua el que hace la pileta? Viene la empresa y te hace el pozo y te llena la pileta, vos pagás 2 camionadas de agua y ¿sabés qué? Se robaron literalmente el agua, te lo digo así con todas las letras, ¡se robaron literalmente el agua! no tenés forma legal de que esa agua, o sea, no existe en la ley un permiso especial para sacar agua, poner en un camión y llevar agua a tu casa para una pileta, es decir, no sé si me entendés, porque lo que dice la ley es que es para usarla en el lugar, vos tenés un pozo que es para usarla acá, vos tenés un permiso especial, que es por metro (Comunicación personal, Trabajador del Departamento Hidráulica).
Esta referencia revela un problema de uso ilegal del agua destinada al cultivo, que en ocasiones es desviada para llenar piscinas. El trabajador de Hidráulica enfatiza que no existe un permiso legal para extraer agua, transportarla en camiones y venderla para este propósito. Según su testimonio, el agua debe ser utilizada en el lugar donde se extrae, de acuerdo con la normativa vigente. Este tipo de prácticas pueden afectar la distribución equitativa del recurso, especialmente en zonas agrícolas donde el agua es fundamental para la producción. Además, el trabajador denuncia que este fenómeno es frecuente en verano, momento en el que la demanda de agua para piletas aumenta, las plantas de vid requieren de mayor riego y el agua comienza a circular por los canales. Su declaración subraya la gravedad del problema al afirmar que el agua es robada literalmente, lo que implica una violación directa de las regulaciones hídricas.
Por otro lado, en ocasiones hay acuerdos informales entre regantes. Se trata de usos y costumbres que no están contemplados en las normas legales pero que se definen consuetudinariamente entre vecinos para decidir sobre la gestión del agua y su distribución en un determinado ramal.
Generalmente surgen por el abandono de las fincas que tienen derecho a agua o la falta de continuidad de su actividad productiva. El coeficiente de agua que le corresponde es cedido a otros vecinos del mismo canal que sí tienen su producción activa.
Porque hay eso también, hay fincas que están abandonadas, al frente de nosotros, no son productivas, son del secano y son como… no sé 50 o 60 hectáreas y tienen derecho agua. Entonces ese tipo, por común acuerdo con el llavero… o sea, se llevaba… claro, tenía cuatro días de agua para él solo. Entonces, claro... el tipo tenía parquizado, pileta, todas esas cosas, ¿Me entendés? entonces genera tensión, porque todos lo sabemos, pero no se denuncia. ¿Porque te digo? por eso, porque el tipo se agarró esas aguas, es como un acuerdo, cuando nosotros compramos la finca esa… es bueno como no les va a alcanzar el agua les damos derecho al agua en esta hectárea, que es otra hectárea que les corresponde a ustedes, todos tienen esos arreglos no explícitos (Comunicación personal, Regante mujer miembro de cooperativa).
La regante entrevistada menciona que algunas fincas abandonadas siguen teniendo acceso al agua, y sus propietarios, mediante acuerdos con el llavero, permiten que otros la utilicen. Sin embargo, esto también puede generar tensiones, ya que algunos beneficiarios de estos acuerdos pueden destinar el agua a usos no agrícolas, como el mantenimiento de parques o piletas, lo que podría ser percibido como un uso desigual del recurso. Este tipo de arreglos ponen en evidencia la falta de regulación clara sobre el uso del recurso en estas circunstancias.
Además, estas prácticas traen conflictos entre los viejos y los nuevos agentes del territorio hidrosocial sanjuanino, porque generalmente son arreglos hechos entre vecinos antiguos a los que deben ajustarse los nuevos sin haber intervenido en el pacto ni obtener una ventaja en el mismo. Así lo expresa una regante que hace pocos años compró tierras con derecho a agua en el departamento de San Martín:
Hay acuerdos viejos de los antiguos dueños de estas fincas, donde tenían esos usos y costumbres, acuerdos de palabra que se siguen y que definen la distribución del agua. Con el tiempo los usos de esas fincas han cambiado, entonces no pueden seguir esos acuerdos, de cómo llevar el agua. ¿O sea, quien se va a llevar el agua?, ¿la cantidad de tiempo? Entonces eso se respeta mucho… pero no es lógico porque qué se yo, ya no se produce lo que se produce antes, donde había horticultura y vitivinicultura entonces…. En mi ramo no. Para ellos la palabra de algunos es muy fuerte, pero esa palabra es de acuerdo con una distribución del agua de hace 10 años atrás. Y siempre con la anécdota que en ese tiempo se distribuía el agua de tal forma, pero había otras lógicas y otras necesidades… pero siguen coexistiendo en la distribución (Comunicación personal, Regante mujer de San Martín).
Esta opinión refleja la persistencia de acuerdos tradicionales en la distribución del agua a veces desfazados de la realidad actual, lo que genera una tensión entre la costumbre y la flexibilidad ante los cambios. En otras palabras, a pesar de que la lógica productiva ha evolucionado, estos acuerdos informales siguen respetándose dentro de la comunidad, lo que demuestra la fuerza de la tradición en la gestión del recurso hídrico.
En algunas ocasiones estas prácticas habilitan cierta mercantilización informal del agua. En San Juan la venta está prohibida, pero aparecen negociaciones o transacciones (igualmente ilegales) de agua a cambio de pagar el servicio, recibir insumos para la producción, hacer la limpieza de su tramo del canal, etc. Los que las ejercen conciben a estas prácticas como de “buena vecindad”, los que quedan excluidos las significan como injustas.
¿Hay trueque, de venta de turnos de agua? Sí, de todas estas propiedades que te digo que no riegan porque están abandonadas y por ahí están al día con Hidráulica, porque no quieren tener deudas y el que riega va y le dice ¿Che, mira me la das? ¿Y se la paga? Y si te pide algo se lo pagas ¿Hay un valor establecido? No, hay muchos que le pagan hidráulica otros, les piden…no sé, abono, a veces algún trueque. Por ahí si yo no puedo regar porque estoy cosechando ponele y voy al vecino y por ahí le doy el agua y después en algún momento me la devuelve (Comunicación personal, Regante del Departamento Caucete).
El entrevistado escribe una práctica informal de intercambio de turnos de agua entre regantes en su localidad. Se observa que propietarios de tierras que no riegan, ya sea porque sus fincas están abandonadas o porque prefieren mantenerse al día con Hidráulica sin utilizar el recurso, ceden sus turnos a quienes sí lo necesitan. Este intercambio puede darse mediante pagos directos, trueques con insumos agrícolas como abono, o incluso acuerdos de reciprocidad, donde un regante cede su turno en un momento y lo recupera más adelante. La ausencia de un valor establecido para estos turnos sugiere que la negociación depende de las relaciones entre los regantes y de las necesidades específicas de cada uno.
Para algunos, en el fondo tener el derecho al agua y decidir a quién dárselo es un capital de poder que implica cierta percepción de posesión o propiedad del agua. En palabras de un ex funcionario, algunos regantes “creen que son los dueños del agua”.
¡Yo tengo vecinos que hasta el día de hoy me dicen yo te limpio la parte tuya y después yo tengo la obligación de dársela porque me limpió mi parte y no! a mi parte la limpio yo y mi agua la manejo yo y se la doy a quien quiero yo ¿Me explico? (Comunicación personal, Regante de Rawson).
Este testimonio también refleja tensiones comunitarias en la gestión del agua, donde ciertas prácticas informales pueden generar expectativas de reciprocidad que no siempre son aceptadas por todos.
Para otros, son situaciones de robo o “pillaje” en la que se aprovecha el agua de otro sin que medie ningún acuerdo. Eso puede generar conflictos personales y judiciales, pero generalmente ocurre en casos de fincas abandonadas o con procesos inconclusos de subdivisión de la tierra donde sólo algunos de los herederos continúan en la actividad y aprovechan el agua de la unidad de mayor tamaño. Incluso existen casos de “reasignaciones” avaladas por acción u omisión de las autoridades del agua locales (Andrieu, 2016).
Estas situaciones de intercambio, robo o reasignación pueden darse como una forma de solucionar las ineficiencias del sistema que distribuye agua sin tener en cuenta la demanda real de los cultivos. Es decir, agregan ilegalmente flexibilidad a un sistema rígido, aunque sin planificación ni disposiciones legales que respalden, abriendo la puerta a nuevos conflictos entre productores cuando no existen acuerdos o con las autoridades al producirse contravenciones a las normas.
Conflictos con comunidades originarias
La generación de diques que contienen el agua del río afectó su curso natural impidiendo que llegara a zonas como Las Lagunas de Guanacache, Desaguadero y del Bebedero en el departamento Sarmiento, donde históricamente y hasta la actualidad habitan comunidades originarias indígenas. La zona carece entonces del bien, salvo en años de abundancia en que se completan los embalses y se deja que el agua fluya desde el río San Juan o desde los ríos Tunuyán o Mendoza de la provincia homónima.
Entonces, la explotación agrícola en el valle del Tulum impide que se garanticen los caudales ambientales necesarios para conservar los humedales de la zona (Piccolo, 2024).
Conflictos entre usuarios y no usuarios de agua para riego
Son tensiones relacionadas con el uso y acceso al agua entre aquellos que la emplean para actividades de riego agrícola y quienes no y que se originan en prácticas que vulneran los derechos de ambos grupos. Podemos encontrar distintos sub-conflictos:
¿Bloqueos hay? sí, te tiran un cascote, una botella te la empujan para trancártela a la noche es el mayor problema, que nadie va a revisar, por miedo, por flojera, por todo, cuando te toca regar a la noche es complicado (Comunicación personal, Regante mujer del Departamento de Caucete).
Esta opinión revela un problema de sabotaje en el riego nocturno, donde algunos enfrentan bloqueos intencionales en el flujo de agua. La entrevistada menciona que objetos como piedras o botellas son utilizados para obstruir el paso del agua, lo que dificulta el riego y genera incertidumbre entre los productores. Además, destaca que la noche la falta de control y supervisión en la distribución del agua.
En tiempos estivales, las altas temperaturas sanjuaninas provocan que algunas personas se bañen en los canales obstruyendo el flujo hacia las unidades productivas. Un regante del Mogote (Departamento Chimbas) expresa que quienes se bañan en los canales improvisan estructuras con latones u otros materiales, lo que puede aumentar el riesgo de accidentes. Además, menciona que estas situaciones pueden derivar en peleas, lo que indica que el acceso al agua y su uso recreativo generan tensiones entre los regantes y la comunidad.
Si, si, eso la consciencia de que no, no levantan ahí, yo en el Mogote soy uno que cuando estoy regando siempre voy con la camioneta recorro, voy y vengo y se meten a bañar y viene uno, se busca un latón lo pone ahí, el otro se pone al lado y le hacen la balsa para atrás… y entra uno ya a pelear (Comunicación personal, regante de Chimbas).
Así quienes toman las decisiones y usan en mayor medida el bien común, no aportan lo suficiente para garantizar la continuidad en su acceso, de manera que el conjunto de la población, que son usuarios para consumo humano, debe pagar dos veces el agua: en la boleta de servicios domiciliario y a través de rentas generales para reforzar el presupuesto de Hidráulica.
Yo los conflictos que he visto acá con el Ejecutivo y demás siempre han sido por tema de cantidad de agua y poca creencia, ¿viste? entre lo que me dicen y lo que hay. Yo creo que eso es otra parte a que debe terminarse. A ver, la idea no es venir a discutirme si me decís que es blanco y yo digo que es negro, o sea, che, hay 10, creemos que 10 ¿Qué hacemos? ¿Cómo distribuimos eso? No decir que hay 10 y yo digo hay 5. Ahora, esa falta de confianza se ha generado por cosas que han pasado. o sea, tiene su justificativo entre comillas. Por lo tanto, para mí la base del funcionamiento es que se empiece a haber confianza, que el regante empiece a confiar en su representante, el representante en el ejecutivo obviamente que va a discutir, pero sobre datos reales (Comunicación personal, Consejero de DH).
Este fragmento revela que los conflictos entre regantes y autoridades suelen girar en torno a la cantidad de agua disponible y la falta de confianza en los datos oficiales, lo que genera desacuerdos sobre la distribución del recurso. El entrevistado sugiere que la solución radica en fortalecer la confianza entre los regantes, sus representantes y el Ejecutivo, asegurando que las discusiones se basen en datos reales y verificables.
Conflictos entre jurisdicciones estatales e instituciones
La ley de creación del Departamento Hidráulica 886/1942 estableció un gobierno mixto del agua para cada uno de los niveles con participación del Estado (administrativa y técnica) y de los usuarios para cada uno de ellos. Tal como se mencionó en el apartado metodológico el co-gobierno está conformado por 1 Director de Hidráulica, 1 Consejo con 6 miembros, Juntas de Riego en los 19 departamentos con 3 integrantes cada una y Comisiones de Canales (con número variables de miembros).
Este grupo de órganos colegiados son los actores que toman las decisiones más importantes sobre el acceso y la distribución del agua de riego en la provincia: son los que deciden la cantidad de días de corta. el turno del agua (cuándo le toca a uno y cuándo a otro), las obras de infraestructuras necesarias, etc. (Moscheni Bustos, 2024).
Este esquema, donde el gobierno provincial (elegido por el conjunto de los ciudadanos) comparte el poder con los usuarios se enfrenta a varios desafíos, problemas o conflictos latentes o manifiestos, tales como:
Actualmente depende de la Secretaría de Agua y Energía, que está dentro del Ministerio de Infraestructura, Agua y Energía. En la provincia, también existe un Ministerio de Producción, Trabajo e Innovación, que cuenta con una secretaría de Agricultura, Ganadería y Agroindustria, área que por su interés en la producción primaria suele querer intervenir en las cuestionadas relacionadas al riego. Esta situación genera una doble presión sobre el Departamento y un conflicto entre jurisdicciones en término de Martín y Larsimont (2019). En una entrevista a un ex funcionario que estuvo al frente del Departamento Hidráulica se infiere una percepción de influencia política en la toma de decisiones sobre la gestión del agua. Según el entrevistado, el secretario del Agua no ejerce un rol decisivo, mientras que el secretario de Agricultura, debido a sus vínculos personales con los productores, es quien realmente define las políticas hídricas. Este testimonio sugiere que la distribución del agua podría estar condicionada por factores externos a la administración técnica, lo que podría generar dudas sobre la imparcialidad en la gestión del recurso.
En la actual gestión el secretario del Agua es alguien que no toma decisiones. El que las toma es el secretario de Agricultura, porque es amigo de los productores. (Comunicación personal, a ex funcionario del Departamento Hidráulica).
En la provincia existe una empresa, cuya mayoría de la propiedad es estatal, que se llama Obras Sanitarias Sociedad del Estado (OSSE) encargada de la potabilización y distribución del agua para consumo domiciliario y de las obras de saneamiento (cloacas, por ejemplo). En ella no hay mecanismos democráticos de toma de decisiones, pero su presidente es designado por el gobierno provincial. El consumo humano es prioridad dentro de los usos del agua, de manera que el DH, gobernado en parte por productores agrícolas, debe garantizarle volúmenes prácticamente iguales cada año, utilizando como variable de ajuste la cantidad de días de corte del suministro para riego. Así suele ocurrir que aparecen presiones para disminuir los cortes, usando el agua almacenada en los diques, en ocasiones por debajo de su cota mínima de seguridad con el consiguiente riesgo para la potabilización. A pesar de que no se ha llegado todavía a poner en discusión la prioridad ni los volúmenes destinados al consumo humano, aparece latente un conflicto.
Hidráulica es un Departamento, lo cual en la estructura burocrática estatal provincial implica que está en un rango jerárquico inferior al Ministerio, Secretaría, Subsecretaría y Dirección. Sin embargo, tiene más de 400 empleados, un número muy alto para la provincia, y administra un bien vital. De manera que quien ocupa el puesto de director de Hidráulica tiene un salario limitado, grandes responsabilidades y bajo grado de autonomía, lo cual en ocasiones ha dificultado encontrar personas que quieran ocupar el puesto o su permanencia ha sido breve.
Esta situación contrasta con las recomendaciones de Jouralev, Saravia Matus y Gil Sevilla (2021) que sostienen que el organismo de gestión debe tener autonomía, un elevado nivel jerárquico y una capacidad administrativa real.
Dentro del DH, el director es designado por el Poder Ejecutivo provincial, pero sus decisiones deben ser avaladas por el CH, en el cual sólo tiene doble voto en caso de empate, aunque lo usual es que se busque el consenso entre los integrantes. Así el grado de autonomía del director es reducido y se abre la puerta a un conflicto entre instituciones (según la tipología presentada en el primer apartado), cuando se cruzan las posiciones políticas del director, los temas técnicos planteados por los profesionales y las necesidades de los regantes. Algunos de los conflictos frecuentes suelen ser el aumento de las tasas de servicios o la asignación de agua para almacenar en los diques.
Conflictos derivados de la escasa participación de los usuarios del agua para riego: En 2022 para la elección de CR votó en promedio el 14% del padrón, mientras que en 2018 y 2022, sólo el 15%7.
Según Miranda (2015) los organismos de regantes en la provincia se caracterizan por tener muy baja participación de sus usuarios e inexistencia de listas voluntarias de candidatos en las elecciones, obligando a las delegaciones a integrarlas.
Además, la ley establece diferente cantidad de votos para cada usuario según el total de hectáreas concesionadas, lo cual puede entenderse porque a más capital involucrado mayor sería el interés por las decisiones que se tomen. Pero Sanna Baroli (2022) señala que el principio de participación popular igualitaria en las decisiones contrasta con la preferencia que la ley otorga a los grandes usuarios para riego. El modelo no prevé la representación de minorías y convalida la desigualdad estructural, da más poder al que tiene más agua no generando incentivos para aumentar la eficiencia en su uso. Este modelo margina a los pequeños agricultures de subsistencia y a quienes destinan el agua para otros usos que no demandan volúmenes tan importantes (ej. industria).
Las decisiones sobre el agua en los organismos provinciales pueden afectar a otras provincias. El caso actual más emblemático es la demanda del Gobierno de La Pampa, otra provincia argentina, sobre los gobiernos de San Juan y Mendoza por la construcción de embalses que han afectado el curso natural de ríos que las irrigaban. Por ejemplo, el proyectado Dique El Tambolar en San Juan no ha podido construirse por este motivo.
Conflictos entre generaciones
Se trata de tensiones entre generaciones presentes y futuras respecto al uso, acceso y conservación del agua. Estas disputas se originan en la necesidad de equilibrar las demandas actuales con la obligación de garantizar la disponibilidad y calidad del bien para generaciones futuras, considerando los principios de sustentabilidad. A modo de ejemplo se encuentran los sub-conflictos:
Conflictos de género
Las Juntas Departamentales tienen 54 miembros hasta antes de las elecciones de 2024, ninguna es mujer. Según la página del Departamento de Hidráulica, en la publicación de los listados de candidatos para las elecciones del 2022, puede observarse que para en las CR menos del 1% es mujer (Departamento de Hidráulica, 2022).
En el CH ninguna mujer ha sido elegida por los regantes como consejera en sus 81 años de historia.
En diciembre de 2022, el Poder Ejecutivo designó como directora del Departamento Hidráulica por primera vez una mujer. Este fue el inicio de una serie de conflictos con un claro tinte patriarcal. En circunstancias electorales, en las que se esperaba que en diciembre del 2023 el gobierno de la provincia cambiara de gestión, uno de los dirigentes pertenecientes a una de las instituciones viñateras con mayor representatividad en la provincia, solicitó a la nueva gestión que el próximo director fuera un varón (Moscheni Bustos, 2024).
Un ex funcionario de la Secretaría del Agua durante la gestión de gobierno anterior se refería al tema afirmando:
Cuando la única directora mujer que tuvo la DH en toda su historia desplaza a un inspector técnico, vino el presidente Junta y directamente la amenazó. Le dijo si fueras hombre te hubiera cagado a trompadas (Comunicación personal, ex funcionario del Departamento Hidráulica).
Este fragmento revela de manera explícita un caso de violencia de género en el ámbito institucional, donde una mujer en un cargo de dirección enfrenta una amenaza por parte de un representante de la Junta. La frase utilizada, por quien también lideraba una organización de productores, sugiere que la agresión física solo se evitó debido al género de la directora, lo que evidencia una percepción discriminatoria sobre el ejercicio del poder y la autoridad. Es un testimonio que pone en evidencia las dificultades que enfrentan las mujeres en espacios tradicionalmente dominados por hombres, especialmente cuando toman decisiones que afectan estructuras establecidas.
En esa misma línea otro entrevistado asume que existieron problemas de género pero que se debieron a características personales de la directora, justificándolo en la edad de los regantes:
Es una persona compleja, empecemos por ahí, ¿no? que tiene una forma de tratar a los demás compleja, entonces me gustaría que vos estuvieras con ella, a ver ¿Hubo problemas de género con ella? Sí, los hubo por parte de los presidentes de Juntas, porque son viejos arcaicos que... tienen más de 60 años. Son cuestiones culturales, no es porque sea mujer (Comunicación personal, inspector técnico del Departamento Hidráulica).
El entrevistado reconoce que hubo problemas de género, pero los atribuye más a factores culturales, en lugar de a la condición de mujer de la directora. Sin embargo, su comentario también sugiere que la forma de liderazgo de ésta influyó en las tensiones, lo que podría indicar una combinación de factores personales y estructurales en los conflictos. La referencia a los presidentes de juntas como “viejos arcaicos” sugiere que las dificultades pueden estar relacionadas con resistencias generacionales a cambios en la gestión y en la inclusión de mujeres en posiciones de poder. Sin embargo, aunque el entrevistado intenta separar el problema de la cuestión de género, su testimonio confirma que ellos existen. El machismo predomina en las áreas de gobierno del agua, pero también existe entre los regantes. Durante las entrevistas a mujeres se describieron prácticas de violencia que expresaban cierta superioridad varonil:
Yo tengo dos compuertas, una acá y la otra al lado, del otro lado venía un tipo y me empezó a gritonear y a decirme que qué estaba haciendo yo en la compuerta, ´estoy controlando mi compuerta no vaya a ser que hayas venido y me hayas echado algo´ le digo. ¡Qué me venís a decir eso, que te voy a hacer re cagar! (le responde el regante vecino). Dale, vení pégame, vos ¿Y cuántos más? ¿Adónde te tengo que denunciar?. Jamás me paré con miedo, por ahí cuesta (Comunicación personal, Regante mujer del Departamento Caucete).
Se evidencia un conflicto de poder y control sobre el agua, donde la regante mujer enfrenta una confrontación directa con un vecino que cuestiona su presencia en la compuerta. La interacción también evidencia tensiones de género en el acceso y control del agua, ya que la regante debe defender su derecho a supervisar su propia compuerta.
Conflictos por cambios en el ciclo hidrosocial
El ciclo hidrosocial se define como un “proceso socionatural a lo largo del cual el agua y la sociedad se co-constituyen una a otra a través del tiempo y el espacio” (Linton y Budds, 2013 citado en Martin y Larsimont, 2019, p. 34). El hombre y el agua no pueden ser concebidos por separados, ya que la acción humana, condicionada por el poder y el capital, configura a la otra y viceversa. En San Juan hubo factores que provocaron cambios en el ciclo, tales como las nuevas actividades productivas diferentes a la vitivinicultura tradicional, la sequía, la urbanización, los procesos de migración de las generaciones más jóvenes a la ciudad, la construcción de diques, entre otros. Estos aspectos producen cambios en la cantidad de agua que hay que para distribuir.
La sequía por ejemplo implica un menor caudal a distribuirse en mayor cantidad de regantes, obligando incluso a dejar de producir en algunos predios.
En los últimos años la cantidad de agua que se distribuye no es la misma que años atrás, los coeficientes son mucho más bajos, antes regábamos con un coeficiente de uno, entonces vos regabas cada cuatro días en la zona mía, cuatro días regaba uno en unos canales y cuatro días en otros canales, y ahora hemos tenido que cambiar todo el sistema de cómo se distribuían por cuales canales y toda la historia y cada vez regás cada vez más días. Ahora estamos regando con un coeficiente de 0.3, quiere decir que son tres litros por segundo que pasan, entonces si vos regás con poquita agua en un canal te rinden muy poco adentro del campo (Comunicación personal, Regante de Caucete).
Este fragmento refleja un cambio significativo en la disponibilidad y distribución del agua de riego. El regante describe cómo, en el pasado, el coeficiente de riego era mayor, lo que permitía una frecuencia de riego más estable, con turnos cada cuatro días, y ha disminuido, lo que implica que el caudal de agua disponible es mucho menor, afectando la eficiencia del riego y obligando a modificar la planificación de distribución. La reducción puede impactar negativamente en la productividad agrícola. Además, el testimonio sugiere que la infraestructura y los métodos de distribución han tenido que adaptarse a esta nueva realidad, lo que puede generar desafíos adicionales.
Conflictos generados por deterioro o ausencia de infraestructura hídrica
Se refiere a aquellos problemas que surgen cuando no es posible garantizar una distribución equitativa y eficiente del caudal de agua disponible. Estos conflictos generalmente están relacionados con la falta de mantenimiento y la existencia de canales antiguos y/o deteriorados que tienen como consecuencia pérdidas significativas de agua, dificultando su llegada a todos los usuarios. La falta de impermeabilización es otro aspecto causante, ya que la ausencia de revestimientos en los canales genera filtraciones, lo que disminuye la cantidad de agua disponible y aumenta la desigualdad en el reparto. También los entrevistados señalaron la existencia de compuertas defectuosas cuyo funcionamiento inadecuado incide en la apropiación del agua por parte de los regantes con derecho.
Esa es la que estamos peleando por Hidráulica, hay dos compuertas en una entre la calle 9 y la otra la está en la calle 10 con un agujero así (ilustra con las 2 manos), pero no te la dejan arreglar a vos… y el agua pasa para el otro canal de otras propiedades (Comunicación personal, regante del departamento Pocito).
Este fragmento de entrevista refleja un conflicto en el que los regantes enfrentan dificultades para reparar compuertas que afectan la distribución del recurso. El entrevistado menciona que hay dos compuertas, una en la calle Nueve y otra en la calle Diez, pero que una de ellas tiene un agujero que permite que el agua fluya hacia otro canal, beneficiando a otras propiedades. El problema radica en que no se permite a los regantes realizar las reparaciones. Es probable que tal vez sea el momento de que los regantes, a través de su organización en las Comisiones de Canales y Juntas de Riego, tengan una mayor autonomía política y autarquía económica.
Estos problemas, además de generar tensiones entre los regantes, pueden derivar en disputas legales o comunitarias. La gestión deficiente o la falta de inversión generan cierta percepción de inequidad y pone en riesgo la gobernanza hídrica.
Conflictos vinculados a la información hídrica y a las normas
Cuando los regantes no tienen acceso o no confían en la información formal emitida por organismos oficiales (como la Dirección de Hidráulica), tienden a basarse en rumores o información transmitida de manera informal.
Uno de los conflictos es el boca a boca…´me dijo que me tocaba el riego a las 8:15 y en realidad le tocaba a las 8´. Esos 15 minutos pueden llegar a generar la discordia, entonces el boca a boca (prevalece) sobre una información que está en una planilla (Comunicación personal, regante de San Martín).
Se observa cómo la informalidad en la comunicación puede generar conflictos en la distribución del agua de riego. La entrevistada menciona que la información sobre los turnos de riego se transmite de manera oral, lo que puede dar lugar a errores y malentendidos. En este caso, una diferencia de solo 15 minutos en el horario asignado es suficiente para provocar discordia entre los regantes. El testimonio también sugiere que, a pesar de la existencia de planillas oficiales, el “boca a boca” sigue teniendo un peso significativo en la organización del riego. Esto puede deberse a la confianza en acuerdos informales o a la falta de acceso a información clara y actualizada. Sin embargo, esta práctica puede generar tensiones y afectar la equidad en el uso del agua. Esto puede generar problemas como riegos descoordinados, excesivo uso del agua o incluso tensiones entre usuarios debido a la percepción de inequidad.
Otro factor puede ser la falta de comunicación efectiva por parte de los organismos oficiales especialmente en zonas rurales o con acceso limitado a tecnologías de comunicación.
Aún en el siglo 21, con toda la tecnología que hay, muchos productores no le dan bola al celular y va todo digitalizado… Que no es que no lo sepan usar, no tienen plata o no tienen datos. Yo en mi zona, por ejemplo, ¡hemos sido los únicos que en pandemia invertimos en una antena que tiene 40 metros, que salió una fortuna! (Comunicación personal, Regante mujer de San Martín).
Este fragmento refleja una brecha digital en el acceso a la tecnología dentro del sector agrícola. La entrevistada señala que, a pesar de la digitalización de los sistemas de riego, muchos productores no utilizan sus celulares para acceder a la información, no por falta de conocimiento, sino por limitaciones económicas. Además, menciona que en su zona fueron los únicos en invertir en una antena de gran tamaño durante la pandemia, lo que sugiere que el acceso a la conectividad sigue siendo un desafío para muchos regantes. Esto evidencia que la modernización del riego no sólo depende de la tecnología disponible, sino también de la infraestructura y los recursos económicos de los productores.
Un tercer factor está vinculado a las normas, su incumplimiento e inflexibilidad. Se refiere a situaciones en las que los titulares del derecho a riego no respetan las reglas o disposiciones establecidas para su gestión, distribución y uso.
Hay una ley, el Código de Aguas que nosotros consideramos de que es muy buena, es muy completa pero no se cumple y no tenés quien la haga cumplir y no hay sanciones para nadie. El verano pasado denunciamos un tipo que tenía toda una estructura armada para robar agua y le encontramos todo, le llamamos a la policía, le sacamos todo, el tipo dijo me voy a hacer cargo de lo que me corresponde y el día de hoy no tiene ninguna sanción ni nada, más que el escrache de ese momento (Comunicación personal, Regante de Caucete).
Este fragmento refleja una crisis en la aplicación de la normativa hídrica, donde, a pesar de que el Código de Aguas es considerado completo y adecuado, su cumplimiento es deficiente. La entrevistada señala que no hay mecanismos efectivos para hacer cumplir la ley ni sanciones claras para quienes la infringen, lo que genera una sensación de impunidad en la gestión del recurso. El testimonio también evidencia la frustración de los regantes ante la falta de consecuencias para quienes cometen irregularidades. A pesar de haber denunciado un caso concreto de robo de agua, el responsable no recibió sanción alguna, más allá de un escrache momentáneo, lo que podría ser un incentivo para la repetición de estas prácticas.
En algunos casos el incumplimiento se origina en el desconocimiento mismo de las normas, tal como lo expresa el siguiente entrevistado:
Hay un desconocimiento de las normas; se piensa primero y principal que el agua de los productores, el agua no es de los productores, el agua es de la provincia de San Juan, por lo tanto es de todos los sanjuaninos. Segundo existe una ley donde da una prioridad a los ciudadanos, el productor está en el lugar séptimo, no está en el primer lugar8, es decir, es otra mala concepción que tiene los productores ¿no? y el uso minero está antes que ellos, para que vos veas que ni siquiera conocen la ley, entonces empezás a ver un desconocimiento de la ley, un desconocimiento de tus derechos y un conocimiento de tus obligaciones ¿Está bien? (Comunicación personal, Trabajador del Departamento Hidráulica).
El entrevistado, cuya trayectoria laboral ha transitado por varios organismos vinculados al agua, enfatiza que el agua no pertenece a los productores, sino a la provincia de San Juan, lo que implica que su uso debe estar regulado por el Estado y priorizarse según lo establecido en la ley. Además, señala que existe una jerarquía de prioridades en el acceso al agua, donde los ciudadanos tienen mayor prioridad que los productores agrícolas, quienes ocupan el séptimo lugar en la lista. Además, menciona que el uso minero tiene prioridad sobre el agrícola, lo que sugiere que los productores desconocen cómo se distribuye el recurso según la legislación vigente. Este testimonio pone en evidencia la desconexión entre la percepción de los productores y la normativa oficial.
En relación con la inflexibilidad normativa debe advertirse que en San Juan la institucionalidad hídrica data de 1942, año en que se creó la Dirección de Hidráulica y junto con ella la administración de gobierno colegiado y mixto (Consejo, Juntas y Comisiones). A su vez, la norma madre que regula la distribución del agua fue sancionada en 1978, durante un gobierno cívico-militar. Desde esa época a la actualidad pasaron casi 50 años y el paisaje hídrico cambió (Autora, 2024). Sin embargo, sus normas no lo hicieron y muchas de ellas quedaron obsoletas y deslegitimadas, tal como lo expresa el siguiente entrevistado:
Eso es un tema de la legislación, no la podés cambiar, porque la ley te dice que vos comprás con derecho a agua9. Pero si vos hace 15 años no producís y tu vecino sí, necesita de eso. Entonces termina pasando que el otro tipo te vende el agua, y hace un negocio que valoriza el agua. Este tipo de conflictividad son las que ves permanentemente, entonces es complejo (Comunicación personal, Trabajador del Departamento Hidráulica).
Esta rigidez obliga a los regantes a recurrir a prácticas que no cumplen con la normativa, ya sea por necesidad o por falta de alternativas viables. En suma, la combinación del desconocimiento y la inflexibilidad normativa puede derivar en el uso desordenado del agua, lo que agrava la situación de escasez y promueve conflictos internos entre los regantes.
Conclusiones
El estudio identificó distintas tipologías de conflictos. Dependiendo del uso al que se destine el agua, se advierten disputas entre actividades económicas de distintas ramas, entre una actividad económica y el consumo humano o entre usos en una misma rama de la actividad económica, particularmente en la agrícola y los diferentes cultivos con demandas y tiempos de riego distintos.
Un segundo grupo de conflictos se refiere a las disputas entre los mismos regantes, derivadas de los que no tienen una ubicación estratégica de la unidad de productiva respecto a los que se encuentran al principio del ramal o aguas arribas. Aquí se ubican también los que se “roban” algunos minutos de riego o directamente todo el turnado. Las fincas abandonadas y la caída del caudal son la principal causa. A veces, el plus de agua usada por algunos regantes es producto de un pacto consuetudinario y de palabra, que excede las normas, y que son ajenas a los nuevos agentes del territorio hidrosocial analizado. A veces no lo es, y directamente es literalmente una apropiación por parte del agente más grande. Una de las consecuencias más graves es la mercantilización informal del agua, sea por dinero o por especie. Otra es la clara evidencia de que cuando la norma no acompaña a los hechos, la mayoría de los actores la vulnera. Poseer el derecho de riego y no usarlo da, además, una particular percepción de propiedad del bien público.
Un tercer grupo comprende a los conflictos entre regantes y no regantes, es decir, casos en los que aquellos ven vulnerados sus derechos de riego por agentes que obstaculizan la circulación del agua, o por el avance demográfico. De manera inversa, algunos regantes no cumplen con sus obligaciones, como lo es el pago del canon y tasa de servicio, por lo que los no regantes deben asumir el costo operativo de funcionamiento.
Un cuarto grupo arroja conflictos vinculados a las tensiones intra-estatales, derivados de la intervención de distintas jurisdicciones públicas sobre un bien sensible, que en ocasiones presionan a un director que, por tener un rango inferior, posee significativas limitaciones salariales y de autonomía política.
Un quinto grupo se refiere a los conflictos intergeneracionales, en los que la disponibilidad del agua actual no es utilizada con el recaudo necesario para garantizar la cantidad y calidad del bien para generaciones futuras.
Los conflictos de género son un sexto grupo, y en él se advierte una predominante cultura patriarcal.
Un séptimo grupo de conflictos se genera en los cambios originados en el ciclo hidro-social, en los que la sequía exige transformaciones que en ocasiones son resistidas por los regantes.
Los conflictos generados por la infraestructura hídrica deteriorada (canales o compuertas inexistentes o en mal estado) comprenden un octavo grupo.
Por último, el noveno está integrado por los conflictos derivados del desconocimiento de la información oficial, algunas veces por la falta de acceso a sus canales de difusión y otras por la desconfianza en el órgano oficial que la emite. Se completa con la falta de cumplimiento de la normativa hídrica que, en algunos casos, dada la rigidez del sistema, favorece prácticas que son legitimadas entre los regantes pero prohibidas por las normas legales.
La siguiente tabla resume la tipología elaborada que no pretender ser exhaustiva pero sí suficientes para comprender la complejidad de los problemas derivados de la gestión del agua en contexto de sequía.

En el marco de la ecología política, perspectiva epistémica tomada como marco analítico para este caso de estudio, la multiplicidad de los conflictos analizados muestra que el acceso y la gestión del agua, en San Juan también está atravesada por múltiples intereses, prácticas y escalas sociales, no sólo por cuestiones técnicas o de escasez física. Se evidencia cómo la rigidez de los sistemas de asignación y la falta de adaptación a las necesidades reales de los cultivos o de los actores sociales favorece la emergencia de prácticas informales y conflictos, cuestionando los enfoques puramente técnicos.
Se da cuenta de las relaciones de poder y desigualdad, en tanto el escrito recorre la forma en que la ubicación de los predios en el sistema de riego, la capacidad de negociar o desviar agua, y la existencia de arreglos informales generan desigualdades entre regantes, visibilizando la dimensión política y de poder en su distribución. Señala que el derecho al agua puede convertirse en un “capital de poder”, y que quienes controlan el acceso pueden ejercer influencia sobre otros usuarios, lo que es central para la perspectiva de la ecología política.
El concepto de territorio hidrosocial mencionado, aunque no es central en este artículo, encuentra sentido en las relaciones de poder desiguales encontradas y en el análisis multidimensional aplicado a lo largo del artículo.
Otro aspecto importante radica en la coexistencia y tensión entre la normativa estatal y las prácticas locales, un tema clave en la ecología política del agua. Se ha pasado revista de cómo los arreglos informales, los acuerdos de palabra y las prácticas consuetudinarias (muchas veces fuera del marco legal) son fundamentales para la gestión cotidiana del agua, generando tanto soluciones como nuevos conflictos y evidenciando la necesidad de actualización de la institucionalidad formal conforme a los cambios y prácticas hídricas actuales
Recuperando la perspectiva analítica de la ecología política el análisis presentado muestra una articulación de escalas y actores, ya que la clasificación abarca desde conflictos locales entre vecinos hasta tensiones con grandes emprendimientos mineros y con comunidades indígenas, integrando diferentes escalas y actores sociales, económicos y estatales.
El estudio de estos conflictos plantea desafíos para el diseño de las políticas públicas hídricas,
Necesidad de una institucionalidad mediadora o de resolución de conflictos.
Campañas de concientización sobre la distribución y los distintos usuarios establecidos por ley.
Fortalecimiento en los mecanismos de control.
Incorporación de las zonas con derecho a riego en la planificación estratégica de cada departamento, para ser tenidas en cuenta frente al avance urbano-demográfico.
Creación de mecanismos que legitimen y aumenten la participación real de los regantes.
Implementación de campañas de género, que fomenten la participación de la mujer en cargos electivos o incluso establezcan cupos mínimos para ellas en las listas.
Actualización de las normas.
Actualización de la información referida a cantidad de regantes que efectivamente cultivan, disponibilidad y estado del acuífero subterráneo, cantidad de hectáreas cultivadas por departamento, cantidad de regantes que adeudan al Departamento Hidráulica, entre otros.
Reingeniería de la infraestructura que permita el acceso al agua de quienes pagan y la limitación a quienes no lo hacen.
Implemnetar pruebas piloto de autarquía de las Juntas de Riego.
Jerarquizar al Departamento de Hidráulica, mejorando su posición en el organigrama estatal.
En síntesis, el aporte central de este escrito a la ecología política radica en su capacidad para ilustrar, desde un caso concreto como es el de San Juan, cómo los conflictos por el agua son el resultado de relaciones de poder, desigualdades históricas, arreglos sociales y disputas por el sentido y el uso legítimo del recurso, integrando dimensiones legales, culturales, ambientales y políticas.
Por otro lado, el objetivo de este trabajo no es sólo aportar una clasificación, sino también datos empíricos de los conflictos hídricos sanjuaninos. Para ello se basa en variables previamente establecidas por Martín y Larsimont (2019), pero el trabajo de campo permitió identificar nuevas variables emergentes, dando como resultado una ampliación de la clasificación inicial. En otras palabras, se han incorporado variables emergentes detectadas empíricamente, enriqueciendo así el marco conceptual previamente definido.
Por último, consideramos que este artículo tiene una utilidad política en tanto contribuye a visibilizar actores y problemáticas que suelen quedar fuera del debate público o de las agendas estatales, como los productores perjudicados por prácticas informales de desvío de agua. Se indaga sobre las particularidades al interior del mundo de los regantes, intentando describir que a pesar de que parecen un colectivo, hay un universo de particularidades que los fracciona y tensiona. Consideramos que el esquema analítico aportado es una herramienta que describe la complejidad de los conflictos hídricos, facilita su análisis en profundidad, orienta intervenciones más eficaces y promueve la inclusión y la negociación política entre los distintos agentes del territorio.
Referencias
Alimonda, H. (2006). Paisajes del Volcán de Agua. Aproximación a la Ecología Política latinoamericana. Gestión y Ambiente, 9(3), 45-54. https://revistas.unal.edu.co/index.php/gestion/article/view/49702
Alimonda, H. (19 de noviembre de 2022). La ecología política en América Latina, sus horizontes y desafíos Clase 2. (CLACSO, Ed.) Youtube. https://www.youtube.com/watch?v=daonNDUoWVI&t=268s
Amaya Quiroz, S. E., Salcedo Baca, I., Torres Carral, G.,y Gómez González, G. (2014). Sustentabilidad sistémica y derecho humano al agua. Caso San Jerónimo Amanalco. Revista de Geografía Agrícola, núm. 52-53, 43-55.
Andrieu, J. (2016) La problemática del agua como recurso de uso común: Estudio de las prácticas de los regantes en 25 de mayo, San Juan. [Tesis de maestría inédita]. Buenos Aires: FLACSO.
Boelens, R., Hoogesterger, J., Swyngedouw, E., Vos, J. y Wester, P. (2016). Hydrosocial territories: a political ecology perspective. Water International, 41(1), 2-14.
Bueno de Mezquita, M. (2012). Agua, concentración de recursos naturales y conflictos en el Perú. En E. Isch López, R. Boelens y F. Peña (Eds.), Agua, injusticia y conflictos (pp. 179-194). Lima: Justicia Hídrica, CBC, Fondo Editorial PUCP, IEP.
Casciarri, B. y Van Aken, M. (2017). Antropología y agua(s). Cuestiones globales, aguas locales y flujo cultural. Waterlat-Gobacit Network Working Papers Thematic Area Series - TA3, 4(2).
Censo Nacional Agropecuario (CNA) (2018). Instituto Nacional de Estadísticas y Censos. Argentina. https://cna2018.indec.gob.ar/informe-de-resultados.html
Damonte Valencia, G. H. (2015). Redefiniendo territorios hidrosociales: control hídrico en El Valle de Ica, Perú (1993-2013). Cuadernos De Desarrollo Rural,12(76), 109-133. https://doi.org/10.11144/Javeriana.cdr12-76.rthc
Departamento Hidráulica (2012). Áreas de Riego de la provincia de San Juan.https://www.fao.org/fileadmin/user_upload/rlc/utf017arg/estudio/riegointegral/areasexistentes/Anexos/PROVINCIA_DE_SAN_JUAN.pdf
Departamento Hidráulica (2024). Pronóstico Río San Juan Oct 2024 – Sept 2025. San Juan: Gobierno de San Juan. https://hidraulica.sanjuan.gob.ar/Pronostico%20hídrico%202024%20y%202025.pdf?ver2
Departamento Hidrálica (2025). Cuadales del río San Juan. 1909-2008.https://hidraulica.sanjuan.gob.ar/datos%20y%20estadisticas/km43.php
Departamento Hidráulica (2025). Caudales del río San Juan. 2008-2020.https://hidraulica.sanjuan.gob.ar/datos%20y%20estadisticas/km101.php
Departamento Hidráulica (2025). Juntas Departamentales.https://hidraulica.sanjuan.gob.ar/normativa/inspectores.php.
Doornbos, B. (2012). ¿Por qué y cómo considerar el cambio climático en el análisis de la distribución del agua?. En E. Isch López, R. Boelensy F. Peña (Eds.), Agua, injusticia y conflictos (pp. 135-154). Lima: Justicia Hídrica, CBC, Fondo Editorial PUCP, IEP.
Escobar, A. (1995). El desarrollo sostenible: dialogo de discursos. Ecología Política, 9, 7-25.
Genini, G. F. (2000). Riego, Estado y legislación en San Juan (Argentina) 1850-1914. Scripta Nova. Revista Electrónica de Geografía y Ciencias Sociales, 4, 55-78.
González Huerta, M. (2000). El sistema de riego de los manantiales de San Juan Teotihuacán. En J. Palerm Viqueira y T. Martínez Saldaña (Eds.),Antología sobre pequeño riego, vol. II Organizaciones autogestivas(Colegio de Postgraduados y y Plaza y Valdés. pp. 133 a 210).
Hernández Barreto, C. A. (2018). El Macizo Colombiano como territorio hidrosocial (1990-2018). Revista Controversia, (210), 203 - 243. https://doi.org/10.54118/controver.vi210.1117
Hicks, G. A. y Peña, D. G.(2012). Justicia hídrica: el caso de las acequias en la cuenca del río Culebra, Colorado, Estados Unidos. En E. Isch López, R. Boelens y F. Peña (Eds.), Agua, injusticia y conflictos (pp. 107-134). Lima: Justicia Hídrica, CBC, Fondo Editorial PUCP, IEP.
Isch López, E. (2012). Justicia Hídrica: una sistematización conceptual introductoria En E. Isch López, R. Boelensy F. Peña (Eds.), Agua, injusticia y conflictos (pp. 21-43). Lima: Justicia Hídrica, CBC, Fondo Editorial PUCP, IEP
Instituto Nacional de Estadísticas y Censos (INDEC) (2021). Censo Nacional Agropecuario 2018: resultados definitivos. Ciudad Autónoma de Buenos Aires: INDEC.
Instituto Nacional de Vitivinicultura (INV) (2024). Informe Anual de Superficie 2023. Mendoza.
Kvale, S. (2008). Doing interviews. SAGE Publications.
Kruk, C., Gascue, A., Bortolotto, N., Rodríguez-Lezica, L., González, S., Martínez, G., de la Rosa, A., Gianotti, C. y Delbene, L. (2023). Problemáticas socioambientales en el territorio hidrosocial de la Laguna Merín: aportes desde la interdisciplina. Revista Uruguaya De Antropología Y Etnografía, 7(2). https://doi.org/10.29112/ruae.v7i2.1690
Leff, E. (2006). La ecología política en América Latina. Un campo en construcción. En H. Alimonda (Ed.), Los tormentos de la materia. Aportes para una ecología política latinoamericana (pp. 21-39). Buenos Aires: CLACSO. http://bibliotecavirtual.clacso.org.ar/ar/libros/grupos/hali/C1ELeff.pdf
Ley 13 -A de la provincia de San Juan (1942). Creación del Departamento de Hidráulica
Moscheni Bustos, M. (2024). Relaciones de poder en torno al agua en San Juan durante el último siglo. Revista Huellas, 28(2). http://cerac.unlpam.edu.ar/index.php/huellas
Martín, F. y Larsimont, R. (2019). Agua, poder y desigualdad socioespacial. Un nuevo ciclo hidrosocial en Mendoza, Argentina (1990-2015). En G. Merlinsky (Ed.), Cartografías del conflicto ambiental en Argentina II. Buenos Aires: CLACSO.
Martina, E., Barri, F.y Deon, J. (2020). Desarrollo urbanístico en las Sierras de Córdoba: Consecuencias y resistencias en un territorio hidrosocial en disputa. Quid , 16(14),187-214.
Miranda, O, Graffigna, M. y González Aubone, F. (2011). Agua para el desierto: entendiendo los problemas de acción colectiva entre regantes de la provincia de San Juan. En O. Miranda (Ed.), Estudios sociales del riego en la agricultura argentina (pp. 111-126). Buenos Aires: Instituto Nacional de Tecnología Agropecuaria.
Miranda, O. (2015). El riego en la provincia de San Juan, Argentina: su dinámica institucional en los últimos dos siglos. Agricultura, Sociedad y Desarrollo, 12(3), 385–408. https://doi.org/10.22231/asyd.v12i3.235
Oré, M. T. (2005). Agua: bien común y usos privados. Riego, Estado y Conflictos en la Achirana del Inca. Fondo Editorial de la Pontificia Universidad Católica del Perú. https://www.pilcomayo.net/media/uploads/biblioteca/libro_1037_SE-061.pdf
Piccolo, M. C. (2024). Caudal ambiental en el sitio Ramsar Lagunas de Guanacache, Desaguadero y del Bebedero, Argentina. Revista Universitaria de Geografía 32(2), 187-189. https://revistas.uns.edu.ar/rug/article/view/4663
Pimentel Equihua, J. y Velázquez, M. (2008). Los conflictos por el agua y los límites a la participación de los regantes en el río Júcar, Valencia, España. Relaciones Estudios de Historias y Sociedad, 19(116). http://www.scielo.org.mx/scielo.php?script=sci_arttext&pid=S0185-39292008000400063&lng=es&nrm=iso
Poblete, A. G., y Albeiro Castro, M. A. (2023). Análisis de los factores y agentes dinámicos que produjeron las sequías nivales más extremas en la cuenca del río San Juan y su entorno. Revista Universitaria de Geografía, 32(2), 147-161. https://revistas.uns.edu.ar/rug/article/view/4655
Sanna Baroli, F. (2022). El agua en conflicto. Discusiones sobre el derecho humano al agua, la propiedad y el ambiente. Mendoza: EDIUNC.
Sanchis Ibor, C. y Boelens, R. (2018). Gobernanza del agua y territorios hidrosociales: del análisis institucional a la ecología política. Cuadernos De Geografía De La Universitat De València, (101), 13–28. https://doi.org/10.7203/CGUV.101.13718
Soto Coloballes, N.V. (2024). Conflicto y resistencia en la gestión del agua: El caso de la corriente Coxcacuaco y las comunidades nahuas de Texcoco. Historia Agraria, 93,127-154. doi:10.26882/histagrar.093e05n
Swyngedouw, E. (2009). The Political Economy and Political Ecology of the Hydro-Social Cycle. Journal of ContemporaryWater Research & Education, 142(1), 56-60. https://doi.org/10.1111/j.1936-704X.2009.00054.x
Notas
Información adicional
redalyc-journal-id: 3832