IMÁGENES Y MAGNITUDES DEL TRABAJO: ESCENARIOS ECONÓMICOS Y SOCIALES
Recepción: 10 Julio 2022
Recibido del documento revisado: 23 Octubre 2023
Aprobación: 15 Diciembre 2023
RESUMEN: En este artículo proponemos indagar el actual despliegue del emprendedorismo y el trabajo creativo, así como sus condiciones laborales en regiones alejadas de las grandes metrópolis. Para ello y con foco en las provincias de Río Negro y Neuquén, ubicadas en el norte de la Patagonia Argentina, revisamos críticamente la movilización de ambas nociones, exponemos el carácter precario de sus condiciones de trabajo y la organización de sus trabajadores y trabajadoras para reclamar por ellas, para finalmente analizar las intervenciones estatales en torno suyo, con foco en la asistencia durante la pandemia por COVID-19. Nos valemos de datos empíricos obtenidos durante 2020 y 2021, correspondientes a informes sectoriales, sitios web de organismos y empresas del sector, observación participante en asambleas gremiales, entrevistas digitales, material de prensa y documentos de políticas públicas. Concluimos que la condición laboral precaria, promovida bajo la retórica emprendedora durante el desarrollo de las industrias creativas a escala planetaria y previa a la pandemia global, se ha visto sin embargo potenciada por ella y ha acentuado el efecto económico sobre quienes trabajan en ellas, lo que exige una específica atención por parte del Estado.
Palabras Clave: Emprendedorismo, Industrias Creativas, Precariedad Laboral, Patagonia Norte, COVID-19.
ABSTRACT: In this article we propose to inquire about the present development of entrepreneurship and creative work, as well as their labour conditions, in regions far from the large metropolises. For this, we critically review the use of both notions, expose the precarity of their labor conditions and the organization of their workers to claim for better conditions, in the provinces of Río Negro and Neuquén, located in the north Patagonia region, Argentina. Finally, we analyze the State interventions on these realities, especially during the COVID-19 pandemic. We use empirical data obtained during 2020 and 2021, corresponding to sector reports, websites of organizations and companies in the sector, participant observation in union assemblies, digital interviews, press articles and public policy documents. We conclude that the precarious labor conditions, promoted under an entrepreneurial rhetoric during the development of creative industries on a global scale and prior to the pandemic, has nevertheless been enhanced by the latter and has exacerbated the economic effect on those who work in the creative and cultural sector, which requires specific attention from the State.
Keywords: Entrepreneurship, Creative Industries, Labor Precarity, North Patagonia, COVID-19.
RESUMO: Neste artigo propomos indagar sobre a implantação do empreendedorismo e do trabalho criativo hoje, bem como suas condições de trabalho em regiões distantes das grandes metrópoles. Para isso e com foco nas províncias de Río Negro e Neuquén, localizadas no norte da Patagônia Argentina, revisamos criticamente a mobilização de ambas noções, expomos a precariedade de suas condições de trabalho e a organização de seus trabalhadores para, finalmente, analisar as intervenções do Estado em torno deles, com foco na assistência durante a pandemia COVID-19. Utilizamos dados empíricos obtidos ao longo de 2020 e 2021, correspondentes a relatórios setoriais, sites de organizações e empresas do setor, observação participante em assembleias sindicais, entrevistas digitais, material de imprensa e documentos de políticas públicas. Concluímos que a precarização da condição de trabalho, promovida sob a retórica empreendedora durante o desenvolvimento das indústrias criativas em escala planetária e anterior à pandemia global, foi por ela potencializada e acentuou o efeito econômico sobre quem trabalha neles, o que requer atenção específica do Estado.
Palavras-chave: Empreendedorismo, Indústrias Criativas, Precariedade do Trabalho, Patagônia Norte, COVID-19.
Sumario
1. Introducción; 2. El emprendedorismo creativo; 3. Instituciones y programas dirigidos a emprendedores: un mapeo de la región norpatagónica; 4. La precariedad laboral en las industrias creativas; 5. Intervenciones estatales sobre el sector cultural en el marco de la pandemia: alcances, límites y desafíos; 6. Conclusiones; 7. Bibliografía; 8. Fuentes
*****
1. Introducción
Actualidad de las industrias creativas
Durante los últimos veinte años, y enmarcada en el contexto de la denominada economía creativa y la cultura como un recurso para el desarrollo (Yúdice, 2002) -en particular en países emergentes-, la noción de industrias creativas (en adelante, ICs) se ha expandido de modo notable no sólo en términos globales (Garnham, 2005) sino también en América Latina, lo que ha tenido lugar fundamentalmente durante los primeros años del siglo. Tanto en las políticas públicas de los países de la región como en la retórica de organismos supranacionales, se han consagrado como una de las claves para el desarrollo económico, social y cultural de su población, aunque las evidencias disponibles no van en línea con la democratización pretendida (Bayardo, 2016).
En concreto, si la relación entre economía, industria y cultura era hacia fines de la década de 1990 objeto del interés de los gobiernos de grandes ciudades latinoamericanas (como Buenos Aires, México o Sao Paulo), bastaron menos de 10 años para que la mayor parte de Sudamérica adoptara la terminología “creativa” al referirse a sus producciones artísticas y culturales, lo cual tuvo lugar bajo una notable diversidad de signos políticos de sus distintos gobiernos. En Colombia, durante 2003 la presidencia del derechista Álvaro Uribe promovió, con el auspicio de British Council, un proyecto de Incubadora de Industrias Creativas para “fomentar e incentivar empresas sostenibles del sector creativo”; apenas un par de años más tarde, en Salvador de Bahía (Brasil), el flamante ministro de cultura designado por Lula (el primer presidente del Partido de los Trabajadores), Gilberto Gil, creaba el “Centro Internacional das Industrias Criativas”; en tanto en 2007 el gobierno del Frente Amplio en Uruguay fundó el Departamento de Industrias Creativas (conocido como DICREA) y en 2008, en Chile (entonces gobernada por Michelle Bachelet), se implementó́ el Programa Territorial Integrado de Industrias Creativas en la ciudad de Valparaíso; mientras en la ciudad de Buenos Aires, en el mismo año, el nuevo gobierno comunal de centroderecha encabezado por Mauricio Macri modificó el nombre de los organismos destinados a promover las industrias “culturales” por el de “creativas”. La fuerza hegemónica de las promesas de la ola “creativa” de actualizar la producción cultural, en un contexto de capitalismo informacional propio de la sociedad del conocimiento y las nuevas tecnologías digitales de la comunicación y la cultura, explica la ausencia de distancia crítica respecto de este proceso, gracias a la cual en pocos años se ha logrado subsumir la cultura a la dinámica de acumulación del capital bajo la apelación a las industrias y el trabajo creativos.
Ahora bien, como ha señalado Rowan (2010), este giro conceptual no es meramente semántico, sino profundamente económico, pues involucra una concepción de las producciones culturales que centralmente reconoce en ellas su potencia generadora de recursos antes que su capacidad de atender derechos a la diversidad y el consumo culturales de la población. En este marco, se han desplegado fuertes transformaciones en el ámbito laboral en la medida que la organización capitalista de estas industrias ha propiciado procesos de flexibilización y reestructuraciones productivas, con fuerte impacto en las condiciones laborales de trabajadoras y trabajadores del sector, cuyo análisis ha dado lugar a la conformación de lo que se conoce como “estudios del trabajo creativo”, tanto en el norte global (Alacovska, 2018; Banks, 2017; Christopherson, 2008; De Peuter y Cohen, 2015; Dumont, 2017; Gill y Pratt, 2008; Hesmondhalgh y Baker, 2009 y 2011; McRobbie, 2016; Miller, 2018; Murray y Gollmitzer, 2012; Sandoval, 2018; Tokumitsu, 2015) como en América Latina (Bulloni, 2017; García Canclini, 2015; Hualde, Guadarrama y Lopez, 2016; Lago Martinez, 2017; Mauro, 2018; Pinochet Cobos, 2015; Quiña, 2018; Segnini, 2018). Entre las transformaciones abordadas, se destaca la creciente precariedad laboral que tiene lugar ante la desestimación de la relación salarial (Hesmondhalgh y Baker, 2011; Hualde, Guadarrama y Lopez, 2016) y la consolidación de las formas “proyectuales” o “emprendedoristas” como las modalidades de producción creativa más adecuadas al nuevo paradigma de las ICs (Bulloni, 2017; Oakley, 2014).
En este contexto, la dinámica emprendedora en las ICs se ha consagrado en el ámbito privado y las políticas públicas, incluso en urbes de menor tamaño y alejadas de las grandes capitales que concentran estas industrias. Esto conlleva, además de la precariedad y los procesos señalados, a la menor articulación con el entramado productivo y una reducida demanda local (a diferencia de la que se encuentra en grandes ciudades), lo que vuelve más frágil a estos sectores y obstaculiza su recuperación en contextos como el presente, impactando duramente sobre sus trabajadores.
Objetivo
En atención a dar cuenta de esta realidad, el objetivo de este artículo es indagar el despliegue del emprendedorismo y el trabajo creativo, como formas asumidas por el desarrollo reciente de las industrias creativas tanto en el ámbito privado como en el sector público, así como sus condiciones laborales, en regiones alejadas de las grandes metrópolis, tal como se expresa en la región de la Patagonia Norte.1 Para ello, recuperamos los aportes de la economía política de la cultura en torno a la dinámica que asumen las industrias creativas y el trabajo en ellas (Garnham, 2005; Huws, 2010), la mirada de los estudios del trabajo sobre la multidimensionalidad asumida por la precariedad laboral en la actualidad (Guadarrama, 2019; Lorey, 2017) y el análisis de las políticas públicas en torno a la direccionalidad de éstas hacia la promoción de la iniciativa privada en el sector cultural (Bayardo, 2013; Rowan, 2010).
Nuestro foco está puesto en las provincias de Río Negro y Neuquén, ubicadas en el norte de la Patagonia Argentina. Ambas presentan circuitos culturales y creativos asentados en ciudades intermedias (como Bariloche, Cipolletti, General Roca/Fiske Menuco o Neuquén) y distantes geográficamente de los grandes polos urbanos que concentran la mayor parte de las industrias creativas del país (Buenos Aires, Córdoba y Rosario), cuyas realidades empíricas permiten estudiar lógicas y dinámicas que hasta ahora fueron mayormente abordadas en grandes ciudades. A su vez, la respuesta ofrecida por los distintos niveles de gobierno (nacional, provincial y municipal) ante la reciente situación de emergencia sanitaria y económica causada por la pandemia global de COVID-19 representa a este respecto un laboratorio muy valioso para indagar y reconocer los modos en que las dinámicas económicas y laborales del sector cultural y creativo son concebidas desde el Estado, así como para detectar los principales desafíos a que se enfrentan tanto sus trabajadores y trabajadoras como los organismos encargados de la elaboración de políticas públicas que las tienen por objeto.
Metodología
En atención a lo expuesto, la estrategia metodológica propuesta parte de reconocer que las actividades culturales abordadas constituyen prácticas culturales creativas (Williams, 2000). De esta manera, atenderemos las representaciones de los sujetos acerca del trabajo que llevan a cabo sin erigir su narración como una realidad transparente (Menéndez, 2002) y considerando su condición de trabajadores y las particularidades de su existencia concreta. Por su parte, dada la escasez de estadísticas específicas sobre trabajo cultural, la indagación sobre las condiciones de trabajo se hizo mediante una triangulación de técnicas y fuentes. Combinamos así los datos cuantitativos obtenidos en informes sectoriales y registros estadísticos disponibles con los cualitativos recogidos en el análisis de documentos, observaciones y entrevistas, con miras a advertir la pluralidad de situaciones presentes a través de la voz de los propios actores (Sautú, 1999).
La mayor parte de los datos fueron obtenidos durante el 2020, lo que implicó llevar a cabo las tareas de investigación casi exclusivamente de manera virtual debido a las restricciones sanitarias. Para identificar la utilización y el alcance del discurso emprendedor por parte de los actores institucionales en ambas provincias realizamos durante la primera parte del año 2020 un relevamiento de aquellas instituciones públicas, privadas y mixtas que promueven o llevan a cabo acciones dirigidas a emprendedores del sector creativo. Este se centró en localizar dependencias, programas, acciones, entre otras iniciativas cuyos destinatarios fueran emprendedores, en las páginas web oficiales de los respectivos gobiernos provinciales y de otras instituciones y organizaciones del sector privado, privilegiando aquellas que se encontraran vinculados con las ICs. Esta búsqueda también se extendió a las páginas de los gobiernos municipales de las ciudades cabecera de la región, complementándose con fuentes secundarias (artículos periodísticos y sitios de redes sociales). Las características que hacen al carácter precario del trabajo cultural y la organización colectiva para reclamar por ella fueron centralmente abordadas a través de entrevistas y observación participante en asambleas de trabajadores del sector (en particular aquellos vinculados con la actividad en vivo -como músicos y artistas escénicos- y contacto directo con público en ferias o exposiciones -como diseñadores, artistas visuales y artesanas/os-), y análisis de informes sectoriales, artículos periodísticos, notas oficiales de prensa, entre otros documentos. Finalmente, para estudiar la respuesta e intervención del estado en el marco de la pandemia, recuperamos los distintos programas de asistencia a nivel federal y provincial sostenidos durante la emergencia, datos estadísticos del Sistema de Información Cultural de la Argentina, noticias emitidas por el Ministerio de Cultura de la Nación y el Fondo Nacional de las Artes y fuentes periodísticas nacionales y regionales.
Organización
Nuestra argumentación se estructura en cuatro secciones, en las cuales se despliegan progresivamente las nociones teóricas en articulación con el tratamiento del material empírico. Esta organización responde a la concepción de que las formas laborales, representacionales y políticas en que se expresa la dinámica de las industrias creativas en la región de la Patagonia Norte constituyen una "unidad de lo diverso" (Marx, 2007 [1953]) que aquí hemos procurado reconstruir valiéndonos del enfoque de la economía política, los estudios del trabajo y el análisis de la políticas públicas. En la primera sección revisamos críticamente el marco de sentido en torno al trabajo en las industrias creativas mediante la movilización de la noción de emprendedorismo creativo; luego relevamos, sistematizamos y mapeamos las iniciativas públicas, privadas y mixtas destinadas a promover el emprendedorismo creativo en la región norpatagónica; en tercer lugar, identificamos allí los elementos centrales de la precariedad de las condiciones laborales en sus múltiples dimensiones y la organización de sus trabajadores para reclamar por ellas; cuarto, analizamos las intervenciones estatales nacionales y regionales destinadas al sector durante la pandemia por COVID, en pos de analizar los modos en que desde el estado se reconocen y atienden dichas realidades. Finalmente, se presenta un apartado en el que se concluye que la condición laboral precaria, promovida mediante la forma emprendedora del trabajo creativo durante el desarrollo de las ICs a escala global y precedente a la emergencia sanitaria por COVID, ha sido replicada en los casos estudiados, a la vez que se ha acentuado en el contexto de pandemia. Esto permite advertir su agravamiento en espacios lejanos de las grandes urbes metropolitanas, lo que exige tanto reconocer las formas y dificultades que presenta el reclamo colectivo de quienes viven de su trabajo en el sector como modificar el modo en que el Estado, en sus distintos niveles, interviene hacia ellos en pos de mitigar su situación.
2. El emprendedorismo creativo
Resulta oportuno identificar y analizar el nudo conceptual construido en torno a las nociones de trabajo creativo, emprendedorismo e ICs, pues a partir de allí puede comprenderse la fortaleza de una construcción hegemónica que permite invisibilizar relaciones laborales en condición precaria y presentarlas como iniciativas creativas individuales con capacidad de innovar y contribuir al desarrollo cultural, social y económico regional.
En primer lugar, uno de los conceptos centrales para distinguir a estas industrias del resto es el de trabajo creativo (Gill y Pratt, 2008; Hesmondhalgh y Baker, 2011; Huws, 2019). Aunque su definición dista de ser uniforme, el trabajo creativo se asocia a un tipo de trabajo no mecánico, ni repetitivo, que implica la resolución de nuevos problemas cada vez, el cual provee la sensación de un “trabajo realmente libre”, no alienante, que permite a las personas realizarse (Huws, 2010). En este sentido, es concebido en términos positivos porque, en general, no implica tareas desagradables, ni esfuerzo físico, y suele ser asociado a un trabajo gratificante, deseado e incluso glamoroso (Hesmondhalgh, 2010). De cualquier manera, también tiene aspectos negativos. En efecto, muy pocos trabajadores de las ICs gozan de beneficios (reconocimiento social, ingresos suficientes), tema no asociado directamente con el talento o capacidad que puedan tener los sujetos para desempeñarse en este tipo de trabajos. Como apunta Huws, el trabajo creativo implica para muchos “tolerar bajos sueldos, largas horas de trabajo y condiciones precarias para alcanzar empleos con poca seguridad y protección. En otras palabras, lograr la posibilidad de auto-realizarse a través del trabajo creativo parece requerir lo que algunos críticos recientes han denominado auto-explotación” (Huws, 2010: 281, traducción propia).2
En segundo lugar, la noción de creatividad constituyó otra de las claves de que se valió la retórica neoliberal en torno a la producción cultural para, precisamente, extender a ella la dinámica privada e independiente de la producción capitalista de mercancías. Para Rowan, el concepto de creatividad funciona como dispositivo subjetivo sin el cual “el nuevo modelo económico” no sería posible, en tanto “la democratización de la noción de genio artístico se ha transformado paulatinamente en un imperativo social: todo el mundo debe ser creativo” (Rowan, 2010: 73) y, para ello, se asume que existe una creatividad en potencia en todas las personas que merece ser desarrollada lo que, como veremos más adelante, se replica en la retórica del emprendedorismo. En consonancia con lo que señala Banaji (2008), la creatividad, o el discurso sobre esta, es entendida y utilizada también como un imperativo ligado al desarrollo económico, que incide necesariamente sobre las prácticas de los sujetos. En este sentido, el discurso que construye a la creatividad como valor positivo y deseable, también incluye un modelo de trabajo basado en la auto-explotación y el esfuerzo, propio de la “escena creativa”. En la etapa actual del capitalismo, este es el modelo normalizado de la industria en general, mediante un mandato social que valora y celebra los trabajos que movilizan la “«creatividad» pese a que ello sea a costa de unas condiciones laborales precarias y de asumir un clima de constante incertidumbre” (Rowan, 2010: 75).
La mutación conceptual hacia la noción de industrias creativas se valió fuertemente de la noción de creatividad desde sus inicios en Reino Unido, en el Documento de Mapeo de Industrias Creativas elaborado por el Department for Culture, Media and Sports hacia 1998, el que proponía incluir todas las actividades propiamente artísticas o culturales junto con aquellas como publicidad, arquitectura, artesanías, diseño, moda, videojuegos, software y antigüedades, donde la “creatividad juega un rol supremo” (Tremblay, 2011: 124). Una de las ventajas, no menores, de dicha inclusión, era que el sector se beneficiara con las altas tasas de crecimiento de los sectores de mayor desarrollo tecnológico, sobre todo la industria del software y el video juego, de modo que, como sostiene Bustamante (2011), la economía de la creatividad pudiera erigirse como nuevo motor universal del desarrollo.
Ahora bien, la creatividad aparece también vinculada a la innovación, y no es casual que las ICs se hayan proclamado inicialmente en el mundo angloparlante: “en el inglés moderno, creativo tiene un sentido general de originalidad e innovación y un sentido asociado especial de productividad” (Williams, 2003: 83). La innovación, en estos términos, se representa valiosa en tanto es capaz de aumentar el valor producido, esto es, en la medida en que se inscribe en el proceso de acumulación: “la creatividad y la innovación en las que piensan sus ideólogos, tecnócratas y políticos son mucho más del orden científico que del artístico y cultural” (Tremblay, 2011: 132). De tal manera, estas industrias pueden incorporar a la innovación y la creatividad en un dispositivo ideológico con alcance global.
El tercer componente conceptual de este dispositivo es lo que se conoce como emprendedorismo. La noción de emprendedor no es nueva, aunque sí lo son los usos y apropiaciones que de ella se hacen como agente económico y como protagonista clave para impulsar el cambio social (Pfeilstetter, 2011), así como vinculado al desarrollo de las tecnologías digitales (Bustos, 2019). En este sentido, en la literatura encontramos dos grandes abordajes en torno a esta figura. Por un lado, existen autores que ponen el foco en la innovación, la creatividad, el uso y desarrollo de tecnologías digitales, para analizar a los emprendedores y destacan el rol que estos cumplen en la economía (Drucker, 2014; Kuratko, 2017; Pisani, 2016). Por otro lado, una perspectiva crítica que inscribe a esta figura en configuraciones políticas propias del neoliberalismo (Hernández, Nepomiachi y Ré, 2017; Kaplan, 2019; Moruno, 2015), donde rigen principios asociados a procesos de optimización y al rendimiento de los sujetos que conducen a la auto-explotación (Han, 2014a y 2014b). El sujeto deviene “empresario de sí mismo” (Foucault, 2007: 265), y su vida económica pasa a depender de sus capacidades frente al mercado (López Álvarez, 2010; Nicoli y Paltrinieri, 2019; Padilla y López, 2015). El discurso emprendedor aglutina un nuevo imaginario del trabajo y del trabajador que se construye como ideal para alcanzar la realización personal y halla su fundamento en eslóganes asociados a “hacer lo que te gusta” y “amar lo que haces” (Tokumitsu, 2015), que dialogan con la lógica de los sitios de redes sociales reforzando la mercantilización del sujeto (Marwick, 2010; Sibilia, 2012). La construcción predominante de esta retórica apela al esfuerzo individual, a la asunción del riesgo por parte del sujeto y a la “la preeminencia del placer sobre el estoicismo del trabajador fordista” (Pereyra, 2013: 22). Así, el marco general que da sentido a este tipo de discurso prioriza el individualismo y la des-colectivización de lo social, horadando los vínculos entre los sujetos y desacreditando cualquier iniciativa de acción colectiva (Rodríguez y Medina-Vicent, 2017; Serrano, 2016).
En el contexto del despliegue de las ICs a escala global durante los últimos veinte años, la figura del emprendedor opera como asiento ideológico de escenarios laborales precarios para los trabajadores autónomos (De Mateo Pérez, 2015; Quiña, 2018; Rowan, 2010). La retórica de la creatividad, en tanto imperativo económico (Banaji, 2008), ha sido motor fundamental de la conformación y afianzamiento de esta figura. Más allá del éxito económico que el emprendedor schumpeteriano encarnaba, la construcción del trabajo creativo (Huws, 2010, 2019; Hesmondhalgh y Baker, 2011) alimenta el mito de la realización personal y la naturalización del sacrificio para poder llevarlo a cabo (Bulut, 2015; Gill y Pratt, 2008; Kücklich, 2005). Y este éxito no se funda sobre destrezas extraordinarias propias de algunos pocos, como lo planteaba Schumpeter, sino que se sostiene como incentivo y se desarrolla a partir de las capacidades propias de todo ser humano. En otras palabras, no se nace sino que se hace un “emprendedor”.
En Argentina, el crecimiento de la retórica en torno al emprendedorismo puede observarse tanto en iniciativas del sector público, ocupando un lugar privilegiado en las políticas de empleo (leyes, agencias, programas de incentivos fiscales), como privado (eventos, acciones de fomento de emprendimientos, etcétera). A nivel nacional, por ejemplo, se promulgó en marzo de 2017 la Ley Nacional 27.349 de “Apoyo al capital emprendedor”,3 facilitando el ingreso en el país de empresas como Uber, O Glovo, PedidosYa, entre otras empresas de la llamada “economía de plataformas”, que se sirven de este discurso para abaratar su fuerza de trabajo, eludiendo las legislaciones laborales vigentes en materia de derechos y garantías (Kaplan, 2019). En el ámbito de la cultura, más específicamente, se creó en 2011 el Mercado de Industrias Creativas de Argentina (MICA),4 que depende del actual Ministerio de Cultura de la Nación, el cual se presenta en su página web como un espacio de encuentro “para emprendedores creativos de los sectores audiovisual, música, artes escénicas, editorial, videojuegos, diseño, artesanías y artes visuales”.5
Este desarrollo ha tenido lugar principalmente a escala nacional, aunque pueden destacarse algunos focos en grandes ciudades del país, como Buenos Aires y Córdoba (éstas han sido las primeras en hacerlo entre 2005 y 2010), en primer lugar, y Rosario, Mar del Plata o Mendoza, en segundo, cuyos gobiernos han impulsado numerosos encuentros, iniciativas, programas e incentivos al sector creativo y el llamado ecosistema emprendedor. En la región de la Patagonia Norte, por su parte, si bien los sectores centrales de su economía son el petrolero, el turístico y el frutícola, las políticas públicas hacia este sector han adquirido notoriedad en los últimos cinco años, cuyo abordaje a partir del relevamiento empírico realizamos a continuación.
3. Instituciones y programas dirigidos a emprendedores: un mapeo de la región norpatagónica
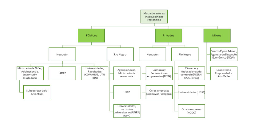
En la región de la Patagonia Norte encontramos distintas iniciativas públicas, privadas y mixtas que ofrecen programas de financiación y capacitación para emprendedores, y que fomentan la actividad emprendedora a partir de brindar asesoramiento, premios, asistencia financiera, entre otros servicios. En este apartado nos centramos en el tratamiento de la evidencia empírica con el objeto de analizar un mapeo que facilite el análisis de los sentidos y concepciones allí movilizadas. Ilustrar brevemente este escenario nos permite entender cómo ha calado esta figura en distintos espacios y lo que este avance implica en términos de las condiciones laborales de los trabajadores, en general, y de la cultura, en particular.
Es posible advertir en la región un panorama bastante heterogéneo de actores institucionales, que podemos organizar en tres tipos de organismos o entes desde los cuales se motorizan políticas destinadas al sector creativo emprendedor: de carácter público estatal (esto es, exclusivamente dependientes del sector estatal), privados o del tercer sector (dependientes de organizaciones no estatales, como cámaras empresarias o fundaciones), y públicos de carácter mixto (donde confluyen actores de ambos ámbitos), conformando una red que ilustramos en el gráfico 1.

Sector público estatal
En primer lugar, existe un conjunto diverso de entes de carácter público estatal entre los cuales se encuentran dependencias de la cartera económica y productiva, otras de índole social y aún de corte académico, como las Universidades Nacionales y Provinciales.
Dentro de las iniciativas estatales dirigidas a un público amplio encontramos, por ejemplo, la agencia Crear6 dependiente de la Agencia de Desarrollo del Ministerio de Economía de Río Negro. Esta agencia cuenta con una línea de crédito destinada a emprendedores. Para poder acceder a esta, se pide una garantía o facturación según sea la condición laboral de la persona (informal o monotributista).7 Este tipo de financiación abarca una gran variedad de emprendimientos, de distintas áreas, y no exige un límite etario.
Asimismo, desde el municipio de General Roca (Río Negro) y en convenio con la Red Federal de Servicios del Empleo de Ministerio de Trabajo, Empleo y Seguridad Social de Nación, se creó una consultora de recursos humanos que tiene por objetivo impulsar “el desarrollo productivo y laboral de la ciudad, prestando servicios de manera gratuita, los cuales se encuentran orientados a la promoción, desarrollo y fortalecimiento de la empleabilidad y empresarialidad.” Como su descripción lo indica, allí se ofrecen capacitaciones, asistencia, financiamiento, que se plasman en frases como: “Acompañamiento en el desarrollo de tu idea emprendedora”, “Capacitaciones para potenciar habilidades personales”, “Financiamiento y cursos para hacer crecer tu empresa o desarrollar tu emprendimiento”.8
En línea con esto, aunque limitado a quienes cuentan con menos experiencia, el Instituto Autárquico de Desarrollo Productivo de la Provincia de Neuquén (IADEP)9 lanzó en 2019 una convocatoria para participar del programa Descubrir, cuyo objetivo es “fomentar la cultura emprendedora en la provincia.”10 Este programa se propone llevar a cabo distintas acciones, a saber: capacitación y financiamiento; una “maratón colaborativa” cuyo objetivo es “identificar potenciales emprendedores”11; y la vinculación con otros programas (“Top XV emprendedor”12 y “Germinar”).
Luego, identificamos la participación de universidades públicas en distintos eventos, así como en iniciativas vinculadas a la realización de encuentros, charlas, capacitaciones, ferias, entre otras. Ejemplos de esto son: la incubadora UNRN13 (Universidad Nacional de Río Negro) desde la cual se ofrecen cursos, capacitaciones y se llevan a cabo distintos eventos vinculados al emprendedorismo;14 la participación del Instituto Universitario Patagónico de Artes en el “Festival de emprendedores;”15 y el ciclo de charlas realizado por la UTN Facultad Regional del Neuquén, a través de su “Programa Internacional para Emprendedores Tecnológicos.”16
Esta oferta se amplía cuando rastreamos aquellos programas dirigidos a los “jóvenes emprendedores”, figura poco precisa que abarca a una gran variedad de trabajadores que se identifican con este significante o que, por distintas razones, recurren al mismo como potencial fuente de generación de trabajo. En este sentido, la Subsecretaría de Juventud, dependiente de la entonces secretaría, ahora Ministerio de Niñez, Adolescencia, Juventud y Ciudadanía de la provincia de Neuquén, presentó en julio de 2019 el Programa Germinar. Este programa busca generar espacios de vinculación, capacitación y acompañamiento de los emprendedores. Específicamente, está dirigido a jóvenes de entre 18 y 35 años de la provincia del Neuquén, que desarrollen distintos tipos de emprendimientos (económicos, sociales y/o culturales). En una nota de prensa, la entonces secretaria (ahora ministra) de Niñez, Adolescencia y Juventud (Sofía Sanucci Giménez) señaló que “este programa surge de encuentros con emprendedoras y emprendedores que nos permitieron conocerlos y nos transmitieron cuáles son sus dificultades. Es el resultado de un proceso participativo, de construcción colectiva, donde la ciudadanía es protagonista activa en el diseño de políticas públicas.”17 Una acción específica de este proyecto fue la implementación de una feria en el espacio de la ex U918 (“Feria Germinar”), con el objetivo de generar un espacio en donde los distintos emprendedores puedan dar a conocer sus productos; y la creación de una tienda online, “Somos Germinar.”19
Sector privado y mixto
En segundo término, existen iniciativas de fomento y promoción de la cultura emprendedora llevadas adelante desde fuera del sector estatal, como cámaras empresariales, empresas y universidades privadas, si bien en gran medida con apoyo de organismos oficiales. Por caso, encontramos convenios o asociaciones con entidades privadas para premiar a jóvenes emprendedores. En efecto, en 2020 tuvo lugar la quinta edición del evento “Emprender Río Negro”20 que consistió en distintas charlas sobre negocios, administración, “talento humano”, manejo de sitios de redes sociales; y se llevó a cabo la realización del “Premio Joven emprendedor rionegrino” y el “Premio Joven emprendedor neuquino”. Estos eventos son impulsados y financiados principalmente por distintas instituciones privadas (Banco Patagonia, Fundación Nobleza Obliga,21 CAME,22 CAIC,23 FEERN,24 FEEN,25 así como cámaras de comercio de las distintas localidades de la región, universidades -Universidad de Flores-, etc.) en convenio con organismos públicos (Subsecretaría de juventud, IADEP, Secretaría de Cultura de la Provincia de Río Negro, universidades -Universidad Nacional del Comahue, UNRN-, etcétera), y tienen como objetivo, en términos generales, fomentar la actividad emprendedora. Más específicamente, en las fuentes secundarias relevadas encontramos distintas frases que dan cuenta de la penetración del discurso emprendedor y de su figura en la región, a saber: “brindar herramientas para potenciar a los jóvenes emprendedores en sus ideas y proyectos”;26 “reconocer a los empresarios que hayan sobresalido en el desarrollo y proyección de sus empresas, incentivando la capacidad competitiva, la innovación, la creación de la riqueza y el fomento del empleo en la sociedad”;27 “reconocer a las y los empresarios y emprendedores jóvenes neuquinos entre 18 y 40 años, que se hayan destacado por su actividad”;28 “El Premio Joven Emprendedor Rionegrino galardonará a los tres proyectos, ideas o emprendimientos en marcha que destaquen por su nivel de desarrollo, innovación tecnológica o solución propuesta”;29 entre otras.
Además, podemos mencionar otras empresas y organizaciones, algunas de ellas de carácter nacional pero con sede en la región, como Endeavor Patagonia, dirigida a la “promoción de la cultura emprendedora; identifica emprendedores de alto impacto y les provee apoyo estratégico...”30 Así como una consultora privada radicada en la ciudad de Cipolletti, NODO, que se propone “Fortalecer el desarrollo del Ecosistema Emprendedor en la región, a través de la creación de diversos puntos de encuentro que promueven el aprendizaje, la conexión, la colaboración y la confluencia de ideas entre personas con intereses comunes.”31 Estos son solo algunos ejemplos de una amplia variedad de actores institucionales e individuales de carácter privado dirigidos a emprendedores.32
Por su parte, existen entidades de carácter mixto, esto es, instituciones compuestas por actores estatales y privados, dentro de las cuales encontramos el Centro Pyme Adeneu (Agencia de Desarrollo Económico de Neuquén)33, uno de los actores más antiguos de la región, integrado por autoridades provinciales y cámaras empresarias. Este ofrece distintos programas y espacios dirigidos de manera casi exclusiva a emprendedores, a saber: “Eventos”, “Capacitación y jornadas técnicas”, “Asistencia al emprendedor”, “Asistencia financiera”, “Espacio de co-working: Club de Emprendedores”, “Incubadora de emprendimientos”.34
A este centro, se suma otra organización, Ecosistema Emprendedor Alto Valle, que nuclea la gran mayoría de las entidades aquí nombradas, así como consultoras privadas, profesionales del coaching, asociaciones civiles y universidades, y que tiene como finalidad “generar las condiciones contextuales favorables para el surgimiento y desarrollo de los Emprendedores de la región. Articula los diferentes actores del Ecosistema, facilitando el trabajo sinérgico y colaborativo para promover la cultura emprendedora.”35
En tanto el primero tiene por alcance geográfico a la provincia de Neuquén, el segundo contempla sus acciones en el conglomerado urbano del Alto Valle del Río Negro y Neuquén, conformado por múltiples localidades de ambas provincias.
Iniciativas, actores y discurso emprendedor
Mediante el mapa de actores institucionales aquí descripto buscamos bocetar a grandes rasgos el escenario construido en torno a la llamada “cultura emprendedora” en la región. Por supuesto, éste no se agota aquí en tanto, como podemos observar en el material relevado, la cuestión emprendedora cobra cada vez más impacto nacional y regional, lo que vuelve este un escenario dinámico del que participan numerosos y diversos actores.
Por un lado, encontramos que las distintas acciones que se llevan a cabo desde el sector público apuntan así a potenciar lo que aquí se entiende como cultura emprendedora, englobando bajo este significante cierta cualidad de las personas para llevar adelante un determinado proyecto, más allá del contenido del mismo. En este sentido, estas acciones se encuentran dirigidas a proveer herramientas (de financiamiento, capacitación, vinculación y difusión) que permitan a las personas desarrollar esa cualidad, desde un enfoque poco crítico de la noción de emprendedor/a. Existe, en este sentido, una exaltación de esta figura (como algo positivo, innovador, que abre oportunidades), sin atender a las condiciones materiales concretas mediante las cuales se sostiene.
Por el otro, si bien aquí solo mencionamos algunas de las instituciones privadas y mixtas que impulsan y financian acciones dirigidas a emprendedores, es destacable cómo, cada vez más, estas acciones se realizan junto con instituciones públicas. Es decir que el despliegue de esta figura (asociada primariamente al sector privado y al avance de la lógica empresarial sobre distintos ámbitos de la vida - Boltanski y Chiapello, 2002-) resulta indistinto entre uno y otro sector. En efecto, se generan programas y actividades conjuntas entre los distintos sectores que, nuevamente, buscan potenciar a los emprendedores desde un mismo marco discursivo.
Como mencionamos en el apartado anterior, el avance de la noción de emprendedor (creativo) no resulta ser inocua (Rowan, 2010), sino que condensa un nuevo imaginario del trabajo y del trabajador/a que exalta el individualismo al poner en primer plano el esfuerzo y capacidades individuales, así como la asunción del riesgo y la responsabilidad por parte del sujeto, tanto por el éxito como por el fracaso (Pereyra, 2013; Moruno, 2015; Serrano 2016; entre otros/as). De esta manera, resulta necesario analizar críticamente la proliferación de estos distintos programas e iniciativas, en conjunto con los discursos sobre el emprendedorismo que promueven, en tanto configuran un sistema de valores, significados y prácticas que lejos están de aquellas que signaron la idea de trabajo en el capitalismo industrial (vinculado a la estabilidad, la seguridad, la permanencia en el lugar de trabajo, etcétera), y que velan las condiciones materiales (mayormente precarias) sobre las cuales se sostiene. Esto nos permite avanzar en la comprensión de las características concretas que despliega la actividad cultural y creativa en la actualidad en la región.
4. La precariedad laboral en las industrias creativas
La apelación a las ICs como generadoras de empleo, crecimiento económico, desarrollo e inclusión social ha tendido, a través del ensalzamiento de la figura del emprendedor cultural, a representar a los y las trabajadoras culturales como productores privados e independientes de mercancías y, por tanto, ajenos a los derechos laborales que como tales les corresponde en términos de ingresos, carga horaria, higiene y seguridad laboral, licencias, seguridad social y atención de salud, entre otros (De Peuter y Cohen, 2015; Duffy, 2017; Hualde, Guadarrama y Lopez, 2016; Hesmondhalgh y Baker, 2011; Oakley, 2014; Sandoval, 2018; Tokumitsu, 2015), lo que termina por configurar un escenario de precariedad laboral en el sector.
Ahora bien, la condición laboral precaria, que hasta no hace mucho tiempo tendió a asociarse con el trabajo no registrado y los procesos de flexibilización laboral de corte neoliberal (Neffa et al., 2010), asume en la actualidad una complejidad que, como indica Guadarrama (2019), comprende una multiplicidad de dimensiones: lo económico (ingresos), lo relacional (vínculos con pares), lo organizacional (control del trabajo), lo temporal (jornadas de trabajo), lo social (seguridad social) y la vida cotidiana (género, mundo doméstico y familiar). En otras palabras, la condición precaria, en especial en trabajos de estas industrias, exige atender no sólo la formalidad del registro del vínculo laboral, sino también recuperar lo cotidiano y la esfera representacional y subjetiva, de allí la importancia de reconocer la fortaleza de la retórica emprendedora expuesta en los apartados precedentes para impulsar este proceso, pues no se trata sólo de una disposición vertical y autoritaria, sino que comprende representaciones, deseos y expectativas socialmente consolidados que se ponen en juego en estas actividades.
Si bien esas dimensiones de la precariedad afectan de modo diferencial, y de acuerdo a los distintos rubros de actividad, a quienes se desempeñan como trabajadores de la cultura, cuyo total en Argentina las estimaciones más recientes ubican en cerca de 300 mil personas (INDEC, 2022),36 hay tres elementos que resulta oportuno destacar: la retribución (lo económico), el vínculo laboral (lo relacional) y la seguridad social (lo social). Se trata de aspectos que advertimos fundamentales para comprender tanto la insuficiencia de las respuestas ofrecidas por el Estado ante la emergencia económica desatada por la pandemia de COVID como los obstáculos que enfrentan los trabajadores de las ICs, en particular de aquellas que requieren de clientes o público en la modalidad en vivo, las que padecieron más fuertemente las medidas de aislamiento y distanciamiento social implementadas en Argentina durante 2020 y -en el sector cultural en particular-, hasta mediados de 2021.
El pago del trabajo
El primer elemento concierne a lo económico, fundamentalmente en lo que hace a los ingresos que reciben los y las trabajadores de estas industrias. A este respecto, de manera extendida en el trabajo etnográfico realizado, y más allá de la formalidad de la contratación, los ingresos fueron reconocidos como insuficientes. Dicha insuficiencia promueve y explica, por su parte, los altos índices de multiactividad laboral en sus tres variantes: en otra actividad del mismo rubro, en otro rubro del sector creativo o bien en trabajos fuera de éste, modalidad que resulta central. El efecto de este fenómeno es doble: mientras, por un lado, tiene un impacto en la subjetividad al obstaculizar el reconocimiento de la condición de trabajadores en las ICs, dado que una gran parte obtiene ingresos en trabajos ajenos a su propio “emprendimiento” e incluso muchos fuera del sector creativo; por otro, tiene un efecto debilitador de las organizaciones gremiales con incidencia en las ICs, porque una porción de sus ingresos (que tiende a ser constante y formal) proviene de actividades no creativas, donde hay mayor tradición de sindicalización y mecanismos establecidos para canalizar demandas laborales. Como veremos más adelante, ambos fenómenos constituyen una realidad que ha impactado negativamente sobre la situación económica de estos trabajadores durante la pandemia.
En Argentina, según la Encuesta Nacional de Cultura, realizada en abril 2020 por el Ministerio de Cultura de la Nación (SINCA, 2020a), que contó con 13 mil encuestas a trabajadoras y trabajadores culturales, más de la mitad obtienen al menos una cuarta parte de sus ingresos mediante actividades realizadas por fuera de ella, en tanto 4 de cada 10 obtiene el 50% o más de sus ingresos a través de trabajos no culturales. Asimismo, 7 de cada 10 encuestados refirieron no tener estabilidad en sus ingresos durante el último año.
Este panorama fue refrendado en la observaciones realizadas en diversas asambleas de trabajadores del sector entre junio y agosto de 2020 en Rio Negro y Neuquén, en las cuales se afirmaba que a la imposibilidad de obtener ingresos suficientes mediante el trabajo artístico y cultural en la región, durante la pandemia se agregaba el incumplimiento de contratos por parte de empleadores privados y públicos, lo que frente a la ausencia de ayudas económicas les forzaba a dejar su actividad cultural de lado para buscar otras fuentes de ingreso.
En síntesis, el ámbito creativo no es capaz de proveer ingresos suficientes para gran parte de quienes se desempeñan en él, realidad que se vuelve más palpable en ciudades de menor tamaño o en regiones como la Patagonia Norte, donde hay mercados acotados y, por tanto, escalas más reducidas de actividad y menores posibilidades de generación de ingresos que en las grandes metrópolis.
El carácter vincular
La segunda dimensión de la precariedad que nos interesa destacar es la relacional, referida a los vínculos humanos establecidos en el ámbito laboral. Puntualmente, es posible advertir que mediante la retórica del emprendimiento, la innovación y la creatividad individual se propugna un tipo de trabajo desprovisto de relaciones asimétricas con posiciones de jefatura y subordinación (el que tiende a ser visto como obstáculo para el despliegue creativo), frente al cual se erige el trabajo autónomo no asalariado (en verdad, en la mayor parte de los casos se trata de salario a destajo) como modalidad legítima y potente de producción creativa. Uno de los eufemismos más difundidos para embellecer este vínculo laboral precario es el de “colaboración”; bajo esta nominación se tiende a confundir la práctica laboral con el trabajo voluntario, solidario y desinteresado, no ya en términos monetarios (pues incluye remuneración), sino vinculares, es decir, en una pretendida horizontalidad que desconoce la relación laboral como tal, las responsabilidades del empleador y, por tanto, los derechos que asisten a sus trabajadores.37 Sin embargo, los datos empíricos reflejan que la forma más extendida bajo la cual se desconoce el vínculo laboral en las ICs es la representación del artista o trabajador cultural como un productor privado e independiente de mercancías, es decir, como alguien con quien no se establece un contrato laboral sino apenas una relación compra venta de su producción artística o creativa; el llamado “monotributo” es la figura fiscal que desde 1998 en Argentina se utiliza para formalizarlo.
De acuerdo al SINCA (2020a), en el contexto de pandemia la condición independiente como única modalidad de trabajo en la cultura había alcanzado a tres cuartos de las personas encuestadas. Por su parte, el INDEC (2022) refiere para el año 2021 que un 30% de quienes trabajan en este sector lo hacen de manera no asalariada, aunque en el rubro de diseño se aproxima al 50%. Sin embargo, más significativo en términos de su impacto es la proliferación, en los últimos años, de numerosas asociaciones y organizaciones de productores independientes y emprendimientos de los múltiples rubros creativos frente al retroceso numérico y gravitacional de las organizaciones sindicales como interlocutores frente al sector empleador y estatal en materia salarial y de condiciones de trabajo.
Este aspecto tiene un impacto en la dimensión subjetiva del trabajo (y por su intermedio, sobre las herramientas organizativas gremiales), por cuanto desdibuja los vínculos jerárquicos propios de la relación laboral, propiciando una percepción del ámbito de trabajo como un espacio de intercambio entre pares y, en consecuencia, no sometido a una relación de jefatura como condición común. Sin embargo, también tiene efectos económicos concretos: uno de los reclamos más repetidos en las asambleas de trabajadores culturales que observamos durante la pandemia en Bariloche era el referido a la desatención, por parte de propietarios de hoteles y restaurantes, hacia la situación de quienes habitualmente realizan allí espectáculos en vivo y vieron interrumpida su actividad, en contraste con la de sus empleados regulares y formalizados, que por distintos mecanismos (se verá más adelante) continuaron recibiendo ingresos.
Debe notarse que, del mismo modo que respecto de la dimensión anterior, y en virtud de lo allí expuesto, en ciudades de menor tamaño respecto de los grandes núcleos urbanos como las patagónicas existe asimismo una menor proporción de actividades formalizadas en el sector, lo que contribuye a su menor relevancia como organizaciones sectoriales en la región.
La dimensión social
El tercer aspecto que nos interesa señalar de las dimensiones de la precariedad laboral del sector creativo es el concerniente a la seguridad social y cobertura de salud de quienes trabajan en estas industrias -así como de su núcleo familiar-, íntimamente ligado a los dos anteriores pero que no se reduce a aquéllas. En tanto la modalidad emprendedora de trabajo se encuentra formalizada, en el mejor de los casos, con un registro fiscal de trabajador autónomo, las cargas sociales y la cobertura y seguro de salud quedan bajo la responsabilidad de cada contribuyente, es decir, de cada trabajador/a. Dado el costo de estas obligaciones, no son pocos quienes optan por mantenerse en la informalidad, aún a riesgo de no contar con seguro de salud o cobertura social en caso de enfermedad o emergencia médica, lo que no solamente impacta sobre sí sino que incluye a su propio grupo familiar allí donde hay un único sostén o donde los adultos responsables no cuentan con trabajos formalizados.
Según el INDEC (2022), una de cada cuatro personas de quienes trabajan en el sector cultural en Argentina no se encuentra registrada, cifra que se eleva al 29% en el rubro musical y al 45% en las artes escénicas, lo que esboza la importancia de esta dimensión en la precariedad laboral del sector.
Este fenómeno, en ocasiones subestimado al concebir al sector creativo o cultural como un ámbito de trabajo de sectores medios urbanos, ajenos a situaciones de pobreza estructural, se encuentra muy extendido y de acuerdo al informe mencionado (SINCA 2020a), afecta a un 28% de los casos relevados, quienes no cuentan con cobertura de salud de ningún tipo. En tanto una porción no cuantificada accede a dicha cobertura a través de la contratación privada de servicios de empresas de medicina prepaga, puede estimarse que durante el año 2020 haya aumentado de modo significativo el conjunto de trabajadores que no acceden al sistema de salud privado o de obras sociales.
Esta realidad constituye otra de las motivaciones para buscar trabajos formales fuera del sector creativo, que les permita acceder a la seguridad social y cobertura de salud, en especial cuando existen responsabilidades parentales o de sostenimiento del hogar, lo que encarece significativamente el costo del acceso al sistema de salud privado. Si bien este tercer aspecto resulta complementario de los dos anteriores, constituye un factor que refuerza la condición de precariedad y vuelve más frágiles a quienes se desempeñan en las ICs por sobre otros conjuntos de trabajadores en contextos de emergencia y crisis como el actual.
Múltiples precariedades
El escenario de precariedad laboral que se despliega en el caso estudiado, y que los datos empíricos disponibles refrendan en la complejidad multidimensional que los estudios del trabajo le asignan al concepto (Guadarrama, 2019), confirman la necesidad de que su abordaje articule los aspectos económicos y laborales de la problemática con aquellos que hacen a la dimensión subjetiva, gremial e incluso política que acompaña su desarrollo histórico reciente.
Los elementos que hacen a la precariedad laboral aquí vertidos resultan claves para comprender la gravedad de la situación por la que atraviesan quienes trabajan en las ICs, así como para evaluar críticamente la intervención estatal al respecto frente a la pandemia, reconociendo sus efectos en atención a las realidades descriptas en este apartado, y analizar las perspectivas y desafíos del conjunto de sus trabajadoras y trabajadores, en especial -como dijimos- en ámbitos urbanos de menor tamaño y lejanos de los grandes mercados metropolitanos de la cultura.
5. Intervenciones estatales sobre el sector cultural en el marco de la pandemia: alcances, límites y desafíos
El despliegue del fenómeno creativo en la región, tal como se expuso en clave conceptual pero asimismo política y laboral, configura un hecho que, como sostiene Miller (2018), merece reconocerse como parte de procesos globales de acumulación que brindan anclaje económico a las construcciones hegemónicas en torno a esta cuestión. La fortaleza de estas últimas se evidenció, en especial, durante la emergencia sanitaria por COVID19, con respecto a lo cual resulta iluminador detenernos en el análisis de la intervención estatal sobre el sector en ese excepcional contexto.
La caída de actividad tras las medidas dispuestas por el gobierno nacional en el marco de la pandemia38 se concentró en el segundo trimestre de 2020, cuando la prohibición de actividades se mantuvo más rígida, resultando el sector cultural y creativo entre los más golpeados por la emergencia sanitaria. De acuerdo al Ministerio de Cultura (SINCA, 2020b), la reducción de actividad del sector cultural en su conjunto39 durante ese período con respecto al año anterior fue del 27%, impulsado en especial por las caídas en publicidad (38%), diseño (48%), música (58%), teatro (81%) y patrimonio material (94%). La reducción de empleos en estos rubros también fue mayor al promedio del sector cultural (20%), en particular en música y teatro, donde según la misma fuente se perdieron cerca de 8 de cada 10 empleos en dicho período. Frente a este panorama, si bien los gobiernos provinciales destinaron recursos a la atención de los sectores afectados por la caída económica, fue el gobierno nacional quien concentró la asistencia financiera de emergencia. Ahora bien, en el ámbito de la cultura ésta ha resultado marcadamente insuficiente, tanto en términos absolutos como cuando se la compara con la dispensada hacia otros sectores de la economía, lo que exige detenernos en ello. Como han advertido Serafini y Novosel (2020), la informalidad y precariedad que arrastra el sector cultural en Argentina han representado límites y dificultades a dicha intervención. Sin embargo, más allá de reconocer el carácter estructural de tales condiciones (Guadarrama et al., 2021), es oportuno indagar las políticas públicas sostenidas hacia el sector, atendiendo que el conjunto de sus trabajadores y trabajadoras ha sido el más castigado en este contexto.
A continuación, a partir del abordaje de documentos oficiales, artículos periodísticos y observación participante en asambleas gremiales, relevamos y repasamos de manera sintética las principales políticas asistenciales hacia el sector cultural y creativo a escala nacional y provincial en la región durante la pandemia, deteniéndonos en quiénes fueron sus principales destinatarios/as y analizando de qué manera tanto las concepciones en torno a las ICs como sus realidades laborales precarias incidieron en los resultados concretos.
Las políticas nacionales
Por una parte, durante los primeros días de aislamiento se diseñaron las dos mayores políticas asistenciales de alcance nacional en materia económica frente a la emergencia: el Programa de Asistencia de Emergencia al Trabajo y la Producción (ATP, implementado mediante el Decreto de Necesidad y Urgencia 332/2020) y el Ingreso Familiar de Emergencia (IFE, Decreto de Necesidad y Urgencia 310/2020). El primero consistió en contribuir con hasta el 50% de los salarios del sector privado de la economía, aunque una gran parte de los y las trabajadoras de la cultura no pudieron acceder al ATP en virtud de la condición informal de sus contrataciones. El segundo tenía por objeto garantizar un ingreso a quienes no contaran con salarios formales, pero la ya señalada realidad de multiempleo en estos sectores impidió que una porción importante fuera objeto del IFE. Pues es habitual que quienes realizan actividades culturales se empleen formalmente en el sector público (en especial, en el ámbito educativo) o privado, si bien se trata de trabajos parciales, con el objeto de garantizar un mínimo de ingresos estable y acceder a la seguridad social.
Por otra parte, en tanto las dos líneas de asistencia mencionadas no se dirigieron a ningún rubro o sector en particular -aunque beneficiaron en especial a los de mayor formalidad-, las intervenciones en el sector específicamente cultural resultaron mínimas. Tras los crecientes reclamos de distintos organismos y actores de la cultura durante las primeras semanas de la pandemia, el Ministerio de Cultura lanzó en julio de 2020 el programa “Becas sostener cultura II”, una convocatoria para obtener un subsidio único pagadero en dos cuotas y destinado a trabajadores y trabajadoras de la cultura que no hubieran sido beneficiarios del ATP ni IFE. Según el Fondo Nacional de las Artes (2020), la primera cuota del programa (en agosto) alcanzó a casi 13 mil personas y la segunda (en octubre) fue ampliada a poco más de 21 mil personas. La suma de ambos pagos equivalía al monto recibido por cada beneficiario del IFE (de 30 mil pesos en total, dividido en tres pagos de 10 mil pesos).40 En las provincias de Río Negro y Neuquén, estas becas alcanzaron a alrededor de 450 personas en su primera cuota y 650 en la segunda.
Por último, existieron otras medidas de ayuda por parte del estado nacional hacia el sector cultural, como exenciones impositivas, créditos a tasas subsidiadas o convocatorias eventuales para espectáculos en vivo, entre otras. Sin embargo, en su conjunto tendieron a estar centradas en organizaciones, empresas y emprendimientos del sector (tales como salas teatrales, centros culturales o productoras de espectáculos) antes que en los y las trabajadoras, por lo que no las analizamos aquí.41
Las políticas en la región
En la región de la Patagonia Norte, las intervenciones estatales durante la pandemia en las dos provincias estudiadas resultan esclarecedoras respecto de la realidad laboral y económica del sector cultural y creativo regional y, más allá de algunas diferencias entre ambos territorios, el direccionamiento de estas intervenciones guarda fuertes similitudes.
En primer lugar, corresponde notar la escasez de recursos financieros disponibles para el sector en ambas provincias, cuyos fondos destinados al sector cultural durante la última década se ubicaron en torno al 0,2% del total de sus presupuestos provinciales (SINCA, 2016a y 2016b), lo que representa apenas una quinta parte del 1% recomendado por la UNESCO y las encuentra por debajo del promedio provincial del país.
Tanto en Río Negro como en Neuquén hay diversas políticas dirigidas al fomento del emprendedorismo cultural (tal como se ha referido en el segundo apartado), mas no existen programas provinciales destinados a atender la realidad de los y las trabajadoras culturales. Tampoco hay registros de trabajadores culturales y artísticos, fundamental para cualquier propuesta de atención de emergencia que les garantice ingresos. En nuestro trabajo de campo en asambleas de músicos y músicas en Bariloche (Río Negro) llevadas a cabo de manera virtual entre los meses de mayo y agosto de 2020, nos han contado que el reclamo de un registro lleva años, pero que las autoridades gubernamentales aducen falta de presupuesto y hasta han sugerido que deberían hacerlo las propias organizaciones empresarias y sindicales.
Asimismo, en varios casos se han registrado incumplimientos de contratos correspondientes a compromisos asumidos por parte de los propios municipios y gobiernos provinciales en el contexto de pandemia, por cancelaciones de eventos y festivales. Tal es el caso de una diseñadora que tenía previsto un contrato por $50 mil (aproximadamente U$D 550) para la edición del año 2020 de la Fiesta Nacional del Chocolate en Bariloche -organizada por el municipio aunque con fondos del gobierno nacional-, quien nos confió que apenas había cobrado una quinta parte tras haberse cancelado el evento.
A medida que hacia el tercer trimestre del año 2020 se fueron relajando las restricciones e incorporando actividades de modo progresivo, los gobiernos de Neuquén y Río Negro aprobaron protocolos para el trabajo de artistas callejeros y en bares y restaurantes, lo cual si bien despertó expectativas de recuperación y de hecho constituyó una demanda de la asamblea de trabajadores y artistas, prontamente se evidenció insuficiente. Pues la medida no se acompañó de una asignación de fondos específica para la apertura, dado que en la situación de distanciamiento la demanda de actividad cultural se encontraba deprimida por las restricciones de circulación y la caída generalizada en los ingresos. Sin acompañarse de fondos específicos para los y las trabajadoras, dicha medida implicó una forma de desentenderse de los pedidos por ayuda para paliar la situación de los trabajadores, habilitándoles una parte de su actividad laboral y depositando en ellos la responsabilidad de generar ingresos para su sustento, en línea con la retórica emprendedora también promovida desde el sector público.
Más tarde, ya en el cuarto trimestre del año, se aprobaron protocolos para espectáculos culturales y artísticos en vivo en ambas provincias42 lo que, si bien trajo cierto alivio en el sector, dificultó el retorno a la actividad en el ámbito independiente y comunitario, donde la escala es más reducida y cuyos acotados recursos vuelven muy difícil tanto el cumplimiento de los protocolos, como la generación de recursos cuando estos se cumplen (límites en el aforo de las salas, insumos y dispositivos higiénicos y sanitarios, etcétera).
Destinatarios y prioridades asistenciales
En las dos provincias en cuestión las ayudas estatales se centraron en las salas y empresas del sector, a quienes se asignaron fondos para gastos fijos (alquiler, servicios de energía, agua, etcétera) y créditos a tasas subsidiadas para la compra de equipamiento. Asimismo, hubo convocatorias puntuales destinadas a selección de obras y espectáculos tanto virtuales como presenciales, aunque su cantidad fue mínima si se tiene en cuenta el más de medio millar de personas que usufructuaron las becas otorgadas por el gobierno nacional en las dos jurisdicciones, encontrándose lejos de haber representado una fuente de ingresos para el conjunto de quienes viven de su trabajo cultural en la región.
Si bien en el sector cultural regional no existen organizaciones sindicales fuertes ni con capacidad de presión para movilizar los reclamos laborales hacia los empleadores públicos y privados, se han conformado en los últimos años diversas asociaciones y organizaciones no sindicales donde confluyen actores, artistas visuales, músicos, productores de espectáculos, escenógrafos, diseñadores, entre otros trabajadores culturales, cuyas distintas demandas (en general, en torno a políticas de fomento y promoción del sector) tendieron a dirigirse a los gobiernos comunales y provinciales. La pandemia ha incidido de manera notable en este último conjunto, haciendo confluir las demandas hacia la dimensión laboral y exigiendo que el Estado reconozca el carácter de trabajadores y trabajadoras de quienes se desempeñan en las múltiples ocupaciones culturales, como base para la defensa de sus derechos como tales.
Ejemplos de ello son la Asamblea de Artistas en Emergencia en el caso de Neuquén y la Asamblea de Teatrerxs de Río Negro; ambas han evidenciado una heterogénea composición, contando con la activa participación de activistas de diferentes rubros, aunque fueron marcadamente impulsadas por actores y otros trabajadores de las artes escénicas. Ambas han denunciado que las ayudas estatales han sido parciales e insuficientes, centrándose en los espacios culturales (salas) y no en los y las trabajadoras,43 una impronta que tienen en común los gobiernos provinciales de la región, embelesados con el discurso y la retórica emprendedora como clave para la reactivación.44
De manera paralela, aunque vinculadas una con otra, ambas asambleas han tenido contacto con funcionarios del área de Cultura de ambos gobiernos provinciales, así como con legisladores y legisladoras, para solicitar la declaración de una Ley de Emergencia Cultural, que habilite la inyección de recursos para paliar la situación crítica que atraviesa el sector. Si bien hubo iniciativas en esta dirección presentadas en las legislaturas de Neuquén y en Río Negro, no han sido aprobadas, lo que replica lo sucedido en otras provincias como Salta, Mendoza o Tierra del Fuego.
Intervenciones desiguales y horizontes de recuperación
Las perspectivas de recuperación económica son ciertamente difíciles para el sector cultural en la región. Según el Ministerio de Cultura de la Nación (SINCA, 2022), los números de asistencia a espectáculos musicales y teatrales del circuito comercial fuera de la Ciudad de Buenos Aires (es decir, en el resto de las provincias) en 2021 aún se encontraban muy por debajo de los valores de 2019. Tal situación puede estimarse aún peor en los circuitos no comerciales, cuyos recursos son acotados, pues se encontraron en menores condiciones de ajustarse a los protocolos de salud e higiene al salir de la emergencia sanitaria. A diferencia de los programas para sostener el empleo formal privado (ATP), los destinados a la cultura han sido puntuales y fragmentados, centrados en salas y productoras y en menor medida han contemplado a los y las trabajadoras.
Por su parte, la mayor capacidad de lobby y organización del sector turístico en la región (donde hay sindicatos, asociaciones empresarias y poderosos propietarios hoteleros) concentra sobre sí los esfuerzos presupuestarios del estado -de hecho muchos recibieron fondos ATP incluso tratándose de grandes cadenas hoteleras- y dificulta el reconocimiento del sector cultural como destinatario legítimo de esos esfuerzos. Los empleadores privados de artistas y trabajadores de la cultura, en especial de quienes realizan espectáculos en vivo, se caracterizan por la informalidad casi total, por lo que urge realizar un censo o registro de trabajadores para que el estado los asista, aunque a la fecha ello no se ha llevado a cabo. El padrón resultante de las becas Sostener Cultura podría ser un inicio de ello, aunque se ha realizado específicamente para ese programa y no se ha anunciado otro aún.
Lo expuesto configura un escenario de diferentes horizontes de recuperación que, atendiendo a las condiciones y características regionales advertidas, dificultan especialmente la vuelta a niveles de ingresos y actividad previos a la pandemia en los casos de menor escala, dentro de los cuales quienes viven de su trabajo conforman particularmente el conjunto más afectado.
Finalmente, las observaciones realizadas permitieron advertir que las perspectivas de organización y lucha del sector son incipientes, y si bien en algunos lugares adquirieron más fuerza que en otros, la ausencia de actores sindicales del sector en la región constituye una gran carencia. Es posible, sin embargo, avizorar un interés en la organización propia que acaso se fortalezca durante los reclamos que se vienen sosteniendo desde 2020, aunque ello excede el marco del presente trabajo.
6. Conclusiones
A lo largo de este trabajo hemos procurado indagar con sentido crítico el despliegue de la retórica del emprendedorismo en las ICs, tal como se presenta en la realidad empírica de una región alejada de las grandes metrópolis, problematizando las condiciones laborales precarias que promueve y sus efectos sobre quienes viven de su trabajo en el sector, en particular en el contexto de emergencia económica en ocasión de la reciente pandemia global por COVID-19. Para ello, tras una actualización del debate teórico en torno del emprendedorismo creativo, recopilamos, sistematizamos y analizamos el panorama de políticas públicas, entre otras iniciativas, dirigidas a emprendedores en Neuquén y Río Negro, caracterizamos la condición laboral precaria en el sector cultural nacional y regional, para finalmente analizar críticamente el impacto de la emergencia económica y la atención dispensada por el estado hacia el sector cultural en la región, con foco en sus trabajadores. Este recorrido nos permitió indagar en aspectos simbólicos que tienen una incidencia concreta sobre la situación de los y las trabajadoras de la cultura, a la vez que revisar y actualizar (en el marco de la emergencia sanitaria) las condiciones materiales sobre las cuales la retórica del emprendedorismo se sostiene.
Los resultados de la pesquisa indican una marcada confluencia entre los desarrollos globales de la retórica emprendedora en el sector cultural y creativo, identificada por la literatura especializada (Banks, 2017; Hesmondhalgh y Baker, 2009; Rowan, 2010), y los evidenciados en los últimos años en el plano nacional (Bayardo, 2016; Lago Martínez, 2017). En la región de la Patagonia Norte, esto se expresa en las políticas públicas provinciales, así como en su confluencia con intereses del sector privado empresarial, en los tres tipos de actores institucionales investigados: públicos, privados y mixtos, lo que refrenda el carácter hegemónico de las concepciones que las apuntalan. Dicho despliegue ha acompañado la consolidación de condiciones laborales precarias de carácter estructural en el trabajo de las ICs (Guadarrama et al., 2021), las cuales en el reciente contexto de emergencia sanitaria y económica agravaron la situación de sus trabajadores y trabajadoras, especialmente en regiones como la abordada, en virtud de la menor escala de sus mercados y consecuentemente reducida capacidad de generación de ingreso. La intervención estatal dirigida a ellos, en tanto no problematiza el fenómeno laboral, lejos de contribuir a paliar su situación, ha refrendado en gran medida su condición precaria, dificultando la recuperación del sector en su conjunto.
Uno de los hallazgos de la investigación en torno a las condiciones laborales a partir del abordaje de la realidad empírica regional y en sintonía con las diferentes dimensiones de la precariedad (Guadarrama, 2019) es el concerniente a la existencia de múltiples precariedades que impiden identificar una única realidad laboral precaria en las ICs (pues como se ha mostrado existen diversas articulaciones posibles entre sus dimensiones). Y esto sucede en el sector en su conjunto como en cada uno de los rubros estudiados, lo cual representa tanto un reto académico como político. Académico, por cuanto despierta interrogantes acerca de los modos en que esa multiplicidad de condiciones precarias se expresa en los diferentes ámbitos y rubros del sector, sus efectos sobre la dinámica productiva y la sostenibilidad de los proyectos culturales. Político, en tanto demanda políticas culturales y laborales específicas que se ajusten a dichas particularidades en los distintos rubros de las ICs para garantizar la diversidad en la oferta cultural, en particular en áreas no metropolitanas.
Por su parte, las realidades descriptas -y en particular la situación de emergencia durante la pandemia- han motivado el reclamo colectivo organizado de quienes trabajan en las ICs en la región, tendiente a solicitar al Estado medidas que les permitieran atravesar, primero, la prohibición de su actividad y, segundo, la crisis del sector bajo las restricciones sanitarias, en especial allí donde las condiciones son más informales y precarias. Si bien la participación gremial en las ICs es reducida -lo que en gran parte, como se vio, se explica por esas mismas condiciones-, dicha demanda dio lugar a un fenómeno original como fue la confluencia de diversos grupos de trabajadores -aunque con primacía de quienes se desempeñan en la música y el teatro- en un mismo reclamo: que el Estado reconozca su condición laboral y los considere merecedores de su asistencia, a la par que al resto de quienes se desenvuelven en otros ámbitos de actividad. Se trata de una lucha ciertamente emergida del actual contexto y en estado incipiente, a lo que corresponde agregar que la gran cantidad de organizaciones del sector surgidas en los últimos años son de tipo no sindical (asociaciones de músicos, productores, emprendedores, salas, entre otras). Lucha que ha dado pie a rescatar en el debate la dimensión laboral al interior de las ICs -cuyas condiciones no favorecen el reconocimiento de relaciones laborales- y ha llamado la atención del Estado que, aunque con respuestas aisladas y de modo diferencial entre los distintos niveles de gobierno, debió diseñar distintos instrumentos y ayudas (como el referido programa de becas Sostener Cultura) para atender estas demandas.
Esto plantea otro desafío, orientado hacia el conjunto de quienes viven de su trabajo en las ICs, en relación con la necesidad de repensar las modalidades organizativas para canalizar las demandas vinculadas a lo laboral. La situación de pandemia expuso tanto la validez de la organización colectiva para enfrentar las dificultades surgidas durante la emergencia sanitaria como las limitaciones de las formas no sindicales para vehiculizar las demandas en materia laboral, lo que constituyó una debilidad para sostener sus reclamos frente a la capacidad evidenciada por otras fracciones de la fuerza de trabajo. El reclamo por el reconocimiento del vínculo laboral en las actividades de las ICs en la agenda pública es un paso necesario aunque insuficiente; en la medida en que no se formalice en una organización concreta que trascienda la inmediatez de la coyuntura, se dificulta su planteamiento ante los organismos del Estado con incumbencia en la problemática. Surgen así interrogantes que deberán ser atendidos a futuro: en relación con las formas que asuma la organización colectiva, el vínculo entre ellas, sus interlocutores en el terreno público y privado y el eco que sus demandas encuentren al interior del sector.
Por su parte, tanto el gobierno nacional como los provinciales han tendido a desconocer a los trabajadores culturales como tales en la atención de la emergencia sanitaria y económica por COVID19, dirigiendo la mayor parte de sus ayudas financieras y fiscales hacia empresas y emprendedores, como productores privados e independientes de mercancías, lo cual descansa más en la mirada dominante respecto del emprendedorismo en las ICs que en las aducidas dificultades presupuestarias. Por caso, en la provincia de Río Negro, la pretendida limitación financiera provincial para hacer frente a los reclamos de estos trabajadores contrasta con el aumento salarial de la policía provincial dispuesto en plena pandemia, de alrededor de un 25%,45 lo que implicó un impacto fiscal estimado de 120 millones de pesos. Este monto equivale a lo que habría costado el otorgamiento de ayudas mensuales por 30 mil pesos desde abril hasta noviembre a los cerca de 500 trabajadores que en esta provincia aplicaron a las becas Sostener Cultura luego de no contar con asistencia financiera alguna.
Lo expuesto evidencia la necesidad de hacer visible la condición de trabajadores de quienes se desempeñan como tales en el sector cultural y creativo, sin desechar la noción de emprendedorismo, mas asumiendo una perspectiva crítica respecto de las condiciones en que es llevado a cabo en este sector: si antes de la pandemia esto era algo que desde los estudios del trabajo se había comenzado a señalar globalmente (Huws, 2019; Maxwell, 2017; Miller, 2018), ahora se vuelve capital en la medida en que se comprometen las necesidades básicas reproductivas de sus trabajadores.
Esperamos haber contribuido con nuestro trabajo a iluminar estas realidades en procura de despertar nuevas preguntas acerca del despliegue de la retórica emprendedora y las dinámicas evidenciadas por el sector cultural y creativo en ámbitos no metropolitanos, así como a reconocer el desafío que las políticas públicas a éste dirigidas enfrentan en términos políticos ante la fortaleza hegemónica global de las ICs y el emprendedorismo. Resulta crucial, en este marco, destacar la necesidad de la organización colectiva de quienes trabajan en ellas como potente herramienta de construcción, disputa y visibilización del reclamo.
Bibliografía
Alacovska, Ana (2018). “Informal Creative Labour Practices: A Relational Work Perspective”. En: Human Relations, 71 (12), pp. 1563-89. https://doi.org/10.1177/0018726718754991
Banaji, Shakuntala (2008). “Creativity: Exploring the Rhetorics and the Realities”. En: R. Willett, M. Robinson, & J. Marsh (comps.), Play, Creativity and Digital Cultures (pp. 147-165.. London: Routledge.
Banks, Mark. (2017). Creative Justice. Cultural industries, work and inequality. London: Rowman & Littlefield.
Bayardo, Rubens (2016). “From Culture to Creativity. Some Reflections from Argentina.” En: Revista Uruguaya de Antropología y Etnografía, no. 1, pp. 39-46.
Bayardo, Rubens (2013). “Políticas culturales y economía simbólica de las ciudades.” En: Latin American Research Review, vol. 48, Special issue: Políticas y mercados culturales en América Latina, pp. 100-128.
Boltanski, L., & Chiapello, È. (2002). El nuevo espíritu del capitalismo. Akal.
Bulloni, María Noel (2017). “ Trabajo audiovisual. Tercerización e inestabilidad, regulaciones y respuestas sindicales”. En: Revista de Ciencias Sociales, 30 (40), pp. 109-128.
Bulut, Ergin (2015). “Glamor Above, Precarity Below: Immaterial Labor in the Video Game Industry”. En: Critical Studies in Media Communication, 32 (3), pp. 193-207 https://doi.org/10.1080/15295036.2015.1047880
Bustos, Gonzalo (2019). “Más allá del fin, más acá del futuro: un análisis de siete narrativas sobre el “futuro del trabajo” ante la “transición tecnológica””. En: Revista Hipertextos, (7) 11, pp. 27-83.
Christopherson, Susan (2008). “Beyond the Self-expressive Creative Worker. An Industry Perspective on Entertainment Media”. En: Theory, Culture & Society, 25 (7-8), pp. 73-95. https://doi.org/10.1177/0263276408097797
De Mateo Pérez, Rosario (2015). “Industrias Culturales y de la Comunicación: Mito y lógica de la creatividad y del empresario innovador”. En: Revista Latina de Comunicación Social, 70, pp. 813-832. http://dx.doi.org/10.4185/RLCS-2015-1073
De Peuter, Greig y Cohen, Nicole (2015). “Emerging labour politics in creative industries”. En: Kate Oakley y Justin O’Connor (eds) The Routledge companion to the cultural industries, pp. 305- 319. Abingdon: Routledge.
Drucker, Peter (2014). Innovation and entrepreneurship. London: Routledge .
Duffy, Brook Erin (2017). (Not) Getting Paid to Do What You Love. New Haven & London: Yale University Press.
Dumont, Guillaume (2017). “Creativity at work: the production of work for sale by brand ambassadors”. En: Journal of Cultural Economy 11 (1), pp. 69-82. https://doi.org/10.1080/17530350.2017.1403947
Foucault, Michel (2007). El nacimiento de la biopolítica. Curso en el Collège de France (1978-1979). Buenos Aires: Fondo de Cultura Económica.
García Canclini, Néstor (2015). “Creativos, Precarios, y Nuevas Formas de Interculturalidad”. En: EtnoAntropología, 3 (2), pp. 1-14. http://dx.doi.org/10.1473/197
Garnham, Nicholas (2005). “From Cultural to Creative Industries: an Analysis of the Implications of the “Creative Industries” Approach to the Arts and Media Policy Making in the United Kingdom”. En: International Journal of Cultural Policy, 11, 1, pp. 15-29.
Gill, Rosalind y Pratt, Andy (2008). “In the Social Factory?: Immaterial Labour, Precariousness and Cultural Work.” En: Theory, Culture & Society, 25 (7-8): 1-30. https://doi.org/10.1177/0263276408097794
Guadarrama, Rocío (2019). Vivir del arte. La condición social de los músicos profesionales en México. Ciudad de México: Universidad Autónoma Metropolitana.
Guadarrama, Rocío; Bulloni, María; Segnini, Liliana; Quiña, Guillermo; Pina, Roberto y Tolentino, Hedalid (2021). “América Latina: trabajadores creativos y culturales en tiempos de pandemia.” Revista Mexicana de Sociología, 83 (número especial): 39-66.
Han, Byung-Chul (2014a). La agonía del eros. Barcelona: Herder.
Han, Byung-Chul (2014b). Psicopolítica: Neoliberalismo y nuevas técnicas de poder. Barcelona: Herder .
Hernández, Silvia; Nepomiachi, Ezequiel y Ré, Carolina (2017). “Seamos un país de 40 millones de emprendedores”. En: Interpretaciones ideológicas en tiempos neoliberales. Revista Ciencias Sociales, 93, pp. 51-57.
Hesmondhalgh, David (2010). “User-generated content, free labour and the cultural industries”. En: Ephemera 10 (3-4): 267-284.
Hesmondhalgh, David y Baker, Sarah (2011). Creative labor. London: Sage.
Hesmondhalgh, David y Baker, Sarah (2009). “A very complicated version of freedom: Conditions and experiences of creative labour in three cultural industries”. En: Poetics, 30, pp. 4-20. https://doi.org/10.1016/j.poetic.2009.10.001
Hualde, Alfredo; Guadarrama, Rocío y López, Silvia (2016). “Precariedad laboral y trayectorias flexibles en México: un estudio comparativo de tres ocupaciones”. En: Papers Revista de Sociología 101 (2), pp. 195-221. http://dx.doi.org/10.5565/rev/papers.2188
Huws, Ursula (2019). Labour in Contemporary Capitalism: What Next?. Springer.
Huws, Ursula (2010). “Expression and expropriation: The dialectics of autonomy and control in creative labour”. En: Ephemera Theory & Politics in Organization, 10(3/4), pp. 504-521.
Kaplan, Lucía (2019). “Cambiemos y la construcción de una nueva institucionalidad en torno al trabajo”. En: Perspectivas Revista de Ciencias Sociales (PRCS), 7, pp. 151-167. https://doi.org/10.35305/prcs.v0i7.20
Kücklich, Julian (2005). “Precarious Playbour: Modders and the Digital Games Industry”. En: The Fibreculture Journal, (5). Disponible en: http://five.fibreculturejournal.org/fcj-025-precarious-playbour-modders-and-the-digital-games- industry/
Kuratko, Donald (2016). Entrepreneurship: Theory, Process, and Practice. Mason: Cengage Learning.
Lago Martínez, Silvia. (2017). “Trabajo y empleo en las industrias culturales y creativas en Argentina. La figura del emprendedor”. En: Quórum Académico 14 (2), pp. 17-34.
López Álvarez, Pablo (2010). “Biopolítica, liberalismo y neoliberalismo: acción política y gestión de la vida en el último Foucault”. En: Sonia Arribas, Germán Cano y Javier Ugarte (Eds.), Hacer vivir, dejar morir. Biopolítica y capitalismo. (pp. 39- 61). Madrid: CSIC, La Catarata.
Marwick, Alice (2010). Status update: celebrity, publicity and self-branding in web 2.0 (Tesis doctoral) New York University. Disponible en: https://www.academia.edu/12822488/Status_Update_Celebrity_Publicity_and_Branding_in_the_Social_Media_Age
Marx, Karl (2007 [1953]) Elementos fundamentales para la crítica de la economía política (Grundrisse) 1857-1858. (Trad. Pedro Scarón). México: Siglo XXI.
Mauro, Karina (2018). “Cooperativismo y condiciones laborales de los actores en el teatro porteño”. Pilquen 21, pp. 38-48.
Maxwell, Richard (Ed.) (2017). The Routledge companion to Labor and Media. New York: Routledge.
McRobbie, Angela (2016). Be creative: Making a living in the new culture industries. Hoboken: Wiley.
Menéndez, Eduardo (2002). “El malestar actual de la antropología o la casi imposibilidad de pensar lo ideológico.” En: Revista de Antropología Social, 11, 39-87.
Miller, Toby (2018). El trabajo cultural. Barcelona: Gedisa.
Moruno, Jorge (2015). La fábrica del emprendedor: trabajo y política en la empresa-mundo. Madrid: Ediciones Akal.
Murray, Catherine y Gollmitzer, Mirjam (2012). “Escaping the precarity trap: a call for creative labour policy”. En: International Journal of Cultural Policy 18 (4), pp. 419-438. https://doi.org/10.1080/10286632.2011.591490
Oakley, Kate (2014). “Goodwork? Rethinking cultural entrepreneurship”. En: Chris Bilton y Stephen Cummings (eds) Handbook of Management and Creativity, pp. 145-160. Cheltenham: Edward Elgar. https://doi.org/10.4337/9781781000977.00018
Neffa, Julio Cesar; Oliveri, Maria Laura; Persia, Juliana y Trucco, Pablo (2010). “La crisis de la relación salarial: naturaleza y significado de la informalidad, los trabajos, empleos precarios y los no registrados”. En: Empleo, desempleo y políticas de empleo, 1. Buenos Aires: CEIL- PIETTE.
Nicoli, Massimiliano & Paltrinieri, Luca (2019). “«It’s still day one». El tránsito del empresario de sí mismo a la start-up existencial”. RECERCA. Revista de Pensament y Anàlisi, (24), pp. 37-60. https://doi.org/10.6035/Recerca.2019.24.1.3
Padilla, Diego Carbajo & López, Elsa Santamaría (2015). “Trabajo, jóvenes e identidad en un contexto de crisis de los referentes modernos: una aproximación a la figura del emprendedor”. En: Papeles del CEIC, International Journal on Collective Identity Research, (3), 10. http://dx.doi.org/10.1387/pceic.14626
Pereyra, Diego (2013). “Notas para una sociología de la cultura emprendedora”. En: Simón González y Eduardo Matozo, Creatividad e innovación aplicadas al desarrollo emprendedor: experiencias de la Red Latinoamericana de Buenas Prácticas de Cooperación Universidad Empresa (pp. 15-34.. Santa Fe: Universidad Nacional del Litoral.
Pfeilstetter, Richard (2011). “El emprendedor. Una reflexión crítica sobre usos y significados actuales de un concepto.” En: Gazeta de Antropología, 27(1): article 16. http://hdl.handle.net/10481/15684.
Pinochet Cobos, Carla (2015). “De la economía creativa a la escala etnográfica. Apuntes en torno al trabajo artístico joven”. En: Ensambles, 2, p. 66-79.
Pisani, Francis (2016). Creadores de Futuro: De la innovación en el mundo. Madrid: Ariel y Fundación Telefónica.
Quiña, Guillermo (2018). “Culturepreneurship y condiciones del trabajo en las industrias creativas. Una aproximación a partir del caso de la música independiente”. En: Revista Latinoamericana de Estudios del Trabajo, 22 (37), pp. 197-220.
Rodríguez, Carlos Jesús & Medina-Vicent, María (2017). “Los nuevos discursos del management: difusión, impactos y resistencias”. En: RECERCA. Revista de Pensament y Anàlisi, (20), pp. 7-14. https://doi.org/10.6035/Recerca.2017.20.1
Rowan, Jaron (2010). Emprendizajes en cultura: discursos, instituciones y contradicciones de la empresarialidad cultural. Madrid: Traficantes de Sueños.
Sandoval, Marisol (2018). “From passionate labour to compassionate work: Cultural co-ops, do what you love and social change”. En: European Journal of Cultural Studies, https://doi.org/10.1177/1367549417719011
Sautú, R. (1999). El método biográfico. La reconstrucción de la sociedad a partir del testimonio de los actores. Buenos Aires: Ed. de Belgrano.
Schmidt, Florian A. (2020). “Mercados de trabajo digitales en la economía de plataformas. Mapeando los desafíos políticos del trabajo colaborativo y del trabajo de plataformas”. En: Revista Hipertextos, 8 (14), pp. 11-58. DOI: https://doi.org/10.24215/23143924e018
Segnini, Liliana (2018). “Trabalho, imigração e relações de gênero no contexto da mundialização: músicos do Leste europeu no Brasil”. En: Revista Latinoamericana de Estudios del Trabajo 22 (37): 221-250.
Serafini, Paula y Novosel, Noelia (2020). “Culture as care: Argentina’s cultural policy response to Covid-19”. En: Cultural Trends. DOI: https://doi.org/10.1080/09548963.2020.1823821
Serrano, Amparo (2016). “Colonización política de los imaginarios del trabajo: la invención paradójica del ‘emprendedor’”. En: E. Gil Calvo (Ed.), Todo mercado (pp. 110-128.. Madrid: Catarata.
Sibilia, Paula (2012). La intimidad como espectáculo. Buenos Aires: Fondo de Cultura Económica .
Tokumitsu, Miya (2015). Do what you love. Nueva York: Regan Arts.
Tremblay, Gaëtan (2011). “Industrias culturales, economía creativa y sociedad de la información”. En: A. Albornoz (comp.) Poder, medios, cultura. Una mirada crítica desde la economía política de la comunicación (pp. 109-138.. Buenos Aires: Paidós.
Williams, Raymond (2003). Palabras clave: un vocabulario de la cultura y la sociedad. Buenos Aires: Nueva Visión.
Williams, Raymond (2000). Marxismo y literatura. Barcelona: Península.
Yúdice, George (2002). El recurso de la cultura. Barcelona: Gedisa .
8. Fuentes
IADEP (2020). Informe de gestión 2016-2019. Neuquén: Ministerio de Economía e Infraestructura. Disponible en: https://www.iadep.gob.ar/iadep/wp-content/uploads/INFORME-DE-GESTI%C3%93N.pdf
Fondo Nacional de las Artes (2020). “Se amplían las becas Sostener Cultura II”. Disponible en: https://fnartes.gob.ar/novedades/se-amplian-las-becas-sostener-cultura-ii
Instituto Nacional de Estadísticas y Censos (2022). Puestos de trabajo y cuenta de generación del ingreso cultural. En: Informes técnicos, Vol. 6, nº 149, pp. 12-15.
Fondo Nacional de las Artes (2021). Valorización mensual de la canasta básica alimentaria y de la canasta básica total. Gran Buenos Aires. Enero 2021. Disponible en: https://www.indec.gob.ar/uploads/informesdeprensa/canasta_02_216F3510C93C.pdf
Fondo Nacional de las Artes (2018). Cuenta satélite de cultura. Metodología de estimación del valor agregado bruto, comercio exterior, generación del ingreso y consumo privado cultural. Metodología INDEC, 25. Disponible en: https://www.indec.gob.ar/ftp/cuadros/sociedad/metodologia_25_csc.pdf
SINCA (2022). “Coyuntura cultural. Datos sectoriales 2021”
Fondo Nacional de las Artes (2020a). “Encuesta Nacional de Cultura”.
Fondo Nacional de las Artes (2020b). “Impacto covid”
Fondo Nacional de las Artes (2016a). “Indicadores Culturales de la Provincia de Río Negro” Disponible en: https://back.sinca.gob.ar/download.aspx?id=1129
Fondo Nacional de las Artes (2016b). “Indicadores Culturales de la Provincia de Neuquén” Disponible en: https://back.sinca.gob.ar/download.aspx?id=1135
Notas