ARTIGO DE INVESTIGAÇÃO (ORIGINAL)
Cuidados paliativos na formação inicial em enfermagem: Um estudo de métodosmistos
Palliative care in undergraduate nursing education: A mixed-methodsstudy
Cuidados paliativos en la formación inicial de enfermería: Un estudio de métodosmixtos
Cuidados paliativos na formação inicial em enfermagem: Um estudo de métodosmistos
Revista de Enfermagem Referência, vol. VI, núm. 1, e21060, 2022
Escola Superior de Enfermagem de Coimbra

Recepción: 06 Abril 2021
Aprobación: 02 Noviembre 2021
Financiamiento
Fuente: Conselho Nacional de Desenvolvimento Científico e Tecnológico
Beneficiario: Jéssica Sponton Moura Minosso
Resumo:
Enquadramento: Com o avançar da transição epidemiológica, faz-se necessária a aquisição de competências em cuidados paliativos já na formação inicial de enfermagem. No entanto, a maioria das instituições formadoras têm demorado a adaptar-se às necessidades emergentes deste novo contexto.
Objetivos: Identificar as perceções e os conhecimentos de finalistas do curso de enfermagem no Brasil e em Portugal sobre cuidados paliativos e relacioná-los às suas experiências na prática clínica.
Metodologia: Estudo multicêntrico, exploratório e descritivo, de natureza qualitativa. Foram entrevistados 15 estudantes, 10 brasileiros e cinco portugueses, no decorrer de 2018. Os dados foram submetidos a análise de conteúdo de Bardin. Utilizou-se o modelo de Patricia Benner para o suporte teórico.
Resultados: As narrativas trouxeram à tona sentimentos de insatisfação com o conteúdo em cuidados paliativos disponibilizado pelas escolas e de frustração em relação às experiências vividas na prática clínica. Revelaram-se equívocos conceptuais sobre a temática.
Conclusão: Os currículos precisam de ser adaptados e de incorporar conteúdos de cuidados paliativos em disciplinas obrigatórias.
Palavras-chave: cuidados paliativos, doença crónica, transição epidemiológica, programas de graduação em enfermagem, enfermagem, conhecimento.
Abstract:
Background: With the progression of the epidemiological transition, palliative care skills should be acquired already in undergraduate nursing education. However, most nursing schools have been slow to adapt to the needs emerging from this new context.
Objectives: To identify the perceptions and knowledge of final-year undergraduate nursing students in Brazil and Portugal about palliative care and compare them with their experiences in clinical practice.
Methodology: Multicenter, exploratory, and descriptive study with a qualitative approach. Fifteen students were interviewed in 2018: 10 Brazilian students and five Portuguese students. Data were analyzed using Bardin’s content analysis technique. Patricia Benner’s model was used as theoretical framework.
Results: The narratives revealed dissatisfaction with the palliative care content in the curricula, frustration with the experiences in clinical practice, and conceptual misconceptions about the theme.
Conclusion: The curricula should be adapted and palliative care content integrated into mandatory subjects.
Keywords: palliative care, chronic disease, health transition, education, nursing, diploma programs, nursing, knowledge.
Resumen:
Marco contextual: Con el avance de la transición epidemiológica, la adquisición de competencias en cuidados paliativos es ya necesaria en la formación inicial de enfermería. Sin embargo, la mayoría de las instituciones de formación ha tardado en adaptarse a las nuevas necesidades de este nuevo contexto.
Objetivos: Identificar las percepciones y los conocimientos de los estudiantes de último curso de enfermería de Brasil y Portugal sobre los cuidados paliativos y relacionarlos con sus experiencias en la práctica clínica.
Metodología: Estudio multicéntrico, exploratorio y descriptivo, de carácter cualitativo. Se entrevistó a 15 estudiantes, 10 brasileños y cinco portugueses, durante 2018. Los datos se sometieron al análisis de contenido de Bardin. Se utilizó el modelo de Patricia Benner como base teórica.
Resultados: Los relatos pusieron de manifiesto sentimientos de insatisfacción con los contenidos sobre cuidados paliativos puestos a disposición por las escuelas y de frustración respecto a las experiencias vividas en la práctica clínica. Se pusieron de manifiesto malentendidos conceptuales sobre el tema.
Conclusión: Es necesario adaptar los planes de estudio e incorporar contenidos de cuidados paliativos en las asignaturas obligatorias.
Palabras clave: cuidados paliativos, enfermedad crónica, transición de la salud, programas de graduación en enfermería, enfermería, conocimiento.
Introdução
Constata-se globalmente a emergência dos cuidados paliativos como uma das principais respostas ao sofrimento advindo das doenças crónicas avançadas. Esta modalidade de cuidado permite que milhares de doentes alcancem melhorias na qualidade de vida, assim como os seus cuidadores e familiares. Os enfermeiros têm um papel fundamental na concretização deste objetivo, porém só poderão desempenhá-lo de maneira adequada se dotados dos conhecimentos necessários ao provimento de cuidados qualificados e sentirem-se efetivamente capazes para os prestar.
Diversas entidades da área da saúde reconhecem a importância da inclusão dos cuidados paliativos desde a formação inicial dos profissionais de saúde, fomentando a inserção de unidades curriculares correlacionadas e de cariz obrigatório nos currículos dos cursos de nível superior (Arias-Casais et al., 2019). Ainda assim, a maioria das instituições formadoras têm demorado a adaptar-se às necessidades emergentes deste novo contexto.
Ponderando a emergência dos cuidados paliativos em nível global e a crescente interação e mobilidade entre os países lusófonos, optou-se por realizar um estudo multicêntrico, envolvendo os contextos europeu e sul-americano, mais especificamente, Portugal e Brasil.
Um relatório de 2018 emitido pelo Observatório Português de Cuidados Paliativos registou evoluções positivas em relação à inclusão de conteúdos relativos aos cuidados paliativos nas licenciaturas, embora ainda considere a situação dos cuidados paliativos em Portugal “parca e com necessidade de maior investimento” (Pereira et al., 2018, p. 11).
No Brasil, em geral o ensino de graduação em enfermagem oferece poucas disciplinas com temas como a morte, o morrer e o luto. São ainda mais raras as que oferecem oportunidades de prática em cuidados paliativos. Essa realidade também se revela em outros cursos da área da saúde (Costa et al., 2016; Caldas et al., 2018).
As perceções dos alunos sobre o tema podem ser de grande utilidade na elaboração e na avaliação dos conteúdos programáticos dos cursos. A apreciação do corpo discente é importante na medida em que reflete representações sociais e do mercado de trabalho, além de expetativas e possíveis obstáculos no processo de ensino-aprendizagem.
O presente artigo tem como objetivo identificar as perceções e os conhecimentos de finalistas do curso de graduação em enfermagem sobre cuidados paliativos e relacioná-los com as experiências com cuidados paliativos no decorrer da sua formação inicial.
Enquadramento
A qualidade da oferta de cuidados de saúde é uma das principais prioridades dos governos ao redor do mundo e uma obrigação ética dos ministérios e órgãos de gestão dos recursos em saúde. Está ligada a diferentes intervenientes, entre os quais as competências da equipa de enfermagem, detentora de grande potencial para a sua melhoria (Ribeiro et al., 2017).
Patrícia Benner, teorista de enfermagem, elaborou diversas propostas para a formação do enfermeiro, com elevado potencial para se adequar às necessidades advindas das condições de morbi-mortalidade mais prevalentes nos dias atuais, assim como às alterações tecnológicas emergentes. Inspirada em Heidegger e Gadamer, propôs um quadro teórico de interpretação para o processo de desenvolvimento de competências baseado no modelo Dreyfus (Escobar-Castellanos & Jara-Concha, 2019).
A teoria de Benner atribui grande ênfase à aprendizagem prática e a um acompanhamento adequado do estudante. Para a autora, a verdadeira experiência que auxilia a aquisição das competências não advém apenas da passagem do tempo, mas consiste no “refinamento de noções e teorias pré-concebidas, através do encontro com muitas situações na prática que adicionam muitas nuances e sombras de diferenças em relação à teoria” (Benner, 1982, p. 407). Esse modelo pode ser aplicado à formação em enfermagem, sendo que os diferentes níveis refletem as mudanças pelas quais os estudantes passam durante a prática clínica, desde a fase inicial, e à medida que assimilam os conhecimentos e utilizam-nos em cada contexto específico (Escobar-Castellanos & Jara-Concha, 2019).
A prática clínica é considerada muito relevante para o processo de ensino-aprendizagem em cuidados paliativos, embora a sua incorporação não seja privilegiada na maioria dos currículos (Costa et al., 2016). Atividades desta natureza permitem a identificação das dificuldades na prestação deste tipo de cuidado.
A incorporação da ética e do cuidado humanizado na prática assistencial também é um elemento-chave do modelo e um parâmetro especialmente importante para os cuidados paliativos. A identidade do enfermeiro integra conhecimento científico, aptidões e ética para agir em diferentes situações e especialmente diante de instabilidades. Mudanças no processo de ensino-aprendizagem são imprescindíveis para permitir que os estudantes adquiram essas características. O modelo teórico proposto por Benner desafia as escolas de enfermagem a analisar os seus currículos de maneira a garantir a formação de futuros enfermeiros competentes para enfrentar os desafios do quotidiano assistencial (Handwerker, 2012).
No presente estudo, os resultados obtidos foram analisados à luz do referencial de Benner, de maneira a examinar o ensino de cuidados paliativos e as perceções dos estudantes do curso de graduação em enfermagem sobre o tema, bem como as vivências a ele relacionadas.
Questões de investigação
Quais são as perceções dos finalistas do curso de graduação em enfermagem sobre cuidados paliativos? Que vivências em cuidados paliativos tiveram esses estudantes no contexto académico?
Metodologia
Trata-se de um estudo multicêntrico, exploratório e descritivo, de natureza qualitativa, fundamentado no modelo de Patrícia Benner (Benner, 1982). Para a sua apresentação, utilizou-se a checklist COnsolidated criteria for REporting Qualitative research (COREQ).
Alunos finalistas das Escola Superior de Enfermagem do Porto (ESEP) e da Escola de Enfermagem da Universidade de São Paulo (EEUSP) foram convidados a participar na investigação, num processo de amostragem por conveniência, até à saturação teórica. Considerou-se que essa condição foi alcançada quando se deixou de encontrar novos elementos que poderiam alterar a compreensão do fenómeno estudado (Nascimento et al., 2018). Foram excluídos os alunos de outros anos do curso, uma vez que poderiam ainda não terem frequentado as unidades curriculares pertinentes. A colheita de dados foi realizada no primeiro semestre de 2018, em Portugal, e no segundo semestre deste mesmo ano, no Brasil.
A ESEP é uma instituição de ensino superior politécnico, dedicada ao ensino da enfermagem nos níveis de graduação (licenciatura) e pós-graduação (pós-licenciatura e mestrado). O ensino dos cuidados ao paciente em fim de vida na licenciatura está integrado na disciplina de Bioética.
A EEUSP destina-se à preparação de enfermeiros, docentes, investigadores e especialistas em todos os ramos da enfermagem, por meio de cursos de graduação, pós-graduação (mestrado, doutoramento e especialização) e extensão universitária. O ensino de cuidados aos pacientes em fim de vida é feito em disciplinas opcionais.
Todas as normas preconizadas pelo Conselho Nacional de Ética para as Ciências da Vida em Portugal foram respeitadas. A Comissão de Ética da ESEP autorizou a participação dos estudantes no estudo, mediante despacho do presidente. Os participantes receberam as informações pertinentes e assinaram o termo de consentimento livre e esclarecido. Todos os cuidados éticos pertinentes também foram observados em relação aos participantes e à instituição brasileira (Parecer nº 1.122.824).
Entrevistas semiestruturadas presenciais foram feitas com os alunos voluntários, nas instalações das instituições de ensino superior (IES). As entrevistas foram realizadas em ambiente reservado, sem a presença de terceiros. Foi-lhes assegurado o sigilo das respostas e a confidencialidade dos dados. O guião para as entrevistas incluía as seguintes perguntas: “Em sua opinião, o que significa prestar cuidados paliativos? Como avalia sua experiência de prestação de cuidados paliativos? Quais foram as dificuldades encontradas na prestação de cuidados ao paciente em cuidados paliativos? O que contribuiu para facilitar a assistência prestada esse paciente?”.
Para a análise dos dados foi utilizada a análise de conteúdo preconizada por Bardin (2016). Após a transcrição das entrevistas, foram seguidas as seguintes etapas: pré-análise (sistematização das ideias iniciais, leitura das entrevistas, formulação de hipóteses e elaboração de indicadores), a exploração do material (codificação) e a interpretação (inferências a partir do tratamento dos resultados; Silva & Fossá, 2015). A exploração do material foi feita com recurso à aplicação Dedoose®, que funciona em ambiente web e possui várias ferramentas de apoio à análise qualitativa.
Resultados
Participaram no estudo 15 estudantes do sexo feminino com idades entre os 21 e os 31 anos, solteiros, matriculados no último ano da pré-graduação de enfermagem, sendo cinco de nacionalidade portuguesa e 10 de nacionalidade brasileira.
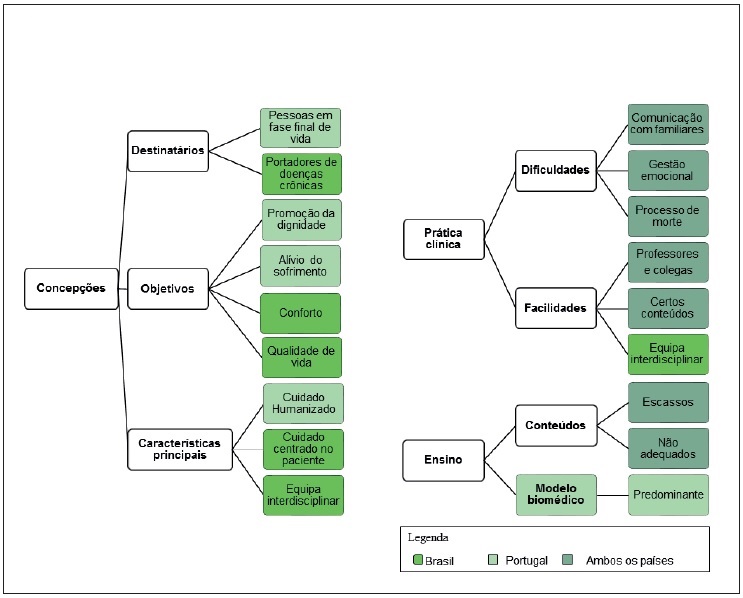
Os dados colhidos foram organizados em categorias e subcategorias resultantes dos procedimentos analíticos utilizados, reunidas na Tabela 1.

Sob a categoria Conceções sobre cuidados paliativos estão reunidas as perceções dos estudantes em relação aos destinatários dos cuidados paliativos, os seus objetivos e principais características.
A maior parte dos entrevistados em Portugal considerou que a prestação de cuidados paliativos está restrita a pessoas em fase final de vida: “é quando uma pessoa já está na fase final de vida, no fundo é manter . . . prestar cuidados com o objetivo de . . . para que a pessoa sofra o menos possível” (B.C., 23 anos). Destacaram-se termos como fase terminal:
Então, para mim os cuidados paliativos . . . acho que é uma área que aborda pacientes que estão numa fase terminal, que necessitam de cuidados que no fundo o único intuito será diminuir a dor ou desconforto que eles sentem nessa fase final. (A.M., 23 anos)
Já em relação aos respondentes no Brasil, na maior parte dos depoimentos não se verificou a associação entre cuidados paliativos e final de vida: “eu entendi que cuidado paliativo é tudo que envolve doenças que não tem cura, doenças crónicas, até das mais simples como diabetes e hipertensão, mas de certa forma continua ainda associado a doenças mais graves ou situações mais graves.” (M.V.S., 27 anos). O termo foi vinculado às doenças avançadas:
Então, na minha opinião, cuidados paliativos é promover o conforto para o paciente, ao contrário do que muita gente pensa, que é no final da vida, eu creio que cuidados paliativos é aquilo que já não tem mais cura, não tem um prognóstico. (C.M.V., 27 anos)
Como objetivos dos cuidados paliativos, em Portugal foram citados mais frequentemente a promoção da dignidade e o alívio do sofrimento, principalmente por meio da diminuição do nível da dor e do desconforto.
Prestar cuidados [paliativos] com o objetivo de . . . para que a pessoa sofra o menos possível, tanto a nível por exemplo de dor, no fundo é mesmo todos os cuidados para que se possa . . . para que possamos fazer com que a pessoa esteja com . . . o mais . . . o melhor possível. (B.C., 23 anos)
Os estudantes brasileiros mencionaram com maior frequência a promoção do conforto e da qualidade de vida:
[Prestar cuidados paliativos] significa você promover o conforto para a pessoa que está passando por um período de uma doença que não tem mais cura, a doença, ela não tem mais cura né, então, a proposta é paliar a pessoa, que é você promover o conforto até o final da vida delas. (M.B.O., 23 anos)
O cuidado humanizado foi considerado uma das características mais relevantes dos cuidados paliativos, em Portugal: “E eu sinto que na formação que eu tive, essa parte, em muitas das cadeiras, e até em alguns estágios, foi deixada muito de parte. E nos cuidados paliativos, essa parte humana é extremamente importante” (A.M., 23 anos).
Os estudantes brasileiros citaram mais vezes o cuidado centrado no paciente e a assistência prestada por equipa interdisciplinar.
Várias vezes os enfermeiros eles focam no que é melhor para eles, não no paciente, entendeu? Tipo: ‘Ah, vamos fazer assim que é mais rápido’ ou ‘vamos fazer aquilo, que é o que se tem para hoje’. Eu acho que não tem de ser assim, você tem de pensar no cuidado e no conforto do paciente para ele ir embora o quanto antes e da melhor forma possível. (A.C.S., 23 anos)
Sob a categoria Ensino de cuidados paliativos na formação inicial em Enfermagem estão reunidas as observações dos entrevistados sobre os conteúdos curriculares disponibilizados pelas IES, as oportunidades de experiência prática e a influência do modelo biomédico em cuidados paliativos.
Segundo os estudantes portugueses, pouco conteúdo sobre cuidados paliativos é ministrado durante o curso e de maneira pouco adequada.
Eu acho que neste momento eu não ia saber aquilo o que era suposto fazer ou aquilo o que era suposto prestar de cuidados. Acho que não temos… não tenho formação devida para isso, que é uma área que ainda preciso de muita experiência, muita… não experiência, mas de muitos conhecimentos e alguma experiência para conseguir prestar da melhor forma. (A.F., 23 anos)
De maneira similar aos estudantes em Portugal, os participantes brasileiros mencionaram a falta de conteúdos durante o curso.
Na graduação? Não, nada. O que eu tive na graduação . . . nossa, eu só aprendi na Liga mesmo, porque se eu fosse depender do que eu aprendi na graduação . . . Faltam cuidados paliativos na graduação. Se na USP não tem, imagina nas outras [escolas]. É isso. (A.C.S., 23 anos)
Alguns estudantes portugueses mencionaram o modelo biomédico, para explicar as dificuldades de incorporação dos princípios dos cuidados paliativos no ensino.
Se calhar às vezes até focam em coisas que não são tão comuns, ou até mesmo que são mais médicas e mais bioquímicas. E as coisas que são mais de Enfermagem, em que deviam realmente focar, como os cuidados paliativos, ou cuidar da pessoa mesmo . . . E nos cuidados paliativos, essa parte humana é extremamente importante. (A.M., 23 anos)
Não só termos técnicos. Termos técnicos saímos todos de lá a saber, pelo menos na Escola de Enfermagem, senão não saímos. Mas falta ali um bocado do ser humano, de ser carinhoso, dar uma palavra amiga . . . É isso. Eu acho isso. Valorizarmos muito os aspectos técnicos e valorizarmos pouco o carinho, o afeto, a palavra amiga, que a muitos cai bem. (J.A., 26 anos)
Estudantes de ambos os países relataram sentir falta de oportunidades de aprendizagem na prática clínica. A seguir estão expostas as principais dificuldades e facilidades identificadas na categoria Experiências de aprendizagem de cuidados paliativos na prática clínica.
Comunicação com a família, gestão emocional e o processo de morte foram citadas como dificuldades pelos alunos em Portugal.
Assim, uma das dificuldades e isso eu senti quando tive . . . não uma situação de cuidados paliativos, mas tive uma situação de doentes que estavam muito mal e . . . [os familiares] pareciam que não queriam admitir a gravidade da situação, e às vezes é muito difícil lidar com essa situação. Eu acho que é mais essa dificuldade, de lidar, nós próprios lidarmos com aquela situação, cuidar de uma pessoa que não vai evoluir, não vai ficar melhor e . . . os familiares. Eu acho que são essas duas situações as mais complicadas. (A.S., 30 anos)
As respostas dos estudantes brasileiros foram similares às dos portugueses: a comunicação com os familiares, o processo de morte e a gestão emocional foram as dificuldades mais citadas.
Eu acho que as dificuldades principais, falando em questão de recém-nascido, é lidar com a família . . . a equipe que teve que comunicar que a criança não sairia do hospital, acho que deve ter sido o mais difícil para eles . . . Acho que a enfermagem como um todo não sabe muito bem como lidar com cuidados paliativos . . . A gente fica esperando que seja o papel de um psicólogo ou de um assistente social, sendo que na verdade é um pouco de todo mundo. (M.V.S., 27 anos)
Como facilitadores, os estudantes portugueses citaram o apoio prestado por professores e colegas e os conteúdos sobre estratégias não farmacológicas e comunicação que faziam parte do currículo do curso.
Na altura, o que me ajudou foi o apoio dos outros profissionais, falando enquanto estudante . . . . Eu acho que sentir o apoio deles, às vezes uma simples palavra da parte deles, é muito importante esse apoio dos outros, dos colegas . . . Sim, [os professores] apoiaram bastante, eles têm muito cuidado com isso. Sempre que notam que há um doente que está assim, junto, eles têm mesmo muito, muito cuidado. . . . E sim, recebi também imenso apoio deles. (A.S., 30 anos)
Já os estudantes brasileiros, citaram com maior frequência os seguintes facilitadores: o apoio de outros profissionais, o conhecimento sobre cuidados paliativos previamente adquirido e a assistência interprofissional.
Eu não tive assim uma ajuda . . . Buscando algum conhecimento na literatura e conversando com algumas pessoas que estavam mais envolvidas nos cuidados paliativos, elas puderam me ajudar a ampliar minha visão e eu consegui prestar um serviço mais digno para a pessoa. (A.L., 23 anos)
Apresenta-se a seguir uma figura com os principais resultados da análise de conteúdo das entrevistas (Figura 1).

Discussão
Este estudo propôs-se a avaliar as perceções e os conhecimentos de alunos de enfermagem brasileiros e portugueses sobre cuidados paliativos e relacioná-los com as suas experiências no decorrer da graduação.
Os participantes trouxeram à tona sentimentos de insatisfação com o conteúdo em cuidados paliativos ministrado pelas escolas e também de frustração em relação às experiências vividas com pacientes sob os seus cuidados. Por outro lado, foi evidente a valorização do apoio prestado tanto pelos professores quanto pela equipa assistencial nos momentos de aprendizagem prática. Tais aspectos puderam ser identificados através da abordagem de Benner, na qual o investigador, apesar de utilizar os seus conhecimentos prévios para o delineamento da pesquisa, não se restringe a eles, permitindo a modificação dos seus pressupostos de acordo com os resultados encontrados (Santos et al., 2016).
As entrevistas revelaram alguns equívocos sobre o conceito de cuidados paliativos. Uma das inexatidões encontradas foi em relação aos destinatários, identificando-se em alguns casos uma associação exclusiva dos cuidados paliativos a pacientes no final da vida. Este é um equívoco comum a várias profissões da área da saúde (Horowitz et al., 2014).
Nas entrevistas a ambos os grupos, poucos foram os que incluíram como destinatários os familiares do paciente ou os seus cuidadores, a quem os cuidados paliativos também são dirigidos, de acordo com as definições da World Health Organization (WHO, 2020).
Dentre os objetivos dos cuidados paliativos, foram citados o alívio do sofrimento, a promoção do conforto e a preservação da dignidade, elementos-chave dentre os princípios norteadores dos cuidados paliativos. Entretanto, a promoção da qualidade de vida foi pouco citada, embora seja um conceito fundamental da filosofia dos cuidados paliativos (WHO, 2020).
Em Portugal, destacou-se o cuidado humanizado como uma das principais características dos cuidados paliativos, enquanto no Brasil os estudantes citaram o cuidado centrado no paciente e a assistência prestada por equipas multiprofissionais. Todas estas são características importantes dessa modalidade de cuidado (Wu & Volker, 2012).
Os estudantes portugueses mencionaram como obstáculo a sobrevalorização do modelo biomédico. Esta também foi a constatação de um estudo publicado em 2015, realizado com enfermeiros portugueses, que mencionaram a grande influência do modelo biomédico na sua prática, o que consideram prejudicial aos cuidados prestados a pessoas com doença crónica (Sousa et al., 2015).
As principais dificuldades citadas pelos estudantes para a prestação de cuidados paliativos foram as mesmas em Portugal e no Brasil: comunicação com a família, a gestão emocional e o processo de morte. A identificação destes temas permite que se desenvolvam investigações mais abrangentes sobre o processo de ensino e aprendizagem em cuidados paliativos e o seu aperfeiçoamento.
A comunicação é uma questão fulcral em cuidados paliativos e muito relevante para a humanização do cuidado. Diversos estudos salientam a importância que lhe atribuem os pacientes, o que contrasta com as grandes dificuldades dos profissionais em exercê-la de forma eficaz, principalmente nos momentos que antecedem a morte do paciente (Brighton & Bristowe, 2016).
A gestão das emoções é mais um dos aspetos considerados difíceis de lidar pelos alunos de ambas as IES. De facto, profissionais que prestam cuidados paliativos estão expostos a vários riscos relacionados com questões existenciais, desafios psicológicos e stress emocional. Entretanto, há evidências de que esses profissionais obtêm grande satisfação com o seu trabalho (Sansó et al., 2015). Deduz-se portanto que, se dotados das ferramentas certas, os enfermeiros podem superar tais riscos com sucesso.
O processo de morte, também mencionado pelos estudantes, foi tema de outro estudo sobre a perceção de estudantes de enfermagem, que revelou a necessidade de reflexão e discussão no ambiente académico sobre o processo de morte e morrer (Oliveira et al., 2016).
Dentre os facilitadores para a prestação de cuidados paliativos citados pelos estudantes portugueses estão o apoio de professores e colegas e os conteúdos sobre estratégias não farmacológicas e de comunicação recebidos durante o curso. Para os brasileiros, os facilitadores foram o trabalho em equipa multiprofissional, o conhecimento sobre cuidados paliativos e o apoio de outros profissionais. Nota-se que a importância desses elementos foi percebida pelos alunos durante momentos de aprendizagem prática.
O modelo de aquisição de competências de Benner valoriza a incorporação da análise crítica no processo de ensino e aprendizagem, aprimorando a formação no contexto assistencial, mediante o acompanhamento cuidadoso dos professores e tutores (Escobar-Castellanos & Jara-Concha, 2019). Este parece ser não só o cenário desejado pelos alunos, como o mais favorável à incorporação de habilidades paliativas.
Como limitação deste estudo pode-se considerar a diferença no número de entrevistados em cada país; todavia, as investigadoras conduziram as entrevistas até considerarem ter atingido o ponto de saturação teórica, tal como preconizado em estudos qualitativos.
Conclusão
A abordagem utilizada neste estudo forneceu uma perspetiva singular sobre as perceções e as vivências de aprendizagem de estudantes brasileiros e portugueses sobre cuidados paliativos. Os seus resultados podem favorecer o desenvolvimento de estudos mais abrangentes sobre o tema e fornecer às IES elementos para o aprimoramento dos seus currículos, colaborando para a formação de enfermeiros mais competentes num dos elementos mais essenciais da ciência da enfermagem: o cuidar.
As IES precisam de adequar os seus currículos às exigências advindas da transição epidemiológica e o crescimento das doenças crónicas avançadas, que exigem cada vez mais recursos dos serviços de saúde. De facto, o aumento da qualidade de vida dos seus portadores tem-se tornado um dos principais objetivos das entidades promotoras da saúde, levando os cuidados paliativos a uma posição de alta relevância para a sociedade atual.
Assim, é recomendável que, desde os anos iniciais do curso, incluam na estrutura curricular disciplinas obrigatórias de introdução aos cuidados paliativos que disponibilizem conteúdos sobre a história desses cuidados, a sua filosofia e os princípios norteadores. Em etapas posteriores, recomenda-se a oferta de disciplinas específicas sobre a assistência de enfermagem em cuidados paliativos, com componentes práticos, para garantir o acesso dos alunos a informações e experiências, terapias não-farmacológicas, comunicação, assistência interdisciplinar e promoção da qualidade de vida. Considera-se ainda de extrema importância que sejam abordados conteúdos sobre o processo de morrer, em disciplina dedicada e obrigatória.
Destaca-se a necessidade de estímulo à aprendizagem no contexto clínico dos cuidados paliativos, aliado a uma perspetiva integral de assistência, tendo bem presentes os fundamentos bioéticos. Acredita-se que esta é uma estratégia capaz de auxiliar os estudantes a tornarem-se profissionais com competências para intervir eficazmente em situações de doenças que ameaçam a continuidade da vida, no processo de morte e no luto, com autonomia para a tomada de decisão clínica e reflexiva.
A teoria de Benner pode ser uma importante aliada no processo de incorporação destas sugestões nos currículos dos cursos de enfermagem. O seu modelo de articulação dos aspetos teóricos, práticos e éticos no processo de ensino e aprendizagem apresenta um enorme potencial para a formação de futuros enfermeiros preparados para o alívio do sofrimento e a promoção da qualidade de vida dos pacientes com doenças crónicas avançadas e suas múltiplas necessidades.
Agradecimentos
O Conselho Nacional de Desenvolvimento Científico e Tecnológico (CNPq-Brasil) atribuiu uma bolsa de investigação à autora Jéssica Sponton Moura Minosso, na modalidade Doutorado – GD, que ajudou no desenvolvimento da investigação.
Referências bibliográficas
Arias-Casais, N., Garralda, E., Rhee, J. Y., De Lima, L., Pons Izquierdo, J., Clark, D., Hasselaar, J., Ling, J., Mosoiu, D., & Centeno, C. (2019). EAPC atlas of palliative care in Europe 2019. EAPC Press
Bardin, L. (2016). Análise de conteúdo. Edições 70.
Benner, P. (1982). From novice to expert. American Journal of Nursing, 82(3), 402-407.
Brighton, L. J., & Bristowe, K. (2016). Communication in palliative care: Talking about the end of life, before the end of life. Postgraduate Medical Journal, 92(1090), 466-470. https://doi.org/10.1136/postgradmedj-2015-133368
Caldas, G. H., Moreira, S. N., & Vilar, M. J. (2018). Cuidados paliativos: Uma proposta para o ensino da graduação em medicina. Revista Brasileira de Geriatria e Gerontologia, 21(3), 261-271. https://doi.org/10.1590/1981-22562018021.180008
Costa, A. P., Poles, K., & Silva, A. E. (2016). Formação em cuidados paliativos: Experiência de alunos de medicina e enfermagem. Interface: Comunicação, Saúde, Educação, 20(59), 1041-1052. https://doi.org/10.1590/1807-57622015.0774
Escobar-Castellanos, B., & Jara-Concha, P. (2019). Filosofía de Patricia Benner: Aplicación en la formación de enfermería: Propuestas de estrategias de aprendizaje. Educación, 28(54), 182- 202. https://doi.org/10.18800/educacion.201901.009
Handwerker, S. M. (2012). Transforming nursing education: A review of current curricular practices in relation to Benner’s latest work. International Journal of Nursing Education Scholarship, 9. https://doi.org/10.1515/1548-923X.2510
Horowitz, R., Gramling, R., & Quill, T. (2014). Palliative care education in US medical schools. Medical Education, 48(1), 59-66. https://doi.org/10.1111/medu.12292
Nascimento, L. C., Souza, T. V., Oliveira, I. C., Moraes, J. R., Aguiar, R. C., & Silva, L. F. (2018). Theoretical saturation in qualitative research: An experience report in interview with schoolchildren. Revista Brasileira de Enfermagem, 71(1), 228-233. https://dx.doi.org/10.1590/0034-7167-2016-0616
Oliveira, E. S., Agra, G., Morais, M. F., Feitosa, I. P., Gouveia, B. L., & Costa, M. M. (2016). O processo de morte e morrer na percepção de acadêmicos de enfermagem. Revista de Enfermagem UFPE On Line, 10(5), 1709-1716. https://doi.org/10.5205/1981-8963-v10i5a13546p1709-1716-2016
Pereira, S. M. (Coord.). (2018). Relatório de outono 2018: Secção Formação em Cuidados Paliativos. Universidade Católica, Instituto de Ciências da Saúde. https://ics.lisboa.ucp.pt/asset/2766/file
Ribeiro, O., Martins, M. M., & Tronchin, D. M. (2017). Qualidade dos cuidados de enfermagem: Um estudo em hospitais portugueses. Revista de Enfermagem Referência, 4(14), 89-100. https://dx.doi.org/10.12707/RIV16086
Sansó, N., Galiana, L., Oliver, A., Pascual, A., Sinclair, S., & Benito, E. (2015). Palliative care professionals’ inner life: Exploring the relationships among awareness, self-care, and compassion satisfaction and fatigue, burnout, and coping with death. Journal of Pain and Symptom Management, 50(2), 200-207. https://doi.org/10.1016/j.jpainsymman.2015.02.013
Santos, R. P., Neves, E. T., & Carnevale, F. (2016). Metodologias qualitativas em pesquisa na saúde: Referencial interpretativo de Patricia Benner. Revista Brasileira de Enfermagem, 69(1), 192-196. https://doi.org/10.1590/0034-7167.2016690125i
Silva, A. H., & Fossá, M. I. (2015). Análise de conteúdo: Exemplo de aplicação da técnica para análise de dados qualitativos. Qualitas Revista Eletrônica, 17(1), 1-14. http://dx.doi.org/10.18391/qualitas.v16i1.2113
Sousa, M. R., Martins, T., & Pereira, F. (2015). O refletir das práticas dos enfermeiros na abordagem à pessoa com doença crónica. Revista de Enfermagem Referência, 4(6), 55-63. https://dx.doi.org/10.12707/RIV14069
World Health Organization. (2020, August 5). Palliative care [Fact-sheet]. https://www.who.int/news-room/fact-sheets/detail/palliative-care
Wu, H.-L., & Volker, D. L. (2012). Humanistic nursing theory: Application to hospice and palliative care. Journal of Advanced Nursing, 68(2), 471-479. https://doi.org/10.1111/j.1365-2648.2011.05770.x
Notas
Notas de autor
Tratamento de dados
Análise formal
Investigação
Metodologia
Administração do projeto
Visualização
Redação - rascunho original
Redação - análise e edição
Administração do projeto
Supervisão
Validação
Redação - análise e edição
Metodologia
Administração do projeto
Supervisão
Validação
Visualização
Redação - análise e edição