ARTIGO DE INVESTIGAÇÃO HISTÓRICA (ORIGINAL)
Un dilema actual: El uso de sujeciones como técnica terapéutica garantiza la dignidad de la persona?
A current dilemma: Does the use of restraints as a therapeutic technique guarantee the dignity of the person?
Um dilema atual: O uso da contenção como técnica terapêutica garante a dignidade da pessoa?
Un dilema actual: El uso de sujeciones como técnica terapéutica garantiza la dignidad de la persona?
Revista de Enfermagem Referência, vol. VI, núm. 1, e21068, 2022
Escola Superior de Enfermagem de Coimbra

Recepción: 13 Abril 2021
Aprobación: 27 Octubre 2021
Resumen:
Marco contextual: La sujeción como técnica terapéutica ha suscitado controversia a lo largo del tiempo. Actualmente, la contención se circunscribe a situaciones de emergencia que entrañen riesgo para la vida del paciente o para terceras personas.
Objetivo: Conocer las técnicas terapéuticas de sujeción de la persona, revisar sus efectos secundarios y promover su buena praxis.
Metodología: Revisión de la literatura relacionada con la contención de las personas. Análisis interpretativo de la información recopilada en documentos, artículos, libros y leyes, mediante la hermenéutica de Gadamer.
Resultados: A través del tiempo se reflexiona sobre la contención de las personas por medio de la sujeción como medida terapéutica. Se indagan los aspectos éticos y se profundiza en su marco legislativo. Se analizan las implicaciones que dicha práctica puede comportar para el personal sanitario.
Conclusión: Es necesario fomentar medidas terapéuticas de confort que mitiguen y limiten el uso de la sujeción de la persona con trastornos conductuales y/o necesidades especiales. Hecho que garantiza los derechos y la dignidad de la persona.
Palabras clave: sujeciones químicas y físicas, medicina, historia, dignidad, enfermeira.
Abstract:
Background: Restraint as a therapeutic technique has been controversial over time. It is currently limited to emergency situations involving risk to the patient’s life or third parties.
Objective: To know therapeutic techniques for restraining the person, review their side effects, and promote good practice.
Methodology: Literature review related to the containment of people. Interpretative analysis of information gathered from documents, articles, books, and laws, using Gadamer’s hermeneutics.
Results: We reflected on restraint use for containing patients as a therapeutic measure over time. We investigated the ethical aspects and examined the legislative framework in depth. The implications that this practice may have for health personnel were analyzed.
Conclusion: It is necessary to promote comfort care measures that mitigate and limit the use of restraint in the person with behavioral disorders and/or special needs, thus guaranteeing their rights and dignity.
Keywords: chemical and physical restraints, medicine, history, dignity, nursing.
Resumo:
Enquadramento: A contenção como técnica terapêutica tem sido controversa ao longo do tempo. A contenção está atualmente limitada a situações de emergência que envolvem riscos para a vida do paciente ou para terceiros.
Objetivo: Conhecer as técnicas terapêuticas para conter a pessoa, rever os seus efeitos secundários e promover boas práticas.
Metodologia: Revisão bibliográfica, relacionada com a contenção de pessoas. Análise interpretativa da informação recolhida a partir de documentos, artigos, livros e leis, utilizando a hermenêutica de Gadamer.
Resultados: Ao longo do tempo, é possível refletir sobre a contenção das pessoas por meio de contenção como medida terapêutica. Os aspetos éticos são investigados e o quadro legislativo é examinado em profundidade. As implicações que esta prática pode ter para o pessoal de saúde são analisadas.
Conclusão: É necessário promover medidas de conforto terapêutico que atenuem e limitem o uso de restrições por parte da pessoa com perturbações comportamentais e/ou necessidades especiais. Isto garante os direitos e a dignidade da pessoa.
Palavras-chave: restrições químicas e físicas, medicina, história, dignidade, enfermagem.
Introducción
Desde los orígenes de la humanidad, la sujeción como medida terapéutica se ha utilizado especialmente para contener o retener a las personas que presentasen algún trastorno del comportamiento, dicha contención podía ser por sujeción mecánica o farmacológica. Sin embargo, la humanidad siempre ha cuestionado esta medida terapéutica desde sus inicios, aun adecuándose los sistemas de sujeción terapéutica a los cánones exigidos en cada momento de la historia. Incluso desde la Grecia Clásica el Corpus Hippocraticum habla de terapias con cadenas en pacientes peligrosos para la sociedad (Fernández y Zabala, 2014).
En la Antigua Roma, la sujeción se concibió como una medida humanista e higiénica para el abordaje del paciente. Dicha medida hacía hincapié en la dieta y el ejercicio físico como mecanismo de retención, sin utilizar elementos de contención para sujetar a la persona. En este periodo histórico, existió un rechazo a la retención de la persona, ya que se afirmaba que el uso de la contención inducía la ira en la persona, en vez de alcanzar su bienestar o confort (Urrutia-Beascoa, 2017).
Por el contrario, con la expansión y proliferación de los manicomios durante los siglos XIII y XIV, se produjo el auge de la sujeción como una medida terapéutica basada en la contención y retención del individuo. Este hecho se debió a que en dichas instituciones se confinaba y aislaba a la persona (Corral-Cano, 2013).
A lo largo de los siglos XV y XVI, en el territorio español será cuando los pacientes psiquiátricos, incluidos los ancianos con enfermedad mental, vuelvan a recibir una atención similar a la promovida por la sociedad romana con respecto a la sujeción como medida terapéutica. Así cabe destacar el papel de los psiquiatras valencianos, quienes promovieron la supresión de elementos de contención tales como las cadenas en las personas con psicopatologías (Barcia, 2004).
Trescientos años después, en el siglo XIX, los psiquiatras ingleses iniciaron un movimiento reformista con relación a la salud mental de las personas. Estos psiquiatras tienen una visión contraria de la contención y optan por otras medidas (trabajo, juego y entretenimiento), las cuales garantizan su estado de salud y el respeto de la persona (Jones, 1972).
La Organización Mundial de la Salud (OMS), en el año 1989, estableció que la sujeción como medida de contención o retención de la persona es un método extraordinario con finalidad terapéutica, que, según todas las declaraciones sobre los derechos humanos referentes a psiquiatría, solo resultará tolerable ante aquellas situaciones de emergencia que comporten una amenaza urgente o inmediata para la vida y/o integridad física del propio paciente o de terceros, y que no puedan conjurarse por otros medios terapéuticos. (Área de Gestión Sanitaria Norte de Almería, 2014, p. 1)
Desde entonces, organizaciones e instituciones como el Commonwealth National Restraint Minimization Project establecen criterios muy similares a los ya promulgados por la OMS. De modo que en años sucesivos se valora la sujeción como medida terapéutica de contención o retención de la persona desde una perspectiva ética. Además, se analiza su posible implicación en materia de derechos humanos y se promueve el cuidado de la persona sin elementos de contención o restricción (Corral-Cano, 2013). Sin embargo, en la actualidad, se siguen registrando casos de personas con discapacidad o trastornos graves de comportamiento cuyos derechos se hayan vulnerados ante la utilización de sujeciones restrictivas, ya sean físicas (cinturones, chalecos, etc.) o químicas (fármacos psicotrópicos), sin la existencia de protocolos que garanticen el uso adecuado y regulado de estas medidas de contención o retención terapéutica.
Así pues, los objetivos de este estudio no son otros que conocer las técnicas terapéuticas de retención de la persona, revisar los efectos secundarios de las mismas y promover su buena praxis entre el personal sanitario.
Metodología
Se realizó una revisión de la literatura relacionada con los objetivos de la investigación. Para llevar a cabo esta revisión, se aplicó la hermenéutica de Gadamer, gracias a la cual se estableció una serie de fases que desarrollaron entre enero y marzo de 2021. En la primera fase se realizó una búsqueda bibliográfica en las bases de datos electrónicas: SciELO, Dialnet, CUIDEN, MEDLINE/PubMed, CINAHL (Cumulated Index of Nursing y Allied Health Literature), Science Direct, así como en Google Académico. Durante la segunda, se revisó documentación en la Biblioteca de la Universidad de Castilla-La Mancha (Campus de Toledo), en la Biblioteca Pública de Castilla-La Mancha, en el archivo de la Facultad de Medicina de la Universidad Complutense de Madrid, así como en el Archivo Municipal de Toledo y el Archivo Histórico Provincial de Toledo. Se indagó en la documentación encontrada y se consultaron manuales históricos de la época en relación al objetivo de estudio. En la tercera fase, se realizó una revisión manual y/o electrónica en documentos oficiales extraídos de los Boletines Oficiales del Estado (BOE), los Boletines Oficiales de las Comunidades Autónomas, del Ministerio de Sanidad y Bienestar Social, así como de las Consejerías de Sanidad y Servicios Sociales de las autonomías españolas. Por último, en la cuarta fase se revisó de forma manual y electrónica los documentos extraídos de revistas orientadas hacia la profesión de enfermería y el acto de cuidar.
Como criterios de inclusión se fijaron: 1) manuscritos escritos en español, inglés y portugués; 2) documentación relacionada con la sujeción de personas con trastornos conductuales; 3) trabajos relacionados con la sujeción como una medida terapéutica, y 4) publicaciones con contenido social con relación a la contención. Los criterios de exclusión fueron: 1) documentación no ajustada al tema; 2) material duplicado; 3) publicaciones cuyo texto no estuviese completo, y 4) trabajos ajustados al tema de estudio, pero sin estar asociados con la profesión de enfermería y el acto de cuidar. Una vez aplicados los criterios de inclusión y exclusión se obtuvo un total de 31 documentos, de los cuales 20 fueron seleccionados para su análisis (Tabla 1).

Resultados y discusión
Desde el inicio de los tiempos las técnicas terapéuticas de sujeción de la persona han causado controversia en la humanidad, hasta el punto de que a día de hoy, mediante un marco legislativo incipiente y bajo un análisis ético de dichas medidas, se aboga por aplicar procedimientos terapéuticos que garanticen la atención integral y holística de la persona (Barcia, 2004; Domínguez-Isabel et al., 2019).
La contención de la persona como medida terapéutica fue aplicada durante los siglos XIII y XIV, en todos los pacientes con patología psiquiátrica que presentasen un trastorno grave de conducta (TGC; Corral-Cano, 2013). En la actualidad, esta medida terapéutica de restricción se sigue aplicando en las instituciones que cuidan de las personas con necesidades especiales (Domínguez-Isabel et al., 2019).
En el siglo XXI, el uso de técnicas terapéuticas de sujeción, tanto en personas mayores como en pacientes con trastornos del comportamiento y/o con necesidades especiales, debe estar sujeto a protocolo, debido a la existencia de prejuicios hacia el empleo de estas técnicas terapéuticas por parte de la familia, la ciudadanía y el personal sanitario (Corral-Cano, 2013). De modo que, en los últimos años en España, se han elaborado manuales que orientan en el empleo y la clasificación de las sujeciones, profundizando en las implicaciones legales que conlleva su uso, sea este adecuado o inadecuado (Comité interdisciplinar de sujeciones, 2014; Corral-Cano, 2013).
De esta forma, se plantea una doble clasificación para las sujeciones, de acuerdo con su naturaleza (físicas o farmacológicas) y con el tiempo de su instauración. Con respecto a este último criterio se agrupan en agudas (menos de 2-3 días) o crónicas (más de 2-3 días; Comité Interdisciplinar de Sujeciones, 2014; Martínez-Sánchez, 2019).
Luego, la sujeción mecánica se concibe como
cualquier dispositivo, material o equipo aplicado a una persona, unido a ella o cerca de su cuerpo que no puede ser controlado o retirado con facilidad por ella misma y que deliberadamente evita o intenta evitar su libertad de movimiento y/o el natural acceso a su cuerpo. (Fundación Cuidados Dignos, 2012, p. 4)
A la hora de limitar el movimiento de una persona hay que valorar qué regiones corporales son las que se desea contener, ya que existen diversos elementos que limitan el movimiento de las diferentes regiones anatómicas de la persona, por lo tanto, existen tobilleras, petos, manoplas, arnés, cinturón abdominal, muñequeras, entre otros. Inclusive en función de la intencionalidad de la sujeción, esta puede ser de carácter restrictivo, la cual impide la libertad de movimiento, e incluso el acceso a partes del cuerpo. También la sujeción puede ser de carácter no restrictivo, con elementos que permiten a la persona mantener una correcta postura corporal (Fundación Cuidados Dignos, 2012; Urrutia-Beascoa, 2017). Del mismo modo, la Confederación Española de Organizaciones de Mayores (CEOMA) establece como sujeción química la administración de fármacos psicoactivos, cuyo fin último es el control de una conducta disruptiva, disgregada o de riesgo, tanto para la persona como para terceros intervinientes (Burgueño-Torijano, 2005).
Por otro lado, y valorando la implicación social de las sujeciones, en Europa el uso de la sujeción como técnica terapéutica ha disminuido debido a su indicación, cuestión que no se ha producido en España, país donde se ha aumentado la indicación de esta medida sin la existencia de un criterio científico sólido (Rey, 2013). En este sentido, el investigador Joan Rodríguez-Delgado hace hincapié en las pautas sobre la utilización de las mismas en la prevención de caídas, la regulación de los desórdenes conductuales y la gestión de salidas no estipuladas (Rodríguez-Delgado, 2013). Sin embargo, si las contenciones se emplean de forma inadecuada, pueden llegar a producir múltiples riesgos, véase asfixia por estrangulación, sofocación por compresión abdominal e, incluso, muerte súbita de la persona; patologías todas ellas relacionadas con la compresión del tórax o abdomen, las cuales provocan disconfort en el estado de salud de la persona y pueden llegar a producirle complicaciones y secuelas físico-psíquicas (Fariña-López, 2011). Por lo tanto, en España las residencias de personas mayores y las instituciones de educación especial, estas medidas están sujetas a protocolos y manuales de actuación adaptados y acordes con la Ley Orgánica 8/2013. Además, estas instituciones deben promover actividades formativas entre el personal sanitario, encaminadas a buscar el bienestar integral de la persona, hecho que en múltiples ocasiones puede llevar implícita la asunción de un cierto grado extra de supervisión en aquellos sujetos con cierta inestabilidad cognitiva (Consejería de Educación y Universidades, 2016).
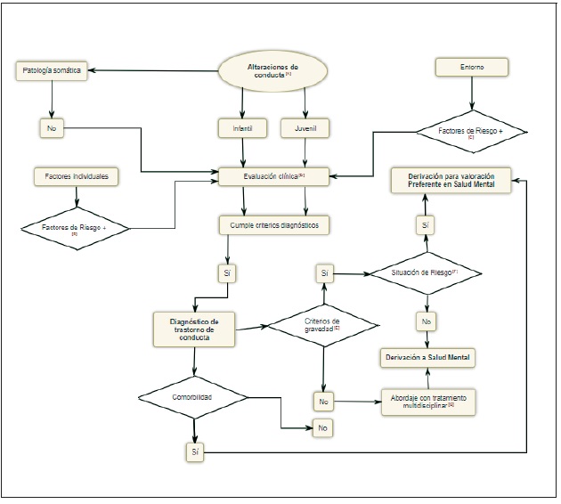
Así, profesionales de la psiquiatría, en línea con lo anteriormente descrito, consideran que instaurar un protocolo en las residencias o los centros de educación especial debe estar sujeto a un algoritmo donde se analice la situación vital de la persona, teniendo presente su diagnóstico de afectación mental, los factores de riesgo existentes y el seguimiento llevado a cabo por el equipo multidisciplinar (Martínez-Sánchez, 2019). Para ello, es factible utilizar como prefacio el algoritmo propuesto por la Asociación Española de Pediatría de Atención Primaria (Figura 1).

Siguiendo un patrón de actuación se puede concluir que, tras valorar la situación cognitivo-conductual de la persona, es necesario plantear un espacio apropiado y seguro, donde exista una deprivación de estímulos. Antes de llegar al empleo de las sujeciones, el profesional sanitario ha tenido que agotar los recursos previos disponibles, véase establecer el diálogo con la persona, iniciar una desescalada verbal que rebaje su nivel de agitación, reducir los estímulos que retroalimenten su agitación y si esas medidas fallan, aplicar tratamiento farmacológico cuyo efecto en el paciente sea su contención. Si esto falla, entonces será necesario aplicar como medida extraordinaria la sujeción física de la persona durante un periodo de tiempo variable, de acuerdo con la duración e intensidad de la crisis de agresividad que presente la persona. Esta secuencia de actuación servirá de guía para elaborar el protocolo específico de actuación en la institución donde se vaya a desarrollar, el cual, a su vez, estará sujeto al marco legislativo vigente. Dicho protocolo servirá de guía de actuación para el personal sanitario que tenga que llevarlo a la práctica (Domínguez-Isabel, 2019; Urrutia-Beascoa, 2017). Por lo tanto, un elemento clave para la configuración de dicho protocolo asistencial es la valoración, en mayor medida, de la base legal y ética implícita. De modo que, teniendo en cuenta los principios bioéticos, se puede extraer una serie de reflexiones con relación a la aplicación directa de la sujeción como técnica terapéutica de contención. Así, con relación a los principios de justicia y no maleficencia, estos se ven afectados, debido a que los profesionales sanitarios, al aplicar la sujeción como técnica terapéutica de contención, limitan la voluntad de la persona, su capacidad de decisión e inclusive su libertad, siempre y cuando la persona no haya sido declarada incapaz mediante una valoración psiquiátrica (Martínez-Sánchez, 2019). Y, con relación a los principios de beneficencia y autonomía, sigue existiendo mucha controversia, debido a que la utilidad de la técnica está sujeta a la subjetividad de cada profesional sanitario (Rodríguez-Delgado, 2013).
En la actualidad, la sujeción como técnica terapéutica de contención de la persona a nivel internacional es observada como una violación de los derechos fundamentales de los seres humanos, sin embargo, en España comienza a existir un marco legislativo que regula su empleo. En este sentido, cabe destacar la existencia de leyes que regulan la libertad de las personas, tal es el caso del Convenio de Oviedo, publicado en el BOE en 1999, el cual legisla sobre los derechos humanos y la dignidad del ser humano con respecto a las aplicaciones de la biología y la medicina (Rodríguez-Delgado, 2013). A su vez, la Constitución española de 1978, en su artículo 14, legisla sobre la libertad en un sentido amplio; en el artículo 17 sobre la libertad personal, y en el artículo 18 con relación a la libertad y la intimidad de la persona. De acuerdo con lo mencionado, parece que se presenta una base de marco legal que puede avalar la denegación del uso de la sujeción. Hecho que evitaría la utilización inadecuada de esta técnica terapéutica en personas con trastornos del comportamiento y/o necesidades especiales.
Además, un gran número de instituciones del ámbito social ha elaborado múltiples decretos y leyes con la intención de legislar el uso de estas medidas. Tal es el caso de la ley 12/2008, de los Servicios Sociales del País Vasco, la cual establece, en su artículo 91.1.e), como infracción muy grave
someter a las personas usuarias a cualquier tipo de inmovilización o restricción física o farmacológica sin prescripción médica y supervisión, a excepción de los supuestos en los que exista peligro inminente para la seguridad física de esta o de otras personas, así como silenciar o encubrir dichas actuaciones. (Ley 12/2008, 2011, p. 56)
Así mismo cabe destacar el Decreto 66/2016, de 31 de mayo, del Gobierno de Aragón, por el que se aprueba la “Carta de derechos y deberes de las personas usuarias de los Servicios Sociales de Aragón”, donde en su artículo 8 se establece el derecho al respeto a la libertad y la autonomía individual (Gobierno de Aragón, 2016).
Siguiendo con el análisis de la información recopilada, cabe resaltar el trabajo llevado a cabo por el personal de enfermería a la hora de aplicar procedimientos diagnósticos y terapéuticos que garanticen la atención integral y holística de la persona. En la mayoría de las ocasiones, emplear o no sujeciones queda sujeto a la decisión del profesional de enfermería, ya que cualquier efecto secundario por contener a un individuo será responsabilidad directa de la persona que ejecuta la acción. Luego, a día de hoy, existe un conflicto ético dentro de la práctica de contención de la persona, pues una parte importante del personal sanitario considera la sujeción (especialmente física) una medida terapéutica inhumana, descortés para con el sujeto, al no respetar su dignidad (Möhler & Meyer, 2014). Este hecho ya fue advertido dentro de la sociedad romana, pues en aquella época ya se consideró que el uso de la contención tan solo inducía a la ira del individuo, sin lograr su bienestar o salud (Urrutia-Beascoa, 2017). Por tanto, una mala praxis con relación a esta medida terapéutica solo puede ser atajada con formación y actualización en los cuidados que los profesionales de la salud deben proporcionar a las personas con necesidades especiales (Möhler & Meyer, 2014).
De modo que es imprescindible formar adecuadamente al personal de enfermería en esta materia, pues es una competencia básica a la hora de cuidar a individuos con trastornos de conducta. Ya que el personal de enfermería que lleva a cabo el cuidado de la persona es el responsable de velar por su dignidad, confort y seguridad, independientemente de las necesidades espaciales o alteraciones del comportamiento que presente su paciente. Esto se consigue ejecutando una atención holística de acuerdo con las enseñanzas que Florence Nightingale (1820-1910) promulgó, quien hizo especial énfasis en la necesidad de respetar las preferencias de cada persona en cuanto a hidratación, cambios posturales, control emocional, etc., independientemente del esfuerzo que eso supusiese al profesional de enfermería. Todo ello sin olvidar que es imprescindible mantener informada a la persona y a su familia sobre el plan terapéutico que se ejecutará, en el cual puede que esté incluida la técnica terapéutica de sujeción (Nightingale, 1860).
Conclusión
El concepto mismo de sujeción como contención o restricción de la persona, ya sea de forma física o química, puede vulnerar el cuidado holístico de esta. Antes de llegar al uso de las sujeciones, el personal sanitario debe haber agotado todos los recursos disponibles para contener a la persona agitada. Pese a ello, la Asociación Española de Enfermería de Salud Mental (AEESME) ha expuesto que la ausencia y alternativa de estas medidas, especialmente las sujeciones físicas, en el ámbito de la salud mental, no es a corto plazo, ya que las contenciones mecánicas son la principal medida preventiva de ataques de agresividad y agitación. Esto puede deberse, en parte, a la carencia de conocimientos del personal sanitario, a la falta de formación específica y a la ausencia de recursos. Ante esto, cabe destacar que la OMS restringe el uso de esta técnica terapéutica a situaciones de emergencia que comporten una amenaza para la vida y/o integridad física del propio paciente o de terceras personas, y que no puedan conjurarse por otros medios terapéuticos. Esta premisa supone la promoción de crear protocolos y manuales de actuación con relación a la sujeción de las personas en estado de agitación, los cuales no se adapten a los posibles cambios conductuales o al entorno en el cual se encuentre la persona.
La teórica enfermera Florence Nightingale defendió que la enfermedad actúa como un proceso reparador y que las modificaciones del entorno pueden contribuir a la salud y al bienestar de la persona. Por ello, fomentar espacios adaptados y seguros, donde no exista saturación de estímulos disruptivos para las personas con trastornos del comportamiento y/o necesidades especiales, es poner en práctica los postulados de Nightingale y realizar una medida terapéutica defendida en la Antigua Roma, pero desde una praxis humana, la cual respeta la dignidad de las personas.
Referencias bibliográficas
Área de Gestión Sanitaria Norte de Almería. (2014). Procedimiento de enfermería sobre contención mecánica (CM) o sujeción terapéutica. Servicio Andaluz de Salud. Recuperado de http://www.sspa.juntadeandalucia.es/servicioandaluzdesalud/hinmaculada/web/servicios/mi/FICHEROS/documentos%20de%20interes/Enfermeria/C.M..pdf
Barcia, D. (2004). The history of spanish psychiatry. In J. J. López-Ibor, C. Leal & Burgueño-Torijano, A. A. (2005). Guía para personas mayores y familiares: Uso de sujeciones físicas y químicas con personas mayores y enfermos de Alzheimer. Programa “Desatar al anciano y al enfermo de Alzheimer”. CEOMA
C. Carbonell (Eds.), Images of spanish psychiatry (p. 37). Glosa.
Comité Interdisciplinar de Sujeciones. (2014). Documento de consenso sobre sujeciones mecánicas y farmacológicas. Sociedad Española de Geriatría y Gerontología.
Corral-Cano, J. (2013). Contenciones físicas. Reflexión sobre su vigencia [Tesis doctoral, Universidad de Cantabria]. Repositorio Institucional UCrea. https://repositorio.unican.es/xmlui/bitstream/handle/10902/5581/CorralCanoJpdf?sequence=1&isAllowed=y
Decreto 66/2016 del Gobierno de Aragón, Departamento de Ciudadanía y Derechos Sociales. (2016). Boletín Oficial de Aragón, n.º 109. Recuperado de https://www.aragon.es/documents/20127/674325/Decreto66_2016_carta_dchos_serv_%20soc.pdf/c2f8f24a-f37a-66fc-7c7d-c013347554b5
Domínguez-Isabel, P., Espina-Jeréz, B., Gómez-Cantarino, S., Bouzas Mosquera, M. C., Gradellini, C., & Sim-Sim, M. (2019). Un progreso hacia el cambio: Eliminación de las sujeciones físicas y químicas en ancianos. In S. Ezequiel Sustas, S. Alejandra Tapia, & M. Pía Venturiello (Eds.), Investigación e intervención en salud (pp. 381-391). Dykinson.
Fariña-López, E. (2011). Problemas de seguridad relacionados con la aplicación de dispositivos de restricción física en personas mayores. Revista Española de Geriatría y Gerontología, 46(1), 36–42. https://doi.org/10.1016/j.regg.2010.09.005
Fernández Rodriguez, Á., & Zabala Blanco, J. (2014). Restricción física: Revisión y reflexión ética. Gerokomos, 25(2), 63-67. https://dx.doi.org/10.4321/S1134-928X2014000200003
Fundación Cuidados Dignos. (2012). Cómo se eliminan las sujeciones. Guía para la eliminación de sujeciones físicas y químicas en centros de atención sociosanitaria y domicilios. Recuperado de http://www.acpgerontologia.com/documentacion/eliminarsujecionescuidadosdignos.pdf
Jones, K. (1972). A history of the mental health services. Routledge and Kegan Paul.
Ley 12/2008 de Servicios Sociales (2011). BOE, 242. Recuperado de https://www.boe.es/buscar/pdf/2011/BOE-A-2011-15726-consolidado.pdf
Martínez-Sánchez, C. (2019). La ética del cuidado, ¿comprometida con el uso de sujecione físicas en personas mayores?
Möhler, R., & Meyer, G. (2014). Attitudes of nurses towards the use of physical restraints in geriatric care: A systematic review of qualitative and quantitative studies. International Journal of Nursing Studies, 51(2), 274-288. https://doi.org/10.1016/j.ijnurstu.2013.10.004
Nightingale, F. (1860). Notas sobre enfermería: Qué es y qué no es. Elsevier.
Pelaz-Antolín, A., & Pérez-Sobrino, C. (2018). Guía de algoritmos en pediatría de atención primaria: Trastornos de conducta. AEPap. https://algoritmos.aepap.org/
Resolución de 15 de abril de 2016 de la Dirección General de Innovación Educativa y Atención a la Diversidad. (2016). Boletín Oficial de la Región de Murcia, n.º 107. http://www.borm.es/borm/documento?obj=anu&id=745748
Rey, M. N. (2013). Realidades y mitos en la eliminación de sujeciones. Sociedad y Utopía: Revista de Ciencias Sociales, 41, 283–298. https://dialnet.unirioja.es/servlet/articulo?codigo=4417763
Rodríguez-Delgado, J. (2013). Contenciones mecánicas en geriatría: Propuestas técnicas y recomendaciones de uso en el ámbito social. Revista Española de Geriatría y Gerontología48(4), 185-189. https://doi.org/10.1016/j.regg.2013.03.008
Urrutia-Beascoa, A. M. (2017). Modelo de cuidado centrado en la persona con reducción del uso de sujeciones físicas y químicas: Conceptualización e implantación [Tesis doctoral, Universidad Complutense de Madrid]. Repositório Institucional de la UCM. https://eprints.ucm.es/index.html
Notas
Notas de autor
Metodología
Redacción - manuscrito original
Redacción - manuscrito original
Redacción - revisión y edición
Redacción - revisión y edición
pauloqueiros@esenfc.pt