ARTIGOS DE INVESTIGAÇÃO
Validez estructural del Cuestionario de Experiencias Relacionadas con Internet (CERI) en adolescentes
Structural validity of the Internet-related Experiences Questionnaire (CERI) in adolescents
Validade estrutural do Internet-Related Experiences Questionnaire (CERI) em adolescentes
Validez estructural del Cuestionario de Experiencias Relacionadas con Internet (CERI) en adolescentes
Revista de Enfermagem Referência, vol. VI, núm. 3, e38287, 2024
Escola Superior de Enfermagem de Coimbra
Recepción: 28 Octubre 2024
Aprobación: 12 Diciembre 2024
Resumen:
Marco contextual: El uso de Internet puede generar efectos sociales positivos o negativos, por esto, es importante contar con herramientas que permitan identificar conductas adictivas relacionadas con su uso.
Objetivo: Validar el cuestionario de experiencias relacionadas con el uso de internet en estudiantes de secundaria.
Metodología: Estudio descriptivo transversal con una muestra de 258 estudiantes de 11 a 15 años seleccionados a través de muestreo aleatorio estratificado. Se utilizó una Cédula de Datos Personales y el Cuestionario de Experiencias Relacionadas con Internet (CERI). Para el análisis se utilizó estadística descriptiva, análisis factorial exploratorio por el método de extracción de componentes múltiples principales y el análisis factorial confirmatorio.
Resultados: El modelo de dos factores con un factor de segundo orden presentaba un ajuste aceptable (X2(34) = 63,718; p < 0,001; CMIN/DF = 1,874; CFI = 0,905; TLI = 0,875; RMSEA = 0,061; AIC = 105,718/110,000/379,240). Los dos factores resultantes fueron denominados conflictos interpersonales y conflictos intrapersonales.
Conclusión: El CERI es un instrumento válido de detección oportuna aplicable en cualquier contexto.
Palabras clave: uso de internet, trastorno de adicción a internet, conducta del adolescente.
Abstract:
Background: Internet use can have positive or negative social effects and, as such, it is crucial to have instruments that can identify the addictive behaviors associated with it.
Objective: To validate a questionnaire on experiences related to Internet use among Mexican lower-secondary school students.
Methodology: A cross-sectional descriptive study was conducted on a sample of 258 Mexican students aged 11 to 15 years, selected by stratified random sampling. The instrument used included a personal data questionnaire and the Internet-related Experiences Questionnaire. Descriptive statistics, exploratory factor analysis followed by the multiple principal component extraction method, and confirmatory factor analysis were used to examine the data.
Results: The two-factor model with a second-order factor showed an acceptable fit (X2(34) = 63.718; p < 0.001; CMIN/DF = 1.874; CFI = 0.905; TLI = 0.875; RMSEA = 0.061; AIC = 105.718/110.000/379.240). The two resulting factors were designated as “interpersonal conflicts” and “intrapersonal conflicts.”
Conclusion: The results indicate that the Internet-related Experiences Questionnaire is a valid screening instrument that can be used in any context.
Keywords: internet use, internet addiction disorder, adolescent behavior.
Resumo:
Enquadramento: A utilização da Internet tem o potencial de gerar efeitos sociais positivos ou negativos, pelo que é importante dispor de instrumentos que permitam identificar comportamentos aditivos associados a ela.
Objetivo: Determinar a validade de um questionário sobre experiências relacionadas com a utilização da Internet em alunos mexicanos do segundo ciclo do ensino básico.
Metodologia: Foi realizado um estudo descritivo transversal com uma amostra de 258 alunos mexicanos com idades compreendidas entre os 11 e os 15 anos, selecionados por amostragem aleatória estratificada. O instrumento utilizado incluía um questionário de dados pessoais e o CERI (Cuestionario de Experiencias Relacionadas con Internet). Os dados foram analisados recorrendo a estatísticas descritivas, análise fatorial exploratória seguida de extração de componentes principais múltiplos e análise fatorial confirmatória.
Resultados: O modelo de dois fatores com um fator de segunda ordem apresentou um ajustamento aceitável (X2(34) = 63,718; p < 0,001; CMIN/DF = 1,874; CFI = 0,905; TLI = 0,875; RMSEA = 0,061; AIC = 105,718/110,000/379,240). Os dois fatores resultantes foram designados por “conflitos interpessoais” e “conflitos intrapessoais”.
Conclusão: Os resultados sugerem que o CERI (Cuestionario de Experiencias Relacionadas con Internet) é um instrumento de rastreio válido e aplicável em qualquer contexto.
Palavras-chave: uso da internet, transtorno de adição à internet, comportamento do adolescente.
Introducción
El uso de internet permite la interacción entre las personas desde cualquier ubicación, con lo cual aumenta el número de relaciones sociales que pueden tener en un momento dado, y a través de las redes sociales esa interacción es constante, gratuita y de fácil acceso (Nikbin et al., 2021). La interacción social durante la adolescencia se caracteriza por dar mayor importancia a la aprobación de los pares a medida que aprenden a interpretar sus emociones. Esa interacción se realiza con mayor frecuencia a través de los medios digitales, donde el internet y el uso de dispositivos móviles, a través de aplicaciones multimedia descargables, han modificado la comunicación entre los adolescentes (Shah et al., 2019).
El uso de la tecnología permite que el adolescente tenga interacción con las redes de apoyo social, sin embargo, cuando no consigue esa conexión, puede ocasionar problemas emocionales y psicológicos, debido a la necesidad de estar conectados a internet en todo momento, lo que lleva a los adolescentes a dejar de hacer cosas habituales, como comer o dormir, y a mostrar menor interés en las actividades diarias (Morales, 2022). Gioia et al. (2021) mencionan que la “adicción a internet se caracteriza por preocupaciones, impulsos o conductas incontroladas relacionadas con la conexión a internet, que puede conducir a deterioro o angustia, pero también a desajuste psicosocial, dificultades académicas y problemas de salud física”.
El Fondo de las Naciones Unidas para la Infancia (UNICEF, s.f.) menciona que el uso de internet por los adolescentes representa un riesgo para su desarrollo, su salud mental, así como su integridad personal, al estar expuestos a situaciones como la violencia digital o el contacto con fines sexuales a través de redes sociales, videojuegos o mensajes digitales. Otro riesgo es el contenido inapropiado, como situaciones sexuales, de violencia o xenofobia. Además del ciberacoso, burlas, rumores o amenazas en redes sociales.
Statista reporta que en el 2023 existían 5400 millones de usuarios de internet en el mundo. En México, el Instituto Nacional de Estadística y Geografía (INEGI), mediante la Encuesta Nacional sobre Disponibilidad y Uso de Tecnologías de la Información en Hogares (ENDUTIH), reportó, en el 2023, una prevalencia del 81,2% de usuarios de internet de 6 años o más con un tiempo de conexión promedio de 4,5 horas al día. En el grupo de 12 a 17 años la prevalencia del uso de internet fue del 92,4% y en el grupo de edad de 6 a 11 años fue del 72,1%. Predomina la conexión a través de un teléfono inteligente (97,1%) y lo usan para comunicarse (93,3%), acceder a redes sociales (91,5%), entretenimiento (88,1%), buscar información (87,7%), apoyar la capacitación o educación (82,1%), acceder a contenidos audiovisuales (77,8%), entre otros.
Se han realizado y validado diversos instrumentos que permiten valorar el uso de internet y la calidad de su uso. En este sentido, Beranuy et al. (2009) desarrollaron el Cuestionario de Experiencias relacionadas con Internet (CERI), que se ha utilizado en adolescentes y jóvenes en los países de España, Paraguay, Colombia y Chile (Beranuy et al., 2009; Carbonell et al., 2012; Inostroza et al., 2019; Larco, 2018; Redondo et al., 2016). Sin embargo, no se ha identificado literatura que sustente su aplicación en México. Por lo tanto, se plantea como objetivo del estudio validar el Cuestionario de Experiencias Relacionadas con el Uso de Internet en adolescentes de Nuevo Laredo, Tamaulipas, México.
Marco contextual
El Cuestionario de Experiencias relacionadas con Internet (CERI) fue desarrollado por Beranuy et al. (2009) con la finalidad de evaluar las experiencias relacionadas con el internet en los adolescentes. Este cuestionario posee dos factores, el primero evalúa los conflictos intrapersonales y el segundo los conflictos interpersonales, ambos relacionados con el uso de internet. Los conflictos intrapersonales se relacionan con la preocupación constante de estar en línea, los sentimientos negativos cuando no puede conectarse, como abatimiento e irritabilidad, la evasión de situaciones y problemas cotidianos. Por otra parte, los conflictos interpersonales se relacionan con el tiempo de conexión, los problemas personales y sociales derivados del uso de internet y la disminución de las actividades diarias (Cudo et al., 2016; Larco, 2018). Los grupos de edad con los que la escala se validó por primera vez fue de 12 a 25 años y reportaron valores de la consistencia interna de la escala completa de 0,77, para los conflictos intrapersonales obtuvieron una consistencia interna de 0,74 y para los conflictos interpersonales la consistencia interna fue de 0,75.
Carbonell et al. (2012) aplicaron en población española de 12 a 25 años el cuestionario y reportaron una consistencia interna de 0,77 para la escala general. En el 2015, Britos y Brítez (2015) aplicaron el cuestionario en estudiantes universitarios en Paraguay y reportaron una consistencia interna de ,98 para la escala general y para el factor de conflictos interpersonales de 0,96. Otro estudio fue el realizado por Redondo et al. (2016) en estudiantes universitarios colombianos, en el que obtuvieron una consistencia interna para la escala general de 0,79. En Chile, Inostroza et al. (2019) aplicaron el cuestionario en universitarios y obtuvieron una consistencia interna para la escala general de 0,72 y para los factores intrapersonal e interpersonal una consistencia interna de 0,61 y 0,51.
Pregunta de investigación
¿El CERI puede ser utilizado para identificar problemas relacionados con el uso de internet en estudiantes de secundaria?
Metodología
Se utilizó un diseño descriptivo transversal debido a que la recolección de datos se realizó en un momento dado y que permitiera analizar las propiedades psicométricas del CERI en adolescentes de Nuevo Laredo, Tamaulipas (Grove & Gray, 2019).
La población estuvo conformada por 588 (276 hombres y 312 mujeres) adolescentes de secundaria con edades entre los 11 y los 15 años de una institución pública de Nuevo Laredo, Tamaulipas. El muestreo fue de tipo aleatorio estratificado proporcional al tamaño del estrato y dentro de cada estrato un muestreo aleatorio simple, en el que el estrato fue el sexo de los adolescentes. Para el tamaño de la muestra se determinó un nivel de confianza del 95%, un margen de error del 5% y un índice de no respuesta del 10%, y se obtuvo una muestra final de 258 adolescentes, 121 hombres y 137 mujeres.
Se aplicaron encuestas de papel que comenzaban con una Cédula de Datos Personales compuesta por 10 reactivos que recaban información sobre la edad, el sexo, la escolaridad, las personas con las que vive y cuestiones relacionadas con el uso de internet, como tiempo de conexión, dispositivos de conexión y supervisión parental de su conexión.
Se utilizó el Cuestionario de Experiencias Relacionadas con Internet (CERI), adaptación del Cuestionario de Adicción al Internet de Young en 1998 y validado por Beranuy en España en el 2009. Se desarrolló para evaluar las experiencias relacionadas con internet presentes en los adolescentes. La escala se compone de 10 preguntas divididas en conflictos intrapersonales, que incluyen 6 ítems, y conflictos interpersonales, que incluyen 4 ítems. Esta escala tipo Likert consta de cuatro opciones de respuesta: 1 = Casi nunca, 2 = Algunas veces, 3 = Casi siempre y 4 = Siempre, el puntaje oscila entre 10 y 40, donde a mayor puntaje, mayor es el problema relacionado con el uso de internet que presenta el adolescente. La consistencia interna del CERI en este estudio fue de 0,77.
Una vez aprobado por el Comité de Ética e Investigación (FENL-CEI-P006) y con la autorización de la institución educativa, se obtuvo acceso a la matrícula y a los estudiantes. Posteriormente, se envió a los padres o tutores el consentimiento informado, en donde se brindó información del estudio, los riesgos y los beneficios que obtendrían los participantes. A continuación, se acudió a las aulas para informar a los alumnos del objetivo del estudio, los riesgos y los beneficios que obtendrían con su participación, además de mencionar que la participación era voluntaria, anónima y confidencial. También se especificó que quienes no desearan participar tenían la libertad de negarse a contestar y retirarse, sin verse afectado dentro de la institución académica. Al concluir el llenado, se agradeció su participación y se les informó de que los datos obtenidos se presentarían al final de forma general para mantener el anonimato. El presente estudio se apegó a lo establecido en la Ley General de Salud en Materia de Investigación para la Salud (Secretaría de Salud, 2014).
Dentro del análisis de datos, fueron procesados en el paquete estadístico para las ciencias sociales (IBM SPSS Statistics, 2019), versión 26.0 para Windows. Además, se utilizó el paquete estadístico para el modelado de ecuaciones estructurales (IBM-Amos, 2016) versión 24.0 para Windows. Se obtuvieron estadísticos descriptivos como frecuencias, porcentajes, medidas de tendencia central y de variabilidad. Además, se aplicó el coeficiente de correlación de Spearman, después se aplicó el análisis factorial exploratorio por el método de extracción de componentes múltiples principales. Posteriormente, se realizó la rotación oblicua Promax. Por último, se realizó el análisis factorial confirmatorio.
Resultados
Dentro de los hallazgos, el 53,1% de los participantes eran mujeres, el 72,3% mencionó utilizar un teléfono inteligente, el tiempo que permanecen en internet osciló entre 2 y 11 horas, el 39,2% lo utilizó para jugar, el 36.3% lo empleaba para socializar y el 58,9% de los adolescentes no cuenta con supervisión de un adulto.
En la Tabla 1 se muestran los resultados descriptivos de cada ítem y de las dimensiones originales del Cuestionario de Experiencias relacionadas con Internet (CERI), lo que indica que la distribución de la mayoría de los ítems está en el centro con una simetría. Además, la curtosis en la mayoría de los ítems es más cercana a cero, lo que indica que cuentan con una distribución normal. Posteriormente, se realizó la correlación entre las subescalas del CERI, estas relaciones fueron fuertes, al igual que la correlación con el total del cuestionario (Tabla 2).


Luego, se realizaron los análisis preliminares que permiten la factorización de los datos, en el análisis factorial exploratorio por método de extracción de análisis de componentes principales, se obtuvieron dos factores, lo que permite explicar el 60% de la variabilidad de los ítems, permanecieron los 10 ítems del CERI (Tabla 3).

En la Tabla 4 se observan las cargas factoriales después de la rotación de los ítems por el método oblicuo Promax, el modelo presenta un buen ajuste (KMO = 0,78; Prueba de Esfericidad de Bartlett = 389.819; gl = 45; p < 0,001) y la conformación de los ítems a las dos subescalas originales. La consistencia interna del factor 1 intrapersonal y el factor 2 interpersonal fue un alfa de Cronbach de 0,84 y 0,74, respectivamente).
Dentro del análisis factorial confirmatorio, se muestra la estructura de dos factores, se utilizaron estimadores robustos. El modelo de dos factores con un factor de segundo orden también presentaba un ajuste aceptable (X2(34) = 63,718; p < 0,001; CMIN/DF = 1,874; CFI = 0,905; TLI = 0,875; RMSEA = 0,061; AIC = 105,718 / 110,000 / 379.240). Los dos factores resultantes fueron denominados conflictos interpersonales y conflictos intrapersonales, con 4 y 6 ítems respectivamente. Las cargas de regresión se presentan en la Tabla 5.


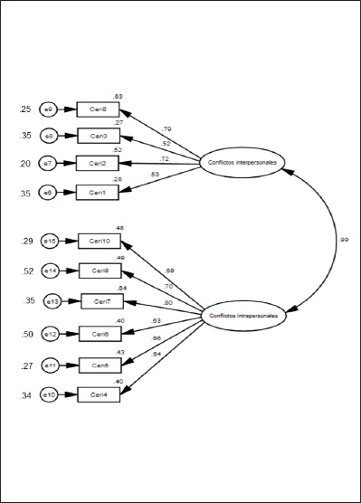
En la Figura 1 se muestran las cargas factoriales del modelo de dos factores sugerido en la descripción del Cuestionario de Experiencias relacionadas con Internet. Se aprecia que los ítems cargan de forma satisfactoria en su respectivo factor y que ambos factores presentan una elevada correlación entre sí (r = 0,990).

Discusión
La finalidad de este estudio fue validar el Cuestionario de Experiencias relacionadas con Internet en población adolescente mexicana. En la muestra analizada predominaron las mujeres, quienes se conectan a internet por un teléfono inteligente con un tiempo de conexión de entre 2 y 11 horas al día, regularmente para jugar o socializar, y la mayoría indica que los padres no supervisan su contenido o tiempo de conexión. Estos datos son similares a los reportados por la ENDUTIH (Instituto Federal de Telecomunicaciones, 2023) en cuanto al uso de teléfonos inteligentes y el tiempo de conexión. Gioia et al. (2021) identificaron en una revisión de literatura que los individuos utilizan el internet para distraerse de emociones negativas, para escapar de la realidad o para afrontar sentimientos de soledad, depresión y estrés, lo que incrementa el riesgo de padecer un uso problemático de internet.
Al analizar el CERI, se identifica que los ítems se ajustan a una distribución normal y que tienen una fuerte correlación entre subescalas, así como con el cuestionario total. En el análisis de componentes principales se forman dos factores y se conservan los 10 ítems en las subescalas originales, con consistencias internas de ,84 para el factor intrapersonal y 0,74 para el factor interpersonal (Grove & Gray, 2019). La consistencia interna reportada por Beranuy et al. (2009) en población española (12-25 años) fue menor para la subescala intrapersonal y similar para la escala interpersonal. Sin embargo, Britos y Britez (2015) en universitarios de Paraguay, así como Redondo y colaboradores (2016) en universitarios colombianos obtuvieron un alpha de Cronbach que oscila entre 0,79-0,98. En Chile, también en estudiantes universitarios, la escala presentó una consistencia interna menor a la del presente estudio.
Los factores resultantes se mantienen como en la escala original, con cuatro y seis ítems que presentan una correlación fuerte entre sí. Esto difiere de lo reportado por Inostroza et al. (2019), quienes obtuvieron cargas factoriales para un solo factor y no recomiendan la estructura bifactorial, al tener los ítems 8 y 9 con cargas factoriales de manera inversa a la escala original. Por otra parte, Larco (2018) obtuvo una escala bifactorial, pero diferente a la original, debido a que elimina el ítem 1 por una baja carga factorial y reporta el ítem 8 en la subescala intrapersonal y el ítem 9 en la subescala interpersonal. Beranuy et al. (2009) explican que la organización de los ítems por subescala es con base en las repercusiones que el uso de internet de manera excesiva ocasiona, como la focalización, la preocupación, la evasión, la negación y los conflictos sociales o familiares.
La escala ha sido validada en adolescentes y universitarios, pero principalmente han sido adultos jóvenes quienes tienen ya una conducta aprendida y establecida. Este estudio se realizó en estudiantes de secundaria, quienes se consideran de mayor riesgo para desarrollar conductas adictivas. Los cambios en la interacción social de los adolescentes han ocasionado un aumento en los problemas de salud física y mental debido al uso abusivo o compulsivo de las tecnologías de la comunicación, que, aunque eliminan barreras de la comunicación y sirven para expresar sentimientos o creatividad, aumentan la probabilidad de sobrepeso/obesidad, afectan el rendimiento académico por la falta de sueño, así como podrían aumentar la ansiedad y la depresión (Observatorio Nacional de Tecnología y Sociedad en colaboración con Digital Future Society, sf; Suárez-García & Álvarez-García, 2023).
Conclusión
Los resultados obtenidos muestran que el CERI es una herramienta para evaluar el uso de internet aplicable en cualquier grupo etario, que pudiera ser un instrumento de detección oportuna y que, al ser corto, puede utilizarse en cualquier contexto.
Referencias bibliográficas
Beranuy, M., Chamarro, A., Graner, C., & Sánchez-Carbonell, X. (2009). Validación de dos escalas breves para evaluar la adicción a Internet. Psicothema, 21(3), 480-485. https://www.redalyc.org/pdf/727/72711821023.pdf
Britos, M., & Brítez, R. (2015). Uso y acceso a internet, teléfono celular y redes sociales en estudiantes paraguayos de la carrera de psicología UCSA, 2015. Revista Científica de la UCSA, 2(2), 63-74. https://doi.org/10.18004/ucsa/2409-8752/2015.002(02)063-074
Carbonell, X., Chamarro, A., Griffiths, M., Oberst, U., Cladellas, R., & Talarn, A. (2012). Problematic internet and cell phone use in spanish teenagers and young students. Anales de Psicología, 28(3), 789–796. https://doi.org/10.6018/analesps.28.3.156061
Cudo, A., Dobosz, M., Jarząbek-Cudo, A., & Basaj, Ł. (2016). Problematic internet use and intrapersonal and interpersonal attitudes in adolescents. Postępy Psychiatrii i Neurologii, 25(3), 159-178. https://doi.org/10.1016/j.pin.2016.08.005
Fondo de las Naciones Unidas para la Infancia. (n.d.). Mantener seguros a niñas, niños y adolescentes en internet ¿Cómo protegerles mientras navegan en internet? https://www.unicef.org/mexico/mantener-seguros-ni%C3%B1as-ni%C3%B1os-y-adolescentes-en-internet
Giedd, J. N. (2020). Adolescent brain and the natural allure of digital media. Dialogues in Clinical Neuroscience, 22(2), 127–133. https://doi.org/10.31887/DCNS.2020.22.2/jgiedd
Gioia, F., Rega, V., & Boursier, V. (2021). Problematic internet use and emotional dysregulation among young people: A literature review. Clinical Neuropsychiatry, 18(1), 41-54. https://doi.org/10.36131/cnfioritieditore20210104
Grove, S., & Gray, J. (2019). Investigación en enfermería: Desarrollo de la práctica enfermera basada en la evidencia (7ª ed.). Elsevier.
Instituto Federal de Telecomunicaciones. (2023). Encuesta nacional sobre disponibilidad y uso de tecnologías de la información en los hogares (ENDUTIH) 2023. https://www.ift.org.mx/comunicacion-y-medios/comunicados-ift/es/encuesta-nacional-sobre-disponibilidad-y-uso-de-tecnologias-de-la-informacion-en-los-hogares-endutih-1
Inostroza, T., Madrid, F., Salinas, M., Reyes, E., & Guerra, C. (2019). Estructura factorial del Cuestionario de Experiencias Relacionadas con Internet en universitarios chilenos. Interdisciplinaria, 36(2), 55-68. https://doi.org/10.16888/interd.2019.36.2.4
Instituto de Estadística y Geografía. (19 de junio, 2023). Encuesta nacional sobre la disponibilidad y uso de tecnologías de la información en los hogares (ENDUTIH) 2022.https://www.inegi.org.mx/contenidos/saladeprensa/boletines/2023/ENDUTIH/ENDUTIH_22.pdf
Instituto de Estadística y Geografía. (2024). Matricula escolar por entidad federativa según el nivel educativo, ciclos escolares seleccionados de 2000/2001 a 2023/2024. https://www.inegi.org.mx/app/tabulados/interactivos/?pxq=ac13059d-e874-4962-93bb-74f2c58a3cb9
Instituto Nacional para la Evaluación de la Educación México. (2019). La educación obligatoria en México: Informe 2019.https://www.inee.edu.mx/wp-content/uploads/2019/04/P1I245.pdf
Larco, L. L. (2018). Propiedades psicométricas del CERI y CERM en estudiantes universitarios de Lima [Tesis de licenciatura, Pontifica Universidad Católica del Perú]. Repositorio Institucional da Pontifica Universidad Católica del Perú. https://tesis.pucp.edu.pe/repositorio/handle/20.500.12404/13161
Morales, M. (2022). Adolescentes en riesgo: Búsqueda de sensaciones, adicción al internet y procrastinación. Informes Psicológicos, 22(1), 43-60. https://doi.org/10.18566/infpsic.v22n1a03
Nikbin, D., Iranmanesh, M., & Foroughi, B. (2021). Personality traits, psychological well-being, Facebook addiction, health and performance: Testing their relationships. Behaviour & Information Technology, 40(7), 706–722. https://doi.org/10.1080/0144929X.2020.1722749
Observatorio Nacional de Tecnología y Sociedad & Digital Futur Society. (n.d.). Impacto del aumento del uso de internet y las redes sociales en la salud mental de jóvenes y adolescentes.https://www.ontsi.es/sites/ontsi/files/2023-10/policybriefredesocialesaludmentaljovenesyadolescentes.pdf
Organización de las Naciones Unidas para la Educación, la Ciencia y la Cultura. (2023). Datos clave sobre el derecho de las niñas y las mujeres a la educación. https://www.unesco.org/es/articles/datos-clave-sobre-el-derecho-de-las-ninas-y-las-mujeres-la-educacion?hub=108536
Redondo, J., Rangel, K., Luzardo, M., & Inglés, C. J. (2016). Experiencias relacionadas con el uso de internet y celular en una muestra de estudiantes universitarios colombianos. Revista Virtual Universidad Católica del Norte, 49, 7-22. https://www.redalyc.org/articulo.oa?id=194247574002
Secretaria de Salud. (2014). Reglamento de la Ley General de Salud en Materia de Investigación para la salud. https://Reglamento de la Ley General de Salud en Materia de Investigación para la salud. www.gob.mx/insabi/prensa/reglamentos-de-la-ley-general-de-salud-275018?idiom=es
Shah, J., Das, P., Muthiah, N., & Milanaik, R. (2019). New age technology and social media: Adolescent psychosocial implications and the need for protective measures. Current Opinion in Pediatrics, 31(1), 148–156. https://doi.org/10.1097/MOP.0000000000000714
Suárez-García, Z., & Álvarez-García, D. (2023). Uso de redes sociales en la preadolescencia: Diferencias de género. Psychology, Society & Education, 15(1), 30-39. https://dx.doi.org/10.21071/psye.v15i1.15277
Statista. (2024). Número de usuarios de internet en el mundo desde 2005 hasta 2023. https://es.statista.com/estadisticas/541434/numero-mundial-de-usuarios-de-internet/
Notas
Notas de autor
Tratamiento de datos
Análisis formal
Investigación
Metodología
Administración del proyecto
Recursos
Validación
Redacción - borrador original
Redacción - análisis y edición
Tratamiento de datos
Análisis formal
Investigación
Metodología
Validación
Redacción - borrador original
Redacción - análisis y edición
Tratamiento de datos
Análisis formal
Investigación
Metodología
Administración del proyecto
Supervisión
Validación
Visualización
Redacción - análisis y edición
Tratamiento de datos
Análisis formal
Investigación
Metodología
Recursos
Supervisión
Redacción - análisis y edición
Tratamiento de datos
Análisis formal
Investigación
Metodología
Recursos
Supervisión
Validación
Visualización
Redacción - análisis y edición
crsanchez@docentes.uat.edu.mx